A Hybrid Experimental and Computational Framework for Evaluating Wind Load Distribution and Wind-Induced Response of Multi-Span UHV Substation Gantries
Abstract
1. Introduction
2. HFFB Wind Tunnel Testing
2.1. Segmented Model Tests
2.2. Whole-Model Validation Tests
3. Analysis of Wind Load Distribution Characteristics
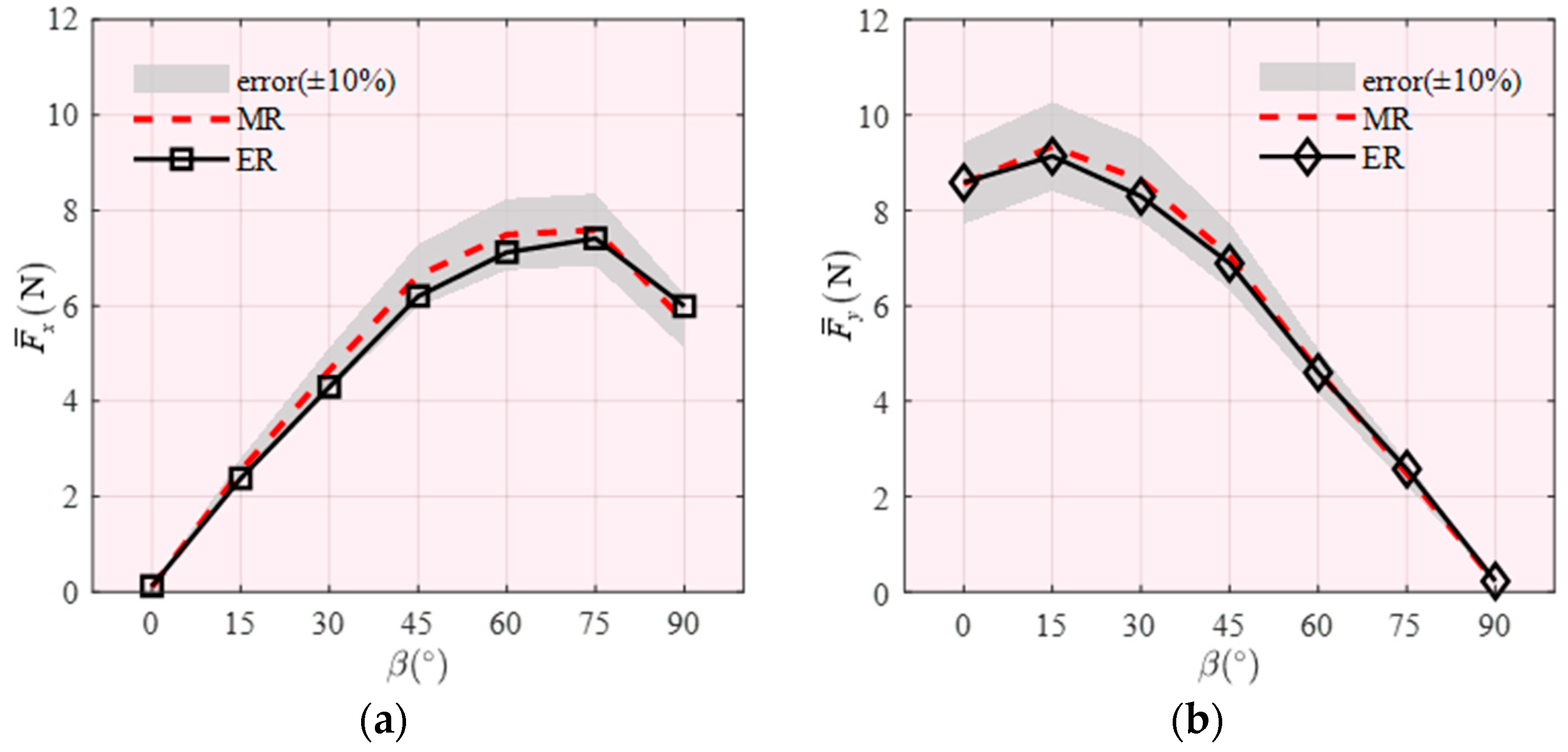
3.1. Static Wind Force Coefficients and Distribution Patterns
3.2. Dynamic Wind Load Characteristics
4. A Computational Framework for Wind-Induced Dynamic Response
4.1. A Multi-Modal Stochastic Vibration Framework
4.2. Experimental Validation Against Aeroelastic Benchmarking
5. Conclusions
Author Contributions
Funding
Institutional Review Board Statement
Informed Consent Statement
Data Availability Statement
Conflicts of Interest
Nomenclature
| projected area of the model | |
| windward width at the base of the segment | |
| windward width of the model at height z | |
| average windward width of two segments | |
| diameter of the segment’s main rod | |
| [C] | damping matrix of the structure |
| time history of base shear coefficient | |
| mean base shear coefficient | |
| time history of overturning moment coefficient | |
| mean overturning moment coefficient | |
| coherence function of wind loads | |
| Parameters of the coherence function, n = 1, 2, 3, 4 | |
| time history of base shear | |
| natural frequency | |
| total height of the substation gantry model | |
| frequency response function for the l-th mode | |
| height of the test segment | |
| turbulence intensity of incoming flow | |
| [K] | stiffness matrix of the structure |
| [M] | mass matrix of the structure |
| generalized mass of the j-th mode | |
| time-history matrix of external loads on the structure | |
| generalized load of the j-th mode | |
| generalized coordinates of displacement for the j-th mode | |
| generalized coordinates of velocity for the j-th mode | |
| generalized coordinates of acceleration for the j-th mode | |
| solidity ratio the substation gantry at height z | |
| auto-spectral density of the wind load at location (z, x) | |
| generalized load spectrum | |
| displacement spectral density of the substation gantry at location (z, x) | |
| acceleration spectral density of the substation gantry at location (z, x) | |
| mean wind speed of the incoming flow | |
| mean wind speed on the top of the structure | |
| time-history matrix of structural displacement | |
| time-history matrix of structural velocity | |
| time-history matrix of structural acceleration | |
| average height of two segments | |
| terrain roughness exponent | |
| wind direction | |
| horizontal distance between two segments | |
| vertical distance between two segments | |
| structural damping ratio | |
| air density | |
| root mean square of displacement response at location (z, x) | |
| root mean square of acceleration response at location (z, x) | |
| structural mode shape matrix of the j-th mode | |
| circular frequency of the j-th mode |
References
- Huang, G.; Wu, G.; Guo, Y.; Liang, M.; Li, J.; Dai, J.; Yan, X.; Gao, G. Risk assessment models of power transmission lines undergoing heavy ice at mountain zones based on numerical model and machine learning. J. Clean. Prod. 2023, 415, 137623. [Google Scholar] [CrossRef]
- Huang, G.; Yan, B.; Guo, Y.; Zhang, B.; Wu, G. Experimental study on dynamic response characteristics of isolated-span transmission lines after ice-shedding. High Volt. 2023, 8, 196–208. [Google Scholar] [CrossRef]
- Humpert, C. Long distance transmission systems for the future electricity supply—Analysis of possibilities and restrictions. Energy 2012, 48, 278–283. [Google Scholar] [CrossRef]
- Liang, Z.; Li, Y.; Hu, H.; Jia, J. Design of UHV AC transmission line in China. Eur. Trans. Electr. Power 2012, 22, 4–16. [Google Scholar] [CrossRef]
- Wei, W.; Wu, X.; Li, J.; Jiang, X.; Zhang, P.; Zhou, S.; Zhu, H.; Liu, H.; Chen, H.; Guo, J.; et al. Ultra-high voltage network induced energy cost and carbon emissions. J. Clean. Prod. 2018, 178, 276–292. [Google Scholar] [CrossRef]
- Wang, Y.; Zhen, J.; Pan, H. Ultra-high-voltage construction projects and total factor energy efficiency: Empirical evidence on cross-regional power dispatch in China. Sustainability 2024, 16, 8083. [Google Scholar] [CrossRef]
- Wu, Y.; Chen, H.; Li, B.; Fang, J. Design and research of UHV AC substation. Eur. Trans. Electr. Power 2012, 22, 17–32. [Google Scholar]
- Kempner, L., Jr. Substation Structure Design Guide; American Society of Civil Engineers: Reston, VA, USA, 2008. [Google Scholar]
- Edgar, T.H.; Sordo, E. Structural behaviour of lattice transmission towers subjected to wind load. Struct. Infrastruct. Eng. 2017, 13, 1–14. [Google Scholar] [CrossRef]
- Holmes, J.D. Along-wind response of lattice towers: Part I—Derivation of expressions for gust response factors. Eng. Struct. 1994, 16, 287–292. [Google Scholar] [CrossRef]
- Holmes, J.D. Along-wind response of lattice towers—II Aerodynamic damping and deflections. Eng. Struct. 1996, 18, 483–488. [Google Scholar] [CrossRef]
- Holmes, J.D. Along wind response of lattice towers—III Effective load distributions. Eng. Struct. 1996, 18, 489–494. [Google Scholar] [CrossRef]
- Calotescu, I.; Solari, G. Alongwind load effects on free-standing lattice towers. J. Wind Eng. Ind. Aerodyn. 2016, 155, 182–196. [Google Scholar] [CrossRef]
- Li, J.; Yang, S.; Hao, J.; Gao, G.; Wang, F.; Bai, H.; Zhao, G.; Li, Y.; Xue, X. Advances and applications of wind engineering in exceptional terrain. J. Traffic Transp. Eng. 2024, 11, 1023–1209. [Google Scholar] [CrossRef]
- Yao, J.; Tu, Z.; Xu, H. Numerical simulation investigation of wind field characteristics and acceleration effects over V-shaped hills. Sustainability 2024, 16, 9274. [Google Scholar] [CrossRef]
- Allegrini, J.; Maesschalck, J.; Alessi, G.; Glabeke, G.; Christophe, J.; van Beeck, J. Porous and geometry-resolved CFD modelling of a lattice transmission tower validated by drag force and flow field measurements. Eng. Struct. 2018, 168, 462–472. [Google Scholar] [CrossRef]
- Zhang, D.; Song, X.; Deng, H.; Hu, X.; Ma, X. Experimental and numerical study on the aerodynamic characteristics of steel tubular transmission tower bodies under skew winds. J. Wind Eng. Ind. Aerodyn. 2021, 214, 104678. [Google Scholar] [CrossRef]
- Hadane, A.; Redford, J.A.; Gueguin, M.; Hafid, F.; Ghidaglia, J.M. CFD wind tunnel investigation for wind loading on angle members in lattice tower structures. J. Wind Eng. Ind. Aerodyn. 2023, 236, 105397. [Google Scholar] [CrossRef]
- Liu, M.; Wu, S.; Guan, W.; Zhang, C.; Xie, Z. Wind loads on square lattice towers with tubular members based on wind tunnel test and numerical simulation. Phys. Fluids 2024, 36, 127129. [Google Scholar] [CrossRef]
- Lou, W.; Sun, B.; Tang, J. Wind tunnel test and numerical computation on wind-induced vibration for tall lattice tower. J. Vib. Eng. 1996, 9, 108–112. (In Chinese) [Google Scholar]
- Deng, H.; Si, R.; Hu, X.; Chen, Q. Wind tunnel test on aeroelastic model of UHV latticed transmission tower. J. Tongji Univ. (Nat. Sci.) 2010, 38, 673–678. (In Chinese) [Google Scholar]
- Yao, J.; Shen, G.; Tu, Z.; Chen, Y.; Lou, W. Wind tunnel tests of an aeroelastic model of a long-span transmission tower. Sustainability 2022, 14, 11613. [Google Scholar] [CrossRef]
- Zhang, Q.; Fu, X.; Lai, T.; Ren, L. Wind load identification of lattice towers using multi-source heterogeneous monitoring data. J. Wind Eng. Ind. Aerodyn. 2023, 236, 105402. [Google Scholar] [CrossRef]
- Zhang, W.; Li, C.; Xiao, Y.; Liu, G. Reconstruction of dynamic wind forces on a transmission steel lattice tower using aeroelastic wind tunnel test data. Eng. Struct. 2023, 275, 115167. [Google Scholar] [CrossRef]
- Liang, S.; Zou, L.; Wang, D.; Cao, H. Investigation on wind tunnel tests of a full aeroelastic model of electrical transmission tower-line system. Eng. Struct. 2015, 85, 63–72. [Google Scholar] [CrossRef]
- Xie, Q.; Cai, Y.; Xue, S. Wind-induced vibration of UHV transmission tower line system: Wind tunnel test on aero-elastic model. J. Wind Eng. Ind. Aerodyn. 2017, 171, 219–229. [Google Scholar] [CrossRef]
- Alawode, K.J.; Azzi, Z.; Elawady, A.; Chowdhury, A.G. Dynamic properties of an aeroelastic transmission tower subjected to synoptic and downburst-like outflows. J. Wind Eng. Ind. Aerodyn. 2023, 242, 105557. [Google Scholar] [CrossRef]
- Li, F.; Chen, Y.; Zou, L.H.; Song, J.; Liang, S.G. Performance of wind-excited 1000 kV substation gantry by aeroelastic model wind tunnel test. Wind Struct. 2021, 33, 331–341. [Google Scholar]
- Boggs, D.W. The past, present and future of high-frequency balance testing. Wind Struct. 2014, 18, 323–345. [Google Scholar] [CrossRef]
- Prud’homme, S.; Legeron, F.; Langlois, S. Calculation of wind forces on lattice structures made of round bars by a local approach. Eng. Struct. 2018, 156, 548–555. [Google Scholar] [CrossRef]
- Zhou, Q.; Ma, B.; Zhu, Q.; Zhang, H. Investigation on wind loads on angle-steel cross-arms of lattice transmission towers via direct force measurement. J. Wind Eng. Ind. Aerodyn. 2019, 191, 117–126. [Google Scholar] [CrossRef]
- Zhou, Q.; Zhang, H.; Ma, B.; Huang, Y. Wind loads on transmission tower bodies under skew winds with both yaw and tilt angles. J. Wind Eng. Ind. Aerodyn. 2019, 187, 48–60. [Google Scholar] [CrossRef]
- Zhou, Q.; Zhao, L.; Zhu, Q.; Zhu, Y. Mean wind loads on equilateral triangular lattice tower under skewed wind loading. J. Wind Eng. Ind. Aerodyn. 2021, 208, 104467. [Google Scholar] [CrossRef]
- Li, Y.; Li, Z.; Yan, B.; Yan, Z. Wind forces on circular steel tubular lattice structures with inclined leg members. Eng. Struct. 2017, 153, 254–263. [Google Scholar] [CrossRef]
- Holmes, J.D. Mode shape corrections for dynamic response to wind. Eng. Struct. 1987, 9, 210–212. [Google Scholar] [CrossRef]
- Zou, L.; Shi, T.; Song, J.; Cai, C. Application of the high-frequency base balance technique to tall slender structures considering the effects of higher modes. Eng. Struct. 2017, 151, 1–10. [Google Scholar] [CrossRef]
- Zou, L.; Liang, S.; Li, Q.S.; Zhao, L.; Ge, Y. Investigation of 3-D dynamic wind loads on lattice towers. Wind Struct. 2008, 11, 323–340. [Google Scholar] [CrossRef]
- Li, F.; Zou, L.; Song, J.; Liang, S.; Chen, Y. Investigation of the spatial coherence function of wind loads on lattice frame structures. J. Wind Eng. Ind. Aerodyn. 2021, 215, 104675. [Google Scholar] [CrossRef]
- Niu, H.; Kong, K.; Chen, Y.; Chen, Z. 500 kV whole combined substation framework shape factor of wind tunnel test and dynamic response factor analysis. J. Hunan Univ. 2015, 42, 80–87. [Google Scholar]
- Tang, H.; Li, F.; Zhi, X.; Zhao, J. Wind load characteristics and effects of 1000kV UHV substation frame based on HFFB. Wind Struct. 2024, 38, 477–492. [Google Scholar]
- Li, F.; Tang, H.; Zhi, X. Wind load characteristics of 1000 kV UHV substation frame. J. Harbin Inst. Technol. 2021, 53, 129–135. (In Chinese) [Google Scholar]
- GB 50009; Load Code for Design of Building Structures. China Architecture & Building Press: Beijing, China, 2012. (In Chinese)























Disclaimer/Publisher’s Note: The statements, opinions and data contained in all publications are solely those of the individual author(s) and contributor(s) and not of MDPI and/or the editor(s). MDPI and/or the editor(s) disclaim responsibility for any injury to people or property resulting from any ideas, methods, instructions or products referred to in the content. |
© 2025 by the authors. Licensee MDPI, Basel, Switzerland. This article is an open access article distributed under the terms and conditions of the Creative Commons Attribution (CC BY) license (https://creativecommons.org/licenses/by/4.0/).
Share and Cite
Li, F.; Wang, Y.; Zou, L.; Jiang, X.; Pan, X.; Jin, H.; Fan, L. A Hybrid Experimental and Computational Framework for Evaluating Wind Load Distribution and Wind-Induced Response of Multi-Span UHV Substation Gantries. Sustainability 2025, 17, 9767. https://doi.org/10.3390/su17219767
Li F, Wang Y, Zou L, Jiang X, Pan X, Jin H, Fan L. A Hybrid Experimental and Computational Framework for Evaluating Wind Load Distribution and Wind-Induced Response of Multi-Span UHV Substation Gantries. Sustainability. 2025; 17(21):9767. https://doi.org/10.3390/su17219767
Chicago/Turabian StyleLi, Feng, Yiting Wang, Lianghao Zou, Xiaohan Jiang, Xiaowang Pan, Hui Jin, and Lei Fan. 2025. "A Hybrid Experimental and Computational Framework for Evaluating Wind Load Distribution and Wind-Induced Response of Multi-Span UHV Substation Gantries" Sustainability 17, no. 21: 9767. https://doi.org/10.3390/su17219767
APA StyleLi, F., Wang, Y., Zou, L., Jiang, X., Pan, X., Jin, H., & Fan, L. (2025). A Hybrid Experimental and Computational Framework for Evaluating Wind Load Distribution and Wind-Induced Response of Multi-Span UHV Substation Gantries. Sustainability, 17(21), 9767. https://doi.org/10.3390/su17219767

