Sustainable Adoption of AIEd in Higher Education: Determinants of Students’ Willingness in China
Abstract
1. Introduction
2. Literature Review and Theoretical Model
2.1. Functional Categories of AIEd Tools
2.2. AIEd Tools as Enablers for Sustainable Higher Education
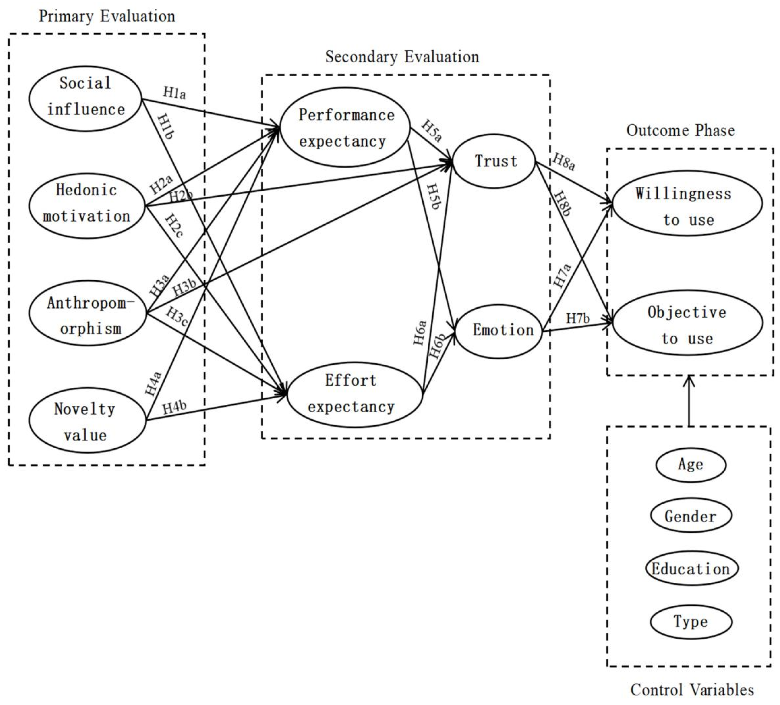
2.3. The Extended AIDUA Model
3. Hypothesis Development
3.1. Social Influence (SI)
3.2. Hedonic Motivation (HM)
3.3. Anthropomorphism (A)
3.4. Novelty Value (NV)
3.5. Performance Expectancy (PE), Effort Expectancy (EE), and Emotion (E) and Trust (T)
3.6. Willingness to Accept or Reject Use
4. Methodology
4.1. Participants and Sampling Procedure
4.2. Measures and Questionnaire Design
4.3. Data Analysis Strategy
5. Results
5.1. Measurement Model
5.2. Structural Model
6. Discussion
6.1. Primary Appraisal: The Centrality of Novelty Value and Contextual Drivers
6.2. Secondary Appraisal: The Dual-Pathway Mechanism of Cognition to Intention
6.3. Outcome Stage: The Affective Primacy in Behavioral Decision
6.4. General Discussion: Synthesizing the Pathway to Sustainable Adoption
7. Conclusions and Implications
7.1. Theoretical Contributions
7.2. Practical Implications
- Establish a robust ethical AI framework that includes transparent data usage policies, data anonymization protocols, and procedures for regular audits of algorithmic fairness.
- Integrate AI literacy and ethics into the curriculum, empowering students to engage with AI tools critically and responsibly.
- Design authentic learning tasks that leverage AI productively to generate positive emotions and demonstrate utility. For instance, instructors could assign tasks where students use an AI tool to generate a first draft of an essay and then submit a critical analysis and improvement of that draft, thereby fostering critical engagement over passive acceptance.
- Foster a community of practice where faculty and peer leaders model effective AI use.
- Align technological adoption with broader sustainability goals by prioritizing procurement from AI service providers committed to renewable energy and algorithmic transparency.
8. Limitations and Future Research
Author Contributions
Funding
Institutional Review Board Statement
Informed Consent Statement
Data Availability Statement
Conflicts of Interest
References
- Okulich-Kazarin, V.; Artyukhov, A.; Skowron, L.; Artyukhova, N.; Wołowiec, T. Will AI Become a Threat to Higher Education Sustainability? A Study of Students’ Views. Sustainability 2024, 16, 4596. [Google Scholar] [CrossRef]
- Chiu, T.K.F. Future Research Recommendations for Transforming Higher Education with Generative AI. Comput. Educ. Artif. Intell. 2024, 6, 100197. [Google Scholar] [CrossRef]
- Kamalov, F.; Santandreu Calonge, D.; Gurrib, I. New Era of Artificial Intelligence in Education: Towards a Sustainable Multifaceted Revolution. Sustainability 2023, 15, 12451. [Google Scholar] [CrossRef]
- Al Darayseh, A. Acceptance of Artificial Intelligence in Teaching Science: Science Teachers’ Perspective. Comput. Educ. Artif. Intell. 2023, 4, 100132. [Google Scholar] [CrossRef]
- Habibi, A.; Muhaimin, M.; Danibao, B.K.; Wibowo, Y.G.; Wahyuni, S.; Octavia, A. ChatGPT in Higher Education Learning: Acceptance and Use. Comput. Educ. Artif. Intell. 2023, 5, 100190. [Google Scholar] [CrossRef]
- Gursoy, D.; Chi, O.H.; Lu, L.; Nunkoo, R. Consumers’ Acceptance of Artificially Intelligent (AI) Device Use in Service Delivery. Int. J. Inf. Manag. 2019, 49, 157–169. [Google Scholar] [CrossRef]
- Bhukya, R.; Paul, J. Social Influence Research in Consumer Behavior: What We Learned and What We Need to Learn?—A Hybrid Systematic Literature Review. J. Bus. Res. 2023, 162, 113870. [Google Scholar] [CrossRef]
- Lund, B.D.; Wang, T. Chatting about ChatGPT: How May AI and GPT Impact Academia and Libraries? Library Hi Tech News 2023, 40, 26–29. [Google Scholar] [CrossRef]
- Popenici, S.A.D.; Kerr, S. Exploring the Impact of Artificial Intelligence on Teaching and Learning in Higher Education. Res. Pract. Technol. Enhanc. Learn. 2017, 12, 22. [Google Scholar] [CrossRef]
- Boubker, O. From Chatting to Self-Educating: Can AI Tools Boost Student Learning Outcomes? Expert Syst. Appl. 2024, 238, 121820. [Google Scholar] [CrossRef]
- Kizilcec, R.F. To Advance AI Use in Education, Focus on Understanding Educators. Int. J. Artif. Intell. Educ. 2023, 34, 12–19. [Google Scholar] [CrossRef]
- Tseng, T.H.; Lin, S.; Wang, Y.S.; Liu, H.X. Investigating Teachers’ Adoption of MOOCs: The Perspective of UTAUT2. Interact. Learn. Environ. 2022, 30, 635–650. [Google Scholar] [CrossRef]
- Hannan, E.; Liu, S. AI: New Source of Competitiveness in Higher Education. Compet. Rev. 2021, 33, 269. [Google Scholar] [CrossRef]
- Luan, H.; Geczy, P.; Lai, H.; Gobert, J.; Yang, S.J.H.; Ogata, H.; Tsai, C.C. Challenges and Future Directions of Big Data and Artificial Intelligence in Education. Front. Psychol. 2020, 11, 2748. [Google Scholar] [CrossRef]
- Peres, R.; Schreier, M.; Schweidel, D.A.; Sorescu, A. On ChatGPT and Beyond: How Generative Artificial Intelligence May Affect Research, Teaching, and Practice. Int. J. Res. Mark. 2023, 40, 269–275. [Google Scholar] [CrossRef]
- Nazari, N.; Shabbir, M.S.; Setiawan, R. Application of Artificial Intelligence Powered Digital Writing Assistant in Higher Education: Randomized Controlled Trial. Heliyon 2021, 7, e06949. [Google Scholar] [CrossRef] [PubMed]
- Roy, R.; Naidoo, V. Enhancing Chatbot Effectiveness: The Role of Anthropomorphic Conversational Styles and Time Orientation. J. Bus. Res. 2021, 126, 23–34. [Google Scholar] [CrossRef]
- Kim, H.; Ben-Othman, J.; Mokdad, L. Intelligent Terrestrial and Non-Terrestrial Vehicular Networks with Green AI and Red AI Perspectives. Sensors 2023, 23, 806. [Google Scholar] [CrossRef]
- Li, T.; Luo, J.; Liang, K.; Yi, C.; Ma, L. Synergy of Patent and Open-Source-Driven Sustainable Climate Governance under Green AI: A Case Study of TinyML. Sustainability 2023, 15, 13779. [Google Scholar] [CrossRef]
- Abdelmagid, A.; Jabli, N.; Al-Mohaya, A.; Teleb, A. Integrating Interactive Metaverse Environments and Generative Artificial Intelligence to Promote the Green Digital Economy and e-Entrepreneurship in Higher Education. Sustainability 2025, 17, 5594. [Google Scholar] [CrossRef]
- Hwang, G.J.; Xie, H.; Wah, B.W.; Gašević, D. Vision, Challenges, Roles, and Research Issues of Artificial Intelligence in Education. Comput. Educ. Artif. Intell. 2020, 1, 100001. [Google Scholar] [CrossRef]
- Strzelecki, A. To Use or Not to Use ChatGPT in Higher Education? A Study of Students’ Acceptance and Use of Technology. Interact. Learn. Environ. 2023, 32, 5142–5155. [Google Scholar] [CrossRef]
- Cronan, T.P.; Mullins, J.K.; Douglas, D.E. Further Understanding Factors That Explain Freshman Business Students’ Academic Integrity Intention and Behavior: Plagiarism and Sharing Homework. J. Bus. Ethics 2018, 147, 197–220. [Google Scholar] [CrossRef]
- Lu, L.; Cai, R.; Gursoy, D. Developing and Validating a Service Robot Integration Willingness Scale. Int. J. Hosp. Manag. 2019, 80, 36–51. [Google Scholar] [CrossRef]
- Niu, B.; Mvondo, G.F.N. I Am ChatGPT, the Ultimate AI Chatbot! Investigating the Determinants of Users’ Loyalty and Ethical Usage Concerns of ChatGPT. J. Retail. Consum. Serv. 2024, 76, 103562. [Google Scholar] [CrossRef]
- Menon, D.; Shilpa, K. “Chatting with ChatGPT”: Analyzing the Factors Influencing Users’ Intention to Use the Open AI’s ChatGPT Using the UTAUT Model. Heliyon 2023, 9, e13478. [Google Scholar] [CrossRef]
- Duong, C.D.; Vu, T.N.; Ngo, T.V.N. Applying a Modified Technology Acceptance Model to Explain Higher Education Students’ Usage of ChatGPT: A Serial Multiple Mediation Model with Knowledge Sharing as a Moderator. Int. J. Manag. Educ. 2023, 21, 100883. [Google Scholar] [CrossRef]
- Widjaja, H.A.E.; Santoso, S.W.; Petrus, S. The Enhancement of Learning Management System in Teaching Learning Process with the UTAUT2 and Trust Model. In Proceedings of the 2019 International Conference on Information Management and Technology (ICIMTech), Jakarta/Bali, Indonesia, 19–20 August 2019; Volume 1, pp. 309–313. [Google Scholar]
- Ashraf, M.A.; Shabnam, N.; Tsegay, S.M.; Huang, G. Acceptance of Smart Technologies in Blended Learning: Perspectives of Chinese Medical Students. Int. J. Environ. Res. Public Health 2023, 20, 2756. [Google Scholar] [CrossRef] [PubMed]
- Mei, H.; Bodog, S.A.; Badulescu, D. Artificial Intelligence Adoption in Sustainable Banking Services: The Critical Role of Technological Literacy. Sustainability 2024, 16, 8934. [Google Scholar] [CrossRef]
- Wang, C.; Yin, H. How do Chinese undergraduates harness the potential of appraisal and emotions in generative AI-Powered learning? A multigroup analysis based on appraisal theory. Comput. Educ. 2025, 228, 105250. [Google Scholar] [CrossRef]
- Ma, X.; Huo, Y. Are Users Willing to Embrace ChatGPT? Exploring the Factors on the Acceptance of Chatbots from the Perspective of AIDUA Framework. Technol. Soc. 2023, 75, 102362. [Google Scholar] [CrossRef]
- Venkatesh, V.; Thong, J.Y.L.; Xu, X. Customer Acceptance and Use of Information Technology: Extending the Unified Theory of Acceptance and Use of Technology. MIS Q. 2012, 36, 157–178. [Google Scholar] [CrossRef]
- Cheng, X.; Zhang, X.; Cohen, J.; Mou, J. Human vs. AI: Understanding the Impact of Anthropomorphism on Customer Response to Chatbots from the Perspective of Trust and Relationship Norms. Inf. Process. Manag. 2022, 59, 102940. [Google Scholar] [CrossRef]
- Oldeweme, A.; Martins, J.; Westmattelmann, D.; Schewe, G. The Role of Transparency, Trust, and Social Influence on Uncertainty Reduction in Times of Pandemics: Empirical Study on the Adoption of COVID-19 Tracing Apps. J. Med. Internet Res. 2021, 23, e25893. [Google Scholar] [CrossRef]
- Venkatesh, V.; Morris, M.G.; Davis, G.B.; Davis, F.D. User Acceptance of Information Technology: Toward a Unified View. MIS Q. 2003, 27, 425–478. [Google Scholar] [CrossRef]
- Roy, P.; Ramaprasad, B.S.; Chakraborty, M.; Prabhu, N.; Rao, S. Customer Acceptance of Use of Artificial Intelligence in Hospitality Services: An Indian Hospitality Sector Perspective. Glob. Bus. Rev. 2020, 21, 1205–1222. [Google Scholar] [CrossRef]
- Wong, I.K.A.; Zhang, T.; Lin, Z.; Peng, Q. Hotel AI Service: Are Employees Still Needed? J. Hosp. Tour. Manag. 2023, 55, 416–424. [Google Scholar] [CrossRef]
- Chi, O.H.; Gursoy, D.; Chi, C.G. Tourists’ Attitudes toward the Use of Artificially Intelligent (AI) Devices in Tourism Service Delivery: Moderating Role of Service Value Seeking. J. Travel Res. 2022, 61, 170–185. [Google Scholar] [CrossRef]
- Chi, O.H.; Gursoy, D.; Nunkoo, R. Customers’ Acceptance of Artificially Intelligent Service Robots: The Influence of Trust and Culture. Int. J. Inf. Manag. 2023, 70, 102623. [Google Scholar] [CrossRef]
- Yoon, N.; Lee, H.K. AI Recommendation Service Acceptance: Assessing the Effects of Perceived Empathy and Need for Cognition. J. Theor. Appl. Electron. Commer. Res. 2021, 16, 1912–1928. [Google Scholar] [CrossRef]
- Kim, H.C.; McGill, A.L. Minions for the Rich? Financial Status Changes How Consumers See Products with Anthropomorphic Features. J. Consum. Res. 2018, 45, 429–450. [Google Scholar] [CrossRef]
- Blut, M.; Wang, C.; Wünderlich, N.V.; Brock, C. Understanding Anthropomorphism in Service Provision: A Meta-Analysis of Physical Robots, Chatbots, and Other AI. J. Acad. Mark. Sci. 2021, 49, 632–658. [Google Scholar] [CrossRef]
- Tung, V.W.S.; Au, N. Exploring Customer Experiences with Robotics in Hospitality. Int. J. Contemp. Hosp. Manag. 2018, 30, 2680–2697. [Google Scholar] [CrossRef]
- Xu, K. First Encounter with Robot Alpha: How Individual Differences Interact with Vocal and Kinetic Cues in Users’ Social Responses. New Media Soc. 2019, 21, 2522–2547. [Google Scholar] [CrossRef]
- Pande, S.; Gupta, K.P. Indian Customers’ Acceptance of Service Robots in Restaurant Services. Behav. Inf. Technol. 2022, 41, 2315–2330. [Google Scholar] [CrossRef]
- Adapa, S.; Fazal-e Hasan, S.M.; Makam, S.B.; Azeem, M.M.; Mortimer, G. Examining the Antecedents and Consequences of Perceived Shopping Value through Smart Retail Technology. J. Retail. Consum. Serv. 2020, 52, 101901. [Google Scholar] [CrossRef]
- Wells, J.D.; Campbell, D.E.; Valacich, J.S.; Featherman, M. The Effect of Perceived Novelty on the Adoption of Information Technology Innovations: A Risk/Reward Perspective. Decis. Sci. 2010, 41, 813–843. [Google Scholar] [CrossRef]
- Croes, E.A.J.; Antheunis, M.L. Can We Be Friends with Mitsuku? A Longitudinal Study on the Process of Relationship Formation between Humans and a Social Chatbot. J. Soc. Pers. Relationsh. 2021, 38, 279–300. [Google Scholar] [CrossRef]
- Xie, L.; Liu, X.; Li, D. The Mechanism of Value Cocreation in Robotic Services: Customer Inspiration from Robotic Service Novelty. J. Hosp. Mark. Manag. 2022, 31, 962–983. [Google Scholar] [CrossRef]
- Della Corte, V.; Sepe, F.; Gursoy, D.; Prisco, A. Role of Trust in Customer Attitude and Behaviour Formation towards Social Service Robots. Int. J. Hosp. Manag. 2023, 114, 103587. [Google Scholar] [CrossRef]
- Lin, H.; Chi, O.H.; Gursoy, D. Antecedents of Customers’ Acceptance of Artificially Intelligent Robotic Device Use in Hospitality Services. J. Hosp. Mark. Manag. 2020, 29, 530–549. [Google Scholar] [CrossRef]
- Hair, J.F.; Black, W.C.; Babin, B.J.; Anderson, R.E.; Tatham, R.L. Multivariate Data Analysis, 8th ed.; Prentice Hall: Hoboken, NJ, USA, 2019. [Google Scholar]
- Hair, J.F.; Hult, G.T.M.; Ringle, C.M.; Sarstedt, M. A Primer on Partial Least Squares Structural Equation Modeling (PLS-SEM), 2nd ed.; Sage Publications: Thousand Oaks, CA, USA, 2016. [Google Scholar]
- Li, D.-H.; Li, H.-Y.; Wei, L.; Guo, J.-J.; Li, E.-Z. Application of Flipped Classroom Based on the Rain Classroom in the Teaching of Computer-Aided Landscape Design. Comput. Appl. Eng. Educ. 2020, 28, 357–366. [Google Scholar] [CrossRef]
- Cai, J.; Wu, J.; Zhang, H.; Cai, Y. Research on the Influence Mechanism of Fashion Brands’ Crossover Alliance on Consumers’ Online Brand Engagement: The Mediating Effect of Hedonic Perception and Novelty Perception. Sustainability 2023, 15, 3953. [Google Scholar] [CrossRef]
- Castelli, M.; Manzoni, L. Generative Models in Artificial Intelligence and Their Applications. Appl. Sci. 2022, 12, 4127. [Google Scholar] [CrossRef]
- Cukurova, M.; Luckin, R.; Kent, C. Impact of an Artificial Intelligence Research Frame on the Perceived Credibility of Educational Research Evidence. Int. J. Artif. Intell. Educ. 2020, 30, 205–235. [Google Scholar] [CrossRef]
- VanDerSchaaf, H.P.; Daim, T.U.; Basoglu, N.A. Factors Influencing Student Information Technology Adoption. IEEE Trans. Eng. Manag. 2021, 70, 631–643. [Google Scholar] [CrossRef]
- Karnouskos, S. Self-Driving Car Acceptance and the Role of Ethics. IEEE Trans. Eng. Manag. 2018, 67, 252–265. [Google Scholar] [CrossRef]
- Kim, W.B.; Hur, H.J. What Makes People Feel Empathy for AI Chatbots? Assessing the Role of Competence and Warmth. Int. J. Hum.-Comput. Interact. 2023, 39, 833–846. [Google Scholar] [CrossRef]
- Tzafilkou, K.; Perifanou, M.; Economides, A.A. Negative Emotions, Cognitive Load, Acceptance, and Self-Perceived Learning Outcome in Emergency Remote Education during COVID-19. Educ. Inf. Technol. 2021, 26, 7497–7521. [Google Scholar] [CrossRef]
- Sarkar, S.; Chauhan, S.; Khare, A. A Meta-Analysis of Antecedents and Consequences of Trust in Mobile Commerce. Int. J. Inf. Manag. 2020, 50, 286–301. [Google Scholar] [CrossRef]
- Van Pinxteren, M.M.E.; Wetzels, R.W.H.; Rüger, J.; Pluymaekers, M.; Wetzels, M. Trust in Humanoid Robots: Implications for Services Marketing. J. Serv. Mark. 2019, 33, 461–473. [Google Scholar] [CrossRef]
- Ni, A.; Cheung, A. Understanding Secondary Students’ Continuance Intention to Adopt AI-Powered Intelligent Tutoring System for English Learning. Educ. Inf. Technol. 2023, 28, 3191–3216. [Google Scholar] [CrossRef] [PubMed]
- Hair, J.F.; Sarstedt, M.; Hopkins, L.; Kuppelwieser, V.G. Partial Least Squares Structural Equation Modeling (PLS-SEM): An Emerging Tool in Business Research. Eur. Bus. Rev. 2014, 26, 106–121. [Google Scholar] [CrossRef]
- Liu, H.; Yan, M. College Students’ Use of Smart Teaching Tools in China: Extending Unified Theory of Acceptance and Use of Technology 2 with Learning Value. In Proceedings of the 2020 International Conference on Modern Education and Information Management (ICMEIM), Dalian, China, 25–27 September 2020; pp. 842–847. [Google Scholar]
- Qiao, X. Integration Model for Multimedia Education Resource Based on Internet of Things. Int. J. Contin. Eng. Educ. Life Long Learn. 2021, 31, 17–35. [Google Scholar] [CrossRef]
- Rekha, I.S.; Shetty, J.; Basri, S. Students’ Continuance Intention to Use MOOCs: Empirical Evidence from India. Educ. Inf. Technol. 2023, 28, 4265–4286. [Google Scholar] [CrossRef] [PubMed]


| AIEd Tools | Descriptions |
|---|---|
| ChatGPT [25] |
|
| ChatGPT [26] |
|
| ChatGPT [27] |
|
| Learning Management System (LMS) [28] |
|
| Intelligent Technology [29] |
|
| MOOCs [12] |
|
| H | Path | Proposed Effect | Theoretical Support |
|---|---|---|---|
| H1a | Social Influence → Performance Expectancy | Positive | [5,6,10,31] |
| H1b | Social Influence → Effort Expectancy | Negative | [6,34,35] |
| H2a | Hedonic Motivation → Performance Expectancy | Positive | [5,6,31,32] |
| H2b | Hedonic Motivation → Trust | Positive | [39,40] |
| H2c | Hedonic Motivation → Effort Expectancy | Negative | [6,32,37] |
| H3a | Anthropomorphism → Performance Expectancy | Positive | [6,31,42,43] |
| H3b | Anthropomorphism → Trust | Positive | [44,45,46] |
| H3c | Anthropomorphism → Effort Expectancy | Negative | [6,37] |
| H4a | Novelty Value → Performance Expectancy | Positive | [32,47] |
| H4b | Novelty Value → Effort Expectancy | Negative | [32,50] |
| H5a | Performance Expectancy → Emotion | Positive | [6] |
| H5b | Performance Expectancy → Trust | Positive | [39,46] |
| H6a | Effort Expectancy → Emotion | Negative | [6] |
| H6b | Effort Expectancy → Trust | Negative | [39,46] |
| H7a | Emotion → Willingness to Use | Positive | [6,31,37,52] |
| H7b | Emotion → Objection to Use | Negative | [6,31,37,52] |
| H8a | Trust → Willingness to Use | Positive | [40,46] |
| H8b | Trust → Objection to Use | Negative | [40] |
| Construct | Item | References |
|---|---|---|
| Social Influence | People who influence my behavior would want me to utilize AIEd Tools. People whose opinions I value would prefer that I utilize AIEd Tools. People who are important to me would encourage me to utilize it. People in my social networks who would utilize AIEd Tools have more prestige than those who don’t. | [6,32,55] |
| Hedonic Motivation | I have fun interacting with AIEd Tools. Interacting with AIEd Tools is fun. Interaction with AIEd Tools is enjoyable. | [6] |
| Novelty Value | I found using AIEd Tools to be a novel experience. Using AIEd Tools is new and refreshing. Using AIEd Tools satisfied my curiosity. AIEd Tools made me feel like I was exploring a new world. | [32,56] |
| Anthropomorphism | AIEd Tools’ responses feel natural. AIEd Tools has a humanlike response. AIEd Tools’ responses do not feel machine-like. AIEd Tools reacts in a very human way. | [32,57,58] |
| Performance Expectancy | AIEd Tools are more accurate than human beings. Using AIEd Tools would help me accomplish things more quickly. Using AIEd Tools has increased my productivity. AIEd Tools would increase my chances of achieving things that are important to me. | [6,32] |
| Effort Expectancy | Using AIEd Tools takes too much of my time. Working with AIEd Tools is so difficult to understand and use in services. It takes me too long to learn how to interact with AIEd Tools. | [6,59,60] |
| Emotion | Bored-relaxed Melancholic-contented Despairing-hopeful Unsatisfied-satisfied Annoyed-pleased | [6,61,62] |
| Trust | AIEd Tools have helped me solve many problems. AIEd Tools provide me with reliable service. Relying on AIEd Tools is a good idea. | [51,63,64] |
| Willingness to Use | I am willing to receive AIEd Tools. I will feel happy to interact with AIEd Tools. I am likely to interact with AIEd Tools. | [6,65] |
| Objection to Use | The information is processed in a less humanized manner. The existing problems with AIEd Tools make me take a wait-and-see approach to AIEd Tools. I do not plan to continue using AIEd Tools. | [6,32] |
| Outer Loadings | Cronbach’s Alpha | CR | AVE | ||
|---|---|---|---|---|---|
| SI | SI1 | 0.867 | 0.888 | 0.923 | 0.749 |
| SI2 | 0.898 | ||||
| SI3 | 0.902 | ||||
| SI4 | 0.791 | ||||
| HM | HM1 | 0.888 | 0.904 | 0.940 | 0.839 |
| HM2 | 0.931 | ||||
| HM3 | 0.929 | ||||
| A | A1 | 0.852 | 0.878 | 0.916 | 0.732 |
| A2 | 0.858 | ||||
| A3 | 0.845 | ||||
| A4 | 0.867 | ||||
| NV | NV1 | 0.898 | 0.907 | 0.935 | 0.782 |
| NV2 | 0.875 | ||||
| NV3 | 0.877 | ||||
| NV4 | 0.887 | ||||
| PE | PE1 | 0.875 | 0.901 | 0.931 | 0.770 |
| PE2 | 0.863 | ||||
| PE3 | 0.896 | ||||
| PE4 | 0.876 | ||||
| EE | EE1 | 0.871 | 0.868 | 0.910 | 0.716 |
| EE2 | 0.842 | ||||
| EE3 | 0.887 | ||||
| EE4 | 0.872 | ||||
| T | T1 | 0.885 | 0.847 | 0.907 | 0.766 |
| T2 | 0.880 | ||||
| T3 | 0.860 | ||||
| E | E1 | 0.814 | 0.887 | 0.917 | 0.688 |
| E2 | 0.837 | ||||
| E3 | 0.822 | ||||
| E4 | 0.783 | ||||
| E5 | 0.887 | ||||
| W | W1 | 0.869 | 0.850 | 0.909 | 0.769 |
| W2 | 0.891 | ||||
| W3 | 0.871 | ||||
| O | O1 | 0.694 | 0.706 | 0.821 | 0.607 |
| O2 | 0.729 | ||||
| O3 | 0.862 |
| A | E | EE | HM | NV | O | PE | SI | T | W | |
|---|---|---|---|---|---|---|---|---|---|---|
| A | 0.855 | |||||||||
| E | 0.368 | 0.829 | ||||||||
| EE | −0.45 | −0.45 | 0.846 | |||||||
| HM | 0.423 | 0.537 | −0.52 | 0.916 | ||||||
| NV | 0.497 | 0.478 | −0.55 | 0.647 | 0.884 | |||||
| O | −0.11 | −0.33 | 0.216 | −0.21 | −0.20 | 0.779 | ||||
| PE | 0.538 | 0.551 | −0.64 | 0.618 | 0.661 | −0.27 | 0.87 | |||
| SI | 0.457 | 0.499 | −0.44 | 0.465 | 0.433 | −0.29 | 0.48 | 0.86 | ||
| T | 0.452 | 0.611 | −0.58 | 0.510 | 0.541 | −0.30 | 0.65 | 0.59 | 0.87 | |
| W | 0.365 | 0.712 | −0.48 | 0.525 | 0.544 | −0.40 | 0.56 | 0.51 | 0.62 | 0.877 |
| HP | Path | Path Coefficients | p Values | Support |
|---|---|---|---|---|
| H1a | SI → PE | 0.131 | 0.015 * | Yes |
| H1b | SI → EE | −0.109 | 0.006 ** | Yes |
| H2a | HM → PE | 0.250 | 0.000 *** | Yes |
| H2b | HM → T | 0.104 | 0.057 | N |
| H2c | HM → EE | −0.116 | 0.031 * | Yes |
| H3a | A → PE | 0.202 | 0.000 *** | Yes |
| H3b | A → T | 0.088 | 0.081 | No |
| H3c | A → EE | −0.082 | 0.066 | No |
| H4a | NV → PE | 0.304 | 0.000 *** | Yes |
| H4b | NV → EE | −0.139 | 0.014 * | Yes |
| H5a | PE → E | 0.418 | 0.000 *** | Yes |
| H5b | PE → T | 0.391 | 0.000 *** | Yes |
| H6a | EE → E | −0.451 | 0.000 *** | Yes |
| H6b | EE → T | −0.241 | 0.000 *** | Yes |
| H7a | E → W | 0.528 | 0.000 *** | Yes |
| H7b | E → O | −0.228 | 0.002 ** | Yes |
| H8a | T → W | 0.301 | 0.000 *** | Yes |
| H8b | T → O | −0.169 | 0.027 * | Yes |
Disclaimer/Publisher’s Note: The statements, opinions and data contained in all publications are solely those of the individual author(s) and contributor(s) and not of MDPI and/or the editor(s). MDPI and/or the editor(s) disclaim responsibility for any injury to people or property resulting from any ideas, methods, instructions or products referred to in the content. |
© 2025 by the authors. Licensee MDPI, Basel, Switzerland. This article is an open access article distributed under the terms and conditions of the Creative Commons Attribution (CC BY) license (https://creativecommons.org/licenses/by/4.0/).
Share and Cite
Song, Q.; Gao, X.; Guo, W. Sustainable Adoption of AIEd in Higher Education: Determinants of Students’ Willingness in China. Sustainability 2025, 17, 9598. https://doi.org/10.3390/su17219598
Song Q, Gao X, Guo W. Sustainable Adoption of AIEd in Higher Education: Determinants of Students’ Willingness in China. Sustainability. 2025; 17(21):9598. https://doi.org/10.3390/su17219598
Chicago/Turabian StyleSong, Qiang, Xiyin Gao, and Wei Guo. 2025. "Sustainable Adoption of AIEd in Higher Education: Determinants of Students’ Willingness in China" Sustainability 17, no. 21: 9598. https://doi.org/10.3390/su17219598
APA StyleSong, Q., Gao, X., & Guo, W. (2025). Sustainable Adoption of AIEd in Higher Education: Determinants of Students’ Willingness in China. Sustainability, 17(21), 9598. https://doi.org/10.3390/su17219598

