The Relationship Between Water, Society, and the Sustainable Development Goals: A Case Study of Forest Conservation in a Rural Community
Abstract
1. Introduction
2. Materials and Methods
2.1. Study Site
2.2. Collection of Information
2.3. Component Characterization: Water Provisioning Service, Community Activities, and SDG Targets
2.4. Assessment of Interconnections Among Water Provisioning, Community Activities, and SDG Targets
2.5. Network Analysis of Water–Community–SDG Interactions
3. Results
3.1. Characterization of Three Components of the Study Site
3.2. Key Components Identified Across the Protected Forest and Rural Community
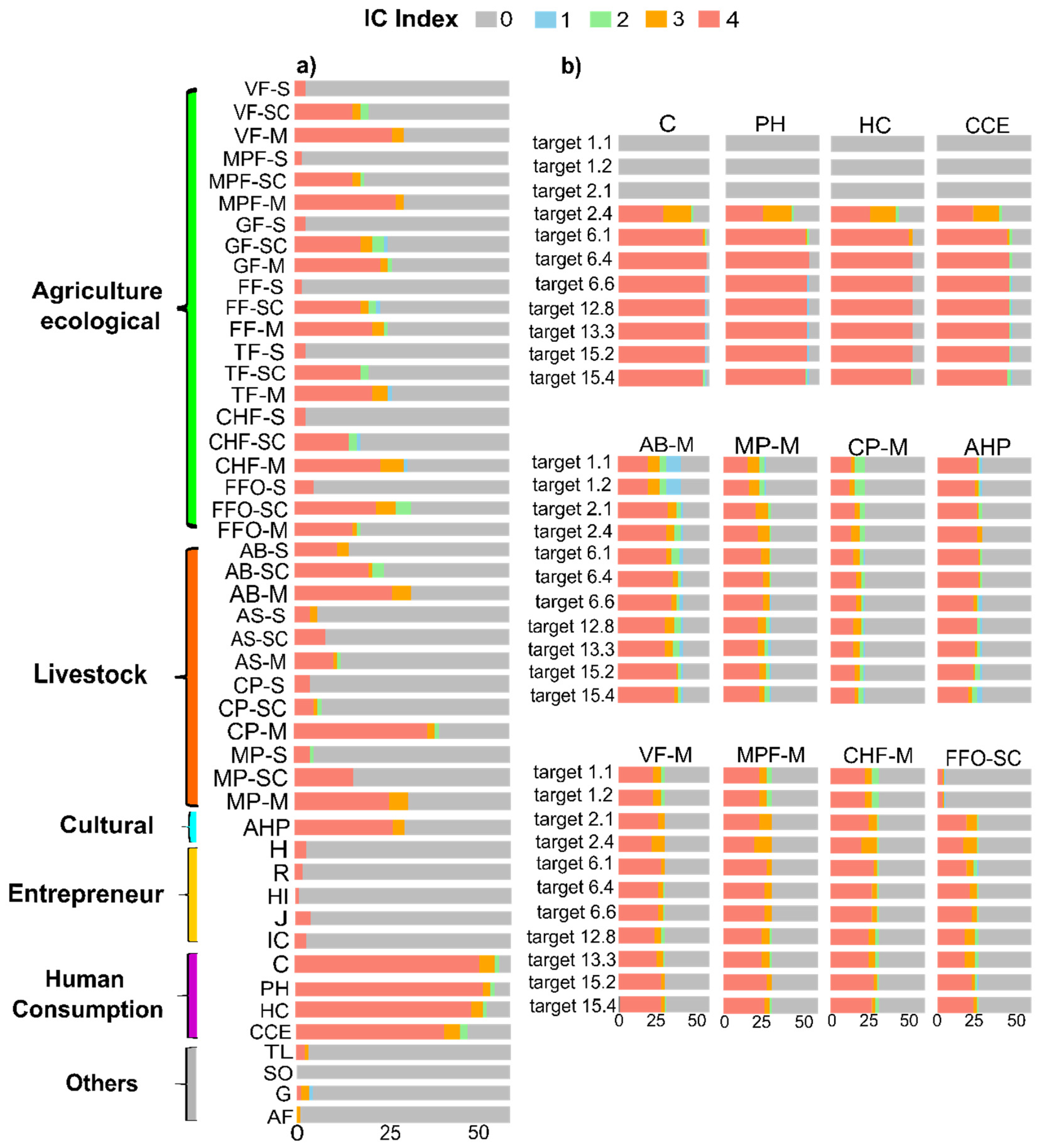
3.3. Interlinkages Between Water Provisioning, Community Practices, and SDG Targets
3.4. Network Structure of Water Provisioning–Community–SDG Relationships
4. Discussion
5. Conclusions
Supplementary Materials
Author Contributions
Funding
Institutional Review Board Statement
Informed Consent Statement
Data Availability Statement
Acknowledgments
Conflicts of Interest
Appendix A




References
- Redford, K.H.; Richter, B.D. Conservation of Biodiversity in a World of Use. Conserv. Biol. 1999, 13, 1246–1256. [Google Scholar] [CrossRef]
- TEEB (Ed.) Mainstreaming the Economics of Nature: A Synthesis of the Approach, Conclusions and Recommendations of TEEB; TEEB: Geneva, Switzerland, 2010. [Google Scholar]
- Fischer, J.; Brosi, B.; Daily, G.C.; Ehrlich, P.R.; Goldman, R.; Goldstein, J.; Lindenmayer, D.B.; Manning, A.D.; Mooney, H.A.; Pejchar, L.; et al. Should agricultural policies encourage land sparing or wildlife-friendly farming? Front. Ecol. Environ. 2008, 6, 380–385. [Google Scholar] [CrossRef]
- Devenish, C.; Hofstede, R.; Saravia, M. Las montañas en nuestro lugar: La importancia de las montañas para el desarrollo sostenible antes y después de Río+20. Rev. Virtual REDESMA 2012, 6, 11–18. [Google Scholar]
- Célleri, R.; Feyen, J. The Hydrology of Tropical Andean Ecosystems: Importance, Knowledge Status, and Perspectives. Mt. Res. Dev. 2009, 29, 350–355. [Google Scholar] [CrossRef]
- Buytaert, W.; Célleri, R.; De Bièvre, B.; Cisneros, F.; Wyseure, G.; Deckers, J.; Hofstede, R. Human impact on the hydrology of the Andean páramos. Earth-Sci. Rev. 2006, 79, 53–72. [Google Scholar] [CrossRef]
- Hinojosa, L.; Villegas, W.G.; Muñoz, P.A. Exploring water security and water demand determinants in rural areas. The case of canton Cotacachi in Ecuador. Water Resour. Rural Dev. 2017, 10, 22–32. [Google Scholar] [CrossRef]
- International Labour Organization. Global Commission on the Future of Work: Work for a Brighter Future; International Labour Office: Geneva, Switzerland, 2019. [Google Scholar]
- Gomez, M.; Perdiguero, J.; Sanz, A. Socioeconomic Factors Affecting Water Access in Rural Areas of Low and Middle Income Countries. Water 2019, 11, 202. [Google Scholar] [CrossRef]
- Delgado, L.E.; Marín, V.H. Well-being and the use of ecosystem services by rural households of the Río Cruces watershed, southern Chile. Ecosyst. Serv. 2016, 21, 81–91. [Google Scholar] [CrossRef]
- Shi, R.; Cheng, J.; Cai, W.; Wang, L.; Huang, C. Linking relationship of ecosystem service supply and demand into Sustainable Development Goals (SDGs). Land Degrad. Dev. 2025. [Google Scholar] [CrossRef]
- Teixeira, J.G.; Gallan, A.S.; Wilson, H.N. SDG commentary: Service ecosystems with the planet—Weaving the environmental SDGs with human services. J. Serv. Mark. 2023, 38, 227–237. [Google Scholar] [CrossRef]
- Dondeynaz, C.; Carmona Moreno, C.; Céspedes Lorente, J.J. Analysing inter-relationships among water, governance, human development variables in developing countries. Hydrol. Earth Syst. Sci. 2012, 16, 3791–3816. [Google Scholar] [CrossRef]
- Xu, Z.; Peng, J.; Qiu, S.; Liu, Y.; Dong, J.; Zhang, H. Responses of spatial relationships between ecosystem services and the Sustainable Development Goals to urbanization. Sci. Total Environ. 2022, 850, 157868. [Google Scholar] [CrossRef] [PubMed]
- Saiu, V.; Blečić, I.; Meloni, I. Making sustainability development goals (SDGs) operational at suburban level: Potentials and limitations of neighbourhood sustainability assessment tools. Environ. Impact Assess. Rev. 2022, 96, 106845. [Google Scholar] [CrossRef]
- Dang, H.-A.H.; Serajuddin, U. Tracking the sustainable development goals: Emerging measurement challenges and further reflections. World Dev. 2020, 127, 104570. [Google Scholar] [CrossRef]
- Wood, S.L.R.; Jones, S.K.; Johnson, J.A.; Brauman, K.A.; Chaplin-Kramer, R.; Fremier, A.; Girvetz, E.; Gordon, L.J.; Kappel, C.V.; Mandle, L.; et al. Distilling the role of ecosystem services in the Sustainable Development Goals. Ecosyst. Serv. 2018, 29, 70–82. [Google Scholar] [CrossRef]
- Basu, S.; Nagendra, H.; Verburg, P.; Plieninger, T. Perceptions of ecosystem services and knowledge of sustainable development goals around community and private wetlands users in a rapidly growing city. Landsc. Urban Plan. 2024, 244, 104989. [Google Scholar] [CrossRef]
- Xu, Z.; Peng, J.; Liu, Y.; Qiu, S.; Zhang, H.; Dong, J. Exploring the combined impact of ecosystem services and urbanization on SDGs realization. Appl. Geogr. 2023, 153, 102907. [Google Scholar] [CrossRef]
- Palacios, E.; van Beukering, P.; van Zanten, B.; Lacle, F.; Schep, S.; Soellner, I. Linking ecosystem services and the Sustainable Development Goals in Small Island Developing States: The case of Aruba. One Ecosyst. 2021, 6, e71033. [Google Scholar] [CrossRef]
- Atapattu, A.J.; Ranasinghe, C.S.; Nuwarapaksha, T.D.; Udumann, S.S.; Dissanayaka, N.S. Sustainable Agriculture and Sustainable Development Goals (SDGs). In Emerging Technologies and Marketing Strategies for Sustainable Agriculture; IGI Global Scientific Publishing: Hershey, PA, USA, 2024; pp. 1–27. [Google Scholar] [CrossRef]
- Millennium Ecosystem Assessment (Ed.) Ecosystems and Human Well-Being: Synthesis; Island Press: Washington, DC, USA, 2005. [Google Scholar]
- Instituto Nacional de Estadística y Censos (INEC). Population and Housing Census 2022: Results. 2022. Available online: https://www.censoecuador.gob.ec/resultados-censo/#resultados/ (accessed on 1 July 2025).
- Ávila, D.; Ramón, J. Valoración Económica de Bienes Ecosistémicos del Bosque Protector Aguarongo, Provincia del Azuay; Universidad Politécnica Salesiana: Cuenca, Ecuador, 2022; Available online: http://dspace.ups.edu.ec/handle/123456789/22869 (accessed on 1 July 2025).
- Barrera, L. Producción del Documental de Divulgación Científica del Bosque Aguarongo; Universidad Politecnica Salesiana: Cuenca, Ecuador, 2015; Available online: http://dspace.ups.edu.ec/handle/123456789/8734 (accessed on 1 July 2025).
- Rivera Delgado, E.I. Development of an Environmental and Tourism Education Guide for the Aguarongo Protected Forest Aimed at Children Aged 6 to 11 Years. Bachelor’s Thesis, Institutional Repository of the University of Cuenca, Cuenca, Ecuador, 2013. Available online: http://dspace.ucuenca.edu.ec/handle/123456789/1649 (accessed on 1 July 2025).
- Minga, N.; Sanchez, X.; Bustamante, M.; Correa, G.; Guamán, M.; Almache, C.; Rodriguez, C.; Robles, I.; Trujillo, B.; Inga, R.; et al. Plan de Manejo del Bosque Protector Aguarongo (No. 1; p. 119). CISP Comitato Internazionale per Sviluppo dei Popoli Sede Ecuador, PROBONA, Fundación Ecológica Mazan, Fundación Ecológica Rikcharina. 2002. Available online: https://www.flacso.edu.ec/biblio/shared/biblio_view.php?bibid=109036&tab=opac (accessed on 1 July 2025).
- Barlett, J.E.; Kotrlik, J.; Higgins, C. Organizational Research: Determining Appropriate Sample Size in Survey Research. Inf. Technol. Learn. Perform. J. 2001, 19, 43. [Google Scholar]
- Marquina Kdel, V.G.; Degraves, A.A.G. Muestreo Estadístico para Docentes y Estudiantes (Vol. 1 de 1). Available online: https://books.google.com.ec/books?id=dyrVxwEACAAJ (accessed on 1 July 2025).
- Lambert, J. Digital Storytelling: Capturing Lives, Creating Community; Routledge: London, UK, 2013. [Google Scholar]
- Hegre, H.; Petrova, K.; von Uexkull, N. Synergies and Trade-Offs in Reaching the Sustainable Development Goals. Sustainability 2020, 12, 8729. [Google Scholar] [CrossRef]
- Newman, M. Networks, 2nd ed.; Oxford University Press: Oxford, UK, 2018. [Google Scholar]
- Lerner, A.J.; Ogrocki, P.K.; Thomas, P.J. Network Graph Analysis of Category Fluency Testing. Cogn. Behav. Neurol. 2009, 22, 45. [Google Scholar] [CrossRef]
- Liu, B. Social Network Analysis. In Web Data Mining: Exploring Hyperlinks, Contents, and Usage Data; Liu, B., Ed.; Springer: Berlin/Heidelberg, Germany, 2011; pp. 269–309. [Google Scholar] [CrossRef]
- De Cock, N.; D’Haese, M.; Vink, N.; van Rooyen, C.J.; Staelens, L.; Schönfeldt, H.C.; D’Haese, L. Food security in rural areas of Limpopo province, South Africa. Food Secur. 2013, 5, 269–282. [Google Scholar] [CrossRef]
- Coronel, V. El Carmen de Jadán y su relación con el agua: Pasado, presente y futuro. In Fondo del Agua Para la Conservación de la Cuenca del río Paute; Toral-Contreras, E., de la Torre, M.C., Camacho, J., Eds.; Gobierno Autónomo Descentralizado Municipal del Cantón Gualaceo, The Nature Conservancy: Cuenca, Ecuador, 2020; p. 72. [Google Scholar]
- Ratelle, M.; Spring, A.; Douglas Laird, B.; Andrew, L.; Simmons, D.; Scully, A.; Skinner, K. Drinking water perception and consumption in Canadian subarctic Indigenous communities and the importance for public health. FACETS 2022, 7, 343–359. [Google Scholar] [CrossRef]
- Eguiguren, M.M. Los estudios de la migración en Ecuador: Del desarrollo nacional a las movilidades. Íconos. Rev. Cienc. Soc. 2017, 58, 59–81. [Google Scholar] [CrossRef]
- Gobierno Autónomo Descentralizado Municipal de Gualaceo. Plan de Desarrollo y Ordenamiento Territorial 2021–2030. Gualaceo, Ecuador: GAD Municipal de Gualaceo. 2021. Available online: https://www.azuay.gob.ec/wp-content/uploads/2022/02/PDOT-AZUAY-ALINEADO-PND-2021-2025_compressed.pdf (accessed on 1 July 2025).
- Tiaguaro, Y.; Silva, R.; Arteaga, M.; Pozo, D.; Ramos, A.; Calero, J.J. Plan Nacional de Riego y Drenaje. [Resumen Ejecutivo]; Ministerio del Ambiente, Agua y Transición Ecológica: Cuenca, Ecuador, 2021; p. 131. [Google Scholar]
- Taco, J.M.Y.; Pérez, J.I.F. Medicina convencional frente a medicina tradicional: Preferencias de uso en una comunidad rural del Ecuador. Rev. Conecta Lib. 2019, 3, 44–54. [Google Scholar]
- Comberti, C.; Thornton, T.F.; Wyllie de Echeverria, V.; Patterson, T. Ecosystem services or services to ecosystems? Valuing cultivation and reciprocal relationships between humans and ecosystems. Glob. Environ. Change 2015, 34, 247–262. [Google Scholar] [CrossRef]
- Ibifubara, W.R.; Okon, E.; Patrick, A. Overexploitation of forest resources and its impact on environment: A case study of ITU Local Government Area of Akwa Ibom States. Int. J. Oper. Res. Manag. Soc. Sci. Educ. 2018, 4, 36. [Google Scholar]
- Moreno Arriba, J. La gestión comunitaria de recursos naturales, agrosilvopastoriles y pesqueros en una comunidad indígena Nahua del Istmo Mexicano: ¿Posible alternativa al discurso desarrollista y a la globalización capitalista? Nat. Soc. Reflex. Desde Complejidad 2013, 75, 409–436. [Google Scholar]
- Gruber, J.S. Key Principles of Community-Based Natural Resource Management: A Synthesis and Interpretation of Identified Effective Approaches for Managing the Commons. Environ. Manag. 2010, 45, 52–66. [Google Scholar] [CrossRef]
- Rolando, J.L.; Turin, C.; Ramírez, D.A.; Mares, V.; Monerris, J.; Quiroz, R. Key ecosystem services and ecological intensification of agriculture in the tropical high-Andean Puna as affected by land-use and climate changes. Agric. Ecosyst. Environ. 2017, 236, 221–233. [Google Scholar] [CrossRef]
- Altieri, M.A.; Nicholls, C.I.; Henao, A.; Lana, M.A. Agroecology and the design of climate change-resilient farming systems. Agron. Sustain. Dev. 2015, 35, 869–890. [Google Scholar] [CrossRef]
- Pourchez, L. Women’s Knowledge: Traditional Medicine and Nature—Mauritius, Reunion and Rodrigues; UNESCO Publishing: Paris, France, 2017. [Google Scholar]
- Vandebroek, I.; Van Damme, P.; Van Puyvelde, L.; Arrazola, S.; De Kimpe, N. A comparison of traditional healers’ medicinal plant knowledge in the Bolivian Andes and Amazon. Soc. Sci. Med. 2004, 59, 837–849. [Google Scholar] [CrossRef] [PubMed]
- Houweling, E.; Hall, R.; Diop, A.; Davis, J.; Seiss, M. The Role of Productive Water Use in Women’s Livelihoods: Evidence from Rural Senegal. Water Altern. 2012, 5, 658–677. [Google Scholar]
- Molden, D.J.; Sakthivadivel, R.; Habib, Z. Basin-Level Use and Productivity of Water: Examples from South Asia; International Water Management Institute: Colombo, Sri Lanka, 2001; Available online: https://hdl.handle.net/10568/39836 (accessed on 1 July 2025).
- Naciones Unidas. Noticias ONU. La ONU y América Latina en 2014. 2015. Available online: https://news.un.org/es/audio/2015/01/1407791 (accessed on 1 July 2025).
- Pretty, J.N.; Morison, J.I.L.; Hine, R.E. Reducing food poverty by increasing agricultural sustainability in developing countries. Agric. Ecosyst. Environ. 2003, 95, 217–234. [Google Scholar] [CrossRef]
- Rigg, J. More than the Soil: Rural Change in SE Asia; Routledge: London, UK, 2014. [Google Scholar] [CrossRef]
- Schejtman, A.; Berdegué, J. Desarrollo territorial rural. Debates Temas Rural 2004, 1, 7–46. [Google Scholar]
- Fan, C.C. Rural-urban migration and gender division of labor in transitional China. Int. J. Urban Reg. Res. 2003, 27, 24–47. [Google Scholar] [CrossRef]
- Mustaqeem, M.; Sheikh, M.S. I am Woman and Man: Impact of Asian-Gulf Migrants on Left-Behind-Families: A comparative study of Bihar and Kerala in India. J. Polity Soc. 2024, 16, 1. Available online: https://journalspoliticalscience.com/index.php/i/article/view/170 (accessed on 1 July 2025).
- Perz, S.G.; Aramburú, C.; Bremner, J. Population, Land Use and Deforestation in the Pan Amazon Basin: A Comparison of Brazil, Bolivia, Colombia, Ecuador, Perú and Venezuela. Environ. Dev. Sustain. 2005, 7, 23–49. [Google Scholar] [CrossRef]
- ICSU; ISSC. Review of Targets for the Sustainable Development Goals: The Science Perspective. 2015. Available online: https://council.science/publications/review-of-targets-for-the-sustainable-development-goals-the-science-perspective-2015/ (accessed on 1 July 2025).
- Husain, H.J.; Wang, X.; Pirasteh, S.; Mafi-Gholami, D.; Chouhan, B.; Khan, M.L.; Gheisari, M. Review and assessment of the potential restoration of ecosystem services through the implementation of the biodiversity management plans for SDG-15 localization. Heliyon 2024, 10, e29877. [Google Scholar] [CrossRef]
- Johnson, J.A.; Jones, S.K.; Wood, S.L.R.; Chaplin-Kramer, R.; Hawthorne, P.L.; Mulligan, M.; Pennington, D.; DeClerck, F.A. Mapping Ecosystem Services to Human Well-being: A toolkit to support integrated landscape management for the SDGs. Ecol. Appl. 2019, 29, e01985. [Google Scholar] [CrossRef]




| Time | Milestone | Main Information of the Milestone for the Component Analysis |
|---|---|---|
| Last century—present day |
|
|
| 1786 |
| |
| 1824 |
| |
| 1836 |
| |
| 1950 |
|
|
| 1956 |
| |
| 1973 |
|
|
| 1980 |
|
|
| 1985 |
| |
| 1990 to present |
|
|
| 1985–1991 |
|
|
| 1992 |
|
|
| 1993–1995 |
|
|
| 1996 |
|
|
| 1997 |
|
|
| 2000 |
|
|
| 2000 to present |
| |
| 2000 |
|
|
| 2009 |
|
|
| 2013 |
| |
| 2013 to present |
| |
| 2024 |
|
|
| Components | Results of Components |
|---|---|
| Ecosystem Service | Water Provision |
| Activities of respondents | Agriculture ecological: |
| Vegetable farming (VF-S, VF-SC, VF-M) Medicinal plant farming (MPFS, MPFSC, MPF-M) Grain farming (GF-S, GF-SC, GF-M) Fruit farming (FF-S, FF-SC, FF-M) Tuber farming (TF-S, TF-SC, TF-M) Culinary herb farming (CHF-S, CHF-SC, CHF-M) Forage farming (FFO-S, FFO-SC, FFO-M) | |
| Livestock: | |
| Animal breeding (AB-S, AB-SC, AB-M) Animal slaughter (AS-S, AS-SC, AS-M) Cheese production (CP-S, CP-SC, CP-M) Milk production (MP-S, MP-SC, MP-M) | |
| Entrepreneur: | |
| Handicrafts (H) Restaurant (R) Herbal Infusions (HI) Jams (J) Ice cream (IC) | |
| Cultural: | |
| Ancestral health practices (AHP) | |
| Human Consumption: | |
| Cooking (C) Personal hygiene (PH) Household cleaning (HC) Cleaning community establishments (CCE) | |
| Others: | |
| Tree logging (TL) Sawmill operation (SO) Gardening (G) Artisan fishing (AF) | |
| SDG Targets | SDG 1 Target 1.1 Target 1.2 SDG 2 Target 2.1 Target 2.4 SDG 6 Target 6.1 Target 6.4 Target 6.6 SDG 12 Target 12.8 SDG 13 Target 13.3 SDG 15 Target 15.2 Target 15.4 |
| Activities | Frequency | Activities | Frequency | Activities | Frequency |
|---|---|---|---|---|---|
| Agriculture Ecological | Livestock | Human Consumption | |||
| VF-S | 3 | AB-S | 14 | C | 52 |
| VF-SC | 19 | AB-SC | 23 | PH | 51 |
| VF-M | 28 | AB-M | 30 | HC | 49 |
| MPF-S | 2 | AS-S | 6 | CCE | 44 |
| MPF-SC | 18 | AS-SC | 8 | Others | |
| MPF-M | 28 | AS-M | 12 | TL | 3 |
| GF-S | 3 | CP-S | 4 | SO | 0 |
| GF-SC | 24 | CP-SC | 7 | G | 4 |
| GF-M | 25 | CP-M | 37 | AF | 1 |
| FF-S | 2 | MP-S | 5 | ||
| FF-SC | 22 | MP-SC | 15 | ||
| FF-M | 24 | MP-M | 29 | ||
| TF-S | 3 | Entrepreneur | |||
| TF-SC | 19 | H | 3 | ||
| TF-M | 25 | R | 2 | ||
| CHF-S | 3 | HI | 1 | ||
| CHF-SC | 17 | J | 4 | ||
| CHF-M | 29 | IC | 3 | ||
| FFO-S | 5 | Cultural | |||
| FFO-SC | 30 | AHP | 28 | ||
| FFO-M | 17 | ||||
| Activities | Frequency | Activities | Frequency | Activities | Frequency |
|---|---|---|---|---|---|
| Agriculture Ecological | Livestock | Human Consumption | |||
| VF-S | 33 | AB-S | 152 | C | 416 |
| VF-SC | 175 | AB-SC | 144 | PH | 383 |
| VF-M | 308 | AB-M | 427 | HC | 376 |
| MPF-S | 22 | AS-S | 66 | CCE | 346 |
| MPF-SC | 171 | AS-SC | 65 | Others | |
| MPF-M | 308 | AS-M | 143 | TL | 11 |
| GF-S | 33 | CP-S | 44 | SO | 9 |
| GF-SC | 220 | CP-SC | 90 | G | 38 |
| GF-M | 275 | CP-M | 220 | AF | 22 |
| FF-S | 22 | MP-S | 44 | ||
| FF-SC | 206 | MP-SC | 119 | ||
| FF-M | 253 | MP-M | 302 | ||
| TF-S | 22 | Entrepreneur | |||
| TF-SC | 164 | H | 33 | ||
| TF-M | 253 | R | 22 | ||
| CHF-S | 22 | HI | 22 | ||
| CHF-SC | 153 | J | 33 | ||
| CHF-M | 308 | IC | 22 | ||
| FFO-S | 64 | Cultural | |||
| FFO-SC | 226 | AHP | 286 | ||
| FFO-M | 174 | ||||
| SDG Targets | Frequency |
|---|---|
| target 1.1 | 167 |
| target 1.2 | 167 |
| target 2.1 | 254 |
| target 2.4 | 426 |
| target 6.1 | 461 |
| target 6.4 | 474 |
| target 6.6 | 471 |
| target 12.8 | 442 |
| target 13.3 | 441 |
| target 15.2 | 476 |
| target 15.4 | 465 |
Disclaimer/Publisher’s Note: The statements, opinions and data contained in all publications are solely those of the individual author(s) and contributor(s) and not of MDPI and/or the editor(s). MDPI and/or the editor(s) disclaim responsibility for any injury to people or property resulting from any ideas, methods, instructions or products referred to in the content. |
© 2025 by the authors. Licensee MDPI, Basel, Switzerland. This article is an open access article distributed under the terms and conditions of the Creative Commons Attribution (CC BY) license (https://creativecommons.org/licenses/by/4.0/).
Share and Cite
Carvajal, J.; Sucozhañay, A.; Célleri, R.; Timbe, L. The Relationship Between Water, Society, and the Sustainable Development Goals: A Case Study of Forest Conservation in a Rural Community. Sustainability 2025, 17, 9548. https://doi.org/10.3390/su17219548
Carvajal J, Sucozhañay A, Célleri R, Timbe L. The Relationship Between Water, Society, and the Sustainable Development Goals: A Case Study of Forest Conservation in a Rural Community. Sustainability. 2025; 17(21):9548. https://doi.org/10.3390/su17219548
Chicago/Turabian StyleCarvajal, Johanna, Adrian Sucozhañay, Rolando Célleri, and Luis Timbe. 2025. "The Relationship Between Water, Society, and the Sustainable Development Goals: A Case Study of Forest Conservation in a Rural Community" Sustainability 17, no. 21: 9548. https://doi.org/10.3390/su17219548
APA StyleCarvajal, J., Sucozhañay, A., Célleri, R., & Timbe, L. (2025). The Relationship Between Water, Society, and the Sustainable Development Goals: A Case Study of Forest Conservation in a Rural Community. Sustainability, 17(21), 9548. https://doi.org/10.3390/su17219548

