Next Article in Journal
An Integrated Model for Sustainable Customer Loyalty: Drivers in Thailand’s High-End Home-Building Industry
Previous Article in Journal
Designing and Implementing a Web-GIS 3D Visualization-Based Decision Support System for Forest Fire Prevention: A Case Study of Yanyuan County
 
 
Font Type:
Arial Georgia Verdana
Font Size:
Aa Aa Aa
Line Spacing:
Column Width:
Background:
Article

Safety Risk Evaluation of Water and Mud Inrush in Karst Tunnel Based on an Improved Weighted Cloud Model

Shandong Key Laboratory of Civil Engineering Disaster Prevention and Mitigation, College of Civil Engineering and Architecture, Shandong University of Science and Technology, Qingdao 266590, China
*
Author to whom correspondence should be addressed.
Sustainability 2025, 17(20), 9328; https://doi.org/10.3390/su17209328
Submission received: 26 August 2025 / Revised: 23 September 2025 / Accepted: 13 October 2025 / Published: 21 October 2025

Abstract

Frequent water and mud inrush accidents during karst tunnel construction severely impact tunnel construction safety, environmental sustainability, and the long-term use of infrastructure. Therefore, conducting practical risk assessment for karst tunnel water and mud inrush is crucial for promoting sustainable practices in tunnel engineering, as it can mitigate catastrophic events that lead to resource waste, ecological damage, and economic loss. This paper establishes an improved weighted cloud model for karst tunnel water and mud inrush risk to evaluate the associated risk factors. The calculation of subjective weight for risk metrics adopts the ordinal relationship method (G1 method), which is a subjective weighting method improved from the analytic hierarchy process. The calculation of objective weight employs the improved entropy weight method, which is superior to the traditional entropy weight method by effectively preventing calculation distortion. Game theory is applied to calculate the optimal weight combination coefficient for two computational methods, and cloud model theory is finally introduced to reduce the fuzziness of the membership interval during the assessment process. This study applied the established risk assessment model to five sections of the Furong Tunnel and Cushishan Tunnel in Southwest China. The final risk ratings for these sections were determined as “High Risk,” “High Risk,” “Medium Risk,” “High Risk,” and “Moderate Risk”, respectively. These results align with the findings from field investigations, validating the effectiveness and reliability of the cloud model-based mud and water outburst risk assessment using combined weighting. Compared to traditional methods such as fuzzy comprehensive evaluation and entropy weighting, the evaluation results from this study’s model demonstrate higher similarity and reliability. This provides a foundation for assessing mud and water outburst hazards and other tunnel disasters.

1. Introduction

In the 21st century, global tunnel construction has experienced rapid development. Various risk incidents are inevitable during tunnel construction, especially in karst regions, where tunnel construction faces risks such as large deformation of surrounding rock, landslides, water and mud inrush. Disasters involving mud inrush and water inrush during tunnel construction in karstic environments are characterized by sudden occurrence and high destructive power, making them one of the common geological hazards in tunnel engineering [1]. The occurrence of such disasters is often caused by the complex nonlinear interaction of multiple factors, including geological structures, hydro-geological conditions, and construction disturbances. These events can lead to construction interruptions, tunnel collapses, and even major safety accidents, resulting in immeasurable economic losses and social impacts [2]. This is particularly evident in the southwestern region of China, where karst formations are widely distributed and water and mud inrush incidents occur frequently. The sustainable development of infrastructure projects urgently needs a proactive risk assessment method. Water and mud inrush hazards in tunnels threaten human lives, cause project delays, and lead to environmental impacts such as groundwater pollution, surface settlement, and ecosystem destruction. Therefore, a scientific assessment of karst tunnel water and mud inrush risks is vital for safety and economic considerations and crucial for promoting sustainable construction practices in geologically complex areas.
In recent years, international scholars have extensively researched the disaster mechanisms and water and mud inrush risk assessment of karst tunnels. Li et al. [3] and others, based on the theory of attribute mathematics and considering the complexity of tunnel geological conditions and the uncertainty of risks, proposed an attribute interval evaluation theory capable of quantitative assessment. A risk assessment model was established, incorporating seven risk indicators: stratum lithology, adverse geology, groundwater level, topography and geomorphology, stratum attitude, contact zones between soluble and insoluble rocks, and interlayer and bedding fractures. Li et al. [4] established a tunnel construction permit mechanism for water inrush risk assessment based on the three stages of investigation, design, and construction. Through inductive analysis of water inrush cases in Chinese tunnels, a fuzzy hierarchical evaluation model for water inrush risk in karst tunnels was developed. Jeon et al. [5] conducted scaled testing of tunnel faults to study large deformations in weak surrounding rock. They investigated the effects of fault activity, surrounding rock conditions, and grouting operations on tunnel stability.
Regarding risk assessment methodology, Liu et al. [6] constructed a multi-scale, multi-factor quantitative fusion model for water-rich evaluation of a karst tunnel based on the analytic hierarchy process, which improved the accuracy of predicting the water-rich level in the karst tunnel. Li et al. [7] determined the weights of evaluation indicators using the entropy weight method. By applying the mathematical closeness approach, the resulting comprehensive risk cloud was compared with the standard clouds of each risk level, thereby determining the risk level of karst water inrush disasters. Bao et al. [8] integrated the standard cloud model theory with catastrophe theory to establish a water inrush risk assessment system and evaluation standards. This provided a new method to address issues such as ambiguity in tunnel water inrush risk assessment results, poor quantification of evaluation indicators, and high subjectivity in evaluation. Du et al. [9] developed a tunnel mud inrush and water inrush risk level evaluation model using the AHP-ideal point method. An evaluation index system for tunnel mud inrush and water inrush risk assessment was constructed, with adverse geology, stratum lithology, hydraulic conditions, and human factors as the primary indicators. Hou et al. [10] applied the TOPSIS method to tunnel water inrush risk assessment by constructing four typical samples representing different risk levels and establishing a TOPSIS-based tunnel water inrush risk assessment system. Wang et al. [11] proposed a water inrush disaster risk assessment system based on standard cloud theory, incorporating evaluation indicators such as stratum lithology, adverse geological conditions, groundwater level, topography and geomorphology, dip angle of modified rock layers, contact zones between soluble and insoluble rocks, and interlayer fractures. Zhang et al. [12] combined an improved game theory with uncertainty measure theory to assess tunnel water inrush risk. Eight risk indicators were extracted and integrated into the proposed model. Kim et al. [13] employed the Analytic Hierarchy Process (AHP) technique and Delphi survey analysis to quantify the influencing factors and classification system for tunnel collapse risk assessment. A TR index based on the probability distribution of weighted impact factors was proposed, and the collapse risk was studied using Monte Carlo simulation. Blagojević, B. et al. [14] addressed the lack of a unified method for determining decision-maker weights in forest management group decision-making by proposing a “CGDF” group decision-making framework that quantifies group member weights based on the consistency among different multi-criteria weighting methods. Li et al. [15] proposed a self-adapting weighted combination prediction method based on deep deterministic policy gradient (DDPG) to account for local behaviors accompanying changes in the external environment. FransesH P et al. [16] proposed a new combination prediction method based on Mincer Zarnowitz regression, determining the prediction weights in new combinations using Shapley values. Liu et al. [17] proposed a dynamic risk assessment model based on system dynamics (SD) to handle the complexity of a given system and its changes over time. To address time-independent failure causes, a failure probability calculation model based on a correction factor was proposed, and a gas pipeline Risk Assessment SD model was developed.
In engineering applications, He et al. [18] proposed a deep learning model combining a convolutional neural network (CNN) and an extended short-term memory network (LSTM) based on a construction case of a karst tunnel in Southwest China. The model was trained and verified using sample data. Guo et al. [19], based on the Sitong extra-long tunnel of the Guihe Expressway, developed a rapid assessment method for the probability of water and mud inrush in karst tunnels using a decision tree model, along with corresponding index parameters and prediction model, based on hydrogeological investigation and analysis results. Liu et al. [20], relying on the Wangjiazai Tunnel of the Linqing Expressway in Yunnan, conducted laboratory mechanical testing and applied the fuzzy analytic hierarchy process to analyze the mechanical properties and action mechanisms of Tertiary semi-lithified rocks, as well as the risk of water and mud inrush disasters, and investigated the geological disaster mechanism when the tunnel passes through water-rich sections of Tertiary semi-lithified strata. Wu et al. [21] investigated the formation mechanism of water and mud inrush in mixed rock tunnels. The water bursting coefficient was employed to estimate the potential occurrence of water inrush and mud burst. This method can explain the causes of such incidents in igneous rock tunnels. Li et al. [22] utilized a cloud generator to achieve both qualitative and quantitative transformation of water inrush evaluation indicators. This approach was applied to the Maoping lead-zinc mine in Southwest China to assess the water inrush risk during orebody extraction. Mohammad Amin Ghasvareh et al. [23] developed a new model for risk management of Line 3 of the Mashhad Metro (the second largest city in Iran) by integrating game theory with fuzzy theory.
In recent years, the cloud model has been gradually developed and refined in the process of being applied to risk assessment. Chauhan, P et al. [24] proposed the introduction of a cloud model based on a multiplicative unbalanced linguistic term set to grasp the inner fuzziness of decision-making information thoroughly. This model overcomes the inherent limitations of existing clouds and can generate new solutions based on cloud model theory. Kalson, S et al. [25] proposed a novel reciprocal linguistic cloud model based on a reciprocal linguistic term set, aiming to facilitate the transition between reciprocal linguistic variables and clouds, and introduced a generalized reciprocal linguistic scale function. A cloud model scale was constructed by combining the relative importance scale with the proposed reciprocal linguistic scale functionality. Anjali, Gupta et al. [26] ingested Shannon entropy to enhance the model accuracy and decision-making competency in the cloud model, and proposed a backward cloud transformation algorithm based on Shannon entropy.
This study proposes a risk assessment model for water and mud inrush in karst tunnels based on an improved weighted cloud model to develop a more scientific and rational evaluation framework. In existing research, the application of the cloud model often relies on either a purely subjective or objective weighting method, which fails to adequately balance expert judgment with the intrinsic characteristics of the data. This paper innovatively introduces the principle of game theory [27], combining the subjective weight derived from the G1 method with the objective weight obtained through the improved entropy weight method to achieve an optimized integration, seeking a Nash equilibrium between the two. This approach mitigates the arbitrariness of subjective weighting and the sensitivity of objective weighting to data fluctuations, resulting in a more scientifically grounded and balanced comprehensive weight, and providing a more reliable input foundation for cloud model computation. This paper adopts an improved entropy weighting method to determine the objective weight. It addresses the problem in the traditional entropy method, where extreme values (0 or 1) in the indicator data distort the calculated entropy value, leading to an unreasonable allocation of weights. The proposed approach leverages the three numerical characteristics of the cloud model to enable dynamic transformation between qualitative concepts and quantitative values, generating an overall risk assessment cloud graph. This graph is then visually compared with the standard risk level cloud graph, and their similarity is calculated to help decision-makers better understand the confidence and dispersion of the risk levels. The model is validated through a real-world case study of the Furong Tunnel and Cushishan Tunnel in Southwest China, demonstrating notable advantages regarding the reliability and clarity of the evaluation results.

2. Model Construction

2.1. Determining the Risk Level of Water and Mud Inrush

According to the “Railway Tunnel Design Specifications” (TB10003-2016) [28] and the “Regulations on Risk Assessment and Management of Railway Tunnels” in China, as well as existing research findings on tunnel risk assessment, and based on the classification of tunnel water inrush risk indicators in [29], the tunnel water and mud inrush risk indicators are categorized into five risk levels: low risk (I), relatively low risk (II), moderate risk (III), high risk (IV), and extremely high risk (V). The classification and representation of risk levels are shown in Table 1.

2.2. Risk Assessment Indicator System for Water and Mud Inrush in Karst Tunnels

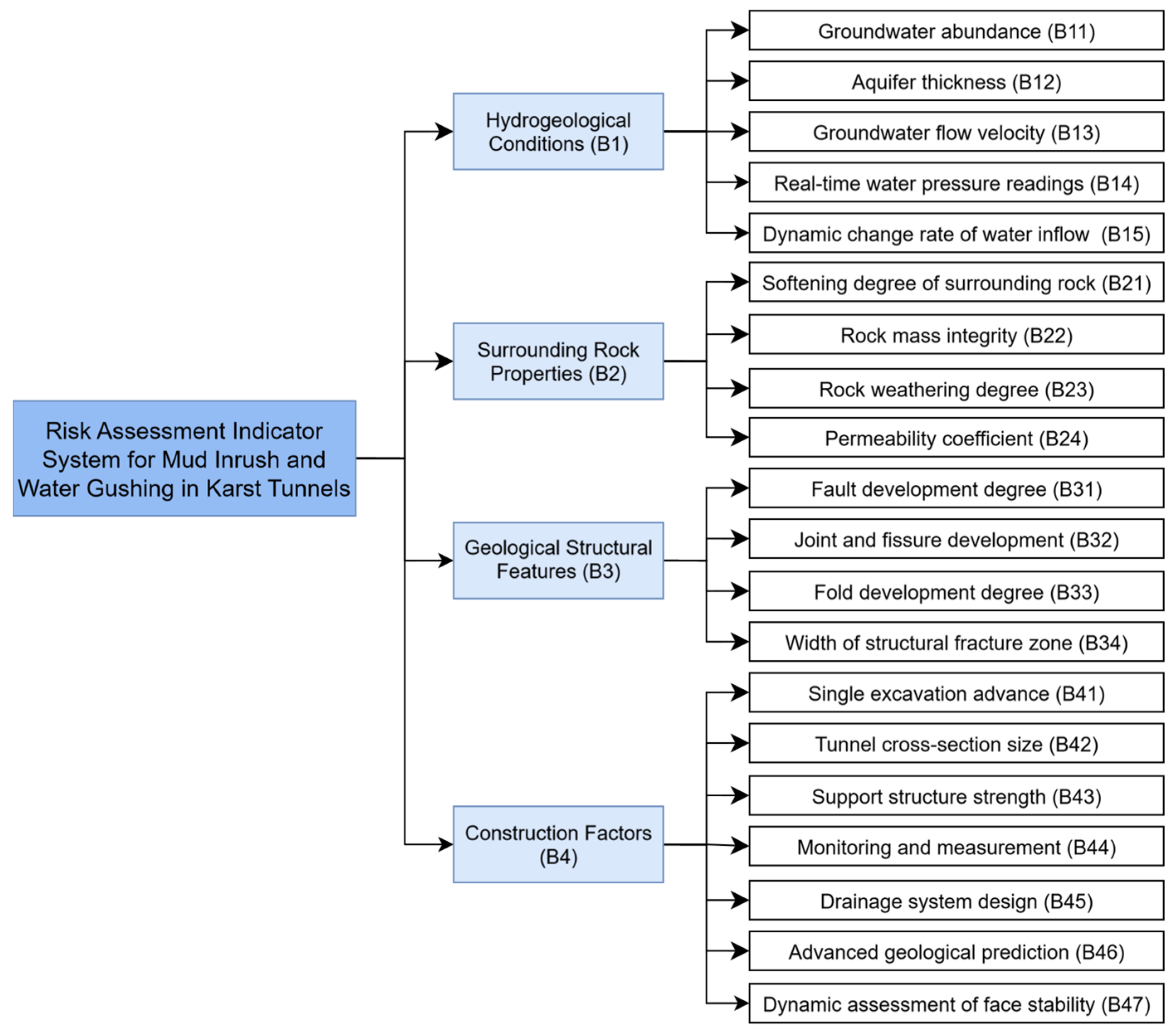
The selection of risk indicators for water and mud inrush in karst tunnels must comprehensively consider hydrogeological conditions, surrounding rock characteristics, geological structural features, and construction-related factors, while ensuring the practicality of the indicator system. Therefore, this study identifies the safety risks of water and mud inrush in karst tunnels through an extensive literature review and expert consultation. Based on the requirements of the Chinese “Specifications for Hydrogeological Survey of Railway Engineering” (TB 10049-2014) [30], the causes of water and mud inrush incidents during tunnel construction are analyzed and summarized. Ten technical and managerial professionals with extensive experience in tunnel construction in Southwest China were invited to participate in the questionnaire survey. All experts had a minimum of 10 years of experience in tunnel engineering, encompassing areas such as project management, engineering investigation, and construction. A 10-point Likert scale was employed to design the questionnaire, with indicator importance rated from 1 to 10. Two rounds of feedback using the Delphi method were conducted to gather expert opinions on the evaluation indicators and make necessary adjustments. As a result, 4 second-level and 20 third-level indicators were finalized, as illustrated in Figure 1.

3. Weighting Calculation Method

3.1. Determining the Subjective Weights of Each Indicator Using the G1 Method

The G1 method, known as the order relationship method [31], is a subjective weighting method derived from the Analytic Hierarchy Process (AHP). The G1 method assigns weights to indicators based on the order relationships that decision-makers establish among different indicators. Compared with the AHP method, the G1 method offers more straightforward and efficient calculations and avoids the challenges associated with consistency tests [32]. The specific steps are as follows:
(1)
Establish order relationships
Rank the evaluation indicators in order of importance. If the importance of indicator is greater than that of, it is denoted as. For t indicators, the following order relationship can be established: where is the i-th indicator after establishing the order relationship.
(2)
Determine the importance ratio
After the order relationship is established, experts assign values to the importance of evaluation indicators based on relevant standards and their own experience:
r t = w t 1 w t ( t = m , m 1 , , 2 )
where r t is the importance ratio between H t 1 and H t , r t 1.0 ,   2.0 ; m is the number of evaluation indicators; w t 1 and w t are the subjective weights of the (t − 1)th and tth evaluation indicators, respectively (Table 2).
(3)
Calculate the subjective weights of each indicator
Based on the assigned values, calculate the subjective weight w t of the tth indicator:
w t = 1 + t = 2 m i = t m r i 1 ( i = 1 , 2 , m 1 , m )
w t = r t w t ( t m , m 1 , 2 )
where is the ratio of the importance of the evaluation indicators.
From the above steps, it is clear that the subjective weights of the indicators determined using the G1 method are based on experts’ opinions on the relative importance of each indicator, using a “qualitative-quantitative” subjective calculation method. Although this method reduces the weighting errors caused by subjective factors in subsequent calculations, individual experts may still make significantly different judgments. Therefore, it is necessary to employ another objective evaluation method to further reduce the errors caused by subjective factors in the G1 method.

3.2. Improving the Entropy Weighting Method to Determine the Objective Weights of Each Indicator

The entropy weighting method is an objective weighting method whose basic principle is to determine weights by analyzing the amount of information contained in the data of each evaluation indicator [33]. The traditional entropy weighting method has certain limitations, such as: when the indicator value is 0 or 1, the corresponding entropy must be set to 0. These exceptional cases do not align with practical applications. To make its application more reasonable, the improved entropy weighting method [34] is adopted to determine objective weights, with the following specific steps:
(1)
Construct the judgment matrix
Assuming there are m evaluation objects, each with n indicators, construct the judgment matrix: where A represents the evaluation matrix, m denotes the number of samples, and n denotes the number of indicator types.
(2)
Data normalization
Standardize the evaluation data in A. Since all indicators in this paper are negative indicators, negative normalization is applied to the data, as shown in Equation (4):
r i j = min j ( A i j ) A i j max i ( A i j ) min ( A i j )
where, after processing, the standardized matrix is obtained.
(3)
Define the entropy of each evaluation indicator, as shown in Equation (5):
H i = 1 ln n j = 1 m f i j ln f i j
where, and is an element of the standardized matrix R.
(4)
Calculate the entropy weight of the i-th evaluation indicator, as shown in Equation (6):
w i = 1 H i i = 1 m ( 1 H i )

3.3. Determining the Comprehensive Weights of Each Indicator Based on Game Theory

Game theory, or decision theory [35], can effectively integrate subjective and objective weights. By utilizing the subjective weights obtained using the game theory combination G1 method and the objective weights obtained using the improved entropy weight method, the advantages of both methods are combined to reduce weighting biases, thereby making the weighting of indicators more scientific and reasonable. The specific steps are as follows:
(1)
Linearly combine subjective weight and objective weight according to Equation (7).
ω = δ 1 ω 1 + δ 2 ω 2
(2)
With the Nash equilibrium as the destination, adopt a multi-objective game SMS collection model to optimize the linear combination coefficients and, so as to minimize the deviations between and, and between and, respectively [36].
min ω ω k 2
ω k = ω 1 , ω 2
Obtain the first-order derivatives of Equations (10) and (11) to form a system of linear equations, and solve for the combination coefficients and.
δ 1 ω 1 ( ω 1 ) T + δ 2 ω 1 ( ω 2 ) T = ω 1 ( ω 1 ) T
δ 1 ω 2 ( ω 1 ) T + δ 2 ω 2 ( ω 2 ) T = ω 2 ( ω 2 ) T
(3)
Normalize and, according to Equation (12), obtain the optimal linear combination coefficients.
δ k = δ k δ 1 + δ 2 ,   k = 1 , 2
(4)
The optimal comprehensive weight can be obtained according to Equation (13).
W = δ 1 ω + δ 2 ω

4. Cloud Model Risk Assessment

The cloud model is a mathematical model proposed by Li et al. [37]. The core idea of this model is to establish a conversion bridge between qualitative concepts and quantitative data, effectively addressing the issues of randomness and ambiguity in the evaluation process.
A “cloud” or a “cloud drop” is the basic unit of a cloud model, and a “cloud” refers to a division over the network domain. It can be analogized in the form of a joint probability (x, µ). The basic definitions are: Let X be a general SMS collection, X = {x}, referred to as the network domain. A fuzzy set A over the network domain X refers to the existence of a stochastic number (x) with a stable tendency for any element x, which is called the membership degree of x to A. Suppose the elements in the network domain are simple and ordered. In that case, they can be regarded as basic variables, and the distribution of the membership degree over X is called a membership cloud. If the elements in the network domain are not simple and ordered, but can be mapped to another ordered network domain X through a specific rule f, such that for each x in X, one and only one corresponding x exists. X is the basic variable, and the distribution of the membership degree over X is called a membership cloud.
The cloud model is characterized by three data elements: expectation (Ex), entropy (En), and hyper-entropy (He). Together, these three parameters form the quantitative foundation for expressing qualitative concepts. In practical applications, the forward cloud generator transforms parameters to cloud drops, while the backward cloud generator extracts parameters from data. The evaluation outcomes are rendered through the cloud graph. The determination method of the standard cloud is as follows:

4.1. Determine the Evaluation Standard Cloud

First, divide the domain into intervals based on the evaluation grades. For the i-th interval [ Z i min , Z i max ], the corresponding normal cloud characteristic values can be expressed as:
E x i = ( Z i min + Z i max ) / 2 E n i = ( Z i m   a m Z i min ) / 6 H e i = s
where Z i max and Z i min represent the maximum and minimum boundaries of the evaluation set, respectively, and s is a constant whose value should be adjusted based on the specific engineering characteristics.

4.2. Calculate the Cloud Parameters of the Indicators

Based on the expert scoring data, the inverse cloud transformation algorithm is used to calculate the cloud feature parameters (Ex, En, He) of each evaluation indicator. To ensure the non-negativity of H e j 2 (i.e., S 2 E n j 2 ) and improve the stability of the model, Yang et al. [38] proposed the following multi-step inverse cloud transformation algorithm:
E x j = 1 p j = 1 p x i S 2 = 1 p 1 j = 1 p ( x i j E x j ) 2 E n j 2 = 1 2 × 4 ( S 2 ) 2 2 D ( S 2 ) H e j = S 2 E n j 2
where n is the number of evaluation indicators, p is the number of experts, S2 is the variance of expert scores, and D(S2) is the variance of S2.

4.3. Calculation of Comprehensive Cloud Parameters

Using the comprehensive cloud algorithm, the comprehensive cloud parameters (Ex, En, He) are calculated by comprehensively considering the interrelationships between indicators, combining the indicator cloud parameters and combination weights of each indicator:
E x = ( j = 1 n E x j × E n j × W j ) / ( j = 1 n E n j × W j ) E n = ( j = 1 n E n j × W j ) H e = ( j = 1 n H e j × E n j × W j ) / ( j = 1 n E n j × W j )
where n is the number of criteria, W j is the combination weight of the criteria, and ( E x i , E n j , H e j ) are the criteria cloud parameters.

4.4. Similarity Calculation

The similarity calculation between the criteria evaluation cloud model and the standard cloud model [39] is given by the following equation:
ε i = exp [ ( x E x ) 2 / ( 2 E n 2 ) ] ε = 1 n i = 1 n ε i
where is the certainty, and ε is the average certainty.
Finally, the data obtained is used to analyze and evaluate the risk of water and mud inrush in karst tunnels, with the evaluation process shown in Figure 2.

5. Case Study

5.1. Overview of the Study Area

Furong Tunnel is on the west side of Furong Mountain Mining Park, Furong New District, Shaoguan City, Guangdong Province, China. The east line of the tunnel measures 1545 m in length, and the west line measures 1540 m. The net clear distance between the inner side walls of the east and west tunnel lines is 11.5 m to 13.0 m, and the excavation cross-sectional area ranges from 122.8 m2 to 154.54 m2. The surrounding rock mass of the tunnel body primarily consists of Class III, IV, and V rock masses. The lithology includes moderately weathered carbonaceous limestone, slightly weathered sandy limestone, interbeds of slightly weathered sandy limestone and carbonaceous mudstone, interbeds of moderately to slightly weathered sandstone and carbonaceous mudstone, moderately weathered limestone, interbeds of moderately weathered sandstone and carbonaceous mudstone, interbeds of highly weathered sandstone and carbonaceous mudstone, highly weathered sandstone, and coal seams. Karst caves are mainly distributed along the alignment from the tunnel entrance to chainage DK0+700/XK0+650. Other karst caves are mostly found at higher elevations above the tunnel crown, with some locally located within the tunnel body. The possibility of interconnectedness among these karst caves is relatively high.
The Cushishan Tunnel, one of the major long tunnels along the Longhua Expressway in Guangdong Province, is located northwest of Lianping County. The left tunnel extends 4210 m, while the right tunnel measures 4185 m in length. The tunnel lies within a mid-mountain geomorphic zone shaped by tectonic denudation and erosion, featuring pronounced topographic variation. The maximum overburden depth reaches 570 m, with the entrance and exit on piedmont slopes. The strata within the tunnel section are overlain by Quaternary deposits, primarily composed of slope residual silty clay. The underlying bedrock mainly consists of Carboniferous and Devonian sandstones, along with slightly metamorphosed sandstones from the Lower Paleozoic. Groundwater is classified into two primary types: pore water in Quaternary unconsolidated sediments and fissure water in bedrock. The pore water is predominantly contained within the pores of Quaternary alluvial sand layers in the plains, whereas the fissure water is extensively distributed within weathered bedrock fractures.
The model’s applicability was verified using sections DK0+530, XK1+703, and DK0+700 of Furong Tunnel, along with sections K100+476 and K100+636 of the Cushishan Tunnel.

5.2. Determination of Evaluation Indicator Weights

Ten technical and management personnel with long-term experience in tunnel construction in Southwest China were invited to score the risk indicators of five tunnel sections. Based on the expert scoring results, the subjective weight of each indicator was determined using the G1 method. The objective weight of each indicator was determined using the improved entropy weight method. The comprehensive weights of the third-level indicators were calculated based on the concept of game theory, and the final weights of the third-level indicators were obtained by combining the weights of the second-level indicators. The calculation results are shown in Table 3.

5.3. Determination of Evaluation Grades Based on Cloud Models

(1)
Construction of standard clouds
According to expert opinions, the evaluation intervals are divided into five levels: low risk, relatively low risk, medium risk, high risk, and extremely high risk. The intervals are segmented accordingly. He represents the uncertainty measure of entropy and reflects the degree of aggregation of the cloud drop. He is generally selected based on experience [33]. According to references [6,40,41], the value is generally taken between 0.05 and 0.08. This paper adopts 0.06 to balance model sensitivity and stability. The parameters of the standard cloud for each evaluation interval are obtained using Equation (14) (Table 4 and Figure 3).
(2)
Calculation of cloud parameters
The cloud model parameters for each third-level indicator were computed based on the ratings provided by 10 experts regarding the water and mud inrush risk across five distinct sections. Subsequently, the cloud model parameters for the second-level indicators of water and mud inrush risk in these five regions were determined using Equation (13), with the resulting values presented in Table 5.
By integrating the numerical characteristics of the four second-level risk indicators’ cloud model, the comprehensive cloud model parameters for the water and mud inrush risk across the five sections were derived, as detailed in Table 6. Subsequently, a comprehensive evaluation cloud graph was generated using MATLAB software (version R2023b), which is depicted in Figure 4.

5.4. Results Analysis

As shown in Figure 4, the comprehensive evaluation results for water and mud inrush at DK0+530, XK1+703, DK0+700, K100+476, and K100+636 are close to the “High Risk,” “High Risk,” “Medium Risk,” “High Risk,” and “Moderate Risk” categories in the standard cloud map, respectively. The comprehensive cloud risk similarity results and risk levels for each area, calculated using Equation (14), are shown in the Table 7.

5.5. Verification of Results

A detailed on-site investigation and analysis of the actual water and mud inrush conditions in the tunnel section were conducted to validate the evaluation results. The investigation revealed that during the construction of the eastern line of the tunnel up to DK0+530, a large karst cavity was discovered on the left arch side of the tunnel excavation face. The cavity was filled with yellow clay intermixed with rocks, and the fill material had flowed into the tunnel, forming a pile with a height of 4.9 m, a width of 16.7 m, and a length of 30 m, totaling approximately 2455 m3. The risk level of water and mud inrush was high, consistent with the results of the cloud model evaluation, thereby validating the effectiveness and reliability of the water and mud inrush risk evaluation based on the combined weighting cloud model.
To verify the evaluation results, detailed on-site investigations and analyses were carried out on the actual water and mud inrush conditions in the DK0+530, XK1+703, and DK0+700 sections of the Furong Tunnel, as well as the K100+476 and K100+536 sections of the Cushishan Tunnel. It was found that when construction of the east line of the Furong Tunnel reached DK0+530, a large karst cavity was encountered at the left arch of the tunnel face. The cavity was filled with yellow clay mixed with rock fragments. The filling material flowed into the tunnel, forming an accumulation approximately 4.9 m in height, 16.7 m in width, and 30 m in length, with a total volume of about 2455 m3. A high risk level of water and mud inrush was identified (Figure 5). When construction of the west line reached XK1+703, a water inrush occurred at the right arch foot. The water exhibited high pressure and jetted out forcefully, continuing for about half an hour before subsiding to a steady flow. A high risk level of water and mud inrush was also identified in this section (Figure 6). A karst cavity was identified at the left arch haunch during the tunnel east line arch construction at DK0+700. Following the tunnel alignment, it was detected to have a diameter of approximately 3 m and a longitudinal extension of about 8 m. The cavity walls were relatively moist, with no signs of water flow or debris inrush. The risk level of water and mud inrush was assessed as moderate. At K100+476 during the excavation of the Cushishan Tunnel, yellow-brown, heavily weathered sandstone was encountered at the left arch crown, accompanied by water seepage. Detachment of rock fragments from the crown resulted in a localized collapse cavity. As excavation progressed, the heavily weathered sandstone continued to develop toward the right side, and the surrounding rock at the crown had degraded into a mud-like state. Mud inrush occurred at the right arch haunch of the upper bench, indicating a high risk of water and mud inrush (Figure 7). Upon reaching K100+536, the surrounding rock conditions became stable, no groundwater infiltration was observed, and monitoring data remained generally normal. The risk level of water and mud inrush was considered low. The consistency between the field investigation results and the cloud model evaluation outcomes confirms the effectiveness and reliability of the cloud model-based water and mud inrush risk assessment method incorporating the combined weighting approach.
To ensure the construction safety of the Furong Tunnel and the Cushi Mountain Tunnel, a series of disaster mitigation technologies and monitoring measures must be implemented in high-risk areas. Enhanced geological forecasting is required in these sections. The detection frequency of ground-penetrating radar and advanced drilling methods should be increased to once every 20–30 m per cycle. A combined approach of long-range forecasting and short-range drilling verification should be employed to accurately determine the extent of karst development ahead, its water-bearing characteristics, and the nature of the filling materials, thereby providing a reliable basis for engineering decision-making. Controlled grouting is applied as a proactive disaster prevention measure for treatment technologies. During grouting operations, the initial pressure should be maintained within the range of 0.8–1.2 MPa and adjusted dynamically based on the results of on-site water pressure tests. This ensures the grout can effectively diffuse into the karst fracture network and form a dense, water-blocking curtain. The excavation advance per cycle should be limited to 0.5–1.0 m. Steel arch supports must be installed immediately, and the thickness of shotcrete should be increased to form a reliable initial support system rapidly. A real-time dynamic monitoring and early warning system should be established. Key parameters, including water inflow, water pressure, and convergence and deformation of the surrounding rock within the tunnel, should be automatically monitored around the clock. Additionally, manual inspections should be increased to 2–3 times daily to minimize the potential consequences of disasters associated with high-risk geological conditions.

5.6. Comparison of Evaluation Methods

To validate the superiority and effectiveness of the risk assessment method adopted in this paper, the water and mud inrush risk in the DK0+530 section of the Furong Tunnel was evaluated using the fuzzy comprehensive evaluation method and the entropy weight method. The corresponding eigenvalues were obtained using an inverse cloud generator, with values of (0.6616, 0.0275, 0.0281) and (0.6558, 0.0265, 0.0276). The similarity between the two methods was calculated using Formula (17) and compared with the results obtained using the method employed in this paper, as shown in Table 8. Based on the principle of maximum similarity, the water and mud inrush risk assessment level for the Furong Tunnel was determined to be “high risk,” which aligns with the actual conditions observed in the DK0+530 section, consistent with the actual conditions. The method adopted in this paper achieves the highest similarity among the three methods, as it employs game theory principles to balance subjective and objective weights, comprehensively considering the mutual influence among evaluation indicators, thereby ensuring more reliable evaluation results.
Compared with traditional calculation methods, the advantages of the method proposed in this paper are as follows:
(1)
The sequential relationship method is used to determine the subjective weights of each evaluation indicator, overcoming the need for consistency testing when using the AHP method, thereby simplifying and streamlining the entire calculation process. When determining the objective weights of evaluation indicators, an improved entropy weight method is employed, addressing the limitations of the entropy weight method caused by special assumptions.
(2)
This paper introduces game theory principles to comprehensively consider the mutual influence among various indicators, addressing the issue of arbitrarily determining subjective and objective weight coefficients when using traditional methods to calculate combined weights. It also overcomes the drawbacks of subjective weighting methods being too arbitrary and objective weighting methods being easily influenced by data fluctuations, achieving the most reasonable weight combination coefficients through scientific analysis and calculation.

6. Discussions

Based on the improved weighted cloud model, a karst tunnel water and mud inrush risk assessment model was constructed and verified using the Furong Tunnel as a case study. The evaluation results closely matched the engineering conditions, indicating the model’s applicability and reliability in karst tunnel water and mud inrush risk assessment.
From a methodological perspective, the subjective weight was determined using the G1 method, while the objective weight was obtained through the improved entropy weight method. To integrate these weights, game theory was employed, effectively mitigating the subjectivity and data dependency associated with single-method weight assignment. This approach enhances the scientific validity and rationality of the weighting process. Moreover, incorporating the cloud model effectively addressed the challenges of fuzziness and randomness in the evaluation process. This enabled a dynamic transformation between qualitative concepts and quantitative values, offering greater flexibility and interpretability than traditional fuzzy comprehensive evaluation methods.
From the perspective of application effectiveness, the evaluation system developed in this study covers four major categories—hydrogeology conditions, surrounding rock properties, geological structural features, and construction factors—with a total of 20 indicators. It is systematic, comprehensive, and demonstrates strong engineering applicability. Through comparative analysis with the fuzzy comprehensive evaluation method and the entropy weight method, the proposed approach shows superior performance in similarity calculation results, further verifying its advantages.
However, certain limitations remain in this study. For example, the value of He in the cloud model is still determined based on experience, and optimization methods can be further explored in the future. In addition, the processes of weight determination and order relation establishment rely to some extent on expert experience, which may introduce subjective bias, especially when there are differences in experts’ domain backgrounds or engineering experience. Therefore, in subsequent studies, the introduction of a larger-scale expert group and the application of the Delphi method for iterative convergence can be explored further to enhance the objectivity and stability of the model.

7. Conclusions

The water and mud inrush hazard in karst tunnels is marked by its sudden onset and high destructiveness, presenting significant challenges to the sustainable development of underground infrastructure. In addition to threatening construction safety, such events exert far-reaching impacts on environmental sustainability, resource conservation, and the long-term viability of operations. The associated risk assessment is complicated by nonlinear interactions among multiple factors. In southwestern China, where karst formations are extensively distributed, frequent water and mud inrush incidents during tunnel construction have severely undermined construction safety and sustainable development. A water and mud inrush risk assessment model for karst tunnels has been developed by enhancing the weighted cloud model theory and incorporating insights from international research to reduce construction risks. This model effectively resolves the challenges of fuzziness and uncertainty in the assessment process. The primary conclusions are summarized as follows:
(1)
In view of the limitations of commonly used weighting methods, this paper innovatively adopts the G1 method to determine the subjective weight, thereby avoiding the complex consistency check process required by the Analytic Hierarchy Process (AHP); at the same time, the improved entropy weight method is used to determine the objective weight, which resolves the problem of result distortion in traditional entropy weight methods under extreme data conditions. Based on this, game theory is introduced into the weight combination procedure, and the optimal combination coefficients of the main objective weight are obtained through mathematical optimization methods, thereby achieving scientific and rational weight distribution.
(2)
The cloud model theory is innovatively introduced in response to the fuzziness and uncertainty issues in risk assessment for water and mud inrush in karst tunnels. By utilizing the three numerical traits—Ex, En, and He—a dynamic transformation between qualitative concepts and quantitative values is realized. This overcomes the defect of fixed membership functions in traditional fuzzy comprehensive evaluation methods and enables a more accurate reflection of the fuzzy boundaries and stochastic traits of risk grades. The numerical traits of the cloud model are used to reflect the assessment outcomes, making them more intuitive and straightforward. Compared with traditional methods, this approach allows for a more convenient determination of the risk grade of tunnel water and mud inrush. It provides a reference for formulating early warning and prevention measures.
(3)
An empirical analysis of the water and mud inrush risk assessment model for karst tunnels was conducted and applied to the DK0+530, XK1+703, and DK0+700 sections of the Furong Tunnel, as well as the K100+476 and K100+636 sections of the Cushishan Tunnel in Southwest China. Based on actual survey data from these five sections, the comprehensive cloud model evaluation results consistently matched actual outcomes, validating the effectiveness and reliability of the mudflow and water surge risk assessment using the combination-weighted cloud model. Compared to traditional fuzzy comprehensive evaluation methods and entropy weighting methods, the evaluation results from this study’s model demonstrated higher similarity and reliability, fully confirming the reliability and superiority of the proposed methodology.
In summary, the proposed risk assessment method for water and mud inrush in karst tunnels based on the improved weighted cloud model has enriched the theoretical framework of tunnel engineering risk assessment. It also provides a scientific foundation and technical support for disaster early warning and prevention in similar projects. Furthermore, it facilitates the advancement of a dynamic and sustainable risk management system.

Author Contributions

Conceptualization, B.D.; Data curation, A.C.; Formal analysis, A.C. and K.L.; Funding acquisition, B.D.; Investigation, Z.L.; Methodology, A.C.; Resources, B.D.; Supervision, B.D.; Validation, L.B. and K.L.; Visualization, Z.L.; Writing—original draft, A.C.; Writing—review and editing, L.B. All authors have read and agreed to the published version of the manuscript.

Funding

This study was supported by the Natural Science Foundation of Shandong Province (No. ZR2020ME096).

Institutional Review Board Statement

The study was approved by the Ethics Committee of School of Civil Engineering and Architecture, Shandong University of Science and Technology on 15 March 2024.

Informed Consent Statement

Informed consent was obtained from all subjects involved in the study. Written informed consent has been obtained from the participants to publish this paper.

Data Availability Statement

The original contributions presented in this study are included in the article. Further inquiries can be directed to the corresponding author.

Conflicts of Interest

The authors declare no conflicts of interest.

References

  1. Li, S.; Wang, K.; Li, L.; Zhou, Z.; Shi, S.; Liu, S. Mechanical mechanism and development trend of water-inrush disasters in karst tunnels. Chin. J. Theor. Appl. Mech. 2017, 49, 22–30. [Google Scholar] [CrossRef]
  2. Qian, Q.; Lin, P. Safety risk management of underground engineering in China: Progress, challenges and strategies. J. Rock Mech. Geotech. Eng. 2016, 8, 423–442. [Google Scholar] [CrossRef]
  3. Li, S.C.; Zhou, Z.Q.; Li, L.P.; Shi, S.S.; Xu, Z.H. Theory and risk assessment method for water inrush in karst tunnels and its engineering application. Chin. J. Rock Mech. Eng. 2013, 32, 1858–1867. [Google Scholar]
  4. Li, L.; Li, S.C.; Chen, J.; Li, J.L.; Xu, Z.H.; Shi, S.S. Research on the construction permission mechanism for tunnels based on the risk assessment of karst water inrush and its application. Chin. J. Rock Mech. Eng. 2011, 30, 1345–1355. [Google Scholar]
  5. Jeon, S.; Kim, J.; Seo, Y.; Hong, C. Effect of a fault and weak plane on the stability of a tunnel in rock—A scaled model test and numerical analysis. Int. J. Rock Mech. Min. Sci. 2004, 41, 658–663. [Google Scholar] [CrossRef]
  6. Liu, G.W.; Wang, F.; Sun, Q.H.; Zhang, X.; Wang, D. Research on water-richness evaluation technology of karst tunnels based on GIS. J. Railw. Eng. Soc. 2023, 40, 93–98. [Google Scholar]
  7. Li, Y.N.; Bao, X.Y. Comprehensive risk assessment of water inrush disaster in railway karst tunnels. Eng. J. Wuhan Univ. 2025, 58, 33–38. [Google Scholar] [CrossRef]
  8. Bao, Q.G.; Xu, J.W.; Zhang, J.W. Risk assessment experiment of water inrush in water-rich karst tunnels based on regular cloud model and catastrophe theory. Exp. Technol. Manag. 2025, 42, 114–122. [Google Scholar] [CrossRef]
  9. Du, Y.X.; Zhu, H.W.; Li, M.J. Risk assessment of tunnel mud and water inrush based on AHP-ideal point method. J. Highw. Transp. Res. Dev. 2022, 39, 100–107. [Google Scholar]
  10. Hou, D.S.; Zhang, X.; Wang, L. Risk assessment and application of tunnel water inrush based on comprehensive weighting-TOPSIS method. Tunn. Constr. 2017, 37, 691–699. [Google Scholar]
  11. Wang, Y.; Yin, X.; Jing, H.; Liu, R.; Su, H. A novel cloud model for risk analysis of water inrush in karst tunnels. Environ. Earth Sci. 2016, 75, 1450. [Google Scholar] [CrossRef]
  12. Zhao, R.; Zhang, L.; Hu, A.; Kai, S.; Fan, C. Risk assessment of karst water inrush in tunnel engineering based on improved game theory and uncertainty measure theory. Sci. Rep. 2024, 14, 20284. [Google Scholar] [CrossRef] [PubMed]
  13. Kim, J.; Kim, C.; Kim, G.; Kim, I.; Abbas, Q.; Lee, J. Probabilistic tunnel collapse risk evaluation model using analytical hierarchy process (AHP) and Delphi survey technique. Tunn. Undergr. Space Technol. 2022, 120, 104262. [Google Scholar] [CrossRef]
  14. Blagojević, B.; Nordström, E.M.; Lindroos, O. A framework for defining weights of decision makers in group decision-making, using consistency between different multicriteria weighting methods. Int. J. For. Eng. 2023, 34, 130–142. [Google Scholar] [CrossRef]
  15. Li, M.; Yang, M.; Yu, Y.; Shahidehpour, M.; Wen, F. Adaptive Weighted Combination Approach for Wind Power Forecast Based on Deep Deterministic Policy Gradient Method. IEEE Trans. Power Syst. 2024, 39, 3075–3087. [Google Scholar] [CrossRef]
  16. Franses, H.P.; Zou, J.; Wang, W. Shapley-value-based forecast combination. J. Forecast. 2024, 43, 3194–3202. [Google Scholar] [CrossRef]
  17. Liu, A.H.; Chen, K.; Huang, X.F.; Li, D.D.; Zhang, X.C. Dynamic risk assessment model of buried gas pipelines based on system dynamics. Reliab. Eng. Syst. Saf. 2021, 208, 107326. [Google Scholar] [CrossRef]
  18. He, J.Y.; Liang, D.; Yang, G.H.; Lai, Z.Y.; Zhang, C.Y.; Wang, W.; Zeng, M.T.; Wang, S. Prediction of water inrush risk level in karst tunnels based on CNN-LSTM hybrid model: A case study of Wufu Tunnel. Tunn. Constr. 2025, 45, 1131–1141. [Google Scholar]
  19. Guo, B.D.; Zhang, Y.; Wang, X.W.; Chen, Z.G.; Dong, Z.M.; Meng, Y. Rapid judgment of water inflow possibility in karst tunnels based on a decision tree model: A case study of the Siding extra-long tunnel of the Guihe Expressway. Carsologica Sin. 2024, 43, 1156–1165. [Google Scholar]
  20. Liu, C.W.; Liu, G.; Xu, H.; Ding, G.P. Water and mud inrush mechanism and risk assessment of water-rich Tertiary semi-formed rock section in Wangjiazhai Tunnel. Tunn. Constr. 2024, 44, 139–148. [Google Scholar]
  21. Wu, G.J.; Chen, W.Z.; Yuan, J.Q.; Yang, D.S.; Bian, H.B. Formation mechanisms of water inrush and mud burst in a migmatite tunnel: A case study in China. J. Mt. Sci. 2017, 14, 188–195. [Google Scholar] [CrossRef]
  22. Li, Q.; Sui, W.; Sun, B. Assessment of water inrush risk based comprehensive cloud model: A case study in a lead zinc mine, China. Carbonates Evaporites 2023, 38, 7. [Google Scholar] [CrossRef]
  23. Ghasvareh, M.A.; Lashkaripour, G.R.; Sadeghi, H.; Tayyebi, J. Hierarchically ranking geological and geotechnical risk responses: A fuzzy game theory approach. Sādhanā 2024, 49, 234. [Google Scholar] [CrossRef]
  24. Chauhan, P.; Gupta, A.; Malhotra, T. A novel cloud model based on multiplicative unbalanced linguistic term set. J. Supercomput. 2023, 79, 16378–16408. [Google Scholar] [CrossRef]
  25. Kalson, S.; Gupta, A. A novel reciprocal linguistic cloud model and its integration with machine learning. J. Supercomput. 2025, 81, 979. [Google Scholar] [CrossRef]
  26. Anjali; Gupta, A. A novel Shannon entropy-based backward cloud model and cloud K-means clustering. J Supercomput 2025, 81, 65. [Google Scholar] [CrossRef]
  27. Aliahmadi, A.; Sadjadi, S.J.; Jafari-Eskandari, M. Design a new intelligence expert decision making using game theory and fuzzy AHP to risk management in design, construction, and operation of tunnel projects (case studies: Resalat tunnel). Int. J. Adv. Manuf. Technol. 2011, 53, 789–798. [Google Scholar] [CrossRef]
  28. TB10003-2016; Railway Tunnel Design Code. National Railway Administration: Beijing, China, 2016.
  29. Liu, Q.M.; Wen, H.Y.; Li, A.C. Risk assessment of tunnel water inrush based on game theory combined with weighting-unascertained measure theory. Eng. J. Wuhan Univ. 2023, 56, 799–806. [Google Scholar] [CrossRef]
  30. TB 10049-2014; Code for Hydrogeological Investigation of Railway Engineering. National Railway Administration: Beijing, China, 2014.
  31. Wang, X.J.; Guo, Y.J. Consistency analysis of judgment matrix based on G1 method. Chin. J. Manag. Sci. 2006, 14, 65–70. [Google Scholar] [CrossRef]
  32. Chen, M.; Guo, Y.J.; Yu, Z.M. Improved order relation analysis method and application. J. Syst. Manag. 2011, 20, 352–355. [Google Scholar]
  33. Wu, B.; Chen, H.H.; Huang, W. Safety risk assessment of railway gas tunnel construction based on fuzzy-entropy weight theory. J. Saf. Environ. 2021, 21, 2386–2393. [Google Scholar] [CrossRef]
  34. Zhang, Z.K.; Zhu, C.F. Fuzzy evaluation of railway accident grading based on improved entropy weight-TOPSIS method. J. Lanzhou Jiaotong Univ. 2021, 40, 31–38. [Google Scholar]
  35. Nikkhah, M.; Ghasvareh, M.A.; Farzaneh Bahalgardi, N. Risk management in urban tunnels using methods of game theory and multi-criteria decision-making. J. Min. Environ. 2019, 10, 597–611. [Google Scholar] [CrossRef]
  36. Chen, J. Construction risk assessment for shallow-buried unsymmetrically-loaded tunnel section under river floodway with rich surface water. J. Lanzhou Jiaotong Univ. 2014, 33, 107–111. [Google Scholar]
  37. Li, D.Y.; Meng, H.J.; Shi, X.M. Membership clouds and membership cloud generators. J. Comput. Res. Dev. 1995, 32, 15–20. [Google Scholar]
  38. Yang, J.; Wang, G.Y.; Liu, Q.; Guo, Y.; Liu, Y.; Gan, W.; Liu, Y. Review and prospect of normal cloud model research. Chin. J. Comput. 2018, 41, 724–744. [Google Scholar]
  39. Liu, J.K.; Wang, J.R.; Wang, C.X. Evaluation of emergency response capability for metro station emergencies based on an improved combined weighting-cloud model. J. Saf. Environ. 2023, 23, 1398–1406. [Google Scholar]
  40. An, Q. Research on Risk Assessment of Potential Defects in Basement Waterproofing Engineering Quality from the Perspective of TIS. Master’s Thesis, Yangzhou University, Yangzhou, China, 2023; p. 119. [Google Scholar]
  41. Zhou, L.T.; Guo, F.; Wang, H. Improved combination weighting-cloud model for operational safety assessment of earth-rock dams. Adv. Sci. Technol. Water Resour. 2024, 44, 86–92. [Google Scholar]
Figure 1. Risk Evaluation Indicator System for water and mud inrush in Karst Tunnels.
Figure 1. Risk Evaluation Indicator System for water and mud inrush in Karst Tunnels.
Sustainability 17 09328 g001
Figure 2. Flowchart of the evaluation process for the risk of water and mud inrush in karst tunnels.
Figure 2. Flowchart of the evaluation process for the risk of water and mud inrush in karst tunnels.
Sustainability 17 09328 g002
Figure 3. Cloud map of risk assessment standards for water and mud inrush in karst tunnels.
Figure 3. Cloud map of risk assessment standards for water and mud inrush in karst tunnels.
Sustainability 17 09328 g003
Figure 4. Comprehensive evaluation of cloud and standard cloud map of mud and water and mud inrush risks.
Figure 4. Comprehensive evaluation of cloud and standard cloud map of mud and water and mud inrush risks.
Sustainability 17 09328 g004
Figure 5. DK1+530 left side encountered a filled cavity, as revealed on site.
Figure 5. DK1+530 left side encountered a filled cavity, as revealed on site.
Sustainability 17 09328 g005
Figure 6. Water Inflow at the Right Arch Foot of XK1+703.
Figure 6. Water Inflow at the Right Arch Foot of XK1+703.
Sustainability 17 09328 g006
Figure 7. Weathered sandstone conditions at heading face K100+476.
Figure 7. Weathered sandstone conditions at heading face K100+476.
Sustainability 17 09328 g007
Table 1. Classification and manifestation of the risk level of tunnel water and mud inrush.
Table 1. Classification and manifestation of the risk level of tunnel water and mud inrush.
Risk LevelRisk Level ScoreRisk ManifestationConsequences
Low Risk (I)(0, 2]Trace amounts of muddy water, primarily clear water (mud content < 5%), with no pressure or weak seepageLocalized moisture or dripping muddy water, which can be maintained through simple cleanup during construction, without special treatment
Moderate Risk (II)(2, 4]Small-scale water and mud inrush (flow rate < 0.1 m3/s), with a mud content of 5–10% and low water pressure (<0.5 MPa)Slow-moving mud-water mixtures may cause localized sedimentation, requiring routine drainage and dredging, with minimal impact on construction progress
Medium Risk (III)(4, 6]Moderate-scale water and mud inrush (flow rate 0.1–1 m3/s), with a silt content of 10–30% and moderate water pressure (0.5–1 MPa)Significant risk of mud and sand siltation, which may block drainage systems, requiring enhanced support, specialized dredging, and monitoring, with reduced construction efficiency
High risk (IV)(6, 8]Large-scale water and mud inrush (flow rate 1–10 m3/s), with a mud content of 30–50% and high water pressure (1–2 MPa), accompanied by intermittent eruptionsRapid silting of the tunnel and high risk of equipment burial. Emergency shutdown and evacuation are required, along with advanced grouting or sealing measures, which may trigger localized cave-ins.
Extremely high risk (V)(8, 10]Instantaneous extreme water and mud inrush (flow rate > 10 m3/s), mud content > 50%, ultra-high water pressure (>2 MPa), and high degree of suddennessInstantaneous blockage and equipment damage, highly likely to trigger large-scale collapses or ground subsidence, threatening personnel safety, requiring comprehensive emergency response and disaster management
Table 2. Reference Table for Assigning Order Relationships.
Table 2. Reference Table for Assigning Order Relationships.
rtDescription
1.0Indicator Ht−1 is equally important as Ht
1.2Indicator Ht−1 is slightly more important than Ht
1.4Indicator Ht−1 is significantly more important than Ht
1.6Indicator Ht−1 is strongly more important than Ht
1.8Indicator Ht−1 is extremely more important than Ht
1.1, 1.3, 1.5, 1.7Intermediate values between two adjacent degrees
Table 3. Weighting of water and mud inrush risk assessment indicators for the Tunnel.
Table 3. Weighting of water and mud inrush risk assessment indicators for the Tunnel.
Second-Level IndicatorComprehensive WeightThird-Level IndicatorFinal Weight
DK0+530XK1+703DK0+700K100+476K100+636
B10.3657B110.06290.05810.06360.05910.0543
B120.05860.06860.08360.08810.0725
B130.07710.08630.05320.08660.0753
B140.08090.07430.10160.06280.0944
B150.08620.07840.06360.06900.0691
B20.2177B210.08310.08390.08750.06960.0786
B220.04240.04090.04370.04550.0398
B230.04430.04470.05250.04170.0404
B240.04780.04820.03400.06090.0588
B30.2612B310.06290.06290.10900.08040.0889
B320.07770.07770.06050.07630.0619
B330.06280.06280.04540.05960.0382
B340.05780.05780.04630.04490.0722
B40.1555B410.01770.02060.01390.01820.0123
B420.00830.01530.01880.01070.0112
B430.01600.01750.02470.02000.0200
B440.02790.02180.01930.02740.0271
B450.03430.02810.02210.02320.0141
B460.02320.02540.02740.02920.0325
B470.02800.02680.02940.02690.0383
Table 4. Standard cloud parameters.
Table 4. Standard cloud parameters.
Risk LevelInterval DivisionStandard Cloud Parameters
Low Risk (I)0~0.2(0.1, 0.017, 0.06)
Moderate Risk (II)0.2~0.4(0.3, 0.033, 0.06)
Medium Risk (III)0.4~0.6(0.5, 0.033, 0.06)
High risk (IV)0.6~0.8(0.7, 0.033, 0.06)
Extremely high risk (V)0.8~1(0.9, 0.017, 0.06)
Table 5. Parameters of the cloud model for evaluating the risk of water and mud inrush in the tunnel.
Table 5. Parameters of the cloud model for evaluating the risk of water and mud inrush in the tunnel.
Tunnel SectionSecond-Level IndicatorExEnHe
DK0+530B10.68900.02420.0297
B20.66810.01790.0244
B30.61510.01860.0253
B40.67010.01180.0309
XK1+703B10.69310.02800.0269
B20.66620.01770.0202
B30.61510.01860.0253
B40.66020.01220.0305
DK0+700B10.49430.03710.0266
B20.48230.02080.0301
B30.52910.02280.0227
B40.49140.01590.0286
K100+476B10.77750.02830.0245
B20.73380.01680.0275
B30.67680.02110.0228
B40.74110.01280.0275
K100+636B10.36470.03470.0245
B20.35670.01870.0273
B30.30790.01890.0271
B40.35000.01200.0255
Table 6. Comprehensive Parameters of the cloud model for water and mud inrush Risk.
Table 6. Comprehensive Parameters of the cloud model for water and mud inrush Risk.
Tunnel SectionEx, En, He
DK0+530(0.6668, 0.0194, 0.0276)
XK1+703(0.6689, 0.0208, 0.0254)
DK0+700(0.4981, 0.0264, 0.0268)
K100+476(0.7434, 0.0213, 0.0251)
K100+636(0.3519, 0.0235, 0.0256)
Table 7. Comprehensive Cloud Risk Similarity Results.
Table 7. Comprehensive Cloud Risk Similarity Results.
Tunnel SectionSimilarity ResultsRisk Level
IIIIIIIVV
DK0+5300.00000.00000.00610.53430.0000IV
XK1+7030.00000.00000.00550.56270.0000IV
DK0+7000.00000.00390.72950.00190.0000III
K100+4760.00000.00000.00070.45070.0006IV
K100+6360.00000.35870.00840.00000.0000II
Table 8. Similarity between Evaluation Cloud and Standard Cloud.
Table 8. Similarity between Evaluation Cloud and Standard Cloud.
Cloud SimilaritySimilarity ResultsEvaluation Results
IIIIIIIVV
Method used in this paper0.00000.00000.00610.53430.0000IV
Fuzzy comprehensive evaluation method0.00000.00000.01030.47440.0008IV
Entropy weight method0.00000.00000.01180.41700.0004IV
Disclaimer/Publisher’s Note: The statements, opinions and data contained in all publications are solely those of the individual author(s) and contributor(s) and not of MDPI and/or the editor(s). MDPI and/or the editor(s) disclaim responsibility for any injury to people or property resulting from any ideas, methods, instructions or products referred to in the content.

Share and Cite

MDPI and ACS Style

Duan, B.; Chu, A.; Bu, L.; Li, Z.; Long, K. Safety Risk Evaluation of Water and Mud Inrush in Karst Tunnel Based on an Improved Weighted Cloud Model. Sustainability 2025, 17, 9328. https://doi.org/10.3390/su17209328

AMA Style

Duan B, Chu A, Bu L, Li Z, Long K. Safety Risk Evaluation of Water and Mud Inrush in Karst Tunnel Based on an Improved Weighted Cloud Model. Sustainability. 2025; 17(20):9328. https://doi.org/10.3390/su17209328

Chicago/Turabian Style

Duan, Baofu, Anni Chu, Liankai Bu, Zhihong Li, and Keyan Long. 2025. "Safety Risk Evaluation of Water and Mud Inrush in Karst Tunnel Based on an Improved Weighted Cloud Model" Sustainability 17, no. 20: 9328. https://doi.org/10.3390/su17209328

APA Style

Duan, B., Chu, A., Bu, L., Li, Z., & Long, K. (2025). Safety Risk Evaluation of Water and Mud Inrush in Karst Tunnel Based on an Improved Weighted Cloud Model. Sustainability, 17(20), 9328. https://doi.org/10.3390/su17209328

Note that from the first issue of 2016, this journal uses article numbers instead of page numbers. See further details here.

Article Metrics

Back to TopTop