Next Article in Journal
Life Cycle Assessment of PLM System Scenarios: Sensitivity Insights from an Academic Use Case
Previous Article in Journal
Technological Innovation and Industrial Upgrading in China’s Automotive Industry: The Dual Mechanisms of Global Value Chain Mediation and Industrial Agglomeration Moderation
Previous Article in Special Issue
Assessment of the Railway Line Capacity on the Railway Network Using a New Innovative Method
 
 
Font Type:
Arial Georgia Verdana
Font Size:
Aa Aa Aa
Line Spacing:
Column Width:
Background:
Article

Assessing Long-Term Land-Cover Dynamics Along the Presnogorkovskaya–Zhanaesil Railway Corridor (1985–2024), Kazakhstan: A Landsat NDVI Buffer-Gradient Approach for Sustainable Rail Infrastructure

by
Balgyn Ashimova
1,
Raikhan Beisenova
1,2,3 and
Ignacio Menéndez-Pidal
4,*
1
Environmental Management and Engineering Department, Faculty of Natural Sciences, L.N. Gumilyov Eurasian National University, Astana 010000, Kazakhstan
2
Department of Science, Kazakh National University of Water Management and Irrigation, Taraz 080000, Kazakhstan
3
School of Ecology, Yugra State University, Khanty Mansyisk 628012, Russia
4
Laboratorio de Geología, Departamento de Ingeniería y Morfología del Terreno, School of Civil Engineering, Technical University of Madrid, 28040 Madrid, Spain
*
Author to whom correspondence should be addressed.
Sustainability 2025, 17(20), 9278; https://doi.org/10.3390/su17209278
Submission received: 15 August 2025 / Revised: 27 September 2025 / Accepted: 15 October 2025 / Published: 19 October 2025

Abstract

The development of railway infrastructure is considered a key driver of vegetation cover transformation, particularly in ecologically sensitive regions. This study aims to quantify the spatio-temporal impact of the Presnogorkovskaya–Zhanaesil railway corridor in Northern Kazakhstan over the period 1985–2024. Using Landsat imagery and a gradient method of comparative analysis with a control area, an innovative coefficient B was developed to assess changes across various vegetation categories. Multiple linear regression was used to determine the influence of natural factors, including precipitation, temperature, and elevation. The results indicate that while some categories (e.g., dense vegetation or wet areas) show consistent degradation near the railway, the observed patterns are also modulated by environmental gradients. Compared to the control area, buffer zones along the railway exhibit an increased presence of degraded land types (≈309 km2 vs. ≈72 km2 in the control) and a reduction in productive vegetation cover (over 100 km2 loss), especially in recent years. The study concludes that the proposed method allows for a differentiated understanding of anthropogenic and natural drivers of vegetation change, offering a replicable approach for assessing the impact of linear infrastructure in other geographical contexts.

1. Introduction

The ecological transformation of landscapes is influenced by both natural factors and intensifying anthropogenic activities. Linear infrastructure, such as railways, plays a crucial role in this process, creating extensive corridors of impact that alter the structure and functioning of ecosystems [1]. In the context of Kazakhstan, where the railway network forms the backbone of the national transport system and traverses ecologically sensitive areas, assessing its impacts becomes particularly relevant [2]. Despite the vast territory and the crucial role of railway transport for the country’s logistics [3], quantitative studies of its specific impact on land cover in the regional context remain insufficient. International experience shows that transport infrastructure can lead to habitat fragmentation, soil degradation, and changes in land use patterns [4,5,6]; however, these effects are often difficult to disentangle from broader climatic and landscape trends. To date, scientific data on the impact of railway infrastructure on land cover in Kazakhstan remains limited, making it difficult to form a comprehensive understanding of the scale and nature of these changes. It is assumed that railway infrastructure is a key anthropogenic factor contributing to land cover transformations. This study aims to develop and apply a methodology for the quantitative assessment of the spatio-temporal impact of railway infrastructure on land cover dynamics, using the Presnogorkovskaya–Zhanaesil section as a case study. To achieve this aim, the study is focused on addressing the following key research questions: (1) To what extent has the railway infrastructure on the Presnogorkovskaya–Zhanaesil section influenced land cover change over the period 1985–2024? (2) How can the influence of linear anthropogenic impact (exemplified by the railway) on vegetation cover be quantitatively measured? (3) What spatio-temporal patterns of land cover transformation can be identified?
The scientific novelty of this work lies in the proposed methodological approach. Through the use of a control site and a comparative coefficient, this approach allows for the quantification of the specific anthropogenic impact of the infrastructure object within the context of Northern Kazakhstan.

2. Materials and Methods

2.1. Study Area

The study area centers on the railway line running from south to north, from Zhanaesil station to Presnogorkovskaya station, extending slightly further to the state border with the Russian Federation. This section of the railway was constructed in 1955 [7] and has a total length of 171 km. This line is part of the Northern Trans-Asian Railway Corridor, which is one of the main international railway corridors traversing the territory of Kazakhstan [8]. This corridor links Western Europe with China, the Korean Peninsula, and Japan via Russia and Kazakhstan [9]. The general location of the study area within Kazakhstan is shown in Figure 1a. The study area is located within the North Kazakhstan and Kostanay regions of the country. In the North Kazakhstan region, the section is situated in the Gabit Musirepov, Timiryazev, and Zhambyl districts, and in the Kostanay region, it is in the Uzynkol district. The main stations and settlements along the line are: Zhanaesil, Belogradovka, Aksuat, Suly, Kairankol, Baumanskaya, and Presnogorkovskaya (village of Troebratskoye).
To identify the possible anthropogenic impact of the railway infrastructure on land cover, a control site was included in the study, located parallel to the railway line but outside its direct zone of influence. The control area was selected based on the similarity of climatic, geomorphological, and natural conditions to provide a basis for subsequent comparative analysis. The control line covers the territory of the North Kazakhstan region, within the Aiyrtau, Esil, Mamlyut, and Zhambyl districts. The detailed layout of the studied Presnogorkovskaya–Zhanaesil railway line, as well as the control line, is presented in Figure 1b.
The climate of both the railway corridor and the control area is sharply continental, characterized by large annual and diurnal temperature ranges. Average temperatures range from −17 to −19 °C in January and from +19 to +21 °C in July, with an average annual precipitation of 300 to 400 mm [10,11]. Both areas are located within the forest-steppe and steppe zones. According to the Harmonized World Soil Database (HWSD), the dominant soil unit in both territories under the World Reference Base (WRB) classification is Luvic Chernozem (CHlv) [12]. Associated soils and inclusions within the soil complex also include Haplic Chernozems (CHha), Haplic Solonetz (SNha), and Calcic Chernozems (CHcc). The steppe conditions mean that the soils in the northern part of Kazakhstan are very fertile and highly productive [13]. Land use in the study area is primarily composed of grain farming specializing in wheat cultivation and pastoralism utilizing the extensive steppe lands [14,15].

2.2. Data and Methods

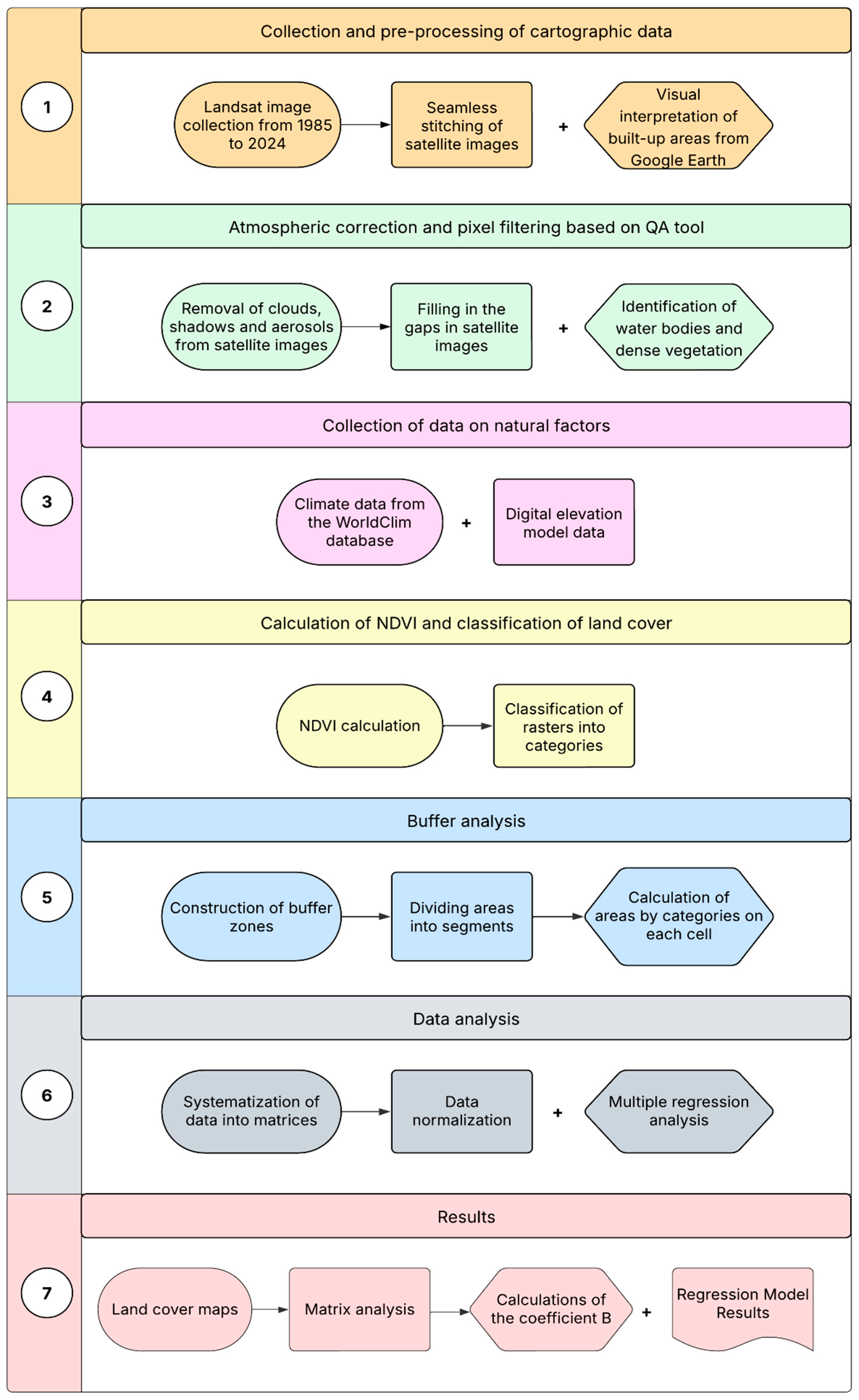
The methodology of this study consists of several consecutive stages, covering the entire work process from the collection of initial data to the final analysis. The general sequence of these stages is clearly presented in the form of a flow chart in Figure 2, and each stage is described in detail in the following subsections.

2.2.1. Preparation of Cartographic Data

The preparation of cartographic materials (Figure 2, stage 1) for this study consisted of several interconnected stages, which were implemented using GIS technologies based on the ArcGIS 10.4 software. This study utilized multispectral satellite data from Landsat from Landsat 4–5 v C2 L2 and 8–9 OLI/TIRS C2 L2», obtained from the official portal of the United States Geological Survey (USGS) with a spatial resolution of 30 m [16]. The study covers the following years: 1985, 1995, 2005, 2015, and 2024. The selection of satellite images for the study was based on several criteria: minimal cloud cover (not exceeding 10%), uniform spatial coverage of the region, as well as ensuring data comparability and consistency throughout the entire studied time series. Crucially, images from June were prioritized as this month corresponds to the peak of the vegetation season for the landscapes of Northern Kazakhstan. Capturing images during this period of maximum photosynthetic activity is essential for accurately classifying vegetation types and assessing their condition. In cases where images for a specific year were unavailable, data from adjacent years were used to reconstruct missing pixels, applying spectral normalization and temporal interpolation methods. To obtain continuous coverage of the entire study area, a mosaic of four satellite images was created, as presented in Figure 3.
In addition, at this stage of the study, through visual interpretation of high-resolution images available on Google Earth, built-up areas corresponding to each year of analysis were identified.

2.2.2. Image Preprocessing Using the QA Landsat Tool

In ArcGIS 10.4, the QA (Quality Assessment) Landsat tool was used to minimize atmospheric distortions (such as cloud cover, cloud shadows, water, snow/ice, and radiometric saturation) (Figure 2, stage 2). To operate this tool, a specialized software module was downloaded from the official portal of the United States Geological Survey (USGS) [17]. Pixels containing clouds, shadows, and aerosol contamination were excluded from the imagery. To ensure full informativeness and spatial completeness of the final image, excluded pixels were filled using valid data derived from clear pixels of auxiliary images covering the same area. These supplementary images were selected from adjacent years but were required to be from the same season as the primary image under analysis to ensure maximum data comparability.
The QA tool was also used to identify water bodies, as it classifies them as a separate class. This made it possible to exclude water bodies from further classification and improve the accuracy of land cover change analysis.
During the processing of Landsat 4–5 images, the “Dark Dense Vegetation” category, identified by the QA tool, was integrated into the category of highly productive herbaceous communities (dense vegetation or wet areas). This improved the accuracy of the spatial mapping of highly productive vegetation and prevented its misclassification as degraded land.

2.2.3. Collection of Natural Factor Data

Additionally, the study considered natural factors (Figure 2, stage 3). To analyze climatic conditions, data on mean temperature and precipitation for the month of June of each study year were used, obtained from the WorldClim database [18]. The orographic features of the territory were taken into account based on a digital elevation model (DEM), from which the mean elevation above sea level (m) was calculated [19]. This data was also processed in ArcGIS 10.4 software.

2.2.4. Calculation of NDVI Values and Land Cover Classification

Based on the pre-processed and atmospherically corrected satellite images, the Normalized Difference Vegetation Index (NDVI) was calculated (Figure 2, stage 4). NDVI is widely applied to assess the density and condition of vegetation cover, as well as to monitor land degradation [20]. The NDVI calculation was performed for each of the selected time periods in the ArcGIS 10.4 environment using the standard formula:
N D V I = N I R + R E D N I R R E D
where NIR is the reflectance in the near-infrared band (band 4 for Landsat 4–5 TM; band 5 for Landsat 8–9 OLI), and RED is the reflectance in the red band (band 3 for Landsat 4–5 TM; band 4 for Landsat 8–9 OLI).
Following the generation of the NDVI rasters, land cover was classified using a combined approach into six final categories: (1) bare or degraded land (NDVI 0–0.2), (2) poor vegetation cover (NDVI 0.2–0.4), (3) moderately dense vegetation (NDVI 0.4–0.6), (4) dense vegetation or wetlands (NDVI ≥ 0.6), (5) water bodies, and (6) built-up areas. A more detailed description of each category is presented in Table 1. The NDVI threshold values used to distinguish the four vegetation classes were selected and adapted based on a review of scientific studies conducted in the territory of Kazakhstan [21,22,23].
Four vegetation categories were defined by reclassifying NDVI rasters using the “Reclassify” tool.

2.2.5. Buffer Analysis

To study the impact of railway infrastructure on the landscape structure, the buffer analysis method was applied (Figure 2, stage 5). This method is often used to study the characteristics of areas surrounding environmental hazards [24]. It contributes to a deeper understanding of the mechanisms of infrastructure’s impact on surrounding ecosystems [25,26].
Using the Buffer (Analysis) tool in ArcGIS 10.4 software, symmetrical buffer zones with widths of 5, 10, 25, and 50 km were generated along the axes of the studied Presnogorkovskaya–Zhanaesil railway line and the control line (Figure 4).
For a detailed analysis of the spatial heterogeneity of changes, the generated zones were divided into three segments of equal length: 0–57 km (northern), 57–114 km (central), and 114–171 km (southern). This segmentation allowed for the analysis of land cover transformation not only along the transverse gradient but also along the longitudinal gradient, accounting for differences in natural, climatic, and anthropogenic conditions. A similar segmentation was also performed for the control line to ensure data comparability for the subsequent comparative analysis.

2.2.6. Data Analysis

The subsequent data analysis, corresponding to stage 6 in Figure 2, involved several key procedures, including data systematization, normalization, and regression analysis, which are detailed below.
Systematization of Data for Category Distribution Analysis
Based on the classified land cover maps, area calculations were performed for each category. The calculations were carried out within each territorial unit, formed by the intersection of buffer zones, longitudinal segments, and sides relative to the railway line. The Zonal Statistics tool in the ArcGIS environment was used for these computations.
The resulting area data were systematized in matrix form. The structure of each matrix was as follows (Table 2).
Data Normalization
To ensure an accurate assessment of the distribution of each land cover category, a data normalization procedure was performed. This step is important, especially when the initial indicators have different value ranges [27,28]. By transforming the indicators into dimensionless, comparable values, the data were brought to a common standard [29].
Normalization was applied to the classes that characterize the state of the vegetation cover (derived from NDVI), as they are the key indicators of ecological changes. The “Builds” and “Water” categories were excluded from this stage of the analysis as they are less susceptible to the direct gradient impact of the infrastructure.
Data normalization was performed for each matrix (i.e., for each time slice, longitudinal segment, and side of the line) for both the railway area and the control area. The normalized value was calculated using the following formula:
Y i j   = A i j / i = 1 4 A i j
where Yij is the proportion of the total area of land cover category j that is located within buffer zone i; Aij is the area of category j in buffer zone i; and ∑Aij is the total area of category j within a single matrix.
The resulting Yij value will be in the range of 0 to 1, and their sum will equal 1, thereby preserving internal proportionality.
The ecological interpretation of Yij was qualified based on the dynamics of the normalized proportions: an increase in the proportion of degraded lands and sparse vegetation was interpreted as a negative ecological trend, while a growth in the areas of dense vegetation and wetlands was considered a positive (restorative) trend.
Regression Analysis
To quantitatively assess and understand the influence of natural factors on the spatial distribution of vegetation, the method of multiple linear regression, which is based on the Ordinary Least Squares method, was applied. This method is widely used in ecological research and allows for modeling the relationship between a dependent variable and several independent variables, assessing the contribution of each [30,31].
The dependent variable was the area (km2) of each vegetation category (based on NDVI) within a single territorial unit. The set of independent variables included key natural factors. Climatic factors such as temperature and precipitation were selected as they are the primary limiting factors determining vegetation productivity. Elevation was also chosen as it influences local meso- and microclimatic conditions and the soil-hydrological characteristics of the territory, creating differentiation in the vegetation cover.
The regression analysis took the following form:
U =   β 0 + β 1 X 1 + β 2 X 2 + β 3 X 3 + ε
where U is the dependent variable; X1, X2, X3 are the independent variables: X1 is the mean June temperature (°C); X2 represents mean June precipitation (mm); X3 represents mean elevation (m); β0 is the intercept; β1, β2, and β3 are the coefficients for the variables; and ε is the random error.
The analysis was conducted in Microsoft Excel using the Regression tool from the Data Analysis ToolPak. The assessment of the model’s adequacy included determining its overall significance using the F-statistic, measuring the proportion of variance explained via the coefficient of determination (R2), and analyzing the contribution of each predictor through its coefficient (β), reflecting the strength and direction of the influence, and its p-value, which indicates the statistical significance of this influence. Predictors with p-values less than 0.05 were considered statistically significant.

3. Results

3.1. Land Cover Changes 1985–2024

As a result of analyzing the spatio-temporal dynamics of land cover, cartographic materials were produced to illustrate land cover changes for the period from 1985 to 2024. The analysis was conducted for both the zone along the Presnogorkovskaya–Zhanaesil railway line and the control area, which provided a basis for comparative analysis (Figure 5).
Analysis of these maps provided quantitative data, including the total area for each land category. The land cover results for the control area are summarized in Table 3.
An analysis of the temporal dynamics for each land cover category on the control site highlights the following key trends:
  • At the control site, the dominant categories throughout the observation period were “Bare or degraded land” and “Poor vegetation cover”, showing alternating dynamics reflecting fluctuations in vegetation density.
  • The “Moderately dense vegetation” category showed a cyclical trend with periods of both decline and recovery.
  • The “Dense vegetation or wet areas” category gradually declined after a peak in 1995, reaching a minimum by 2024.
  • The area of water bodies increased slightly over time, while the area of built-up areas remained relatively stable in all years.
The results of a similar analysis conducted for the Presnogorkovskaya–Zhanaesil railway line are presented in Table 4.
The following key trends were identified for the land cover categories along the railway line:
  • The landscape along the railway was similarly characterized by the predominance of “Bare or degraded land” and “Poor vegetation cover,” which exhibited a strong inverse relationship, with periods of degradation alternating with phases of recovery.
  • The “Moderately dense vegetation” category was marked by significant instability, showing two distinct growth peaks in 1995 and 2015, which were separated by an exceptionally low minimum in 2005.
  • A critical long-term trend was observed for the “Dense vegetation or wet areas” category, which experienced a dramatic collapse, losing 98.1% of its area between its 1995 peak and 2024.
  • Finally, “Builds” showed high stability with negligible changes over the four decades, while “Water bodies” displayed a non-linear pattern, peaking in 1995 and recovering by 2024 after a minimum in 2015.

3.2. Matrix Results

The analysis of land cover area matrices revealed the distribution and spatiotemporal dynamics of land cover category changes with increasing distance from the railway and control lines. A total of 60 matrices were generated, taking into account three segments, the western and eastern sides of each line, and five temporal snapshots.
A more complete example of one of the matrices constructed is presented in Table 5, demonstrating the distribution of area (km2) across all six categories for the western side of the northern segment of the rail corridor for 1985.
A comparative analysis of the matrix data presented in Table 6 allows us to make several preliminary observations.
A comparative analysis of the data presented in the table allows us to make several preliminary observations. Although both areas show similar general trends indicating the influence of regional factors, there are also notable differences between them. In particular, smaller areas of productive vegetation are systematically recorded in the area along the railway. In addition, the railway zone is characterized by local changes in the distribution of water bodies that are not evident in the control area.
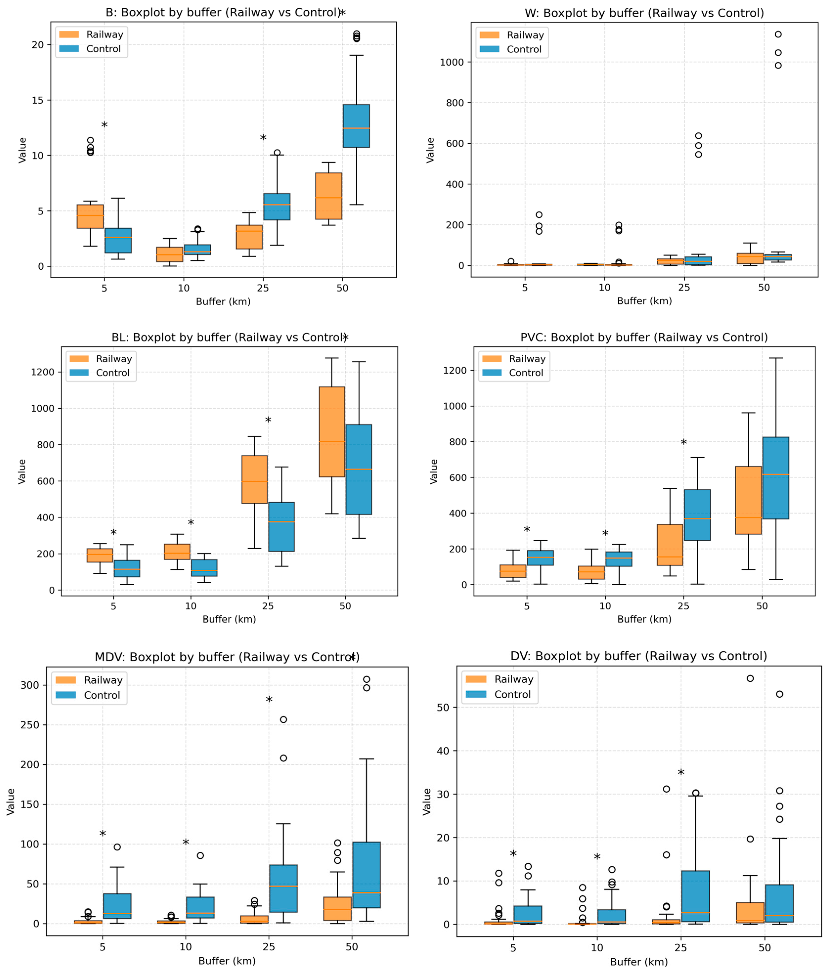
To assess the statistical significance of the differences in land cover areas between the railway and control zones, a comparative analysis of their distributions was conducted using box plots, generated with Python 6.5.4. (Appendix A, Figure A1). The analysis revealed statistically significant differences for most categories: median values and interquartile ranges for ‘Builds’ and ‘Bare or degraded land’ in the railway zone were systematically higher than in the control zone, especially in the proximal buffer zones. For ‘Dense vegetation or wet areas’ and ‘Moderately dense vegetation’, the opposite pattern was observed: their median areas in the railway zone were consistently and significantly lower than in the control. Differences for ‘Poor vegetation cover’ were less pronounced, while for ‘Water’, no statistically significant differences were found.

3.3. Development of a Methodology for Determining the Impact of Railways on Land Cover

As part of this study, a methodology was proposed and tested for the quantitative assessment of the spatial impact of linear infrastructure on land cover structure. The approach was developed based on the analysis of vegetation category distribution within buffer zones formed around the railway corridor and their comparison with analogous zones of a control area. The key element of the proposed approach was the impact coefficient B, which reflects the difference in the minimum local proportions of land cover categories between the study area and the background (control) territory. For the calculation of the impact coefficient B, only four land-cover categories were considered: bare or degraded land, poor vegetation cover, moderately dense vegetation, and dense vegetation or wetlands. These classes were selected because they directly reflect the state and productivity of vegetation cover, which is the key indicator of ecological transformation in the study area. The categories ‘Water’ and ‘Builds’ were excluded, as they are not sensitive to the gradient effect of linear infrastructure and do not represent vegetation dynamics.
To ensure the accurate comparison of land cover spatial structures between the study and control areas, as well as between buffer zones of varying sizes, the area values (km2) for vegetation categories were converted into a normalized form. The normalization procedure was performed for each matrix (i.e., for each year, segment, and side of the railway) for both the railway and control areas. The resulting normalized values (ranging from 0 to 1) reflected the relative spatial distribution of each category within a specific distance zone.
The dynamics of the normalized values were interpreted in accordance with their functional characteristics: an increase in the relative concentration of degraded lands and sparse vegetation in the buffer zones (i.e., as their values approached 1) was interpreted as a negative trend. Conversely, similar behavior for the categories “Moderately dense vegetation” and “Dense vegetation or wetlands” was considered a positive (restorative) trend.
At the next stage, the baseline level of distribution (Ymin) was determined from the normalized matrices for each vegetation category. The baseline was defined as the minimum normalized share (Y) among all four buffer zones (5, 10, 25, and 50 km). This value represented the background, least pronounced concentration of the corresponding land cover class within a given segment, side, and year—for both the railway-affected and the control areas.
The obtained baseline values revealed significant differences between the railway and control areas in both the spatial distribution of vegetation and its temporal dynamics. These values formed the basis for calculating the final Impact Coefficient (B), which was determined using the following formula:
B = ( Yminr Yminc ) × 100
where B is the impact coefficient; Yminr is the minimum normalized share of a land cover category in the railway buffer zones; Yminc is the minimum normalized share of the same land cover category in the control area.
This coefficient provides a quantitative assessment of the net impact of railway infrastructure on land cover structure. By using a control line with comparable climatic and geomorphological conditions allows the separation of background regional trends from the specific effect of the railway. Thus, the B coefficient expresses the residual difference in land-cover category areas specifically attributable to the railway corridor after accounting for natural factors. The analysis of the obtained B values revealed several consistent spatial impact patterns.

3.4. Comparison of Impact Coefficients Between the Railway and Control Area

The impact coefficient B was introduced as an indicator to facilitate the detection of differences in the spatial distribution of land cover categories between the railway section and the control area. By enabling a direct comparison of vegetation cover characteristics within identical buffer zones, this coefficient allowed for the identification of spatial disparities potentially caused by the influence of linear infrastructure rather than regional background patterns. One of the defining features of the applied B coefficient approach was its ability to standardize land cover data across different segments, sides, and years, ensuring that spatial patterns were assessed on a uniform scale. This approach provided visibility to even subtle but systematic deviations in vegetation structure that might remain hidden when relying solely on absolute area values.
The analysis covered four vegetation categories: bare or degraded land, poor vegetation cover, moderately dense vegetation, and dense vegetation or wetlands. Since the B coefficient represented the difference between the normalized minimum shares of land cover distribution classes in the railway and control areas, its values reflected the relative predominance of a given cover type in one of the zones. To analyze in detail the spatial and temporal differences in the impact of infrastructure, the trends in the B coefficient were visualized for each of the six analytical blocks (3 segments × 2 sides). A visual representation of these trends, showing the dynamics for all four vegetation classes, is presented in Figure 6.
The trend analysis presented in the graphs allows us to highlight the following key observations:
  • The category “Bare or degraded lands” shows a decreasing trend in most areas between 1985 and 2024, with some fluctuations close to zero in the years in between. The sharpest decline is recorded in 2024, especially on the eastern side of the northern segment. This may indicate a gradual relative reduction in the proportion of degraded lands near the railway compared to the control area.
  • The category “Poor vegetation cover” is characterized by a significant decrease in the B coefficient values in some areas, especially on the eastern side of the northern segment, where the maximum decline is recorded by 2024. The dynamics in other segments are more moderate, with individual periods of stabilization or slight growth. Such spatial heterogeneity may indicate different sensitivity of sparse vegetation to the impact of railway infrastructure depending on local conditions.
  • The trend lines for the categories “Moderately dense vegetation” and “Dense vegetation or wet areas” in the overwhelming majority of areas (both on the western and eastern sides) are consistently below zero. This indicates that the B coefficient for them is almost always negative. This observation suggests a possible depressive (suppressive) effect of the railway corridor on the productive vegetation cover. The relative concentration of both moderately dense and dense vegetation in the zone of influence of the railway was lower than in the control (background) area throughout the entire period.

3.5. Summary of Regression Analysis

To assess the contribution of natural factors to the observed land cover pattern within the railway corridor, a multiple regression analysis was conducted. This analysis aimed to determine the extent to which variables such as temperature, precipitation and elevation could explain the spatial distribution of different vegetation classes (Figure 7).
The results of the multiple regression analysis revealed different degrees of influence of natural factors on the distribution of vegetation cover within the railway corridor. According to the obtained coefficients of the analysis and their significance, the altitude above sea level turned out to be the most stable and significant predictor. The influence of this factor was statistically significant (p < 0.05) in most models for all vegetation classes. The direction of this influence was spatially heterogeneous: on the western side of the corridor, the altitude had a predominantly positive effect on all vegetation types, while on the eastern side it was predominantly negative. The influence of temperature was less stable and statistically significant only in certain areas. In turn, precipitation had a significant positive effect almost exclusively on the class “Dense vegetation or wet areas”, which confirms the dependence of this type of cover on the water regime.

4. Discussion

The impact of linear transport infrastructure on surrounding landscapes is the subject of numerous studies. It is widely recognized that such facilities cause ecosystem fragmentation, disrupt the integrity of natural land covers, and lead to the transformation of land use structures, especially in ecologically sensitive regions [32]. To quantify this impact, the gradient analysis method using buffer zones is widely applied, which allows for tracking changes in landscape characteristics with increasing distance from the infrastructure object [33]. Numerous empirical studies confirm the distance decay hypothesis for transport corridors, according to which the impact on landscape characteristics is maximal in the proximal zone and decreases exponentially with distance [34]. Building upon these established methodological frameworks, particularly the gradient analysis using buffer zones, our study meticulously examined the spatio-temporal dynamics of land cover in the vicinity of the Presnogorkovskaya–Zhanaesil railway line. This comprehensive approach allowed us to not only confirm broader regional trends but also to isolate localized impacts attributable to the linear infrastructure itself.
The results indicate systematic transitions between vegetation categories over the study period. A notable part of dense vegetation and moderately dense vegetation gradually shifted into poor vegetation and bare or degraded lands, particularly in the later periods of analysis. For instance, in the railway corridor up to 18–20% of moderately dense vegetation was transformed into poor vegetation, compared with 12–14% in the control area. Dense vegetation also showed consistent, though smaller, losses toward degradation classes. At the same time, some recovery trends were identified, where poor vegetation areas shifted back into moderately dense vegetation (5–7% in both areas). Overall, the land-cover dynamics demonstrate both degradation processes and partial regeneration, with stronger transformation patterns observed in the railway corridor compared to the control.
Analysis of absolute areas (Table 3 and Table 4) revealed that both the railway’s zone of influence and the control area exhibit synchronous cyclical dynamics, particularly in the alternation of dominance between “Bare or degraded lands” and “Poor vegetation cover.” This convincingly indicates that the entire study area is subject to common climatic cycles that define the background conditions for landscape processes. However, a local effect from the railway line is superimposed on this regional background. The impact coefficient B, proposed in this study, allowed for the quantitative assessment and visualization of this complex effect. A comparative overview of the matrix analysis (Table 6) and the dynamics of the B coefficient (Figure 6) unequivocally show that productive vegetation classes (“Moderately dense vegetation” and “Dense vegetation or wetlands”) are systematically suppressed over almost the entire 40-year period in the railway’s zone of influence. This is quantitatively confirmed by the consistently negative B coefficient values for these classes, reaching as low as −0.197 for moderately dense and −0.160 for dense vegetation in certain periods. Thus, the railway corridor functions as a local stressor that prevents productive ecosystems from reaching their potential, as observed in the control area.
Regression analysis allowed for a deeper understanding of the causes of the observed spatial heterogeneity. It confirms that relief (Elevation) is the dominant natural factor shaping the landscape structure. The results of the regression analysis showed an opposite influence of relief on the western and eastern sides of the corridor. In the west, higher areas are associated with unproductive lands (with statistically significant coefficients reaching as high as +183.19 for “Bare or degraded land”), whereas in the east, the opposite is true (with coefficients as low as −88.13). This may be related to ecological and geographical differences: varying slope exposures, which affect the microclimate (insolation, humidity), or historically established different intensities of land use.
The synthesis of regression indicators with the analysis of the B coefficient provides a deeper and more substantiated understanding of the obtained results. For instance, regression showed that precipitation positively influences dense vegetation (with a significant positive coefficient of +0.60 on the east side) (Figure 7). However, despite this, this class virtually disappeared in the railway zone experiencing a 98.1% loss of area between its 1995 peak and 2024 (from 204.7 km2 to just 3.85 km2), and its B coefficient remained consistently negative (Figure 6). This leads to the conclusion that the negative anthropogenic impact of the corridor is so strong that it completely negates favorable natural conditions.
Among the results of the matrix analysis, the increase in the area of water bodies near the railway deserves special attention, as it has no analogs in the control area. Specifically, Table 6 shows a noticeable increase in water area within the 5 km buffer of the railway corridor, a trend not observed on the control site. This indicates a direct change in the local hydrological regime. The most probable explanation is that the railway embankment functions as an engineering barrier, altering surface runoff pathways and contributing to water accumulation in the adjacent territories.
A comparative analysis of foreign studies showed that a similar study was conducted on the Longhai Railway section in China, one of the country’s largest transport corridors [35]. This line, like the Kazakhstani Presnogorkovskaya–Zhanaesil section, was built in the 1950s and is part of international transport routes passing mainly through agricultural territories. The study of the Longhai line noted a significant reduction in the area of arable land and an increase in construction areas from 1985 to 2020, which was interpreted as a consequence of the railway’s influence on the urbanization process. In contrast, in our study of the Kazakhstani corridor, the area of built-up land did not change significantly throughout the observation period. This highlights the differences in the level of urbanization and the specifics of infrastructure impact under different geographical and socio-economic conditions.
The results of the present study are generally consistent with the findings presented in the work of Wang et al. [36], which analyzed land degradation along the China-Mongolia Railway. Similarly to our case, the authors note a significant impact of transport infrastructure on land cover transformation. However, the approaches to impact assessment differ. While the study by Wang et al. focuses on the visual and object-oriented analysis of images, our work proposes a quantitative indicator (the B coefficient) and includes a comparative analysis with a control site. This approach allowed for the acquisition of additional data on the possible differences related to the presence of linear infrastructure.
Comparing the proposed methodology with existing approaches, it should be noted that many studies (e.g., those based on NDVI or vegetation density indices) focus on absolute changes and do not consider the spatial distribution within buffer zones. The B coefficient methodology offers a new perspective on analyzing anthropogenic impact: it focuses on the most vulnerable zones (minimum concentration values) and allows for the comparison of sites with different natural conditions and scales. This approach has high flexibility and can be adapted to other linear objects (highways, pipelines, etc.), expanding the possibilities for spatial analysis in the study of anthropogenic landscape transformation and land cover change monitoring.
One of the key limitations of the present study is the limited ability of remote sensing to precisely identify the causes of the observed land cover changes. In this regard, future research should be oriented towards integrating remote sensing data with the results of field observations—including agroecological surveys, geobotanical descriptions, as well as information on the forms and intensity of land use (e.g., livestock grazing, agriculture). Such an approach will allow for a deeper interpretation of the mechanisms of land cover transformation and improve the accuracy of assessing anthropogenic impacts.

5. Conclusions

  • The study developed and validated a methodology for quantitative assessment of linear infrastructure’s impact on land cover structure, employing the impact coefficient B. This method effectively enabled the comparison of vegetation category distribution between the impact zone and control area, and proved informative for identifying even subtle, yet systematic deviations in vegetation structure.
  • The application of the B coefficient revealed consistently negative values for the categories ‘Moderately dense vegetation’ and ‘Dense vegetation or wet areas’ for almost the entire 40-year period. The most critical reduction was observed in the ‘Dense vegetation or wet areas’ category, where the area decreased by 98.1%, from 204.7 km2 in 1995 to 3.85 km2 in 2024. This indicates a chronic depressive effect of the railway corridor on productive vegetation.
  • Comparison of the B coefficient results with multiple regression analysis showed that, despite the positive influence of precipitation on dense vegetation (p < 0.05), this cover type virtually disappeared in the railway’s zone of influence. This indicates that the anthropogenic factor here is so strong that it negates favorable natural conditions. Elevation was identified as the most significant natural predictor, with the effect of relief differing between the western and eastern sides of the corridor.
  • The proposed methodology, incorporating the B coefficient, demonstrates high flexibility and can be adapted for analyzing the impact of other types of linear infrastructure—such as roads, pipelines, and power lines—as well as for various regions with diverse natural conditions. Its application enables obtaining comparable results and conducting an in-depth analysis of spatial patterns in land cover change.

Author Contributions

Conceptualization, B.A. and R.B.; methodology, I.M.-P.; software, B.A.; validation, B.A., R.B. and I.M.-P.; formal analysis, B.A.; investigation, B.A.; resources, B.A.; data curation, R.B.; writing—original draft preparation, B.A.; writing—review and editing, R.B. and I.M.-P.; visualization, B.A.; supervision, R.B. and I.M.-P.; project administration, B.A.; funding acquisition, B.A. All authors have read and agreed to the published version of the manuscript.

Funding

This research was funded by the Science Committee of the Ministry of Science and Higher Education of the Republic of Kazakhstan. Grant No. AP22687219 “Environmental challenges of railway infrastructure: risk analysis in Kazakhstan” by grant funding of research by young scientists under the “Zhas Galym” project for 2024–2026.

Institutional Review Board Statement

Not applicable.

Informed Consent Statement

Not applicable.

Data Availability Statement

Data are contained within the article.

Conflicts of Interest

The authors declare no conflicts of interest.

Appendix A

This appendix provides the complete set of supplementary statistical materials that support the comparative analysis of land cover differences between railway and control zones. While the main text summarizes the most relevant findings, the tables and figures presented here allow a more detailed examination of the underlying data. Specifically, the appendix includes box plots and descriptive statistics for all land cover categories considered in the study, namely Built-up, Water, Bare or degraded land, Poor vegetation cover, Moderately dense vegetation, and Dense vegetation or wetlands.
The distributions are shown separately for buffer distances of 5, 10, 25, and 50 km, enabling a clear comparison of how the proximity to the railway infrastructure influences the extent of each land cover type. The graphical representation through box plots highlights differences in median values, interquartile ranges, and outliers between railway and control areas, while the accompanying tables provide the exact numerical values that underpin these visual trends.
By offering these detailed outputs, the appendix enhances transparency and reproducibility, allowing readers not only to verify the statistical robustness of the analysis but also to explore spatial patterns that may not be fully captured in the main text. The Appendix A therefore serves as both a validation of the reported findings and a resource for further interpretation of the land cover dynamics across different spatial scales.
Figure A1. Statistical comparison of land cover area distributions between the railway and control zones, stratified by buffer distance. The small circles represent obtained data of different values. Asterisks (*) indicate statistically significant differences (p < 0.05).
Figure A1. Statistical comparison of land cover area distributions between the railway and control zones, stratified by buffer distance. The small circles represent obtained data of different values. Asterisks (*) indicate statistically significant differences (p < 0.05).
Sustainability 17 09278 g0a1

References

  1. Zhao, S.; Qi, J.; Li, D.; Wang, X. Land use change and its influencing factors along railways in Africa: A case study of the Ethiopian section of the Addis Ababa–Djibouti Railway. J. Geogr. Sci. 2024, 34, 1128–1156. [Google Scholar] [CrossRef]
  2. Bizhanova, N.; Grachev, A.; Rametov, N.; Baidavletov, Y.; Saparbayev, S.; Bespalov, M.; Bespalov, S.; Kumayeva, I.; Toishibekov, Y.; Khamchukova, A.; et al. Railway and Road Infrastructure in Saiga Antelope Range in Kazakhstan. Diversity 2025, 17, 431. [Google Scholar] [CrossRef]
  3. Atakhanova, Z.; Baigaliyeva, M. Kazakhstan’s Infrastructure Programs and Urban Sustainability Analysis of Astana. Urban Sci. 2025, 9, 100. [Google Scholar] [CrossRef]
  4. Liang, J.; Liu, Y.; Ying, L.; Li, P.; Xu, Y.; Shen, Z. Road impacts on spatial patterns of land use and landscape fragmentation in three parallel rivers region, Yunnan Province, China. Chin. Geogr. Sci. 2014, 24, 15–27. [Google Scholar] [CrossRef]
  5. Cork, N.A.; Fisher, R.S.; Strong, N.; Ferranti, E.J.S.; Quinn, A.D. A systematic review of factors influencing habitat connectivity and biodiversity along road and rail routes in temperate zones. Front. Environ. Sci. 2024, 12, 1369072. [Google Scholar]
  6. Navalkar, A.; Jaiswal, S.; Pranadh, M.; Jayaraman, T. Impact of railways on land use and land cover change: Evidence from India. Transp. Res. Part D Transp. Environ. 2023, 124, 103933. [Google Scholar] [CrossRef]
  7. Zheleznodorozhnyy Uchastok Kurgan-Suly-Peski. Available online: https://lgt.ru/projects/zhd-linii-obshchego-polzovaniya/zheleznodorozhnyy-uchastok-kurgan-suly-peski (accessed on 7 July 2025).
  8. Vinokurov, E.; Ahunbaev, A.; Shashkenov, M.; Zaboev, A. The International North–South Transport Corridor: Promoting Eurasia’s Intra- and Transcontinental Connectivity; Reports and Working Papers 21/5; Eurasian Development Bank: Almaty, Kazakhstan; Moscow, Russia, 2021; Available online: https://ssrn.com/abstract=4008994 (accessed on 18 August 2025).
  9. Central Asia Regional Economic Cooperation (CAREC). Report «Railway Sector Assessment for Republic of Kazakhstan». Available online: https://www.carecprogram.org/uploads/CAREC-CRA-KAZ_FA_27APR2021_WEB.pdf (accessed on 7 July 2025).
  10. Statistical Bulletin E-05-G-2022. Available online: https://stat.gov.kz/upload/iblock/cdc/67g1i6hnx2mrg0j3f85bcgnjpdm8y59d/%D0%95-05-%D0%93-2022%20%28%D0%B0%D0%BD%D0%B3%D0%BB%29.pdf?utm_source=chatgpt.com (accessed on 7 July 2025).
  11. Climate of Kazakhstan by Regions. Available online: https://www.kazhydromet.kz/ru/klimat/klimat-kazahstana-po-oblastyam (accessed on 7 July 2025).
  12. Food and Agriculture Organization of the United Nations (FAO). World Reference Base. Available online: https://www.fao.org/soils-portal/data-hub/soil-classification/world-reference-base/en/ (accessed on 1 August 2025).
  13. Joint Research Centre of the European Commission (JRC); Food and Agriculture Organisation of the United Nations (FAO). Soil Atlas of Asia; Publications Office of the European Union: Luxembourg; FAO: Rome, Italy, 2023. [Google Scholar]
  14. Kraemer, R.; Prishchepov, A.V.; Müller, D.; Kuemmerle, T.; Radeloff, V.C.; Dara, A.; Terekhov, A.; Frühauf, M. Long-term agricultural land-cover change and potential for cropland expansion in the former Virgin Lands area of Kazakhstan. Environ. Res. Lett. 2015, 10, 054012. [Google Scholar] [CrossRef]
  15. Yermekbayev, B.K.; Dzhangarasheva, N.V.; Rakhimzhanova, G.M. Overview of Grazing as a Land Use System in Kazakhstan. Evergreen 2023, 10, 658–666. [Google Scholar] [CrossRef]
  16. United States Geological Survey. Available online: https://www.usgs.gov (accessed on 7 July 2025).
  17. Landsat Quality Assessment Tools. Available online: https://www.usgs.gov/landsat-missions/landsat-quality-assessment-tools (accessed on 7 July 2025).
  18. Global Climate and Weather Data. Available online: https://www.worldclim.org/data/monthlywth.html (accessed on 7 July 2025).
  19. SRTM Data. Available online: https://srtm.csi.cgiar.org/srtmdata/ (accessed on 7 July 2025).
  20. Fokeng, R.M.; Fogwe, Z.N. Landsat NDVI-based vegetation degradation dynamics and its response to rainfall variability and anthropogenic stressors in Southern Bui Plateau, Cameroon. Geosyst. Geoenviron. 2022, 1, 100075. [Google Scholar] [CrossRef]
  21. Liang, L.; Du, W.; Yan, H.; Zhen, L.; Dong, Y. Spatio-temporal patterns of vegetation change in Kazakhstan from 1982 to 2015. J. Resour. Ecol. 2017, 8, 378–384. [Google Scholar] [CrossRef]
  22. Vitkovskaya, I.; Batyrbayeva, M.; Berdigulov, N.; Mombekova, D. Prospects for Drought Detection and Monitoring Using Long-Term Vegetation Indices Series from Satellite Data in Kazakhstan. Land 2024, 13, 2225. [Google Scholar] [CrossRef]
  23. de Beurs, K.M.; Henebry, G.M. Land surface phenology, climatic variation, and institutional change: Analyzing agricultural land cover change in Kazakhstan. Remote Sens. Environ. 2004, 89, 497–509. [Google Scholar] [CrossRef]
  24. Chakraborty, J.; Armstrong, M.P. Exploring the Use of Buffer Analysis for the Identification of Impacted Areas in Environmental Equity Assessment. Cartogr. Geogr. Inf. Syst. 1997, 24, 145–157. [Google Scholar] [CrossRef]
  25. Sun, J.; Luo, L.; Li, L.; Fan, J.; Yang, J.; Tu, R.; Shao, J. Monitoring and analysis of land cover changes in Yala National Park, Sri Lanka using Landsat time series (2000–2022). Int. J. Digit. Earth 2025, 18, 2498602. [Google Scholar] [CrossRef]
  26. Wei, W.; Wang, Y.; Yan, Q.; Liu, G.; Dong, N. Assessing Buffer Gradient Synergies: Comparing Objective and Subjective Evaluations of Urban Park Ecosystem Services in Century Park, Shanghai. Land 2024, 13, 1848. [Google Scholar] [CrossRef]
  27. OECD. Handbook on Constructing Composite Indicators: Methodology and User Guide; OECD Publishing: Paris, France, 2008. [Google Scholar]
  28. Booysen, F. An overview and evaluation of composite indices of development. Soc. Indic. Res. 2002, 59, 115–151. [Google Scholar] [CrossRef]
  29. Salzman, J. Methodological Considerations in the Creation of the 2003 Pilot Environmental Performance Index; Center for Environmental Law & Policy, Yale University: New Haven, CT, USA, 2003. [Google Scholar]
  30. Legendre, P.; Legendre, L. Numerical Ecology; Elsevier: Amsterdam, The Netherlands, 2012; Volume 24. [Google Scholar]
  31. He, C.; Zhang, D.; Huang, Q.; Zhao, Y. Assessing the potential impacts of urban expansion on regional carbon storage by linking the LUSD-urban and InVEST models. Environ. Model. Softw. 2016, 75, 44–58. [Google Scholar] [CrossRef]
  32. Zhang, J.; Cheng, L.; Shao, J.; Philbin, S.P.; Zhong, M. Early warning system for determining the ecological health status of major railroad projects. Ecol. Indic. 2024, 166, 112318. [Google Scholar] [CrossRef]
  33. Li, C.; Zhang, J.; Philbin, S.P.; Yang, X.; Dong, Z.; Hong, J.; Ballesteros-Pérez, P. Evaluating the impact of highway construction projects on landscape ecological risks in high altitude plateaus. Sci. Rep. 2022, 12, 5170. [Google Scholar] [CrossRef]
  34. Vilela, T.; Malky Harb, A.; Bruner, A.; Da Silva Arruda, V.L.; Ribeiro, V.; Costa Alencar, A.A.; Escobedo Grandez, A.J.; Rojas, A.; Laina, A.; Botero, R. A better Amazon road network for people and the environment. Proc. Natl. Acad. Sci. USA 2020, 117, 7095–7102. [Google Scholar] [CrossRef]
  35. Gu, H.; Zhang, X. Assessment of the spatial-temporal impact of the Longhai Railway transportation corridor on land cover changes and landscape patterns. Front. Environ. Sci. 2024, 12, 1451498. [Google Scholar] [CrossRef]
  36. Wang, J.; Wei, H.; Cheng, K.; Li, G.; Ochir, A.; Bian, L.; Davaasuren, D.; Chonokhuu, S.; Nasanbat, E. Spatio-temporal pattern of land degradation along the China-Mongolia Railway (Mongolia). Sustainability 2019, 11, 2705. [Google Scholar] [CrossRef]
Figure 1. Location of the study area within the railway network of Kazakhstan: (a) General position of the study area on the territory of Kazakhstan. (b) Detailed map of the Presnogorkovskaya–Zhanaesil railway section and the control line.
Figure 1. Location of the study area within the railway network of Kazakhstan: (a) General position of the study area on the territory of Kazakhstan. (b) Detailed map of the Presnogorkovskaya–Zhanaesil railway section and the control line.
Sustainability 17 09278 g001
Figure 2. Structural diagram of the methodological approach.
Figure 2. Structural diagram of the methodological approach.
Sustainability 17 09278 g002
Figure 3. Layout of the Landsat scenes used for the study: A—railway study area; B—control area.
Figure 3. Layout of the Landsat scenes used for the study: A—railway study area; B—control area.
Sustainability 17 09278 g003
Figure 4. Buffer zones of the Presnogorkovskaya–Zhanaesil railway line and the control line.
Figure 4. Buffer zones of the Presnogorkovskaya–Zhanaesil railway line and the control line.
Sustainability 17 09278 g004
Figure 5. Map of land cover changes on the territory of the Presnogorkovskaya–Zhanaesil railway infrastructure and the control section from 1985 to 2024.
Figure 5. Map of land cover changes on the territory of the Presnogorkovskaya–Zhanaesil railway infrastructure and the control section from 1985 to 2024.
Sustainability 17 09278 g005
Figure 6. Impact coefficient B trends for the period 1985–2024.
Figure 6. Impact coefficient B trends for the period 1985–2024.
Sustainability 17 09278 g006
Figure 7. Heatmaps of multiple regression analysis for the influence of natural factors on land cover along the Presnogorkovskaya–Zhanaesil railway.
Figure 7. Heatmaps of multiple regression analysis for the influence of natural factors on land cover along the Presnogorkovskaya–Zhanaesil railway.
Sustainability 17 09278 g007
Table 1. Land cover classifications and their description.
Table 1. Land cover classifications and their description.
CategoryDescription
Bare or degraded landSoils without vegetation, saline or eroded areas
Poor vegetation coverSparse grasses, dry pastures, low-productivity steppe zones
Moderately dense vegetationSustainable pastures, meadow steppes with sufficient grass
Dense vegetation or wet areasProductive pastures, areas with high biomass, possible presence of wet meadows
WaterRivers, lakes, ponds, reservoirs
BuildsTowns, villages, and other built-up elements
Table 2. Matrix framework for land cover category distribution.
Table 2. Matrix framework for land cover category distribution.
Buffer Zone (km)Category 1Category 2Category 6
0–5A11A12A16
5–10A21A22A26
10–25A31A32A36
25–50A41A42A46
i is the index of the buffer zone, i ∈ {1, 2, 3, 4}; j is the index of the land cover category, j ∈ {1, 2, …, 6}; Aij is the area (km2) occupied by category j within the buffer zone i.
Table 3. Land area by category for the control area (km2).
Table 3. Land area by category for the control area (km2).
Category19851995200520152024
Bare or degraded land11,020.27144917.165310,488.94295127.338711,092.6485
Poor vegetation cover6270.926410,981.67047061.848210,139.26956065.064
Moderately dense vegetation485.84071595.9898212.76182451.0636585.6192
Dense vegetation or wet areas40.779337.065380.2332150.324320.709
Water394.8048401.8113375.9345343.4634452.61
Builds136.8351123.9372137.4444140.9274140.6817
Table 4. Land areas by categories of the Presnogorkovskaya–Zhanaesil railway line section (km2).
Table 4. Land areas by categories of the Presnogorkovskaya–Zhanaesil railway line section (km2).
Category19851995200520152024
Bare or degraded land12,867.03367515.716413,621.12027968.567613,175.784
Poor vegetation cover3386.04848271.84152738.41658049.00243039.8679
Moderately dense vegetation144.165634218.1944517.5693120.0798
Dense vegetation or wet areas29.7126204.728413.094121.38763.8493
Water396.4437488.4876437.7357275.2299486.4788
Builds91.965690.420389.5716494.81593.5001
Table 5. Example of land cover area matrix (km2) for the rail corridor (northern segment, west side, 1985).
Table 5. Example of land cover area matrix (km2) for the rail corridor (northern segment, west side, 1985).
Buffer Zone (km)BuildsWaterBare or Degraded LandPoor Vegetation CoverModerately Dense VegetationDense Vegetation or Wet Areas
0–51.98456.6663209.079990.44013.84211.1502
5–100.92527.6896261.97285.46673.28050.0558
10–254.455930.8556704.3463233.651712.39932.3274
25–505.956276.60891097.7471436.234548.79533.7197
Table 6. Comparative analysis of key trends in land cover trends.
Table 6. Comparative analysis of key trends in land cover trends.
CategoryObserved Trends (Railway Area)Observed Trends (Control Area)Comment
Bare or degraded landA steady increase in area in most buffer zones.A steady increase in area in all buffer zones.Both areas show a similar trend of increasing area, which may indicate a common regional trend.
Poor vegetation coverDemonstrates a cyclical dynamic: recovery by 2015 is followed by a subsequent decline by 2024.Shows extreme fluctuations with very high relative growth in certain periods.Shows extreme fluctuations with very high relative growth in certain periods.
Productive vegetation (“Moderately dense vegetation” and “Dense vegetation or wet areas”)The most significant trend is the decline in the share of productive vegetation, especially dense vegetation, which nearly disappears near the railway by 2024 (from 1.15 km2 to zero in the 5 km zone).A decline is also observed, but the absolute areas remain significantly higher.The decline is observed in both areas, but it is more intensive on the railway site, and the absolute areas are significantly lower.
WaterA noticeable increase in area is observed in several zones, especially near the railway (in the 5 km buffer).No systematic growth is recorded in the proximal buffers.In contrast to the control site, the increase in area near the railway is observed only in its direct zone of influence, which may indicate a local impact of the infrastructure.
BuildsThe area remains relatively stable in all buffer zones and segments.The area is also stable.Both areas demonstrate high stability, indicating the absence of active urbanization as a factor.
Disclaimer/Publisher’s Note: The statements, opinions and data contained in all publications are solely those of the individual author(s) and contributor(s) and not of MDPI and/or the editor(s). MDPI and/or the editor(s) disclaim responsibility for any injury to people or property resulting from any ideas, methods, instructions or products referred to in the content.

Share and Cite

MDPI and ACS Style

Ashimova, B.; Beisenova, R.; Menéndez-Pidal, I. Assessing Long-Term Land-Cover Dynamics Along the Presnogorkovskaya–Zhanaesil Railway Corridor (1985–2024), Kazakhstan: A Landsat NDVI Buffer-Gradient Approach for Sustainable Rail Infrastructure. Sustainability 2025, 17, 9278. https://doi.org/10.3390/su17209278

AMA Style

Ashimova B, Beisenova R, Menéndez-Pidal I. Assessing Long-Term Land-Cover Dynamics Along the Presnogorkovskaya–Zhanaesil Railway Corridor (1985–2024), Kazakhstan: A Landsat NDVI Buffer-Gradient Approach for Sustainable Rail Infrastructure. Sustainability. 2025; 17(20):9278. https://doi.org/10.3390/su17209278

Chicago/Turabian Style

Ashimova, Balgyn, Raikhan Beisenova, and Ignacio Menéndez-Pidal. 2025. "Assessing Long-Term Land-Cover Dynamics Along the Presnogorkovskaya–Zhanaesil Railway Corridor (1985–2024), Kazakhstan: A Landsat NDVI Buffer-Gradient Approach for Sustainable Rail Infrastructure" Sustainability 17, no. 20: 9278. https://doi.org/10.3390/su17209278

APA Style

Ashimova, B., Beisenova, R., & Menéndez-Pidal, I. (2025). Assessing Long-Term Land-Cover Dynamics Along the Presnogorkovskaya–Zhanaesil Railway Corridor (1985–2024), Kazakhstan: A Landsat NDVI Buffer-Gradient Approach for Sustainable Rail Infrastructure. Sustainability, 17(20), 9278. https://doi.org/10.3390/su17209278

Note that from the first issue of 2016, this journal uses article numbers instead of page numbers. See further details here.

Article Metrics

Back to TopTop