Next Article in Journal
Synergistic Pathways and Potential Assessment for Pollution and Carbon Reduction in Typical Coastal Cities: A Case Study of Haishu District Ningbo
Previous Article in Journal
Digital Leadership, AI Integration, and Cyberloafing: Pathways to Sustainable Innovation in SMEs Within Resource-Constrained Economies
 
 
Font Type:
Arial Georgia Verdana
Font Size:
Aa Aa Aa
Line Spacing:
Column Width:
Background:
Article

Rethinking Leadership Influence: The Moderating Role of Transformational Leadership in the Relationships Among Perceived Organizational Support, Psychological Mechanisms, and Extra-Role Behavior in Thailand’s Luxury Hotel Sector

by
Kraiwut Nuchpramool
1,
Robert Li-Wei Hsu
2,* and
Shang-Pao Yeh
2,*
1
Graduate Institute of Tourism Management, National Kaohsiung University of Hospitality and Tourism, Kaohsiung 812301, Taiwan
2
Department of Hospitality and M.I.C.E Marketing Management, National Kaohsiung University of Hospitality and Tourism, Kaohsiung 812301, Taiwan
*
Authors to whom correspondence should be addressed.
Sustainability 2025, 17(20), 9179; https://doi.org/10.3390/su17209179
Submission received: 5 September 2025 / Revised: 2 October 2025 / Accepted: 9 October 2025 / Published: 16 October 2025

Abstract

Perceived organizational support (POS) is critical for fostering discretionary service behaviors, particularly in demanding contexts such as luxury hospitality. This study examines how POS influences extra-role behavior (ERB) among frontline hotel employees by testing the mediating roles of job embeddedness (JEM), leader–member exchange (LMX), and work engagement (WEN), along with the moderating role of transformational leadership (TFL). Drawing on Conservation of Resources (COR) theory, survey data were collected from 170 full-time employees in five-star luxury hotels in Bangkok, Thailand, and analyzed using PLS-SEM. The results indicate that POS significantly predicts JEM, LMX, and WEN, and that each of these mechanisms, in turn, positively affects ERB. Moderation analysis further shows that TFL weakens the JEM–ERB link but strengthens the LMX–ERB relationship, while its interaction with WEN is nonsignificant. These findings suggest that structural mechanisms (POS and JEM) and relational quality (LMX) exert stronger effects than affective engagement in shaping discretionary service contributions. The study supports COR theory by showing that resources such as POS, JEM, and LMX foster discretionary service behavior. However, these effects are context-dependent, with transformational leadership serving as a boundary condition that may either enhance or diminish the translation of resources into extra-role contributions.

1. Introduction

Extra-role behavior (ERB) has emerged as a central determinant of organizational viability in the contemporary hospitality sector, where service excellence and long-term competitiveness depend heavily on discretionary contributions that extend beyond prescribed duties and codified incentive systems. These voluntary actions, such as assisting colleagues in resolving operational bottlenecks, responding to unexpected guest concerns, or generating ideas for service improvement, form an invisible infrastructure that sustains the customer experience and organizational resilience [1]. While in some industries ERB is treated as an ancillary behavior that supplements standardized processes, in hospitality, it constitutes a survival mechanism that ensures service continuity and guest loyalty in contexts where emotional labor, relational warmth, and real-time responsiveness are inseparable from performance outcomes [2]. For this reason, ERB should not be regarded as an optional extra but rather as a foundational element of sustainable service quality.
Maintaining ERB, however, has become increasingly complex in the face of structural disruptions, shifting workforce expectations, and post-pandemic fragilities. A series of crises has exposed the vulnerability of labor systems, with ref. [3] reporting that 84% of leaders feel unprepared for future disruptions. In Thailand alone, employee disengagement is estimated to cost the economy nearly 98.8 billion baht annually in lost productivity. The COVID-19 pandemic intensified this erosion of discretionary effort, producing widespread burnout, emotional exhaustion, and heightened stress across hospitality settings [4]. Global layoffs and furloughs, combined with labor shortages that persisted long after reopening, undermined trust in the sector’s stability [5]. By mid-2023, the U.S. hospitality industry was still short more than 1.3 million workers [6]. While in Thailand, many displaced workers never returned to hotels, instead seeking alternative careers in more secure industries [7]. These shifts represent not only temporary gaps in labor supply but also a generational re-evaluation of work priorities, as career sustainability, psychological safety, and meaningful engagement increasingly outweigh short-term economic incentives [8].
Phenomena such as quiet quitting and the Great Resignation are symptomatic of this broader realignment, signaling employees’ growing reluctance to invest discretionary effort when organizations fail to provide supportive conditions, developmental opportunities, or a clear sense of purpose [9,10]. In this environment, ERB is among the first behaviors to decline, as workers confine themselves to minimum contractual requirements. Recognizing this challenge, many hospitality firms have begun to reframe their recruitment efforts to highlight intrinsic motivation and purpose-driven engagement. For example, Shangri-La actively seeks “goal-oriented” and “proactive” applicants, while Mandarin Oriental emphasizes candidates who can inspire teams and partners to exceed expectations [11,12]. These examples illustrate a sector-wide acknowledgment that transactional incentives are insufficient to elicit sustained ERB, and that long-term competitiveness depends on employees who derive satisfaction from shared meaning, autonomy, and collective mission. This shift reflects broader changes in generational values. Millennials and Gen Z employees place greater emphasis on meaningful and socially contributive work than on monetary rewards, with nearly 70% of surveyed employees in one Fortune study indicating they would willingly trade income for purpose [13,14]. Such evidence underscores the inadequacy of transactional HR models. It highlights the need for organizations to cultivate environments that foster autonomy, relatedness, and psychological sustainability to sustain employee engagement and retention.
The Thai hospitality sector reflects these dynamics in culturally distinctive ways. The ethos of nam jai, or heartfelt generosity, is deeply embedded in Thai social and professional life and remains central to the guest experience [15]. Nam jai fosters relational warmth and hospitality that enhances guest satisfaction and contributes to Thailand’s global reputation for service excellence. Yet this cultural ethos also has a double edge: it can obscure structural inequities such as limited employee autonomy, opaque promotion pathways, and insufficient developmental feedback [16]. Employees may feel compelled to embody nam jai even when organizational systems fail to reward or support their contributions. In contrast, Western HR frameworks often stress procedural justice, institutional clarity, and opportunities for job crafting. The challenge for Thai hospitality organizations, therefore, is not to displace nam jai, but to integrate it with progressive engagement strategies that provide fairness, transparency, and empowerment. Without such integration, ERB risks becoming an unrecognized cultural expectation that extracts discretionary labor without adequate reciprocity.
Situating ERB within a sustainability framework provides additional relevance. The United Nations’ Sustainable Development Goals (SDGs), particularly Goals 3 (Good Health and Well-being) and 8 (Decent Work and Economic Growth), emphasize the importance of investing in employees’ psychological sustainability to ensure long-term organizational viability. Hospitality organizations that prioritize employee well-being, fair practices, and resource replenishment are more likely to generate performance, innovation, and customer satisfaction [17,18]. In contrast, organizations that adhere to neo-Taylorist models, treating employees as cost variables rather than human assets, undermine both resilience and service quality [19]. The Service-Profit Chain [20] offers further theoretical grounding, suggesting that employee support and engagement drive customer loyalty and financial performance. In this context, ERB represents not only a psychological construct but also a strategic mechanism for organizational sustainability. Voluntary and discretionary acts buffer against operational disruptions, sustain service continuity during labor shortages, and generate customer loyalty, thereby stabilizing revenue streams and extending the logic of the Service-Profit Chain into the sustainability domain.
A substantial body of research confirms that perceived organizational support (POS) is a critical antecedent of extra-role behavior (ERB). However, most studies have examined the relationship through isolated mechanisms, such as gendered obligation [21], affective commitment [22], organizational identification [23], psychological contract fulfillment [24], organizational justice [25], and human resource development practices [26]. While these contributions provide valuable insights, an integrative framework capturing multiple pathways remains underdeveloped. Drawing on Conservation of Resources (COR) theory, which emphasizes how individuals acquire, protect, and invest valued resources, POS can be understood as a foundational resource that initiates “gain spirals” by motivating employees to reciprocate with discretionary effort [27]. Within this perspective, three mediating pathways are particularly relevant: job embeddedness (structural fit, links, and sacrifice [28]; work engagement (vigor, dedication, and absorption, [29]; and leader–member exchange (trust, respect, and reciprocity with supervisors, [30].
The effectiveness of these pathways is strongly influenced by leadership style. Transformational leadership (TFL) can amplify the translation of embeddedness, engagement, and LMX into ERB by articulating a clear vision, providing autonomy, and fostering a sense of meaning. In contrast, transactional leadership may restrict these processes by tying behaviors to compliance-based incentives [31]. Empirical research consistently shows that TFL enhances organizational citizenship behavior, job crafting, innovative work behavior, and creative customer engagement [32,33,34]. Nevertheless, much of this evidence originates from healthcare, education, banking, and small enterprises, leaving hospitality comparatively underexplored despite its reliance on relationally and emotionally intensive forms of ERB [5,35]. To address this gap, the present study advances a COR-based framework that positions POS as a central resource, specifies job embeddedness, work engagement, and LMX as mediators, and examines TFL as a boundary condition shaping the extent to which POS is converted into sustained discretionary effort in hospitality contexts.
This study, therefore, makes two key contributions. First, it reframes ERB within the post-pandemic hospitality labor crisis, positioning discretionary effort as essential for organizational survival rather than optional enhancement. Second, it extends COR theory by incorporating job embeddedness, work engagement, and LMX as mediating pathways, thereby capturing the structural, attitudinal, and relational mechanisms through which POS fosters ERB. By doing so, it highlights how discretionary contributions are mobilized differently across cultural contexts and how ERB links organizational support and leadership to employee well-being, sustainable service delivery, and long-term organizational resilience.
Table 1 defines the core variables, offering clarity for the hypothesized model. By integrating multiple antecedents, mediators, and moderators, the study presents a comprehensive view of extra-role behavior as the outcome of interconnected organizational, individual, and contextual factors. This comprehensive approach moves beyond single–factor explanations, providing a richer theoretical and empirical contribution that can reshape how extra–role behavior is understood and applied in both research and practice.
Table 2 documents the broad application of Extra-Role Behavior (ERB) across diverse research contexts and objectives. Despite this breadth, critical questions remain insufficiently examined. The present study is explicitly structured to address these unresolved issues and refine the current understanding.
The conceptual framework of this paper is presented in Figure 1.

2. Literature Review and Derivation of Hypotheses

2.1. Conservation of Resource Theory (COR)

Social Exchange Theory (SET) and the Job Demands–Resources (JD-R) model have been extensively applied to explain leadership and employee outcomes in the hospitality and service sectors. SET emphasizes reciprocity, proposing that employees return organizational support with positive attitudes and behaviors, including extra-role behavior [49]. Recent developments in SET also highlight the role of trust and social identity in shaping exchange dynamics [50,51]. While this perspective offers valuable insights into why employees might engage in discretionary contributions, it does not fully capture how individuals sustain these behaviors when faced with simultaneous demands, such as emotional labor and resource depletion, which are endemic in frontline service roles.
Similarly, the JD-R model [52,53] advances understanding by distinguishing between job demands and job resources, predicting their dual influence on engagement and burnout. Moreover, JD-R has been empirically validated across a wide range of service and hospitality studies, making it a robust framework for explaining employee well-being and performance. However, even in its extended forms, JD-R tends to conceptualize demands and resources as relatively static categories, offering a limited explanation of the cyclical processes through which resources accumulate, erode, and spiral over time.
Conservation of Resources (COR) theory [54] offers a distinctive lens for addressing these shortcomings. COR posits that individuals strive to obtain, retain, and protect valued resources, and that resource processes unfold dynamically in gain and loss spirals [55]. This makes COR particularly salient in luxury hospitality, where frontline employees experience high demands for emotional regulation, personalized service delivery, and cultural sensitivity. In such environments, organizational support and leadership are not simply reciprocated (as in SET) or balanced against demands (as in JD-R), but instead create cascading resource trajectories that determine whether employees sustain engagement and extra-role contributions over time.
From a COR perspective, the three mediators represent structural, relational, and affective resources, though each has limitations. Job embeddedness anchors employees and conserves stability [28], yet such ties may create inertia if perceived as constraints rather than supports [56]. Leader–member exchange generates socioemotional capital that fosters reciprocity [49]; however, its benefits can be unevenly distributed, raising concerns about inclusivity [57]. Work engagement reflects affective energy that sustains extra-role effort [29], though it remains volatile and prone to depletion in high-demand contexts [58]. Transformational leadership further complicates these pathways by operating as a boundary condition that may strengthen relational reciprocity while weakening structural anchoring, underscoring that resource–behavior processes are contingent rather than uniform [56].
By positioning COR as the central theoretical framework, this study moves beyond leader-centric accounts and static resource models to highlight the underlying resource dynamics that sustain extra-role behavior in the luxury hospitality sector. In doing so, it responds to calls for more nuanced applications of COR [59,60] and advances the literature by clarifying why dynamic resource spirals, rather than reciprocity alone or resource-demand balances, are crucial for understanding discretionary contributions in high-demand service environments.

2.2. Perceived Organizational Support (POS)

Perceived organizational support (POS) refers to employees’ beliefs about the extent to which their organization values their contributions and cares for their well-being [36]. Grounded in Organizational Support Theory (OST), POS is most often measured with the Survey of Perceived Organizational Support (SPOS), which highlights fairness, supervisor support, and organizational rewards and working conditions as central antecedents [27]. Research consistently shows that procedural and distributive justice, recognition, and supportive supervision enhance POS [27,36].
Beyond these structural factors, employee behaviors and workplace conditions shape POS-related outcomes. For example, job crafting improves satisfaction under high perceived support [61], while in hospitality, POS buffers the negative impact of AI/robotics awareness on turnover intentions [62]. Among psychiatric nurses, higher POS predicts lower burnout, underscoring its role as a psychological resource in high-stress settings [16].
Leadership also plays a key role. Supportive supervisors and transformational leaders increase POS, which in turn strengthens engagement and performance [63,64]. Similarly, a supportive climate enhances the effect of POS on organizational citizenship behavior (OCB) among frontline immigration officers [65]. Unit-level climates further foster collective affective commitment and reduce both individual and unit turnover among nurses [66]. For migrant workers, supervisor support enhances cultural intelligence and subjective career success, with POS amplifying this effect through moderated mediation [67].
The strength of POS effects also depends on cultural and situational contexts. In China, power distance and traditionality moderate POS–outcome relationships [68], while cross-national research shows that the magnitude of POS effects varies across countries and cultures [69]. During COVID-19 disruptions, POS was a strong driver of academic staff engagement in distance and blended learning environments [70]. In healthcare, POS reduced PTSD symptoms during the Wuhan outbreak by enhancing coping self-efficacy and problem-focused strategies [71]. In work–life balance contexts, POS diminishes role conflict and turnover intentions while boosting family and job satisfaction [72].
Across domains, POS predicts higher affective commitment, job and career satisfaction, engagement, innovative behavior, and service quality, while reducing turnover intentions, emotional exhaustion, and burnout [73,74,75,76]. Conversely, low POS is associated with anger, withdrawal, and health-risk behaviors [77]. Under algorithmic management and hybrid work, POS resilience by framing challenges as opportunities and sustaining engagement [78]. Meta-analytic evidence in hospitality further validates POS as a robust antecedent of work engagement [79]. Importantly, POS is distinct from organizational commitment, with stronger predictive power for workplace behavior [80]. However, high POS does not guarantee organizational identification, as employees may remain ideologically detached or resistant to value alignment [81,82].
From a Conservation of Resources (COR) perspective, POS functions as a vital social resource. When employees perceive strong organizational support, they anticipate protection and resource gain, which reduces strain and conserves psychological energy. These resources can then be reinvested in behaviors beyond formal requirements. Thus, higher POS is likely to foster stronger expressions of extra-role behavior (ERB). Therefore, the following hypothesis is suggested.
H1. 
Perceived organizational support is positively linked to extra-role behaviors.

2.3. Job Embeddedness as a Mediator

Perceived Organizational Support (POS) refers to employees’ belief that their organization values their contributions and cares for their well-being (Eisenberger et al., 1986) [36]. Rooted in Social Exchange Theory [50], POS reflects a reciprocal process: employees who feel supported develop a sense of obligation to return that support through positive attitudes and behaviors [83]. From the Conservation of Resources (COR) perspective [54], POS represents a crucial resource that prevents loss, buffers stress, and generates “gain spirals” by motivating employees to reinvest effort and commitment, thereby enhancing both well-being and organizational effectiveness.
Job embeddedness similarly explains why employees remain with their organizations and contribute beyond formal role requirements. Defined by [28], embeddedness consists of links, fit, and sacrifice, which collectively strengthen attachment to the workplace. Research shows that embeddedness predicts retention and performance [84,85] and encourages discretionary service behaviors [86]. Within COR theory, embeddedness functions as a resource reservoir: social connections (links), value congruence (fit), and perceived costs of leaving (sacrifice) provide security and resilience, enabling employees to allocate surplus resources toward extra-role contributions [87].
Work environments shape these dynamics. In unstable settings, weak ties limit embeddedness and reduce discretionary behavior [88]. Conversely, employees who feel connected and perceive high costs associated with leaving are more likely to support colleagues and enhance customer experiences [62,89]. Thus, firm embeddedness fosters greater voluntary service behaviors, while weak embeddedness constrains them [89]. Consistent findings confirm that embedded employees both remain longer and contribute more effectively through extra-role behaviors [86,90].
Further evidence highlights mechanisms linking embeddedness to outcomes. It strengthens the effect of leader–member exchange on extra-role service behavior [47] and mediates the impact of supportive HR practices on retention and proactivity [84,91]. While much research emphasizes retention, relatively few studies examine how embeddedness directly drives discretionary service behaviors, especially in frontline hospitality contexts. This gap underscores embeddedness as a promising construct for explaining how organizational ties foster employees’ willingness to engage in extra-role contributions.
Based on the theoretical and empirical foundations discussed above, the following hypotheses are proposed:
H2. 
Perceived organizational support significantly enhances job embeddedness among frontline employees.
H3. 
Job embeddedness positively influences extra-role behavior among frontline employees.

2.4. Leader-Member Exchange as a Mediator

While POS reflects the organization’s support, its effects on employee behavior are often channeled through interpersonal dynamics, particularly Leader–Member Exchange (LMX). LMX refers to the quality of the dyadic relationship between a supervisor and an employee, marked by trust, mutual respect, and communication [30]. POS contributes to LMX by influencing how employees perceive their supervisors—as representatives of a caring organization [64].
As LMX improves, employees are more likely to feel psychologically safe and aligned with their supervisors’ goals, which enhances their motivation to engage in discretionary efforts [92]. Empirical research supports this mediating pathway. Ref. [93] showed that LMX fosters organizational commitment and ERB. Ref. [94] found that LMX facilitates ethical climates and organizational identification, both of which support organizational citizenship behavior [95]. Ref. [96] identified LMX as a mediator between POS and ERB via organizational justice, while ref. [97] linked it to enhanced job performance through increased engagement.
In hospitality settings—characterized by high emotional labor—LMX plays a critical role. Refs. [98,99] found that LMX mediates the effect of working conditions on outcomes such as service innovation and emotional resilience. Despite this, few studies have explicitly tested the mediating role of LMX between POS and ERB in the hospitality industry, creating a compelling rationale for further exploration.
Therefore, the following hypotheses are proposed:
H4. 
Perceived organizational support enhances the quality of leader–member exchange among frontline employees.
H5. 
High-quality leader–member exchange positively influences extra-role behavior among frontline employees.

2.5. Work Engagement as a Mediator

Perceived organizational support (POS) is often conceptualized as a key job resource within the Job Demands–Resources (JD-R) model, where organizational support enhances motivation and resilience, particularly in high-demand service settings such as hospitality [100]. In comparison, the JD-R model emphasizes how resources buffer demands and foster engagement; the conservation of resources (COR) theory offers a more comprehensive framework. COR theory not only recognizes resources as motivational but also explains their dynamic processes, including gain spirals that encourage employees to invest surplus resources into discretionary efforts and loss spirals that erode well-being when resources are depleted [54]. Situating POS within the COR framework highlights its role as part of a resource caravan that generates structural, energetic, and relational resources—manifesting as job embeddedness, engagement, and leader–member exchange [55]. This broader perspective extends beyond JD-R’s focus on engagement to explain how employees, supported by organizational resources, direct their efforts toward extra-role behavior, making COR particularly relevant in the emotionally demanding context of hospitality work [101,102].
Recent empirical evidence supports this argument. Ref. [103] found that elements of high-performance work practices, including job security and career opportunities—which reflect POS—significantly enhanced work engagement among hotel employees in Nigeria. Similarly, ref. [104] demonstrated that job security, a salient dimension of POS, mediated the relationship between leader–member exchange and engagement, highlighting the motivational influence of organizational support. Ref. [105] further confirmed that support for training increases employee engagement and performance, suggesting that investment in employee development provides the necessary resources to enhance engagement levels.
Work engagement has emerged as a critical predictor of employee outcomes that extend beyond formal role expectations. In the hospitality context, where service quality and customer satisfaction are heavily reliant on employees’ discretionary effort, work engagement is considered a key driver of extra-role behavior.
Empirical studies have consistently affirmed the link between work engagement and discretionary performance. Ref. [101] revealed that work engagement fully mediated the relationship between high-performance work practices and both job performance and extra-role customer service among hotel employees in Romania. Similarly, ref. [85]. The study found that work engagement significantly influenced extra-role behavior, with job embeddedness acting as a partial mediator among frontline hotel employees in Cameroon. These results highlight that engaged employees are more likely to go beyond their job descriptions, assist colleagues, and deliver proactive customer service—behaviors that are vital in service-driven industries.
Therefore, building on prior evidence, the following hypothesis is formulated:
H6. 
Perceived organizational support significantly boosts work engagement among frontline employees.
H7. 
Work engagement drives higher levels of extra-role behavior among frontline employees.

2.6. Transformational Leadership as a Moderator

Job embeddedness (JEM) has been widely acknowledged as a predictor of employee retention, commitment, and discretionary effort, particularly in service-intensive sectors such as hospitality [28,106]. Despite its explanatory power, JEM remains primarily a structural construct, emphasizing employees’ emotional, social, and organizational ties rather than the discretionary enactment of such ties. As a result, embeddedness alone does not inherently guarantee the expression of extra-role behavior (ERB), which is voluntary and contingent upon motivational and contextual triggers [41,68]. To address this limitation, the enabling conditions that activate embeddedness and facilitate proactive contributions must be considered. Transformational leadership (TFL), through the articulation of vision, individualized consideration, and meaning-making, provides a psychologically safe and motivating environment that channels embeddedness into discretionary action [107,108]. Empirical research demonstrates that TFL enhances the translation of structural ties into organizational citizenship behavior (OCB) by fostering identification and engagement [109,110,111]. Accordingly, it is posited that TFL strengthens the JEM–ERB relationship by transforming structural connections into proactive contributions [112].
Although JEM captures structural dimensions of employee attachment, it risks overlooking the relational quality of supervisor–subordinate interactions. While JEM explains why employees remain with their organization, it does not adequately account for how interpersonal trust, reciprocity, and respect are mobilized into discretionary behavior. Leader–member exchange (LMX) addresses this relational dimension by focusing on the quality of dyadic exchanges, where high levels of mutual trust and obligation encourage employees to exceed formal role expectations [30]. However, strong dyadic relationships do not always translate into collective, organization-directed action. In this regard, TFL serves as a contextual amplifier, situating the benefits of LMX within a shared vision, reinforcing psychological safety, and bolstering self-efficacy [68,110]. Evidence suggests that TFL not only fosters trust at the dyadic level but also extends this trust to broader organizational citizenship, ensuring that the reciprocity inherent in LMX relationships consistently translates into discretionary organizational contributions [109,113].
Beyond structural and relational factors, work engagement provides the motivational energy that drives employees toward discretionary behavior. Engagement, defined by vigor, dedication, and absorption, has been consistently linked to ERB [29]. Nevertheless, engagement alone does not ensure that this energy is directed toward constructive contributions; without appropriate contextual conditions, engagement may dissipate or remain unexpressed. Transformational leadership provides this boundary condition by modeling discretionary behavior, reinforcing aspirational goals, and sustaining psychological safety [114,115]. Recent studies confirm that TFL strengthens the relationship between engagement and OCB/ERB by aligning motivational states with organizationally relevant outcomes [116]. Accordingly, TFL ensures that the motivational potential of engagement is consistently translated into proactive extra-role contributions.
Importantly, Transformational leadership (TFL) should not be assumed to deliver universally positive outcomes across all contexts. According to substitutes-for-leadership theory, the presence of strong relational or structural resources—such as high-quality leader–member exchange (LMX) or high job embeddedness (JEM)—can diminish the added value of leader behaviors, since these conditions already supply much of the guidance, support, and stability that leadership would otherwise provide [113,117]. In such cases, the leader’s influence becomes less critical, highlighting that leadership is not always indispensable.
Beyond this, emerging scholarship warns against the “too-much-of-a-good-thing” (TMGT) effect, which suggests that excessive levels of TFL may eventually undermine rather than enhance outcomes. For instance, ref. [110] show that TFL promotes organizational citizenship behavior only up to a threshold, after which the benefits plateau. Similarly, ref. [111] meta-analysis indicates that the effects of TFL on citizenship behaviors depend on relational and attitudinal mechanisms, particularly LMX. When applied too intensively, however, TFL can constrain autonomy and intrinsic motivation, leading to diminishing or even counterproductive effects.
Hence, the following hypotheses merit further investigation.
H8. 
Transformational leadership positively moderates the relationship between job embeddedness and employees’ extra-role behavior, such that the LMX–ERB relationship is stronger at higher levels of transformational leadership.
H9. 
Transformational leadership positively moderates the relationship between leader–member exchange and extra-role behavior, such that the relationship is stronger when transformational leadership is high.
H10. 
Transformational leadership moderates the relationship between work engagement and extra-role behavior, such that the relationship is stronger when transformational leadership is high.

3. Methods

3.1. Research Context

Thailand presents a strategically significant setting for examining workforce engagement, owing to its cultural distinctiveness and reliance on tourism. High power distance fosters hierarchy and deference, complicating leadership approaches that emphasize empowerment and open dialog [118]. Collectivist norms further prioritize harmony and face-saving, discouraging emotional expressiveness essential for authentic service. While these values can shape adaptive strategies, misalignment with the demands of luxury hospitality often results in emotional dissonance, which reduces service quality and customer satisfaction [119].
These cultural dynamics intersect with Thailand’s economic dependency on tourism. The hotel and accommodation sector remains a cornerstone of national revenue, supported by policies such as visa exemptions and expanded international routes [120]. International arrivals are projected to reach 35.54 million in 2024, with luxury hospitality leading growth. Average daily rates have risen 5.3% year-on-year and now exceed pre-pandemic levels by 42.7% [121]. In this context, emotionally engaging service has become a competitive necessity rather than an option.
Thailand’s global image further complicates the service landscape. The branding of the nation as the “land of smiles” reflects both cultural values of sanuk—fun, enjoyment, and lightheartedness [122]—and a postcolonial performance of civility aimed at international audiences [123]. This imagery entrenches expectations of cheerful service, embedding emotional labor into the identity of Thai hospitality work.
As the service landscape evolves, frontline employees’ ability to engage meaningfully becomes a strategic imperative. This study is, therefore, timely in investigating how perceived organizational support and leadership styles interact with cultural dynamics to shape employee engagement and extra-role behavior in Thailand’s luxury hospitality sector.

3.2. Instrument

  • Perceived Organizational Support (POS)
Perceived organizational support was measured using a 4-item scale adapted from [124]. It reflects the extent to which employees feel valued and supported by their organization. A sample item includes, “The organization recognizes my contribution to its success”. The scale reported a Cronbach’s alpha of 0.805.
  • Job Embeddedness (JEM)
A 4-item scale adapted from [28] was used to assess job embeddedness. A sample item includes, “I feel a strong connection to this organization.” The scale reported Cronbach’s alpha of 0.859.
  • Work Engagement (WEN)
Work engagement was measured using a 5-item scale, with a sample item being, “I feel energetic while working.” The scale demonstrated high reliability, with a Cronbach’s alpha of 0.886.
  • Leader–Member Exchange (LMX)
A 5-item scale adapted from [125] was used to assess LMX. A sample item includes, “My supervisor supports me even in difficult situations.” Reported reliability was above 0.934.
  • Extra-Role Behavior (ERB)
Extra-role behavior was measured using a 5-item scale from [126]. A sample item includes, “I help customers even when it is not part of my usual duties.” The reliability was 0.830.
  • Transformational Leadership (TFL)
This construct was measured using a 4-item scale adapted from [127] which focuses on inspirational and developmental leadership. A sample item includes, “My supervisor acts in ways that build my respect.” The scale showed high reliability with a Cronbach’s alpha of 0.839.

3.3. Control Variables

In this study, age group, gender identification, education level, monthly income, and years of service were incorporated as control variables. The selection of these variables is grounded in theoretical considerations and supported by empirical evidence that has demonstrated their potential influence on workplace behaviors. To account for such influences, all control variables were modeled as exogenous predictors of Extra-Role Behavior (ERB) within the structural equation framework. This specification enabled the analysis to partial out variance attributable to these background characteristics, thereby enhancing the robustness of the model and ensuring that the hypothesized normative pathways could be interpreted without confounding influences. Nevertheless, the results indicated that the set of control variables did not exhibit statistically significant effects in the final model, suggesting that the explanatory strength of ERB is derived primarily from the hypothesized normative relationships rather than from control-based factors.

3.4. Controlling for Common Method Bias

One methodological concern frequently raised in survey-based research that relies on self-reports is the possibility of common method bias [128]. Anticipating this challenge, several priori remedies were systematically implemented to minimize the risk of common method variance and thereby strengthen the validity of the findings. First, frontline hospitality workers were assured of confidentiality, reducing evaluation apprehension and the likelihood of socially desirable responding. Secondly, only validated measurement instruments with established psychometric properties in prior research were employed, ensuring construct reliability and conceptual clarity. Third, to mitigate the tendency of frontline hospitality workers to make implicit connections across variables, psychological separation of focal constructs was achieved by structuring the questionnaire into distinct sections, each introduced with thematic headings and separated by blank spaces, with new constructs presented on fresh pages. Finally, post hoc statistical tests were conducted to assess the extent of any residual common method variance. Collectively, these procedural and statistical safeguards enhance confidence that the observed relationships in the model are not artifacts of method bias but instead reflect substantive underlying associations.

3.5. Sample Profiles and Data Collection

The sample consisted of frontline employees working in five-star luxury hotels located in Bangkok, Thailand’s leading tourist destination. Respondents were full-time staff members in guest-facing departments where service encounters have the most direct impact on guest satisfaction. Due to their daily interactions with high-value and culturally diverse guests, these frontline employees operate at the center of emotionally intensive and service-driven encounters that require adaptability, problem-solving, and emotional intelligence. In the luxury hospitality sector, where personalized service and exceptional quality are core expectations, frontline staff play a critical role in sustaining brand standards and ensuring positive guest experiences [129,130]. A dual sampling strategy, combining purposive and snowball sampling, was employed to maximize both focus and reach. Hotels were included through accessibility provided by professional networks, reflecting a purposive approach suited to contexts where centralized employee lists do not exist. This ensured that the study began with information-rich participants—frontline employees who were full-time and had completed their probationary period, guaranteeing adequate tenure and organizational familiarity. Building on this foundation, snowball sampling was introduced to broaden the scope: initial respondents were encouraged to share the survey link with colleagues in similar frontline roles. In this way, purposive targeting established relevance and credibility, while snowballing expanded the pool to capture a greater diversity of perspectives across hotels and departments. Rather than functioning as isolated methods, the two approaches reinforced each other, balancing depth with breadth and strengthening the overall rigor of the sample [131].
Data collection was conducted over three months (March–May 2025) to capture potential temporal variation in employee perceptions. Online questionnaires were administered via the Google Form platform and distributed through messaging applications to ensure ease of access and participation.
The sample comprised employees from internationally branded five-star hotels. However, representation was emergent rather than quota-based; the purposive snowball approach yielded diversity in terms of age, tenure, and work experience. This heterogeneity strengthens the credibility of the findings by capturing multiple perspectives and supports analytical generalizability to similar contexts in the luxury hospitality sector.
As the direct interface between hotel brands and their guests, frontline employees play a crucial role in managing service recovery and reinforcing the brand’s identity. The intensity and frequency of guest interactions in Bangkok’s luxury hotels make this context particularly suitable for examining advanced employee behaviors such as extra-role performance, psychological engagement, and relational competence—behaviors that underpin competitive advantage in luxury hospitality [101]. By strategically combining purposive and snowball sampling, this study achieved both targeted relevance. It expanded representativeness, yielding findings that remain theoretically robust, practically meaningful, and transferable to similar high-service contexts.

4. Results

4.1. Profile of the Respondents

As shown in Table 3, the demographic profile (n = 170) reflects a predominantly male, well-educated, and experienced workforce. Most respondents were aged 30–34 years (32%), followed by those aged 39 years or older (24%), indicating a mature sample. A majority identified as male (57%), with 22% identifying as female and 21% preferring not to disclose their gender. Educational attainment was high, with 65% holding a graduate degree or higher. Additionally, 81% had over five years of work experience, and 62% earned between THB 25,001 and THB 45,000 per month, reflecting a mid-level income typical of hospitality professionals. G*Power version 3.1.9.7 analysis recommends a minimum sample size of 129 to detect a medium effect size (f2 = 0.15) with four predictors at 90% power and an α level of 0.05. With 170 valid responses, the sample exceeds this threshold, ensuring sufficient statistical power for analysis.

4.2. Evaluation of the PLS-SEM Model

PLS-SEM was selected because it offers higher statistical power than covariance-based SEM and remains applicable under conditions of non-normal data and relatively small sample sizes [132]. These advantages are critical for this study, which examines complex causal relationships under realistic data constraints. The analysis was conducted in SmartPLS 4 using the two-stage procedure with 5000 bootstrap resamples, as recommended by [133]. This ensured a robust evaluation of construct reliability and validity while simultaneously testing the structural model, thereby providing methodological rigor aligned with the study’s objectives.

4.3. Assessment of Measurement Model

The robustness of the measurement model was confirmed through reliability and validity assessments, as summarized in Table 4. Almost all factor loadings ranged from 0.699 to 0.901, meeting or closely approaching the recommended threshold of 0.70 [134], which indicates that the items reliably reflected their respective constructs. Convergent validity was also supported, with all constructs demonstrating Cronbach’s alpha and composite reliability (CR) values above 0.70 and AVE scores above the 0.50 benchmark, confirming both internal consistency and construct validity [134]. Since both the CR and AVE exceeded the recommended thresholds, removal of indicators was unnecessary, even for the one item with a slightly lower loading (0.699).
To verify discriminant validity, two complementary techniques were employed. The Fornell-Larcker criterion confirmed that each construct’s AVE square root exceeded its correlations with other constructs, supporting discriminant separation [135]. In addition, the HTMT values ranged from 0.214 to 0.849, remaining below the conservative cut-off of 0.90, which further confirms discriminant validity [136]. The full results for discriminant validity are presented in Table 5.

4.4. Structural Model Assessment

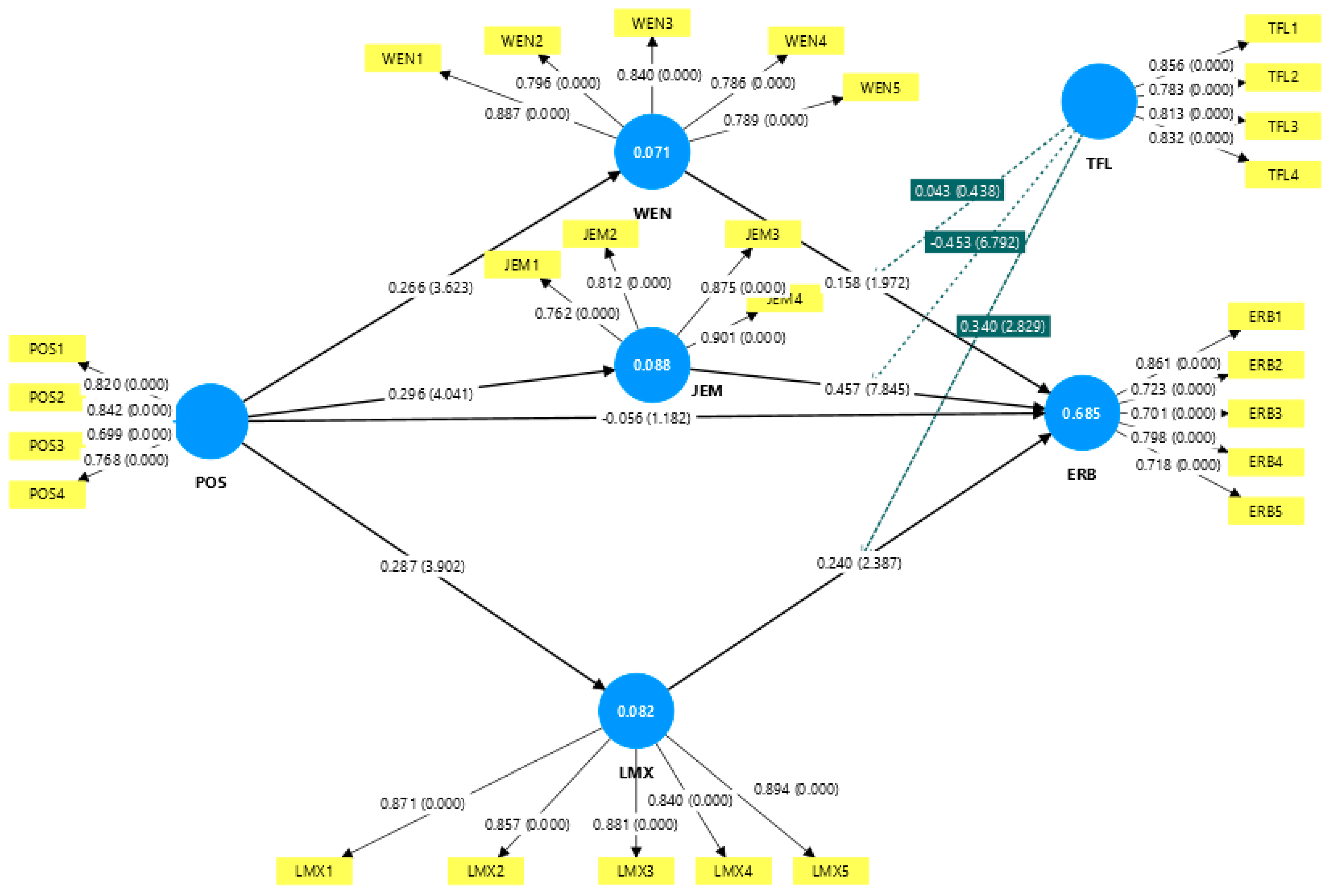
The structural model was assessed using path coefficients, coefficients of determination (R2), effect sizes (f2), and predictive relevance (Q2), following the guidelines of [137] Chin (1998) and [138]. Based on ref. [139] guidelines, R2 values of 0.26, 0.13, and 0.02 represent large, medium, and small predictive power, respectively. The model demonstrates a high R2 value of 0.685 for Extra-Role Behavior (ERB), indicating strong explanatory power. In contrast, Job Embeddedness (JEM = 0.088), Work Engagement (WEN = 0.071), and Leader–Member Exchange (LMX = 0.082) show small predictive power. Results of the structural model assessment are presented in Figure 1.
Effect size (f2) analysis reveals that JEM (f2 = 0.376) and WEN (f2 = 0.034) have substantial effects on ERB, approaching the threshold for a significant effect. LMX (f2 = 0.046) shows a small effect, while POS (f2 = 0.008) and Transformational Leadership (TFL; f2 = 0.027) yield minor effects. Additionally, POS exerts small but meaningful effects on JEM, WEN, and LMX.
To assess the model’s overall fit, the Goodness-of-Fit (GOF) index proposed by [140] was calculated. The resulting GOF value of 0.408 exceeds the threshold for large effect sizes, indicating that the model exhibits a strong overall fit.

4.5. Assessment of Path Model

This study employed SEM in SmartPLS 4 to examine the direct, mediating, and moderating effects among the proposed constructs (Table 6). In line with methodological standards, statistical significance was assessed at the 5% level, with paths considered significant when p-values were below 0.05 and t-values exceeded 1.96. Robustness was enhanced through a bootstrapping procedure with 5000 subsamples, which increased the reliability of the estimated coefficients.
The results indicate that perceived organizational support (POS) has positive and statistically significant effects on job embeddedness (JEM) (β = 0.296, t = 4.041, p = 0.000), leader–member exchange (LMX) (β = 0.287, t = 3.902, p = 0.000), and work engagement (WEN) (β = 0.266, t = 3.623, p = 0.000). These effects, while moderate, highlight the central role of POS in shaping employees’ relational and psychological bonds with their organizations. Both job embeddedness (β = 0.457, t = 7.845, p = 0.000) and leader–member exchange (β = 0.240, t = 2.387, p = 0.017) significantly predict extra-role behavior (ERB), suggesting that employees who feel anchored in their organization and maintain strong leader–member relationships are more inclined to engage in discretionary, citizenship-like contributions. Similarly, the direct path from work engagement to ERB was only marginally significant (β = 0.153, t = 1.923, p = 0.049). Taken together, these findings indicate that structural mechanisms (POS, JEM) and relational quality (LMX) play a more decisive role than affective engagement in explaining extra-role contributions.
Moderation refers to the conditions under which a particular relationship holds (Table 7). Interaction effects, as observed here, depict this kind of moderation. The interaction of transformational leadership (TFL) with job embeddedness (JEM) significantly and negatively affects extra-role behavior (ERB) (β = −0.453, t = 6.792, p < 0.001), suggesting that high job embeddedness may limit rather than enhance employees’ discretionary actions, particularly in hierarchical work settings.
In contrast, the interaction of TFL with leader–member exchange (LMX) has a significant and positive influence on ERB (β = 0.340, t = 2.829, p = 0.005), indicating that strong leader–member relationships amplify the positive impact of transformational leadership. However, the moderate effect size suggests that this influence may also reflect broader relational processes such as trust or reciprocity. Finally, the interaction of TFL with work engagement (WEN) does not significantly affect ERB (β = 0.043, t = 0.438, p = 0.661). This suggests that work engagement functions more as a direct motivator of extra-role behavior rather than a factor that alters the strength of leadership effects.
Based on the provided p-values, hypotheses are typically accepted if the p-value is less than or equal to 0.05, indicating statistical significance at the 95% confidence level. Given this criterion, hypotheses H2, H3, H4, H5, H6, and H7 were accepted since their p-values were all less than or equal to 0.05 (see Table 6). Specifically, the relationships between POS and JEM (H2), JEM and ERB (H3), POS and LMX (H4), LMX and ERB (H5), POS and WEN (H6), and WEN and ERB (H7) were statistically significant; therefore, these hypotheses were supported. By contrast, H1 (POS → JEM) was not supported, as its p-value (0.237) exceeded the 0.05 threshold, indicating no statistically significant effect for this path.
For the moderating effects (see Figure 2), the hypotheses TFL × JEM → ERB (H8) and TFL × LMX → ERB (H9) were accepted since their p-values (0.000 and 0.005, respectively) were below 0.05, indicating significance at the 95% confidence level. However, the hypothesis TFL × WEN → ERB (H10) was rejected, as its p-value (0.661) was well above the threshold.

5. Discussion, Practical Implications, and Limitations

5.1. Discussion

This study investigates the impact of perceived organizational support (POS) on extra-role behavior (ERB) by examining three mediating mechanisms—job embeddedness (JEM), leader–member exchange (LMX), and work engagement (WEN)—within the emotionally demanding context of frontline employees in Thailand’s five-star hotels. Prior research has primarily focused on the direct influence of POS on employee Behavior [124]. By contrast, this study advances a more comprehensive framework that emphasizes the psychological, relational, and structural pathways through which POS is transformed into proactive and discretionary work behaviors [141]. In doing so, it responds to calls for greater integration of mediating processes to explain the complexities of resource transmission in organizational settings.
Grounded in Conservation of Resources (COR) theory [54], this framework conceptualizes POS as a valued organizational resource that employees actively seek to retain and protect. However, such resources do not automatically stimulate discretionary contributions; instead, employees may adopt conservative strategies, using POS as a safeguard against depletion rather than a stimulus for investment. To understand how POS is mobilized effectively, it is necessary to consider intermediary mechanisms that channel support into action.
The findings suggest that perceived organizational support (POS) alone does not directly stimulate extra-role behavior (ERB); instead, it requires the activation of structural, relational, and psychological pathways. In line with Conservation of Resources (COR) theory, employees often treat POS as a valued reserve to conserve rather than expend, until it is translated into safe and legitimate channels [54]. Job embeddedness (JEM) emerges as the most potent mediator, functioning as a structural anchor that stabilizes employees through their links, fit, and sacrifices [28]. By consolidating resources and reducing turnover intentions, embeddedness frees up surplus energy that employees can confidently invest in discretionary contributions, reflecting its role in sustaining ERB [125]. Leader–member exchange (LMX) operates as the relational pathway, converting support into trust, socio-emotional safety, and recognition [30]. In collectivist cultural contexts such as Thailand, where harmony and respect for hierarchy are emphasized, high-quality LMX provides employees with the endorsement needed to extend themselves beyond formal roles without risking social disapproval [93].
The moderating role of transformational leadership (TFL) shows that its impact on extra-role behavior (ERB) is conditional rather than universal. TFL strengthens the LMX–ERB link by aligning shared goals, instilling purpose, and legitimizing discretionary effort [87]. In this way, it acts as a resource amplifier, deepening socio-emotional bonds and enabling employees to contribute beyond formal duties. From a Conservation of Resources (COR) perspective [56], these added socio-emotional resources expand employees’ capacity to engage in ERB, suggesting that TFL is most effective where such resources are limited.
From a COR perspective, transformational leadership can weaken the JEM–ERB link by imposing additional visionary demands that deplete rather than replenish resources. For embedded employees, this creates loss spirals where support turns burdensome, reflecting the “too-much-of-a-good-thing” effect [110], where supportive behaviors plateau or backfire when excessive. In Thailand’s collectivist culture, such pressures may be intensified, as harmony and conformity norms heighten the obligation to comply, making ERB feel less discretionary and more exhausting.
Transformational leadership (TFL) does not consistently strengthen the link between work engagement (WEN) and extra-role behavior (ERB). From a Conservation of Resources (COR) perspective, engagement is itself a powerful psychological resource that already motivates employees to exceed role expectations. When engagement is high, leadership adds little incremental value, creating a ceiling effect. Ref. [142] found that while daily TFL increased engagement, its impact diminished when employees already had strong intrinsic motivation and resources, suggesting that engagement can overshadow leadership in driving ERB.
Context further limits TFL’s role. In collectivist cultures, ERB is often treated as a normative duty, making leadership cues less influential once employees are engaged. More broadly, TFL amplifies ERB when resources are scarce, undermines it when demands outweigh reserves, and remains neutral when engagement is intrinsically high. Thus, TFL’s effectiveness depends less on its presence alone and more on the resource conditions that shape whether engagement translates into ERB.
Taken together, the study advances three contributions.
First, while embeddedness provides structural stability that encourages discretionary service behavior, its influence is significantly weakened under transformational leadership, indicating that its mediating strength is not absolute but shaped by leadership context [56]. This finding reframes embeddedness as a contingent resource anchor rather than a universally robust one, clarifying how structural ties operate under varying managerial conditions.
Second, the study reveals the contradictory role of transformational leadership. It amplifies relational pathways by strengthening the LMX–ERB link (Cropanzano & Mitchell, 2005) [49] but simultaneously erodes structural anchors by weakening the JEM–ERB link. These opposing dynamics demonstrate that leadership is not uniformly beneficial, but rather can operate as both a catalyst for resource gain and a trigger for resource strain (Hobfoll, 2011; Bakker & Demerouti, 2017) [56,58]. This extends COR theory by identifying leadership as a mechanism that conditions, rather than consistently enhances, resource spirals.
Third, the study situates COR processes within a collectivist cultural context. Although organizational support fuels psychological resources such as engagement, expressed in vigor, dedication, and absorption (Schaufeli et al., 2002) [29], these effects appear less pronounced than relational and structural mechanisms, likely because collectivist norms and relational obligations shape discretionary behavior more strongly than individual affective states (Hofstede, 2001; Triandis, 1996) [143,144]. This contribution underscores that COR dynamics are culturally embedded and cannot be assumed to operate uniformly across contexts.

5.2. Theoretical Implications

First, this study refines the understanding of the relationship between perceived organizational support (POS) and extra-role behavior (ERB). Prior research has predominantly highlighted a direct effect of POS on positive employee outcomes such as organizational citizenship behavior and performance [145]. However, our findings reveal that POS does not exert its influence directly and linearly. Instead, POS operates indirectly through job embeddedness (JEM), leader–member exchange (LMX), and work engagement (WEN). This perspective shifts attention away from simple motivational-energy models and emphasizes structural and relational resources as the primary pathways through which support translates into discretionary behavior. These findings align with previous empirical evidence, which shows that LMX and embeddedness are powerful channels for sustaining employee contributions [146,147]. Thus, our study enriches the theoretical understanding of how organizational support transforms into ERB, especially in service-intensive contexts.
Second, by extending the Conservation of Resources (COR) theory, this study highlights the relative value of structural and relational anchors over fluctuating personal energy. COR theory has often emphasized personal resources, such as engagement, as key mediators of employee outcomes [148]. However, our results indicate that engagement is fragile in high-demand environments, while embeddedness provides a durable structural reservoir and LMX offers a relational caravan that more consistently sustains ERB. This aligns with evidence suggesting that stable relational resources—such as LMX—promote long-term discretionary behaviors [149], and that embeddedness can buffer against the volatility of affective states [28]. By demonstrating the primacy of structural and relational anchors, our study expands COR theory beyond its traditional energy-centered scope. It clarifies the theoretical understanding of how resources are mobilized to support discretionary behavior.
Third, our research challenges the prevailing assumption that work engagement is the primary mediator of extra-role performance. Much of the existing literature portrays engagement as the central driver of ERB [29,150]. Nevertheless, our findings suggest that engagement does not serve as a stable mediator under pressure, underscoring its fragility in service-intensive settings. This resonates with studies showing that engagement can fluctuate depending on contextual strain [17], which limits its ability to predict extra-role contributions consistently. By exposing these boundary conditions, the present study clarifies that engagement should not be universally positioned as the core explanatory mechanism, but rather as a secondary, context-dependent pathway. This theoretical refinement strengthens the precision of engagement-driven models of ERB.
Ultimately, this study expands leadership theory by demonstrating that transformational leadership (TFL) functions as a conditional, rather than universal, amplifier of employee outcomes. Prior research often portrays TFL as a consistently positive force that motivates employees to achieve higher levels of performance and citizenship [145,151]. However, our findings reveal that TFL can have dual and sometimes contradictory effects. Specifically, it weakens the embeddedness-ERB pathway, suggesting that inspirational leadership may inadvertently deplete resources when layered upon strong structural ties. Conversely, TFL strengthens the LMX–ERB pathway, demonstrating its effectiveness in trust-based relationships. These findings align with evidence indicating that leadership effectiveness depends heavily on relational contexts [149,152]. Thus, our study reframes TFL as a bounded resource whose influence is contingent on the interplay of structural and relational factors.

5.3. Practical Implications

Luxury hotels in Bangkok operate in frontline-intensive service environments where employees continually expend emotional, cognitive, and physical resources to sustain long hours, demanding guest interactions, and the emotional labor inherent to service excellence. According to the Conservation of Resources (COR) theory, when these investments are not replenished by adequate organizational support, employees enter loss spirals characterized by fatigue, disengagement, and eventually turnover [54]. This highlights why perceived organizational support (POS) is a pivotal condition in sustaining discretionary service contributions. By providing tangible resources such as shuttle transportation for long commutes and symbolic resources such as recognition and trust, organizations prevent depletion and instead initiate gain spirals, conserving employees’ resilience and reinforcing their willingness to perform beyond prescribed roles [36]. Thus, POS does not merely alleviate strain but strategically transforms limited resources into surplus energy that can be directed toward extra-role behaviors (ERB).
The effectiveness of POS depends on its integration into daily practices that preserve resources and foster psychological safety. Mechanisms such as mentorship programs, pulse surveys, and participatory decision-making ensure employees feel heard and valued, which strengthens trust and enables proactive behaviors, innovative problem-solving, and authentic guest engagement. Leadership dynamics further condition this resource flow. While transformational leadership can align employees with brand identity and sustainability goals, excessive visionary demands risk exceeding employees’ resource capacity, triggering depletion rather than motivation. Effective leadership, therefore, requires balance—transforming motivational appeals into genuine empowerment. For instance, leaders who give staff autonomy to design eco-conscious guest experiences, such as waste-free dining concepts, not only preserve resources but also enable employees to reinvest in ERB, which supports both service excellence and sustainability.
At a broader level, cultural alignment determines whether POS is perceived as genuine or superficial. Expatriate managers who impose individualist leadership models risk creating cultural dissonance that undermines POS, while adaptation to Thai collectivist norms—emphasizing harmony, respect, and team-based recognition—strengthens shared resource pools and reinforces belonging [118,153]. Crucially, senior executives who institutionalize POS by embedding recognition and participatory structures into sustainability councils move beyond symbolic intent and enact support in daily employee experience. Recognition of teams that reduce water consumption, minimize food waste, or innovate in eco-friendly event management demonstrates that organizational backing is aligned with employee values and societal expectations. This cultural and strategic embedding of POS ensures that employees view support not as a peripheral benefit but as a central lever enabling them to mobilize surplus resources for sustained ERB, ultimately securing both competitive advantage and alignment with the hospitality industry’s sustainable agenda.

5.4. Limitations and Future Research

The study’s insights, while valuable, are contextually bounded by its focus on frontline employees within luxury hotels in Thailand. This specific cultural and organizational setting—rooted in a collectivist context and confined to a premium hospitality tier—limits the broader applicability of the findings. Such a narrow scope may overlook variations in employee experiences and values across other hotel categories or in individualistic cultural environments, where autonomy, personal achievement, and self-expression are prioritized over group harmony and interdependence. These contrasts suggest that leadership dynamics, engagement, and extra-role behaviors may operate differently across cultural and organizational contexts. Therefore, future research should actively encourage replication in diverse hospitality settings—such as midscale and budget hotels, or even across different service industries and cultural environments—to strengthen generalizability and comparative understanding.
To enhance the robustness and transferability of future research, a longitudinal design with multiple measurement points is recommended, offering deeper temporal insights into workforce dynamics. Moreover, integrating a mixed-methods approach would not only ensure quantitative rigor but also provide richer, contextually grounded interpretations using qualitative data. Including organizational-level variables could further illuminate systemic influences, thereby broadening the model’s explanatory power. Lastly, the reliance on self-reported data from employees introduces a single-perspective bias. Future studies should also incorporate managerial viewpoints to triangulate findings and discover a more holistic understanding of engagement and behavior in the hospitality workplace.

5.5. Conclusions

Sustainable service excellence in tourism and hospitality depends not only on operational efficiency, but also on understanding what drives frontline employees to engage beyond their formal role expectations. Extra-role behavior (ERB), a key contributor to service differentiation and brand strength, is shaped by employees’ perceptions of organizational support and leadership. High levels of perceived organizational support (POS), leader–member exchange (LMX), work engagement (WEN), and job embeddedness (JEM) are essential antecedents. Without strategic investment in these factors, organizations may face a decline in commitment and a reduction in service quality. Aligning workplace practice with evolving employee expectations is, therefore, imperative. Cultivating supportive and empowering environments strengthens employee commitment and fosters an emotional employer brand in an increasingly employee-driven industry.

Author Contributions

Conceptualization, K.N.; methodology, K.N.; formal analysis, K.N.; investigation, K.N.; writing, K.N., R.L.-W.H. and S.-P.Y.; writing—original draft preparation, K.N.; writing—review and editing, K.N., R.L.-W.H. and S.-P.Y.; supervision, R.L.-W.H. and S.-P.Y. All authors have read and agreed to the published version of the manuscript.

Funding

This research received no external funding.

Institutional Review Board Statement

The study was conducted in accordance with the Declaration of Helsinki, and approved by the Committee for Research Ethics (Social Sciences) of the Bangkok Thonburi University Institutional Review Board (BTUIRB) (approval No.: 2024/299 (17); 24 September 2025 of approval).

Informed Consent Statement

Informed consent was obtained from all subjects involved in the study.

Data Availability Statement

The original contributions of this study are fully incorporated within the article. Further details may be made available by the corresponding authors upon reasonable request.

Acknowledgments

While Generative AI tools were utilized to assist with grammar and language refinement due to the authors’ non-native English background, the authors have thoroughly reviewed the final manuscript and accept full responsibility for the integrity and accuracy of its content.

Conflicts of Interest

The authors declare no conflicts of interest.

References

  1. Castro-Casal, C.; Vila-Vázquez, G.; Pardo-Gayoso, Á. Sustaining affective commitment and extra-role service among hospitality employees: Interactive effect of empowerment and service training. Sustainability 2019, 11, 4092. [Google Scholar] [CrossRef]
  2. Yang, Y.; Qin, Y.; Wang, Z.; Sun, A. The influence of emotional labor of service employees on customer service misbehavior and repurchase intention: The role of face. Psychol. Res. Behav. Manag. 2023, 16, 1109–1124. [Google Scholar] [CrossRef] [PubMed]
  3. McKinsey & Company. Achieving Growth: Putting Leadership Mindsets and Behaviors into Action. Available online: https://www.mckinsey.com/capabilities/growth-marketing-and-sales/our-insights/achieving-growth-putting-leadership-mindsets-and-behaviors-into-action (accessed on 13 January 2025).
  4. Ayachit, M.; Chitta, S. A systematic review of burnout studies from the hospitality literature. J. Hosp. Mark. Manag. 2022, 31, 125–144. [Google Scholar] [CrossRef]
  5. Karatepe, O.M.; Hsieh, H.; Aboramadan, M. The effects of green human resource management and perceived organizational support for the environment on green and non-green hotel employee outcomes. Int. J. Hosp. Manag. 2022, 103, 103202. [Google Scholar] [CrossRef]
  6. Spa Executive. Why Hospitality Workers Aren’t Returning to the Industry. Spa Executive. 2023. Available online: https://spaexecutive.com/2023/01/20/why-hospitality-workers-arent-returning-to-the-industry/ (accessed on 2 September 2025).
  7. Bangkok Post. Is Thailand facing a labour shortage in the hospitality, tourism industry? Bangkok Post, 21 December 2022. [Google Scholar]
  8. Cao, J.; Liu, J.; Wong, J.W.C. JD-R model on job insecurity and the moderating effect of COVID-19 perceived susceptibility. Curr. Psychol. 2024, 43, 16890–16904. [Google Scholar] [CrossRef]
  9. Formica, S.; Sfodera, F. The Great Resignation and Quiet Quitting paradigm shifts: An overview of current situation and future research directions. J. Hosp. Mark. Manag. 2022, 31, 899–907. [Google Scholar] [CrossRef]
  10. Hamouche, S.; Koritos, C.; Papastathopoulos, A. Quiet quitting: Relationship with other concepts and implications for tourism and hospitality. Int. J. Contemp. Hosp. Manag. 2023, 35, 4297–4312. [Google Scholar] [CrossRef]
  11. Mandarin Oriental Hotel. Careers. Mandarin Oriental Hotel Group. 2024. Available online: https://www.mandarinoriental.com/en/careers (accessed on 2 September 2025).
  12. Shangri-La Group. Career Opportunities. 2024. Available online: https://www.shangri-la.com/group/careers/ (accessed on 2 September 2025).
  13. WTS Energy. Purpose-Driven Work: Gen Z’s Impact on HR Strategies. Available online: https://www.wtsenergy.com/purpose-driven-work-gen-zs-impact-on-hr-strategies/ (accessed on 2 September 2025).
  14. Behbahani, M. Managers Must Adopt Modern Leadership Style to Lead Gen Z. LinkedIn. 2024. Available online: https://www.linkedin.com/pulse/managers-must-adopt-modern-leadership-style-lead-gen-z-behbahani-mwace/ (accessed on 2 September 2025).
  15. Chon, K. Hospitality in Asia: A New Paradigm; Routledge: London, UK, 2019. [Google Scholar]
  16. Tang, Y.; Wang, Y.; Zhou, H.; Wang, J.; Zhang, R.; Lu, Q. The relationship between psychiatric nurses’ perceived organizational support and job burnout: Mediating role of psychological capital. Front. Psychol. 2023, 14, 1099687. [Google Scholar] [CrossRef]
  17. Stergiou, D.P.; Farmaki, A. Ability and willingness to work during COVID-19 pandemic: Perspectives of front-line hotel employees. Int. J. Hosp. Manag. 2021, 93, 102770. [Google Scholar] [CrossRef]
  18. Vo-Thanh, T.; Vu, T.V.; Nguyen, N.P.; Nguyen, D.V.; Zaman, M.; Chi, H. COVID-19, frontline hotel employees’ perceived job insecurity and emotional exhaustion: Does trade union support matter? J. Sustain. Tour. 2022, 30, 1159–1176. [Google Scholar] [CrossRef]
  19. Crowley, M.; Tope, D.; Chamberlain, L.J.; Hodson, R. Neo-Taylorism at work: Occupational change in the post-Fordist era. Soc. Probl. 2010, 57, 421–447. [Google Scholar] [CrossRef]
  20. Heskett, J.L.; Jones, T.O.; Loveman, G.W.; Sasser, W.E.; Schlesinger, L.A. Putting the service-profit chain to work. Harv. Bus. Rev. 1994, 72, 164–174. [Google Scholar]
  21. Thompson, P.S.; Bergeron, D.M.; Bolino, M.C. No obligation? How gender influences the relationship between perceived organizational support and organizational citizenship behavior. J. Appl. Psychol. 2020, 105, 1338. [Google Scholar] [CrossRef]
  22. Liu, Y. Perceived organizational support and expatriate organizational citizenship behavior: The mediating role of affective commitment towards the parent company. Pers. Rev. 2009, 38, 307–319. [Google Scholar] [CrossRef]
  23. Demir, K. The effect of organizational justice and perceived organizational support on organizational citizenship behaviors: The mediating role of organizational identification. Eurasian J. Educ. Res. 2015, 15, 131–148. [Google Scholar] [CrossRef]
  24. Ahmad, I.; Zafar, M.A. Impact of psychological contract fulfillment on organizational citizenship behavior: Mediating role of perceived organizational support. Int. J. Contemp. Hosp. Manag. 2018, 30, 1001–1015. [Google Scholar] [CrossRef]
  25. Cheung, M.F. The mediating role of perceived organizational support in the effects of interpersonal and informational justice on organizational citizenship behaviors. Leadersh. Organ. Dev. J. 2013, 34, 551–572. [Google Scholar] [CrossRef]
  26. Detnakarin, S.; Rurkkhum, S. Moderating effect of perceived organizational support on human resource development practices and organizational citizenship behavior. J. Asia-Pac. Bus. 2019, 20, 215–234. [Google Scholar] [CrossRef]
  27. Kurtessis, J.N.; Eisenberger, R.; Ford, M.T.; Buffardi, L.C.; Stewart, K.A.; Adis, C.S. Perceived organizational support: A meta-analytic evaluation of organizational support theory. J. Manag. 2017, 43, 1854–1884. [Google Scholar] [CrossRef]
  28. Mitchell, T.R.; Holtom, B.C.; Lee, T.W.; Sablynski, C.J.; Erez, M. Why people stay: Using job embeddedness to predict voluntary turnover. Acad. Manag. J. 2001, 44, 1102–1121. [Google Scholar] [CrossRef]
  29. Schaufeli, W.B.; Salanova, M.; González-Romá, V.; Bakker, A.B. The measurement of engagement and burnout: A two sample confirmatory factor analytic approach. J. Happiness Stud. 2002, 3, 71–92. [Google Scholar] [CrossRef]
  30. Graen, G.B.; Uhl-Bien, M. Relationship-based approach to leadership: Development of leader–member exchange (LMX) theory of leadership over 25 years: Applying a multi-level multi-domain perspective. Leadersh. Q. 1995, 6, 219–247. [Google Scholar] [CrossRef]
  31. Clarke, S. Safety leadership: A meta-analytic review of transformational and transactional leadership styles as antecedents of safety behaviours. J. Occup. Organ. Psychol. 2013, 86, 22–49. [Google Scholar] [CrossRef]
  32. Amankwaa, A.; Seet, P.S.; Susomrith, P. Tackling hotel employees’ turnover: A moderated-mediation analysis of transformational leadership, organisational embeddedness, and community embeddedness. J. Hosp. Tour. Manag. 2022, 50, 103–112. [Google Scholar] [CrossRef]
  33. Jaiswal, N.K.; Dhar, R.L. Transformational leadership, innovation climate, creative self-efficacy and employee creativity: A multilevel study. Int. J. Hosp. Manag. 2015, 51, 30–41. [Google Scholar] [CrossRef]
  34. Xiong, L. It takes a village: Examining how and when brand-specific transformational leadership affects employees in internal brand management. J. Brand Manag. 2023, 30, 333–349. [Google Scholar] [CrossRef]
  35. Arasli, H.; Bahman Teimouri, R.; Kiliç, H.; Aghaei, I. Effects of service orientation on job embeddedness in hotel industry. Serv. Ind. J. 2017, 37, 607–627. [Google Scholar] [CrossRef]
  36. Eisenberger, R.; Huntington, R.; Hutchison, S.; Sowa, D. Perceived organizational support. J. Appl. Psychol. 1986, 71, 500–507. [Google Scholar] [CrossRef]
  37. Seltzer, J.; Bass, B.M. Transformational leadership: Beyond initiation and consideration. J. Manag. 1990, 16, 693–703. [Google Scholar] [CrossRef]
  38. Rescalvo-Martin, E.; Gutierrez-Gutierrez, L.; Llorens-Montes, F.J. The effect of paradoxical leadership on extra-role service in the hospitality industry. Int. J. Contemp. Hosp. Manag. 2021, 33, 3661–3684. [Google Scholar] [CrossRef]
  39. Castro-Casal, C.; Vila-Vázquez, G.; García-Chas, R. How and when employees’ attributions of their employers’ CSR activities affect their extra-role work behavior. Bus. Ethics Environ. Responsib. 2025, 34, 1399–1411. [Google Scholar] [CrossRef]
  40. Chiang, F.F.; Birtch, T.A. Achieving task and extra-task-related behaviors: A case of gender and position differences in the perceived role of rewards in the hotel industry. Int. J. Hosp. Manag. 2008, 27, 491–503. [Google Scholar] [CrossRef]
  41. Rescalvo-Martin, E.; Gutierrez, L.; Llorens-Montes, F.J.; Karatepe, O.M. Effects of leader behaviors on extra-role proactive service: The role of cultural tightness-looseness. Int. J. Hosp. Manag. 2024, 117, 103649. [Google Scholar] [CrossRef]
  42. Albacete-Saez, C.A.; Moreno-Marcial, A.P.; Roldan Bravo, M.I.; Rescalvo-Martin, E.; Llorens Montes, F.J. Promoting proactive extra-role service behaviors through empowering leadership: The role of mindfulness. Int. J. Manpow. 2024, 46, 291–309. [Google Scholar] [CrossRef]
  43. Chen, X. Revisiting the relationship between justice and extra-role behavior: The role of state ownership. Manag. Organ. Rev. 2018, 14, 607–639. [Google Scholar] [CrossRef]
  44. Karim, D.N.; Hossain, M.M.; Chowdhury, S.P.; Al Karim, R.; Rahman, M.H.A.; Rahman, M.S. Linking performance appraisal fairness and performance feedback to bankers’ extra-role customer service behavior: A serial multiple mediation model. Soc. Sci. Humanit. Open 2024, 10, 100956. [Google Scholar]
  45. Ko, S.H.; Choi, Y.; Kim, J.; Kang, H.C. Employees’ perceptions of corporate social responsibility and their extra-role behaviors: A psychological mechanism. Sustainability 2023, 15, 13394. [Google Scholar] [CrossRef]
  46. Li, M.; Rabeeu, A. How corporate social responsibility motivation drives customer extra-role behavior and green purchase intentions: The role of ethical corporate identity. Sustainability 2024, 16, 5611. [Google Scholar] [CrossRef]
  47. Garg, S.; Dhar, R.L. Extra-role customer service: The roles of leader–member exchange (LMX), affective commitment, and psychological empowerment. Int. J. Hosp. Tour. Adm. 2016, 17, 373–396. [Google Scholar] [CrossRef]
  48. Meng, L.; Li, D.; Ma, E.; Du, J. How family motivation affects Chinese hotel employees’ extra-role behaviors: A serial mediation model from an instrumental perspective. Int. J. Hosp. Manag. 2024, 116, 103625. [Google Scholar] [CrossRef]
  49. Cropanzano, R.; Mitchell, M.S. Social exchange theory: An interdisciplinary review. J. Manag. 2005, 31, 874–900. [Google Scholar] [CrossRef]
  50. Blau, P.M. Justice in social exchange. Sociol. Inq. 1964, 34, 193–206. [Google Scholar] [CrossRef]
  51. Cropanzano, R.; Anthony, E.L.; Daniels, S.R.; Hall, A.V. Social exchange theory: A critical review with theoretical remedies. Acad. Manag. Ann. 2017, 11, 479–516. [Google Scholar] [CrossRef]
  52. Bakker, A.B.; Demerouti, E. The job demands-resources model: State of the art. J. Manag. Psychol. 2007, 22, 309–328. [Google Scholar] [CrossRef]
  53. Demerouti, E.; Bakker, A.B.; Nachreiner, F.; Schaufeli, W.B. The job demands-resources model of burnout. J. Appl. Psychol. 2001, 86, 499–512. [Google Scholar] [CrossRef] [PubMed]
  54. Hobfoll, S.E. Conservation of resources: A new attempt at conceptualizing stress. Am. Psychol. 1989, 44, 513–524. [Google Scholar] [CrossRef]
  55. Hobfoll, S.E.; Halbesleben, J.; Neveu, J.P.; Westman, M. Conservation of resources in the organizational context: The reality of resources and their consequences. Annu. Rev. Organ. Psychol. Organ. Behav. 2018, 5, 103–128. [Google Scholar] [CrossRef]
  56. Hobfoll, S.E. Conservation of resource caravans and engaged settings. J. Occup. Organ. Psychol. 2011, 84, 116–122. [Google Scholar] [CrossRef]
  57. Erdogan, B.; Kraimer, M.L.; Liden, R.C. Person-organization fit and work attitudes: The moderating role of leader-member exchange. Acad. Manag. Proc. 2002, 2002, F1–F6. [Google Scholar] [CrossRef]
  58. Bakker, A.B.; Demerouti, E. Job demands–resources theory: Taking stock and looking forward. J. Occup. Health Psychol. 2017, 22, 273–285. [Google Scholar] [CrossRef]
  59. Stein, M.; Schümann, M.; Vincent-Höper, S. A conservation of resources view of the relationship between transformational leadership and emotional exhaustion: The role of extra effort and psychological detachment. Work Stress 2021, 35, 241–261. [Google Scholar] [CrossRef]
  60. Wu, W.L.; Lee, Y.C. Do work engagement and transformational leadership facilitate knowledge sharing? A perspective of conservation of resources theory. Int. J. Environ. Res. Public Health 2020, 17, 2615. [Google Scholar]
  61. Cheng, J.C.; Yi, O. Hotel employee job crafting, burnout, and satisfaction: The moderating role of perceived organizational support. Int. J. Hosp. Manag. 2018, 72, 78–85. [Google Scholar] [CrossRef]
  62. Yang, C.; Guo, N.; Wang, Y.; Li, C. The effects of mentoring on hotel staff turnover: Organizational and occupational embeddedness as mediators. Int. J. Contemp. Hosp. Manag. 2019, 31, 4086–4104. [Google Scholar]
  63. Sarwar, U.; Aamir, M.; Bichao, Y.; Chen, Z. Authentic leadership, perceived organizational support, and psychological capital: Implications for job performance in the education sector. Front. Psychol. 2023, 13, 1084963. [Google Scholar] [CrossRef] [PubMed]
  64. Wayne, S.J.; Shore, L.M.; Liden, R.C. Perceived organizational support and leader-member exchange: A social exchange perspective. Acad. Manag. J. 1997, 40, 82–111. [Google Scholar] [PubMed]
  65. Kao, J.C.; Cho, C.C.; Kao, R.H. Perceived organizational support and organizational citizenship behavior—A study of the moderating effect of volunteer participation motivation, and cross-level effect of transformational leadership and organizational climate. Front. Psychol. 2023, 14, 1082130. [Google Scholar]
  66. El Akremi, A.; Colaianni, G.; Portoghese, I.; Galletta, M.; Battistelli, A. How organizational support impacts affective commitment and turnover among Italian nurses: A multilevel mediation model. Int. J. Hum. Resour. Manag. 2014, 25, 1185–1207. [Google Scholar] [CrossRef]
  67. Le, H.; Jiang, Z.; Greenhaus, J. Building cultural intelligence through supervisor support: Social exchange and subjective career success as mediators and organisational support as a moderator. Int. Migr. 2023, 61, 270–286. [Google Scholar]
  68. Farh, J.L.; Hackett, R.D.; Liang, J. Individual-level cultural values as moderators of perceived organizational support–employee outcome relationships in China: Comparing the effects of power distance and traditionality. Acad. Manag. J. 2007, 50, 715–729. [Google Scholar]
  69. Rockstuhl, T.; Wu, D.; Dulebohn, J.H.; Liao, C.; Hoch, J.E. Cultural congruence or compensation? A meta-analytic test of transformational and transactional leadership effects across cultures. J. Int. Bus. Stud. 2023, 54, 476–504. [Google Scholar] [CrossRef]
  70. van der Ross, M.R.; Olckers, C.; Schaap, P. Engagement of academic staff amidst COVID-19: The role of perceived organisational support, burnout risk, and lack of reciprocity as psychological conditions. Front. Psychol. 2022, 13, 874599. [Google Scholar] [CrossRef]
  71. Zhou, T.; Guan, R.; Sun, L. Perceived organizational support and PTSD symptoms of frontline healthcare workers in the outbreak of COVID-19 in Wuhan: The mediating effects of self-efficacy and coping strategies. Appl. Psychol. Health Well-Being 2021, 13, 745–760. [Google Scholar] [CrossRef]
  72. McCarthy, A.; Cleveland, J.N.; Hunter, S.; Darcy, C.; Grady, G. Employee work–life balance outcomes in Ireland: A multilevel investigation of supervisory support and perceived organizational support. Int. J. Hum. Resour. Manag. 2013, 24, 1257–1276. [Google Scholar] [CrossRef]
  73. Fan, C.; Tang, S.; Chen, L.; Sun, T. Perceived organizational support and proactive innovation behavior: The mediating role of basic psychological needs. Front. Psychol. 2022, 13, 804363. [Google Scholar] [CrossRef] [PubMed]
  74. Karatepe, O.M. Do personal resources mediate the effect of perceived organizational support on emotional exhaustion and job outcomes? Int. J. Contemp. Hosp. Manag. 2015, 27, 4–26. [Google Scholar] [CrossRef]
  75. Garg, S.; Dhar, R.L. Effects of stress, LMX and perceived organizational support on service quality: Mediating effects of organizational commitment. J. Hosp. Tour. Manag. 2014, 21, 64–75. [Google Scholar] [CrossRef]
  76. Jo, Y.; Hong, A.J. Impact of agile learning on innovative behavior: A moderated mediation model of employee engagement and perceived organizational support. Front. Psychol. 2022, 13, 900830. [Google Scholar] [CrossRef]
  77. O’Neill, O.A.; Vandenberg, R.J.; DeJoy, D.M.; Wilson, M.G. Exploring relationships among anger, perceived organizational support, and workplace outcomes. J. Occup. Health Psychol. 2009, 14, 318–333. [Google Scholar] [CrossRef]
  78. Li, F.; Zhan, X.; Liu, Y. The double-edged sword effect of algorithmic management on work engagement of platform workers: The roles of appraisals and resources. Front. Psychol. 2025, 16, 1522088. [Google Scholar] [CrossRef]
  79. Kanjanakan, P.; Zhu, D.; Doan, T.; Kim, P.B. Taking stock: A meta-analysis of work engagement in the hospitality and tourism context. J. Hosp. Tour. Res. 2023, 47, 851–876. [Google Scholar] [CrossRef]
  80. Riketta, M. Organizational identification: A meta-analysis. J. Vocat. Behav. 2005, 66, 358–384. [Google Scholar] [CrossRef]
  81. Edwards, M.R. Organizational identification: A conceptual and operational review. Int. J. Manag. Rev. 2005, 7, 207–230. [Google Scholar] [CrossRef]
  82. Kreiner, G.E.; Ashforth, B.E. Evidence toward an expanded model of organizational identification. J. Organ. Behav. 2004, 25, 1–27. [Google Scholar] [CrossRef]
  83. Rhoades, L.; Eisenberger, R. Perceived organizational support: A review of the literature. J. Appl. Psychol. 2002, 87, 698–714. [Google Scholar] [CrossRef] [PubMed]
  84. Afsar, B.; Shahjehan, A.; Shah, S.I. Frontline employees’ high-performance work practices, trust in supervisor, job-embeddedness and turnover intentions in hospitality industry. Int. J. Contemp. Hosp. Manag. 2018, 30, 1436–1452. [Google Scholar] [CrossRef]
  85. Karatepe, O.M.; Ngeche, R.N. Does job embeddedness mediate the effect of work engagement on job outcomes? A study of hotel employees in Cameroon. J. Hosp. Mark. Manag. 2012, 21, 440–461. [Google Scholar] [CrossRef]
  86. Park, J.; Zhu, W.; Doan, T.M.; Kim, P.B. Job embeddedness, affective commitment, and extra-role behavior in the hospitality industry. Int. J. Hosp. Manag. 2021, 97, 73–86. [Google Scholar]
  87. Shah, I.A.; Csordas, T.; Akram, U.; Yadav, A.; Rasool, H. Multifaceted role of job embeddedness within organizations: Development of sustainable approach to reducing turnover intention. SAGE Open 2020, 10, 2158244020934876. [Google Scholar] [CrossRef]
  88. Dogantekin, A.; Secilmis, C.; Karatepe, O.M. Qualitative job insecurity, emotional exhaustion and their effects on hotel employees’ job embeddedness: The moderating role of perceived organizational support. Int. J. Hosp. Manag. 2022, 105, 103270. [Google Scholar] [CrossRef]
  89. Khorakian, A.; Nosrati, S.; Eslami, G. Conflict at work, job embeddedness, and their effects on intention to quit among women employed in travel agencies: Evidence from a religious city in a developing country. Int. J. Tour. Res. 2018, 20, 215–224. [Google Scholar] [CrossRef]
  90. Zia, M.Q.; Naveed, M.; Bashir, M.A.; Iqbal, A. The influence of servant leadership on employees’ outcomes via job embeddedness in hospitality industry. J. Hosp. Tour. Insights 2022, 5, 612–628. [Google Scholar] [CrossRef]
  91. Mashi, M.S.; Salisu, I.; Olaoye, I.K.; Galadanchi, A.H. Job embeddedness as a mediator of the effects of organizational antecedents on voluntary turnover intention of hotel employees in Nigeria. J. Hum. Resour. Hosp. Tour. 2022, 21, 409–440. [Google Scholar] [CrossRef]
  92. Kim, B.; George, R.T. The relationship between leader-member exchange (LMX) and psychological empowerment: A quick casual restaurant employee correlation study. J. Hosp. Tour. Res. 2005, 29, 468–483. [Google Scholar] [CrossRef]
  93. Srivastava, A.P.; Dhar, R.L. Impact of leader-member exchange, human resource management practices and psychological empowerment on extra-role performances: The mediating role of organisational commitment. Int. J. Product. Perform. Manag. 2016, 65, 351–377. [Google Scholar] [CrossRef]
  94. Teng, C.C.; Lu, A.C.C.; Huang, Z.Y.; Fang, C.H. Ethical work climate, organizational identification, leader-member-exchange (LMX) and organizational citizenship behavior (OCB): A study of three-star hotels in Taiwan. Int. J. Contemp. Hosp. Manag. 2020, 32, 212–229. [Google Scholar] [CrossRef]
  95. Wang, P.Q.; Kim, P.B.; Milne, S. Leader–member exchange (LMX) and its work outcomes: The moderating role of gender. J. Hosp. Mark. Manag. 2016, 26, 125–143. [Google Scholar] [CrossRef]
  96. Kim, P.B.; Poulston, J.; Sankaran, A.C. An examination of leader-member-exchange (LMX) agreement between employees and their supervisors and its influence on work outcomes. J. Hosp. Mark. Manag. 2016, 26, 238–258. [Google Scholar] [CrossRef]
  97. Li, X.; Sanders, K.; Frenkel, S. How leader–member exchange, work engagement and HRM consistency explain Chinese luxury hotel employees’ job performance. Int. J. Hosp. Manag. 2012, 31, 1059–1066. [Google Scholar] [CrossRef]
  98. Dai, Y.D.; Chen, K.Y.; Zhuang, W.L. Moderating effect of work–family conflict on the relationship between leader–member exchange and relative deprivation: Links to behavioral outcomes. Tour. Manag. 2016, 54, 369–382. [Google Scholar] [CrossRef]
  99. Lu, A.C.C.; Gursoy, D. Cultural value orientation and hospitality employee voice behavior: The moderating role of leader–member exchange (LMX). J. Hosp. Tour. Res. 2024, 48, 1267–1281. [Google Scholar] [CrossRef]
  100. Prince, M.; Davies, M.A.P.; Cleveland, M.; Palihawadana, D. Here, there and everywhere: A study of consumer centrism. Int. Mark. Rev. 2016, 33, 715–754. [Google Scholar] [CrossRef]
  101. Karatepe, O.M. High-performance work practices, work social support and their effects on job embeddedness and turnover intentions. Int. J. Contemp. Hosp. Manag. 2013, 25, 903–921. [Google Scholar] [CrossRef]
  102. Wang, Q.; Wang, F.; Zhang, S.; Liu, C.; Feng, Y.; Chen, J. Effects of a mindfulness-based interventions on stress, burnout in nurses: A systematic review and meta-analysis. Front. Psychiatry 2023, 14, 1218340. [Google Scholar] [CrossRef]
  103. Karatepe, O.M.; Olugbade, O.A. The effects of job and personal resources on hotel employees’ work engagement. Int. J. Hosp. Manag. 2009, 28, 504–512. [Google Scholar] [CrossRef]
  104. Altinay, L.; Dai, Y.D.; Chang, J.; Lee, C.H.; Zhuang, W.L.; Liu, Y.C. How to facilitate hotel employees’ work engagement: The roles of leader-member exchange, role overload and job security. Int. J. Contemp. Hosp. Manag. 2019, 31, 1525–1542. [Google Scholar] [CrossRef]
  105. Arwab, M.; Adil, M.; Nasir, M.; Ali, M.A. Task performance and training of employees: The mediating role of employee engagement in the tourism and hospitality industry. Eur. J. Train. Dev. 2023, 47, 900–920. [Google Scholar] [CrossRef]
  106. Robinson, R.N.; Kralj, A.; Solnet, D.J.; Goh, E.; Callan, V. Thinking job embeddedness not turnover: Towards a better understanding of frontline hotel worker retention. Int. J. Hosp. Manag. 2014, 36, 101–109. [Google Scholar] [CrossRef]
  107. Goswami, A.; O’Brien, K.E.; Dawson, K.M.; Hardiman, M.E. Mechanisms of corporate social responsibility: The moderating role of transformational leadership. Ethics Behav. 2018, 28, 644–661. [Google Scholar] [CrossRef]
  108. Wang, P.; Walumbwa, F.O. Family-friendly programs, organizational commitment, and work withdrawal: The moderating role of transformational leadership. Pers. Psychol. Leadersh. 2007, 60, 397–427. [Google Scholar] [CrossRef]
  109. Buil, I.; Martínez, E.; Matute, J. Transformational leadership and employee performance: The role of identification, engagement and proactive personality. Int. J. Hosp. Manag. 2019, 77, 64–75. [Google Scholar] [CrossRef]
  110. Hackett, R.D.; Wang, A.C.; Chen, Z.; Cheng, B.S.; Farh, J.L. Transformational leadership and organisational citizenship behaviour: A moderated mediation model of leader–member–exchange and subordinates’ gender. Appl. Psychol. Health Well-Being 2018, 67, 617–644. [Google Scholar] [CrossRef]
  111. Nohe, C.; Hertel, G. Transformational leadership and organizational citizenship behavior: A meta-analytic test of underlying mechanisms. Front. Psychol. 2017, 8, 1364. [Google Scholar] [CrossRef] [PubMed]
  112. Vasilaki, A.; Tarba, S.; Ahammad, M.F.; Glaister, A.J. The moderating role of transformational leadership on HR practices in M&A integration. Int. J. Hum. Resour. Manag. 2016, 27, 2488–2504. [Google Scholar] [CrossRef]
  113. Podsakoff, P.M.; MacKenzie, S.B.; Bommer, W.H. Transformational leader behaviors and substitutes for leadership as determinants of employee satisfaction, commitment, trust, and organizational citizenship behaviors. J. Manag. 1996, 22, 259–298. [Google Scholar] [CrossRef]
  114. Muchiri, M.K.; Ayoko, O.B. Linking demographic diversity to organisational outcomes: The moderating role of transformational leadership. Leadersh. Organ. Dev. J. 2013, 34, 384–406. [Google Scholar] [CrossRef]
  115. Sungu, L.J.; Weng, Q.; Xu, X. Organizational commitment and job performance: Examining the moderating roles of occupational commitment and transformational leadership. Int. J. Sel. Assess. 2019, 27, 280–290. [Google Scholar] [CrossRef]
  116. Soyalın, M. The mediating role of workplace happiness in the effect of humble leadership on employee performance. Kafkas Üniversitesi İktisadi İdari Bilim. Fakültesi Derg. 2023, 14, 206–222. [Google Scholar] [CrossRef]
  117. Jermier, J.M.; Kerr, S. “Substitutes for leadership: Their meaning and measurement”—Contextual recollections and current observations. Leadersh. Q. 1997, 8, 95–101. [Google Scholar] [CrossRef]
  118. Hofstede, G. Dimensionalizing cultures: The Hofstede model in context. Online Read. Psychol. Cult. 2011, 2, 8. [Google Scholar] [CrossRef]
  119. Hennig-Thurau, T.; Groth, M.; Paul, M.; Gremler, D.D. Are all smiles created equal? How emotional contagion and emotional labor affect service relationships. J. Mark. 2006, 70, 58–73. [Google Scholar] [CrossRef]
  120. Land and Houses Bank Public Company Limited. 5-Star Hotel Business Analysis (Special Report). 2025. Available online: https://www.lhbank.co.th/getattachment/f1b40250-9d0f-4003-97ae-d78ba6d74abf/economic-analysis-Industry-Outlook-2025-5-star_Hotel_Business (accessed on 2 September 2025).
  121. The Nation Thailand. Internet penetration improves to 89% per household: Study. The Nation Thailand, 28 August 2023. [Google Scholar]
  122. Komin, S. Culture and work-related values in Thai organizations. Int. J. Psychol. 1990, 25, 681–704. [Google Scholar] [CrossRef]
  123. Rush, E. Equity, Opportunity and Education in Postcolonial Southeast Asia; Routledge: London, UK, 2014; pp. 112–131. [Google Scholar]
  124. Demirdelen Alrawadieh, D.; Alrawadieh, Z. Perceived organizational support and well-being of tour guides: The mediating effects of quality of work life. Int. J. Tour. Res. 2022, 24, 413–424. [Google Scholar] [CrossRef]
  125. Dai, Y.D.; Zhuang, W.L.; Yang, P.K.; Wang, Y.J.; Huan, T.C. Exploring hotel employees’ regulatory foci and voice behavior: The moderating role of leader-member exchange. Int. J. Contemp. Hosp. Manag. 2021, 33, 27–47. [Google Scholar] [CrossRef]
  126. Bettencourt, L.A.; Brown, S.W. Contact employees: Relationships among workplace fairness, job satisfaction and prosocial service behaviors. J. Retail. 1997, 73, 39–61. [Google Scholar] [CrossRef]
  127. Avolio, B.J.; Bass, B.M. Individual consideration viewed at multiple levels of analysis: A multi-level framework for examining the diffusion of transformational leadership. Leadersh. Q. 1995, 6, 199–218. [Google Scholar] [CrossRef]
  128. Podsakoff, P.M.; MacKenzie, S.B.; Lee, J.Y.; Podsakoff, N.P. Common method biases in behavioral research: A critical review of the literature and recommended remedies. J. Appl. Psychol. 2003, 88, 879. [Google Scholar] [CrossRef]
  129. Baum, T. Reflections on the nature of skills in the experience economy: Challenging traditional skills models in hospitality. J. Hosp. Tour. Manag. 2006, 13, 124–135. [Google Scholar] [CrossRef]
  130. Karatepe, O.M.; Uludag, O. Conflict, exhaustion, and motivation: A study of frontline employees in Northern Cyprus hotels. Int. J. Hosp. Manag. 2007, 26, 645–665. [Google Scholar] [CrossRef]
  131. Etikan, I.; Musa, S.A.; Alkassim, R.S. Comparison of convenience sampling and purposive sampling. Am. J. Theor. Appl. Stat. 2016, 5, 1–4. [Google Scholar] [CrossRef]
  132. Reinartz, W.; Haenlein, M.; Henseler, J. An empirical comparison of the efficacy of covariance-based and variance-based SEM. Int. J. Res. Mark. 2009, 26, 332–344. [Google Scholar] [CrossRef]
  133. Hair, J.F.; Risher, J.J.; Sarstedt, M.; Ringle, C.M. When to use and how to report the results of PLS-SEM. Eur. Bus. Rev. 2019, 31, 2–24. [Google Scholar] [CrossRef]
  134. Hair, J.F.; Black, W.C.; Babin, B.J.; Anderson, R.E. Multivariate Data Analysis, 7th ed.; Pearson Prentice Hall: Saddle River, NJ, USA, 2010. [Google Scholar]
  135. Fornell, C.; Larcker, D.F. Evaluating structural equation models with unobservable variables and measurement error. J. Mark. Res. 2016, 18, 39–50. [Google Scholar] [CrossRef]
  136. Henseler, J.; Ringle, C.M.; Sarstedt, M. A New Criterion for Assessing Discriminant Validity in Variance-Based Structural Equation Modelling. J. Acad. Mark. Sci. 2015, 43, 115–135. [Google Scholar] [CrossRef]
  137. Chin, W.W. Commentary: Issues and opinion on structural equation modeling. MIS Q. 1998, 22, vii–xvi. [Google Scholar]
  138. Hair, J.F.; Hult, G.T.M.; Ringle, C.M.; Sarstedt, M.; Thiele, K.O. Mirror, mirror on the wall: A comparative evaluation of composite-based structural equation modeling methods. J. Acad. Mark. Sci. 2017, 45, 616–632. [Google Scholar] [CrossRef]
  139. Cohen, J. Statistical Power Analysis for the Behavioural Sciences, 2nd ed.; L. Erlbaum Associates: Hillsdale, NJ, USA, 1998. [Google Scholar]
  140. Tenenhaus, M.; Vinzi, V.E.; Chatelin, Y.M.; Lauro, C. PLS path modeling. Comput. Stat. Data Anal. 2005, 48, 159–205. [Google Scholar] [CrossRef]
  141. Amankwaa, A.; Gyensare, M.A.; Susomrith, P. Transformational leadership with innovative behaviour: Examining multiple mediating paths with PLS-SEM. Leadersh. Organ. Dev. J. 2019, 40, 402–420. [Google Scholar] [CrossRef]
  142. Breevaart, K.; Bakker, A.; Hetland, J.; Demerouti, E.; Olsen, O.K.; Espevik, R. Daily transactional and transformational leadership and daily employee engagement. J. Occup. Organ. Psychol. 2014, 87, 138–157. [Google Scholar] [CrossRef]
  143. Hofstede, G. Culture’s recent consequences: Using dimension scores in theory and research. Int. J. Cross Cult. Manag. 2001, 1, 11–17. [Google Scholar] [CrossRef]
  144. Triandis, H.C. The psychological measurement of cultural syndromes. Am. Psychol. 1996, 51, 407. [Google Scholar] [CrossRef]
  145. Breevaart, K.; Bakker, A.B.; Demerouti, E.; Derks, D. Who takes the lead? A multi-source diary study on leadership, work engagement, and job performance. J. Organ. Behav. 2016, 37, 309–325. [Google Scholar] [CrossRef]
  146. Afshardoost, M.; Eshaghi, M.S. Destination image and tourist behavioural intentions: A meta-analysis. Tour. Manag. 2020, 81, 104154. [Google Scholar] [CrossRef]
  147. Wang, I.A.; Chen, P.C.; Chi, N.W. Mitigating immediate and lagged effects of customer mistreatment on service failure and sabotage: Critical roles of service recovery behaviors. J. Bus. Res. 2023, 154, 113273. [Google Scholar] [CrossRef]
  148. Hobfoll, S.E. The influence of culture, community, and the nested self in the stress process: Advancing conservation of resources theory. Appl. Psychol. 2001, 50, 337–421. [Google Scholar] [CrossRef]
  149. Volmer, J.; Spurk, D.; Niessen, C. Leader–member exchange (LMX), job autonomy, and creative work involvement. Leadersh. Q. 2012, 23, 456–465. [Google Scholar] [CrossRef]
  150. Schaufeli, W.B.; Bakker, A.B.; Salanova, M. The measurement of work engagement with a short questionnaire: A cross-national study. Educ. Psychol. Meas. 2006, 66, 701–716. [Google Scholar] [CrossRef]
  151. Braun, S.; Peus, C.; Weisweiler, S.; Frey, D. Transformational leadership, job satisfaction, and team performance: A multilevel mediation model of trust. Leadersh. Q. 2013, 24, 270–283. [Google Scholar] [CrossRef]
  152. van Dorssen-Boog, P.; de Jong, J.; den Hartog, D.; Nikolova, I. Reciprocal relationships between self-leadership and job autonomy: A two-wave panel study among health care workers. Eur. J. Work Organ. Psychol. 2022, 31, 1–13. [Google Scholar]
  153. Peltokorpi, V.; Froese, F.J. The impact of expatriate personality traits on cross-cultural adjustment: A study with expatriates in Japan. Int. Bus. Rev. 2012, 21, 734–746. [Google Scholar] [CrossRef]
Figure 1. Conceptual framework (prepared by author).
Figure 1. Conceptual framework (prepared by author).
Sustainability 17 09179 g001
Figure 2. Structural equation modeling (prepared by the authors). POS = Perceived Organizational Support, WEN = Work Engagement, JEM = Job Embeddedness, LMX = Leader Member Exchange, ERB = Extra Role Behavior.
Figure 2. Structural equation modeling (prepared by the authors). POS = Perceived Organizational Support, WEN = Work Engagement, JEM = Job Embeddedness, LMX = Leader Member Exchange, ERB = Extra Role Behavior.
Sustainability 17 09179 g002
Table 1. Shows the definitions of the main variables to help clarify the hypothesized model.
Table 1. Shows the definitions of the main variables to help clarify the hypothesized model.
TermsDefinition
Perceived Organizational Support (POS)POS refers to Employees’ belief that their organization values their contributions and genuinely cares for their well-being [36].
Job Embeddedness JEM refers to Employees’ perceived fit, social ties, and costs of leaving [28].
Work EngagementWEN is defined as a state of vigor, dedication, and absorption [29].
Leader-member exchangeLMX refers to the quality of the dyadic relationship between a supervisor and an employee, marked by trust, mutual respect, and communication [30].
Transformational LeadershipTransformational leadership (TFL) has been widely recognized as a catalyst for positive employee outcomes, including increased motivation, commitment to a collective vision, and personal growth [37].
Extra-Role BehaviorERB has been defined as voluntarily assisting colleagues, proactively solving guest issues, and contributing ideas for service improvement—are indispensable for ensuring a hotel’s success and long-term sustainability [1,38].
Table 2. Extra-role Behavior in previous studies.
Table 2. Extra-role Behavior in previous studies.
ReferenceCountry/ContextAntecedent(s)Mediating/Moderating Variable(s)Main Contribution
[39]Spain—4- and 5-star hotelsCSR attributions (substantive and symbolic)Med: Work meaningfulness; Mod: Attitudes toward CSRShows substantive CSR attributions boost extra-role service via work meaningfulness; symbolic CSR effects depend on CSR attitudes.
[40]Hong Kong—hotel industryReward types (financial vs. non-financial)None explicitly testedFinds that non-financial rewards are more effective for extra-task behaviors; the effect varies by employee characteristics.
[41]Spain—hotel frontline employeesLeader behaviors (task-, relations-, change-oriented)Med: Proactivity; Mod: Cultural tightness–loosenessDemonstrates that leader task/relations behaviors affect extra-role service via proactivity; cultural tightness strengthens this link.
[38]Spain—hospitality industryParadoxical leadershipMed: Improvement-oriented behaviors (self-improvement and voice)Showing PLSH directly and indirectly promotes extra-role service through improvement behaviors.
[42]Spain—hospitality sectorEmpowering leadershipMed: Proactivity; Mod: MindfulnessFinding empowering leadership boosts proactivity and ERS, but high mindfulness weakens the effects.
[43]China—state vs. private ownershipOrganizational justice (distributive, procedural)Mod: State ownershipReveals that state ownership changes the justice–extra-role behavior links: procedural justice is more substantial, while distributive justice is weaker under state ownership.
[44]Bangladesh—bankingPerformance appraisal fairness; Performance feedbackMed: Organizational commitment and work engagement (serial mediation)Shows appraisal fairness and feedback drive ERB via sequential mediation of commitment and engagement.
[45]South Korea—IT companiesCSR perceptionsMed: Compassion; Positive psychological capitalCSR perceptions enhance OCB and creative behaviors via compassion and PsyCap.
[46]Emerging market—hospitalityCSR motivation (public-serving vs. firm-serving)Mod: Ethical corporate identity; CSR fit contextCSR motives influence customer ERB and green purchase intention, especially when ethical identity is communicated
[47]India—tourist hotelsLeader–member exchange (LMX)Med: Affective commitment; Mod: Psychological empowermentFinds LMX → affective commitment → ERB; empowerment strengthens both direct and indirect effects.
[48]China—5-star hotelsFamily motivationMed: Job instrumentality → Job security concern → Impression management motivesFamily motivation leads to OCB via instrumental and security concerns but suppresses voice behaviors.
Table 3. The demographic characteristics of the sample.
Table 3. The demographic characteristics of the sample.
DescriptionsRange%
Age Group<25 years old11%
25–29 years old16%
30–34 years old32%
35–39 years old17%
>39 years old24%
Gender IdentityMale57%
Female22%
Non-binary21%
Highest Education
Level
Bachelor’s degree9%
Master’s degree26%
Doctoral degree65%
Organizational Tenure<5 years27%
5–9 years29%
10–14 years25%
15–19 years13%
>19 years6%
Income
(THB per month)
<THB 25,00017%
THB 25,001–35,00035%
THB 35,001–45,00027%
>THB 45,00121%
Table 4. Results of descriptive statistics, validity, and reliability.
Table 4. Results of descriptive statistics, validity, and reliability.
VariablesMeanSDLoadingAVECACR
Perceived Organizational Support (POS)5.881.05 0.6180.8800.880
The organization recognizes my contribution to its success. 0.820 ***
The organization respects what matters to me. 0.842 ***
The organization supports me when I face challenges. 0.699 ***
The organization acknowledges my achievement at work. 0.768 ***
Job Embeddedness (JEM)5.581.36 0.7040.8600.885
I feel a strong connection to this organization. 0.762 ***
Leaving this organization would be difficult for me. 0.812 ***
I feel deeply involved in this organization 0.875 ***
I cannot easily imagine leaving this job. 0.901 ***
Work engagement (WEN)5.971.04 0.7460.8860.888
I feel energetic while working. 0.887 ***
I look forward to going to work in the morning. 0.796 ***
I am enthusiastic about my job. 0.840 ***
I take pride in the work I do. 0.786 ***
I feel absorbed in my work. 0.789 ***
Leader-Member Exchange (LMX)6.210.94 0.7550.9190.933
My supervisor supports me even in difficult situations. 0.871 ***
My supervisor recognizes my capabilities. 0.857 ***
I trust my supervisor’s decisions, even when they are absent. 0.881 ***
My supervisor understands my needs and challenges. 0.840 ***
I have a strong working relationship with my supervisor. 0.894 ***
Extra-role behavior (ERB)6.210.93 0.5810.8190.830
I help customers even when it is not part of my usual duties. 0.861 ***
I assist customers with issues that are not clearly my responsibility. 0.723 ***
I try to provide more help than is formally required. 0.701 ***
I put in extra effort to make sure customers are satisfied. 0.798 ***
I take time to help customers, even if it is outside my usual tasks. 0.718 ***
Transformational leadership (TFL)6.270.86 0.6750.8400.850
My supervisor acts in ways that build my respect 0.856 ***
I believe my supervisor displays a sense of power and confidence. 0.783 ***
My supervisor emphasizes the importance of a collective sense of organization’s vision. 0.813 ***
My supervisor talks optimistically about the future of the organization. 0.832 ***
Note: CA = Cronbach’s alpha, CR = composite reliability, AVE = average variance extracted. *** Significant at the 0.00 level.
Table 5. Results of discriminant validity.
Table 5. Results of discriminant validity.
Heterotrait–MonotraitFornell–Larcker
ERBJEMLMXPOSTFLWENERBJEMLMXPOSTFLWEN
ERB_ 0.763
JEM0.73 0.6380.839
LMX0.680.547 0.610.4950.869
POS0.2470.3360.283 0.2260.2950.2850.786
TFL0.7560.5830.8490.214 0.6440.5260.7570.1940.822
WEN0.7030.6350.7630.2770.7410.7030.6130.5710.6970.2650.6510.82
Note: The diagonal values indicate the square root of the average value across all constructs (Fornell–Larcker).
Table 6. Direct effects.
Table 6. Direct effects.
Direct EffectsBeta Valuet-Valuep-Value
H1. POS → ERB−0.0561.1820.237
H2. POS → JEM0.2964.0410.000
H3. JEM → ERB0.4577.8450.000
H4. POS → LMX0.2873.9020.000
H5. LMX → ERB0.2402.3870.017
H6. POS → WEN0.2663.6230.000
H7. WEN → ERB0.1531.9230.049
Table 7. Moderating effects.
Table 7. Moderating effects.
Moderating EffectsBeta Valuet-Valuep-Value
H8. TFL × JEM → ERB−0.4536.7920.000
H9. TFL × LMX → ERB0.3402.8290.005
H10. TFL × WEN → ERB0.0430.4380.661
Disclaimer/Publisher’s Note: The statements, opinions and data contained in all publications are solely those of the individual author(s) and contributor(s) and not of MDPI and/or the editor(s). MDPI and/or the editor(s) disclaim responsibility for any injury to people or property resulting from any ideas, methods, instructions or products referred to in the content.

Share and Cite

MDPI and ACS Style

Nuchpramool, K.; Hsu, R.L.-W.; Yeh, S.-P. Rethinking Leadership Influence: The Moderating Role of Transformational Leadership in the Relationships Among Perceived Organizational Support, Psychological Mechanisms, and Extra-Role Behavior in Thailand’s Luxury Hotel Sector. Sustainability 2025, 17, 9179. https://doi.org/10.3390/su17209179

AMA Style

Nuchpramool K, Hsu RL-W, Yeh S-P. Rethinking Leadership Influence: The Moderating Role of Transformational Leadership in the Relationships Among Perceived Organizational Support, Psychological Mechanisms, and Extra-Role Behavior in Thailand’s Luxury Hotel Sector. Sustainability. 2025; 17(20):9179. https://doi.org/10.3390/su17209179

Chicago/Turabian Style

Nuchpramool, Kraiwut, Robert Li-Wei Hsu, and Shang-Pao Yeh. 2025. "Rethinking Leadership Influence: The Moderating Role of Transformational Leadership in the Relationships Among Perceived Organizational Support, Psychological Mechanisms, and Extra-Role Behavior in Thailand’s Luxury Hotel Sector" Sustainability 17, no. 20: 9179. https://doi.org/10.3390/su17209179

APA Style

Nuchpramool, K., Hsu, R. L.-W., & Yeh, S.-P. (2025). Rethinking Leadership Influence: The Moderating Role of Transformational Leadership in the Relationships Among Perceived Organizational Support, Psychological Mechanisms, and Extra-Role Behavior in Thailand’s Luxury Hotel Sector. Sustainability, 17(20), 9179. https://doi.org/10.3390/su17209179

Note that from the first issue of 2016, this journal uses article numbers instead of page numbers. See further details here.

Article Metrics

Back to TopTop