Next Article in Journal
Investigating the Rooting of Stem Cuttings of Five Mediterranean Salvia spp., as a Means for Their Wider Exploitation in Sustainable Horticulture
Previous Article in Journal
Mitigating Involutionary Competition Through Corporate ESG Adoption: Evidence from the Consumer Electronics Manufacturing Industry
 
 
Font Type:
Arial Georgia Verdana
Font Size:
Aa Aa Aa
Line Spacing:
Column Width:
Background:
Article

The Relevance of AI-Driven Marketing Through Design Thinking for a Strategic Approach to Resilient Problem-Solving and Communication for SMEs

by
Ioseb Gabelaia
Faculty of Business, Kauno Kolegija Higher Education Institution, LT-50468 Kaunas, Lithuania
Sustainability 2025, 17(20), 8994; https://doi.org/10.3390/su17208994
Submission received: 1 September 2025 / Revised: 7 October 2025 / Accepted: 9 October 2025 / Published: 10 October 2025

Abstract

SMEs often face challenges in optimizing their marketing strategies to achieve measurable and sustainable effectiveness in resource-constrained business environments. There is a limited knowledge how integrating the Design Thinking philosophy into AI-driven marketing strategies can generate resilient marketing results for SMEs. The purpose of this research is to explore how integrating DT philosophy can improve and sustain the effectiveness of AI-driven marketing campaigns for SMEs. The author used a qualitatively driven mixed-data case study approach to develop a comprehensive understanding integrating AI-driven marketing and DT. Data were collected through interviews, performance metrics analysis, and document review within three SMEs. The results revealed that incorporating the DT philosophy into AI-driven marketing strategies is associated with marketing effectiveness for SMEs. Additionally, SMEs adopting this integration achieve greater customer engagement and interaction. The combination of DT and AI-driven marketing observed higher improvements than traditional approaches. These results are challenged due to the potential risk of bias, and the qualitative nature may present challenges in convincing readers accustomed to definitive and statistical results.

1. Introduction

Today, integrating artificial intelligence into marketing strategies has become common [1]. Nevertheless, AI’s practical and successful application in marketing projects demands a tactical and strategic approach that controls innovative technology and includes human-centered methods. This research article studies the application of DT in AI-driven marketing as a strategic framework for SMEs, exploring sustainable and resilient problem-solving and communication. Notably, in this research context, resilience refers to a system or organization’s capacity to resist disruptions, adapt to challenges, and recover without compromising its core functions. It emphasizes stability and adaptability during the innovative disruptions, shocks, and uncertainties.
SMEs frequently need help adjusting their marketing strategies to achieve measurable and sustainable results under the constraints of limited resources [2,3]. These barriers derive from their limited access to advanced tools, expertise, and financial capital, which can restrict SMEs from the capability to innovate and adjust to complex consumer behaviors. Despite the growing adoption of AI-driven marketing technologies, which offer evidence-based and data-driven insights, many SMEs need help to use these instruments to their advantage.
This study addresses an essential gap by exploring the potential of integrating the design thinking philosophy into AI-driven marketing strategies. Design Thinking, emphasizing human-centric problem-solving, creativity, and iterative development, presents a unique perspective that complements AI’s analytical abilities [4]. By combining these approaches, SMEs may improve their marketing effectiveness and customer engagement, drive innovation, and gain competitive differentiation. Hence, this research proposes an applicable framework built on the empathy–define–ideate–prototype–test approach across data sourcing and experimentation, which is not discussed in the existing literature.
This research aims to explore the integration of DT philosophy into AI-driven marketing strategies and its impact on the marketing effectiveness and resilience of SMEs. By synthesizing these two methods, the study seeks to reveal innovative ways SMEs can improve customer engagement, earn higher returns on investment, and preserve a competitive edge in today’s dynamic market environment.
Today, SMEs are essential in the global economy, supporting innovation, employment, and economic growth. Representing most businesses worldwide, SMEs are important in promoting local development and contributing to GDP significantly [5]. However, their growth is often challenged by resource constraints, market competition, and the rapid pace of technological developments. For instance, AI-based technologies have appeared as game-changers, delivering means to optimize operations, personalize marketing efforts, and streamline decision-making processes. Using AI-driven solutions, SMEs can improve their competitiveness, adjust to shifting market demands, and create more impactful customer experiences [6]. This study builds on these assumptions to explore how integrating DT with AI can further strengthen these benefits, delivering a strategic framework tailored to the needs of SMEs.
To achieve this, the research used a qualitatively driven mixed-data case study design. Data were collected through semi-structured interviews with key stakeholders, performance metrics analysis (pre-post metrics), and document reviews within three selected SMEs. These methods delivered an in-depth evaluation of the strategies and results observed in each SME. Interviews with decision-makers and managers provided insights into their adoption of AI technologies and the application of design thinking. Performance metrics showed quantitative insights into the effectiveness of these strategies, while document reviews contextualized the results. This thorough process provided a holistic understanding of the interplay between AI and DT in improving SME marketing effectiveness.

2. Literature Review

2.1. AI-Driven Marketing

SMEs, the backbone of many economies worldwide, increasingly acknowledge these technologies’ transformative potential. For SMEs, AI and digital transformation offer pathways to enhance competitiveness, improve efficiency, and unlock new growth opportunities [7]. Therefore, in times of digital transformation driven by disruptive technologies, SMEs are enduring to overcome challenges [8] and improve customer value through innovative solutions transforming marketing strategies through AI-driven insights highlighting integrating artificial intelligence in affiliate platforms and revealing its impact on marketing strategies and performance [3,9]. Moreover, with technological advancements, businesses increasingly use AI to design their marketing practices [4]. Therefore, to enhance AI-driven marketing, design thinking has become necessary in today’s competitive climate [1,10].
One of the intriguing characteristics of artificial Intelligence is that the exact nature of its subject matter turns out to be surprisingly difficult to define [11]. Artificial Intelligence is the simulation of human intelligence functions by machines, especially computer systems [12,13]. These processes include learning, reasoning, and self-correction [14]. AI contains a spectrum of technologies, including machine learning, natural language processing, robotics, and expert systems, which allow machines to perform tasks that require human Intelligence, such as decision-making, problem-solving, and language understanding [13].
Design thinking has emerged as a practice that considers knowledge of user needs inconsistent [15]. Moreover, it addresses this challenge by creating and developing user experiences through empathic, in-depth user research and iterative prototyping, changing how SMEs and users interact [16].
AI-driven marketing impacts machine learning algorithms and data analytics to optimize marketing efforts [15]. So, the immediate advantages include personalized customer experiences, predictive analytics, and enhanced decision-making processes [1]. Moreover, AI allows SMEs to analyze extensive data to gain insights into customer behavior, preferences, and trends, and it can guide a user in the direction that aligns with the business’s goals [3]. Nevertheless, this data-driven approach permits more targeted marketing campaigns, higher conversion rates, and improved customer satisfaction [2,6].
Several factors determine the impact of AI on digital marketing, so AI instruments such as chatbots and automated content creation have become necessary in modern marketing strategies [4]. Moreover, by applying AI to their marketing strategy, SMEs can use the available data better and reach potential customers with attractive commercials at more convenient times, and these enhance efficiency and ensure that marketing messages are tailored to individual customers for SMEs [2,3].

2.2. Design Thinking in Marketing

Design thinking is an analytic and creative process that allows people to experiment, create and prototype models, gather feedback, and redesign [17]. The term design thinking has earned attention beyond traditional obsessions. The primary idea is a value to businesses trying to innovate and to societies trying to make change happen [18,19]. Another essential difference between design and science is between science’s search for generalizable laws and design’s interest in the particulars of individual cases [20].
Design thinking is a design-based approach to solving problems for business innovations and refers to implementing a business design philosophy into design processes and outputs [20,21]. It involves understanding the user’s needs, defining problems, brainstorming ideas, prototyping, and testing solutions [15]. In marketing, design thinking encourages understanding of the customer journey and promotes innovative solutions to get close to the target audience [2,4].
AI-driven automation echoes large changes in the AI landscape; therefore, design thinking has gained global attention, and today, many organizations and educational institutions engage in this form of thinking [1]. Hence, today, numerous recipes on design thinking enclose step-by-step processes and related tools and methods [4,5,21,22]. Further, these processes correspond to the same procedure of exploring problem situations, creating solutions, evaluating the problem-solution fit, and implementing [1]. Given its iterative approach to problem-solving, Design thinking has been merged with agile methods to boost business performance [20,23].
Moreover, design thinking has emerged as a fundamental method to sketch rich customer insights, and design thinking is an established way to bring value to some parts of the business [17,24]. User experience is a comprehensive term that applies to all avenues of human interaction, including customers, employees, citizens, students, teachers, etc. [10]. Nevertheless, design thinking also brings customer data into strategic planning, focusing on the solution to a problem instead of the problem itself [10,24].
Business circumstances change rapidly, and new ideas emerge, and it is most useful for tackling ill-defined or unknown problems [2,17]. A significant advantage of bringing design thinking into the open is that it contributes information and insights outside the designer’s knowledge and experience [1,3]. Moreover, design thinking in marketing is a way of problem-solving. Contrastingly, the goal is not to make a business, or a product appear vogueish to the audience [17]. Instead, it is a logical problem-solving method that allows marketers to create additional, intriguing concepts that appeal to consumers [3]. Hence, open and transparent design thinking benefits SMEs from diverse backgrounds by allowing them to contribute their knowledge [1,4]. Besides, successfully managing innovations has become essential to a business’s competitiveness and long-term survival [15,16].
Applying design thinking in marketing enables SMEs to create more empathetic and user-centric campaigns [6]. Artificial Intelligence approaches are applied and analyzed with customer data to predict customer behavior [22]. Moreover, AI can personalize marketing experiences, tailor activities and challenges to individual consumer preferences, and force effective engagement [6,9]. By prioritizing the end user’s experience, businesses can develop marketing strategies that attract, engage, and retain customers [1,21,22].
Digital transformation, with AI marketing and design thinking, mandates businesses reconfigure technological challenges into opportunities [25]. Moreover, digital transformation fosters change in activities, processes, and capabilities [15]. Thus, technological advancements are imperative for businesses to earn and sustain cost and product quality competitiveness [18,22]. Thus, marketing practitioners can better recognize their customers’ pain points, desires, and behaviors [3,26].

2.3. Intersection of AI and Design Thinking

Marketing and Design Thinking are rarely associated because they originate from quite different fields of science and application sources; thus, they have different paradigms [27]. Businesses may use design thinking to solve various marketing problems [28,29]. The design thinking model format gives practical solutions to marketing practitioners [21,27,28]. It centers around the development that can be applied while finding the underlying driver of the issue [30].
AI enhances the Design Thinking process through advanced data analysis, pattern recognition, and predictive capabilities, thus encouraging convergent and divergent thinking [16,21]. These enhancements support marketing teams in navigating complex problems with greater precision and speed, and this logic sets abstractions and a preliminary set of observations aiding solutions [6]. The initial solution is then enhanced through hypothesis until it becomes robust for marketing campaign planning [2,13,27].
Disruptive technologies have recently emerged and have the potential to unexpectedly impact already-existing technologies [31]. Artificial intelligence (AI) dramatically impacts marketing [32]. Moreover, the economy is disrupted by AI, so AI plays a significant role in this process, enabling businesses to develop more effective digital marketing strategies [31,32]. AI-based digital marketing is an automated process that employs algorithms to generate targeted ads, optimize campaigns, and track performance; AI-powered marketing is not an objective; it is part of a customer-centric strategy to reach an objective for SMEs’ success [3,27,30].
AI can analyze data quickly and drive decisions based on the knowledge gathered [5,13,30]. AI has helped marketers strengthen their bottom line, and many prefer to invest more in AI in the coming years [32]. Moreover, integrating AI-driven marketing with design thinking demonstrates a synergistic approach that integrates the strengths of both methodologies [33]. AI provides the data and analytical power required to understand customer behavior, while design thinking proposes a framework for translating these insights into creative and impactful marketing strategies [34]. This convergence improves collective problem-solving and communication within SMEs [30,35].
Marketeers’ objectives have not changed, but the ways to achieve goals have increased massively; therefore, modern marketing is one sector in which artificial intelligence has become disruptive [33,34,35]. AI-driven marketing strategies contribute valuable insights for marketers, researchers, and businesses aspiring to navigate the dynamic convergence of technology and marketing effectiveness. Moreover, by using modern machine learning algorithms, these platforms improve the accuracy of target audience identification, optimize content recommendations, and adapt to maturing market trends [9,33].
Furthermore, AI can revolutionize the customer’s experience; therefore, AI can enhance the empathy phase of design thinking by delivering detailed insights into customer needs and preferences through data analysis [22,28,33]. This data can also inform the ideation phase, where cross-functional teams brainstorm solutions [32]. Besides, AI-driven mechanisms encourage fast prototyping and testing, allowing SMEs to iterate quickly based on real-time feedback [30,34].
Driven by disruptive technologies, businesses and SMEs aim to overcome challenges and improve customer value through innovative solutions [22,25]. Hence, the alliance is focused on AI-driven marketing and design thinking [5,20]. The design thinking process’s iterative and non-linear landscape entitles marketing teams to work vigorously to develop and launch innovative ideas. Therefore, integrating these approaches enables teamwork and solving complex marketing challenges [33]. Likewise, AI yields a common ground for collaboration by delivering data-driven insights that inform decision-making [6]. Moreover, it emphasizes cross-functional collaboration [36]. On the other hand, design thinking nurtures a culture of creativity and open two-way communication [35].
Collaborative problem-solving leads to innovative marketing strategies for SMEs [3]. With AI insights, marketing teams can identify opportunities and lead change, a key to obtaining good results in any marketing [22]. Nevertheless, design thinking processes allow these teams to ideate and prototype data-driven and user-centric solutions [1,6,32]. Therefore, this collaborative approach ensures that the result is focused on success so that marketing strategies are grounded in consistent data to meet customer needs [25,36].
Artificial intelligence has unlocked the doors as a decisive technology expected to significantly influence marketing strategies now and in the future, which is important for engaging customer experience [9,25,30]. AI tools simplify two-way communication by automating routine tasks, supplying real-time data, and facilitating digital collaboration [33]. These algorithms analyze customer data to study consumer preferences [9,22,25].

3. Research Methodology

3.1. Research Method

This research explored integrating design thinking philosophy with AI-driven marketing for SMEs. The study used a qualitative mixed-data case study approach. A mixed-data case study, often referred to as a qualitatively driven mixed-methods design, integrates qualitative depth with supporting quantitative evidence. The author used qualitative data, while quantitative metrics enriched the results. The purpose was to maintain the contextual richness of qualitative inquiry while adding precision and credibility through numerical evidence. This method is valuable for exploring complex phenomena where meaning and measurement intersect. Therefore, this allows an in-depth investigation of the problem in real-life environments. Moreover, case studies permit researchers to study single or multiple samples of a phenomenon to comprehend and recognize its complexities [37]. This offers rich and detailed insights that other methodologies (surveys, interviews, experiments, etc.) may miss [38,39]. However, case studies include interviews, remarks, and reports to examine the matter thoroughly and have a holistic understanding [40,41,42]. At last, the author posted the main research question: to what extent does integrating Design Thinking into AI-driven marketing improve SME marketing effectiveness, and through which mechanisms?

3.2. Sampling and Case Selection

An initial sampling structure included 11 digitally intensive SMEs from professional networks. Each SME was invited to complete a short prescreen, which consisted of a 15 min call and an eligibility form. Cases were chosen using replication logic to support analytic generalization across contrasting contexts, e-commerce, software, and brick-and-mortar retail, rather than statistical generalization. Inter-coder reliability was analyzed across all major coding categories to ensure the robustness of the thematic analysis. According to Landis and Koch, if κ values fall between 0.61 and 0.80, the agreement rate demonstrates significant agreement, and values above 0.81 indicate almost perfect agreement. Therefore, Cohen’s kappa coefficients varied from 0.68 to 0.84, suggesting significant to almost perfect agreement.

3.3. Inclusion and Exclusion Criteria

The author conducted a rigorous selection process, using documented screening and eligibility checks. The following criteria were used to provide a reliable assumption about integrated AI-driven marketing through design thinking, which is significant for a strategic approach for sustainable problem-solving and communication for SMEs.
Inclusion Criteria
  • AI-driven marketing in the last 12 months—targeting, personalization, attribution modeling, marketing-mix optimization.
  • Design Thinking operationalization—artifacts or sprint logs in marketing or product–market interface.
  • SME Company size within 10–179 employees’ thresholds.
  • Data access—willingness to share interview time, key performance metrics, and non-sensitive internal documents under NDA (nondisclosure agreement).
  • Stability—not in active bankruptcy or acquisition closing that would block a 3-month data window.
Exclusion Criteria
  • “AI” is limited to generic automation such as basic email scheduling, without learning-based optimization.
  • No verifiable DT practice, such as only ad hoc brainstorming.
  • Inadequate metric access, such as no pre-/post-comparability.
  • Legal or compliance constraints.

3.4. Stepwise Selection Process

Step 1—Prescreen (eligibility form + call)
During step 1, the author conducted prescreening, which included an eligibility check and a call. Table 1 below highlights the prescreening results. More detailed prescreening results can be seen in Appendix A. Based on the results, four SMEs failed the inclusion criteria.
Step 2—Scoring matrix (weighted decision analysis)
Furthermore, the seven eligible SMEs were then evaluated using a weighted scoring matrix, such as 0–5 per criterion with total weight = 100 using the following criteria: recent AI use, DT operationalization, data access, pre–post comparability, SME size fit, sectoral replication fit, operational stability, ethics/legal readiness, geographic spread, and timeline alignment.
The three highest-scoring cases were an e-commerce platform (SME 1), a software provider (SME 2), and a retail chain (SME 3); consequently, the author selected these cases for this research. All three SMEs signed NDAs agreeing:
  • Data scope (interview transcripts, KPIs, non-sensitive internal docs)
  • De-identification (company/individual pseudonyms)
  • Storage & retention (encrypted storage, 24-month retention, then removal)
  • Right to review real passages without editorial control over interpretations.

3.5. Participants and Case Set up

This research was conducted over 17 months, from 1 January 2024, to 1 June 2025. Twelve months were spent on sample and participant selection, and 5 months on fieldwork and data analysis. Moreover, the author conducted a fieldwork over a period of 12 weeks. Furthermore, in each SME, six key stakeholders participated (N = 18), including senior decision-makers, data/MarTech leads, UX or service designers, and more. Participants had at least six months of tenure and direct involvement in AI and/or DT-related approaches.

3.6. Data Sources and Collection Procedure

3.6.1. Semi-Structured Interviews

Interviews lasted 60–75 min. The audio was recorded with consent, professionally transcribed using Otter.ai software (https://otter.ai/). Moreover, the transcribed data was verified by participants for factual accuracy, which is a form of member checking. The interview guide covered AI capabilities and monitoring, DT practice and artifacts, governance and privacy, capability building, outcomes and evidence, and risks and lessons learned.

3.6.2. Performance Metrics Analysis

The author collected quantitative data to assess the effectiveness of AI and DT outcomes. Where feasible, metrics were compared across 6–12 months pre- and post-initiative.
Core KPIs included:
  • e-commerce: click-through rate (CTR), conversion rate (CVR), customer acquisition cost (CAC), return on ad spend (ROAS), and 30-day repeat-purchase rate.
  • Software: MQL → SQL conversion, trial-to-paid conversion, and expansion revenue/net revenue retention (NRR).
  • Retail: footfall-to-basket conversion, units per transaction, loyalty redemption rate, customer satisfaction (CSAT)/Net Promoter Score (NPS).

3.6.3. Document Reviews

Internal artifacts, including strategy decks, OKRs, personas, journey maps, service blueprints, sprint boards, experimentation logs, and post-mortems, were examined using a structured audit sheet. Document insights were triangulated with interview claims and KPIs to strengthen chain-of-evidence traceability.

3.7. Data Analysis

For data analysis, the author used NVivo 15 software. Moreover, both deductive and inductive coding were used. Furthermore, open coding was followed by axial coding to describe contexts, mechanisms, and outcomes, and selective coding to create and develop cross-case propositions [43]. Two coders independently coded 20% of transcripts. Besides, differences were resolved by consensus, with interrater reliability targeted at Cohen’s κ ≥ 0.80 [44].
Pre–post differences and percentage changes were calculated for each KPI. Because organizational circumstances are multi-factorial, results were interpreted as associational rather than causal.

3.8. Limitations and Ethical Considerations

The author obtained informed consent from all participants. Under the NDA, for confidentiality, de-identification was performed. All data were stored in encrypted repositories with access restricted to the researcher. Identifiers were removed and replaced with pseudonyms.
There were several limitations. First, self-selection and access bias may offer advantage to SMEs with more robust governance or performance. Moreover, metric comparability across industries is insufficient, despite the use of indexing and standardization.
Case studies offer researchers a holistic research method. They consider the full circumstances of the case [41]. This holistic perspective reveals patterns and relationships that might not be apparent [45]. Nevertheless, these insights suggest areas for further research. Additionally, case studies are criticized for lack of rigor [39]. However, carefully designed and implemented case studies resolve these concerns [46,47].
Lastly, there is a limitation regarding pre–post KPI comparisons. Notably, these types of comparisons are often descriptive and cannot support causal claims because it may lack counterfactual data. Moreover, apparent “lifts” are easily mistaken for macro shocks. Furthermore, without a suitable control, differences may demonstrate background trends rather than the actual impact of the treatment.

4. Results

This research focused on and explored the integration of design thinking into AI-driven marketing for SMEs. This research was conducted over 17 months, from 1 January 2024, to 1 June 2025. Three SMEs (Table 1; Appendix A) were selected to conduct the research. Key Stakeholders and marketing practitioners in SMEs were interviewed. These allowed to explore factors involved in Design thinking integration within the SMEs for persuasive AI-driven marketing performances. Moreover, by analyzing real-world samples of three SMEs, this research presents practical insights, highlighting the successes and challenges of SMEs. Moreover, the dynamic nature of AI and design thinking in marketing strategies requires a flexible research method [37]. Investigating strategies employed by these SMEs, their challenges, and the results of their actions contributes valuable insights for marketing professionals to integrate design thinking in AI-driven marketing.

4.1. SME Profiles

The selection process continued for approximately one year, during which numerous SMEs were explored from an initial pool of candidates. After careful evaluation, three SMEs were chosen: one operating as an e-commerce platform, another as a software provider, and the third as a retail chain. The primary challenge in this process was the hesitation of SMEs to share insights into their marketing operations due to concerns about data privacy and confidentiality. Overcoming this limitation demanded continued engagement, including re-approaching the SMEs multiple times and creating a trust to secure their consent for participation in the study. Following extensive two-way communication with SME owners and marketing specialists, a concise profile of each SME was developed, as summarized below.
SME 1—An E-commerce Platform. SME 1, located in Chicago, IL, USA, with seventy-six employees, is an e-commerce platform that offers personal recommendations to businesses. SME 1 operates as an online marketplace specializing in niche products such as artisanal goods and eco-friendly items. For four years, it has used design thinking in its operations, which has enhanced its AI-driven marketing strategies.
  • Through an empathetic insight into their customers’ behaviors, they designed AI algorithms that effectively tailored product recommendations.
  • They refined their algorithms through creativity, innovation, and experimentation, improving customer satisfaction for long-term performances.
  • Marketing and design teams collectively implemented AI-driven solutions seamlessly.
SME 1 experienced significant growth in sales, customer engagement, and attention. This demonstrates the transformative power of integrating AI and design thinking in marketing.
SME 2—A Software Provider. SME 2, located in Saint Paul, MN, USA, with 122 employees, is a software-as-a-service provider for small businesses. It uses design thinking to augment and optimize its AI-powered email marketing medium. SME 1 provides customized software solutions, specializing in cloud-based EMS (enterprise management systems).
  • They prioritized user needs; they designed AI algorithms that personalized email content and timing. Moreover, converting into higher open and click-through rates.
  • Creativity in SMEs was encouraged through brainstorming sessions, allowing marketing specialists and teams to innovate to market demands.
  • The cross-functional collaboration enabled the effective integration of AI-driven marketing and design thinking, driving customers toward the business.
SME 2’s success emphasizes the effectiveness of design thinking in guiding AI-driven marketing initiatives toward positive ROI.
SME 3—A Retail Chain. SME 3, a local retail chain with 151 employees in San Diego, CA, USA, has faced significant challenges in implementing design thinking with AI-driven marketing. SME3 operates a chain of brick-and-mortar stores, offering household products and groceries, with a growing online presence.
  • By embracing design thinking principles, such as empathy mapping and prototyping, they could not decode insights into actionable solutions.
  • Limited resources and expertise in deploying AI algorithms effectively were significant.
  • Internal opposition, enhanced by siloed department communication, leads to disorganized marketing actions.
SME 3 failed to utilize the prospect of design thinking and AI-driven marketing. This outcome highlighted the significance of organizational readiness and the need for collaboration during the implementation process.

4.2. Interview Results

Overall, 18 semi-structured interviews were conducted in three SMEs. The author interviewed senior decision-makers, Tech leads, UX designers, campaign managers, and other key stakeholders. Interviews were audio-recorded and professionally transcribed. The interview results offered a set of first-order codes that were clustered into six cross-cutting themes, illustrated in Table 2.
Theme 1. Integration Patterns of AI and Design Thinking (DT). Two dominant patterns emerged: First, a fused pipeline in which DT sprints instantly generate data for AI models, and second, parallel tracks coordinated at governance checkpoints. The fused model was most observable in the e-commerce case, where software incorporated DT into product sprints, and retail operations ran in parallel cycles. Furthermore, SME 1 revealed the highest experimentation velocity and the tightest loop between prototype learnings and algorithmic targeting. In contrast, SME 2 applied DT in product-led growth funnels, while SME 3 revealed issues with store operations.
Theme 2. Governance. Interviewees stressed the significance of model monitoring (including drift and bias checks), data lineage, and clear ownership. Moreover, the results showed dependence, while governance patterns were associated with fewer rollback events. Furthermore, SME 2 revealed the most robust governance approaches. In contrast, SME 1 offered balanced in-house experimentation with platforms. Besides, SME 3 focused on governance, prioritizing customer privacy.
Theme 3. Experimentation. Interviewees noted shorter execution cycles following DT adoption. Moreover, they acknowledged attribution challenges. Furthermore, SME 1 focused on ROAS and cohort repeat rates. Additionally, SME 2 focused on trial-to-paid and time-to-value results. Lastly, SME 3 used footfall-to-basket and loyalty redemption metrics.
Theme 4. Data Foundations and Constraints. The interview results showed that data fragmentation and identity stitching were common pain points. SME 3’s limitations were operational and infrastructural, whereas SME 1’s were linked to privacy and commitment. Yet, SME 2 was accountable for ensuring schema alignment across product analytics and CRM.
Theme 5. Change Management and Skills Development. Interview results revealed the role ambiguity between data science, marketing, and design created early friction. Upskilling pathways correlated with fewer coordination breakdowns. SME 2 standardized guilds and playbooks. In contrast, SME 1 trusted the pairings of designers with performance marketers, and SME 3 relied on store manager enablement and streamlined artifacts.
Theme 6. Risk and Ethics in Practice. Interviewees recognized privacy compliance, bias, and over-targeting as primary risks. Most of them described ethics as ‘situational’ rather than formalized. Furthermore, SME 3 used the strictest privacy controls. SME 1 maintained suppression lists tied to consent states, and SME 2 indicated bias dashboards for model audits.
Across SMEs, the most significant pattern was the integration of DT prototyping with measurable AI-enabled interventions, supported by explicit governance rituals.

4.3. Performance Metrics

Furthermore, the author calculated performance metrics. These were essential to showcase the performances of SMEs. Below are three tables showing the computed pre-means (n = 6 months) and post-means (n = 6 months), absolute changes (Δ), and relative changes (Δ%) using monthly data, six months pre- and six months post, for each SME.
Table 3 demonstrates the following results. In SME 1, the click-through rate (CTR) increased from M = 1.17%, SD = 0.04 to M = 1.38%, SD = 0.04 (Δ% = +18.37%). More significantly, conversion rate (CVR) increased from M = 1.97%, SD = 0.09 to M = 2.64%, SD = 0.08 (Δ = +0.67 pp; Δ% = +33.49%). Customer acquisition cost (CAC) fell from M = $19.99, SD = 1.67 to M = $17.48, SD = 1.10 (Δ% = −12.55%). Moreover, return on ad spend (ROAS) improved from M = 1.18, SD = 0.14 to M = 1.93, SD = 0.16 (Δ% = +63.22%). Additionally, the 30-day repeat-purchase rate rose from M = 28.26%, SD = 1.80 to M = 34.27%, SD = 1.68 (Δ = +6.01 pp; Δ% = +21.29%). These results demonstrate that returns are not just clicks, they contribute to CVR and ROAS while CAC falls. This is an example of how better targeting leads to more effective consumer journeys with less spending.
Furthermore, Table 4 illustrates results based on SME 2, where MQL → SQL conversion rose from M = 19.64%, SD = 2.41 to M = 24.90%, SD = 2.54 (Δ = +5.26 pp; Δ% = +26.74%). Besides, Trial → Paid conversion improved from M = 20.55%, SD = 1.59 to M = 29.49%, SD = 1.86 (Δ = +8.94 pp; Δ% = +43.48%). Additionally, net revenue retention (NRR) improved from M = 1.021, SD = 0.018 to M = 1.046, SD = 0.017 (Δ% = +2.36%). These results demonstrate that the pipeline is healthier end-to-end, while NRR reveals smaller, lagging improvement.
Table 5 demonstrates results from SME 3, where Footfall to Basket conversion grew from M = 29.68%, SD = 2.90 to M = 33.56%, SD = 2.95 (Δ = +3.88 pp; Δ% = +13.08%). Also, units per transaction increased from M = 2.18, SD = 0.12 to M = 2.42, SD = 0.13 (Δ% = +10.92%). Moreover, loyalty redemption grew from M = 20.57%, SD = 2.82 to M = 24.66%, SD = 2.90 (Δ = +4.09 pp; Δ% = +19.86%). Further, CSAT increased from M = 4.08, SD = 0.09 to M = 4.31, SD = 0.09 (Δ = +0.23; Δ% = +5.68%). Lastly, NPS improved from M = 38.0, SD = 1.41 to M = 45.5, SD = 4.81 (Δ = +7.5 points; Δ% = +19.74%). These results reveal that behaviorally proximal results respond more strongly than attitudinal scores, which still show modest improvement.

4.4. Document Review

To further explore the AI-driven marketing through DT for sustainable growth of SMEs, the internal artifacts, such as strategy decks, OKRs, journey maps, service blueprints, sprint boards, and more, were systematically audited for 12 months in these 3 SMEs. This approach was significant as it cross-checked against interview narratives and KPI performance metrics. These audits showed several important results:
  • Strategic–operational alignment. Strategy decks always referenced AI-enabled targeting and personalization. Besides, emphasizing DT cycles as core levers for growth and efficiency. The target results documented in the records were similar to the KPIs computed through performance metrics, supporting construct validity.
  • Operationalization evidence. Artifacts displayed tangible DT practice where personas and journey maps supported the research problem, while sprint boards documented rapid test cycles. Moreover, in the SME1 case, personalization playbooks aligned with observed CVR/ROAS advancements. In the SME2, product-led growth sprints compared to higher trial → paid and improved MQL → SQL. In the SME3, service blueprints were aligned with growth in foot traffic, basket conversion, and loyalty redemption.
  • Risk controls. Privacy checklists and model-monitoring reports were documented in most cases. Accordingly, the teams that documented weekly experiment reviews revealed steadier KPI variance and fewer recorded rollbacks, which strengthened interview affirmations about governance “rituals” that enable durable performance.
  • Negative evidence and gaps. Notably, not all results were equally supported. For instance, SMEs lacked complete post-mortems. In SME3, legacy POS constraints emerged in service blueprints, limiting identity stitching and tempering KPI gains.

5. Discussion

To summarize the results, Table 6 was developed, highlighting integrating AI with design thinking principles within the SMEs. According to the results, the SMEs have implemented design thinking principles in their operations, illustrated in Appendix B. It shows seven stages that are fundamental for design thinking. It indicates both the problem space, where SMEs identify problems (root causes) related to marketing strategies, and the solution space, including implementation, scale, and sustain stages.
Table 6 demonstrations the full scale of implementing design thinking in an AI-driven marketing framework. After data transcription, each phase underlines the objectives and tools utilized by SMEs 1, 2, and 3 to perform. This leads to effectiveness and efficiency in achieving overall organizational objectives in SMEs.
The case studies on SMEs 1, 2, and 3 display the transformative possibilities and challenges of integrating design thinking with AI-driven marketing. Even more, having these insights highlights today’s digital environment, where innovation is fundamental.
All three SMEs acknowledged the importance of prioritizing user needs in developing AI-driven marketing solutions, showing customer-centricity. They also emphasized the value of interdisciplinary alliances in implementing AI-driven marketing projects. Besides, creativity and experimentation were facilitated across all SMEs to innovate and offer continuous improvements for integration. Moreover, across SMEs, the availability of resources and expertise for AI implementation was a significant factor. Moreover, internal resistance and organizational readiness were highlighted. Lastly, from Table 5 and Table 6, it was revealed that SME3 failed to apply DT outcomes into operational decisions for AI-driven marketing. The direct failures were an insight-to-action gap and siloed incentives that blocked cross-functional implementation. Moreover, the subsequent risks were associated with mis-targeted promotions that threatened margins, data privacy exposure, vendor lock-in, and backlash against brick-and-mortar operations when recommendations ignored inventory and labor constraints.
Furthermore, in each phase, it was visible that SMEs have used different tools to enhance their data collection and planning. This underscored the variety of AI tools that were and are existent on the market, supporting the discourse that SMEs need to utilize not all, but some of them in real-time to earn or gain a competitive edge. Moreover, these examples demonstrate that while integrating design thinking and AI in marketing can lead to innovative and effective strategies, success demands a comprehensive approach with user-centricity, collaboration, and business readiness.
Performance metrics analysis revealed several arguments:
  • Argument 1—AI and DT integration pays off when it shortens the hypothesis-to-impact loop. According to the results, where DT accelerated high-quality prototypes and provided them directly to algorithmic targeting, we see downstream efficiency, not just top-funnel lifts. For example, e-commerce CVR grew by 33% and ROAS increased by 63% while CAC dropped by 13%. That pattern shows fewer wasted impressions and better audience—offer fit, not brute-force spend. These align with results from interviews as well.
  • Argument 2—Data constraints shape the slope of improvement. In SME 2, Trial → Paid (+43%) and MQL → SQL (+27%) jumped quickly. NRR (+2.4%) shifted less over the same window, which is consistent with retention and expansion requiring more time and repeated value moments. In SME3, Footfall to Basket (+13%), Units/Txn (+11%), Loyalty (+20%) are sizable but determined by legacy POS. Moreover, interview results revealed identity stitching at the “store edge” and privacy gates as rate-limiters.
  • Argument 3—Vanity metrics are a trap; triangulate. Results showed that the CTR rose by 18%, but we only assume it progressed because the CVR and ROAS moved in tandem, and the CAC fell. This shields against the standard failure mode of optimizing attention without improving action.
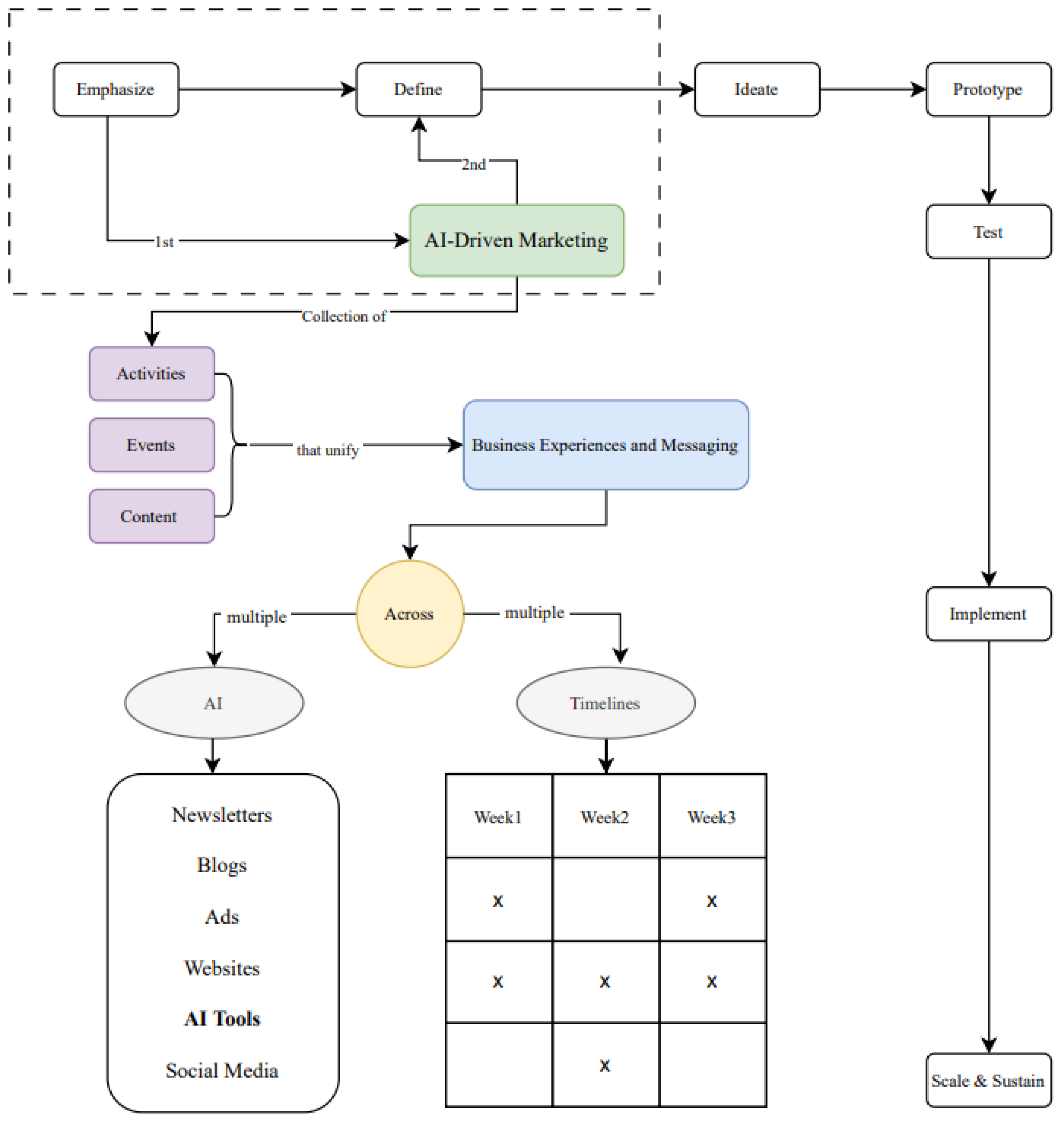
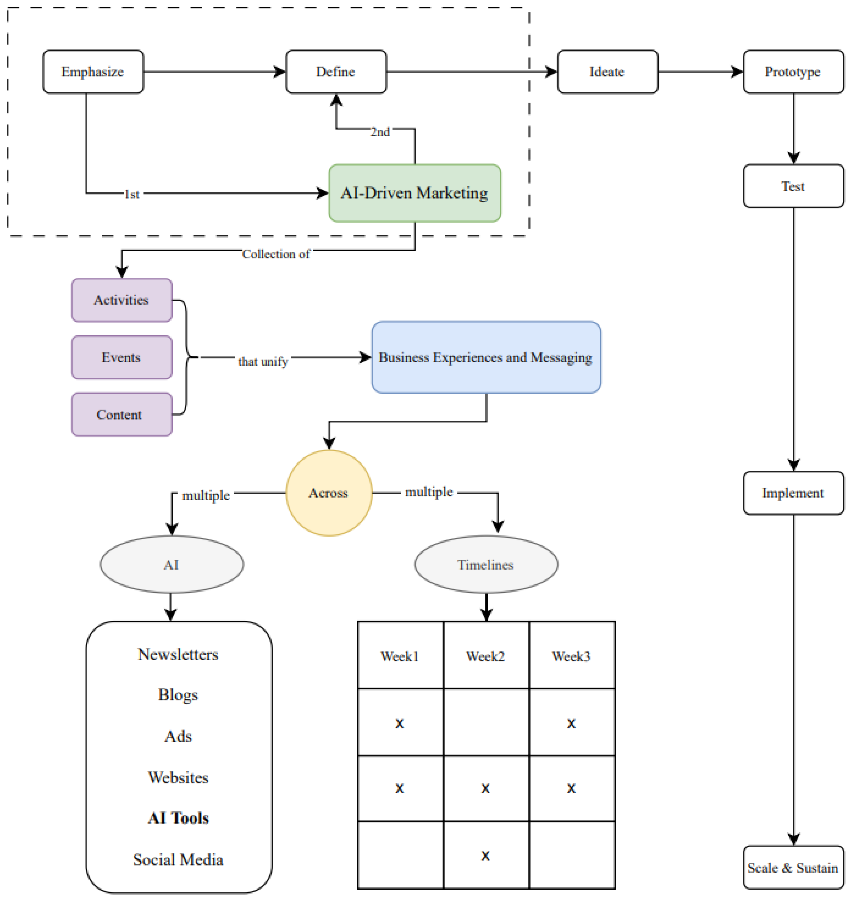
Finally, a framework was developed based on observed data from three case studies, represented in Figure 1. This framework incorporates a Design Thinking philosophy with AI-driven marketing, encouraging businesses to practice this extraordinary integration.
This framework was developed rigorously, combining insights from semi-structured interviews, performance evaluations, and document reviews conducted across three SMEs. First, key stakeholders provided insights. The interviews focused on understanding the integration of AI-driven marketing strategies and the adoption of Design Thinking principles in SME marketing operations. The results provided rich qualitative insights about applying AI tools and Design Thinking. Moreover, marketing performance metrics were acquired from each SME. These rich data validated the effectiveness of the approaches and informed the iterative stages represented in the framework. Furthermore, internal files were used. Thus, recurring themes were synthesized, allowing the development of the framework in Figure 1.
The results were translated into a visual framework to capture the iterative and cyclical nature of Design Thinking in marketing. The draft was shared with the stakeholders of SMEs for feedback. Thus, revisions were made based on suggestions, providing the model accurately. Finally, the refined model was finalized as a framework for SMEs to adopt AI-driven marketing strategies enriched with Design Thinking directions. The process flow emphasizes scalability and sustainability, making it applicable to many SMEs. This structured approach ensured that the model was grounded in real-world practices.
Effective AI-driven marketing campaign management is crucial for the success of all marketing campaigns, especially for SMEs. This is particularly true in today’s competitive business environment, which demands data-driven and AI-driven solutions and encourages design thinking. Without this, SMEs will have an unorganized marketing campaign, challenged with tactical planning, execution, audience metrics, etc.
Figure 1 demonstrates the Design Thinking Model with AI-driven marketing. The framework encourages the integration of two frameworks: design thinking and Marketing management powered by AI. The most fundamental part of this framework is the first block, which is the power to “emphasize” and “define” AI marketing elements. As the figure shows, marketing practitioners must accept AI-driven marketing, which is a challenge, as many have yet to accept and trust AI as an efficient tool.
AI-driven marketing is a collection of activities, events, and content powered by AI tools that enhance business experiences and messaging tailored to the target audiences. This process allows marketing practitioners to define real-time and responsive marketing campaigns. Moreover, having a clear vision for the media plan is important. SMEs must be efficient and resourceful with limited resources; therefore, the right planning will allow them to reach multiple segments in a short time.
As long as marketing practitioners effectively emphasize AI-driven marketing, they will have an opportunity to start building specific marketing campaigns or strategies. This phase allows SMEs to have multiple campaign options. Moreover, with clear media plans and strategies, SMEs can test their campaigns and finally implement them. In this process, it is fundamental to have all functional elements of the campaigns defined and ready to be operational.
Lastly, scaling and sustaining. Well-defined campaigns are required to generate data to benchmark performance constantly. Smart data enables SMEs to be practical with data-driven decisions and measure future operational periods. AI will eliminate routine tasks, while practitioners will control resources and a competitive business landscape. As long as marketing professionals and practitioners recognize this, the integration and implementation of the developed process should be positive. Moreover, AI-driven marketing has advantages, from ensuring all tasks are planned to optimizing content to reflect the same unified message.
This framework communicates a single message and encourages a harmonious marketing experience by planning, executing, following, measuring, and analyzing tasks across multiple channels to reach a specific objective.

6. Conclusions

This research explored how integrating design thinking philosophy can improve the effectiveness of AI-driven marketing campaigns for SMEs. It was hypothesized that integrating the design thinking philosophy into AI-driven marketing strategies improves marketing effectiveness for SMEs compared to AI-driven marketing strategies that do not incorporate design thinking. Based on the research, it could be concluded that integrating the design thinking philosophy into AI-driven marketing strategies is associated with refining marketing effectiveness for SMEs compared to AI-driven marketing strategies that do not incorporate design thinking. This is shown in the case study assessment, where two of three SMEs successfully integrated design thinking and AI marketing into their campaigns. Design thinking encourages creative problem-solving, eventually leading SMEs to be more innovative and resourceful with marketing campaign planning and implementation.
These results demonstrate that integrating design thinking philosophy with AI-driven marketing strategies improves marketing effectiveness for SMEs. Through case study observations, SMEs that adopted design thinking principles successfully designed user-centered AI solutions, such as personalized recommendation algorithms and optimized email marketing platforms, delivering higher customer engagement and outcomes. Conversely, challenges in resource allocation and organizational readiness restricted the adoption of such practices in some SMEs, highlighting the critical role of preparedness in using these tools.
The results emphasized the constructive collaboration between design thinking components and AI-driven marketing capabilities like personalization, automation, and data-driven decision-making. SMEs using this integrated approach can achieve superior customer interaction, offering a competitive advantage in vibrant business conditions. The proposed model emphasized the need for user-focused strategies, adaptability, and iterative experimentation to maximize the impact of AI-driven marketing strategies. Moreover, the contribution is practical, as it proposes an end-to-end integration framework that refocuses AI marketing from “how well to predict” to “what is worth predicting,” facilitating more rapid learning cycles and more accountable results.
This study faced several limitations. First, there was limited employee-specific data; respondents were short on feedback. Second, the unique characteristics of the selected SMEs raise questions about the generalizability of findings to diverse business contexts. Third, the potential risk of bias and influence from respondents’ preferences might shape interpretations and conclusions. Fourth, pre–post contrasts are sensitive to seasonality and random external shocks in the absence of a counterfactual. Lastly, the qualitative nature of this study may challenge readers who prefer statistical evidence, highlighting the necessity of further quantitative validation. The qualitative case study method was conducted with rigor using systematic protocols, triangulation, and evidence coding, which provided credibility and analytic depth. However, subsequent quantitative testing would have strengthened external validity and causal assumption.
Longitudinal research is recommended. The future research should explore employee perspectives on integrating design thinking and AI-driven marketing, by quantitatively measuring customer engagement, impact of adaptation and readiness, and employee satisfaction. The longitudinal research demonstrates long-term impact and offers actionable recommendations.
By addressing the identified limitations and pursuing future research directions, this study delivers a relevant framework for SMEs aiming to improve customer experience and differentiate themselves in an increasingly competitive business ecosystem. Integrating design thinking and AI-driven marketing presents a transformative opportunity for sustainable growth.

Funding

This research received no external funding.

Institutional Review Board Statement

IRB approval is waived because the Regulations of the Ethics Committee for Research Compliance at Kauno kolegija (approved 10 January 2023) explicitly allow the Committee to issue an exemption when the study does not fall within the scope of mandatory review. As outlined in Article 43(d) of the Committee Regulation, the Committee may issue the outcome: “approval not required,” based on the nature and methodology of the research. In conclusion, the research study titled “The Relevance of AI-Driven Marketing Through Design Thinking for a Strategic Approach for Resilient Problem-Solving and Communication for SMEs” by Ioseb Gabelaia at Kauno Kolegija Higher Education Institution complied with the institutional and national ethical principles governing applied research and did not meet the criteria for mandatory ethical approval prior to implementation.

Informed Consent Statement

Informed consent was obtained from all subjects involved in the study.

Data Availability Statement

The original contributions presented in this study are included in the article. Further inquiries can be directed to the corresponding author.

Conflicts of Interest

The author declares no conflicts of interest.

Abbreviations

The following abbreviations are used in this manuscript:
AIArtificial Intelligence
DTDesign Thinking
SMEsSmall and Medium Size Entreprises
NDANondisclosure Agreement

Appendix A

Appendix A is an extended version of Table 1, showing the detailed Stepwise Screening and Outcomes.
Table A1. SME Stepwise Screening and Outcomes.
Table A1. SME Stepwise Screening and Outcomes.
SMESectorAIDTAccessPre/PostSizeSector FitStabilityEthicsGeoTime Total
A—SME1E-comm5 × 205 × 204 × 154 × 105 × 55 × 105 × 55 × 53 × 54 × 588
B—SME2Software544455553384
C—SME3Retail444455553381
FEdTech453352552272
EFinTech433352552268
HSaas432352552263
JHealth332351552258
This table supplements Screening showing Inter-Coder Reliability for Thematic Coding
Table A2. Summary of Cohen’s k.
Table A2. Summary of Cohen’s k.
Theme/CategoryCohen’s κAgreement Strength
Digital Strategy0.72Substantial
Customer Engagement0.81Almost Perfect
AI Integration0.68Substantial
Organizational Barriers0.77Substantial
Innovation Practices0.84Almost Perfect

Appendix B

The figure is the design thinking process representation to be used for integrating AI and DT.
Figure A1. Design thinking Mapping for Integrating AI and DT.
Figure A1. Design thinking Mapping for Integrating AI and DT.
Sustainability 17 08994 g0a1

Appendix C

The figure represents a Systematic Literature Review, demonstrating selection of articles for literature analysis.
Figure A2. Systematic Literature Review (Developed by the Author).
Figure A2. Systematic Literature Review (Developed by the Author).
Sustainability 17 08994 g0a2

References

  1. Auernhammer, J.; Roth, B. What Is Design Thinking? In Design Thinking Research; Springer: Berlin/Heidelberg, Germany, 2023; pp. 169–196. [Google Scholar] [CrossRef]
  2. Diderich, C. Design Thinking for Strategy: Innovating Towards Competitive Advantage; Springer: Berlin/Heidelberg, Germany, 2020. [Google Scholar]
  3. Gabelaia, I. The Applicability of Artificial Intelligence Marketing for Creating Data-driven Marketing Strategies. J. Mark. Res. Case Stud. 2022, 2022, 466404. [Google Scholar] [CrossRef]
  4. Sivasankari, M.; Balamurugan, P. Ai-Driven Marketing Strategies: Enhancing Roi and Customer Engagement. Migr. Lett. 2024, 21, 1031–1040. [Google Scholar]
  5. Yaiprasert, C.; Hidayanto, A.N. AI-driven ensembles three machine learning to enhance digital marketing strategies in the food delivery business. Intell. Syst. Appl. 2023, 18, 200235. [Google Scholar] [CrossRef]
  6. Babatunde, S.O.; Odejide, O.A.; Edunjobi, T.E.; Ogundipe, D.O. The Role of Ai in Marketing Personalization: A Theoretical Exploration of Consumer Engagement Strategies. Int. J. Manag. Entrep. Res. 2024, 6, 936–949. [Google Scholar] [CrossRef]
  7. Yusuf, S.O.; Durodola, R.L.; Ocran, G.; Abubakar, J.E.; Echere, A.Z.; Paul-Adeleye, A.H. Challenges and opportunities in AI and digital transformation for SMEs: A cross-continental perspective. World J. Adv. Res. Rev. 2024, 23, 668–678. [Google Scholar] [CrossRef]
  8. Iyelolu, T.V.; Agu, E.E.; Idemudia, C.; Ijomah, T.I. Driving SME innovation with AI solutions: Overcoming adoption barriers and future growth opportunities. Int. J. Sci. Technol. Res. Arch. 2024, 7, 036–054. [Google Scholar] [CrossRef]
  9. Samayamantri, L.S. Cognitive Affiliate Platforms: Revolutionizing Marketing Strategies through AI-driven Intelligence. Int. Mach. Learn. J. Comput. Eng. 2023, 6, 1–9. [Google Scholar]
  10. Pande, M.; Bharathi, V.S. Theoretical foundations of design thinking—A constructivism learning approach to design thinking. Think. Ski. Creat. 2020, 36, 100637. [Google Scholar] [CrossRef]
  11. Fetzer, J.H.; Fetzer, J.H. What Is Artificial Intelligence? Springer: Dordrecht, The Netherlands, 1990; pp. 3–27. [Google Scholar] [CrossRef]
  12. Ergen, M. What is artificial Intelligence? Technical considerations and future perception. Anatol. J. Cardiol. 2019, 22, 5–7. [Google Scholar] [CrossRef]
  13. Russell, S.J.; Norvig, P. Artificial Intelligence: A Modern Approach, 4th ed.; Pearson: Bloomington, MN, USA, 2020. [Google Scholar]
  14. Suleimenov, I.E.; Vitulyova, Y.S.; Bakirov, A.S.; Gabrielyan, O.A. Artificial Intelligence: What is it? In Proceedings of the 2020 6th International Conference on Computer and Technology Applications, Antalya, Turkey, 14–16 April 2020; pp. 22–25. [Google Scholar]
  15. Magistretti, S.; Pham, C.T.; Dell’Era, C. Enlightening the dynamic capabilities of design thinking in fostering digital transformation. Ind. Mark. Manag. 2021, 97, 59–70. [Google Scholar] [CrossRef]
  16. Meinel, M.; Eismann, T.T.; Baccarella, C.V.; Fixson, S.K.; Voigt, K.-I. Does applying design thinking result in better new product concepts than a traditional innovation approach? An experimental comparison study. Eur. Manag. J. 2020, 38, 661–671. [Google Scholar] [CrossRef]
  17. Razzouk, R.; Shute, V. What is design thinking and why is it important? Rev. Educ. Res. 2012, 82, 330–348. [Google Scholar] [CrossRef]
  18. Kimbell, L. Rethinking design thinking: Part I. Des. Cult. 2011, 3, 285–306. [Google Scholar] [CrossRef]
  19. Rowe, P.G. Design Thinking; MIT Press: Cambridge, MA, USA, 1991. [Google Scholar]
  20. Liedtka, J. Why design thinking work? Harv. Bus. Rev. 2018, 96, 72–79. [Google Scholar]
  21. Nakata, C.; Hwang, J. Design thinking for innovation: Composition, consequence, and contingency. J. Bus. Res. 2020, 118, 117–128. [Google Scholar] [CrossRef]
  22. Kumar, A.B. AI-Based Digital Marketing Strategies—A Review. In Inventive Computation and Information Technologies; Springer: Singapore, 2021; pp. 957–969. [Google Scholar] [CrossRef]
  23. Parizi, R.; Prestes, M.; Marczak, S.; Conte, T. How has design thinking being used and integrated into software development activities? A systematic mapping. J. Syst. Softw. 2022, 187, 111217. [Google Scholar] [CrossRef]
  24. Knight, E.; Daymond, J.; Paroutis, S. Design-Led Strategy: How to Bring Design Thinking into the Art of Strategic Management. Calif. Manag. Rev. 2020, 62, 30–52. [Google Scholar] [CrossRef]
  25. Sharma, K.K.; Tomar, M.; Tadimarri, A. AI-driven Marketing: Transforming Sales Processes for Success in the Digital Age. J. Knowl. Learn. Sci. Technol. 2023, 2, 250–260. [Google Scholar] [CrossRef]
  26. Samadhiya, A.; Agrawal, R. Developing a handloom through d.schools design thinking approach. Technol. Soc. 2022, 71, 102134. [Google Scholar] [CrossRef]
  27. Reinecke, S. What is it that design thinking and marketing management can learn from each other? In Design Thinking for Innovation: Research and Practice; Springer International Publishing: Cham, Switzerland, 2016; pp. 151–162. [Google Scholar] [CrossRef]
  28. Chen, S.; Benedicktus, R.; Kim, Y.; Shih, E. Teaching design thinking in marketing: Linking product design and marketing strategy in a product development class. J. Mark. Educ. 2018, 40, 176–187. [Google Scholar] [CrossRef]
  29. Lee, C.; Benza, R. Teaching innovation skills: Application of design thinking in a graduate marketing course. Bus. Educ. Innov. J. 2015, 7, 43. [Google Scholar]
  30. Mahajan, V.; Mahajan, S. Problem Solving of Digital Marketing with Design Thinking Model. Ushus J. Bus. Manag. 2022, 21, 25–33. [Google Scholar]
  31. Păvăloaia, V.D.; Necula, S.C. Artificial intelligence as a disruptive technology systematic literature review. Electronics 2023, 12, 1102. [Google Scholar] [CrossRef]
  32. Bock, D.E.; Wolter, J.S.; Ferrell, O.C. Artificial intelligence: Disrupting what we know about services. J. Serv. Mark. 2020, 34, 317–334. [Google Scholar] [CrossRef]
  33. Gabelaia, I. The Relevance of Social Media Marketing Skills for Managers in a Changing Digital World. Qual. Access Success 2019, 20, 65–76. [Google Scholar]
  34. Shepherd, D.A.; Majchrzak, A. Machines augmenting entrepreneurs: Opportunities (and threats) at the Nexus of artificial intelligence and entrepreneurship. J. Bus. Ventur. 2022, 37, 106227. [Google Scholar] [CrossRef]
  35. Rathore, B. Revolutionizing the Digital Landscape: Exploring the Integration of Artificial Intelligence in Modern Marketing Strategies. Multidiscip. J. 2016, 5, 8–13. [Google Scholar] [CrossRef]
  36. Redante, R.C.; Medeiros, J.F.; Vidor, G.; Cruz, C.M.; Ribeiro, J.L. Creative approaches and green product development: Using design thinking to promote stakeholders’ engagement. Sustain. Prod. Consum. 2019, 19, 247–256. [Google Scholar] [CrossRef]
  37. Merriam, S.B.; Tisdell, E.J. Qualitative Research: A Guide to Design and Implementation, 4th ed.; Jossey-Bass: San Francisco, CA, USA, 2015. [Google Scholar]
  38. Gioia, D. A Systematic Methodology for Doing Qualitative Research. J. Appl. Behav. Sci. 2020, 57, 20–29. [Google Scholar] [CrossRef]
  39. Eisenhardt, K.M. Building theories from case study research. Acad. Manag. Rev. 1989, 14, 532–550. [Google Scholar] [CrossRef]
  40. Yin, R.K. Case Study Research and Applications: Design and Methods, 6th ed.; SAGE Publications, Inc.: Thousand Oaks, CA, USA, 2018. [Google Scholar]
  41. Stake, R.E. The Art of Case Study Research; SAGE Publications, Inc.: Thousand Oaks, CA, USA, 1995. [Google Scholar]
  42. Widdowson, M. Case Study Research Methodology. Int. J. Trans. Anal. Res. 2011, 2, 25–34. [Google Scholar] [CrossRef]
  43. Miles, M.B.; Huberman, A.M.; Saldaña, J. Qualitative Data Analysis: A Methods Sourcebook, 3rd ed.; SAGE: Thousand Oaks, CA, USA, 2014. [Google Scholar]
  44. Cohen 2014, J. A coefficient of agreement for nominal scales. Educ. Psychol. Meas. 1960, 20, 37–46. [Google Scholar] [CrossRef]
  45. Meyer, C.B. A Case in Case Study Methodology. Field Methods 2001, 13, 329–352. [Google Scholar] [CrossRef]
  46. Johansson, R. On Case Study Methodology. Open House Int. 2007, 32, 48–54. [Google Scholar] [CrossRef]
  47. Virginia, B.; Victoria, C. Conceptual and design thinking for thematic analysis. Qual. Psychol. 2022, 9, 3–26. [Google Scholar] [CrossRef]
Figure 1. Design Thinking Framework with AI-Driven Marketing for SMEs (Developed by the Author).
Figure 1. Design Thinking Framework with AI-Driven Marketing for SMEs (Developed by the Author).
Sustainability 17 08994 g001
Table 1. Stepwise Screening and Outcomes (Developed by the Author).
Table 1. Stepwise Screening and Outcomes (Developed by the Author).
SME CodeSectorEligible?ScoreKey Notes
AE-commerceYes88Personalization + ROAS data, Full Access
BSoftwareYes84Product-led growth metrics + DT Sprints
CRetailYes81Omnichannel KPIs + service blueprints
DHospitalityNo-No DT Evidence
EFintechYes68Limited doc Access
FEdTechYes72Metrics partial, strong DT artifacts
GFashion DTCNo-Headcount < 10
HSaaSYes63NDA constraints on KPIs
IMarketplaceNo-M&A in progress
JHealthcareYes58Strict PHI constraints: metrics limited
KLogisticsNo-Good Access; AI limited to RPA (exclusion)
Table 2. Six Themes from the Interviews (Developed by the Author).
Table 2. Six Themes from the Interviews (Developed by the Author).
ThemeDefinition (Concise)Exemplar Verbatim (Anonymized)Cross-Case Contrast (Salient)
Integration Patterns of AI × DTHow AI decisioning is synchronized with Design Thinking cycles in daily work.“DT prototypes feed our targeting backlog every two weeks; audience updates are automatic after each sprint review.”—SME1_MarTechLeadFused pipeline (SME1) vs. coordinated parallel tracks (SME3); PLG-embedded loop (SME2)
Capability Stack & GovernanceMaturity of data/model ops and the rituals that control privacy, bias, and rollbacks.“Weekly experiment reviews with privacy sign-off cut rollbacks by half compared to last quarter.”—SME2_ProductDirectorStrongest MLOps in SME2; stricter privacy gates in SME3
Experimentation & Measurement DisciplineHypothesis-to-launch cadence, guardrails, and accumulation of evidence.“We moved from quarterly to biweekly tests; every hypothesis ships with a KPI and a rollback rule.”—SME1_GrowthDirectorFastest cadence in SME1; KPI discipline anchored to telemetry in SME2
Data Foundations & Infrastructure ConstraintsData quality, identity stitching, and system interoperability shaping feasibility.“Identity stitching breaks at the store edge; POS isn’t emitting the events we need.”—SME3_OpsLeadPrivacy/signal fidelity issues (SME1) vs. legacy POS constraints (SME3)
Change Management & Skills DevelopmentRole clarity, upskilling, and coordination mechanisms across functions.“We killed the ambiguity by pairing designers with performance marketers for every test.”—SME1_DesignLeadFormal guilds (SME2) vs. pairing model (SME1) vs. store enablement (SME3)
Risk & Ethics in PracticeOperationalization of privacy/fairness safeguards and mitigation tactics.“We cap frequency by consent state and run quarterly fairness checks on lookalikes.”—SME1_PrivacyOfficerStrictest privacy gates in SME3; bias dashboards piloted in SME2
Table 3. SME1 KPIs based on Pre-Post Summary (Developed by the Author).
Table 3. SME1 KPIs based on Pre-Post Summary (Developed by the Author).
KPIMean_PreMean_PostDeltaDelta_%
CTR0.01170.01380.002118.37%
CVR0.01970.02640.006633.49%
CAC ($)19.987917.4803−2.5077−12.55%
ROAS1.18281.93070.747863.22%
Repeat Rate0.28260.34270.060121.29%
Table 4. SME2 KPIs based on Pre-Post Summary (Developed by the Author).
Table 4. SME2 KPIs based on Pre-Post Summary (Developed by the Author).
KPIMean_PreMean_PostDeltaDelta_%
MQL → SQL0.19640.24900.052526.74%
Trial → Paid0.20550.29490.089343.48%
NRR1.02131.04550.02412.36%
Table 5. SME3 KPIs based on Pre-Post Summary (Developed by the Author).
Table 5. SME3 KPIs based on Pre-Post Summary (Developed by the Author).
KPIMean_PreMean_PostDeltaDelta_%
Footfall → Basket0.29680.33560.038813.08%
Units/Transaction2.18072.41880.238110.92%
Loyalty Redemption0.20570.24660.040919.86%
CSAT (1–5)4.07834.31000.23175.68%
NPS38.000045.50007.500019.74%
Table 6. Integration of Design Thinking and AI-Driven Marketing for SMEs.
Table 6. Integration of Design Thinking and AI-Driven Marketing for SMEs.
EmpathizeObjectivesTools
Understand the customers’ behaviors to inform AI-driven marketing strategies.
  • User Research—Conduct interviews, surveys, and analyze customer feedback to collect insights.
  • Data Analysis—Utilize AI to analyze user behavior, purchase history, and interaction patterns.
  • Customer Persona Development—Create comprehensive user personas characterizing different target segments.
  • AI-based sentiment analysis tools
  • Customer feedback platforms
  • User journey mapping software
DefineOpenly communicate the marketing challenge/opportunity based on insights from the Empathize phase.
  • Problem Statement—Formulate a clear and concise problem statement that addresses customer needs and aligns with business goals.
  • Data-Driven Insights—Employ AI to identify patterns
  • Goals and Metrics—Determine specific, measurable goals for the AI-driven marketing initiative.
  • Data visualization tools
  • AI-powered analytics platforms
  • SWOT analysis
IdeateGenerate various creative ideas for focusing on a defined problem.
  • Brainstorming Sessions—Facilitate cross-functional brainstorming sessions with marketing, data, and design teams.
  • AI-Enhanced Ideation—Use AI tools to indicate marketing strategies based on historical data and trends.
  • Concept Development—Develop primary concepts and prioritize them based on a feasibility study.
PrototypeCreate representations of selected ideas to explore their viability.
  • Rapid Prototyping—Create low-fidelity prototypes of AI-driven marketing solutions.
  • AI Simulation—Practice AI to forecast the performance of marketing prototypes for various circumstances.
  • User Testing—Conduct initial testing with a small user group to gather feedback and iterate on the prototype.
  • Prototyping tools (e.g., Sketch 14.0, Adobe XD 57)
  • AI simulation software
TestValidate the prototypes with users based on their feedback.
  • Pilot Testing—Implement the AI-driven marketing prototype in a controlled environment
  • Performance Analysis—Use AI to monitor and analyze KPIs during testing.
  • Iterative Refinement—Gather user feedback and performance data to make necessary adjustments
  • A/B testing tools
  • AI analytics platforms
ImplementDeploy AI-driven marketing solutions to monitor performance.
  • Full-Scale Deployment—Roll out the AI-driven marketing strategy.
  • Continuous Monitoring—Use AI to track metrics.
  • Optimization—Frequently update and optimize the AI algorithms and marketing tactics.
  • Marketing automation platforms
  • Real-time analytics dashboards
  • AI-based optimization tools
Scale and sustainEnsure long-term scalability of the AI-driven marketing strategy.
  • Scalability Planning—Develop a plan for scaling the AI-driven marketing solution to new markets or segments.
  • Sustained Engagement—Use AI to personalize marketing efforts and effective levels of user engagement.
  • Continuous Innovation—Foster a culture of innovation for the SME’s marketing strategy.
  • AI-driven personalization engines
  • Customer relationship management (CRM) systems
Disclaimer/Publisher’s Note: The statements, opinions and data contained in all publications are solely those of the individual author(s) and contributor(s) and not of MDPI and/or the editor(s). MDPI and/or the editor(s) disclaim responsibility for any injury to people or property resulting from any ideas, methods, instructions or products referred to in the content.

Share and Cite

MDPI and ACS Style

Gabelaia, I. The Relevance of AI-Driven Marketing Through Design Thinking for a Strategic Approach to Resilient Problem-Solving and Communication for SMEs. Sustainability 2025, 17, 8994. https://doi.org/10.3390/su17208994

AMA Style

Gabelaia I. The Relevance of AI-Driven Marketing Through Design Thinking for a Strategic Approach to Resilient Problem-Solving and Communication for SMEs. Sustainability. 2025; 17(20):8994. https://doi.org/10.3390/su17208994

Chicago/Turabian Style

Gabelaia, Ioseb. 2025. "The Relevance of AI-Driven Marketing Through Design Thinking for a Strategic Approach to Resilient Problem-Solving and Communication for SMEs" Sustainability 17, no. 20: 8994. https://doi.org/10.3390/su17208994

APA Style

Gabelaia, I. (2025). The Relevance of AI-Driven Marketing Through Design Thinking for a Strategic Approach to Resilient Problem-Solving and Communication for SMEs. Sustainability, 17(20), 8994. https://doi.org/10.3390/su17208994

Note that from the first issue of 2016, this journal uses article numbers instead of page numbers. See further details here.

Article Metrics

Back to TopTop