Next Article in Journal
The Application of Landscape Indicators for Landscape Quality Assessment; Case of Zahleh, Lebanon
Previous Article in Journal
Turning Organic Waste into Energy and Food: Household-Scale Water–Energy–Food Systems
 
 
Font Type:
Arial Georgia Verdana
Font Size:
Aa Aa Aa
Line Spacing:
Column Width:
Background:
Systematic Review

A Conceptual Framework for Enabling Structural Steel Reuse Utilizing Circular Economy in Modular Construction

by
Shrouk Gharib
1,* and
Osama Moselhi
1,2
1
Department of Building, Civil, and Environmental Engineering, Concordia University, Montreal, QC H3G 1M8, Canada
2
Centre for Innovation in Construction and Infrastructural Engineering and Management (CICIEM), Gina Cody School of Engineering and Computer Science, Concordia University, Montréal, QC H3G 1M8, Canada
*
Author to whom correspondence should be addressed.
Sustainability 2025, 17(19), 8945; https://doi.org/10.3390/su17198945
Submission received: 12 August 2025 / Revised: 22 September 2025 / Accepted: 25 September 2025 / Published: 9 October 2025

Abstract

Steel production is a major contributor to resource use and greenhouse gas emissions, accounting for nearly 8% of global CO2 emissions, with structural steel accounting for more than half of this share. As the construction sector moves toward decarbonization, strategies for reuse, particularly within Modular and Offsite Construction (MOC), are receiving growing attention. This study presents a digitally integrated framework for the recovery, testing, and reuse of structural steel in MOC, grounded in Circular Economy (CE) principles. The framework is based on a systematic review of 162 academic, industry, and case study records and is structured across four stages: (1) material recovery, (2) testing and certification, (3) integration into MOC, and (4) performance evaluation. Building Information Modeling (BIM) and Material Passports (MPs) provide digital infrastructure for traceability, documentation, and compliance with established protocols, such as SCI P427 and P440. Reuse outcomes are assessed using the Modular Reuse Ratio (MRR), Carbon Savings (CS), Lifecycle Cost Savings (LCS), and a tailored Material Circularity Indicator (MCI). By aligning certification requirements with digital processes, the framework addresses current gaps in traceability, standardization, and decision support. It provides a scalable and replicable model that advances structural steel reuse, contributes to sector-wide decarbonization, and supports alignment with emerging CE and performance-based certification schemes.

Graphical Abstract

1. Introduction

The construction sector is one of the most resource- and carbon-intensive industries globally, accounting for nearly half of global raw material extraction, approximately 40% of greenhouse gas (GHG) emissions, and over one-third of energy-related CO2 emissions [1]. Globally, steel production alone is responsible for about 8% of CO2 emissions, equivalent to roughly 0.5 tonnes of CO2 per person annually. This represents 7–8% of the average individual’s total carbon footprint (6.8 tonnes CO2/year globally), making steel production one of the most significant indirect contributors to personal emissions through infrastructure and building construction [2,3]. Structural steel in construction represents the largest share, approximately 5%, owing to its dominance in load-bearing applications [4]. Reducing this share depends heavily on government procurement policies and decisions made by major facility owners, which drive the adoption of structural steel reuse [5,6,7]. For example, the Government of Canada has mandated a 30% carbon-emission reduction for the construction sector by 2025, 40–45% by 2030, and net-zero emissions by 2050 [8].
To place the scale of these figures in perspective, direct human activities, such as transportation, heating, and food production contribute roughly 4–5% of global CO2 emissions, a magnitude comparable to emissions from structural steel [7,9,10]. Structural steel used in the construction sector is a major contributor to embodied carbon, owing to its extensive application in load-bearing systems and the high emissions intensity of its production. The production of one tonne of crude steel generates approximately 1.92 tonnes of CO2 [11], underscoring the need for mitigation strategies that extend material lifespans and minimize waste [12,13].
Recent research emphasizes the urgent need to transition away from the conventional linear “take, make, dispose” model, which perpetuates resource depletion and landfill accumulation. For example, construction and demolition waste (C&DW) constitutes up to 62% of all landfill inputs in the UK and comparable or higher rates in other regions, such as Romania [14], underscoring the inadequacy of current waste management practices [15]. The transition to a Circular Economy (CE), an economic model focused on eliminating waste, maximizing material value, and regenerating natural systems, is impeded by fragmented regulations, inefficient recycling policies, and limited measurement indicators [16,17,18,19,20,21].
Although steel recycling is prevalent, contemporary researchers and policymakers increasingly advocate for higher-value reuse strategies that retain embodied carbon and can reduce lifecycle emissions by up to 90% [22,23,24]. Structural steel is particularly well-suited to such approaches due to its durability, standardization, and ability to maintain mechanical integrity across multiple use cycles [25,26,27]. However, the widespread adoption of steel reuse is constrained by ambiguous certification protocols, inconsistent regulatory environments, and insufficient digital traceability [22,23,24].
Modular and Offsite Construction (MOC) offers an effective platform for scaling steel reuse. MOC involves the prefabrication of building components under controlled conditions, which enables standardization, efficient logistics, and improved quality compared with conventional construction [28,29,30,31]. Features such as standardized fabrication, disassembly-ready design, and centralized quality control support CE objectives, such as reversibility and lifecycle extension [32,33,34,35]. Digital technologies, including Non-Destructive Testing [36,37,38], Building Information Modeling (BIM) [39,40], and Material Passports (MPs) [41,42,43], can facilitate traceability and verification, although these tools often operate in silos and are rarely integrated with regulatory or procurement systems [44,45].
Despite these advancements, a critical gap persists in linking regulatory requirements, digital tools, and standardized protocols to enable the scalable, verifiable, and high-value reuse of steel in MOC. This study addresses this gap by developing a performance-based framework for structural steel reuse that integrates a systematic review, compliance protocols, and digital traceability, thereby supporting practitioners, regulators, and designers in making informed reuse decisions.
The remainder of this paper is organized as follows: Section 2 outlines the systematic review methodology, Section 3 synthesizes the current literature and practices, Section 4 presents the proposed framework with its metrics and digital integration, Section 5 discusses the implications and future directions, and Section 6 concludes with recommendations for advancing circular steel reuse in MOC.

2. Materials and Methods

This study adopts a structured, three-phase methodology to develop a performance-based framework for structural steel reuse in Modular and Offsite Construction (MOC), grounded in Circular Economy (CE) principles. As illustrated in Figure 1, the approach consists of (i) a PRISMA-guided systematic literature identification and selection (Phase I), (ii) thematic extraction and synthesis (Phase II), and (iii) translation of findings into an integrated, metric-driven framework (Phase III).
Phase I involved a comprehensive literature search and screening process according to the PRISMA 2020 guidelines [46]. Searches were performed across Scopus, Web of Science, and Google Scholar, covering literature published between 2016 and 2025, and using Boolean queries, such as “structural steel reuse,” “circular economy,” “building information modeling,” and “modular construction” [30,46,47,48,49]. A total of 786 records were identified (671 from academic databases and 115 from gray literature). After the removal of 48 duplicates, 738 records were screened. Title and abstract screening excluded 358 records; 380 full-text articles were assessed, with 218 excluded for being irrelevant (n = 133) or low-quality (n = 85). An additional 78 of 115 gray literature items were excluded, yielding 162 studies (135 peer-reviewed and 27 additional sources), as depicted in the PRISMA flow diagram Figure 2.
The inclusion criteria required empirical or conceptual relevance to structural steel reuse, applicable testing protocols (NDT, DT, or AI-assisted diagnostics), deployment of digital tools (BIM, Material Passports, blockchain), and alignment with CE, MOC, or Design for Disassembly (DfD). The exclusion criteria ruled out non-steel, non-reproducible, purely theoretical works, and non-English publications. The final 162 studies formed the basis for the thematic synthesis in Section 3 and informed framework development in Section 4.

3. Literature Review

A systematic review and critical analysis of 162 records provided the empirical and conceptual foundations for the framework proposed in this study. Each record was evaluated for its empirical focus (e.g., Life Cycle Assessment, regulatory standards, digital tools, or project case studies), methodological approach, and direct relevance to structural steel reuse in Modular and Offsite Construction (MOC). Through inductive thematic synthesis, four themes emerged, reflecting the principal challenges and opportunities for advancing reuse: (1) Circular Economy (CE) strategies, (2) testing and certification protocols, (3) digital tools and traceability, and (4) regional practices and case studies. Figure 3 illustrates the chronological distribution of the reviewed publications across four themes: (1) CE strategies, (2) testing and certification, (3) digital tools and traceability, and (4) regional practices. The figure illustrates trends from 2016 to 2025, showing that CE strategies have sustained the highest research attention, while digital tools and regional practices have gained momentum more recently. These patterns informed the thematic synthesis and highlight the evolving priorities in structural steel reuse research and informed the thematic synthesis.

3.1. Theme 1: CE Strategies for Structural Steel Reuse

CE strategies emphasize minimizing waste and maximizing material service life through reuse, refurbishment, and remanufacturing processes. Structural steel, owing to its standardized profiles and mechanical durability, is well suited for repeated use in MOC [7,23,25,50,51,52]. Direct reuse, rather than recycling, preserves the embodied carbon and can reduce lifecycle emissions by over 90% [22,53,54].
Despite these advantages, the widespread adoption of steel reuse is hindered by fragmented protocols, liability concerns, and limited regulatory incentives [55,56,57,58,59]. Existing standards (e.g., EN 1090-2, ASTM A6 [60,61]) provide baseline certification but insufficient guidance for the reuse of components [50,51,62]. Design for Disassembly (DfD) is widely recognized as an enabler, yet most existing buildings lack disassembly-ready features [63]. Frameworks, such as the 3DR index, attempt to measure reuse readiness, but their practical application remains limited [23,64,65,66].
Economic considerations are a significant barrier. Although LCA findings consistently show substantial reductions in emissions, energy use, and waste [67,68,69,70], steel reuse is often viewed as costly because of the additional logistics, testing requirements, and fragmented procurement processes [71,72,73,74]. In MOC, CE strategies, such as early lifecycle planning, pre-demolition audits, and digital inventories are gaining traction, especially where robust regulatory or market incentives exist [34,75,76]. However, most CE frameworks lack modular-specific metrics, such as Reuse Ratios, Lifecycle Cost Savings (LCS), or traceability indices, which means that recycling often remains the default option [52,77].
Although digital tools are increasingly recognized as essential for advancing circularity, their integration into reuse workflows remains limited, with only a few records reporting the direct embedding of CE metrics within BIM or procurement systems [78,79,80]. Broader system-level analyses underscore these challenges. For example, studies on the U.S. steel sector reveal that circularity is constrained by scrap availability, contamination, and trade dependencies, highlighting the need for systemic interventions to unlock reuse potential [81,82]. Similarly, frameworks for emission reduction in steel manufacturing demonstrate that digitalization and energy-efficient technologies can play critical roles in balancing environmental performance with cost-effectiveness [83]. These insights reinforce that while CE strategies for structural steel reuse offer significant carbon and material savings, their scalability depends on aligning regulatory, economic, and digital enablers. This underscores the need for robust testing and certification protocols, as discussed in the following theme.

3.2. Theme 2: Testing and Certification Protocols for Structural Steel Reuse

Ensuring the safe reuse of structural steel in load-bearing applications requires rigorous verification of material integrity, mechanical performance, and regulatory compliance. Across records, the absence of standardized and widely accepted testing and certification protocols is a significant barrier, especially in MOC, where reliability and liability are critical concerns [6,50,84,85]. Two principal approaches are used: NDT, such as ultrasonic and radiographic methods, is appropriate for components with documented provenance, whereas DT, including tensile and spectroscopic analyses, is often necessary for legacy or undocumented steel, particularly steel produced prior to the 1970s [36,86,87].
NDT methods have been widely applied to evaluate steel and other structural materials without causing any damage. Techniques, such as ultrasonic testing, radiography, magnetic particle testing, eddy current testing, acoustic emission testing, and infrared thermography are valued for their ability to detect internal flaws, cracks, corrosion, and weld defects with high reliability [88,89]. These methods offer rapid inspection and are increasingly integrated with automated data analytics to improve accuracy and reduce subjectivity. Recent studies have also highlighted advances, such as micromagnetic and laser-based NDT methods, as well as digital twin–enabled inspection frameworks that further enhance precision and reproducibility [90,91,92]. In contrast, DT methods, including tensile testing, hardness, fatigue, and metallographic analysis, remain essential for legacy steels with uncertain provenance, providing direct measures of yield strength, ductility, and fracture toughness [93,94]. Although DT ensures compliance with regulatory codes, it is destructive by nature, limiting its application to sample coupons or non-critical components.
In the United Kingdom (UK), Steel Construction Institute (SCI) P427 and SCI P440 guidance documents provide structured pathways for certifying reused structural steel from buildings constructed before and after 1970, respectively. Most records indicate that these protocols remain largely limited to national projects [6,50]. A recurring challenge is the lack of integration between physical test results, typically recorded in static formats such as PDFs, and digital workflows in Building Information Modeling (BIM) systems. This disconnect limits the automated transfer and use of certification data within BIM environments, thereby constraining traceability, real-time compliance verification, and efficient component classification [41,95,96]. Many records advocate embedding test and certification data directly within BIM and Material Passport (MP) platforms to enable real-time compliance verification and more efficient component classification [39,97,98]. Technological advances such as AI-enhanced NDT systems and blockchain-enabled passports, further support tamper-proof and efficient documentation [95,99,100].
However, international codes, such as EN 1090, CSA S16 [101], and ASTM A6 remain focused on new steel, leaving reused materials in a regulatory gray zone [50,85,102]. Several records propose centralized, interoperable digital repositories integrated with BIM and MPs to streamline approvals and facilitate cross-jurisdictional reuse [39,97,98]. However, even the most rigorous certification systems are limited without a robust digital infrastructure to manage, document, and communicate compliance across project stages.

3.3. Theme 3: Digital Tools and Traceability

Digital technologies, particularly BIM and MPs, are central to enabling traceable structural steel reuse within CE frameworks [103]. BIM captures critical structural data, such as load history and dimensional tolerances, supporting the early assessment of reuse potential, whereas MPs provide comprehensive documentation of component provenance, test results, and lifecycle performance [39,41,97]. Together, these digital tools enable reliable information exchanges across project stages.
Numerous records demonstrate that emerging technologies, including phygital identifiers (e.g., QR codes, NFC, RFID), and blockchain tokenization, can further enhance traceability by securely linking physical components to digital records [104,105,106]. These systems support real-time tracking and validation throughout the project lifecycle, enabling more effective coordination between construction and deconstruction processes. However, the adoption of digital traceability is inconsistent. Many records highlight that relevant data are fragmented across disconnected formats and are rarely integrated into core digital platforms for design or deconstruction planning [107,108,109]. There is also a notable lack of standardized procedures for embedding NDT and DT results directly into BIM or MPs, which limits transparency and interoperability [96,110].
Although most regulatory frameworks do not yet mandate digital traceability, its importance is increasing for sustainability reporting and certification schemes, such as LEED, BREEAM, and Level(s) [111,112,113]. Several records advocate for unified digital infrastructures that consolidate certification data, material testing results, and sustainability metrics, thereby enhancing auditability and enabling more seamless circular workflows [97,114,115,116,117,118]. As digital tools become more fully integrated, the process of structural steel reuse is shifting from static documentation to proactive, data-driven decision-making. These system-level challenges and opportunities are further explored in the following theme.
Addressing these digital integration gaps requires not only technological advancement but also coordinated policy incentives and industry-wide standardization to ensure a scalable implementation. Ultimately, the interplay between digital solutions and regulatory practices becomes evident when examined through regional and project-based case studies.

3.4. Theme 4: Regional Practices and Case Studies

The successful reuse of structural steel depends not only on technical feasibility but also on a set of systemic enablers, including early-stage coordination, standardized verification, digital interoperability, and supportive procurement systems [97,111,119]. Evidence from diverse projects demonstrates that when reuse objectives are prioritized the design phase, such as through reversible joints and disassembly-ready detailing, higher recovery rates are achieved. In contrast, the absence of pre-demolition audits or detailed inventories can result in unnecessary component damage or disposal [23,120].
Digital tools and procurement platforms have proven to be pivotal for scaling reuse. For instance, in the deFlat Kleiburg project in the Netherlands, BIM enabled precise inventory mapping and reuse planning, whereas MPs verified the suitability of each component for integration into new designs. This digital infrastructure not only minimizes material waste but also improves project efficiency and lifecycle traceability. Similar approaches have been piloted in the Amsterdam Circular Building Program, where cross-sector public–private partnerships (PPP) have funded research, implemented pilot projects, and helped establish best practices for reuse [121].
Case study documentation is vital for building industry confidence and accelerating its adoption. The 318 Oxford Street London project demonstrated that structural steel columns could be successfully reclaimed and reused in new construction. However, the absence of BIM and MPs in this project meant that lifecycle tracking and quantification of sustainability impacts were not achievable. In One Golden Lane London, approximately 40 tonnes of steel were reused, supporting CE objectives; however, this project was limited by the lack of standardized certification and digital traceability, which restricted the ability to assess material integrity and sustainability outcomes.
Regional variations in adoption reflect differences in regulatory maturity, digital infrastructure, and market readiness [122]. The UK is recognized for its leadership in BIM-supported reuse and robust protocols (SCI P427, P440 [36,86]); Germany emphasizes stringent certification, whereas Japan and emerging economies are advancing more slowly owing to regulatory and infrastructure gaps [123,124]. Such variability highlights the importance of contextualizing the framework for steel reuse to align with local policies and technical capacities. The proposed framework explicitly supports this need by enabling stakeholders to assess regional readiness and tailor implementation strategies.
Looking forward, standardized data-sharing platforms, such as those outlined in the EU Circular Economy Action Plan (2020), are expected to facilitate cross-firm and cross-regional collaboration. The application of blockchain technology can offer tamper-proof, trusted records of material provenance and lifecycle performance, reduce administrative friction, and increase stakeholder confidence.
Collectively, these case studies and regional experiences underscore the necessity of a holistic, system-level approach that integrates design logic, digital tools, and regulatory processes. The practical insights and systemic challenges identified in this study directly inform the integrated framework presented in the following section, ensuring both its technical robustness and adaptability to real-world practice.

4. Framework Development

Building upon the thematic synthesis from Phase II, this section presents a performance-based framework for structural steel reuse in Modular and Offsite Construction (MOC). The framework aligns strategies identified in the literature with key Circular Economy (CE) principles, addressing persistent industry challenges, such as fragmented practices, inconsistent certification, and limited digital integration.
As shown in Figure 4, the framework is structured around four sequential stages: (1) Material Recovery, which involves the identification and evaluation of steel components suitable for reclamation; (2) Testing and Certification, which ensures compliance with regulatory and technical requirements through rigorous assessment; (3) Reuse in MOC, where certified components are reintegrated into modular workflows; and (4) Performance Evaluation, which quantifies environmental, economic, and circularity outcomes using standardized metrics. Each stage represents a critical entry point for the implementation of CE-aligned practices.
In contrast to prior frameworks, our approach integrates digital traceability, real-time performance evaluation, and alignment with modular construction and circular economy certification schemes. The framework further emphasizes the enabling role of digital tools, particularly Building Information Modeling (BIM) and Material Passports (MPs), in supporting metadata capture, traceability, and performance tracking throughout the reuse process. These tools, along with metrics, such as the Modular Reuse Ratio (MRR), Carbon Savings (CS), Lifecycle Cost Savings (LCS), and Material Circularity Indicator (MCI), enable robust, evidence-based decision-making across all stages.

4.1. Stage I: Material Recovery

The Material Recovery stage embodies the Recover principle of the CE, shifting the process from conventional demolition to selective deconstruction that preserves the integrity and dimensional accuracy of structural steel components for future reuse. Traditional demolition often damages or contaminates steel, limiting its reusability. In contrast, controlled dismantling, particularly for bolted or welded assemblies, enables the separation of components with minimal disruption, resulting in high-quality material outputs [125,126,127].
A critical enabler for effective recovery is the pre-demolition audit, which systematically assesses the structural role, physical condition, and spatial context of each component. Where available, BIM supports this process by providing detailed geometric and contextual data for disassembly planning. In the absence of BIM, 3D laser scanning or comprehensive site inspections can yield similar spatial insights [39]. This audit evaluates corrosion status, determines reuse feasibility, and leads to targeted testing strategies in Stage II.
To ensure traceability throughout the reuse workflow, it is essential to document and link key metadata, such as dimensions, functions, manufacturers, and exposure conditions, at the point of recovery. This can be achieved using digital identifiers, such as QR codes, RFID tags, or unique IDs. Without such documentation, even structurally sound components may be excluded from reuse because of the unverifiable provenance or missing certification records [41,97]. The early adoption of MPs at this stage enables persistent digital records that capture the service history, mechanical properties, and corrosion profiles. Integrating MPs with BIM produces interoperable and searchable inventories of recoverable components, supporting downstream certification and reuse [39].
Case studies, including One Golden Lane (UK) and deFlat Kleiburg (The Netherlands), have demonstrated the benefits and challenges of material recovery, revealing significant reductions in lifecycle carbon emissions and costs through large-scale steel reuse. However, they also highlight ongoing issues with data standardization and digital traceability, which can impact scalability and procurement [24,31,128].
As the foundation of the reuse framework, Stage I relies on four integrated practices: selective dismantling (rather than indiscriminate demolition), pre-demolition audits supported by digital tools, structured metadata capture at the component level, and the initialization of BIM-linked MPs. Despite these benefits, the industry’s preference for rapid demolition continues to undermine recovery potential and results in avoidable material losses [129,130,131]. Embedding structured recovery planning and digital documentation from the outset enables workflows that are traceable, certifiable, and performance-oriented.
Stage I yields four essential outputs for subsequent stages: verified dimensions and weights (captured via BIM or 3D scanning), metadata on origin and extraction conditions, initialized MPs with traceability data, and digitally indexed inventories of recoverable components. These outputs underpin the calculation of the MRR and CS and are essential inputs for subsequent testing and certification in Stage II.

4.2. Stage II: Testing & Certification

The Testing and Certification stage is essential for operationalizing the Refurbish and Remanufacture principles of the CE, ensuring that all recovered structural steel components are verified for mechanical integrity, safety, and regulatory compliance before being reintroduced into new construction cycles. This phase transforms reuse from a conceptual ambition into a certifiable and auditable process, drawing on the metadata and traceability established during the material recovery stage to determine the most suitable testing pathways and classification outcomes for each component.
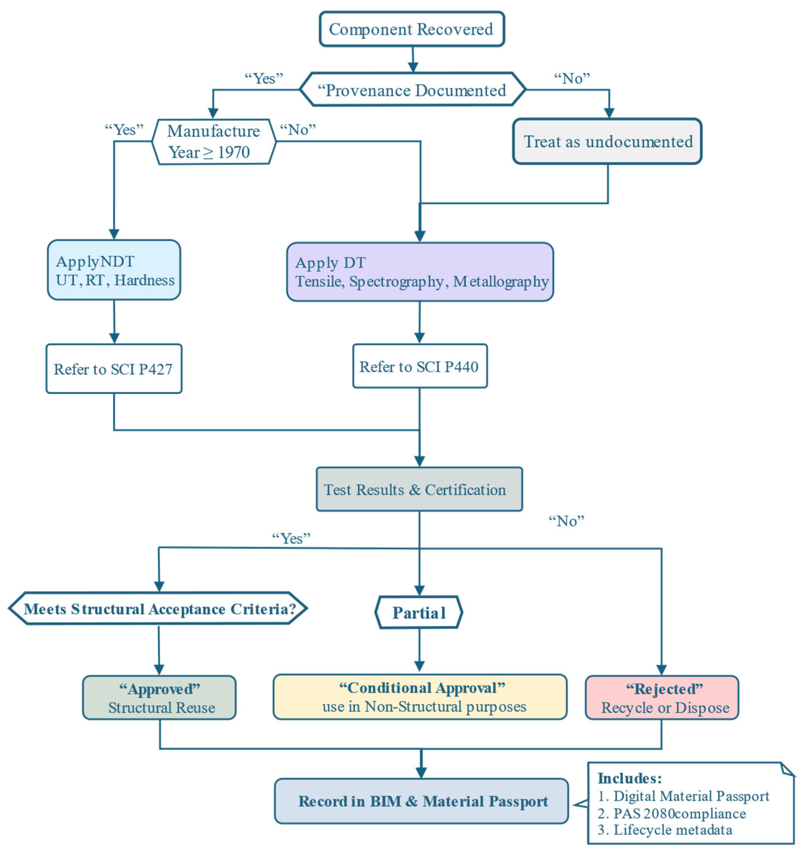
The selection of an appropriate testing protocol depends on both the manufacturing date and the availability of documentation for the recovered steel. In accordance with protocols, such as SCI P427 and SCI P440, steel produced after 1970, typically covered by modern quality assurance records, is eligible for Non-Destructive Testing (NDT), while undocumented or pre-1970 steel requires Destructive Testing (DT) because of the increased variability in material properties and the lack of traceability often associated with older or legacy components [36,86]. As illustrated in Figure 5, this decision logic establishes a clear, stepwise process for testing and subsequent Material Passport generation based on age and provenance.
NDT methods, including ultrasonic, radiographic, and hardness testing, allow the internal and surface conditions of steel components to be evaluated without causing damage. These approaches are aligned with recognized international standards, such as ISO 17640 and BS EN ISO 10893-12 [6,132,133]. In cases where provenance cannot be established, DT methods, such as tensile strength testing and metallurgical analysis are employed to determine alloy composition, assess structural reliability, and estimate remaining service life. Following completion of the relevant tests, components are classified into one of three categories: (1) primary structural reuse (where approval is granted for load-bearing applications), (2) secondary or non-structural use (where conditional approval is granted), or (3) recycling or disposal in cases where compliance requirements cannot be met. To support transparency and ensure repeatability, all test results are documented in standardized formats and integrated within BIM systems and MPs. This approach provides traceability, prevents redundant testing, and allows structural engineers and certifiers to make informed decisions using digital records [39,97,134,135].
At this stage, comprehensive documentation is required, including verified component dimensions, defect profiles, stress histories (when available), and load capacity estimates [51,136,137]. To further enhance efficiency and transparency, digital certification platforms have been developed that centralize NDT and DT results, provenance records, and compliance statuses within cloud-based dashboards [54,95,105,138]. These tools support real-time decision-making and interface with green procurement systems and are increasingly used to support frameworks, such as PAS 2080 [139]. The adoption of AI-enhanced diagnostics is also growing in this stage, as advanced algorithms are used to interpret scan data, identify defects, and predict degradation trends, further improving the speed and accuracy of inspections [128,140].
The main outputs of Stage II include verified test results, component classifications, lifecycle and weldability data, and digital test records, all of which are embedded within BIM systems and MPs. These outputs are foundational for both Stage III and Stage IV, as they provide the compliance, performance, and traceability data required for component integration, tracking, and calculation of sustainability metrics, such as the MCI, CS, and LCS. The integration of digital test records and classification outcomes directly supports the downstream processes of the framework, ensuring that only components that meet rigorous standards for reliability and compliance are advanced for reuse in MOC.

4.3. Stage III: Reuse in MOC

The third stage of the framework advances the Reuse, Redesign, and Rethink principles of the CE by focusing on the seamless integration of certified structural steel components into MOC workflows. Once steel components are formally verified and classified in stage II, they are systematically matched and incorporated into modular construction systems with the support of BIM and MPs. This digital integration is crucial for ensuring that all reclaimed steel aligns with precise fabrication tolerances, design specifications, and project scheduling requirements, factors that make MOC particularly well-suited to high rates for material reuse [32,141].
Component matching is initiated through BIM-enabled spatial mapping and structural simulation, drawing on digital metadata, such as dimensions, load ratings, and connection geometry. MPs complement this process by providing comprehensive records of each component’s prior testing outcomes and service history, which together guarantee that only steel elements that meet project design and safety requirements are selected for reuse [39]. In cases where discrepancies or compatibility challenges arise, targeted retrofitting interventions, including trimming, re-drilling, and structural reinforcement, are performed as needed. Every such intervention is digitally documented to maintain full traceability across the component lifecycle [25,55,142,143,144].
To maximize the reuse potential, inventory-led design strategies are increasingly being adopted, enabling project teams to adapt modular layouts to the available stock of certified reclaimed steel. Digital dashboards play an essential role in this process by providing real-time tracking of component compatibility, certification statuses, and inventory availability. This capability significantly reduces procurement delays and supports circular flow of materials within a project [145,146,147,148]. In parallel, effective logistics coordination ensures that all reclaimed steel elements are delivered to fabrication or construction sites with the necessary certifications, handling documentation, and traceability records. BIM-linked logistics metadata, such as component weights and transport conditions, further facilitate precise sequencing and efficient assembly during installation [33,149,150,151].
Prior to the final installation, additional quality assurance is performed on all reclaimed components using advanced scanning and inspection systems. Any items found to be outside the required tolerances or thresholds are flagged for corrective action, downgraded to non-structural uses, or excluded altogether, with all decisions and updates recorded directly in BIM-MPs to preserve data integrity and traceability [41,152,153,154].
By embedding CE principles into practical workflows, Stage III translates the value of certified digital data into real-world applications. The principal outputs of this stage include updated component classifications (structural, non-structural, or hybrid), revised BIM models, detailed records of interventions and logistics, and real-time updates to BIM-MPs. Together, these outputs provide the foundational data required for quantitative performance evaluation in Stage IV.

4.4. Stage IV: Performance Evaluation Through Sustainability Metrics

This stage of the framework brings the CE principles of Recover, Reuse, and Refurbish Full Circle by converting the outcomes of material recovery, testing, and modular integration into robust and quantifiable measures of project performance. Rather than ending with implementation, this stage embeds continuous performance assessment into the reuse lifecycle, allowing project teams to systematically evaluate the environmental, economic, and circularity impacts of structural steel reusing. This performance evaluation empowers practitioners to benchmark reclaimed steel against virgin alternatives, demonstrate compliance with regulatory requirements, and optimize reuse strategies to better align with sustainability objectives.
Performance evaluation in this framework is underpinned by four core metrics: MRR, CS, LCS, and MCI. Each of these metrics is derived from digitally integrated records managed within BIM-MP systems. Together, they comprehensively capture essential dimensions of material quantity (MRR), environmental benefit (CS), economic value (LCS), and qualitative aspects of circularity (MCI), as visually summarized in Figure 6. The digital infrastructure supporting these metrics ensures that all assessments are traceable, project-specific, and regularly updated throughout the asset lifecycle.
These metrics are explicitly designed for real-time updates and are fully compatible with widely adopted sustainability certification schemes, including LEED v5, BREEAM NC 2022, and EU Level(s) framework. They provide standardized indicators for continuous improvement and facilitate transparent and comparable reporting across projects. The subsequent subsections describe each metric in detail, outlining the relevant calculation methods, required data inputs, and practical applications for benchmarking and optimizing project performance.

4.4.1. Modular Reuse Ratio (MRR)

The MRR quantifies the proportion of reclaimed structural steel incorporated into a modular construction project, serving as a direct indicator of circularity implementation [67,155]. Specifically, MRR represents the percentage of reclaimed steel used within the total steel weight of a project. It is calculated by dividing the total weight of reused steel components (in tonnes) by the overall steel (reused + new steel) weight in the project, and multiplying by 100 to express the result as a percentage, as shown in Equation (1):
M R R P r o j e c t ( % ) = i = 1 n W e i g h t r e u s e d , i ( t o n n e ) i = 1 n W e i g h t t o t a l , i ( t o n n e ) × 100
where Weightreused,i is the weight of reclaimed steel in module i and Weighttotal,i is the total steel weight in module i. Relevant data are sourced from BIM-integrated quantity take-offs and Material Passport metadata, which record verified weights, dimensions, and reuse classifications [155]. These values are generated during earlier stages through digital documentation of deconstruction, inspection, and planning activities. A higher MRR reflects stronger alignment with CE goals. Recent studies reported modular reuse ratios from 20% to over 75% in exemplary projects, with values above 75% remaining exceptional [156,157]. The MRR can be continuously updated as modules are assembled and components verified, supporting real-time feedback for design and procurement teams [158] and fulfilling audit requirements for circularity certification and sustainability reporting [159].

4.4.2. Carbon Savings (CS)

CS is the principal environmental metric within the framework, quantifying the net reduction in embodied carbon emissions achieved by substituting virgin structural steel with reclaimed components. This metric is grounded in life cycle assessment (LCA) methodology and captures the difference in carbon intensity between new and reused steel, accounting for emissions generated through extraction, processing, transportation, and reuse-related activities [160,161]. The CS metric expresses the reduction in embodied carbon emissions resulting from the use of reclaimed steel. Carbon emissions are measured in tonne of carbon dioxide equivalent per tonne of steel (tCO2-e/t).
CS is calculated by taking the difference between the embodied carbon coefficient of new steel and that of reused steel for each module, multiplying by the mass of reused steel, and summing across all modules, as shown in Equation (2):
C S p r o j e c t ( t C O 2 - e ) = i = 1 n ( E n e w , i E r e u s e d , i ) ( t C O 2 - e / t ) × W e i g h t r e u s e d , i ( t )
where Enew,i represents the embodied carbon intensity of new steel in module i, which typically ranges from 1.15 to 2.71 tCO2-e/t based on project-specific and global averages [11,162,163], while Ereused,i captures the adjusted emissions associated with reclaimed steel, generally reported between 0.004 and 0.54 tCO2-e/t depending on the extent of testing, refurbishment, and transport [7,164,165]. Weightreused,i is the weight of reclaimed steel in module i, and n is the total number of modules or components in the project. Data for CS calculations are sourced from the Inventory of Carbon and Energy (ICE) database [166], Environmental Product Declarations (EMR, CST, AISC EPDs), and project-level LCA inventories, with weights typically extracted from BIM-integrated schedules and verified through MPs logs [145,167].
Recent literature consistently reports that structural steel reuse yields carbon savings of 60–90% relative to recycling or new steel. Comparative LCAs confirm that reductions approaching 90% are achievable in favorable scenarios [2,7]. On average, the embodied carbon coefficient (ECC) for reused steel is approximately 0.26 tCO2-e/tonne, compared to 1.23 tCO2-e/tonne for recycled steel, representing a 79% reduction [155,159]. Case studies, such as Holbein Gardens (UK) and the NREL Campus (USA) have reported substantial carbon savings, with Holbein Gardens achieving a reduction of 38.6 tCO2-e through reclaimed steel [155,156]. The resulting CS value is expressed in tonnes of CO2-equivalent (tCO2-e) and supports compliance with carbon reduction targets and requirements for green building certifications, such as LEED and BREEAM. Within BIM dashboards, CS values can be dynamically modeled to optimize material selection and procurement, making CS a key metric for communicating environmental benefits to stakeholders [168,169,170,171], making CS a critical metric for justifying environmental benefits to clients, regulatory authorities, and funding agencies committed to low-carbon construction.

4.4.3. Lifecycle Cost Savings (LCS)

LCS evaluates the economic benefits of incorporating reclaimed structural steel into modular construction projects, moving beyond basic material cost comparisons to consider financial advantages, such as avoided disposal fees, reduced construction delays, and improved logistics [164,172]. The LCS metric represents the total economic benefit of steel reuse, measured in a consistent currency (e.g., CAD or EUR), and is calculated as the sum, across all modules, of the difference between the cost of new and reused steel, plus cost savings from avoided waste and improved scheduling, as shown in Equation (3):
L C S p r o j e c t ( C A D ) = i = 1 n [ ( C o s t n e w , i C o s t r e u s e d , i ) + S a v i n g s w a s t e , i + S a v i n g s s c h e d u l e , i ]
where Costnew,i is the cost of procuring new steel for module i, Costreused,i includes all reuse-related expenses, such as deconstruction, inspection, certification, storage, and transportation. Savingswaste,i accounts for avoided landfill, hauling, and processing costs, while Savingsschedule,i captures gains from streamlined installation or reduced project delays. All values are reported in local currency, with normalization for comparability. Data sources for LCS calculations include BIM-based cost estimates, Enterprise Resource Planning (ERP) systems, MPs, and environmental management plans; standard cost references, such as RSMeans, WRAP, and SCI are also used [7,162,173].
Recent studies indicate that, while the economic case for reuse depends on logistics and regulatory conditions, significant cost savings can be realized, particularly when reclaimed steel is sourced and reused within the same project or region [164,172]. UK analyses show that reused elements may have higher upfront costs than recycled alternatives, but targeted logistics and on-site reuse can lead to major procurement savings, sometimes outweighing additional testing or certification expenses [7,13,53]. Integrating LCS into project dashboards enables teams to assess scenarios, budget impacts, and circular procurement strategies, supporting compliance with public infrastructure funding requirements and encouraging cost-effective reuse.

4.4.4. Material Circularity Indicator (MCI)

The MCI, adapted from the Ellen MacArthur Foundation’s framework, assesses the extent to which structural steel components remain in productive use within a project, providing a normalized score from 0 (fully linear, i.e., single-use and disposal) to 1 (fully circular, i.e., continuous reuse with minimal loss of value) [16,128]. Within the context of this framework, the MCI is tailored to account for degradation, processing requirements, and the retention of functional properties specific to steel reuse in MOC.
The MCI quantifies circularity at the component level using three attributes: reuse fidelity (Fj), processing intensity (Pj), and useful life fraction (Lj). All these attributes are derived from project-integrated digital records. At the component level, the MCI is calculated as the product of these three dimensionless factors, as shown in Equation (4):
M C I j =   F j ×   P j   ×   L j
where Fj represents the fidelity or quality of reuse, assigned as 1.0 for structural applications, 0.6 for non-structural reuse, and 0.3 for downcycled applications. These values are drawn from recent literature on reuse scoring, which emphasizes preserving structural function to maximize circularity and value retention [16,128,174]. A high-fidelity score reflects full preservation of original function, whereas lower values indicate partial or significantly diminished performance and lifecycle extension potential [175,176].
Pj captures the processing intensity required to repurpose the component. A value of 0.9 is assigned for minimal interventions, such as cleaning or straightforward preparation; 0.6 for moderate interventions, including weld preparation or minor repairs; and 0.3 for intensive interventions, such as reshaping or corrosion repair, which may diminish the original material characteristics and increase environmental impact. These thresholds follow established guidelines for evaluating reuse interventions in structural steel [67,177,178].
Lj denotes the estimated fraction of the remaining useful service life, determined by non-destructive or destructive testing and degradation analysis. This fraction is calculated based on project-level inspections and validated against international standards for assessing steel component condition, specifically ISO 8501 [179] for corrosion grading, EN 1993-1-1 [180] for fatigue analysis, and American Society for Testing and Materials (ASTM) E8 [181] for tensile testing [181,182,183]. This approach ensures that only steel with a substantial remaining service life is considered for high-circularity reuse.
All scoring attributes are systematically derived from BIM-linked Material Passports, which capture real-time data on provenance, prior use, test results, and current condition, enabling transparent and reproducible MCI calculations.
The project-level MCI is then obtained as the mass-weighted average across all reused components, as shown in Equation (5):
M C I p r o j e c t = j = 1 m ( M C I j × W e i g h t j ( t o n n e ) ) j = 1 m W e i g h t j ( t o n n e )
where m is the total number of reused components and Weightj is the weighted mass of each component j. The resulting project-level MCI ranges from 0 to 1, providing a holistic and quantitative evaluation of reuse outcomes. This metric supports certification processes, circularity audits, and regulatory compliance by offering a nuanced perspective on material value retention. By complementing quantitative indicators, such as MRR and CS, the MCI ensures that circular strategies deliver both broad adoption and tangible improvements in component function and lifespan.
The above 5 equations are applied to a hypothetical case example of a building project to demonstrate their use. The example is included in Supplementary Material.
This comprehensive integration of material recovery, digital verification, and modular deployment distinguishes our framework as a novel-operationalized, data-driven circular steel reuse. The integration of these four stages into a unified framework provides both the methodological foundation and digital infrastructure required to operationalize structural steel reuse. Section 5 discusses its broader implications for practice, regulation, and policy.

5. Discussion

This section interprets the findings of the developed framework, considering persistent industry barriers and emerging opportunities for structural steel reuse in Modular and Offsite Construction (MOC). It highlights both the practical implications and the research directions necessary for scaling Circular Economy (CE) practices.

5.1. Implications for Structural Steel Reuse in MOC

Although the environmental and structural benefits of steel reuse in MOC are well established, adoption remains constrained by fragmented standards, inconsistent digital integration, and insufficient coordination between design and construction phases. A central barrier is the absence of interoperable systems that link deconstruction, testing, and reuse across the project lifecycle [183,184]. Effective reuse must begin at the design stage, yet design-for-reuse strategies remain underutilized due to misaligned planning, limited incentives, and weak regulatory enforcement [185,186]. Inventory structure and supply chain risks need to be considered for enhancing the framework. Also, Designers (A/E) should be encouraged to focus on design for deconstruction. Jurisdictional differences among EN, ASTM, and SCI standards further complicate adoption, undermining confidence and reinforcing the default preference for new steel [6,50,187].
Digital technologies are increasingly recognized as essential, yet their impact is limited by non-standardized data formats and uneven regulatory uptake [39,41,97,111]. For example, the UK has demonstrated higher reuse rates where BIM has been mandated at the national level and procurement processes explicitly align with reuse objectives [128,188]. In contrast, many other regions continue to face slow uptake due to fragmented policies and inconsistent implementation [54,189]. There are three main implementation challenges: (1) public acceptance, particularly among owners of major constructed facilities, (2) design guidelines that enable professionals to incorporate reused structural steel in full or in part, and (3) development of a universal certification process for the reuse of structural steel members. To effectively adopt and use this framework, engineers and relevant stakeholders will require training through targeted workshops focused on the framework and its implementation. Moreover, developing a region-based common thresholds that facilitate implementation across that region and supports market recognition to improve accessibility and practicality across organizations, facilitating consistent implementation and market recognition. In addition, there is a strong need for a broader regulatory framework that standardizes the reuse process within defined regions, providing consistency and confidence necessary for widespread adoption. These differences highlight the need for integrated frameworks that combine technical verification, regulatory compliance, and digital traceability in a unified workflow.

5.2. Future Research

While the framework presented in this study addresses several systemic challenges, its applicability is influenced by regional variations in policy enforcement, digital maturity, and market readiness. Further empirical validation across diverse contexts is required, particularly in markets with limited standardized testing and digital integration. Future research should therefore focus on multi-contextual field studies to assess scalability and adaptability.
Several research priorities emerge from this analysis. Advances in artificial intelligence can accelerate defect detection and component classification, improving the reliability and efficiency of certification processes. Stronger integration of BIM and Material Passports is necessary for real-time lifecycle tracking, ensuring traceability and accountability throughout reuse operations. Harmonization of regulatory frameworks across jurisdictions is critical for standardizing practices and enables broader market confidence in reused structural steel. In addition, leaders in structural steel fabrication are focusing on utilizing a set of pilot projects to quantify cost–benefit analysis of reused structural steel members. This encompasses a well-structured resource inventory along with a protocol for certification. Such efforts aim to provide a long-term business viability of structural steel reuse. Furthermore, policy modeling and economic simulation can clarify cost–benefit trade-offs and inform procurement and regulatory interventions.
Embedding reuse logic into early-stage design and procurement tools offers particular promise for mainstreaming circular practices. By integrating certification and traceability protocols from the outset, these tools can encourage proactive planning and reduce potential disruptions to cost and scheduling.
These research directions are summarized in Figure 7, which outlines a roadmap for advancing structural steel reuse across technical, regulatory, and operational domains. In the context of ongoing global decarbonization efforts, reduced material dependency, and the institutionalization of circular procurement policies, the framework presented in this study provides a robust basis for replication and scaling. By aligning technical validation, digital infrastructure, and sustainability performance, it supports the transition toward resource-efficient, low-carbon construction systems.

6. Concluding Remarks

This study presents a comprehensive framework for the reuse of structural steel in Modular and Offsite Construction (MOC), grounded in the principles of the Circular Economy (CE). Unlike previous methodologies that considered recovery, certification, or digital integration as separate processes, this framework adopts a lifecycle-based approach. It integrates selective deconstruction, testing and certification, modular reintegration, and performance evaluation within a traceable, performance-oriented system. At the core of this approach is the incorporation of Building Information Modeling (BIM) and Material Passports (MPs), which establish the digital infrastructure necessary for provenance tracking, compliance verification, and sustainability monitoring.
A significant contribution of this study is the integration of UK certification protocols (SCI P427 and P440) into a digitalized workflow supported by quantifiable metrics, including the Modular Reuse Ratio (MRR), Carbon Savings (CS), Lifecycle Cost Savings (LCS), and the Material Circularity Indicator (MCI). Embedding these measures within BIM and MPs facilitates transparent reporting, adaptive coordination, and lifecycle optimization. The development of standards, guidelines, and structured frameworks, such as the one proposed here, has the potential to significantly reduce the carbon emissions associated with structural steel, which constitute approximately 5% of global emissions, representing a substantial opportunity for industrial decarbonization within the construction sector. Consequently, the framework serves both as a procedural guide for project teams and as a digital platform that links technical standards, sustainability indicators, and regulatory requirements.
Challenges to widespread adoption persist, particularly the inconsistent application of BIM standards, limited interoperability across digital systems, and the lack of enforceable regulatory mandates. Although rooted in the UK context, the framework underscores the necessity of regional adaptation, given variations in policies, infrastructure, and market readiness.
Overall, this study demonstrates that aligning CE strategies, certification protocols, and digital tools within a coherent framework can enhance industry capacity for structural steel reuse. By integrating technical rigor with policy alignment and digital traceability, the framework offers a structured pathway to achieving a more circular and resource-efficient construction sector.

Supplementary Materials

The following supporting information can be downloaded at: https://www.mdpi.com/article/10.3390/su17198945/s1.

Author Contributions

Conceptualization, S.G. and O.M.; Methodology, S.G.; Formal analysis, S.G.; Investigation, S.G.; Data curation, S.G.; Writing—original draft preparation, S.G.; Writing—review and editing, O.M.; Visualization, S.G.; Supervision, O.M.; Project administration, S.G.; Funding acquisition, O.M. All authors have read and agreed to the published version of the manuscript.

Funding

This research was funded by the Volt-Age SEED Grant under the Canada First Research Excellence Fund (CFREF), administered by Concordia University (Grant No. 600010097).

Institutional Review Board Statement

Not applicable.

Informed Consent Statement

Not applicable.

Data Availability Statement

Data supporting this study are available from the corresponding author upon request.

Conflicts of Interest

The authors declare no conflicts of interest.

Abbreviations

The following abbreviations are used in this manuscript:
ASTMAmerican Society for Testing and Materials
BIMBuilding Information Modeling
CECircular Economy
C&DWConstruction and Demolition Waste
CSACanadian Standards Association
DfDDesign for Disassembly
DTDestructive Testing
ENEurocode (European Standards)
GHGGreenhouse Gas
LCALife Cycle Assessment
LCSLifecycle Cost Saving
MCIMaterial Circularity Indicator
MOCModular and Offsite Construction
MPMaterial Passport
MRRModular Reuse Ratio
NDTNon-Destructive Testing
SCISteel Construction Institute

References

  1. United Nations Environment Programme. Global Status Report for Buildings and Construction 2024/2025: Not Just Another Brick in the Wall—The Solutions Exist. Scaling Them Will Build on Progress and Cut Emissions Fast; United Nations Environment Programme: Nairobi, Kenya, 2025. [Google Scholar]
  2. Qian, Y.; Li, Y.; Hao, Y.; Yu, T.; Hu, H. Greenhouse Gas Control in Steel Manufacturing: Inventory, Assurance, and Strategic Reduction Review. Carbon Res. 2024, 3, 27. [Google Scholar] [CrossRef]
  3. IEA. Iron & Steel—IEA. Available online: https://www.iea.org/energy-system/industry/steel (accessed on 17 April 2025).
  4. de Villafranca Casas, M.J.; Smit, S.; Nilsson, A.; Kuramochi, T. Climate Targets by Major Steel Companies: An Assessment of Collective Ambition and Planned Emission Reduction Measures. Energy Clim. Change 2024, 5, 100120. [Google Scholar] [CrossRef]
  5. British Constructional Steelwork Association. The Model Specification for the Purchase of Reclaimed Steel Sections, Issue 1; British Constructional Steelwork Association: London, UK, 2022. [Google Scholar]
  6. Jones, R. Reusing Structural Steel: Guidance for Designers, Contractors, and Clients. Struct. Eng. J. Inst. Struct. Eng. 2023, 101, 16–17. [Google Scholar] [CrossRef]
  7. Dunant, C.F.; Drewniok, M.P.; Sansom, M.; Corbey, S.; Cullen, J.M.; Allwood, J.M. Options to Make Steel Reuse Profitable: An Analysis of Cost and Risk Distribution across the UK Construction Value Chain. J. Clean Prod. 2018, 183, 102–111. [Google Scholar] [CrossRef]
  8. Government of Canada 2023 Progress Report on the 2030 Emissions Reduction Plan: Part I. Available online: https://www.canada.ca/en/services/environment/weather/climatechange/climate-plan/climate-plan-overview/emissions-reduction-2030/2023-progress-report/part-1.html (accessed on 11 September 2025).
  9. Shukla, P.R.; Skea, J.; Slade, R.; Al Khourdajie, A.; van Diemen, R.; McCollum, D.; Pathak, M.; Some, S.; Vyas, P.; Fradera, R. Climate Change 2022: Mitigation of Climate Change. Contribution of Working Group III to the Sixth Assessment Report of the Intergovernmental Panel on Climate Change; Intergovernmental Panel on Climate Change (IPCC); Cambridge University Press: Cambridge, UK; New York, NY, USA, 2022; Volume 10, ISBN 9781009157926. [Google Scholar] [CrossRef]
  10. IEA CO2 Emissions in 2022; IEA: Paris, France, 2023.
  11. World Steel Association. Sustainability Indicators 2024 Report; World Steel Association: Brussels, Belgium, 2024. [Google Scholar]
  12. Ubolsook, P.; Podong, C.; Sedpho, S.; Jansanthea, P. Assessing the Environmental Impact of Construction Waste Management in Northern Thailand: An Approach to Estimate Greenhouse Gas Emissions and Cumulative Energy Demand. J. Clean Prod. 2024, 467, 142961. [Google Scholar] [CrossRef]
  13. de Souza, J.F.T.; Pacca, S.A. Carbon Reduction Potential and Costs through Circular Bioeconomy in the Brazilian Steel Industry. Resour. Conserv. Recycl. 2021, 169, 105517. [Google Scholar] [CrossRef]
  14. Mihai, F.-C. Construction and Demolition Waste in Romania: The Route from Illegal Dumping to Building Materials. Sustainability 2019, 11, 3179. [Google Scholar] [CrossRef]
  15. Martin, H.; Chebrolu, D.; Chadee, A.; Brooks, T. Too Good to Waste: Examining Circular Economy Opportunities, Barriers, and Indicators for Sustainable Construction and Demolition Waste Management. Sustain. Prod. Consum. 2024, 48, 460–480. [Google Scholar] [CrossRef]
  16. Goddin, J.; Marshall, K.; Pereira, A.; Design, G.; Herrmann, S.; Ds, S.; Sam, J.; Dupont, T.; Krieger, C.; Lenges, E.; et al. Circularity Indicators: An Approach to Measuring Circularity—Methodology; Ellen MacArthur Foundation: Cowes, UK, 2019. [Google Scholar]
  17. Geissdoerfer, M.; Savaget, P.; Bocken, N.M.P.; Hultink, E.J. The Circular Economy—A New Sustainability Paradigm? J. Clean Prod. 2017, 143, 757–768. [Google Scholar] [CrossRef]
  18. Kirchherr, J.; Reike, D.; Hekkert, M. Conceptualizing the Circular Economy: An Analysis of 114 Definitions. Resour Conserv. Recycl. 2017, 127, 221–232. [Google Scholar] [CrossRef]
  19. European Commission. Communication From The Commission To The European Parliament, The Council, The European Economic And Social Committee And The Committee Of The Regions A New Circular Economy Action Plan For a Cleaner and More Competitive Europe; European Commission: Brussels, Belgium, 2020. [Google Scholar]
  20. Potting, J.; Hekkert, M.P.; Worrell, E.; Hanemaaijer, A. Aldert Hanemaaijer Circular Economy: Measuring Innovation in the Product Chain; PBL Netherlands Environmental Assessment Agency: The Haag, The Netherlands, 2017. [Google Scholar]
  21. Nuñez-Cacho, P.; Górecki, J.; Molina-Moreno, V.; Corpas-Iglesias, F.A. What Gets Measured, Gets Done: Development of a Circular Economy Measurement Scale for Building Industry. Sustainability 2018, 10, 2340. [Google Scholar] [CrossRef]
  22. EMR. Environmental Product Declaration Reusable Steel; The International EPD System—EPD International AB: Stockholm, Sweden, 2022. [Google Scholar]
  23. Brütting, J.; Vandervaeren, C.; Senatore, G.; De Temmerman, N.; Fivet, C. Environmental Impact Minimization of Reticular Structures Made of Reused and New Elements through Life Cycle Assessment and Mixed-Integer Linear Programming. Energy Build. 2020, 215, 109827. [Google Scholar] [CrossRef]
  24. Minunno, R.; O’Grady, T.; Morrison, G.M.; Gruner, R.L. Exploring Environmental Benefits of Reuse and Recycle Practices: A Circular Economy Case Study of a Modular Building. Resour. Conserv. Recycl. 2020, 160, 104855. [Google Scholar] [CrossRef]
  25. Pomponi, F.; Moncaster, A. Circular Economy for the Built Environment: A Research Framework. J. Clean Prod. 2017, 143, 710–718. [Google Scholar] [CrossRef]
  26. Çimen, Ö. Construction and Built Environment in Circular Economy: A Comprehensive Literature Review. J. Clean Prod. 2021, 305, 127180. [Google Scholar] [CrossRef]
  27. Ahmed, A.A.; Nazzal, M.A.; Darras, B.M.; Deiab, I.M. A Comprehensive Multi-Level Circular Economy Assessment Framework. Sustain. Prod. Consum. 2022, 32, 700–717. [Google Scholar] [CrossRef]
  28. Smith, R.E. Off-Site and Modular Construction Explained; National Institute of Building Sciences, Off-Site Construction Council: Washington, DC, USA, 2016. [Google Scholar]
  29. Nadeem, G.; Safiee, N.A.; Bakar, N.A.; Karim, I.A.; Nasir, N.A.M. Connection Design in Modular Steel Construction: A Review. Structures 2021, 33, 3239–3256. [Google Scholar] [CrossRef]
  30. Wuni, I.Y.; Shen, G.Q. Developing Critical Success Factors for Integrating Circular Economy into Modular Construction Projects in Hong Kong. Sustain. Prod. Consum. 2022, 29, 574–587. [Google Scholar] [CrossRef]
  31. Zhuang, G.L.; Shih, S.G.; Wagiri, F. Circular Economy and Sustainable Development Goals: Exploring the Potentials of Reusable Modular Components in Circular Economy Business Model. J. Clean Prod. 2023, 414, 137503. [Google Scholar] [CrossRef]
  32. Tam, V.W.Y.; Hao, J.J.L. Prefabrication as a Mean of Minimizing Construction Waste on Site. Int. J. Constr. Manag. 2014, 14, 113–121. [Google Scholar] [CrossRef]
  33. Shooshtarian, S.; Wong, P.S.; Maqsood, T. Circular Economy in Modular Construction: An Australian Case Study. J. Build. Eng. 2025, 103, 112182. [Google Scholar] [CrossRef]
  34. Ly, D.H.; Le, Q.H.; Hoang Nhat Nguyen, T.D.; Ahn, Y.; Kim, K.; Kwon, N. Advancing Modular Construction through Circular Economy: Insights from Semi-Automated PRISMA Analysis and Topic Modeling. J. Build. Eng. 2024, 98, 111232. [Google Scholar] [CrossRef]
  35. Kamali, M.; Hewage, K.; Sadiq, R. Conventional versus Modular Construction Methods: A Comparative Cradle-to-Gate LCA for Residential Buildings. Energy Build. 2019, 204, 109479. [Google Scholar] [CrossRef]
  36. Pimentel, R.; Brown, D.; Sansom, M. Structural Steel Reuse: Assessment, Testing and Design Principles. SCI Publication P427; The Steel Construction Institute (SCI): Ascot, UK, 2019; ISBN 978-1-85942-243-4. [Google Scholar]
  37. Jaskowska-Lemańska, J.; Sagan, J. Non-Destructive Testing Methods as a Main Tool Supporting Effective Waste Management in Construction Processes. Arch. Civ. Eng. 2019, 65, 263–276. [Google Scholar] [CrossRef]
  38. Zhang, Y.; Chow, C.L.; Lau, D. Artificial Intelligence-Enhanced Non-Destructive Defect Detection for Civil Infrastructure. Autom. Constr. 2025, 171, 105996. [Google Scholar] [CrossRef]
  39. Koutamanis, A. From Building Information Modelling to Digital Twins: Digital Representation for a Circular Economy. In A Circular Built Environment in the Digital Age; De Wolf, C., Çetin, S., Bocken, N.M.P., Eds.; Springer International Publishing: Cham, Switzerland, 2024; pp. 3–20. ISBN 978-3-031-39675-5. [Google Scholar]
  40. Bjerke, A.J.F.; Amoudi, O. Towards Net-Zero Construction Projects by Applying BIM-Enabled Circular Economy. In 1st International Conference on Net-Zero Built Environment; Kioumarsi, M., Shafei, B., Eds.; Springer Nature Switzerland: Cham, Switzerland, 2025; pp. 1597–1609. [Google Scholar]
  41. Kaewunruen, S.; Baniotopoulos, C.; Guo, Y.; Sengsri, P.; Teuffel, P.; Bajare, D. 6D-BIM Applications to Enrich Circular Value Chains and Stakeholder Engagement Within Built Environments. In 4th International Conference “Coordinating Engineering for Sustainability and Resilience” & Midterm Conference of CircularB “Implementation of Circular Economy in the Built Environment”; Ungureanu, V., Bragança, L., Baniotopoulos, C., Abdalla, K.M., Eds.; Springer Nature Swizerland: Cham, Swizterland, 2024; pp. 346–356. [Google Scholar]
  42. Munaro, M.R.; Tavares, S.F. Materials Passport’s Review: Challenges and Opportunities toward a Circular Economy Building Sector. Built Environ. Proj. Asset Manag. 2021, 11, 767–782. [Google Scholar] [CrossRef]
  43. Hoosain, M.S.; Paul, B.S.; Raza, S.M.; Ramakrishna, S. Material Passports and Circular Economy. In An Introduction to Circular Economy; Liu, L., Ramakrishna, S., Eds.; Springer: Singapore, 2021; pp. 131–158. ISBN 978-981-15-8510-4. [Google Scholar]
  44. Byers, B.S.; De Wolf, C. QR Code-Based Material Passports for Component Reuse Across Life Cycle Stages in Small-Scale Construction. Circ. Econ. 2023, 1, 1–16. [Google Scholar] [CrossRef]
  45. Elghaish, F.; Hosseini, M.R.; Kocaturk, T.; Arashpour, M.; Bararzadeh Ledari, M. Digitalised Circular Construction Supply Chain: An Integrated BIM-Blockchain Solution. Autom. Constr. 2023, 148, 104746. [Google Scholar] [CrossRef]
  46. Page, M.J.; McKenzie, J.E.; Bossuyt, P.M.; Boutron, I.; Hoffmann, T.C.; Mulrow, C.D.; Shamseer, L.; Tetzlaff, J.M.; Akl, E.A.; Brennan, S.E.; et al. The PRISMA 2020 Statement: An Updated Guideline for Reporting Systematic Reviews. BMJ 2021, 372, n71. [Google Scholar] [CrossRef]
  47. Henriksson, P.J.; Cucurachi, S.; Guinée, J.B.; Heijungs, R.; Troell, M.; Ziegler, F. A Rapid Review of Meta-Analyses and Systematic Reviews of Environmental Footprints of Food Commodities and Diets. Glob. Food Sec. 2021, 28, 100508. [Google Scholar] [CrossRef]
  48. Anastasiades, K.; Blom, J.; Buyle, M.; Audenaert, A. Translating the Circular Economy to Bridge Construction: Lessons Learnt from a Critical Literature Review. Renew. Sustain. Energy Rev. 2020, 117, 109522. [Google Scholar] [CrossRef]
  49. Wuni, I.Y. Mapping the Barriers to Circular Economy Adoption in the Construction Industry: A Systematic Review, Pareto Analysis, and Mitigation Strategy Map. Build Environ 2022, 223, 109453. [Google Scholar] [CrossRef]
  50. Bartsch, H.; Eyben, F.; Voelkel, J.; Feldmann, M. On the Development of Regulations for the Increased Reuse of Steel Structures. In Life-Cycle of Structures and Infrastructure Systems, Proceedings of the 8th International Symposium on Life-Cycle Civil Engineering, IALCCE 2023, Milan, Italy, 2–6 July 2023; CRC Press: London, UK, 2023; pp. 1287–1294. [Google Scholar]
  51. Coelho, A.M.G.; Pimentel, R.; Ungureanu, V.; Hradil, P.; Kesti, J. European Recommendations for Reuse of Steel Products in Single-Storey Buildings. PROGRESS-Provisions for Greater Reuse of Steel Structures, 1st ed.; ECCS-European Convention for Constructional Steelwork: Brussels, Belgium, 2020; ISBN 9789291471706. [Google Scholar]
  52. Miatto, A.; Emami, N.; Goodwin, K.; West, J.; Taskhiri, M.S.; Wiedmann, T.; Schandl, H. Australia’s Circular Economy Metrics and Indicators. J. Ind. Ecol. 2024, 28, 216–231. [Google Scholar] [CrossRef]
  53. Yeung, J.; Walbridge, S.; Haas, C.; Saari, R. Understanding the Total Life Cycle Cost Implications of Reusing Structural Steel. Env. Syst. Decis. 2017, 37, 101–120. [Google Scholar] [CrossRef]
  54. Schönfelder, L.; Byers, B.S.; Honic, M.; De Wolf, C. A Steel Element Reuse Ontology for Building Audits in Circular Construction. Dev. Built Environ. 2025, 21, 100638. [Google Scholar] [CrossRef]
  55. Sanchez, B.; Honic, M.; Leite, F.; Herthogs, P.; Stouffs, R. Augmenting Materials Passports to Support Disassembly Planning Based on Building Information Modelling Standards. J. Build. Eng. 2024, 90, 109083. [Google Scholar] [CrossRef]
  56. O’Grady, T.; Minunno, R.; Chong, H.Y.; Morrison, G.M. Design for Disassembly, Deconstruction and Resilience: A Circular Economy Index for the Built Environment. Resour. Conserv. Recycl. 2021, 175, 105847. [Google Scholar] [CrossRef]
  57. Ness, D.; Swift, J.; Ranasinghe, D.C.; Xing, K.; Soebarto, V. Smart Steel: New Paradigms for the Reuse of Steel Enabled by Digital Tracking and Modelling. J. Clean Prod. 2015, 98, 292–303. [Google Scholar] [CrossRef]
  58. Assefa, G.; Ambler, C. To Demolish or Not to Demolish: Life Cycle Consideration of Repurposing Buildings. Sustain. Cities Soc. 2017, 28, 146–153. [Google Scholar] [CrossRef]
  59. McConnell, J.; Wennick, T.; Schumacher, T.; Keller, P.; Thostenson, E.T. Evaluating Structural Steel for Reuse through Field Monitoring. In IABSE Symposium: Engineering for Progress, Nature and People, Madrid, Spain, 3–5 September 2014; International Association for Bridge and Structural Engineering (IABSE): Zurich, Switzerland, 2014; pp. 3174–3181. [Google Scholar]
  60. BS EN 1090-2:2018+A1:2024; Execution of Steel Structures and Aluminium Structures—Technical requirements for Steel Structures. BSI (British Standards Institute): London, UK, 2024; ISBN 978-0-539-21835-0.
  61. ASTM A6/A6M-21; Standard Specification for General Requirements for Rolled Structural Steel Bars, Plates, Shapes, and Sheet Piling. ASTM (Advancing Standards Transforming Markets) International: West Conshohocken, PA, USA, 2021. [CrossRef]
  62. Brütting, J.; Senatore, G.; Schevenels, M.; Fivet, C. Optimum Design of Frame Structures From a Stock of Reclaimed Elements. Front. Built Environ. 2020, 6, 57. [Google Scholar] [CrossRef]
  63. Wastling, T.; Charnley, F.; Moreno, M. Design for Circular Behaviour: Considering Users in a Circular Economy. Sustainability 2018, 10, 1743. [Google Scholar] [CrossRef]
  64. Dams, B.; Maskell, D.; Shea, A.; Allen, S.; Driesser, M.; Kretschmann, T.; Walker, P.; Emmitt, S. A Circular Construction Evaluation Framework to Promote Designing for Disassembly and Adaptability. J. Clean Prod. 2021, 316, 128122. [Google Scholar] [CrossRef]
  65. Eberhardt, L.C.M.; Birgisdóttir, H.; Birkved, M. Life Cycle Assessment of a Danish Office Building Designed for Disassembly. Build. Res. Inf. 2019, 47, 666–680. [Google Scholar] [CrossRef]
  66. Ostapska, K.; Rüther, P.; Loli, A.; Gradeci, K. Design for Disassembly: A Systematic Scoping Review and Analysis of Built Structures Designed for Disassembly. Sustain. Prod. Consum. 2024, 48, 377–395. [Google Scholar] [CrossRef]
  67. Brütting, J.; Desruelle, J.; Senatore, G.; Fivet, C. Design of Truss Structures Through Reuse. Structures 2019, 18, 128–137. [Google Scholar] [CrossRef]
  68. Ferrari, S.; Zoghi, M.; Blázquez, T.; Dall’O, G. New Level(s) Framework: Assessing the Affinity between the Main International Green Building Rating Systems and the European Scheme. Renew. Sustain. Energy Rev. 2022, 155, 111924. [Google Scholar] [CrossRef]
  69. Knoth, K.; Fufa, S.M.; Seilskjær, E. Barriers, Success Factors, and Perspectives for the Reuse of Construction Products in Norway. J. Clean Prod. 2022, 337, 130494. [Google Scholar] [CrossRef]
  70. Walker, S.; Coleman, N.; Hodgson, P.; Collins, N.; Brimacombe, L. Evaluating the Environmental Dimension of Material Efficiency Strategies Relating to the Circular Economy. Sustainability 2018, 10, 666. [Google Scholar] [CrossRef]
  71. Braakman, L.; Bhochhibhoya, S.; de Graaf, R. Exploring the Relationship between the Level of Circularity and the Life Cycle Costs of a One-Family House. Resour. Conserv. Recycl. 2021, 164, 105149. [Google Scholar] [CrossRef]
  72. Densley Tingley, D.; Cooper, S.; Cullen, J. Understanding and Overcoming the Barriers to Structural Steel Reuse, a UK Perspective. J. Clean Prod. 2017, 148, 642–652. [Google Scholar] [CrossRef]
  73. Whalen, K.A.; Milios, L.; Nussholz, J. Bridging the Gap: Barriers and Potential for Scaling Reuse Practices in the Swedish ICT Sector. Resour. Conserv. Recycl. 2018, 135, 123–131. [Google Scholar] [CrossRef]
  74. Nußholz, J.L.K.; Rasmussen, F.N.; Whalen, K.; Plepys, A. Material Reuse in Buildings: Implications of a Circular Business Model for Sustainable Value Creation. J. Clean Prod. 2020, 245, 118546. [Google Scholar] [CrossRef]
  75. Yang, Y.; Zheng, B.; Luk, C.; Yuen, K.-f.; Chan, A. Towards a Sustainable Circular Economy: Understanding the Environmental Credits and Loads of Reusing Modular Building Components from a Multi-Use Cycle Perspective. Sustain. Prod. Consum. 2024, 46, 543–558. [Google Scholar] [CrossRef]
  76. Vinante, C.; Sacco, P.; Orzes, G.; Borgianni, Y. Circular Economy Metrics: Literature Review and Company-Level Classification Framework. J. Clean Prod. 2021, 288, 125090. [Google Scholar] [CrossRef]
  77. Oliveira, M.d.P.S.L.; de Oliveira, E.A.; Fonseca, A.M. Strategies to Promote Circular Economy in the Management of Construction and Demolition Waste at the Regional Level: A Case Study in Manaus, Brazil. Clean Technol. Environ. Policy 2021, 23, 2713–2725. [Google Scholar] [CrossRef]
  78. Sudarsan, J.S.; Gavali, H. Application of BIM in Conjunction with Circular Economy Principles for Sustainable Construction. Environ. Dev. Sustain. 2024, 26, 7455–7468. [Google Scholar] [CrossRef]
  79. Askar, R.; Karaca, F.; Bragança, L.; Gervásio, H. The Role of BIM in Supporting Circularity: A Conceptual Framework for Developing BIM-Based Circularity Assessment Models in Buildings. In 4th International Conference “Coordinating Engineering for Sustainability and Resilience” & Midterm Conference of CircularB “Implementation of Circular Economy in the Built Environment”; Ungureanu, V., Bragança, L., Baniotopoulos, C., Abdalla, K.M., Eds.; Springer Nature: Cham, Switzerland, 2024; Volume 489, pp. 649–658. ISBN 978-3-031-57799-4 978-3-031-57800-7. [Google Scholar]
  80. Durdyev, S.; Koc, K.; Tleuken, A.; Budayan, C.; Ekmekcioğlu, Ö.; Karaca, F. Barriers to Circular Economy Implementation in the Construction Industry: Causal Assessment Model. Environ. Dev. Sustain. 2023, 27, 4045–4081. [Google Scholar] [CrossRef]
  81. Cooper, D.R.; Ryan, N.A.; Syndergaard, K.; Zhu, Y. The Potential for Material Circularity and Independence in the U.S. Steel Sector. J. Ind. Ecol. 2020, 24, 748–762. [Google Scholar] [CrossRef]
  82. Ryan, N.A.; Miller, S.A.; Skerlos, S.J.; Cooper, D.R. Reducing CO2Emissions from U.S. Steel Consumption by 70% by 2050. Environ. Sci. Technol. 2020, 54, 14598–14608. [Google Scholar] [CrossRef]
  83. Stavropoulos, P.; Panagiotopoulou, V.C.; Papacharalampopoulos, A.; Aivaliotis, P.; Georgopoulos, D.; Smyrniotakis, K. A Framework for CO2 Emission Reduction in Manufacturing Industries: A Steel Industry Case. Designs 2022, 6, 22. [Google Scholar] [CrossRef]
  84. Gervasio, H.; da Silva, L.S.; D’Antimo, M. The Contribution of Low Carbon Steel to the Decarbonization of the Building Sector. In Life-Cycle of Structures and Infrastructure Systems, Proceedings of the 8th International Symposium on Life-Cycle Civil Engineering, IALCCE 2023, Milan, Italy, 2–6 July 2023; CRC Press/Balkema: London, UK, 2023; pp. 2429–2436. [Google Scholar]
  85. Hradil, P.; Fülöp, L.; Wahlström, M.; Del Castillo, C. The New Construction Products Regulation: Opportunity or Barrier for Reused Constructional Steel? In Life-Cycle of Structures and Infrastructure Systems, Proceedings of the 8th International Symposium on Life-Cycle Civil Engineering, IALCCE 2023, Milan, Italy, 2–6 July 2023; CRC Press: London, UK, 2023; pp. 743–750. [Google Scholar]
  86. Brown, D.; Dougherty, L.A. Reuse Of Pre-1970 Steelwork: Supplement to P427; The Steel Construction Institute (SCI): Ascot, Berkshire, UK, 2023. [Google Scholar]
  87. Kanyilmaz, A.; Birhane, M.; Fishwick, R.; del Castillo, C. Reuse of Steel in the Construction Industry: Challenges and Opportunities. Int. J. Steel Struct. 2023, 23, 1399–1416. [Google Scholar] [CrossRef]
  88. Gupta, R.; Mitchell, D.; Blanche, J.; Harper, S.; Tang, W.; Pancholi, K.; Baines, L.; Bucknall, D.G.; Flynn, D. A Review of Sensing Technologies for Non-Destructive Evaluation of Structural Composite Materials. J. Compos. Sci. 2021, 5, 319. [Google Scholar] [CrossRef]
  89. Hassani, S.; Dackermann, U. A Systematic Review of Advanced Sensor Technologies for Non-Destructive Testing and Structural Health Monitoring. Sensors 2023, 23, 2204. [Google Scholar] [CrossRef]
  90. Bernard, M.; Scheer, C.; Böhm, V.; Reimche, W.; Bach, F.-W. Materials Technology New Developments in Non-Destructive Testing for Quality Assurance in Component Manufacturing. Steel Res. Int. 2009, 80, 916–958. [Google Scholar] [CrossRef]
  91. Liu, Z.; Wu, L.; Liu, Z.; Mo, Y. Quality Control Method of Steel Structure Construction Based on Digital Twin Technology. Digit. Twin 2023, 3, 5. [Google Scholar] [CrossRef]
  92. Doktor, M.S.; Fox, C.; Kurz, W.; Stockis, J.P. Characterization of Steel Buildings by Means of Non-Destructive Testing Methods. J. Math. Ind. 2018, 8, 10. [Google Scholar] [CrossRef]
  93. Bouzas, Ó.; Cabaleiro, M.; Conde, B.; Cruz, Y.; Riveiro, B. Structural Health Control of Historical Steel Structures Using HBIM. Autom. Constr. 2022, 140, 104308. [Google Scholar] [CrossRef]
  94. Abbas, M.; Shafiee, M. Structural Health Monitoring (SHM) and Determination of Surface Defects in Large Metallic Structures Using Ultrasonic Guided Waves. Sensors 2018, 18, 3958. [Google Scholar] [CrossRef]
  95. Olumo, A.; Haas, C. Building Material Reuse: An Optimization Framework for Sourcing New and Reclaimed Building Materials. J. Clean Prod. 2024, 479, 143892. [Google Scholar] [CrossRef]
  96. García-Sánchez, I.M.; Somohano-Rodríguez, F.M.; Amor-Esteban, V.; Frías-Aceituno, J.V. Which Region and Which Sector Leads the Circular Economy? CEBIX, a Multivariant Index Based on Business Actions. J. Environ. Manag. 2021, 297, 113299. [Google Scholar] [CrossRef]
  97. Çetin, S.; Raghu, D.; Honic, M.; Straub, A.; Gruis, V. Data Requirements and Availabilities for Material Passports: A Digitally Enabled Framework for Improving the Circularity of Existing Buildings. Sustain. Prod. Consum. 2023, 40, 422–437. [Google Scholar] [CrossRef]
  98. Hariyani, D.; Hariyani, P.; Mishra, S.; Kumar Sharma, M. Leveraging Digital Technologies for Advancing Circular Economy Practices and Enhancing Life Cycle Analysis: A Systematic Literature Review. Waste Manag. Bull. 2024, 2, 69–83. [Google Scholar] [CrossRef]
  99. Emmenegger, P. Design, Implementation, and Analysis of Decentralized Product Passport Systems for Circular Construction. Master’s Thesis, University of Zurich, Zurich, Switzerland, 2024. [Google Scholar]
  100. Kiesel, A.; Brandi, G.; Schlatter, J.; Gerber, A.; Langenberg, S. Structural Reuse of Decommissioned Ski Lift Steel Trusses for Load-Bearing Applications. Architecture 2024, 4, 835–853. [Google Scholar] [CrossRef]
  101. CSA S166:24; Design and Construction of Steel Structures. CSA (Canadian Standards Association) Group: Toronto, ON, Canada, 2024.
  102. Pedroso, M.F.; Tavares, V. Circular Economy Supporting Policies and Regulations: The Portuguese Case. In Springer Tracts in Civil Engineering; Springer Science and Business Media Deutschland GmbH: Berlin/Heidelberg, Germany, 2024; Volume Part F1844, pp. 277–290. [Google Scholar]
  103. Turner, C.; Oyekan, J.; Stergioulas, L.K. Distributed Manufacturing: A New Digital Framework for Sustainable Modular Construction. Sustainability 2021, 13, 1515. [Google Scholar] [CrossRef]
  104. Ntefua Saah, A.E.; Choi, J. Blockchain Technology in the AEC Industry: Scientometric Analysis of Research Activities. J. Build. Eng. 2023, 72, 106609. [Google Scholar] [CrossRef]
  105. Byers, B.; Emmenegger, P.; Hunhevicz, J.; Schumm, D.; Heisel, F.; Hall, D.; De Wolf, C. Decentralized Phygital Identifiers for Circular Construction. Preprint 2024. [Google Scholar] [CrossRef]
  106. Li, Z.; Tian, Z.; Wang, L.; Zhong, R.Y. Blockchain-Enabled Product Lifecycle Management. In Design and Operation of Production Networks for Mass Personalization in the Era of Cloud Technology; Elsevier: Amsterdam, The Netherlands, 2022; pp. 349–379. [Google Scholar]
  107. Gómez-Gil, M.; Espinosa-Fernández, A.; López-Mesa, B. A New Functionality for the Digital Building Logbook: Assessing the Progress of Decarbonisation of National Building Sectors. Environ. Impact Assess. Rev. 2024, 105, 107393. [Google Scholar] [CrossRef]
  108. Gordon, M.; Batallé, A.; De Wolf, C.; Sollazzo, A.; Dubor, A.; Wang, T. Automating Building Element Detection for Deconstruction Planning and Material Reuse: A Case Study. Autom. Constr. 2023, 146, 104697. [Google Scholar] [CrossRef]
  109. Iacovidou, E.; Purnell, P.; Tsavdaridis, K.D.; Poologanathan, K. Digitally Enabled Modular Construction for Promoting Modular Components Reuse: A UK View. J. Build. Eng. 2021, 42, 102820. [Google Scholar] [CrossRef]
  110. Ezzeddine, A.; García de Soto, B. Connecting Teams in Modular Construction Projects Using Game Engine Technology. Autom. Constr. 2021, 132, 103887. [Google Scholar] [CrossRef]
  111. Charef, R.; Alaka, H.; Ganjian, E. A BIM-Based Theoretical Framework for the Integration of the Asset End-of-Life Phase. IOP Conf. Ser. Earth Environ. Sci. 2019, 225, 012067. [Google Scholar] [CrossRef]
  112. Anastasiades, K.; Goffin, J.; Rinke, M.; Buyle, M.; Audenaert, A.; Blom, J. Standardisation: An Essential Enabler for the Circular Reuse of Construction Components? A Trajectory for a Cleaner European Construction Industry. J. Clean Prod. 2021, 298, 126864. [Google Scholar] [CrossRef]
  113. Wong, D.H.; Zhang, C.; Di Maio, F.; Hu, M. Potential of BREEAM-C to Support Building Circularity Assessment: Insights from Case Study and Expert Interview. J. Clean Prod. 2024, 442, 140836. [Google Scholar] [CrossRef]
  114. Markou, I.; Sinnott, D.; Thomas, K. Current Methodologies of Creating Material Passports: A Systematic Literature Review. Case Stud. Constr. Mater. 2025, 22, e04267. [Google Scholar] [CrossRef]
  115. Honic, M.; Kovacic, I.; Aschenbrenner, P.; Ragossnig, A. Material Passports for the End-of-Life Stage of Buildings: Challenges and Potentials. J. Clean Prod. 2021, 319, 128702. [Google Scholar] [CrossRef]
  116. Arukala, S.R.; Pancharathi, R.K.; Pulukuri, A.R. Evaluation of Sustainable Performance Indicators for the Built Environment Using AHP Approach. J. Inst. Eng. Ser. A 2019, 100, 619–631. [Google Scholar] [CrossRef]
  117. Khadim, N.; Agliata, R.; Thaheem, M.J.; Mollo, L. Whole Building Circularity Indicator: A Circular Economy Assessment Framework for Promoting Circularity and Sustainability in Buildings and Construction. Build. Environ. 2023, 241, 110498. [Google Scholar] [CrossRef]
  118. Iyer-Raniga, U. Using the ReSOLVE Framework for Circularity in the Building and Construction Industry in Emerging Markets. IOP Conf. Ser. Earth Environ. Sci. 2019, 294, 012002. [Google Scholar] [CrossRef]
  119. Fonseca, I.; Silva, D.A. Promoting Sustainability In The Construction Sector: Assessment Of The Reuse Of Construction Materials. Master’s Thesis, NOVA University of Lisbon, Lisbon, Portugal, 2023. [Google Scholar]
  120. González, A.; Sendra, C.; Herena, A.; Rosquillas, M.; Vaz, D. Methodology to Assess the Circularity in Building Construction and Refurbishment Activities. Resour. Conserv. Recycl. Adv. 2021, 12, 200051. [Google Scholar] [CrossRef]
  121. City of Amsterdam. Policy: Circular Economy; City of Amsterdam: Amsterdam, The Netherlands, 2022; Available online: https://www.amsterdam.nl/en/policy/sustainability/circular-economy/ (accessed on 11 August 2025).
  122. Torres-Guevara, L.E.; Prieto-Sandoval, V.; Mejia-Villa, A. Success Drivers for Implementing Circular Economy: A Case Study from the Building Sector in Colombia. Sustainability 2021, 13, 1350. [Google Scholar] [CrossRef]
  123. Wilkinson, M.D.; Dumontier, M.; Jan Aalbersberg, I.; Appleton, G.; Axton, M.; Baak, A.; Blomberg, N.; Boiten, J.W.; da Silva Santos, L.B.; Bourne, P.E.; et al. Erratum: Addendum: The FAIR Guiding Principles for Scientific Data Management and Stewardship (Scientific Data (2016) 3 (160018)). Sci. Data 2019, 6, 6. [Google Scholar] [CrossRef]
  124. Wuyts, W.; Sedlitzky, R.; Morita, M.; Tanikawa, H. Understanding and Managing Vacant Houses in Support of a Material Stock-Type Society—The Case of Kitakyushu, Japan. Sustainability 2020, 12, 5363. [Google Scholar] [CrossRef]
  125. Kavoura, F.; Veljkovic, M. Design Strategies and Technical Practices for Reusable Steel–Concrete Composite Structural Systems. In Creating a Roadmap Towards Circularity in the Built Environment; Bragança, L., Cvetkovska, M., Askar, R., Ungureanu, V., Eds.; Springer Nature: Cham, Switzerland, 2024; pp. 39–46. ISBN 978-3-031-45980-1. [Google Scholar]
  126. Eckelman, M.J.; Brown, C.; Troup, L.N.; Wang, L.; Webster, M.D.; Hajjar, J.F. Life Cycle Energy and Environmental Benefits of Novel Design-for-Deconstruction Structural Systems in Steel Buildings. Build. Environ. 2018, 143, 421–430. [Google Scholar] [CrossRef]
  127. Kitayama, S.; Iuorio, O. Disassembly and Reuse of Structural Members in Steel-Framed Buildings: State-of-the-Art Review of Connection Systems and Future Research Trends. J. Arch. Eng. 2023, 29, 03123006. [Google Scholar] [CrossRef]
  128. Ellen MacArthur Foundation. Artificial Intelligence and the Circular Economy: AI as a Tool to Accelerate the Transition; Ellen MacArthur Foundation: Cowes, UK, 2019. [Google Scholar]
  129. Mollaei, A.; Byers, B.; Christovan, C.; Olumo, A.; De Wolf, C.; Bachmann, C.; Haas, C. A Global Perspective on Building Material Recovery Incorporating the Impact of Regional Factors. J. Clean Prod. 2023, 429, 139525. [Google Scholar] [CrossRef]
  130. Silva, R.V.; de Brito, J.; Dhir, R.K. Availability and Processing of Recycled Aggregates within the Construction and Demolition Supply Chain: A Review. J. Clean Prod. 2017, 143, 598–614. [Google Scholar] [CrossRef]
  131. Victar, H.C.; Waidyasekara, K.G.A.S. Circular Economy Strategies for Waste Management in Sri Lanka: A Focus on Demolitions and Repurpose and Material Recovery and Production Stages. Waste Manag. Res. 2024, 42, 953–976. [Google Scholar] [CrossRef]
  132. ISO 17640:2018; Non-Destructive Testing of Welds—Ultrasonic Testing—Techniques, Testing Levels, and Assessment. ISO: Geneva, Switzerland, 2018.
  133. ISO 10893-12:2011; Non-Destructive Testing of Steel Tubes—Part 12: Automated Full Peripheral Ultrasonic Thickness Testing of Seamless and Welded (Except Submerged Arc-Welded) Steel Tubes. ISO: Geneva, Switzerland, 2011.
  134. O’grady, T.M.; Brajkovich, N.; Minunno, R.; Chong, H.Y.; Morrison, G.M. Circular Economy and Virtual Reality in Advanced BIM-based Prefabricated Construction. Energies 2021, 14, 4065. [Google Scholar] [CrossRef]
  135. Akanbi, L.A.; Oyedele, L.O.; Akinade, O.O.; Ajayi, A.O.; Davila Delgado, M.; Bilal, M.; Bello, S.A. Salvaging Building Materials in a Circular Economy: A BIM-Based Whole-Life Performance Estimator. Resour. Conserv. Recycl. 2018, 129, 175–186. [Google Scholar] [CrossRef]
  136. Condotta, M.; Zatta, E. Reuse of Building Elements in the Architectural Practice and the European Regulatory Context: Inconsistencies and Possible Improvements. J. Clean Prod. 2021, 318, 128413. [Google Scholar] [CrossRef]
  137. Pinto, J.T.M.; Diemer, A. Supply Chain Integration Strategies and Circularity in the European Steel Industry. Resour. Conserv. Recycl. 2020, 153, 104517. [Google Scholar] [CrossRef]
  138. De Wolf, C.; Byers, B.S.; Raghu, D.; Gordon, M.; Schwarzkopf, V.; Triantafyllidis, E. D5 Digital Circular Workflow: Five Digital Steps towards Matchmaking for Material Reuse in Construction. npj Mater. Sustain. 2024, 2, 36. [Google Scholar] [CrossRef] [PubMed]
  139. PAS 2080:2023; Carbon Management in Buildings and Infrastructure. BSI: London, UK, 2023; ISBN 978-0-539-18034-3.
  140. Guidance Document for PAS 2080: Practical Actions and Examples to Accelerate the Decarbonisation of Buildings and Infrastructure; Institution of Civil Engineers (ICE); British Standards Institution (BSI): London, UK, 2023.
  141. Liew, J.Y.R.; Chua, Y.S.; Dai, Z. Steel Concrete Composite Systems for Modular Construction of High-Rise Buildings. Structures 2019, 21, 135–149. [Google Scholar] [CrossRef]
  142. Atta, I.; Bakhoum, E.S.; Marzouk, M.M. Digitizing Material Passport for Sustainable Construction Projects Using BIM. J. Build. Eng. 2021, 43, 103233. [Google Scholar] [CrossRef]
  143. Gordon, M.; von Zimmerman, L.; Haradhun, O.; Campanella, D.; Bräutigam, M.; De Wolf, C. Digitising Building Materials for Reuse with Reality Capture and Scan-to-BIM Technologies. In A Circular Built Environment in the Digital Age; Springer: Cham, Switzerland, 2024; pp. 41–55. [Google Scholar]
  144. Sanchez, B.; Rausch, C.; Haas, C.; Hartmann, T. A Framework for BIM-Based Disassembly Models to Support Reuse of Building Components. Resour. Conserv. Recycl. 2021, 175, 105825. [Google Scholar] [CrossRef]
  145. Trubina, N.; Leindecker, G.; Askar, R.; Karanafti, A.; Gómez-Gil, M.; Blázquez, T.; Güngör, B.; Bragança, L. Digital Technologies and Material Passports for Circularity in Buildings: An In-Depth Analysis of Current Practices and Emerging Trends. In Proceedings of the Lecture Notes in Civil Engineering; Springer Science and Business Media Deutschland GmbH: Cham, Switzerland, 2024; Volume 489 LNCE, pp. 690–699. [Google Scholar]
  146. Gómez-Gil, M.; Askar, R.; Karanafti, A.; Trubina, N.; Blázquez, T.; Güngör, B.; Bragança, L.; Leindecker, G. Unlocking the Potential of Material and Building Passports in the Transition to a Circular Economy in Buildings: A Critical Review. In 4th International Conference “Coordinating Engineering for Sustainability and Resilience” & Midterm Conference of CircularB “Implementation of Circular Economy in the Built Environment”; Lecture Notes in Civil Engineering; Springer Science and Business Media Deutschland GmbH: Cham, Switzerland, 2024; Volume 489 LNCE, pp. 404–413. [Google Scholar]
  147. Jensen, S.F.; Kristensen, J.H.; Adamsen, S.; Christensen, A.; Waehrens, B.V. Digital Product Passports for a Circular Economy: Data Needs for Product Life Cycle Decision-Making. Sustain. Prod. Consum. 2023, 37, 242–255. [Google Scholar] [CrossRef]
  148. Amarasinghe, I.; Hong, Y.; Stewart, R.A. Development of a Material Circularity Evaluation Framework for Building Construction Projects. J. Clean Prod. 2024, 436, 140562. [Google Scholar] [CrossRef]
  149. Pan, M.; Yang, Y.; Zheng, Z.; Pan, W. Artificial Intelligence and Robotics for Prefabricated and Modular Construction: A Systematic Literature Review. J. Constr. Eng. Manag. 2022, 148, 03122004. [Google Scholar] [CrossRef]
  150. Pervez, H.; Ali, Y.; Petrillo, A. A Quantitative Assessment of Greenhouse Gas (GHG) Emissions from Conventional and Modular Construction: A Case of Developing Country. J. Clean Prod. 2021, 294, 126210. [Google Scholar] [CrossRef]
  151. Hussein, M.; Zayed, T. Critical Factors for Successful Implementation of Just-in-Time Concept in Modular Integrated Construction: A Systematic Review and Meta-Analysis. J. Clean Prod. 2021, 284, 124716. [Google Scholar] [CrossRef]
  152. Basta, A.; Serror, M.H.; Marzouk, M. A BIM-Based Framework for Quantitative Assessment of Steel Structure Deconstructability. Autom. Constr. 2020, 111, 103064. [Google Scholar] [CrossRef]
  153. Soliman, S.M.; Hegazy, H.; Zhang, J.; Mahdi, I.M.; Dessouki, A.K.; Rashid, I.A. Integrated BIM Framework for the Implementation of Steel Structure Projects. J. Archit. Eng. 2025, 31, 04025006. [Google Scholar] [CrossRef]
  154. Eleftheriadis, S.; Mumovic, D.; Greening, P. Life Cycle Energy Efficiency in Building Structures: A Review of Current Developments and Future Outlooks Based on BIM Capabilities. Renew. Sustain. Energy Rev. 2017, 67, 811–825. [Google Scholar] [CrossRef]
  155. Byers, B.S.; Gordon, M.; De Wolf, C.; Iuorio, O. Calculating Embodied Carbon for Reused Structural Components with Laser Scanning. In Life-Cycle of Structures and Infrastructure Systems, Proceedings of the 8th International Symposium on Life-Cycle Civil Engineering, IALCCE 2023, Milan, Italy, 2–6 July 2023; CRC Press: London, UK, 2023; pp. 149–156. [Google Scholar]
  156. Mills, R. Holbein Gardens: Delivering a Low-Carbon Structure with Reclaimed Steel. Struct. Eng. 2023, 101, 30–36. [Google Scholar] [CrossRef]
  157. Guggemos, A.; Plaut, J.; Bergstrom, E.; Gotthelf, H.; Haney, J.; Ozbek, M.E. Greening Structural Steel Design, Fabrication and Erection: A Case Study of the National Renewable Energy Laboratory. In Structures Congress 2010; American Society of Civil Engineers (ASCE): Orlando, FL, USA, 2010; pp. 1393–1404. [Google Scholar]
  158. Seats, D.C.; Schultz, J.A.; Carstensen, J.V. Automatic Design Generation of Trusses from a Reused Steel Stock Library Using Graphic Statics. J. Build. Eng. 2024, 98, 111166. [Google Scholar] [CrossRef]
  159. Berglund-Brown, J.; Ochsendorf, J. Reusing Heavy-Section Steel in Buildings: Carbon Reduction Potential and Material Availability. J. Archit. Eng. 2025, 31, 04025020. [Google Scholar] [CrossRef]
  160. Nußholz, J.L.K.; Nygaard Rasmussen, F.; Milios, L. Circular Building Materials: Carbon Saving Potential and the Role of Business Model Innovation and Public Policy. Resour. Conserv. Recycl. 2019, 141, 308–316. [Google Scholar] [CrossRef]
  161. Al-Najjar, A.; Malmqvist, T. Embodied Carbon Saving of Reusing Concrete Elements in New Buildings: A Swedish Pilot Study. Resour Conserv Recycl 2025, 212, 107930. [Google Scholar] [CrossRef]
  162. Berglund-Brown, J. Structural Steel Reuse as a Cost-Effective Carbon Mitigation Strategy. Master’s Thesis, Massachusetts Institute of Technology, Cambridge, MA, USA, 2023. [Google Scholar]
  163. Wen, X.; Teng, Y.; Shen, G.Q.; Wu, X.; Zhang, Z.; Wang, Q. Comparative Analysis of Embodied Carbon Emissions in Steel and Concrete Modular Buildings. In Proceedings of the ICCREM 2024: ESG Development in the Construction Industry, Proceedings of the International Conference on Construction and Real Estate Management 2024, Guangzhou, China, 23–24 November 2024; pp. 1665–1680. [Google Scholar] [CrossRef]
  164. Vares, S.; Hradil, P.; Sansom, M.; Ungureanu, V. Economic Potential and Environmental Impacts of Reused Steel Structures. Struct. Infrastruct. Eng. 2020, 16, 750–761. [Google Scholar] [CrossRef]
  165. Yeung, J.; Walbridge, S.; Haas, C. Life Cycle Analysis Of Structural Steel Reuse Using The Economic Input-Output Method. In Proceedings of the 5th International/11th Construction Specialty Conference, Vancouver, BC, Canada, 7–10 June 2015; pp. 1–10. [Google Scholar]
  166. Jones, C.; Hammond, G. Embodied Carbon-the ICE Database; Circular Ecology and University of Bath: Bath, UK, 2019. [Google Scholar]
  167. Feng, H.; Chen, Q.; García De Soto, B.; Arashpour, M. Using BIM and LCA to Evaluate Material Circularity: Contributions to Building Design Improvements. In Proceedings of the 39th International Symposium on Automation and Robotics in Construction, Bogotá, Colombia, 13–15 July 2022. [Google Scholar]
  168. Jalaei, F.; Zoghi, M.; Khoshand, A. Life Cycle Environmental Impact Assessment to Manage and Optimize Construction Waste Using Building Information Modeling (BIM). Int. J. Constr. Manag. 2021, 21, 784–801. [Google Scholar] [CrossRef]
  169. Raghu, D.; Markopoulou, A.; Marengo, M.; Neri, I.; Chronis, A.; De Wolf, C. Enabling Component Reuse from Existing Buildings through Machine Learning, Using Google Street View to Enhance Building Databases. In Proceedings of the 27th International Conference on Computer-Aided Architectural Design Research in Asia (CAADRIA 2022), Sydney, Australia, 9–15 April 2022; Volume 2, pp. 577–586. [Google Scholar] [CrossRef]
  170. Mendonca, P.; Vieira, C. Embodied Carbon and Economic Cost Analysis of a Contemporary House Design Using Local and Reused Materials. Sustain. Futures 2022, 4, 100100. [Google Scholar] [CrossRef]
  171. Bertin, I.; Lebrun, F.; Braham, N.; Le Roy, R. Construction, Deconstruction, Reuse of the Structural Elements: The Circular Economy to Reach Zero Carbon. IOP Conf. Ser. Earth Environ. Sci. 2019, 323, 012020. [Google Scholar] [CrossRef]
  172. Yeung, J. Development of Analysis Tools for the Facilitation of Increased Structural Steel Reuse. Ph.D. Thesis, University of Waterloo, Waterloo, ON, Canada, 2016. [Google Scholar]
  173. WRAP. Designing out Waste: A Design Team Guide for Buildings; WRAP: Banbury, UK, 2011. [Google Scholar]
  174. Moraga, G.; Huysveld, S.; Mathieux, F.; Blengini, G.A.; Alaerts, L.; Van Acker, K.; de Meester, S.; Dewulf, J. Circular Economy Indicators: What Do They Measure? Resour. Conserv. Recycl. 2019, 146, 452–461. [Google Scholar] [CrossRef]
  175. Cooper, D.R.; Skelton, A.C.H.; Moynihan, M.C.; Allwood, J.M. Component Level Strategies for Exploiting the Lifespan of Steel in Products. Resour. Conserv. Recycl. 2014, 84, 24–34. [Google Scholar] [CrossRef]
  176. Mohammed, A.; Elmasoudi, I.; Ghannam, M. Life Cycle Environmental Impact Assessment of Steel Structures Using Building Information Modeling. Innov. Infrastruct. Solut. 2025, 10, 36. [Google Scholar] [CrossRef]
  177. Küpfer, C.; Bertola, N.; Brütting, J.; Fivet, C. Decision Framework to Balance Environmental, Technical, Logistical, and Economic Criteria When Designing Structures With Reused Components. Front. Sustain. 2021, 2, 689877. [Google Scholar] [CrossRef]
  178. Cooper, D.R.; Allwood, J.M. Reusing Steel and Aluminum Components at End of Product Life. Environ. Sci. Technol. 2012, 46, 10334–10340. [Google Scholar] [CrossRef]
  179. ISO 8501-1:2007; Preparation of Steel Substrates Before Application of Paints and Related Products—Visual Assessment of Surface Cleanliness—Part 1: Rust Grades and Preparation Grades of Uncoated Steel Substrates and of Steel Substrates After Overall Removal of Previous Coatings. International Organization for Standardization: Geneva, Switzerland, 2007.
  180. EN 1993-1-1:2005 + A1:2014; Eurocode 3: Design of Steel Structures—Part 1-1: General Rules and Rules for Buildings. European Committee for Standardization (CEN): Brussels, Belgium, 2014.
  181. ASTM E8/E8M-22; Standard Test Methods for Tension Testing of Metallic Materials. ASTM International: West Conshohocken, PA, USA, 2022. [CrossRef]
  182. BS EN 1993-1-6; Eurocode 3. Design of Steel Structures—Strength and Stability of Shell Structures. British Standards Institution: London, UK, 2025; ISBN 978 0 539 19303 9.
  183. Kirchherr, J.; Yang, N.H.N.; Schulze-Spüntrup, F.; Heerink, M.J.; Hartley, K. Conceptualizing the Circular Economy (Revisited): An Analysis of 221 Definitions. Resour. Conserv. Recycl. 2023, 194, 107001. [Google Scholar] [CrossRef]
  184. Kirchherr, J.; van Santa, R. Research on the Circular Economy: A Critique of the Field. Resour. Conserv. Recycl. 2019, 151, 104480. [Google Scholar] [CrossRef]
  185. Odenbreit, C.; Yang, J.; Kozma, A.; Romero, A.; Popa, N.; Hanus, F.; Obiala, R. Design for Disassembling, Reuse, and the Circular Economy: A Demonstration Building, “Petite Maison. ” ce/papers 2023, 6, 369–373. [Google Scholar] [CrossRef]
  186. Bertin, I.; Saadé, M.; Le Roy, R.; Jaeger, J.M.; Feraille, A. Environmental Impacts of Design for Reuse Practices in the Building Sector. J. Clean Prod. 2022, 349, 131228. [Google Scholar] [CrossRef]
  187. Chen, H.M.; Wang, Y.; Zhou, K.; Lam, D.; Guo, W.; Li, L.; Ajayebi, A.; Hopkinson, P. Reclaiming Structural Steels from the End of Service Life Composite Structures for Reuse—An Assessment of the Viability of Different Methods. Dev. Built Environ. 2022, 10, 100077. [Google Scholar] [CrossRef]
  188. Guerra, B.C.; Leite, F.; Faust, K.M. 4D-BIM to Enhance Construction Waste Reuse and Recycle Planning: Case Studies on Concrete and Drywall Waste Streams. Waste Manag. 2020, 116, 79–90. [Google Scholar] [CrossRef]
  189. Selvaraj, S.; Chan, T.M. Recommendations for Implementing Circular Economy in Construction: Direct Reuse of Steel Structures. J. Constr. Steel Res. 2024, 214, 108439. [Google Scholar] [CrossRef]
Figure 1. Structured three-phase methodology for developing a digitally enabled conceptual framework for structural steel reuse in Modular and Offsite Construction (MOC).
Figure 1. Structured three-phase methodology for developing a digitally enabled conceptual framework for structural steel reuse in Modular and Offsite Construction (MOC).
Sustainability 17 08945 g001
Figure 2. PRISMA 2020 flow diagram of study identification, screening, and inclusion. Of the 786 total records (671 database, 115 gray literature), 48 duplicates were removed, 358 were excluded at the title/abstract stage, and 218 were excluded after the full-text assessment. A final pool of 162 studies (135 peer-reviewed and 27 gray/other sources) was retained and analyzed to inform the framework. Note: ** indicates the 270 records excluded at the title/abstract screening stage.
Figure 2. PRISMA 2020 flow diagram of study identification, screening, and inclusion. Of the 786 total records (671 database, 115 gray literature), 48 duplicates were removed, 358 were excluded at the title/abstract stage, and 218 were excluded after the full-text assessment. A final pool of 162 studies (135 peer-reviewed and 27 gray/other sources) was retained and analyzed to inform the framework. Note: ** indicates the 270 records excluded at the title/abstract screening stage.
Sustainability 17 08945 g002
Figure 3. Chronological Trends of Publications per Theme.
Figure 3. Chronological Trends of Publications per Theme.
Sustainability 17 08945 g003
Figure 4. Four-stage framework for structural steel reuse in Modular and Offsite Construction (MOC), mapped to Circular Economy (CE) principles and key performance metrics.
Figure 4. Four-stage framework for structural steel reuse in Modular and Offsite Construction (MOC), mapped to Circular Economy (CE) principles and key performance metrics.
Sustainability 17 08945 g004
Figure 5. Testing and Certification Pathways for Reclaimed Structural Steel (adapted from SCI P427 and P440).
Figure 5. Testing and Certification Pathways for Reclaimed Structural Steel (adapted from SCI P427 and P440).
Sustainability 17 08945 g005
Figure 6. Performance Evaluation Metrics for Structural Steel Reuse in Modular and Offsite Construction.
Figure 6. Performance Evaluation Metrics for Structural Steel Reuse in Modular and Offsite Construction.
Sustainability 17 08945 g006
Figure 7. Future research priorities for advancing structural steel reuse in MOC.
Figure 7. Future research priorities for advancing structural steel reuse in MOC.
Sustainability 17 08945 g007
Disclaimer/Publisher’s Note: The statements, opinions and data contained in all publications are solely those of the individual author(s) and contributor(s) and not of MDPI and/or the editor(s). MDPI and/or the editor(s) disclaim responsibility for any injury to people or property resulting from any ideas, methods, instructions or products referred to in the content.

Share and Cite

MDPI and ACS Style

Gharib, S.; Moselhi, O. A Conceptual Framework for Enabling Structural Steel Reuse Utilizing Circular Economy in Modular Construction. Sustainability 2025, 17, 8945. https://doi.org/10.3390/su17198945

AMA Style

Gharib S, Moselhi O. A Conceptual Framework for Enabling Structural Steel Reuse Utilizing Circular Economy in Modular Construction. Sustainability. 2025; 17(19):8945. https://doi.org/10.3390/su17198945

Chicago/Turabian Style

Gharib, Shrouk, and Osama Moselhi. 2025. "A Conceptual Framework for Enabling Structural Steel Reuse Utilizing Circular Economy in Modular Construction" Sustainability 17, no. 19: 8945. https://doi.org/10.3390/su17198945

APA Style

Gharib, S., & Moselhi, O. (2025). A Conceptual Framework for Enabling Structural Steel Reuse Utilizing Circular Economy in Modular Construction. Sustainability, 17(19), 8945. https://doi.org/10.3390/su17198945

Note that from the first issue of 2016, this journal uses article numbers instead of page numbers. See further details here.

Article Metrics

Back to TopTop