Elucidating the Drivers of Aquaculture Eutrophication: A Knowledge Graph Framework Powered by Domain-Specific BERT
Abstract
1. Introduction
2. Literature Review
2.1. Environmental Impact of Aquaculture and the Attribution Challenge
2.2. The Evolution and Limitations of Conventional Analytical Methods
2.3. A New AI-Driven Research Paradigm: From Text Mining to Knowledge Construction
2.4. The Research Gap and This Study’s Academic Positioning
3. Materials and Methods
3.1. Overview of the Research Framework
3.2. Corpus Construction and Preprocessing
3.3. Domain-Specific Model Pre-Training: Aquaculture-BERT
3.4. Model Fine-Tuning for Information Extraction
3.4.1. NER
3.4.2. RE
3.5. Knowledge Graph Construction and Storage
- Entity Disambiguation: A BERT-based contextual embedding vector clustering method was utilized to differentiate homonymous entities with distinct meanings in different contexts (e.g., “Fujian” as a geographical location versus “Fujian” as a naval vessel).
- Entity Alignment: This stage mapped different textual mentions referring to the same real-world object (e.g., “Red Tide,” “HABs”) to a single entity node within the knowledge graph. This was primarily accomplished by calculating the cosine similarity between entity embedding vectors. Two entity mentions were considered coreferential and merged if their vector similarity exceeded a predefined threshold of 0.95. This threshold was determined following multiple rounds of experimental tuning on a development set, achieving an optimal balance between precision and recall for the alignment task and effectively preventing erroneous entity merges.
3.6. Performance Evaluation and Case Validation
- Model Performance Evaluation: The NER and RE models were evaluated on the reserved, independent test set (the 10% of data partitioned in Section 3.4.1). The evaluation metrics included Precision, Recall, and F1-Score. Furthermore, the performance of the models was benchmarked against a generic BERT model and a conventional Bidirectional Long Short-Term Memory with Conditional Random Field (BiLSTM-CRF) model.
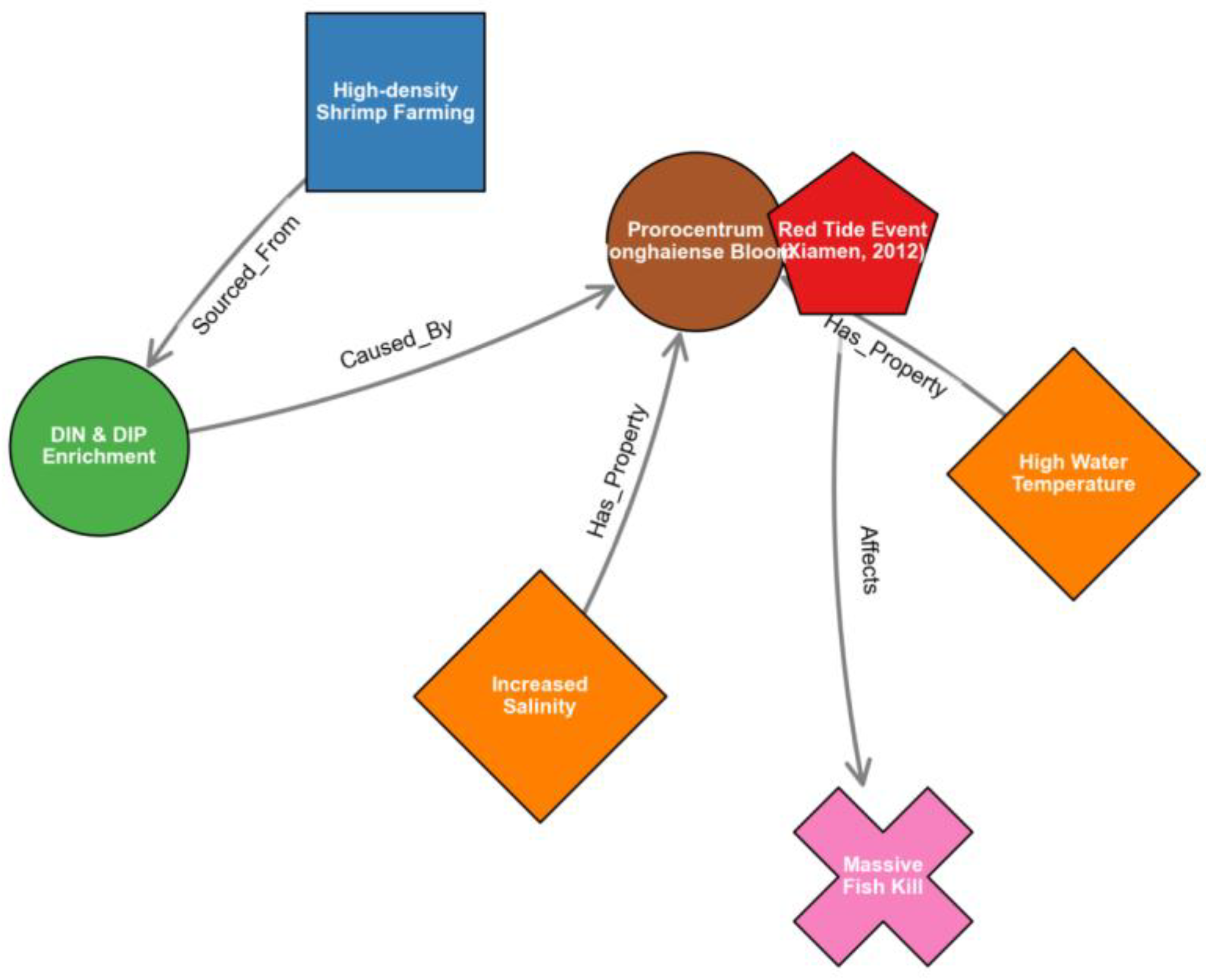
- Framework Application Validation: Typical and well-documented eutrophication events were selected as case studies, such as the 2012 red tide in the western sea of Xiamen and the 2021 hypoxia event in the Pearl River Estuary. Path analysis and subgraph mining were conducted on the constructed AEKG by executing queries in the Cypher language. This process was designed to test whether the framework could automatically and accurately reconstruct the key driving factors and developmental trajectory of these events. The analytical results were subsequently cross-validated against official reports and relevant scientific literature.
4. Results
4.1. Quantitative Performance of the Information Extraction Models
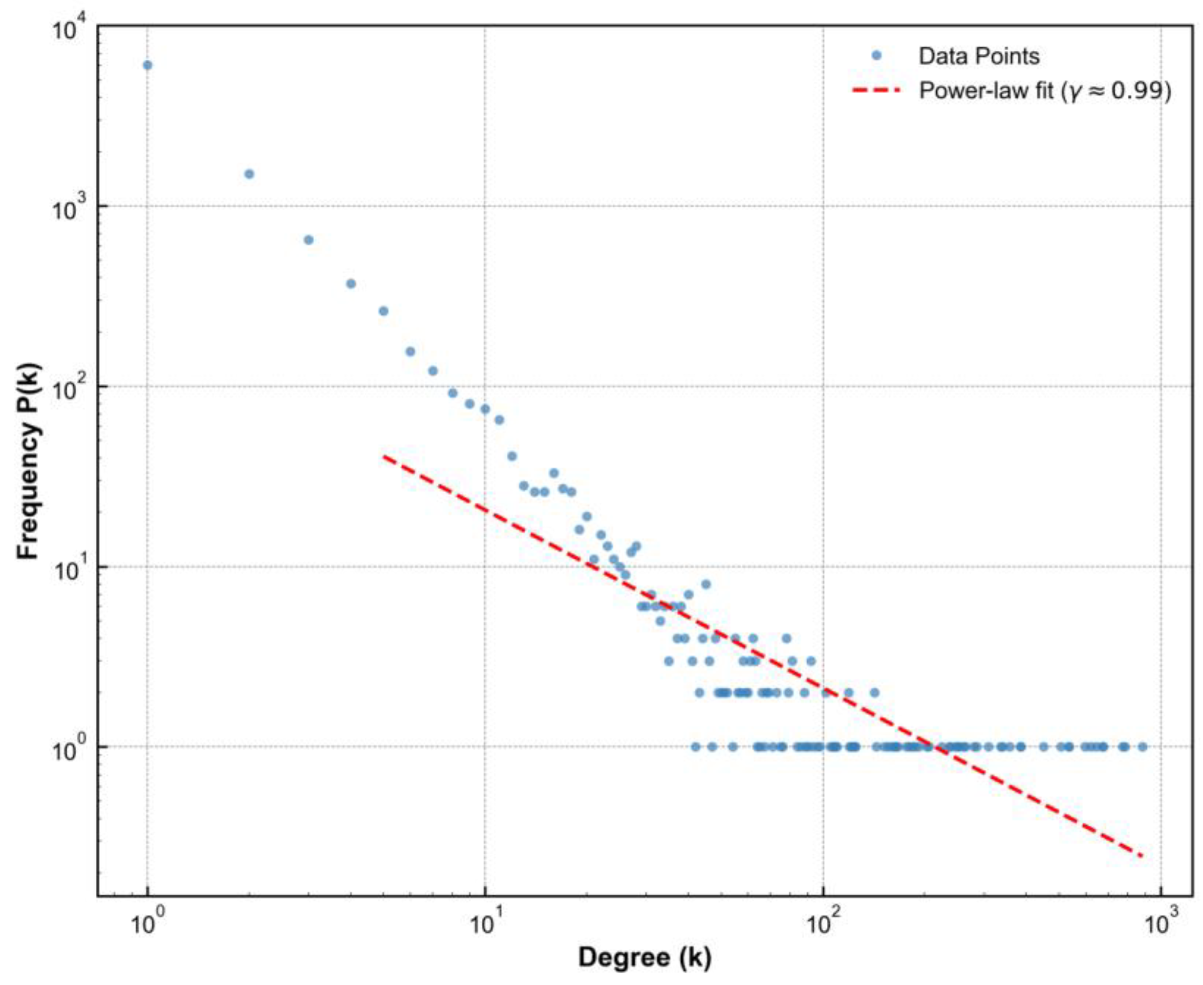
4.2. Structure and Characteristics of the AEKG
4.3. Knowledge-Driven Attribution Analysis and Case Validation
4.4. Macro-Level Association Analysis Based on the Knowledge Graph
5. Discussion
5.1. Interpretation and Elucidation of Key Findings
5.2. Innovation and Advantages of the Study
- Breakthrough in Domain-Specific Semantic Comprehension:
- Transformation in Knowledge Acquisition and Analytical Paradigms:
- Development of a Scalable Decision-Support Tool:
5.3. System Scalability and Future Maintenance Strategy
6. Concluding Remarks
Author Contributions
Funding
Institutional Review Board Statement
Informed Consent Statement
Data Availability Statement
Acknowledgments
Conflicts of Interest
Appendix A
| Part A: Entity Types | ||
|---|---|---|
| Entity Type | Sentence Count (Containing Type) | Proportion of Corpus (%) |
| Event | 3600 | 72.0% |
| Location | 3950 | 79.0% |
| Time | 3550 | 71.0% |
| Aqua-Source | 2250 | 45.0% |
| Nutrient | 2850 | 57.0% |
| Organism | 2500 | 50.0% |
| Parameter | 1750 | 35.0% |
| Part B: Relation Types | ||
| Relation Type | Sentence Count (Containing Type) | Proportion of Corpus (%) |
| Occurs_In | 3100 | 62.0% |
| Caused_By | 2650 | 53.0% |
| Affects | 1700 | 34.0% |
| Sourced_From | 1900 | 38.0% |
| Has_Property | 1300 | 26.0% |
| Transported_By | 850 | 17.0% |
References
- Carbonell-Garzon, E.; Fernandez-Gonzalez, V.; Romero, F.; Sanchez-Jerez, P.; Belda, L.; Agraso, M.M.; Toledo-Guedes, K. Validating a proxy to carrying capacity for finfish offshore aquaculture in the western Mediterranean. Aquaculture 2025, 608, 742756. [Google Scholar] [CrossRef]
- Ferreira, J.G. Aquaculture carrying capacity estimates show that major African lakes and marine waters could sustainably produce 10–11 Mt of fish per year. Nat. Food 2025, 6, 446–455. [Google Scholar] [CrossRef]
- Charalambides, M.; Menicou, M.; Triantaphyllidis, G. Economic feasibility study for the expansion of the Cyprus aquaculture sector: A roadmap for transition to offshore in the Mediterranean Sea. Aquac. Fish. 2025, 10, 522–531. [Google Scholar] [CrossRef]
- Li, X.; Dong, X.; Yue, F.; Lang, Y.; Ding, H.; Li, X.; Li, S.; Liu, X. Nitrous oxide emissions at aquaculture ponds in the coastal zone of the Bohai Rim Region of China: Impacts of eutrophication and feeding practice. Environ. Pollut. 2025, 371, 125959. [Google Scholar] [CrossRef]
- Zhang, J.; Tishchenko, P.Y.; Jiang, Z.J.; Semkin, P.Y.; Tishchenko, P.P.; Zheng, W.; Lobanov, V.B.; Sergeev, A.F.; Jiang, S. Diverse nature of the seasonally coastal eutrophication dominated by oceanic nutrients: An eco-system based analysis characterized by salmon migration and aquaculture. Mar. Pollut. Bull. 2023, 193, 115150. [Google Scholar] [CrossRef]
- Sun, Z.; Luo, J.; Xu, Y.; Zhai, J.; Cao, Z.; Ma, J.; Qi, T.; Shen, M.; Gu, X.; Duan, H. Coordinated dynamics of aquaculture ponds and water eutrophication owing to policy: A case of Jiangsu province, China. Sci. Total Environ. 2024, 927, 172194. [Google Scholar] [CrossRef]
- Glibert, P.M.; Burkholder, J.M. Causes of harmful algal blooms. Harmful Algal Blooms: A Compendium Desk Reference; John Wiley & Sons, Ltd.: Hoboken, NJ, USA, 2018; pp. 1–38. [Google Scholar]
- Fricke, A.; Pey, A.; Gianni, F.; Lemée, R.; Mangialajo, L. Multiple stressors and benthic harmful algal blooms (BHABs): Potential effects of temperature rise and nutrient enrichment. Mar. Pollut. Bull. 2018, 131, 552–564. [Google Scholar] [CrossRef]
- Ou, L.-J.; Wang, Z.; Ding, G.-M.; Han, F.-X.; Cen, J.-Y.; Dai, X.-F.; Li, K.-Q.; Lu, S.-H. Organic nutrient availability and extracellular enzyme activities influence harmful algal bloom proliferation in a coastal aquaculture area. Aquaculture 2024, 582, 740530. [Google Scholar] [CrossRef]
- Yan, Z.; Alamdari, N. Integrating temporal decomposition and data-driven approaches for predicting coastal harmful algal blooms. J. Environ. Manag. 2024, 364, 121463. [Google Scholar] [CrossRef]
- Thiagarajan, C.; Devarajan, Y. The urgent challenge of ocean pollution: Impacts on marine biodiversity and human health. Reg. Stud. Mar. Sci. 2025, 81, 103995. [Google Scholar] [CrossRef]
- Choudhury, M.; Roy, P. Challenges with microplastic pollution in the regime of UN sustainable development goals. World Dev. Sustain. 2025, 6, 100216. [Google Scholar] [CrossRef]
- Dasari, D.; Dong, C.-D.; Singhania, R.R.; Tambat, V.S.; Piechota, G.; Patel, A.K. Harnessing microalgae for sustainable aquaculture and mariculture: Marine pollution mitigation and circular economy strategies. Mar. Pollut. Bull. 2025, 219, 118292. [Google Scholar] [CrossRef] [PubMed]
- Ural-Janssen, A.; Kroeze, C.; Meers, E.; Strokal, M. Large reductions in nutrient losses needed to avoid future coastal eutrophication across Europe. Mar. Environ. Res. 2024, 197, 106446. [Google Scholar] [CrossRef] [PubMed]
- Yao, H.; Wang, J.; Han, Y.; Jiang, X.; Chen, J. Decadal acidification in a subtropical coastal area under chronic eutrophication. Environ. Pollut. 2022, 293, 118487. [Google Scholar] [CrossRef]
- Alluhaidan, A.S.; P, P.; Aziz, R.; Basheer, S. Enhanced LSTM-based AI model for accurate dissolved oxygen prediction in aquaculture systems. Smart Agric. Technol. 2025, 12, 101140. [Google Scholar] [CrossRef]
- Tamrin, T.; Schaduw, J.N.W.; Wantasen, A.S.; Sambali, H.; Abdullah, T. Rapid appraisal of brackishwater aquaculture (Rap-BWAC) for assessing sustainable development of brackishwater aquaculture in coastal areas. Ocean Coast. Manag. 2025, 269, 107822. [Google Scholar] [CrossRef]
- Sriputhorn, K.; Jutagate, A.; Matitopanum, S.; Kraiklang, R.; Pitakaso, R.; Chueadee, C.; Gonwirat, S. Advancing smart aquaculture: Cost-efficient strategies for climbing perch cultivation using AI-based models. Smart Agric. Technol. 2025, 12, 101108. [Google Scholar] [CrossRef]
- Yang, H.; Feng, Q.; Xia, S.; Wu, Z.; Zhang, Y. AI-driven aquaculture: A review of technological innovations and their sustainable impacts. Artif. Intell. Agric. 2025, 15, 508–525. [Google Scholar] [CrossRef]
- Sun, C.; Yang, X.; Liu, C.; Ye, Y.; Li, S.; Xu, X.; Zhou, C. Typical farming behaviors recognition in aquaculture using an improved VMamba approach. Aquac. Eng. 2025, 111, 102603. [Google Scholar] [CrossRef]
- Roy, S.M.; Choi, H.; Kim, T. Review of state-of-the-art improvements in recirculating aquaculture systems: Insights into design, operation, and statistical modeling approaches. Aquaculture 2025, 605, 742545. [Google Scholar] [CrossRef]
- Rejeb, A.; Rejeb, K.; Keogh, J.G. The nexus of IoT and aquaculture: A bibliometric analysis. Appl. Food Res. 2025, 5, 100838. [Google Scholar] [CrossRef]
- Roy, S.M.; Beg, M.M.; Bhagat, S.K.; Charan, D.; Pareek, C.M.; Moulick, S.; Kim, T. Application of artificial intelligence in aquaculture—Recent developments and prospects. Aquac. Eng. 2025, 111, 102570. [Google Scholar] [CrossRef]
- Chandran, P.J.I.; Khalil, H.A.; Hashir, P.K.; S, V. Smart technologies in aquaculture: An integrated IoT, AI, and blockchain framework for sustainable growth. Aquac. Eng. 2025, 111, 102584. [Google Scholar] [CrossRef]
- Xie, W.; Zhao, M.; Liu, Y.; Yang, D.; Huang, K.; Fan, C.; Wang, Z. Recent advances in Transformer technology for agriculture: A comprehensive survey. Eng. Appl. Artif. Intell. 2024, 138, 109412. [Google Scholar] [CrossRef]
- Huang, X.; Wen, Y.; Zhang, F.; Li, H.; Sui, Z.; Cheng, X. Accident analysis of waterway dangerous goods transport: Building an evolution network with text knowledge extraction. Ocean Eng. 2025, 318, 120176. [Google Scholar] [CrossRef]
- Shi, L.; Wang, X.; He, Y.; He, Z. Beyond Noise: A BERT-Enhanced framework for Intelligent product optimization via online review Analytics. Expert Syst. Appl. 2026, 296, 128812. [Google Scholar] [CrossRef]
- Meier, A.; Eller, R.; Peters, M. Creating competitiveness in incumbent small- and medium-sized enterprises: A revised perspective on digital transformation. J. Bus. Res. 2025, 186, 115028. [Google Scholar] [CrossRef]
- Wahid, J.A.; Xu, M.; Ayoub, M.; Jiang, X.; Lei, S.; Gao, Y.; Hussain, S.; Yang, Y. AI-driven social media text analysis during crisis: A review for natural disasters and pandemics. Appl. Soft Comput. 2025, 171, 112774. [Google Scholar] [CrossRef]
- Liu, Y.; Zhou, X.; Zhang, Z.; Yang, X. BETM: A new pre-trained BERT-guided embedding-based topic model. Big Data Res. 2025, 41, 100551. [Google Scholar] [CrossRef]
- Zauscher, E.; Fornarelli, R.; Berglund, E.Z. Conserving groundwater resources through hybrid water systems and sharing rainwater. J. Hydrol. 2025, 652, 132641. [Google Scholar] [CrossRef]
- Xing, W.; Zhang, J.; Li, C.; Dong, G. iAMP-EmGCN: A new design for identifying antimicrobial peptides based on BERT and Graph Convolutional Network. Expert Syst. Appl. 2025, 283, 127811. [Google Scholar] [CrossRef]
- Zhang, S.; Xu, J.; Xie, H.; Fu, Q.; Miao, K.; Cheng, S.; Wu, Z. Enhanced knowledge graph cascade learning model for cyber–physical systems. Eng. Appl. Artif. Intell. 2025, 160, 111802. [Google Scholar] [CrossRef]
- Dong, B.; Bu, C.; Wang, Y.; Zhu, Y.; Wu, X. Disentangled Multi-view Graph Neural Network for multilingual knowledge graph completion. Appl. Soft Comput. 2025, 183, 113605. [Google Scholar] [CrossRef]
- Yang, J.; Yang, X.; Li, R.; Luo, M.; Jiang, S.; Zhang, Y.; Wang, D. BERT and hierarchical cross attention-based question answering over bridge inspection knowledge graph. Expert Syst. Appl. 2023, 233, 120896. [Google Scholar] [CrossRef]
- Yang, Y.; Cao, W.; Li, Y.; Chang, R.; Yang, G.; Gan, C.; Wu, M. OD-Mind: An ocean drilling expert knowledge query system driven by knowledge graph. Ocean Eng. 2025, 339, 122135. [Google Scholar] [CrossRef]
- Alsaleh, M. The impact of aquaculture economics expansion on marine water quality in the EU Region. Reg. Stud. Mar. Sci. 2024, 77, 103625. [Google Scholar] [CrossRef]
- Xu, S.; Yu, Z.; Zhou, Y.; Yue, S.; Liang, J.; Zhang, X. The potential for large-scale kelp aquaculture to counteract marine eutrophication by nutrient removal. Mar. Pollut. Bull. 2023, 187, 114513. [Google Scholar] [CrossRef]
- Baquedano, M.; Chávez, C.; Dresdner, J.; Eggert, H. The Rise of Mussel Aquaculture in Chile: Causes, Effects, and Challenges. Rev. Aquac. 2025, 17, e70045. [Google Scholar] [CrossRef]
- Mounic-Silva, C.E.; Boscatto, F.; Dalri, J.C.; Polli, M.A.; Mattos, F.T.; Rodrigues Meneghetti, E.; Meante, R.E.X.; Buglione-Neto, C.C.; Nuñer, A.P.D.O. GIS-Based Aquaculture Spatial Suitability in Western Amazonian Hydroelectric Reservoirs. Lakes Reserv. Sci. Policy Manag. Sustain. Use 2025, 30, e70016. [Google Scholar] [CrossRef]
- Haque, M.M.; Mahmud, M.N. Potential Role of Aquaculture in Advancing Sustainable Development Goals (SDGs) in Bangladesh. Aquac. Res. 2025, 2025, 6035730. [Google Scholar] [CrossRef]
- Aydın, İ.; Öztürk, R.Ç.; Eroldoğan, O.T.; Arslan, M.; Terzi, Y.; Yılmaz, S.; Diken, G.; Yıldırım, Ö.; Bodur, T.; Gültepe, N.; et al. An In-Depth Analysis of the Finfish Aquaculture in Türkiye: Current Status, Challenges, and Future Prospects. Rev. Aquac. 2025, 17, e70010. [Google Scholar] [CrossRef]
- Liu, C.; Shang, Y.; Gul, S.; Hu, M.; Wang, Y. Energetic Adaptations of Bivalves Under Environmental Stress: A Comprehensive Review on Bioenergetics and Aquaculture Sustainability. Rev. Aquac. 2025, 17, e70052. [Google Scholar] [CrossRef]
- Falconer, L.; Cutajar, K.; Krupandan, A.; Capuzzo, E.; Corner, R.A.; Ellis, T.; Jeffery, K.; Mikkelsen, E.; Moore, H.; O’beirn, F.X. Planning and licensing for marine aquaculture. Rev. Aquac. 2023, 15, 1374–1404. [Google Scholar] [CrossRef] [PubMed]
- Pacheco, F.S.; Heilpern, S.A.; DiLeo, C.; Almeida, R.M.; Sethi, S.A.; Miranda, M.; Ray, N.; Barros, N.O.; Cavali, J.; Costa, C.; et al. Towards sustainable aquaculture in the Amazon. Nat. Sustain. 2025, 8, 234–244. [Google Scholar] [CrossRef]
- Leng, J.; Ding, W. Towards sustainable aquaculture: Game-theoretic insights into AI adoption, emission reduction, and government incentives. Aquac. Int. 2025, 33, 461. [Google Scholar] [CrossRef]
- Yang, Y.; Li, K.; Liang, S.; Lin, G.; Liu, C.; Li, J.; Xie, L.; Li, Y.; Wang, X. A simulation-optimization approach based on the compound eutrophication index to identify multi-nutrient allocated load. Sci. Total Environ. 2024, 906, 167626. [Google Scholar] [CrossRef]
- Nikolaidis, N.P.; Poikane, S.; Bouraoui, F.; Salas-Herrero, F.; Free, G.; Varkitzi, I.; van de Bund, W.; Kelly, M.G. Comparison of eutrophication assessment for the Nitrates and water Framework Directives: Impacts and opportunities for streamlined approaches. Ecol. Indic. 2025, 177, 113375. [Google Scholar] [CrossRef]
- Gardazi, N.M.; Daud, A.; Malik, M.K.; Bukhari, A.; Alsahfi, T.; Alshemaimri, B. BERT applications in natural language processing: A review. Artif. Intell. Rev. 2025, 58, 166. [Google Scholar] [CrossRef]
- Chen, S.; Zheng, P.; Zheng, L.; Yao, Q.; Meng, Z.; Lin, L.; Chen, X.; Liu, R. BERT-DomainAFP: Antifreeze protein recognition and classification model based on BERT and structural domain annotation. iScience 2025, 28, 112077. [Google Scholar] [CrossRef]
- Ferreira, J.G.; Andersen, J.H.; Borja, A.; Bricker, S.B.; Camp, J.; Da Silva, M.C.; Garcés, E.; Heiskanen, A.-S.; Humborg, C.; Ignatiades, L. Overview of eutrophication indicators to assess environmental status within the European Marine Strategy Framework Directive. Estuar. Coast. Shelf Sci. 2011, 93, 117–131. [Google Scholar] [CrossRef]
- Karimiziarani, M.; Foroumandi, E.; Moradkhani, H. Harnessing Twitter (X) with AI-enhanced natural language processing for disaster management: Insights from California wildfire. Environ. Model. Softw. 2025, 192, 106545. [Google Scholar] [CrossRef]
- Li, S.; Levis, M.; DiMambro, M.; Wu, W.; Levy, J.; Shiner, B.; Gui, J. Preprocessing of natural language process variables using a data-driven method improves the association with suicide risk in a large veterans affairs population. Comput. Biol. Med. 2025, 189, 109939. [Google Scholar] [CrossRef]
- Alghamdi, J.; Lin, Y.; Luo, S. ABERT: Adapting BERT model for efficient detection of human and AI-generated fake news. Int. J. Inf. Manag. Data Insights 2025, 5, 100353. [Google Scholar] [CrossRef]
- Hanafy, N.O. Artificial intelligence’s effects on design process creativity: “A study on used A.I. Text-to-Image in architecture”. J. Build. Eng. 2023, 80, 107999. [Google Scholar] [CrossRef]
- Li, L.; Bensi, M.; Baecher, G. Exploring the potential of social media crowdsourcing for post-earthquake damage assessment. Int. J. Disaster Risk Reduct. 2023, 98, 104062. [Google Scholar] [CrossRef]
- Klein, P.; Malburg, L.; Bergmann, R. Combining informed data-driven anomaly detection with knowledge graphs for root cause analysis in predictive maintenance. Eng. Appl. Artif. Intell. 2025, 145, 110152. [Google Scholar] [CrossRef]
- Hou, Z.-W.; Jing, W.; Qin, C.-Z.; Yang, J.; Xia, Q.; Yin, X. Prospects on mangrove knowledge services in the smart era: From plant atlas to knowledge graphs. Sci. China Earth Sci. 2025, 68, 111–127. [Google Scholar] [CrossRef]
- Islam, M.S.; Ferdusi, M.; Aurpa, T.T. Words of War: A hybrid BERT-CNN approach for topic-wise sentiment analysis on The Russia-Ukraine War. Expert Syst. Appl. 2025, 284, 127759. [Google Scholar] [CrossRef]
- Zhang, Z.; Yang, X.; Sun, L.; Sun, Y.; Kang, J. Research on constructing and reasoning the collision knowledge graph of autonomous navigation ship based on enhanced BERT model. Expert Syst. Appl. 2025, 278, 127429. [Google Scholar] [CrossRef]
- Gui, J.; Zhou, Y.; Yu, K.; Wu, X. PSC-BERT: A spam identification and classification algorithm via prompt learning and spell check. Knowl. -Based Syst. 2024, 301, 112266. [Google Scholar] [CrossRef]
- Zhang, J.; Chen, S. Topology reorganized graph contrastive learning with mitigating semantic drift. Pattern Recognit. 2025, 159, 111160. [Google Scholar] [CrossRef]
- Jiang, L.; Goetz, S.M. Natural language processing in the patent domain: A survey. Artif. Intell. Rev. 2025, 58, 214. [Google Scholar] [CrossRef]
- Zhang, X.; Gao, R.; Xiao, Z.; Wang, K.; Liu, T.; Liang, M.; Zhang, J. Natural Language Processing and Text Mining in Transportation: Current Status, Challenges, and Future Roadmap. Expert Syst. Appl. 2025, 296, 129050. [Google Scholar] [CrossRef]
- Zhang, M.; Shen, Q.; Zhao, Z.; Wang, S.; Huang, G.Q. Optimizing ESG reporting: Innovating with E-BERT models in nature language processing. Expert Syst. Appl. 2025, 265, 125931. [Google Scholar] [CrossRef]
- Meng, Z.; Zhao, M.; Yu, J.; Xu, T.; Li, X.; Jin, D.; Yu, R.; Yu, M. Read, Eliminate, and Focus: A reading comprehension paradigm for distant supervised relation extraction. Neural Netw. 2025, 185, 107138. [Google Scholar] [CrossRef]
- Chao, K.-C.; Shih, Y.; Lee, C.-H. A Novel Label Smoothing Technique for Machine Degradation. IFAC-Pap. 2023, 56, 4430–4435. [Google Scholar] [CrossRef]
- Wang, Y.; Wu, X.; Liu, X.; Chu, F.; Liu, H.; Han, Z. Label smoothing regularization-based no hyperparameter domain generalization. Knowl. -Based Syst. 2025, 309, 112877. [Google Scholar] [CrossRef]
- Yang, C.; Li, J.; Zhang, F.; Liu, N.; Zhang, Y. The optimal Redfield N: P ratio caused by fairy ring fungi stimulates plant productivity in the temperate steppe of China. Fungal Ecol. 2018, 34, 91–98. [Google Scholar] [CrossRef]



















| Data Source | Description | Document Count | Proportion (%) | Estimated Tokens (Million) |
|---|---|---|---|---|
| Academic Literature | Full-text articles and abstracts from Web of Science, Scopus, PubMed, and CNKI, focusing on aquaculture, eutrophication, and HABs. | ~8000 | ~10.7% | 22.5 million tokens (approx. 10.7%) |
| Official Reports | Annual environmental bulletins, technical reports, and policy documents from organizations like FAO, EPA, and China’s MEE | ~1500 | ~2.0% | 4.2 million tokens (approx. 2.0%) |
| Industry & News | Industry news, technical specifications, and standards from authoritative aquaculture websites and organizations. | ~65,000 | ~87.3% | 183.3 million tokens (approx. 87.3%) |
| Total | The final preprocessed corpus contains approximately 210 million Chinese and English tokens. | ~74,500 | 100% | 210 million tokens |
| Part A: Predefined Entity Types. | ||
|---|---|---|
| Entity Type | Definition | Example from Text |
| Event | A specific environmental incident or phenomenon related to eutrophication. | “Red Tide Event”, “Diatom Bloom”, “Summer Hypoxia (PRE, 2021)” |
| Location | A geographical area where an event occurs or an aquaculture activity is located. | “Pearl River Estuary”, “western sea of Xiamen”, “East China Sea” |
| Time | The specific time or time frame when an event occurs. | “Summer 2012”, “from 2010 to 2025” |
| Aqua-Source | The type of aquaculture practice identified as a potential pollution source. | “Cage Culture”, “Pond Farming”, “High-density Shrimp Farming” |
| Nutrient | Chemical substances that contribute to eutrophication. | “Dissolved Inorganic Nitrogen “, “reactive phosphate” |
| Organism | Biological species involved in or causing eutrophication events. | “Karenia mikimotoi”, “Prorocentrum donghaiense”, “Dinoflagellate” |
| Parameter | Environmental or physical-chemical parameters describing conditions. | “Chemical Oxygen Demand (COD)”, “High Water Temperature”, “Increased Salinity” |
| Part B: Predefined Relation Types. | ||
| Relation Type | Definition | Example Triplet (Head Entity, Relation, Tail Entity) |
| Caused_By | Indicates that one entity is a direct or primary factor leading to another, as reported in the source text. | (High Nutrient Load, Caused_By, Diatom Bloom) |
| Occurs_In | Links an event or organism to a specific location or time. | (Red Tide Event, Occurs_In, East China Sea) |
| Sourced_From | Indicates that a nutrient or pollutant originates from a specific aquaculture source. | (High Nutrient Load, Sourced_From, Estuarine Cage Culture) |
| Affects | Represents a secondary influence or resulting impact of one entity on another. | (Red Tide Event, Affects, Massive Fish Kill) |
| Has_Property | Assigns a specific characteristic or parameter to an event or location. | (Red Tide Event, Has_Property, High Water Temperature) |
| Transported_By | Indicates the pathway or medium through which a substance or entity is moved. | (Nutrient, Transported_By, Pearl River Runoff) |
| Entity Category | Metric | BiLSTM-CRF | Bert-Base-Multilingual-Cased | Aquaculture-BERT (This Study) |
|---|---|---|---|---|
| Event | F1 | 85.1% | 88.9% | 93.2% |
| Location | F1 | 91.3% | 94.5% | 96.1% |
| Time | F1 | 94.2% | 96.1% | 97.5% |
| Aqua-Source | F1 | 79.5% | 83.4% | 90.8% |
| Nutrient | F1 | 83.1% | 86.9% | 91.5% |
| Organism | F1 | 81.7% | 85.2% | 90.3% |
| Parameter | F1 | 71.2% | 78.2% | 85.4% |
| Overall | P | 84.2% | 88.1% | 92.5% |
| R | 82.5% | 87.2% | 91.7% | |
| F1 | 83.3% | 87.6% | 92.1% |
| Relation Category | Metric | Bert-Base-Multilingual-Cased | Aquaculture-BERT (This Study) |
|---|---|---|---|
| Caused_By | F1 | 80.1% | 85.2% |
| Occurs_In | F1 | 88.5% | 92.3% |
| Sourced_From | F1 | 79.2% | 84.1% |
| Affects | F1 | 78.3% | 83.7% |
| Has_Property | F1 | 82.9% | 87.2% |
| Overall | P | 82.3% | 87.1% |
| R | 81.3% | 85.9% | |
| F1 | 81.8% | 86.5% |
| Item | Count |
|---|---|
| Total Number of Entities | 3,215,489 |
| Total Number of Relations | 8,532,107 |
| Number of Entity Types | 7 |
| Number of Relation Types | 6 |
Disclaimer/Publisher’s Note: The statements, opinions and data contained in all publications are solely those of the individual author(s) and contributor(s) and not of MDPI and/or the editor(s). MDPI and/or the editor(s) disclaim responsibility for any injury to people or property resulting from any ideas, methods, instructions or products referred to in the content. |
© 2025 by the authors. Licensee MDPI, Basel, Switzerland. This article is an open access article distributed under the terms and conditions of the Creative Commons Attribution (CC BY) license (https://creativecommons.org/licenses/by/4.0/).
Share and Cite
Hao, D.; Xu, B.; Leng, J.; Guo, M.; Zhang, M. Elucidating the Drivers of Aquaculture Eutrophication: A Knowledge Graph Framework Powered by Domain-Specific BERT. Sustainability 2025, 17, 8907. https://doi.org/10.3390/su17198907
Hao D, Xu B, Leng J, Guo M, Zhang M. Elucidating the Drivers of Aquaculture Eutrophication: A Knowledge Graph Framework Powered by Domain-Specific BERT. Sustainability. 2025; 17(19):8907. https://doi.org/10.3390/su17198907
Chicago/Turabian StyleHao, Daoqing, Bozheng Xu, Jie Leng, Mingyang Guo, and Maomao Zhang. 2025. "Elucidating the Drivers of Aquaculture Eutrophication: A Knowledge Graph Framework Powered by Domain-Specific BERT" Sustainability 17, no. 19: 8907. https://doi.org/10.3390/su17198907
APA StyleHao, D., Xu, B., Leng, J., Guo, M., & Zhang, M. (2025). Elucidating the Drivers of Aquaculture Eutrophication: A Knowledge Graph Framework Powered by Domain-Specific BERT. Sustainability, 17(19), 8907. https://doi.org/10.3390/su17198907

