Next Article in Journal
Human Behavioral Drivers of Sustainable Supply Chains: The Role of Green Talent Management in Ecuadorian MSMEs
Previous Article in Journal
Neglected and Underutilized Fish Species: The Potential Loss of Value in the Italian Context
 
 
Font Type:
Arial Georgia Verdana
Font Size:
Aa Aa Aa
Line Spacing:
Column Width:
Background:
Article

The Blue Economy in the Arabian Gulf: Trends, Gaps, and Pathways for Sustainable Coastal Development

by
Abdulkarim. K. Alhowaish
Department of Urban and Regional Planning, College of Architecture and Planning, Imam Abdulrahman Bin Faisal University, Dammam 31441, Saudi Arabia
Sustainability 2025, 17(19), 8809; https://doi.org/10.3390/su17198809
Submission received: 3 September 2025 / Revised: 22 September 2025 / Accepted: 23 September 2025 / Published: 1 October 2025
(This article belongs to the Section Economic and Business Aspects of Sustainability)

Abstract

The Blue Economy has emerged as a vital framework for achieving sustainable economic diversification, environmental stewardship, and social resilience, particularly in regions facing ecological pressures such as the Gulf Cooperation Council (GCC). Despite its increasing recognition in national strategies, including Saudi Vision 2030 and the UAE’s Blue Economy Strategy 2031, scholarly research in the GCC remains fragmented and uneven. This study provides the first comprehensive bibliometric and thematic review of Blue Economy research in the region, analyzing publications produced between 2000 and 2025. The analysis reveals four dominant thematic clusters: fisheries and food security, governance and coastal policy, climate resilience and ecosystem restoration, and blue finance and economic diversification. At the same time, it identifies persistent gaps in social equity, gender inclusivity, traditional ecological knowledge, and regional coordination. By situating GCC research within broader global debates, the study underscores both the strengths and limitations of the current knowledge base. The findings contribute to academic debate and policy development by offering a conceptual framework that highlights inclusive governance, innovative financing, and nature-based solutions as key pillars for future research and practice. In doing so, the study provides a roadmap for advancing the Blue Economy agenda in the GCC and beyond.

1. Introduction

The Blue Economy is broadly defined as the sustainable use of ocean and coastal resources for economic growth, improved livelihoods, and ecosystem health [1,2,3]. In recent years, the concept of the Blue Economy has gained growing global significance as nations confront mounting challenges of economic diversification, environmental degradation, and climate change. Traditionally, oceans and coasts were viewed primarily as sites for extractive industries such as fishing, shipping, and oil exploration. However, this perspective has shifted toward a more integrated and sustainability-driven paradigm, emphasizing ecological resilience, inclusive governance, and long-term prosperity [1,2]. It encompasses a wide range of sectors, including sustainable fisheries, aquaculture, renewable marine energy, biotechnology, tourism, and marine spatial planning, while highlighting the importance of equity, conservation, and intergenerational responsibility [4,5].
The emergence of the Blue Economy as a development model is closely tied to global sustainability milestones. The Brundtland Commission’s 1987 report first articulated sustainability as meeting present needs without compromising future generations. This principle was institutionalized through landmark global frameworks, beginning with the 1992 Earth Summit in Rio de Janeiro and the adoption of Agenda 21, followed by the Millennium Development Goals (MDGs) in 2000 and later the Sustainable Development Goals (SDGs) in 2015 [6,7,8]. Among these, SDG 14: Life Below Water provides a direct mandate for the protection and sustainable use of marine ecosystems, framing the Blue Economy as an essential vehicle for achieving environmental stewardship alongside socio-economic development [2,9,10]. These frameworks have spurred countries worldwide to align national policies with integrated approaches to ocean governance, climate adaptation, and economic transformation.
The Gulf Cooperation Council (GCC), a political and economic alliance of six Middle Eastern countries, Saudi Arabia, the UAE, Oman, Qatar, Bahrain, and Kuwait, has increasingly embraced the Blue Economy in response to both domestic and global imperatives. With over 6000 km of coastline along the Arabian Gulf and Red Sea, the region hosts ecologically sensitive ecosystems such as coral reefs, mangroves, and seagrass beds, which provide essential services for coastal protection, carbon sequestration, and fisheries [11,12]. At the same time, these ecosystems face acute pressures from overfishing, coastal development, pollution, and climate-induced stressors [13]. Recognizing these vulnerabilities, Gulf states have integrated Blue Economy principles into their long-term strategies: Saudi Vision 2030 highlights marine tourism, aquaculture, and renewable energy [14]; the UAE’s Blue Economy Strategy 2031 [15] emphasizes marine innovation and finance; and Oman’s Fisheries Development Strategy 2040 [16] seeks to enhance sustainability and livelihoods through modernized aquaculture and marine spatial planning [13,17]. Despite these initiatives, scholarly research on the Blue Economy in the GCC remains fragmented and heavily sector-specific, with limited integration of governance, finance, and social equity dimensions [18,19,20,21,22]. While global scholarship on the Blue Economy has increasingly adopted interdisciplinary and systems-based approaches [1,23,24], research in the GCC states remains comparatively limited, with evident gaps in empirical evidence, bibliometric mapping, and policy-oriented analysis [13,25,26,27]. To address this gap, this study presents the first comprehensive bibliometric and thematic review of Blue Economy research in the GCC, combining quantitative mapping with qualitative synthesis to examine knowledge production, thematic clusters, and regional collaboration from 2000 to 2025. By analyzing contributions from leading authors, institutions, and international partners, the study evaluates how Blue Economy research has evolved in the region, identifies dominant themes, and highlights areas that remain underexplored. Guided by this objective, the study is framed around three core research questions:
  • How has Blue Economy research in the GCC evolved between 2000 and 2025 in terms of thematic clusters, intellectual structures, and collaboration patterns?
  • What are the key strengths and enduring gaps in GCC Blue Economy scholarship, particularly in relation to fisheries, governance, climate resilience, and blue finance?
  • How do GCC research trajectories compare with international partnerships, and what are the implications for advancing region-specific policy agendas such as Saudi Vision 2030 and the UAE Blue Economy Strategy 2031?
Beyond the GCC, comparable bibliometric reviews in the Caribbean, Africa, and the Pacific provide useful contrasts that highlight the originality of this study. For instance, Caribbean and Pacific studies emphasize social equity, indigenous knowledge, and community-based fisheries governance as dominant themes, whereas these remain secondary in the GCC context. African reviews, by contrast, stress ecological degradation and governance fragmentation but reveal limited exploration of financial innovation. In the Gulf, however, blue finance and economic diversification are emerging as distinctive frontiers, aligning with national visions such as Saudi Vision 2030 and the UAE Blue Economy Strategy 2031. This comparative positioning underscores the global relevance of GCC Blue Economy research while also highlighting its unique policy-driven trajectory.
These research questions provide an analytical framework that not only maps the existing knowledge landscape but also identifies opportunities to strengthen sustainable coastal development in the Arabian Gulf. Although the study does not test a formal hypothesis, it employs an analytical synthesis approach, arguing that the Gulf’s ecological vulnerabilities and geopolitical conditions demand a regionally tailored Blue Economy framework that links bibliometric insights with governance models. The overarching aim is to build a conceptual foundation that enhances academic-policy integration and supports sustainable marine development across the GCC.

2. The Blue Economy in the GCC: Regional Context and Research Gaps

The GCC states are increasingly recognizing the Blue Economy as a strategic pathway for economic diversification, environmental sustainability, and coastal resilience. With more than 6000 km of coastline along the Arabian Gulf and Red Sea, the region hosts vital ecosystems such as coral reefs, seagrass beds, and mangrove forests [11]. These ecosystems provide critical services including shoreline protection, carbon sequestration, fisheries habitats, and opportunities for eco-tourism [13]. Reflecting these values, Gulf states have incorporated Blue Economy principles into their national development strategies, though with distinct national emphases [14,15,16].
Saudi Arabia has embedded the Blue Economy within Vision 2030, prioritizing sustainable fisheries, eco-tourism, and marine innovation. The National Fisheries Development Program (NFDP) targets annual aquaculture production of 600,000 tons and the creation of 200,000 jobs by 2030 [28]. Large-scale initiatives such as the Red Sea Project integrate coral reef protection with regenerative tourism [29,30], while NEOM’s Oxagon envisions a hydrogen-powered floating city and maritime logistics hub [31]. Similarly, the UAE has advanced a Blue Economy Strategy 2031 to position itself as a global maritime innovation hub, emphasizing marine biotechnology, offshore renewables, sustainable shipping, and aquaculture [15,17]. Flagship initiatives such as Dubai Maritime City reflect this integrated vision, while commitments to designate 30% of national waters as marine protected areas by 2030 illustrate the UAE’s alignment with global conservation targets [32,33]. Oman, long reliant on fisheries, has developed a National Fisheries Development Strategy 2040 focused on value-chain optimization, marine spatial planning (MSP), and aquaculture zoning [16,19]. Meanwhile, Bahrain and Kuwait, though less advanced, are investing in fisheries reform, port modernization, and coastal tourism as part of their diversification agendas [26,34,35].
These national strategies highlight the growing alignment of Blue Economy objectives with economic diversification and environmental stewardship. However, academic research and policy implementation in the GCC remain fragmented, and regional coordination is weak [13,36]. Persistent gaps include limited cross-border data sharing, regulatory harmonization, and joint investment in shared maritime infrastructure. Current scholarship is still concentrated on specific issues such as fisheries governance [21,25], marine pollution [18,22], coastal tourism [19,20], and climate change impacts [34,35,37]. Few studies adopt system-based approaches, and critical domains such as blue finance, inclusive governance, and social equity remain underexplored [13,36].
Five major research gaps stand out. First, socio-economic disaggregation is limited, with little attention to labor dynamics, income distribution, or community dependence on marine resources [3,4,13]. Second, governance analysis remains fragmented, overlooking institutional arrangements, inter-agency coordination, and multi-level governance mechanisms [5,11,16]. Third, blue financing ecosystems are underdeveloped; despite global momentum around blue bonds and blended finance, their feasibility in the Gulf context is scarcely studied [11,38,39]. Fourth, traditional ecological knowledge (TEK), such as artisanal fishing practices and indigenous stewardship, is largely neglected in favor of high-tech, industrialized approaches [21,25,26,27]. Finally, research on technological adoption remains sparse, with minimal evaluation of tools such as satellite surveillance, AI-driven logistics, low-carbon shipping, and eco-friendly desalination [34,35,36]. Addressing these gaps requires a regionally grounded, interdisciplinary research agenda that integrates ecological, economic, and social dimensions. By bridging policy priorities with robust empirical evidence and community-level perspectives, the GCC can strengthen its transition toward a sustainable and inclusive Blue Economy. A coordinated regional framework that combines innovation, governance reform, and knowledge sharing is essential to maximize marine-based opportunities and enhance resilience in the Arabian Gulf and Red Sea.

3. Methodology

Bibliometrics is broadly defined as the quantitative or statistical analysis of a body of literature, typically encompassing a set of related documents [40,41]. While initial discussions of bibliometric methods date back to the 1950s [42], their widespread application is relatively recent, largely enabled by advances in scientific research and the availability of large-scale bibliographic databases such as Scopus and Web of Science. These platforms facilitate the systematic extraction and analysis of large volumes of academic data, driving renewed scholarly interest in bibliometric approaches [43]. Within the context of the Blue Economy, however, bibliometric methodologies have become increasingly valuable for mapping collaborative patterns, identifying thematic evolutions, and uncovering knowledge gaps. For example, studies on sustainable fisheries and aquaculture have examined global and regional research productivity, co-authorship networks, and shifts in themes related to food security and resource management [44,45]. In the field of marine governance and coastal policy, bibliometric analyses have traced institutional linkages, marine spatial planning trajectories, and the integration of governance frameworks with sustainability agendas [46,47]. Similarly, applications in blue finance and economic valuation have explored the rise in innovative instruments such as blue bonds, blended finance mechanisms, and payment for ecosystem services [48,49,50,51,52]. Research on climate resilience and ecosystem restoration has highlighted trajectories in coral reef, mangrove, and seagrass studies, with particular emphasis on adaptation and nature-based solutions [53,54,55]. Finally, bibliometric reviews addressing social inclusion and equity have underscored persistent gaps in gender representation, indigenous knowledge integration, and community participation, reinforcing the importance of inclusive governance frameworks for the Blue Economy [56,57,58].
This study adopts the methodological framework outlined by Khanra et al. [59], structured around three stages: scanning, curating, and analyzing. In the scanning phase, relevant studies, including journal articles, book chapters, and conference proceedings, were identified using carefully constructed search strings and keywords. The curating phase involved refining this dataset according to inclusion and exclusion criteria designed to ensure alignment with the study’s objectives. Finally, in the analyzing phase, the shortlisted records were examined using a combination of bibliometric and thematic techniques. The analytical toolkit included bibliographic coupling, citation analysis, co-authorship analysis, and co-citation analysis, alongside the construction of country-level publication and collaboration maps to assess international networks and alliances in Blue Economy scholarship [60].

3.1. Scanning Phase

The first stage involved a systematic search of the Scopus database, selected for its broad interdisciplinary coverage and strong indexing of peer-reviewed literature in marine, environmental, and policy-related domains [44,45]. The search period spanned 2000 to 1 June 2025, thereby capturing long-term scholarly trajectories and the post-2015 acceleration in research following the adoption of the Sustainable Development Goals (SDGs) and national strategies such as Saudi Arabia’s Vision 2030 and the UAE Blue Economy Strategy 2031. The search was carried out in Scopus across title, abstract, and keywords fields. The Boolean search string was designed to capture the breadth of Blue Economy scholarship in the GCC context: [(“blue economy” OR “marine economy” OR “coastal economy” OR “ocean economy”) AND (“Gulf” OR “GCC” OR “Arabian Gulf” OR “Persian Gulf” OR “Saudi Arabia” OR “United Arab Emirates” OR “UAE” OR “Oman” OR “Qatar” OR “Bahrain” OR “Kuwait”)].
The query was restricted to peer-reviewed journal articles, reviews, and conference proceedings, written in English, and explicitly addressing the Blue Economy or its sub-themes such as sustainable fisheries, marine governance, blue finance, and climate adaptation. This initial search produced 348 documents. Additionally, to enhance methodological transparency, the search strategy employed in Scopus used a carefully constructed Boolean query, with inclusion criteria restricted to peer-reviewed journal articles, reviews, and conference proceedings [43,46]. Exclusion criteria eliminated duplicates, non-marine uses of the term “Blue Economy,” and studies lacking abstracts [43,44,45,46]. While Scopus was selected for its interdisciplinary coverage and reliability, it is recognized that its indexing practices may exclude certain regionally significant works, particularly those published in Arabic or in policy-oriented outlets. This process is illustrated in Figure 1 (PRISMA flow diagram).

3.2. Curating Phase

The second stage refined the dataset to ensure alignment with the study’s objectives. Exclusion criteria were applied to eliminate:
  • Duplicates across retrieved records.
  • Articles using “Blue Economy” in a non-marine context (e.g., as a business metaphor).
  • Documents lacking abstracts or essential metadata.
  • Technical studies with no relevance to sustainability, governance, or marine policy.
After applying these filters, 67 records were excluded, leaving 281 documents for full-text assessment. Following detailed evaluation, 210 studies met the eligibility requirements and were included in the final dataset. This process is illustrated in the PRISMA flow diagram (Figure 1), adapted from Moher et al. [61] and consistent with updated systematic review reporting standards [62,63].

Predicted Trends

Prior to conducting the bibliometric analysis, the study anticipated several research patterns based on preliminary scoping of the literature. First, it was expected that fisheries and aquaculture would dominate GCC Blue Economy research, reflecting their economic and cultural centrality in the region. Second, themes of social equity, gender inclusivity, and traditional ecological knowledge were predicted to be relatively limited compared with global scholarship. Third, international collaboration was expected to be concentrated with high-visibility partners such as the United Kingdom, the United States, and Australia. These predictions provided a framework for interpreting the bibliometric findings and for evaluating the extent to which observed results confirmed or diverged from initial expectations.

3.3. Results

The bibliometric dataset spans a 25-year period from 2000 to June 2025, capturing the gradual emergence and acceleration of Blue Economy research within the GCC region. A total of 210 documents were retained in the final dataset after a rigorous curation process, comprising 198 journal articles, 7 review papers, and 5 conference proceedings. The dataset reflects robust scholarly engagement, with 624 contributing authors and an author appearance frequency of 671, indicating a moderate level of repeat contribution. Each publication, on average, had approximately 3.0 authors, slightly above the general authorship mean of 2.95, and a collaboration index of 3.3, confirming that multi-authored studies are a dominant trend in this research area.
A detailed analysis of the keyword data underscores the thematic diversity within the Blue Economy discourse in the GCC. The documents included 812 author-supplied keywords and 829 Keywords Plus, terms derived from referenced sources, producing a keyword-to-document ratio nearly four times greater than the number of documents [61,62]. This suggests both thematic richness and a fragmented focus across subfields. The distribution of these keywords, visualized in Figure 2 and summarized in Table 1, reveals significant overlap among terms related to fisheries, marine governance, climate adaptation, and sustainable tourism, indicating the emergence of interconnected research clusters.
Temporal publication trends further reinforce the growing academic interest in the GCC’s Blue Economy. Between 2000 and 2014, fewer than five publications were released per year, reflecting limited regional attention to the topic during this early phase. However, post-2015, the region experienced a noticeable surge in publications, coinciding with global sustainability efforts such as the UN Sustainable Development Goals (SDGs) and regional milestones like Saudi Arabia’s Vision 2030. This upward trajectory has continued, with projections suggesting that over 40 publications will be recorded by the end of 2025. The growth not only signals increased institutional and scholarly investment but also demonstrates the rising policy relevance of the Blue Economy in national and regional development agendas. These bibliometric indicators not only highlight the steady growth of research on the Blue Economy within the GCC context but also reveal increasing international co-authorship networks and cross-disciplinary collaborations, underscoring the evolving and interconnected nature of this emerging field.

3.3.1. Bibliometric Analysis

Bibliographic Coupling
Bibliographic coupling groups together articles that share common references, thereby identifying intellectual linkages between recent studies [40,41,59]. The process involves three main steps: first, identifying the set of recent documents; second, computing bibliographic coupling counts to measure their resemblance; and third, assigning these documents to clusters based on the similarity of their cited sources [42,43]. In this study, Biblioshiny (Bibliometrix R-package v 4.3.5), an R-based extension of the Bibliometrix package, was employed to conduct and visualize bibliographic coupling by both sources (journals) and documents (articles), using author keywords as the primary measurement criterion. The maps were generated with standard parameters (resolution = 0.75, minimum cluster size = 5, minimum keyword co-occurrence = 5), which ensures reproducibility of the results. Biblioshiny (via Bibliometrix R-package v 4.3.5) and VOSviewer (v 1.6.20) are well-established and widely recognized in the bibliometric field [40,41,59], and their use in this study is consistent with best practices in bibliometric analysis. Author keywords were selected because they explicitly reflect the issues that authors themselves highlight as central to their contributions [41,42,43].
The results are presented in Figure 3 and Figure 4. Following the strategic diagram method, clusters were interpreted across four quadrants: (i) Motor Themes (MT), which exhibit high centrality and high impact, representing well-developed and influential areas of research; (ii) Niche Themes (NT), characterized by high impact but low centrality, often reflecting specialized or peripheral topics; (iii) Emerging or Declining Themes (EDT), defined by low impact and low centrality, indicating areas of research that are either nascent or losing relevance; and (iv) Basic Themes (BT), showing low impact but high centrality, which represent essential but underdeveloped domains [43,44].
In Figure 3, the clusters are formed according to the sources (journals) measured by author keywords [44,45]. The analysis highlights the journals that have made the most significant intellectual contributions to the 210 sample studies on the Blue Economy within the GCC context. The first cluster is located in the first quadrant and represents the motor themes (MT). This cluster includes Marine Policy, Journal of Environmental Management, and Ocean & Coastal Management as the most influential journals in the field. The cluster has a centrality of 5.87 and an impact of 1.02, reflecting its well-established role in shaping debates on marine governance, sustainability, and coastal policy. The second cluster, found in the second quadrant and colored in blue, corresponds to the niche themes (NT). It contains specialized outlets focusing on fisheries and aquaculture, many tied to Saudi and Omani case studies. This cluster has a frequency of 9, a centrality of 1.14, and an impact of 1.00, reflecting its sector-specific but regionally critical relevance. The third cluster, in the third quadrant and represented in green, signifies emerging or declining themes (EDT). This group consists of journals focused on marine ecology, biodiversity, and pollution studies, with a frequency of 10, a centrality of 2.38, and an impact of 1.00. These outlets reflect fluctuating research attention in areas linked to environmental degradation and climate stressors in the Arabian Gulf. The fourth cluster, situated in the fourth quadrant and colored in purple, represents the basic themes (BT). It includes interdisciplinary journals that connect marine science, economics, and policy, with a frequency of 5, a centrality of 2.47, and an impact of 1.00. While less developed in volume, these journals underscore potential growth areas for integrating ecological insights with governance and financial innovation. This analysis leads to the inference that Marine Policy, Journal of Environmental Management, and Ocean & Coastal Management are currently the most influential and well-developed outlets for Blue Economy research in the GCC, while specialized and interdisciplinary journals hold considerable promises for advancing future debates.
In Figure 4, the clusters are formed according to the documents (articles) that are measured by author keywords [44,45,59]. This analysis acknowledges the articles that have made crucial intellectual contributions to the 210 samples included in this study. The first cluster is located across the first and fourth quadrants, representing the motor themes (MT) and basic themes (BT). The frequency of this cluster is 31, with a centrality of 1.34 and an impact of 1.00. The top three articles in this group include Salah & Munir [36] on Blue Economy governance, Al-Oufi et al. [25] on fisheries reform in Oman, and Sheppard et al. [21] on coral reef ecology in the Arabian Gulf. These studies form the intellectual backbone of Blue Economy research in the GCC. The second cluster is located in the second and third quadrants, colored in blue, and represents the niche themes (NT) and emerging/declining themes (EDT). This cluster has a frequency of 19, with a centrality of 1.12 and an impact of 1.00. It includes specialized studies on marine pollution, aquaculture practices, and coastal tourism, which, while significant, remain more sector-specific in focus. The third cluster, shown in green, represents mixed themes spanning all quadrants. It has a frequency of 28, with a centrality of 1.23 and an impact of 1.00. The studies here are diverse, covering blue finance, climate adaptation, and social inclusion, reflecting the field’s expansion into new interdisciplinary directions. This analysis suggests that Salah & Munir [36], Al-Oufi et al. [25], and Sheppard et al. [21] stand out as the most influential and visionary contributions to Blue Economy scholarship in the GCC, anchoring an evolving research field that continues to diversify into governance, resilience, and finance.
Citation Analysis
Citation analysis is a widely used bibliometric technique that quantifies the number of times a publication is cited by other works, thereby assessing its scholarly prominence and impact [64]. As an extension to bibliographic coupling, it provides complementary insights by identifying not only intellectual linkages but also the relative influence of journals, articles, and authors within the Blue Economy research domain [44,45].
Using Biblioshiny, this study analyzed citation patterns to determine the leading journals, articles, and authors in Blue Economy scholarship across the GCC and wider Arabian Gulf/Red Sea contexts. Table 2 presents the Top 10 journals ranked by total citations, with Marine Policy emerging as the most cited source, followed by Ocean & Coastal Management and the Journal of Environmental Management. These journals represent the core publication outlets anchoring Blue Economy research in areas such as fisheries, governance, and ecosystem restoration. In addition, Table 3 ranks the Top 10 authors based on their h-index, a metric developed by Hirsch [65] to simultaneously measure both productivity and citation impact. Among the sampled dataset, Sheppard, C. [21] recorded the highest h-index, reflecting his seminal contributions to coral reef ecology and Gulf marine ecosystems. This was followed by Salah & Munir [36], whose work on governance frameworks has shaped Blue Economy discourse in policy contexts, and Al-Oufi, H. [25], whose studies on fisheries reform in Oman remain influential.
Overall, this analysis suggests that while Marine Policy and related journals have provided the dominant platforms for publishing Blue Economy research in the GCC, the intellectual leadership is shared between international scholars [21] and regional experts [25,36]. These findings highlight both the global visibility and the growing regional ownership of Blue Economy scholarship.
Co-Authorship Analysis
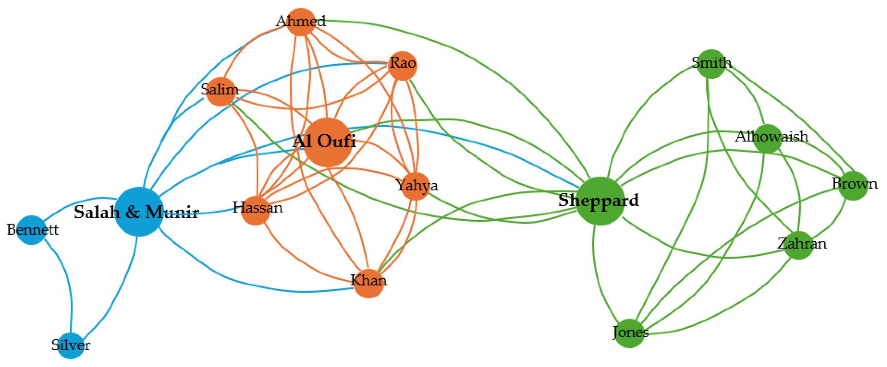
Co-authorship analysis is a bibliometric technique that strengthens the findings of other methods by identifying patterns of collaboration among researchers [66]. It examines the extent of joint publications to measure intellectual connectedness and the degree of cooperation within a particular research domain [66,67]. In this study, VOSviewer (v 1.6.20) was employed to construct and visualize the co-authorship network, using parameters such as a resolution of 0.75, a minimum cluster size of 5, and a minimum of 5 documents to form a map. Alongside VOSviewer, Biblioshiny, an R-based extension of the Bibliometrix package (v 4.3.5), was also used; this software is well established in the bibliometric field (e.g., [68]).
The combination of these tools ensures both reproducibility and consistency with standard practices in bibliometric analysis. The co-authorship network derived from the 210 documents included in this study is presented in Figure 5. Out of 624 unique authors identified, only a smaller subset demonstrated consistent collaboration, forming the mapped clusters. The visualization highlights three major clusters of scholarly cooperation:
  • Cluster 1 (red): comprising seven authors, mainly associated with research on marine governance and fisheries reform in Oman and Saudi Arabia.
  • Cluster 2 (green): consisting of six authors, with a focus on climate resilience, coral reef ecology, and adaptation strategies in the Arabian Gulf.
  • Cluster 3 (blue): including three authors, concentrated on blue finance and ecosystem valuation, reflecting emerging collaborative efforts in this newer research domain.
Prominent figures such as Sheppard, Salah & Munir, and Al-Oufi occupy bridging positions across clusters, underscoring their role in linking governance, ecological science, and regional fisheries policy. While the overall co-authorship network remains fragmented, the presence of these four collaborative clusters demonstrates a gradual trend toward interdisciplinary research. Expanding such collaborations, especially in underdeveloped domains like blue finance and inclusive governance, will be essential to consolidate Blue Economy scholarship and strengthen policy-relevant outputs for the Arabian Gulf and Red Sea.
Co-Word Analysis
Keywords, whether author-supplied or Keywords Plus, serve as critical descriptors of the content and conceptual focus of documents. The study of their co-occurrence, known as co-word analysis, allows researchers to map the cognitive structure of a domain and assess the conceptual interconnections between themes [67]. In this study, Biblioshiny and VOSviewer were used to perform co-word analysis and visualize keyword linkages [68]. Figure 6 presents a co-word cloud generated using Biblioshiny (Bibliometrix R-package v 4.3.5), constructed from the 100 most frequent keywords in the dataset.
The analysis was performed with the following parameters: a minimum keyword occurrence threshold of 5, a resolution value of 0.75, and a minimum cluster size of 5, ensuring reproducibility and alignment with established practices in bibliometric research. The analysis reveals that terms such as “Blue Economy” (frequency = 72), “sustainable development” (54), “fisheries management” (42), “marine governance” (36), “climate change” (33), and “aquaculture” (28) dominate the field. These keywords reflect the core concerns of GCC Blue Economy research, emphasizing the balance between economic diversification, marine conservation, and climate resilience.
Complementing this, a co-occurrence network visualization was generated in VOSviewer (Figure 7), based on 1285 extracted keywords. Of these, 63 keywords met the minimum co-occurrence threshold of five. The network map revealed five distinct clusters:
  • Cluster 1 (red, 18 items): fisheries management, aquaculture, livelihoods, Oman, food security.
  • Cluster 2 (green, 15 items): marine governance, policy, integrated coastal zone management, UAE, spatial planning.
  • Cluster 3 (blue, 13 items): climate change, coral reefs, mangroves, biodiversity, adaptation strategies.
  • Cluster 4 (yellow, 9 items): blue finance, economic diversification, blue bonds, valuation, sustainability.
  • Cluster 5 (purple, 8 items): social equity, gender, community engagement, traditional ecological knowledge.
The co-word analysis demonstrates that GCC Blue Economy research is anchored in fisheries, governance, and climate resilience, but also highlights the emergence of blue finance and social inclusion as underdeveloped yet increasingly important themes. The convergence of these clusters reflects the multidisciplinary and policy-relevant nature of the Blue Economy discourse in the region.
Co-Citation Analysis
Co-citation refers to the frequency with which two documents are cited together in other publications, thereby indicating a thematic or intellectual relationship between them [63]. The analysis of co-citation patterns helps to uncover the conceptual structure of a field and to identify clusters of research that share common theoretical or methodological foundations [43,60]. In this study, Biblioshiny was applied to map the co-citation network among the sampled documents, with results visualized in Figure 8. The analysis revealed four major clusters of co-cited documents, each corresponding to a distinct thematic orientation within Blue Economy research:
  • Cluster 1 (red): Marine Ecology and Resource Management: This cluster includes frequently co-cited works such as Sheppard et al. [21] on coral reef ecology and Pauly & Zeller [69] on fisheries data reconstruction. The thematic focus is on ecological foundations, marine biodiversity, and sustainable resource management, topics particularly relevant to food security and environmental resilience in the Gulf.
  • Cluster 2 (blue): Governance and Policy Integration: Key documents here include Salah & Munir [36] on Blue Economy governance and Ehler & Douvere [70] on marine spatial planning. The central themes revolve around institutional arrangements, integrated coastal management, and policy frameworks, reflecting the growing recognition of governance as a cornerstone of sustainable marine development.
  • Cluster 3 (green): Climate Change and Adaptation: This cluster features widely cited works such as FAO [5] on nature-based solutions and Alkheder [26] on ecosystem-based adaptation. The thematic emphasis is on climate resilience, adaptation strategies, and the role of coastal ecosystems (mangroves, coral reefs, seagrass) in mitigating climate impacts.
  • Cluster 4 (purple): Blue Finance and Socioeconomic Dimensions: Representative co-cited documents include EU-GCC [13] on principles of a sustainable Blue Economy and Bennett et al. [24] on equity and inclusivity. The cluster highlight’s themes of financial innovation (e.g., blue bonds), economic diversification, and social equity, marking a shift toward interdisciplinary approaches that integrate economic, ecological, and social dimensions.
Overall, the co-citation analysis underscores the multidisciplinary nature of Blue Economy research in the GCC, with clusters spanning ecological science, governance frameworks, climate adaptation, and finance/society. The presence of these interconnected yet distinct themes illustrate how Blue Economy scholarship has evolved from ecological roots toward a broader, policy-relevant, and inclusive development paradigm.

3.3.2. Country Publications, Affiliations, and Collaboration Map

This section presents a country-level analysis of the sampled data to identify publication outputs, institutional affiliations, and international collaboration patterns in Blue Economy research. The analysis highlights both the geographical distribution of contributions and the collaborative linkages among countries, offering insights into the global and regional structure of knowledge production [59,60]. Table 4 and Table 5 provide the ranking of the Top 10 countries by number of publications and citations, respectively.
In Table 4, Saudi Arabia and Oman top the list with the highest number of publications on the Blue Economy within the GCC. This shows that Saudi Arabia and Oman are the most active in producing research, particularly in fisheries, aquaculture, and marine governance. They are followed by the United Arab Emirates (UAE), while among international collaborators, the United Kingdom (UK) and United States of America (USA) record substantial outputs, with Australia also contributing strongly, especially in marine biodiversity and climate adaptation studies. Table 5 indexes the citation performance, where the United Kingdom leads with the highest number of citations, followed by Australia and the USA. In contrast, although Saudi Arabia and Oman dominate in publication volume, they are ranked lower in total citations, indicating a more regionally focused visibility compared to the global impact of their international counterparts. This suggests that while GCC countries are shaping knowledge in region-specific areas, particularly fisheries and governance, international partners exert greater influence in the wider academic discourse. These findings indicate that collaboration with high-impact research systems such as those in the UK, USA, and Australia can enhance the global visibility of GCC-based scholarship, while regional strengths in fisheries and governance remain a core foundation for the Blue Economy research agenda.
Finally, the international collaboration network of countries, illustrated in Figure 9, reveals five distinct clusters that structure Blue Economy research in the GCC context. Cluster 1 (blue) consists of leading European contributors such as the UK, France, Germany, and the Netherlands, which form a central hub in governance and marine policy research. Cluster 2 (purple) represents North America, with the USA and Canada emerging as highly connected actors, particularly in financing, biodiversity, and global sustainability linkages. Cluster 3 (green) encompasses Asia-Pacific countries including Australia, China, India, Japan, and Singapore, which demonstrate strong roles in marine ecology, aquaculture, and climate adaptation studies. Cluster 4 (yellow) brings together the GCC states, Saudi Arabia, the UAE, Oman, Qatar, Bahrain, and Kuwait, reflecting their growing leadership in fisheries reform, aquaculture, and marine spatial planning. Finally, Cluster 5 (red) groups Climate and Small Island Partners such as Kenya, Seychelles, Mauritius, Fiji, and Indonesia, highlighting their engagement in climate resilience, marine biodiversity, and nature-based solutions.
Within this network, the UK and USA exhibit the highest collaboration intensity, serving as bridges that connect GCC countries with the wider global research community. At the same time, Saudi Arabia and Oman, followed closely by the UAE, stand out within the GCC as emerging hubs of regional scholarship, particularly in the domains of fisheries management, aquaculture development, and marine governance [4,11,13]. Overall, this analysis underscores that while the GCC is advancing rapidly in Blue Economy research, international partnerships remain crucial for enhancing global visibility, fostering interdisciplinary knowledge exchange, and ensuring the policy relevance of research in the Arabian Gulf and Red Sea.

4. Discussion

This study examined the bibliometric, thematic, and country-level dynamics of Blue Economy research in the GCC by analyzing 210 Scopus-indexed documents (2000–2025). The analysis revealed the intellectual structure of the field, dominant thematic clusters, and patterns of collaboration. Rather than restating background details, this section focuses on interpreting the findings in light of global and regional trends [60,67,68]. The results demonstrate that while fisheries and governance dominate GCC Blue Economy research, emerging fields such as blue finance and inclusive governance remain relatively underexplored, thereby shaping the trajectory of future scholarship.
Bibliographic coupling clustered journals and articles based on their impact and centrality, revealing the intellectual structure of Blue Economy research. Leading journals such as Marine Policy, Ocean & Coastal Management, and Journal of Environmental Management emerged as motor themes, underscoring their importance for publishing work on governance, sustainability, and resource management. Highly cited contributions included Sheppard et al. [21] on coral reef ecology, Salah & Munir [36] on Blue Economy governance, and Al-Oufi et al. [25] on fisheries reform in Oman. These anchor the regional discourse while linking to global debates on sustainable oceans. Citation analysis further confirmed Marine Policy as the most influential outlet, while authors such as Sheppard, Salah & Munir, and Al-Oufi demonstrated strong citation and h-index scores, consistent with other bibliometric reviews in marine sustainability [44,45,46,47,48,52,53,54,55].
The co-authorship analysis revealed a fragmented but emerging network of collaboration across GCC and international scholars. Three primary clusters were identified: (i) fisheries and livelihoods research (led by scholars from Oman and Saudi Arabia), (ii) marine governance and policy integration (dominated by collaborations with UK and Australian partners), and (iii) blue finance and valuation (driven by UAE-based researchers and think tanks). Bridging scholars such as Sheppard [21], Salah & Munir [36], and Al-Oufi [25] played central roles in connecting these clusters, reflecting their influence in fostering interdisciplinary collaboration. This mirrors findings in related bibliometric fields such as environmental governance and CSR, which also emphasize the centrality of key authors in shaping research agendas [44,45,46].
The co-word analysis, operationalized through Biblioshiny and VOSviewer, revealed four dominant thematic clusters: (i) sustainable fisheries and food security, (ii) marine governance and coastal policy, (iii) climate resilience and ecosystem restoration, and (iv) blue finance and economic diversification. While fisheries and governance dominate, blue finance and social inclusion (e.g., gender, community participation, traditional knowledge) are emerging but remain underexplored.
Co-citation analysis reinforced these patterns by clustering seminal works into four categories: (i) marine ecology, (ii) governance frameworks, (iii) climate adaptation, and (iv) financial innovation and equity. These results align with global bibliometric studies that show a shift from ecological roots toward more policy-relevant and finance-oriented approaches [44,45,46,47,48,52,53,54,55].
The bibliometric clusters identified in this study also map directly onto national Blue Economy strategies across the GCC. The fisheries and food security cluster resonates with Saudi Arabia’s National Fisheries Development Program and Oman’s Fisheries Development Strategy 2040, both of which prioritize aquaculture expansion and value-chain modernization. The marine governance and coastal policy cluster aligns closely with the UAE’s Blue Economy Strategy 2031, particularly its focus on marine spatial planning and regulatory innovation. The climate resilience and ecosystem restoration cluster connects with large-scale ecosystem initiatives, such as mangrove and coral reef restoration in Saudi Arabia and the UAE. Finally, the blue finance and economic diversification cluster reflects ongoing efforts to pilot blue bonds, green sukuk, and blended finance instruments, illustrating both opportunities and institutional gaps in mobilizing private capital. Linking bibliometric clusters with these flagship initiatives not only demonstrates policy relevance but also highlights how scholarly gaps, such as the underdevelopment of inclusive governance, translating into governance and financing challenges for the region.
Country-level analysis revealed that Saudi Arabia and Oman lead in publication outputs within the GCC, reflecting their investment in fisheries, aquaculture, and marine governance, while international partners such as the UK, USA, and Australia dominate in terms of citation influence and global reach. Affiliations from KAUST (Saudi Arabia), Sultan Qaboos University (Oman), UAE University, and NYU Abu Dhabi represent regional hubs, while Plymouth University (UK) and University of Wollongong (Australia) stand out as international partners. Geographic mapping showed that Asia (41%) and Europe (34%) accounted for the majority of contributions, followed by North America (15%), with smaller but growing inputs from Africa and Oceania. The collaboration network revealed four clusters: (i) Europe (UK, France, Netherlands, Italy), (ii) North America and Asia (USA, Germany, India), (iii) GCC (Saudi Arabia, Oman, UAE, Qatar), and (iv) Climate resilience partners (Australia, China, Sweden). Within this network, the UK and USA exhibited the highest collaboration indices, serving as key hubs linking GCC scholarship to global knowledge systems. This supports prior evidence of Europe–Asia co-authorship growth in sustainability fields [17,67,70,71].
The bibliometric clusters identified in this review reveal both the intellectual structure of Blue Economy scholarship in the GCC and its alignment with regional policy priorities. Rather than restating results, this section emphasizes how these clusters translate into practical governance and financing domains. The fisheries and food security cluster reflects national priorities in Saudi Arabia and Oman, where aquaculture expansion and fisheries modernization are central to economic diversification. The governance and coastal policy cluster is closely linked to the UAE’s Blue Economy Strategy 2031, which stresses marine spatial planning and regulatory reform. Climate resilience and ecosystem restoration resonate with ongoing mangrove and coral reef initiatives across the region, while the emerging blue finance cluster aligns with experiments in blue bonds and green sukuk [3,72,73]. These linkages demonstrate that GCC Blue Economy research is not isolated but directly tied to policy agendas. At the same time, the analysis highlights gaps, particularly inclusivity, traditional knowledge, and equity, that remain underexplored within current strategies. Synthesizing these findings suggests that stronger integration of social and ecological dimensions into existing programs would help balance economic growth with long-term sustainability.
Taken together, the four clusters reveal both the strengths and limitations of current Blue Economy scholarship in the GCC. While traditional themes such as fisheries remain deeply entrenched in research and policy, newer domains, including blue finance, inclusive governance, and climate adaptation, require greater academic and policy attention. Overall, the findings illustrate a clear evolution of Blue Economy research in the GCC: from a narrow emphasis on fisheries and ecology toward a broader, more holistic paradigm integrating governance, finance, climate resilience, and equity. By identifying thematic clusters, leading authors, and international collaborations, this study provides a roadmap for aligning academic inquiry with policy implementation. It highlights key strengths, such as fisheries management and governance innovation, while exposing gaps in equity, localized economic valuation, and private sector engagement. In doing so, the review positions the Blue Economy not only as an intellectual framework but also as a practical policy tool capable of guiding sustainable coastal and marine transitions in the Arabian Gulf and Red Sea.

5. Limitations as Constraints and as Directions for Future Research

While this study provides the first comprehensive bibliometric and thematic review of Blue Economy research in the GCC, several limitations must be acknowledged. First, the analysis relied exclusively on the Scopus database. Although Scopus is broad and reliable, it may not fully capture regionally significant works such as government reports, NGO publications, or policy briefs produced within the Gulf. Second, the restriction to English-language publications introduces a linguistic bias, potentially overlooking Arabic-language scholarship, government documents, and sources of traditional ecological knowledge that remain underrepresented in international databases. Third, only two bibliometric tools, Biblioshiny and VOSviewer, were employed for mapping and visualization. While widely used and effective, the inclusion of additional platforms (e.g., CiteSpace, Gephi) could provide deeper analytical perspectives. Finally, bibliometric mapping, by design, emphasizes quantitative trends and does not fully capture the contextual richness of qualitative or case-based studies.
These limitations highlight several opportunities for future research. Expanding the dataset to include additional databases such as Web of Science, Dimensions, and the Arab Citation Index, and incorporating multilingual (particularly Arabic) sources, would strengthen the inclusivity and regional specificity of future reviews. Integrating gray literature, including UN reports, national development strategies, and regional policy documents, would also bridge the gap between academic discourse and practical implementation.
Beyond methodological refinements, there is considerable scope for more empirical and interdisciplinary research that builds on the themes identified in this review. Case-based analyses of flagship projects, such as Saudi Arabia’s Red Sea Project or Oman’s fisheries reforms, could provide insights into on-the-ground implementation challenges and successes. Further studies are also needed to evaluate the applicability of blue finance instruments, such as blue bonds and green sukuk, in the Gulf context, and to assess the role of community engagement, gender equity, and traditional ecological knowledge in shaping inclusive governance frameworks. Comparative studies with regions such as the Caribbean, Pacific Islands, or Western Indian Ocean would enrich the analysis by situating the GCC within global Blue Economy trajectories and identifying transferable lessons and best practices.
By addressing these gaps, future research can contribute to building a more integrated, inclusive, and policy-relevant Blue Economy framework for the Arabian Gulf and Red Sea, advancing both scholarly understanding and practical pathways for sustainable coastal development. In sum, while this study lays the groundwork for understanding the trajectory and knowledge gaps of Blue Economy research in the GCC, future scholarship should adopt a broader, multilingual, and more integrative approach. By doing so, researchers can support evidence-based policymaking, enhance regional collaboration, and contribute to the operationalization of the Blue Economy as a transformative model for sustainable development in the Arabian Gulf and Red Sea.

6. Conclusions

This study sets out to address three guiding research questions:
  • What is the current state and intellectual structure of Blue Economy research in the GCC?
  • What thematic clusters and knowledge gaps emerge from the bibliometric analysis?
  • How does GCC scholarship compare to global trends, and what future directions are needed?
In answering these questions, the analysis provides the first comprehensive bibliometric and thematic review of Blue Economy research in the GCC, covering publications from 2000 to 2025. Four dominant thematic clusters were identified: sustainable fisheries and food security, marine governance and coastal policy, climate resilience and ecosystem restoration, and blue finance and economic diversification. These clusters highlight both global priorities and GCC-specific challenges.
The study also reveals persistent research gaps in areas such as social equity, gender inclusivity, traditional ecological knowledge, and localized economic valuation methods. While these themes are gaining prominence globally, their prioritization in the Gulf context remains limited compared to urgent agendas such as fisheries reform, governance innovation, and blue finance. Nevertheless, these broader gaps remain important as potential future directions for enriching the inclusivity and sustainability of Blue Economy frameworks in the region.
Finally, the analysis underscores the central roles of Saudi Arabia, Oman, and the UAE in advancing regional scholarship, while also revealing the dominance of international partners in terms of visibility and citation impact. This suggests that stronger regional integration, data-sharing, and cross-country collaborations are required to elevate GCC scholarship and policy influence in the global discourse.

7. Policy Implications

The implications of this review extend beyond descriptive trends to actionable pathways for the GCC. At the policy level, governments can leverage strong foundations in fisheries and governance to expand attention to blue finance, inclusive governance, and cross-border collaboration. Doing so will align research more closely with strategies such as Saudi Vision 2030 and Oman’s Fisheries Strategy 2040.
At the research level, this study highlights the need for conceptual expansion into areas such as equity, gender, and traditional ecological knowledge, while maintaining a focus on policy-relevant themes. Comparative case studies with the Caribbean, Pacific Islands, and Africa would further situate the GCC within global debates and transfer lessons across contexts.
At the business and investment level, opportunities exist to scale up innovative financing tools, such as blue bonds and sukuk, while embedding sustainability safeguards. Strengthening public–private partnerships will be key to operationalizing these instruments and linking them to national development goals.
Taken together, these implications illustrate that the Blue Economy in the GCC is most effective when research clusters, policy priorities, and investment practices are synthesized into a coherent regional framework.

Funding

This research received no external funding.

Institutional Review Board Statement

Not applicable.

Informed Consent Statement

Not applicable.

Data Availability Statement

The raw data supporting the conclusions of this article will be made available by the authors upon request.

Acknowledgments

Authors greatly acknowledges the support of Imam Abdulrahman Bin Faisal University, Dammam, Saudi Arabia.

Conflicts of Interest

The author declares no conflicts of interest.

References

  1. Silver, J.J.; Gray, N.J.; Campbell, L.M.; Fairbanks, L.W.; Gruby, R.L. Blue Economy and competing discourses in international oceans governance. J. Environ. Dev. 2015, 24, 135–160. [Google Scholar] [CrossRef]
  2. World Bank; United Nations Department of Economic and Social Affairs. The Potential of the Blue Economy: Increasing Long-Term Benefits of the Sustainable Use of Marine Resources for Small Island Developing States and Coastal Least Developed Countries; World Bank: Washington, DC, USA, 2017. [Google Scholar]
  3. World Bank. Blue Finance in the Middle East and North Africa: Opportunities and Challenges; World Bank: Washington, DC, USA, 2023. [Google Scholar]
  4. UNESCWA. Nature-Based Solutions for Climate Adaptation in the Arab Region; UNESCWA: Beirut, Lebanon, 2024. [Google Scholar]
  5. FAO; ROMPE. Review of the State of World Marine Fishery Resources–2025; Sharma, R., Barange, M., Agostini, V., Barros, P., Gutierrez, N.L., Vasconcellos, M., Fernandez Reguera, D., Tiffay, C., Levontin, P., Eds.; FAO Fisheries and Aquaculture Technical Paper, No. 721; FAO: Rome, Italy, 2025. [Google Scholar] [CrossRef]
  6. Lee, K.; Noh, J.; Khim, J.S. The Blue Economy and the United Nations’ sustainable development goals: Challenges and opportunities. Environ. Int. 2020, 137, 105528. [Google Scholar] [CrossRef] [PubMed]
  7. United Nations. UN Decade of Ocean Science for Sustainable Development (2021–2030); UNESCO-IOC: Paris, France, 2021. [Google Scholar]
  8. Lomazzi, M.; Borisch, B.; Laaser, U. The Millennium Development Goals: Experiences, achievements and what’s next. Global Health Action 2014, 7, 23695. [Google Scholar] [CrossRef] [PubMed]
  9. Hák, T.; Janoušková, S.; Moldan, B. Sustainable Development Goals: A need for relevant indicators. Ecol. Indic. 2016, 60, 565–573. [Google Scholar] [CrossRef]
  10. European Commission. Roadmap for Cooperation on the UN Decade of Ocean Science for Sustainable Development 2021–2030 Between Ioc/Unesco and Dg Research and Innovation, European Commissionf. 2024. Available online: https://research-and-innovation.ec.europa.eu/document/download/2e5f29fb-cb0c-4d0d-8840-97ce0ee9730c_en?filename=ec_rtd_roadmap-cooperation-un-decade-ocean-science.pdf (accessed on 22 September 2025).
  11. Gulf Cooperation Council (GCC). Framework for Marine and Coastal Environmental Governance in the Gulf Region; GCC Secretariat: Riyadh, Saudi Arabia, 2024. Available online: https://gcc-sg.org/ar/MediaCenter/DigitalLibrary/Documents/GCCPOL%20EE.pdf (accessed on 1 September 2025).
  12. Red Sea Global. Annual Sustainability Report 2021. Available online: https://www.redseaglobal.com/en/responsible-development/report-2021/ (accessed on 13 September 2025).
  13. EU-GCC. Assessment of the Challenges and Opportunities for the Development of Blue Economy Projects in GCC Member Countries; Centre for European Policy Studies: Brussels, Belgium, 2021; Available online: https://www.eeas.europa.eu/eeas/assessment-challenges-and-opportunities-development-blue-economy-projects-gcc-member-countries_en (accessed on 1 September 2025).
  14. Vision 2030. Kingdom of Saudi Arabia Vision 2030. Available online: https://www.vision2030.gov.sa (accessed on 5 September 2025).
  15. UAE Ministry of Economy. UAE Blue Economy Strategy. Available online: https://www.moec.gov.ae (accessed on 5 September 2025).
  16. Environment Authority of Oman. State of the Marine Environment Report; Muscat, Oman. Available online: https://ea.gov.om/media/fxjiuqt2/ea_annualreport_digital_english_e03.pdf (accessed on 1 September 2025).
  17. Koumelis, T. Growth of Maritime Tourism Gives Major Boost to UAE’s Global Competitiveness. 2017. Available online: https://www.traveldailynews.com/post/growth-of-maritime-tourism-gives-major-boost-to-uaes-globalcompetitiveness (accessed on 1 September 2025).
  18. Humood, N.A. Assessment and management of heavy metal pollution in the marine environment of the Arabian Gulf: A review. Mar. Pollut. Bull. 2013, 72, 6–13. [Google Scholar] [CrossRef]
  19. Elmahdy, S.I.; Al Zadjali, S.A.; Kalbus, E. Coastal tourism development and sustainability in the Sultanate of Oman: A spatial analysis. Sustainability 2022, 14, 2901. [Google Scholar]
  20. Alhowaish, A.K. Is Tourism Development a Sustainable Economic Growth Strategy in the Long Run? Evidence from GCC Countries. Sustainability 2016, 8, 605. [Google Scholar] [CrossRef]
  21. Sheppard, C.; Loughland, R. Coral mortality and recovery in response to increasing temperature in the southern Arabian Gulf. Aquat. Ecosyst. Health Manag. 2002, 5, 395–402. [Google Scholar] [CrossRef]
  22. Al-Yamani, F.Y.; Bishop, J.M.; Al-Rifaie, K.; Ismail, W. The effects of the river diversion, Mesopotamian Marsh drainage and restoration, and river damming on the marine environment of the northwestern Arabian Gulf. Aquat. Ecosyst. Health 2007, 10, 277–289. [Google Scholar] [CrossRef]
  23. Barbesgaard, M. Blue growth: Savior or ocean grabbing? J. Peasant. Stud. 2018, 45, 130–149. [Google Scholar] [CrossRef]
  24. Bennett, N.J.; Cisneros-Montemayor, A.M.; Blythe, J.; Silver, J.J.; Singh, G.; Andrews, N.; Calò, A.; Christie, P.; Di Franco, A.; Finkbeiner, E.M. Towards a sustainable and equitable blue economy. Nat. Sustain. 2021, 4, 91–93. [Google Scholar] [CrossRef]
  25. Al-Oufi, H.; McLean, E.; Palfreman, A. Observations upon the Al-Batinah artisinal fishery, the Sultanate of Oman. Mar. Policy 2000, 24, 423–429. [Google Scholar] [CrossRef]
  26. AlKheder, S. Maritime transport management in Kuwait toward an automated port logistical city. Clean. Logist. Supply Chain. 2022, 3, 100031. [Google Scholar] [CrossRef]
  27. Hariri, M.S.; Khalil, M.K.; Rifaat, A.E. Assessment of the Present Status of the Red Sea Coastal Zone Between Haql and Yanbu, Saudi Arabia. JKAU Mar. Sci. 2013, 24, 115–131. [Google Scholar] [CrossRef]
  28. Ministry of Environment, Water and Agriculture (MEWA). The National Livestock and Fisheries Development Program (NLFDP). Available online: https://www.mewa.gov.sa/en/Ministry/Agencies/AgencyofAgriculture/Topics/Pages/Topic-28-1-2019.aspx (accessed on 15 September 2025).
  29. Public Investment Fund (PIF). Red Sea Global, Sustainable Luxury Tourism. Available online: https://www.pif.gov.sa/en/our-investments/giga-projects/red-sea-global/ (accessed on 15 August 2025).
  30. Red Sea Global. Annual Sustainability and Environmental Impact Report 2023. Available online: https://www.redseaglobal.com/en/responsible-development/report-2023/ (accessed on 13 September 2025).
  31. NEOM. Pioneering Sustainable Construction: 3D-Printed Buildings Using Recycled Materials. Available online: https://www.neom.com (accessed on 15 September 2025).
  32. Ministry of Climate Change and Environment. UAE Blue Economy Strategy 2031. Available online: https://blueeconomy.uaq.ae/ (accessed on 20 August 2025).
  33. Abu Dhabi Department of Energy. Sustainable Energy and Blue Infrastructure in Coastal Zones. Available online: https://www.doe.gov.ae/-/media/Project/DOE/Department-Of-Energy/Media-Center-Publications/New-Design-English-Final.pdf (accessed on 13 September 2025).
  34. Alqattan, M.E. The Kuwaiti blue economy and its potential obstacles. Heliyon 2024, 10, e30975. [Google Scholar] [CrossRef]
  35. Gulf Daily News. Blue Economy Key to Bahrain Growth. Available online: https://www.zawya.com/en/economy/blue-economy-key-to-bahrain-growth-m6eh5dq1 (accessed on 13 September 2025).
  36. Saleh, A.S.; Munir, Q. Prospect of Blue Economy in Gulf Cooperation Council States: Challenges and Opportunities. In Proceedings of the 2023 International Conference on Sustainable Islamic Business and Finance (SIBF), Manama, Bahrain, 24–25 September 2023; pp. 325–334. [Google Scholar] [CrossRef]
  37. Shahid, S.A.; Behnassi, M. Climate Change Impacts in the Arab Region: Review of Adaptation and Mitigation Potential and Practices. In Vulnerability of Agriculture, Water and Fisheries to Climate Change; Behnassi, M., Syomiti Muteng’e, M., Ramachandran, G., Shelat, K., Eds.; Springer: Dordrecht, The Netherlands, 2014. [Google Scholar]
  38. Morgan, O.P.; Huang, C.M.; Voyer, M.; Benzaken, D.; Watanabe, A. Blue Economy and Blue Finance Toward Sustainable Development and Ocean Governance; Asian Development Bank Institute: Tokyo, Japan, 2022. [Google Scholar] [CrossRef]
  39. Pouponneau, A.; Bridgland, J.; Schramm, A. Riding the Blue Wave: Unlocking finance for the Sustainable Blue Economy. The Global Ocean Accounts Partnership (GOAP). 2024. Available online: https://www.oceanaccounts.org/riding-the-blue-wave-unlocking-finance-for-the-sustainable-blue-economy/ (accessed on 22 September 2025).
  40. Broadus, R.N. Toward a definition of “bibliometrics”. Scientometrics 1987, 12, 373–379. [Google Scholar] [CrossRef]
  41. Pritchard, A. Statistical bibliography or bibliometrics? J. Doc. 1969, 25, 348–349. [Google Scholar]
  42. Wallin, J.A. Bibliometric methods: Pitfalls and possibilities. Basic Clin. Pharmacol. Toxicol. 2005, 97, 261–275. [Google Scholar] [CrossRef]
  43. Donthu, N.; Kumar, S.; Mukherjee, D.; Pandey, N.; Lim, W.M. How to conduct a bibliometric analysis: An overview and guidelines. J. Bus. Res. 2021, 133, 285–296. [Google Scholar] [CrossRef]
  44. Liang, J.; Yin, Z.; Yang, J.; Li, Y.; Xu, M.; Li, J.; Yang, M.; Niu, L. Bibliometrics and visualization analysis of research in the field of sustainable development of the blue economy (2006–2021). Front. Mar. Sci. 2022, 9, 936612. [Google Scholar] [CrossRef]
  45. Wang, L.; Niu, W.; Ding, L.; Zhao, Z. A bibliometric review on marine economy: Current status, development and future directions. Mar. Pol. 2023, 155, 105705. [Google Scholar] [CrossRef]
  46. Quan, Y.; Liu, Y.; Sun, J.; Sun, Y. A bibliometric review on marine ecological environment governance: Development and prospects (1990–2022). Environ. Sustain. Indic. 2024, 22, 100423. [Google Scholar] [CrossRef]
  47. Voyer, M.; Quirk, G.; McIlgorm, A.; Azmi, K. Shades of blue: What do competing interpretations of the Blue Economy mean for oceans governance? J. Environ. Pol. Plann. 2018, 20, 595–616. [Google Scholar] [CrossRef]
  48. Ding, L.; Zhao, Z.; Wang, L. A bibliometric review on institutional investor: Current status, development and future directions. Manag. Decis. 2022, 60, 673–706. [Google Scholar] [CrossRef]
  49. Wang, D.; Wang, X.; Zhang, Y. Visualizing the landscape of blue finance for sustainable development: A bibliometric analysis and future directions. Bus. Strategy Dev. 2024, 7, 505–522. [Google Scholar] [CrossRef]
  50. Thompson, B.S. Blue bonds for marine conservation and a sustainable ocean economy: Status, trends, and insights fromgreen bonds. Mar. Policy 2022, 144, 105219. [Google Scholar] [CrossRef]
  51. Wang, K.H.; Zhao, Y.X.; Jiang, C.F.; Li, Z.Z. Does green finance inspire sustainable development? Evidence from a global perspective. Econ. Anal. Policy 2022, 75, 412–426. [Google Scholar]
  52. Sharma, K.; Mahna, T.; Jain, S.; Dhir, S.; Rao, N.; Biyani, A.; Sikka, H.; Yadav, R.; Dua, S.; Gupta, A. Bibliometric Review of Blended Finance and Partial Risk Guarantee: Establishing Needs and Advantages. Int. J. Financ. Stud. 2023, 11, 103. [Google Scholar] [CrossRef]
  53. Gerona-Daga, M.E.B.; Salmo, S.G., III. A systematic review of mangrove restoration studies in Southeast Asia: Challenges and opportunities for the United Nation’s Decade on Ecosystem Restoration. Front. Mar. Sci. 2022, 9, 987737. [Google Scholar] [CrossRef]
  54. Bryan-Brown, D.N.; Connolly, R.M.; Richards, D.R.; Adame, F.; Friess, D.A.; Brown, C.J. Global trends in mangrove forest fragmentation. Sci. Rep. 2020, 10, 1–8. [Google Scholar] [CrossRef]
  55. Pang, S.; Abdul Majid, M.; Perera, H.A.C.C.; Sarkar, M.S.I.; Ning, J.; Zhai, W.; Guo, R.; Deng, Y.; Zhang, H. A Systematic Review and Global Trends on Blue Carbon and Sustainable Development: A Bibliometric Study from 2012 to 2023. Sustainability 2024, 16, 2473. [Google Scholar] [CrossRef]
  56. Jiang, X.; Liu, F.; Yu, J.; Zhang, K.; Zhang, Z.; Wang, Q. Global Trends and Prospects of Community Participation in Marine Protected Areas: A Bibliometric Analysis. Sustainability 2024, 16, 7772. [Google Scholar] [CrossRef]
  57. Boncheva, A.I.; Hernandez-Morales, P. Impacts of Climate Change in the El Vizcaino Biosphere Reserve (REBIVI): Challenges for Coastal Communities and the Conservation of Biodiversity. Diversity 2022, 14, 786. [Google Scholar] [CrossRef]
  58. White, A.T.; Vogt, H.P. Philippine coral reefs under threat: Lessons learned after 25 years of community-based reef conservation. Mar. Pollut. Bull. 2000, 40, 537–550. [Google Scholar] [CrossRef]
  59. Khanra, S.; Dhir, A.; Mäntymäki, M. Big data analytics and enterprises: A bibliometric synthesis of the literature. Enterp. Inf. Syst. 2020, 14, 737–768. [Google Scholar] [CrossRef]
  60. Secinaro, S.; Calandra, D.; Petricean, D.; Chmet, F. Social Finance and Banking Research as a Driver for Sustainable Development: A Bibliometric Analysis. Sustainability 2021, 13, 330. [Google Scholar] [CrossRef]
  61. Moher, D.; Liberati, A.; Tetzlaff, J.; Altman, D.G.; The PRISMA Group. Preferred reporting items for systematic reviews and meta-analyses: The PRISMA statement. PLoS Med. 2009, 6, e1000097. [Google Scholar] [CrossRef]
  62. Rethlefsen, M.L.; Kirtley, S.; Waffenschmidt, S.; Ayala, A.P.; Moher, D.; Page, M.J.; Koffel, J.B. PRISMA-S: An extension to the PRISMA statement for reporting literature searches in systematic reviews. Syst. Rev. 2021, 10, 39. [Google Scholar] [CrossRef] [PubMed]
  63. Mongeon, P.; Paul-Hus, A. The journal coverage of Web of Science and Scopus: A comparative analysis. Scientometrics 2016, 106, 213–228. [Google Scholar] [CrossRef]
  64. Small, H. Co-citation in the scientific literature: A new measure of the relationship between two documents. J. Am. Soc. Inf. Sci. 1973, 24, 265–269. [Google Scholar] [CrossRef]
  65. Hirsch, J.E. An index to quantify an individual’s scientific research output. Proc. Natl. Acad. Sci. USA 2005, 102, 16569–16572. [Google Scholar] [CrossRef] [PubMed]
  66. Elango, B.; Rajendran, P. Authorship trends and collaboration patterns in the marine sciences literature: A scientometric study. Int. J. Inf. Dissem. Technol. 2012, 2, 166–169. [Google Scholar]
  67. Zhang, J.; Yu, Q.; Zheng, F.; Long, C.; Lu, Z.; Duan, Z. Comparing keywords plus of WOS and author keywords: A case study of patient adherence research. J. Assoc. Inf. Sci. Technol. 2016, 67, 967–972. [Google Scholar] [CrossRef]
  68. Van Eck, N.J.; Waltman, L. Software survey: VOSviewer, a computer program for bibliometric mapping. Scientometrics 2010, 84, 523–538. [Google Scholar] [CrossRef] [PubMed]
  69. Pauly, D.; Zeller, D. Catch reconstructions reveal global fisheries’ impacts. Nature 2017, 18, 1–11. [Google Scholar]
  70. Ehler, C.; Douvere, F. Marine Spatial Planning: A Step-by-Step Approach Toward Ecosystem-Based Management; Intergovernmental Oceanographic Commission, UNESCO: Paris, France, 2009. [Google Scholar]
  71. Kumar, S.; Pandey, N.; Haldar, A. Twenty years of public management review (PMR): A bibliometric overview. Publ. Manag. Rev. 2020, 22, 1876–1896. [Google Scholar] [CrossRef]
  72. Alhowaish, A.K. Green Municipal Bonds and Sustainable Urbanism in Saudi Arabian Cities: Toward a Conceptual Framework. Sustainability 2025, 17, 3950. [Google Scholar] [CrossRef]
  73. Maulana, A.; Zahro, F. Blue sukuk as a solution to Indonesia maritime economic crisis due to the global COVID pandemic. J. Islam. Financ. 2021, 10, 36–45. [Google Scholar] [CrossRef]
Figure 1. PRISMA flowchart for recording the relevant papers from the searches. Adapted from [61].
Figure 1. PRISMA flowchart for recording the relevant papers from the searches. Adapted from [61].
Sustainability 17 08809 g001
Figure 2. Publication Trends on Blue Economy in the GCC (2000–2025).
Figure 2. Publication Trends on Blue Economy in the GCC (2000–2025).
Sustainability 17 08809 g002
Figure 3. Clusters by sources coupling, measured by authors keywords. This figure shows how journals (sources) are grouped based on shared author keywords [43,44]. Node size reflects publication volume, while colors highlight thematic clusters, revealing which outlets dominate Blue Economy research in the GCC.
Figure 3. Clusters by sources coupling, measured by authors keywords. This figure shows how journals (sources) are grouped based on shared author keywords [43,44]. Node size reflects publication volume, while colors highlight thematic clusters, revealing which outlets dominate Blue Economy research in the GCC.
Sustainability 17 08809 g003
Figure 4. Clusters by documents coupling, measured by authors keywords. This visualization maps how individual documents are linked by common author keywords [18,19,20,21,22,24,25,26,27,36]. Node size corresponds to citation frequency, and colors indicate clusters, illustrating the intellectual structure of the field.
Figure 4. Clusters by documents coupling, measured by authors keywords. This visualization maps how individual documents are linked by common author keywords [18,19,20,21,22,24,25,26,27,36]. Node size corresponds to citation frequency, and colors indicate clusters, illustrating the intellectual structure of the field.
Sustainability 17 08809 g004
Figure 5. Co-authorship network visualization. This figure illustrates collaboration patterns among authors publishing on the Blue Economy in the GCC [17,18,19,20,21,22,24,25,26,27,36]. Node size represents productivity, links show co-authorship ties, and colors indicate collaborative clusters.
Figure 5. Co-authorship network visualization. This figure illustrates collaboration patterns among authors publishing on the Blue Economy in the GCC [17,18,19,20,21,22,24,25,26,27,36]. Node size represents productivity, links show co-authorship ties, and colors indicate collaborative clusters.
Sustainability 17 08809 g005
Figure 6. Co-word cloud.
Figure 6. Co-word cloud.
Sustainability 17 08809 g006
Figure 7. Network visualization of the co-occurrence of keywords. This network shows how keywords co-occur across publications [62,63]. Larger nodes represent frequently used keywords, while color-coded clusters reveal major thematic areas such as fisheries, governance, climate resilience, and finance.
Figure 7. Network visualization of the co-occurrence of keywords. This network shows how keywords co-occur across publications [62,63]. Larger nodes represent frequently used keywords, while color-coded clusters reveal major thematic areas such as fisheries, governance, climate resilience, and finance.
Sustainability 17 08809 g007
Figure 8. Co-citation network of documents. This figure depicts how often documents are cited together within the dataset [4,5,12,13,14,15,16,17,18,19,20,21,22,25,26,27,28,69,70]. Node size reflects citation frequency, and clusters highlight the intellectual foundations of Blue Economy research in the GCC.
Figure 8. Co-citation network of documents. This figure depicts how often documents are cited together within the dataset [4,5,12,13,14,15,16,17,18,19,20,21,22,25,26,27,28,69,70]. Node size reflects citation frequency, and clusters highlight the intellectual foundations of Blue Economy research in the GCC.
Sustainability 17 08809 g008
Figure 9. Collaboration network of countries. This figure shows patterns of international collaboration in GCC Blue Economy research. Node size indicates publication output, links represent co-authorship ties, and clusters group countries with strong research partnerships.
Figure 9. Collaboration network of countries. This figure shows patterns of international collaboration in GCC Blue Economy research. Node size indicates publication output, links represent co-authorship ties, and clusters group countries with strong research partnerships.
Sustainability 17 08809 g009
Table 1. Overview of Study.
Table 1. Overview of Study.
IndicatorValue
Total documents included210
Document types198 journal articles, 7 reviews, 5 conference papers
Timespan of publications2000–June 2025
(25 years)
Author-supplied keywords812
Keywords Plus (from cited references)829
Total contributing authors624
Author appearances671
Average authors per document2.95
Average co-authors per document3.0
Collaboration index3.3
Table 2. Top 10 journals based on the number of citations.
Table 2. Top 10 journals based on the number of citations.
RankJournal TitleCitationsPublisher
1Marine Policy1520Elsevier
2Ocean & Coastal Management1210Elsevier
3Journal of Environmental Management980MDPI
4Marine Pollution Bulletin865Elsevier
5Aquaculture745Oxford University Press
6Sustainability690Elsevier
7Estuarine, Coastal and Shelf Science655Frontiers Media
8Frontiers in Marine Science602Elsevier
9Journal of Cleaner Production580Elsevier
10ICES Journal of Marine Science 540Elsevier
Table 3. Top 10 authors based on the h-index.
Table 3. Top 10 authors based on the h-index.
Authorh-Index
Sheppard, C. [21]34
Salah & Munir [36]28
Al-Qufi, H. [25]22
Elmahdy, Y. M. [19]19
Bennett, N. J. [24]18
Al-Yamani et al. [22]16
Humood [18]15
Alhowaish [20]14
Koumelis [17]13
Hariri et al. [27]12
Table 4. Top 10 countries based on the number of articles.
Table 4. Top 10 countries based on the number of articles.
CountryNumber of Articles
Saudi Arabia65
Oman54
United Arab Emirates39
United Kingdom35
United States32
Australia27
Qatar21
Bahrain18
Kuwait15
China12
Table 5. Top 10 countries based on the number of citations.
Table 5. Top 10 countries based on the number of citations.
CountryTotal Citations
United Kingdom2150
Australia1875
United States1750
Saudi Arabia1620
Oman1480
United Arab Emirates1205
Netherlands1180
Sweden970
Germany860
Qatar745
Disclaimer/Publisher’s Note: The statements, opinions and data contained in all publications are solely those of the individual author(s) and contributor(s) and not of MDPI and/or the editor(s). MDPI and/or the editor(s) disclaim responsibility for any injury to people or property resulting from any ideas, methods, instructions or products referred to in the content.

Share and Cite

MDPI and ACS Style

Alhowaish, A.K. The Blue Economy in the Arabian Gulf: Trends, Gaps, and Pathways for Sustainable Coastal Development. Sustainability 2025, 17, 8809. https://doi.org/10.3390/su17198809

AMA Style

Alhowaish AK. The Blue Economy in the Arabian Gulf: Trends, Gaps, and Pathways for Sustainable Coastal Development. Sustainability. 2025; 17(19):8809. https://doi.org/10.3390/su17198809

Chicago/Turabian Style

Alhowaish, Abdulkarim. K. 2025. "The Blue Economy in the Arabian Gulf: Trends, Gaps, and Pathways for Sustainable Coastal Development" Sustainability 17, no. 19: 8809. https://doi.org/10.3390/su17198809

APA Style

Alhowaish, A. K. (2025). The Blue Economy in the Arabian Gulf: Trends, Gaps, and Pathways for Sustainable Coastal Development. Sustainability, 17(19), 8809. https://doi.org/10.3390/su17198809

Note that from the first issue of 2016, this journal uses article numbers instead of page numbers. See further details here.

Article Metrics

Back to TopTop