Understanding the Flows of Microplastic Fibres in the Textile Lifecycle: A System Perspective
Abstract
1. Introduction
- Holistic modelling of fibre-fragment release throughout the entire textile lifecycle.Some studies have specifically examined fibre-fragment release during individual stages of the textile lifecycle, particularly the flow into household wastewater and municipal effluents (for example, Gavigan et al., 2020 [26]; Belzagui et al., 2020 [27]; Wang et al., 2020 [28]). However, these studies do not consider other critical stages, such as fibre release to air or during production and disposal. While such modelling can offer precise estimations for isolated stages, it lacks a systems perspective, making it difficult to compare impacts across the lifecycle or advise policymakers on where to prioritise mitigation efforts.
- Sector-specific modelling of microplastics focusing on textiles.Other models address microplastic pollution more broadly without distinguishing between sources or shapes (for example, Schell et al., 2020 [16]). This approach has the advantage of addressing the plastic issue in a broader context, but it lacks the sector-specific terminology and lifecycle approach that are necessary to inform design changes.
2. Methodology
2.1. Methods—Mapping of Flows (RQ1)
2.1.1. Manufacturing Phase
- MaFs flow of clothing items towards use and care (fibre item net consumption, with “net” referring to “production + import − export”).
- mFs flow in air deriving from the manufacturing process.
- mFs flow in wastewater: one fraction of the total textile industry has its own industrial wastewater treatment plant, another fraction discharges water to municipal wastewater treatment plants, and another fraction discharges directly into surface water [38].
2.1.2. Use and Care Phase (Home Washing, Drying, and Wearing of Garments)
- MaFs flow of clothing items towards disposal.
- mFs flow in water during home washing.
- mFs flow in air and water during tumble drying.
- mFs flow in the air while wearing.
2.1.3. Municipal Sewage Systems and Combined Sewer Overflow (CSO)
2.1.4. Municipal Wastewater Treatment Plants (WWTPs)
- mFs flow in water effluent to surface water or irrigation.
- mFs flow to sewage sludge.
2.1.5. Sewage Sludge
- mFs flow to the soil through biosolid application on land for agricultural purposes.
- mFs flow to energy production (biogas).
- mFs flow to incineration.
- mFs flow to landfill.
2.1.6. Environmental Routes in Soil, Water, and Air
2.1.7. Disposal Routes of Clothing Items
- MaFs flow from clothing items to landfill, incineration, recycling, and reuse.
- mFs flow in air from landfills.
- mFs flow in water from landfill leachate.
2.2. Methods—Identification of Significant Flows (RQ2)
- Flow in water from textile industries.
- Flow in water from household washing machines.
- Flow in the air from wearing.
- Flow in water from combined sewer overflows (CSOs).
- Flow in water through wastewater treatment plants (WWTPs).
- Flow through sludge.
3. Findings
3.1. Results—Mapping of Flows (RQ1)
3.1.1. Flow from Manufacturing to Wastewater Treatment Plants (WWTPs) to the Environment
- It was not possible to scale up data referring to textile industries based on company size or sales (on the assumption that larger companies release a larger amount of mFs), due to the lack of a comprehensive mapping of textile industries throughout European countries; hence, a substantial simplification has been introduced.
- The fraction of textile industries connected to sewage systems is unknown, so both the amount and the fate of this flow have a high degree of uncertainty.
- Since the industries mentioned in the studies are located in China rather than Europe, the findings may be influenced by a different regulatory environment and contextual factors, which could lead to a different level of microplastics in the discharge. Therefore, the concentrations detected in the effluents for those companies may not be representative of the European context.
3.1.2. Flow from Product Use and Care to Municipal WWTP via Water
- Data for purchasing garments versus demographics.
- Data required for the type of garments, fibre types, and fabric types.
- Data for washing or tumble drying per person
3.1.3. Flow from Product Use and Care to the Environment via Water (Untreated)
3.1.4. Flow from Product Use and Care to the Environment via Air
3.1.5. Flow from Sewage System to Combined Sewer Overflow (CSO) via Water
3.1.6. Flow from Wastewater Treatment Plants (WWTPs) to the Environment via Water
3.1.7. Flow from Sewage Sludge to the Environment
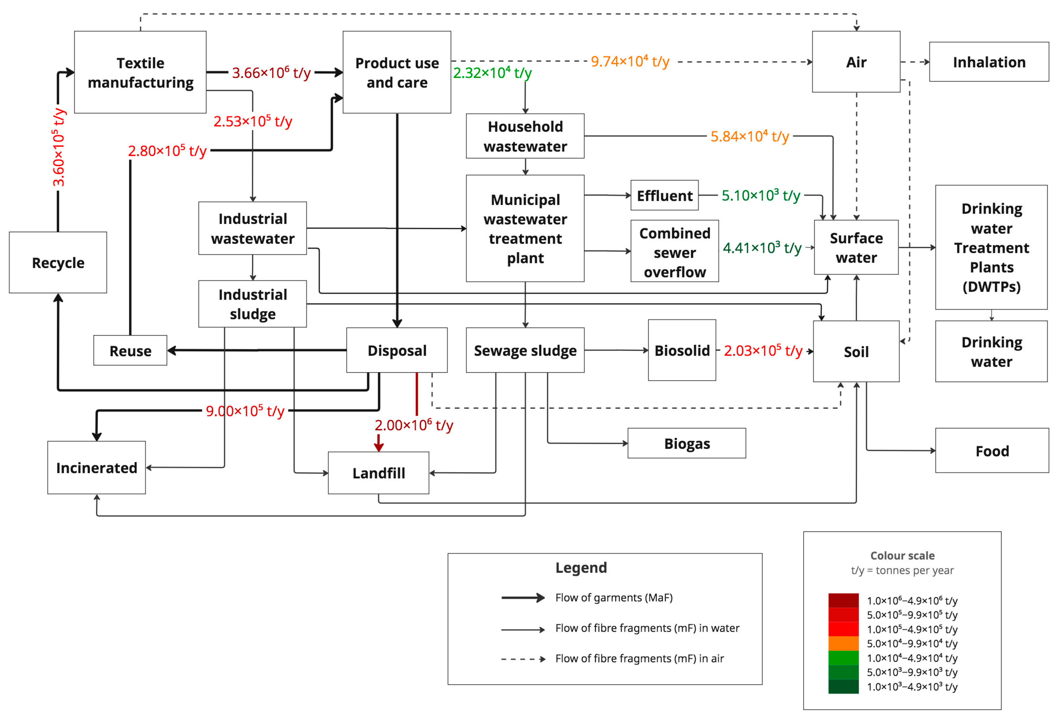
3.1.8. Flow from Production to Disposal Routes
- Net synthetic fibre production for clothing: 3.60 × 106 t/year [32].
- Clothing reused: 8% [76], which, referring to net production, means 0.08 × and so 2.80 × 105 t/year;
- Clothing recycled: 10% [76], which means 0.1 × , and therefore means 3.60 × 105 t/year;
- Clothing incinerated: 25% [76], which means 0.25 × , so 9.00 × 105 t/year;
- Clothing landfilled: 57% [76], which means 0.57 × , so 2.00 × 106 t/year.
3.2. Results—Identification of Significant Paths
3.3. Existing Policies
- Microplastic removal from wastewater treatment plants (WWTPs) was considered in the Directive 2024/3019/UE [77] with the aim of removing micropollutants, including microplastics, from urban wastewater through an extended producer responsibility (EPR) scheme and the introduction of quaternary treatment in large WWTPs with over a 150,000 population equivalent and over a 10,000 population equivalent in sensitive areas by 2045. Therefore, regulations addressing the flow from WWTPs to the environment via water currently exist with a specific timeframe: the authors assigned a score of 2.
- No proposal of regulation was explicitly made for microplastics released from textile wastewater, but an attempt was made in 2020 by France with a proposal stating that by 2025 every new washing machine must have a filter to catch plastic fibre fragments that come away from clothing during washing (France Law no. 2015-992 [78]). This proposal has been halted and is currently awaiting harmonisation at the EU level in terms of protocols for detecting and measuring microplastics. A recent review clause of the Ecodesign regulation (no. 2019/2023, Article 8, paragraph f [79]) provides that “by 25 December 2025, the Commission should assess the possibility of new requirements for reducing the amount of microplastics in the water outlet of washing machines, for example with filters or other technical solutions”, so there is a scheduled revision of a regulation addressing fibre release from home washing via water. For this reason, the authors decided to assign a score of 2 for this flow.
- Directive 2024/3019/UE [77] also addressed textile industry effluents and municipal sludge, but only to commit to the realisation of the monitoring of microplastics in biosolids and in certain industrial wastewater effluents. For these two flows, the policy score assigned by the authors is 1 because regulation exists but prescribes only an intensification in controls and monitoring.
- No regulation addressed the emission of fibres in air, despite the Cross Industry Agreement promoted by Euratex [21] that paved the way for the eco-design of textiles in this direction. So, the authors assigned this specific flow a score of 0 because it lacks what they regard as existing policies.
- No proposal of regulation was made regarding microplastics released from CSOs: the authors assigned a score of 0.
4. Discussion
4.1. Mapping and Identification of Significant Flows
4.2. Limitations of the Study
4.3. Further Limitations
4.4. Sensitivity Analysis
- For the EL of the flow from textile manufacturing to water, the values 25, 50, and 75% were considered.
- For the EL of the flow of fibres to air during garment use, the values considered were 70, 85, and 100%.
5. Conclusions
Supplementary Materials
Author Contributions
Funding
Institutional Review Board Statement
Informed Consent Statement
Data Availability Statement
Acknowledgments
Conflicts of Interest
References
- European Chemical Agency. RAC Opinion on an Annex XV Dossier Proposing Restrictions on Intentionally Added Microplastics. Page 1. 2020. Available online: https://echa.europa.eu/documents/10162/b4d383cd-24fc-82e9-cccf-6d9f66ee9089 (accessed on 1 March 2025).
- Boucher, J.; Friot, D. Primary Microplastics in the Oceans: A Global Evaluation of Sources; IUCN: Gland, Switzerland, 2017; 43p, Available online: https://portals.iucn.org/library/sites/library/files/documents/2017-002-En.pdf (accessed on 15 February 2025).
- Wright, S.L.; Kelly, F.J. Plastic and Human Health: A Micro Issue? Environ. Sci. Technol. 2017, 51, 6634–6647. [Google Scholar] [CrossRef] [PubMed]
- Napper, I.E.; Thompson, R.C. Release of synthetic microplastic plastic fibres from domestic washing machines: Effects of fabric type and washing conditions. Mar. Pollut. Bull. 2016, 112, 39–45. [Google Scholar] [CrossRef]
- Dris, R.; Gasperi, J.; Saad, M.; Mirande, C.; Tassin, B. Synthetic fibres in atmospheric fallout: A source of microplastics in the environment? Mar. Pollut. Bull. 2016, 104, 290–293. [Google Scholar] [CrossRef]
- Dris, R.; Gasperi, J.; Mirande, C.; Mandin, C.; Guerrouache, M.; Langlois, V.; Tassin, B. A first overview of textile fibres, including microplastics, in indoor and outdoor environments. Environ. Pollut. 2017, 221, 453–458. [Google Scholar] [CrossRef] [PubMed]
- Evangeliou, N.; Grythe, H.; Klimont, Z.; Heyes, C.; Eckhardt, S.; Lopez-Aparicio, S.; Stohl, A. Atmospheric transport is a major pathway of microplastics to remote regions. Nat. Commun. 2020, 11, 3381. [Google Scholar] [CrossRef]
- Nizzetto, L.; Futter, M.; Langaas, S. Are Agricultural Soils Dumps for Microplastics of Urban Origin? Environ. Sci. Technol. 2016, 50, 10777–10779. [Google Scholar] [CrossRef]
- Mishra, S.; Charan Rath, C.; Das, A.P. Marine microfiber pollution: A review on present status and future challenges. Mar. Pollut. Bull. 2019, 140, 188–197. [Google Scholar] [CrossRef]
- Wright, S.L.; Ulke, J.; Font, A.; Chan, K.L.A.; Kelly, F.J. Atmospheric microplastic deposition in an urban environment and an evaluation of transport. Environ. Int. 2020, 136, 105411. [Google Scholar] [CrossRef]
- Yang, N.; Zhang, Y.; Yang, N.; Men, C.; Zuo, J. Distribution characteristics and relationship of microplastics, phthalate esters, and bisphenol A in the Beiyun River basin of Beijing. J. Hazard. Mater. 2024, 480, 136190. [Google Scholar] [CrossRef]
- Teuten, E.L.; Saquing, J.M.; Knappe, D.R.; Barlaz, M.A.; Jonsson, S.; Björn, A.; Rowland, S.J.; Thompson, R.C.; Galloway, T.S.; Yamashita, R.; et al. Transport and release of chemicals from plastics to the environment and to wildlife. Philos. Trans. R. Soc. Lond. Ser. B Biol. Sci. 2009, 364, 2027–2045. [Google Scholar] [CrossRef] [PubMed]
- Kirstein, I.; Kirmizi, S.; Wichels, A.; Garin-Fernandez, A.; Erler, R.; Löder, M.; Gerdts, G. Dangerous hitchhikers? Evidence for potentially pathogenic Vibrio spp. on microplastic particles. Mar. Environ. Res. 2016, 120, 1–8. [Google Scholar] [CrossRef]
- Wang, Y.F.; Liu, Y.J.; Fu, Y.M.; Xu, J.-Y.; Zhang, T.-L.; Cui, H.-L.; Qiao, M.; Rillig, M.C.; Zhu, Y.-G.; Zhu, D. Microplastic diversity increases the abundance of antibiotic resistance genes in soil. Nat. Commun. 2024, 15, 9788. [Google Scholar] [CrossRef] [PubMed]
- Zhu, L.; Kang, Y.; Ma, M.; Wu, Z.; Zhang, L.; Hu, R.; Xu, Q.; Zhu, J.; Gu, X.; An, L. Tissue accumulation of microplastics and potential health risks in human. Sci. Total Environ. 2024, 915, 170004. [Google Scholar] [CrossRef]
- Schell, T.; Rico, A.; Vighi, M. Occurrence, Fate and Fluxes of Plastics and Microplastics in Terrestrial and Freshwater Ecosystems. Rev. Environ. Contam. Toxicol. 2020, 250, 1–43. [Google Scholar] [CrossRef] [PubMed]
- European Commission: Directorate-General for Research and Innovation and Groupe des Conseillers Scientifiques Principaux, Environmental and Health Risks of Microplastic Pollution. Publications Office of the European Union. 2019. Available online: https://data.europa.eu/doi/10.2777/65378 (accessed on 1 April 2025).
- European Commission. Available online: https://environment.ec.europa.eu/topics/plastics/microplastics_en (accessed on 1 April 2025).
- Browne, M.A.; Crump, P.; Niven, S.J.; Teuten, E.; Tonkin, A.; Galloway, T.; Thompson, R. Accumulation of microplastic on shorelines woldwide: Sources and sinks. Environ. Sci. Technol. 2011, 45, 9175–9179. [Google Scholar] [CrossRef]
- Regulation EU 1007/2011, Article 3, 1. (b), (i). Available online: https://eur-lex.europa.eu/eli/reg/2011/1007/oj/eng (accessed on 1 April 2025).
- Cross Industry Agreement—5th Technical Meeting Techtextile/Texprocess Fair Messe Frankfurt 14 May 2019, Euratex. Available online: https://euratex.eu/cia/ (accessed on 1 April 2025).
- Textile Exchange, Material Market Report. 2023. Available online: https://textileexchange.org/knowledge-center/reports/materials-market-report-2023/ (accessed on 1 May 2025).
- Fletcher, K. Durability, Fashion, Sustainability: The Processes and Practices of Use. Fash. Pract. 2012, 4, 221–238. [Google Scholar] [CrossRef]
- Periyasamy, A.P.; Viková, M.; Vik, M. Preparation of photochromic isotactic polypropylene filaments: Influence of drawing ratio on their optical, thermal and mechanical properties. Text. Res. J. 2020, 90, 2136–2148. [Google Scholar] [CrossRef]
- Textile Exchange—Preferred Fibre & Materials Market Report 2021. Available online: https://2d73cea0.delivery.rocketcdn.me/app/uploads/2021/08/Textile-Exchange_Preferred-Fiber-and-Materials-Market-Report_2021.pdf (accessed on 1 April 2025).
- Gavigan, J.; Kefela, T.; Macadam-Somer, I.; Suh, S.; Geyer, R. Synthetic microfibre emissions to land rival those to waterbodies and are growing. PLoS ONE 2020, 15, e0237839. [Google Scholar] [CrossRef]
- Belzagui, F.; Gutiérrez-Bouzán, C.; Álvarez-Sánchez, A.; Vilaseca, M. Textile microfibres reaching aquatic environments: A new estimation approach. Environ. Pollut. 2020, 265 Pt B, 114889. [Google Scholar] [CrossRef]
- Wang, C.; Song, J.; Nunes, L.M.; Zhao, H.; Wang, P.; Liang, Z.; Arp, H.P.H.; Li, G.; Xing, B. Global microplastic fibre pollution from domestic laundry. J. Hazard. Mater. 2024, 477, 135290. [Google Scholar] [CrossRef] [PubMed]
- Pinlova, B.; Hufenus, R.; Nowack, B. Systematic study of the presence of microplastic fibers during polyester yarn production. J. Clean. Prod. 2022, 363, 132247. [Google Scholar] [CrossRef]
- Bevilacqua, M.; Ciarapica, F.E.; Giacchetta, G.; Marchetti, B. A carbon footprint analysis in the textile supply chain. Int. J. Sustain. Eng. 2011, 4, 24–36. [Google Scholar] [CrossRef]
- Silva de Oliveira, C.R.; da Silva Júnior, A.H.; Mulinari, J.; Serafini Immich, A.P. Textile Re-Engineering: Eco-responsible solutions for a more sustainable industry. Sustain. Prod. Consum. 2021, 28, 1232–1248. [Google Scholar] [CrossRef]
- Plastic in Textiles: Towards a Circular Economy for Synthetic Textiles in Europe (European Environmental Agency, 2021). Available online: https://www.eea.europa.eu/publications/plastic-in-textiles-towards-a/plastic-in-textiles-towards-a (accessed on 1 April 2025).
- De Falco, F.; Cocca, M.; Avella, M.; Thompson, R.C. Microfibre Release to Water, via Laundering, and to Air, via Everyday Use: A Comparison between Polyester Clothing with Differing Textile Parameters. Environ. Sci. Technol. 2020, 54, 3288–3296. [Google Scholar] [CrossRef] [PubMed]
- Stanton, T.; James, A.; Prendergast-Miller, M.T.; Peirson-Smith, A.; KeChi-Okafor, C.; Gallidabino Matteo, D.; Namdeo, A.; Sheridan, K.J. Natural Fibres: Why Are They Still the Missing Thread in the Textile Fibre Pollution Story? Environ. Sci. Technol. 2024, 58, 12763–12766. [Google Scholar] [CrossRef]
- Manshoven, S.; Smeets, A.; Malarciuc, C.; Tenhunen, A.; Mortensen, L.F. Eionet Report—ETC/CE 2022/1—Microplastic Pollution from Textile Consumption in Europe—European Topic Centre Circular Economy and Resource Use (2022). Available online: https://www.eionet.europa.eu/etcs/etc-ce/products/etc-ce-products/etc-ce-report-1-2022-microplastic-pollution-from-textile-consumption-in-europe (accessed on 1 April 2025).
- Rathinamoorthy, R.; Raja Balasaraswathi, S. Characterization of microfibres originated from the textile screen printing industry. Sci. Total Environ. 2023, 874, 162550. [Google Scholar] [CrossRef]
- Xu, X.; Hou, Q.; Xue, Y.; Jian, Y.; Wang, L.P. Pollution characteristics and fate of microfibres in the wastewater from textile dyeing wastewater treatment plant. Water Sci. Technol. 2018, 78, 2046–2054. [Google Scholar] [CrossRef]
- Zhou, H.; Zhou, L.; Ma, K. Microfibre from textile dyeing and printing wastewater of a typical industrial park in China: Occurrence, removal and release. Sci. Total Environ. 2020, 739, 140329. [Google Scholar] [CrossRef]
- Lv, X.; Dong, Q.; Zuo, Z.; Liu, Y.; Huang, X.; Wu, W.M. Microplastics in a municipal wastewater treatment plant: Fate, dynamic distribution, removal efficiencies, and control strategies. J. Clean. Prod. 2019, 225, 579–586. [Google Scholar] [CrossRef]
- Ramasamy, R.; Aragaw, T.A.; Balasaraswathi Subramanian, R. Wastewater treatment plant effluent and microfibre pollution: Focus on industry-specific wastewater. Environ. Sci. Pollut. Res. 2022, 29, 51211–51233. [Google Scholar] [CrossRef]
- De Falco, F.; Gullo, M.P.; Gentile, G.; Di Pace, E.; Cocca, M.; Gelabert, L.; Brouta-Agneésa, M.; Rovira, A.; Escudero, R.; Villalba, R.; et al. Evaluation of microplastic release caused by textile washing processes of synthetic fabrics. Environ. Pollut. 2018, 236, 916–925. [Google Scholar] [CrossRef] [PubMed]
- De Falco, F.; Gentile, G.; Di Pace, E.; Avella, M.; Cocca, M. Quantification of microfibres released during washing of synthetic clothes in real conditions and at lab scale. Eur. Phys. J. Plus 2018, 133, 257. [Google Scholar] [CrossRef]
- Sillanpää, M.; Sainio, P. Release of polyester and cotton fibers from textiles in machine washings. Environ. Sci. Pollut. Res. Int. 2017, 24, 19313–19321. [Google Scholar] [CrossRef] [PubMed]
- Quaranta, E.; Fuchs, S.; Jan Liefting, H.; Schellart, A.; Pistocchi, A. A hydrological model to estimate pollution from combined sewer overflows at the regional scale: Application to Europe. Reg. Stud. 2022, 41, 101080. [Google Scholar] [CrossRef]
- Kimmel, T.; Pauels, K.; Köpke, M.; Steigerwald, V. Efficiency and costs of household filters for the retention of fibrous microplastics from the laundry process in Germany. Environ. Chall. 2024, 15, 100919. [Google Scholar] [CrossRef]
- Sadia, M.; Mahmood, A.; Ibrahim, M.; Irshad, M.K.; Quddusi, A.H.A.; Bokhari, A.; Mubashir, M.; Chuah, L.F.; Show, P.L. Microplastics pollution from wastewater treatment plants: A critical review on challenges, detection, sustainable removal techniques and circular economy. Environ. Technol. Innov. 2022, 28, 102946. [Google Scholar] [CrossRef]
- Magni, S.; Binelli, A.; Pittura, L.; Avio, C.G.; Della Torre, C.; Parenti, C.C.; Gorbi, S.; Regoli, F. The fate of microplastics in an Italian Wastewater Treatment Plant. Sci. Total Environ. 2019, 652, 602–610. [Google Scholar] [CrossRef]
- Ziajahromi, S.; Neale, P.A.; Rintoul, L.; Leusch, F.D.L. Wastewater treatment plants as a pathway for microplastics: Development of a new approach to sample wastewater-based microplastics. Water Res. 2017, 112, 93–99. [Google Scholar] [CrossRef]
- Mason, S.A.; Garneau, D.; Sutton, R.; Chu, Y.; Ehmann, K.; Barnes, J.; Fink, P.; Papazissimos, D.; Rogers, D.L. Microplastic pollution is widely detected in US municipal wastewater treatment plant effluent. Environ. Pollut. (Barking Essex 1987) 2016, 218, 1045–1054. [Google Scholar] [CrossRef] [PubMed]
- Talvitie, J.; Mikola, A.; Koistinen, A.; Setälä, O. Solutions to microplastic pollution—Removal of microplastics from wastewater effluent with advanced wastewater treatment technologies. Water Res. 2017, 123, 401–407. [Google Scholar] [CrossRef]
- Habib, D.; Locke, D.C.; Cannone, L.J. Synthetic fibres as indicators of municipal sewage sludge, sludge products, and sewage treatment plant effluents. Water Air Soil Pollut. 1998, 103, 1–8. [Google Scholar] [CrossRef]
- Cydzik-Kwiatkowska, A.; Milojevic, N.; Jachimowicz, P. The fate of microplastic in sludge management systems. Sci. Total Environ. 2022, 848, 157466. [Google Scholar] [CrossRef]
- Mohajerani, A.; Karabatak, B. Microplastics and pollutants in biosolids have contaminated agricultural soils: An analytical study and a proposal to cease the use of biosolids in farmlands and utilise them in sustainable bricks. Waste Manag. 2020, 107, 252–265. [Google Scholar] [CrossRef]
- Shao, L.; Li, Y.; Jones, T.; Santosh, M.; Liu, P.; Zhang, M.; Xu, L.; Li, W.; Lu, J.; Yang, C.; et al. Airborne microplastics: A review of current perspectives and environmental implications. J. Clean. Prod. 2022, 347, 131048. [Google Scholar] [CrossRef]
- Dris, R.; Gasperi, J.; Rocher, V.; Saad, M.; Renault, N.; Tassin, B. Microplastic contamination in an urban area: A case study in Greater Paris. Environ. Chem. 2015, 12, 592–599. [Google Scholar] [CrossRef]
- Sheraz, M.; Kim, J.; Kim, J. Nano/microplastics in indoor air: A critical review of synthesis routes for toxicity testing and preventative measure strategies. Process. Saf. Environ. Prot. 2023, 180, 274–304. [Google Scholar] [CrossRef]
- Huerta Lwanga, E.; Mendoza Vega, J.; Ku Quej, V.; Chi, J.d.L.A.; del Cid, L.S.; Chi, C.; Segura, G.E.; Gertsen, H.; Salánki, T.; van der Ploeg, M.; et al. Field evidence for transfer of plastic debris along a terrestrial food chain. Sci. Rep. 2017, 7, 14071. [Google Scholar] [CrossRef]
- Rillig, M.C.; Ingraffia, R.; Machado, A.A.d.S. Microplastic Incorporation into Soil in Agroecosystems. Front. Plant Sci. 2017, 8, 1805. [Google Scholar] [CrossRef]
- Wayman, C.; González-Pleiter, M.; Fernández-Piñas, F.; Sorribes, E.L.; Fernández-Valeriano, R.; López-Márquez, I.; González-González, F.; Rosal, R. Accumulation of microplastics in predatory birds near a densely populated urban area. Sci. Total Environ. 2024, 917, 170604. [Google Scholar] [CrossRef]
- Ng, E.-L.; Lwanga, E.H.; Eldridge, S.M.; Johnston, P.; Hu, H.-W.; Geissen, V.; Chen, D. An overview of microplastic and nanoplastic pollution in agroecosystems. Sci. Total Environ. 2018, 627, 1377–1388. [Google Scholar] [CrossRef]
- Zuccarello, P.; Ferrante, M.; Cristaldi, A.; Copat, C.; Grasso, A.; Sangregorio, D.; Fiore, M.; Conti, G.O. Exposure to microplastics (<10 μm) associated to plastic bottles mineral water consumption: The first quantitative study. Water Res. 2019, 157, 365–371. [Google Scholar] [CrossRef]
- Oliveri Conti, G.; Ferrante, M.; Banni, M.; Favara, C.; Nicolosi, I.; Cristaldi, A.; Fiore, M.; Zuccarello, P. Micro- and nano-plastics in edible fruit and vegetables. The first diet risks assessment for the general population. Environ. Res. 2020, 187, 109677. [Google Scholar] [CrossRef] [PubMed]
- Chan, C.K.; Park, C.; Chan, K.; Mak, D.C.; Fang, J.K.; Mitrano, D. Microplastic fibre releases from industrial wastewater effluent: A textile wet-processing mill in China. Environ. Chem. 2021, 18, 93–100. [Google Scholar] [CrossRef]
- Deng, H.; Wei, R.; Luo, W.; Hu, L.; Li, B.; Di, Y.; Shi, H. Microplastic pollution in water and sediment in a textile industrial area. Environ. Pollut. 2020, 258, 113658. [Google Scholar] [CrossRef] [PubMed]
- Sun, J.; Dai, X.; Wang, Q.; van Loosdrecht, M.C.M.; Ni, B.J. Microplastics in wastewater treatment plants: Detection, occurrence and removal. Water Res. 2019, 152, 21–37. [Google Scholar] [CrossRef]
- Long, Z.; Wang, W.; Yu, X.; Lin, Z.; Chen, J. Heterogeneity and Contribution of Microplastics From Industrial and Domestic Sources in a Wastewater Treatment Plant in Xiamen, China. Front. Environ. Sci. 2021, 9, 770634. [Google Scholar] [CrossRef]
- Franco, A.A.; Arellano, J.M.; Albendín, G.; Rodríguez-Barroso, R.; Zahedi, S.; Quiroga, J.M.; Coello, M. Mapping Microplastics in Cadiz (Spain): Occurrence of Microplastics in Municipal and Industrial Wastewaters. J. Water Process Eng. 2020, 38, 101596. [Google Scholar] [CrossRef]
- Chen, H.; Jia, Q.; Zhao, X.; Li, L.; Nie, Y.; Liu, H.; Ye, J. The Occurrence of Microplastics in Water Bodies in Urban Agglomerations: Impacts of Drainage System Overflow in Wet Weather, Catchment Land-Uses, and Environmental Management Practices. Water Res. 2020, 183, 116073. [Google Scholar] [CrossRef]
- Periyasamy, A.P.; Tehrani-Bagha, A. A review on microplastic emission from textile materials and its reduction techniques. Polym. Degrad. Stab. 2022, 199, 109901. [Google Scholar] [CrossRef]
- Belzagui, F.; Crespi, M.; Álvarez, A.; Gutiérrez-Bouzán, C.; Vilaseca, M. Microplastics’ emissions: Microfibres’ detachment from textile garments. Environ. Pollut. 2019, 248, 1028–1035. [Google Scholar] [CrossRef] [PubMed]
- Kärkkäinen, N.; Sillanpää, M. Quantification of different microplastic fibres discharged from textiles in machine wash and tumble drying. Environ. Sci. Pollut. Res. Int. 2021, 28, 16253–16263. [Google Scholar] [CrossRef] [PubMed] [PubMed Central]
- Hartline, N.L.; Bruce, N.J.; Karba, S.N.; Ruff, E.O.; Sonar, S.U.; Holden, P.A. Microfibre masses recovered from conventional machine washing of new and aged garments. Environ. Sci. Technol. 2016, 50, 11532–11538. [Google Scholar] [CrossRef]
- Murphy, F.; Ewins, C.; Carbonnier, F.; Quinn, B. Wastewater Treatment Works (WwTW) as a Source of Microplastics in the Aquatic Environment. Environ. Sci. Technol. 2016, 50, 5800–5808. [Google Scholar] [CrossRef] [PubMed]
- Hernández-Arenas, R.; Beltrán-Sanahuja, A.; Navarro-Quirant, P.; Sanz-Lazaro, C. The effect of sewage sludge containing microplastics on growth and fruit development of tomato plants. Environ. Pollut. 2021, 268 Pt B, 115779. [Google Scholar] [CrossRef]
- Eurostat. Available online: https://ec.europa.eu/eurostat/en/ (accessed on 1 April 2025).
- Beton, A.; Dias, D.; Farrant, L.; Gibon, T.; Le Guern, Y.; Desaxce, M.; Perwueltz, A.; Boufateh, I. Environmental Improvement Potential of Textiles (IMPRO Textiles); Wolf, O., Kougoulis, I., Cordella, M., Dodd, N., Eds.; EUR 26316; Publications Office of the European Union: Luxembourg, 2014. [Google Scholar] [CrossRef]
- Directive (EU) 2024/3019 of the European Parliament and of the Council of 27 November 2024 Concerning Urban Wastewater Treatment (Recast) (Text with EEA Relevance) PE/85/2024/REV/1 OJ L, 2024/3019, 12.12.2024, ELI. Available online: http://data.europa.eu/eli/dir/2024/3019/oj (accessed on 1 April 2025).
- Law No. 2015-992 on Energy Transition for Green Growth (Energy Transition Law). Available online: https://www.legifrance.gouv.fr/loda/id/JORFTEXT000031044385 (accessed on 1 March 2025).
- Commission Regulation (EU) 2019/2023 of 1 October 2019 Laying Down Ecodesign Requirements for Household Washing Machines and Household Washer-Dryers Pursuant to Directive 2009/125/EC of the European Parliament and of the Council, amending Commission Regulation (EC) No 1275/2008 and Repealing Commission Regulation (EU) No 1015/2010 (Text with EEA Relevance.) C/2019/2124. Available online: https://eur-lex.europa.eu/eli/reg/2019/2023/oj/eng (accessed on 1 March 2025).
- Zanin Lima, J.; Cassaro, R.; Pretti Ogura, A.; Mendonça Guazzelli, M.; Vianna, R. A systematic review of the effects of microplastics and nanoplastics on the soil-plant system. Sustain. Prod. Consum. 2023, 38, 266–282. [Google Scholar] [CrossRef]
- Sagastume Gutieérrez, A.; Mendoza Fandinño, J.M.; Cabello Eras, J.J. Alternatives of municipal solid wastes to energy for sustainable development. The case of Barranquilla (Colombia). Int. J. Sustain. Eng. 2021, 14, 1809–1825. [Google Scholar] [CrossRef]
- Pauly, J.L.; Stegmeier, S.J.; Allaart, H.A.; Cheney, R.T.; Zhang, P.J.; Mayer, A.G.; Streck, R.J. Inhaled cellulosic and plastic fibres found in human lung tissue. Cancer Epidemiol. Biomark. Prev. 1998, 7, 419–428. [Google Scholar]
- Morrow, P. Possible mechanisms to explain dust overloading of the lungs. Fundam. Appl. Toxicol. 1988, 10, 369–384. [Google Scholar] [CrossRef]
- Tran, C.L.; Buchanan, D. Inhalation of poorly soluble particles. II. Influence of particle surface area on inflammation and clearance. Inhal. Toxicol. 2000, 12, 1113–1126. [Google Scholar] [CrossRef] [PubMed]
- Cai, L.; Wang, J.; Peng, J.; Tan, Z.; Zhan, Z.; Tan, X.; Chen, Q. Characteristic of microplastics in the atmospheric fallout from Dongguan city, China: Preliminary research and first evidence. Environ. Sci. Pollut. Res. 2017, 24, 24928–24935. [Google Scholar] [CrossRef] [PubMed]
- Stanton, T.; Johnson, M.; Nathanail, P.; MacNaughtan, W.; Gomes, R. Freshwater and airborne textile fibre populations are dominated by ‘natural’, not microplastic, fibres. Sci. Total Environ. 2019, 666, 37. [Google Scholar] [CrossRef]
- Cai, Y.; Mitrano, D.M.; Heuberger, M.; Hufenus, R.; Nowack, B. The origin of microplastic fiber in polyester textiles: The textile production process matters. J. Clean. Prod. 2020, 267, 121970. [Google Scholar] [CrossRef]
- Stanton, T.; Stanes, E.; Gwinnett, C.; Lei, X.; Cauilan-Cureg, M.; Ramos, M.; Sallach, J.B.; Harrison, E.; Osborne, A.; Sanders, C.H.; et al. Shedding off-the-grid: The role of garment manufacturing and textile care in global microfibre pollution. J. Clean. Prod. 2023, 428, 139391. [Google Scholar] [CrossRef]
- Surana, D.; Prerna Patel, V.; Ghosh, P.; Sharma, S.; Kumar, V.; Kumar, S. Microplastic Fibers in Different Environmental Matrices from Synthetic Textiles: Ecotoxicological Risk, Mitigation Strategies, and Policy Perspective. J. Environ. Chem. Eng. 2024, 12, 112333. [Google Scholar] [CrossRef]
- OECD. Policies to Reduce Microplastics Pollution in Water: Focus on Textiles and Tyres; OECD Publishing: Paris, France, 2021. [Google Scholar] [CrossRef]
- Spencer, J.; Lilley, D.; Porter, S. The implications of cultural differences in laundry behaviours for design for sustainable behaviour: A case study between the UK, India and Brazil. Int. J. Sustain. Eng. 2015, 8, 196–205. [Google Scholar] [CrossRef][Green Version]
- Mintenig, S.M.; Int-Veen, I.; Löder, M.G.J.; Primpke, S.; Gerdts, G. Identification of microplastic in effluents of waste water treatment plants using focal plane array-based micro-Fourier-transform infrared imaging. Water Res. 2017, 108, 365–372. [Google Scholar] [CrossRef] [PubMed]
- Talvitie, J.; Heinonen, M.; Pääkkönen, J.P.; Vahtera, E.; Mikola, A.; Setälä, O.; Vahala, R. Do wastewater treatment plants act as a potential point source of microplastics? Preliminary study in the coastal Gulf of Finland, Baltic Sea. Water Sci. Technol. 2015, 72, 1495–1504. [Google Scholar] [CrossRef] [PubMed]
- Lares, M.; Ncibi, M.C.; Sillanpää, M.; Sillanpää, M. Occurrence, identification and removal of microplastic particles and fibres in conventional activated sludge process and advanced MBR technology. Water Res. 2018, 133, 236–246. [Google Scholar] [CrossRef] [PubMed]
- Lupato, S.; Granetto, M.; Tiraferri, A.; Sethi, R. Sensitive quantification and morphological analysis of microfibers in laundry wastewater: Standardisation and validation of a fluorescence-based method. J. Hazard. Mater. 2025, 495, 138947. [Google Scholar] [CrossRef] [PubMed]
- Han, Q.; Wu, X.; Ding, X. A novel approach for rapid quantification and length distribution of microfibers released during domestic laundry. J. Hazard. Mater. 2025, 489, 137638. [Google Scholar] [CrossRef]
- Hollóczki, O.; Gehrke, S. Can Nanoplastics Alter Cell Membranes? ChemPhysChem 2020, 21, 3. [Google Scholar] [CrossRef]
- Belz, S.; Cella, C.; Geiss, O.; Gilliland, D.; La Spina Sokull-Kluettgen, B. Analytical Methods to Measure Microplastics in Drinking Water; Publications Office of the European Union: Luxembourg, 2024; Available online: https://data.europa.eu/doi/10.2760/109944 (accessed on 1 May 2025).
- Hartmann, N.B.; Hüffer, T.; Thompson, R.C.; Hassellöv, M.; Verschoor, A.; Daugaard, A.E.; Rist, S.; Karlsson, T.M.; Brennholt, N.; Cole, M.; et al. Are We Speaking the Same Language? Recommendations for a Definition and Categorization Framework for Plastic Debris. Environ. Sci. Technol. 2019, 53, 1039–1047. [Google Scholar] [CrossRef]
- Henry, B.; Laitala, K.; Klepp, I.G. Microfibres from apparel and home textiles: Prospects for including microplastics in environmental sustainability assessment. Sci. Total Environ. 2019, 652, 483–494. [Google Scholar] [CrossRef]
- Ladewig, S.M.; Bao, S.; Chow, A.T. Natural Fibers: A Missing Link to Chemical Pollution Dispersion in Aquatic Environments. Environ. Sci. Technol. 2015, 49, 12609–12610. [Google Scholar] [CrossRef]
- Lant, N.J.; Hayward, A.S.; Peththawadu, M.M.D.; Sheridan, K.J.; Dean, J.R. Microfiber release from real soiled consumer laundry and the impact of fabric care products and washing conditions. PLoS ONE 2020, 15, e0233332. [Google Scholar] [CrossRef] [PubMed]
- Wang, L.; Wang, H.; Huang, Q.; Yang, C.; Wang, L.; Lou, Z.; Zhou, Q.; Wang, T.; Ning, C. Microplastics in Landfill Leachate: A Comprehensive Review on Characteristics, Detection, and Their Fates during Advanced Oxidation Processes. Water 2023, 15, 252. [Google Scholar] [CrossRef]
- Kabir, M.S.; Wang, H.; Luster-Teasley, S.; Zhang, L.; Zhao, R. Microplastics in landfill leachate: Sources, detection, occurrence, and removal. Environ. Sci. Ecotechnol. 2023, 16, 100256. [Google Scholar] [CrossRef] [PubMed] [PubMed Central]
- Arat, S.A. Microplastics in landfill leachate: Sources, abundance, characteristics, remediation approaches and future perspective. Desalination Water Treat. 2024, 319, 100445. [Google Scholar] [CrossRef]
- He, P.; Chen, L.; Shao, L.; Lü, F. Municipal solid waste (MSW) landfill: A source of microplastics? -Evidence of microplastics in landfill leachate. Water Res. 2019, 159, 38–45. [Google Scholar] [CrossRef]
- European Environmental Agency. Available online: https://www.eea.europa.eu/en/european-zero-pollution-dashboards/indicators/emission-from-waste-management-facilities (accessed on 1 April 2025).
- Magnusson, K.; Norén, F. Screening of Microplastic Particles in and Down-Stream a Wastewater Treatment Plant; Report C55; IVL Swedish Environmental Research Institute: Stockholm, Sweden, 2014. [Google Scholar]
- Michielssen, M.R.; Michielssen, E.R.; Ni, J.; Duhaime, M.B. Fate of Microplastics and Other Small Anthropogenic Litter (SAL) in Wastewater Treatment Plants Depends on Unit Processes Employed. Environ. Sci. Water Res. Technol. 2016, 2, 1064–1073. [Google Scholar] [CrossRef]
- Bayo, J.; Olmos, S.; López-Castellanos, J. Microplastics in an urban wastewater treatment plant: The influence of physicochemical parameters and environmental factors. Chemosphere 2020, 238, 124593. [Google Scholar] [CrossRef] [PubMed]
- Gies, E.A.; LeNoble, J.L.; Noël, M.; Etemadifar, A.; Bishay, F.; Hall, E.R.; Ross, P.S. Retention of microplastics in a major secondary wastewater treatment plant in Vancouver, Canada. Mar. Pollut. Bull. 2018, 133, 553–561. [Google Scholar] [CrossRef] [PubMed]
- Simon, L.; Grelaud, M.; Garcia Orellana, J.; Ziveri, P. Microplastic particles in the Ebro Delta, Spain: Occurrence, composition and sources. In Proceedings of the MICRO 2018. Fate and Impact of Microplastics: Knowledge, Actions and Solutions, Lanzarote, Spain, 19–23 November 2018; Baztan, J., Bergmann, M., Eds.; HAL Open Science: Lyon, France, 2018. ISBN 9788409064779. [Google Scholar]
- Mahon, A.M.; O’Connell, B.; Healy, M.G.; O’Connor, I.; Officer, R.; Nash, R.; Morrison, L. Microplastics in Sewage Sludge: Effects of Treatment. Environ. Sci. Technol. 2017, 51, 810–818. [Google Scholar] [CrossRef]
- Rolsky, C.; Kelkar, V.; Driver, E.; Halden, R.U. Municipal sewage sludge as a source of microplastics in the environment. Curr. Opin. Environ. Sci. Health 2020, 14, 16–22. [Google Scholar] [CrossRef]
- Lassen, C.; Hansen, S.F.; Magnusson, K.; Hartmann, N.B.; Rehne Jensen, P.; Nielsen, T.G.; Brinch, A. Microplastics: Occurrence, Effects and Sources of Releases to the Environment in Denmark; Danish Environmental Protection Agency: Odense, Denmark, 2015. [Google Scholar]


| Score | |
|---|---|
| YES—existing or proposal policy with a specific time horizon | 2 |
| YES—at monitoring level | 1 |
| NO—only general objectives | 0 |
| EL (%) | F × EL (T/Year) | |||
|---|---|---|---|---|
| Min | Max | Median | ||
| Flow from industrial processes via water | 50 [A] | 6.63 × 101 | 1.55 × 107 | 2.53 × 105 |
| Flow from product use and care via air | 100 [A] | 8.06 × 103 | 1.86 × 105 | 9.74 × 104 |
| Flow from wastewater treatment plants’ effluent via water | 2.5 (Table S5) | 1.09 × 102 | 4.64 × 104 | 5.10 × 103 |
| Flow from product use and care (untreated) via water | 15 [16] | 5.84 × 104 | 5.84 × 104 | |
| Flow from the combined sewer overflow via water | 4.2 [45] | 1.12 × 102 | 8.70 × 103 | 4.41 × 103 |
| Flow from sewage sludge via soil | 47 [53] | 2.60 × 104 | 8.09 × 105 | 2.03 × 105 |
| Flow | Existence of Policies |
|---|---|
| Textile industries effluents | 1 |
| Air during use | 0 |
| Washing machine effluent | 2 |
| Combined sewer overflow | 0 |
| Municipal water effluents | 2 |
| Municipal sludge | 1 |
| A | Original Situation EL Industry = 50 EL Air = 100 | (A) EL Industry = 75 EL Air =100 | (B) EL Industry = 25 EL Air =100 | (C) EL Industry = 50 EL Air = 85 | (D) EL Industry = 50 EL Air = 70 | |||||
| EL | F × EL | EL | F × EL | EL | F × EL | EL | F × EL | EL | F × EL | |
| Flow from industrial processes via water | 50 | 2.53 × 105 | 75 | 3.80 × 105 | 25 | 1.27 × 105 | 50 | 2.53 × 105 | 50 | 2.53 × 105 |
| Flow from product use and care via air | 100 | 9.74 × 104 | 100 | 9.74 × 104 | 100 | 9.74 × 104 | 85 | 8.28 × 104 | 70 | 6.82 × 104 |
| Flow from WWTP via water | 2.5 | 5.10 × 103 | 2.5 | 5.10 × 103 | 2.5 | 5.10 × 103 | 2.5 | 5.10 × 103 | 2.5 | 5.10 × 103 |
| Flow from product use and care (untreated) via water | 15 | 5.84 × 104 | 15 | 5.84 × 104 | 15 | 5.84 × 104 | 15 | 5.84 × 104 | 15 | 5.84 × 104 |
| Flow from CSO via water | 4.2 | 4.41 × 103 | 4.2 | 4.41 × 103 | 4.2 | 4.41 × 103 | 4.2 | 4.41 × 103 | 4.2 | 4.41 × 103 |
| Flow from sewage sludge via soil | 47 | 2.03 × 105 | 47 | 2.03 × 105 | 47 | 2.03 × 105 | 47 | 2.03 × 105 | 47 | 2.03 × 105 |
| B | Original situation EL industry = 50 EL air = 100 | (E) EL industry = 75 EL air = 85 | (F) EL industry = 75 EL air =70 | (G) EL industry = 25 EL air = 85 | (H) EL industry = 25 EL air = 70 | |||||
| EL | F × EL | EL | F × EL | EL | F × EL | EL | F × EL | EL | F × EL | |
| Flow from industrial processes via water | 50 | 2.53 × 105 | 75 | 3.80 × 105 | 75 | 3.80 × 105 | 25 | 1.27 × 105 | 25 | 1.27 × 105 |
| Flow from product use and care via air | 100 | 9.74 × 104 | 85 | 8.28 × 104 | 70 | 6.82 × 104 | 85 | 8.28 × 104 | 70 | 6.82 × 104 |
| Flow from WWTP via water | 2.5 | 5.10 × 103 | 2.5 | 5.10 × 103 | 2.5 | 5.10 × 103 | 2.5 | 5.10 × 103 | 2.5 | 5.10 × 103 |
| Flow from product use and care (untreated) via water | 15 | 5.84 × 104 | 15 | 5.84 × 104 | 15 | 5.84 × 104 | 15 | 5.84 × 104 | 15 | 5.84 × 104 |
| Flow from CSO via water | 4.2 | 4.41 × 103 | 4.2 | 4.41 × 103 | 4.2 | 4.41 × 103 | 4.2 | 4.41 × 103 | 4.2 | 4.41 × 103 |
| Flow from sewage sludge via soil | 47 | 2.03 × 105 | 47 | 2.03 × 105 | 47 | 2.03 × 105 | 47 | 2.03 × 105 | 47 | 2.03 × 105 |
Disclaimer/Publisher’s Note: The statements, opinions and data contained in all publications are solely those of the individual author(s) and contributor(s) and not of MDPI and/or the editor(s). MDPI and/or the editor(s) disclaim responsibility for any injury to people or property resulting from any ideas, methods, instructions or products referred to in the content. |
© 2025 by the authors. Licensee MDPI, Basel, Switzerland. This article is an open access article distributed under the terms and conditions of the Creative Commons Attribution (CC BY) license (https://creativecommons.org/licenses/by/4.0/).
Share and Cite
Dal Pio Luogo, B.; Cascini, G. Understanding the Flows of Microplastic Fibres in the Textile Lifecycle: A System Perspective. Sustainability 2025, 17, 8726. https://doi.org/10.3390/su17198726
Dal Pio Luogo B, Cascini G. Understanding the Flows of Microplastic Fibres in the Textile Lifecycle: A System Perspective. Sustainability. 2025; 17(19):8726. https://doi.org/10.3390/su17198726
Chicago/Turabian StyleDal Pio Luogo, Beatrice, and Gaetano Cascini. 2025. "Understanding the Flows of Microplastic Fibres in the Textile Lifecycle: A System Perspective" Sustainability 17, no. 19: 8726. https://doi.org/10.3390/su17198726
APA StyleDal Pio Luogo, B., & Cascini, G. (2025). Understanding the Flows of Microplastic Fibres in the Textile Lifecycle: A System Perspective. Sustainability, 17(19), 8726. https://doi.org/10.3390/su17198726

