Next Article in Journal
Sustainability Trends in Turkish Tourism: A Longitudinal Analysis of Tourist Arrivals, Overnights and Occupancy Rates (2000–2024)
Previous Article in Journal
A Sustainability-Oriented Evaluation Framework for Growth-Adaptive Modular Children’s Cabinets: A GSOWCELM-Based Study
 
 
Font Type:
Arial Georgia Verdana
Font Size:
Aa Aa Aa
Line Spacing:
Column Width:
Background:
Article

A Study on the Role of Tourists’ Multidimensional Perceptions in Regenerative Composite Cultural Spaces and Their Influence on Travel Intentions

1
Department of Design and Manufacturing Engineering, Jeonbuk National University, Jeonju 54896, Republic of Korea
2
Department of Industrial Design, Hongik University, Seoul 04066, Republic of Korea
*
Author to whom correspondence should be addressed.
Sustainability 2025, 17(18), 8332; https://doi.org/10.3390/su17188332
Submission received: 25 August 2025 / Revised: 11 September 2025 / Accepted: 14 September 2025 / Published: 17 September 2025
(This article belongs to the Section Green Building)

Abstract

Regenerative tourism, as an emerging form of tourism, poses both opportunities and challenges for cities and urban managers. Existing research has largely examined its impact on travel intentions from a unidimensional perspective, lacking a comprehensive analytical framework. This study adopts regenerative composite cultural spaces as the research context and constructs a sequential mediation model incorporating green and cultural consumption values, city image, and attitudes toward participation in regenerative tourism, analyzed using SmartPLS 4. The findings reveal that city image significantly influences value perceptions, with perceived value mediating this relationship. Furthermore, green and cultural consumption values play critical roles in shaping travel intentions, confirming differentiated transmission mechanisms across multiple pathways. Overall, the study demonstrates that tourists’ cognition, values, and attitudes jointly determine their decisions in regenerative tourism, offering theoretical insights and practical implications for its sustainable development.

1. Introduction

The tourism industry plays a crucial role in promoting urban economic development. In 2023, tourism contributed 9.1% to global GDP, reflecting a 23.2% increase from 2022 levels, according to data from the World Travel & Tourism Council [1]. Additionally, tourism consumption has become the main source of income, employment, private sector growth, and infrastructure development in many countries. Moreover, the growth and rise of tourism have a positive effect on all aspects of urban development [2,3]. Particularly in small and medium-sized cities with tourism-oriented industrial structures, as well as in cities reliant on traditional industrialization (such as Gunsan and Incheon in Korea), challenges such as industrial restructuring or insufficient economic vitality often lead these regions to adopt homogenized development models and standardized construction mechanisms in pursuit of economic growth and structural optimization. However, this convergence strategy has led to the “de-localization” or “non-localization” of tourist destinations in terms of culture and experience; that is, attractions lack regional characteristics and uniqueness, showing a high degree of homogeneity, which is described by scholars as “McDonaldization of attractions” [4]. This phenomenon weakens tourists’ interest and reduces the appeal of a destination, thus posing a threat to the sustainable development of the tourism industry. Consequently, tourists are increasingly demanding authentic and meaningful experiences [5]. As demand becomes increasingly diverse and complex, the tourism industry is gradually moving towards a new stage of horizontal development. This horizontal development requires tourist cities to focus on diversification and sustainability in their development planning and explore the possibility of deep integration with other industries [6]. However, in the context of rapid global economic development, many tourist cities face a series of severe challenges, such as aging urban buildings and deteriorating infrastructure [7]. These challenges not only limit the competitiveness of tourist cities but also pose a major obstacle to the sustainable and healthy development of their tourism industries. Therefore, it is necessary to formulate scientific and reasonable development strategies to deal with the challenges above and enhance overall attractiveness. Scholars have proposed concepts such as creative tourism, cultural tourism, regenerative tourism, healthy tourism, green tourism, and dark tourism to help tourist cities transform their tourism landscapes [8,9,10,11].
Regenerative tourism focuses on the positive role of tourism in promoting sustainable development, revitalization, and the well-being of local communities [12]. Compared with sustainable tourism, regenerative tourism goes a step further, being aligned with many sustainable development goals. The core focus of regenerative tourism is not limited to the sustainability of the tourism industry but rather emphasizes how to use tourism as a medium to promote the well-being of local communities, revitalize economies, and enhance overall sustainable development [11]. For example, South Korea has converted idle industrial facilities into recycled cafes. The unique cafe atmosphere formed by the old architectural style is eye-catching [13]. Transforming abandoned urban spaces or buildings into vibrant spaces can have a positive impact on the daily lives and quality of life of citizens, as noted by many researchers [14,15,16]. Therefore, as an emerging sustainable development model, regenerative tourism has attracted widespread attention and has been implemented around the world. Taking South Korea as an example, the “Urban Regeneration Plan” initiated by its government has successfully implemented more than 500 urban revitalization projects, aiming to achieve the synergistic goals of regional economic revitalization and sustainable urban development through the dual strategies of spatial function reconstruction and industrial transformation and upgrading. As a crucial practical carrier of regenerative tourism, regenerative composite cultural spaces are generated through the transformation of spatial resources such as idle industrial facilities. Driven jointly by policy orientation and industrial demand, these spaces have gradually evolved into new forms of development that combine economies of scale with industrial potential, embodying the concretization and practical implementation of the regenerative tourism model.
The rise of regenerative tourism is widely regarded as an extension or improved form of cultural tourism and green tourism [17,18,19]. Compared with traditional cultural tourism, regenerative tourism emphasizes deeper interaction and co-creation between tourists and destination culture, pushing tourists from passive observers to active participants and experiencers. When tourism meets tourists’ needs for personalized experience and an in-depth cultural exchange, tourists tend to show higher loyalty and destination stickiness [4]. Within the business model of regenerative tourism, tourists serve as key participants in achieving sustainable development, and their engagement directly influences the long-term sustainability and developmental trajectory of regenerative composite cultural spaces. Additionally, studies have pointed out that the degree of tourists’ participation in regenerative tourism can be regarded as a key factor in predicting tourists’ satisfaction. This view shows that the degree of tourists’ active participation and interaction in the regenerative tourism experience not only affects their overall evaluation of the tourism experience but also plays a significant role in their satisfaction level [12].
Tourist projects are often operated and managed by practitioners with creative and cultural sensitivity, such as artists, “lifestyle entrepreneurs,” and “cultural creators” [4]. This supply-oriented model often ignores tourists’ needs and opinions. However, tourists’ needs and perceived value are the main factors affecting their behavioral intentions. Further, tourists’ perceptions of a destination city may significantly influence their willingness to travel, and this influence may be positive or negative [20]. Additionally, studies have shown that the image of a city plays a key role in tourists’ destination preferences and choices [21]. Therefore, while exploring tourists’ demand for destination tourism, the focus should be placed on the intangible assets (city image) inherent in the destination to achieve a better balance between the supply and demand of regenerative tourism.
In recent years, cultural tourism has been recognized by the UNWTO as an important component of international tourism, accounting for more than 39% of the total number of tourists worldwide [22]. Further, tourists’ preference for green tourism is significantly higher than their preference for other forms of tourism: 87% of tourists prefer green and sustainable tourism products, and 67% of tourists are willing to pay extra for a green tourism experience [6]. This outcome shows that green and cultural factors play an important role in tourists’ consumption preferences. Further understanding of tourists’ green consumption values and cultural consumption values can not only deepen the present knowledge of their behaviors and needs but also provide a suitable basis for improving the competitiveness of tourist destinations. Therefore, this study emphasizes the need to further explore the interactive relationship between tourists and regenerative tourism and construct a relationship model between tourists and regenerative composite cultural spaces. Through this model, this research aims to clarify the underlying mechanism and pathways through which cultural consumption values and green consumption values influence this relationship. Ultimately, this study aims to provide a comprehensive analytical framework for the theoretical development and practical application of regenerative tourism.
This study aims to answer the following key questions:
  • In the proposed model, how do cultural consumption values and green consumption values affect tourists’ willingness to travel to regenerative complex cultural spaces?
  • What role does the attitude towards participating in regenerative tourism play in this process?
  • Which factor—(intrinsic) perceived value or (extrinsic) image of the destination city— has a stronger influence on the willingness to travel to the regenerated complex cultural space?
The answers to these questions will provide important theoretical support and practical guidance for government decision-making in urban tourism planning and help achieve more targeted and effective urban revitalization and tourism development strategies.

2. Research Hypothesis and Theoretical Framework

2.1. Theoretical Framework

2.1.1. Perceived Value

In 1998, A. Parasuraman Zeithaml first proposed the theory of perceived value [23], which evaluates the benefits that consumers perceive relative to the costs they incur when obtaining products or services, thus forming an overall evaluation of the utility of products or services. This evaluation covers the tangible and intangible evaluation aspects of a system. In previous studies, consumer perceived value, as a theoretical framework, has attracted increasing attention in the fields of marketing and tourism experience. This framework provides an important theoretical basis for analyzing consumer behavior and its decision-making process and has played a key role in related research [24,25,26,27]. For example, Nina K. Prebensen pointed out that consumers’ perceived value is crucial in experiential consumption. Further, in the field of cultural heritage tourism, perceived value has been proven to be an essential factor that can directly affect consumers’ behavior and has a decisive influence on consumers’ attitudes [27]. Therefore, the influence of consumers’ perceived value as a pre-variable in the process of travel has been fully validated.

2.1.2. City Image

City image is defined as an individual’s overall perception and impression of a city; further, it is the psychological projection and symbol of the city formed in the public mind [28]. The establishment of a city image originates from the cognition, evaluation, and understanding of city characteristics and city culture. A city image consists of three elements: cognition, emotion, and intention [29]. Cognition refers to an individual’s knowledge and belief about the city, emotion refers to an individual’s emotional reaction or subjective feeling about the city, and motivation involves individuals’ intention to take action based on information and their behavioral tendency towards the city [29]. Tourists’ behavioral intention can be predicted by their perception of a city (city image), and city image affects tourists’ city selection process to a certain extent [30]. Therefore, this study defines city image as tourists’ subjective views about the overall image of a city based on personal cognition and external information.

2.1.3. Green and Cultural Consumption

Green consumption values refer to consumers’ environmental awareness, reflected in their choice of products or services that align with environmental protection and sustainable development. Consumers’ green consumption reveals their support for resource conservation, pollution reduction, and ecological balance [31]. However, green consumption value is a broad concept, which not only includes the protection of environmental resources but is also closely related to the protection of personal financial, physical, and psychological resources. In other words, consumers’ green consumption values provide a comprehensive basis for them to protect resources by combining environmental awareness and personal resource preservation [32]. Green consumption values can also be regarded as the embodiment of concrete actions taken by individuals because they agree with the values of environmental and ecological protection [33]. Therefore, consumers with green consumption values are more inclined to choose or purchase products and services with green certification or environmental protection labels so as to reduce their ecological footprint and promote sustainable resource use [34]. Consumers’ green values can directly affect their attitudes and behavioral intentions. For example, in green marketing, no matter the level of consumers’ environmental commitment, their green attitudes will be influenced [35].
It is widely accepted that because values are abstract and stable, their applicability is universal [36]. Cultural values refer to the core beliefs, evaluation standards, and behavioral norms shaped by specific societies or cultures. These values influence people’s social, resource, cognitive, and behavioral choices [37]. With the rapid development of globalization, traditional cultural values have become influenced by multiculturalism, which directly extends to the field of cultural consumption, shaping distinct cultural consumption values. In the tourism industry, this influence is particularly significant, giving rise to a unique tourism culture. For example, tourist souvenirs usually carry strong regional cultural characteristics, and the commemorative significance of these souvenirs is mainly reflected in the cultural connotation they symbolize [38]. Additionally, the unique cultural characteristics of tourist attractions are one of the important factors that attract tourists. By showing the unique charm of local culture, tourists’ tourism experience and emotional resonance can be enhanced [39]. Through in-depth exploration and formation of local cultural identities, tourist destinations can differentiate themselves from other destinations, positively impacting consumers’ cultural values.

2.1.4. Attitude to Participate in Regenerative Tourism

Regenerative tourism focuses on how tourism contributes to the sustainability, regeneration, and overall well-being of local communities at a deeper level. Compared with traditional sustainable tourism, regenerative tourism goes a step further. Its core concept is “giving back,” not only to reduce the negative impact of tourism activities on the environment and communities but also to regenerate and enhance the community, culture, heritage, natural landscape, and ecosystem of tourism destinations [40]. To promote the development of regenerative tourism, attitudes must change from “I” to “we.” This change means that tourists, local communities, tourism enterprises, and related stakeholders will no longer only focus on their interests but think and act from a holistic perspective to foster empathy and cooperation [41]. Presently, the advocates of global regenerative tourism believe that the rise of regenerative tourism depends on people’s awareness and attention in multilevel relationships, including individuals’ relationships with themselves, people’s relationships with social groups, and people’s relationships with the planet [12]. Therefore, to promote the development of regenerative tourism, it is highly important to study tourists’ participation attitudes toward regenerative tourism. Participation attitude not only directly affects tourists’ behavioral intentions but also indirectly reflects their recognition and emotional connection with the core concept of regenerative tourism.

2.2. Research Hypotheses

2.2.1. Perceived Value and Green and Cultural Consumption

Researchers believe that there is a high-order and low-order interaction between consumers’ values and perceived values. Specifically, consumers’ core beliefs and guiding principles (higher-order values) affect their subjective evaluation of products, services, or experiences, that is, perceived value. Simultaneously, perceived value (a low-level evaluation formed by consumers in specific situations) reacts to the attitude and orientation of values to a certain extent [42]. Consumers’ perceived value is constantly changing, and the process of this change is influenced by their individual needs and attitudes [24]. Consumers’ perceived value of products significantly affects their consumption behavior [43]. For instance, in the field of green cosmetics, the more functional benefits products provide, the higher consumers’ perceived value and the stronger their purchase intention. Therefore, perceived value is an important predictor of green consumption behavior [44]. When consumers use products with a green label, they tend to think that these products represent a higher social status, which positively affects their attitudes, making them more willing to spend more money to purchase. From this perspective, the perceived value of green products or services is often stronger than that of ordinary products or services [45]. However, cultural tourists usually have higher consumption budgets in tourist destinations and tend to invest more money in souvenirs with local characteristics than they spend on mass-produced homogeneous products, even if these products are similar in function [46]. From another perspective, consumers think that the cultural added value contained in tourist souvenirs is the main driving factor of their consumption. In tourists’ unforgettable travel experiences, cultural factors are clearly pointed out as playing an important role [47]. Cultural factors are influenced by consumers’ cultural consumption values. Therefore, this study proposes the following hypotheses:
Hypothesis 1a (H1a). 
Tourists’ perceived value has a positive impact on green consumption values in regenerative tourism.
Hypothesis 1b (H1b). 
Tourists’ perceived value positively impacts cultural consumption values in regenerative tourism.

2.2.2. Perceived Value and Attitude to Participate in Regenerative Tourism

Perceived value can have a positive impact on participation attitudes [48]. The behavioral motivation of participants involved in regenerative tourism comes from a high recognition of social responsibility. They believe that their participation is positive, no matter how small the social benefits they contribute. Therefore, they do not obsess about whether they have the full ability to achieve their goals; instead, they take the initiative to form a participatory attitude based on the recognition of the inherent positive value of their actions [49]. Essentially, their behavior is driven by perceived value. Tourists tend to think that their involvement in regenerative tourism can generate positive social, cultural, or ecological benefits and regard this involvement as positive self-realization. The perceived value of tourists’ behavior may become the core motivation for their active participation. Therefore, this study proposes the following hypothesis about perceived value and attitudes towards participation in regenerative tourism:
Hypothesis 1c (H1c). 
Tourists’ perceived value has a positive impact on their attitude towards participating in regenerative tourism.

2.2.3. Perceived Value and Travel Intention

Tourists’ perceived value of cultural spaces can significantly affect their sightseeing experience. By strengthening the cultural function and the significance of a place in a cultural space, tourists’ perceived value can be effectively enhanced, thus enhancing the attraction of a cultural space [50]. For example, an old tobacco factory in Cheongju, South Korea, was regenerated by the government while retaining its traditional architectural features. Cultural upgrades transformed the factory into a complex cultural space. This transformation not only endowed the site with a new cultural connotation but also made it a popular scenic spot loved by tourists and local residents [51]. Such successful cases are not rare in South Korea. The key to regenerating complex cultural spaces is enhancing tourists’ perceived value. This perceived value may include the cultural and historical recognition of traditional architecture as well as the modern experience resulting from regenerated composite cultural spaces. These factors may combine to stimulate tourists’ curiosity, thus further enhancing the attraction and uniqueness of a space. Therefore, this study posits that tourists’ perceived value greatly affects their willingness to travel:
Hypothesis 1d (H1d). 
Tourists’ perceived value has a positive impact on travel intention.

2.2.4. City Image and Green and Cultural Consumption Values

Destination image plays an important role in regulating consumers’ attitudes and behaviors towards green consumption. When a destination image is dominated by natural attributes, its moderating effect is significantly higher than that of an image dominated by human attributes [52]. Therefore, a sustainable destination image not only has a positive effect on tourists’ participation in regenerative tourism but may also impact tourists’ green consumption values [53]. Moreover, the destination image is particularly important to cultural tourism, and its core lies in the experience-based tourism form, where the consumption process is the purpose [54]. Therefore, in cultural experiential tourism, destination image can play an active role; simultaneously, destination image is one of the important means of marketing experiential tourism [55]. The influence of destination image on tourists’ cultural values is bidirectional. Tourists’ cultural consumption values shape their cognition and evaluation of the destination image to a certain extent [56]. Further, through the design of tourism products, travel agencies emphasize the unique cultural elements of a destination (e.g., Spanish history, art and culture, and modernist architecture and cuisine, etc.), aiming to shape a city’s image [57]. Through this cultural marketing strategy, travel agencies not only affect tourists’ cognition of the image of a destination but also indirectly influence tourists’ cultural consumption values. Therefore, this study proposes the following hypotheses about the image of a city:
Hypothesis 2a (H2a). 
The city image of a destination has a positive impact on tourists’ green consumption values.
Hypothesis 2b (H2b). 
The city image of a destination has a positive impact on tourists’ cultural consumption value.

2.2.5. City Image and Attitude Towards Participation in Regenerative Tourism

Publicity activities that enhance urban image play an important role in urban landscape regeneration [58]. A positive urban image can enhance tourists’ participation attitude towards urban regeneration spaces. To realize the transformation and revival of a regeneration space, there is a need to first change tourists’ cognition of the inherent image of a city, thus creating a new attraction by reshaping the image of the city [59]. A city’s image is one of the important factors that determines the attractiveness of destinations for conference tourism, showing that a city’s image plays a key role in attracting tourists and influencing their tourism attitudes [60]. To sum up, this study finds that there is a relationship between a city’s image and tourists’ tourism attitude in regenerative tourism, and this relationship is an important means to promote regenerative tourism. Therefore, this study proposes the following hypothesis about a city’s image:
Hypothesis 2c (H2c). 
The city image of a destination has a positive impact on tourists’ attitudes towards participating in regenerative tourism.

2.2.6. City Image and Tourist Intention

An analysis of the cultural relic space in Malacca, Malaysia, reveals that tourists’ perception of the emotional attributes of a destination can strengthen their mental impression of the destination, thus guiding their behavioral intention in the cultural relic space [61]. Cultural factors play an important role in sustainable tourism; furthermore, the material and intangible cultural assets of a city are core elements of its image [62]. Therefore, for a regenerative compound cultural space, it is not only the material cultural assets of the city that matter but also the intangible cultural assets, including the unique attachment citizens have to a city. Additionally, a destination’s image has a multi-dimensional and increasingly significant influence on whether tourists choose to visit destinations [63]. This concept has been validated in several studies and has been shown to have important implications for tourists’ decision-making processes [64,65]. Therefore, this study proposes the following hypothesis:
Hypothesis 2d (H2d). 
A city destination’s image has a positive impact on tourists’ travel intention.

2.2.7. Mediation Effect

This study proposes that green consumption values, cultural consumption values, and attitudes toward participating in regenerative tourism are mediating factors between tourists’ travel intention, perceived value, and city image when visiting regenerative composite cultural spaces. Tourists’ perceived value significantly influences their values and attitudes, shaping their perceptions of destinations and thereby enhancing their willingness to travel to a regenerated complex cultural space. Nevertheless, external factors cannot be overlooked. For instance, city image is an essential tool for external promotion that not only embodies a city’s core values but also influences tourists’ values and attitudes. However, research on the causal relationship between tourists’ values, attitudes, and regenerative tourism is limited, while theoretical foundations remain underdeveloped. To address this gap, this study examines tourists’ perceived value and city image as key variables to explore how these factors shape tourists’ values and attitudes, ultimately influencing their intention to participate in regenerative tourism. Based on this framework, we propose the following mediation hypotheses regarding values and attitudes:
Hypothesis 3a (H3a). 
Tourists’ green consumption values mediate the relationship between perceived value and attitude towards participating in regenerative tourism.
Hypothesis 3b (H3b). 
Tourists’ cultural consumption values mediate the relationship between perceived value and attitude towards participating in regenerative tourism.
Hypothesis 3c (H3c). 
Tourists’ green consumption values mediate the relationship between perceived value and travel intention.
Hypothesis 3d (H3d). 
Tourists’ cultural consumption values mediate the relationship between perceived value and travel intention.
Hypothesis 3e (H3e). 
Tourists’ attitudes towards participating in regenerative tourism have a mediating effect between perceived value and travel intention.
Hypothesis 4a (H4a). 
Tourists’ green consumption values mediate the relationship between a city’s image and attitudes toward participating in regenerative tourism.
Hypothesis 4b (H4b). 
Tourists’ cultural consumption values mediate the relationship between a city’s image and attitude towards participating in regenerative tourism.
Hypothesis 4c (H4c). 
Tourists’ green consumption values have a mediating effect between a city’s image and travel intention.
Hypothesis 4d (H4d). 
Tourists’ cultural consumption values have a mediating effect between a city’s image and travel intentions.
Hypothesis 4e (H4e). 
Tourists’ attitudes toward participating in regenerative tourism have a mediating effect between a city’s image and travel intentions.
Hypothesis 5a (H5a). 
Tourists’ green consumption values and attitudes towards participating in regenerative tourism have a serial mediating effect between perceived value and travel intentions.
Hypothesis 5b (H5b). 
Tourists’ cultural consumption values and attitudes towards participating in regenerative tourism have a serial mediating effect between perceived value and travel intentions.
Hypothesis 5c (H5c). 
Tourists’ green consumption values and attitudes towards participating in regenerative tourism have a serial mediating effect between a city’s image and travel intention.
Hypothesis 5d (H5d). 
Tourists’ cultural consumption values and attitudes towards participating in regenerative tourism have a serial mediating effect between a city’s image and travel intention.

3. Materials and Methods

3.1. Theoretical Model

The values–attitudes–behavior (VAB) theory posits that values play an intermediary role in behavioral attitudes and influence specific behaviors, revealing the internal relationship among values, attitudes, and behaviors [66]. The VAB model is widely used in research, especially in explaining the sustainability of different consumer behaviors, demonstrating strong applicability and explanatory power [67]. Transitioning to sustainable development requires profound changes in human values, attitudes, and behaviors. Values not only guide individuals to achieve their goals but also shape their attitudes and provide important judgment criteria for evaluating the sustainable development behavior of individuals and society. Hence, values play a central role in driving sustainable development [68]. However, existing research mostly focuses on the tourism experience stage, exploring the relationship among values, attitudes, and behaviors [69,70,71] while paying scant attention to tourists’ cognitive process in the destination decision-making stage. Compared to post-visit experiences, the decision-making process before tourism plays a more important role in promoting the development of regenerative tourism. Therefore, this study uses the VAB model, combining tourists’ perceived value and city image, and undertakes an in-depth exploration of how their values and attitudes influence the relationship between tourism intention and behavior. Based on this framework, the theoretical model shown in Figure 1 is developed.

3.2. Background and Questionnaire Survey

According to data from the Ministry of Land, Infrastructure, Transport and Tourism of Korea, there are currently 591 urban regeneration projects in progress, with a total investment of 1203.2 billion won. These projects are expected to create 9000 jobs, and this number is growing [72]. This study focused on Korea.
The questionnaire content of this study is designed based on the existing questionnaire framework in related fields. To ensure the reliability and validity of the questionnaire, we invited seven Korean experts in related fields to engage in in-depth discussions and localize the contents of the questionnaire. On this basis, we carried out a pre-survey to test the applicability and scientificity of the questionnaire. Based on the results of the pre-survey and post-interview feedback, we optimized and improved the language of the questionnaire to improve its localization and descriptive accuracy. Finally, based on the above process, we created a questionnaire scale for six core variables, providing a scientific and effective data collection tool for follow-up research. For a detailed description of the indicators, please refer to the Table 1.

3.3. Data Collection and Analysis Methods

In this study, a mixed online and offline approach was used to collect data to improve the representativeness of the questionnaire. Data collection mainly focused on cities with relatively concentrated regenerated composite cultural spaces in South Korea, including Seoul, Busan, Gwangju, and Jeonju. All respondents had experienced regenerative composite cultural space tourism at least once. To ensure that respondents had a certain understanding of the concept of regenerated cultural space. To improve the data quality, repetitive questions were designed in the questionnaire to identify and exclude questionnaires with inconsistent data. Additionally, the content and format of online and offline questionnaires were standardized to ensure data consistency, thus enhancing the validity of the research results.
Data collection began in March 2025, resulting in a total of 579 questionnaires. After screening and eliminating 112 unreliable questionnaires, 467 valid questionnaires were retained for data analysis. The effective sample size exceeded 10 times the minimum required number of measurement items (26 items), ensuring the robustness and credibility of the data analysis.
This study mainly used SmartPLS for data analysis. SmartPLS can comprehensively evaluate the validity and rationality of all paths in structural equation models. Moreover, SmartPLS has excellent applicability in chain mediation model analysis, helping to clearly clarify the relationship between variables and their mechanism of action, thus improving the scientificity and robustness of model interpretation. Therefore, this study used a combination of SPSS 27 (IBM) and SmartPLS 4 (SmartPLS Executable) for data processing and analysis.
First, a descriptive statistical analysis of the respondents’ demographic characteristics was performed using SPSS 27 to provide sample background information for subsequent studies. Then, SmartPLS 4 was utilized for model evaluation, including analysis of key indicators: Cronbach’s alpha, composite reliability (CR), and average variance extracted (AVE). Additionally, we tested the research hypothesis using the Bootstrapping algorithm. Moreover, we evaluated the model fit and predictive power using R2 values and Q2 values to ensure the scientific rigor and explanatory power of the research results.

4. Results

4.1. Respondent Demographic Characteristics

Reliability testing is a fundamental step in the PLS-SEM analytical procedure, aimed at evaluating the consistency and reliability of the measurement indicators for each latent construct. The measurement model demonstrates strong reliability and validity, which are primarily assessed using Cronbach’s α coefficients and Composite Reliability (CR) values, factor loadings and Average Variance Extracted (AVE), as well as the Heterotrait–Monotrait (HTMT) ratio. The test results are presented as follows.
Four hundred and sixty-seven valid questionnaires were analyzed, with 56.1% of respondents being women. According to Statistics Korea (2023) [13], young and middle-aged people account for 70.6% of the population. However, in this study, young and middle-aged participants accounted for 81.37% of the total, slightly higher than the national average. Regarding education level, the proportion of participants with higher education was 90.36%, which is consistent with the statistical results of the Legislative Investigation Office of the Korean National Assembly in 2019 [79]. Concerning income, data from the National Cultural Promotion Policy Center of Korea in 2025 shows that the per capita annual income is approximately 50 million won [80]. The proportion of respondents with an annual income of approximately 40 million won in this study was 66.59%. Overall, the sample of this study demonstrates strong representativeness in terms of gender, age, education level, and income distribution, ensuring reliable data support for follow-up research. Table 2 provides detailed demographic data.

4.2. Reliability and Validity Analysis

The reliability and validity test results are shown in Table 3. Cronbach’s alpha values ranged from 0.903 to 0.834, all exceeding the reference standard value of 0.7 [81], indicating a high internal consistency of the scale and ensuring reliability. The CR values ranged from 0.898 to 0.841, which are also higher than the reference standard value of 0.6 [82], further validating the reliability of the scale.
Concerning convergence validity, external load and AVE were assessed using PLS-SEM. The external load values ranged from 0.827 to 0.747, exceeding the reference value of 0.6 [83]. AVE values ranged from 0.638 to 0.602, which is above the reference value of 0.5 [83]. These results suggest that the scale has high convergent validity on structural indicators and can accurately reflect the measured latent variables.

4.3. Discriminant Validity Analysis

To comprehensively evaluate the reliability and validity of the model, this paper adopted two methods to test the discriminant validity of the model. The first method is the Fornell–Larcker criterion, which requires that the correlation coefficient between latent variables should be less than the square root of their respective AVE. The second method is the heterotrait–monotrait (HTMT) ratio, where the standard is that the HTMT value should be less than 0.85 [82]. In this study, HTMT values for all variables were below 0.85, indicating that there is no significant deviation between latent variables.
According to the above results, the discriminant validity of this model is fully verified, and the model has high reliability and validity. The specific test results are shown in Table 4 and Table 5.

4.4. Collinearity Analysis

To validate the results of the structural equation model, a collinearity diagnosis is first required to evaluate whether the value of the variance inflation factor (VIF) is less than 5. A VIF value of less than 5 shows that there is no serious multicollinearity effect in the model, and the estimated values of the model coefficients are not affected by bias [83].
The collinearity diagnostic results of this study are shown in Table 6, with VIF values ranging from 1.201 to 1.541, all below the reference standard value of 5. This outcome shows that there is no serious multicollinearity problem in the data used in this study, and the robustness of the model is guaranteed.

4.5. Path Analysis

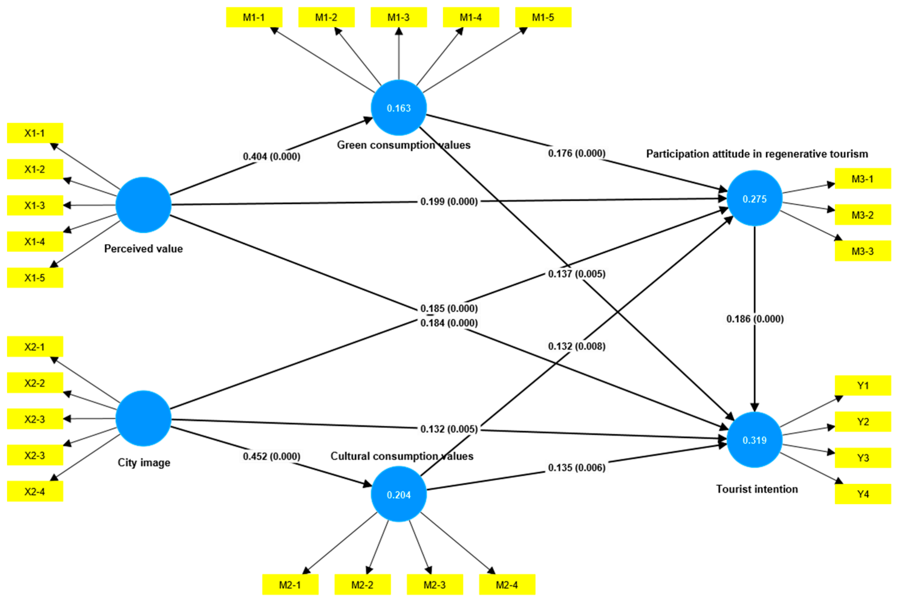
We tested the path coefficients of the structural model using SmartPLS 4. According to the 5% significance level criterion, when the t-value of the path coefficient is greater than 1.96, it indicates that the path is statistically significant, that is, the path relationship is empirically supported. The results of the analysis are shown in Table 7 and Figure 2. Based on the test results, the following conclusions were drawn:
(i)
GCV (β = 0.249, T = 6.397, and p = 0.000); CCV (β = 0.260, T = 5.894, and p = 0.000), PART (β = 0.277, T = 6.512, and p = 0.000); and TI (β = 0.305, T = 7.031, and p = 0.000) have significant positive effects on PV, supporting hypotheses H1a, H1b, H1c, and H1d.
(ii)
GCV (β = 0.378, T = 9.314, and p = 0.000); CCV (β = 0.345, T = 7.963, and p = 0.000); PART (β = 0.297, T = 6.491, p = 0.000); and TI (β = 0.285, T = 6.648, and p = 0.000) have significant positive effects on CI, supporting hypotheses H2a, H2b, H2c, and H2d.
(iii)
Furthermore, PART showed a significant difference in PV and GCV (β = 0.044, T = 3.033, and p = 0.002); PV and CCV (β = 0.034, T = 2.381, and p = 0.017); TI re-PV and GCV (β = 0.034, T = 2.598, and p = 0.009); PV and GCV (β = 0.035, T = 2.379, and p = 0.017); and PV And PART (β = 0.037, T = 3.164, and p = 0.002). These results confirm hypotheses H3a, H3b, H3c, and H3d.
(iv)
PART showed significant differences in CI and GCV (β = 0.067, T = 3.386, and p = 0.001); CI and CCV (β = 0.046, T = 2.555, and p = 0.011); TI re-CI and GCV (β = 0.052, T = 2.698, and p = 0.007); CI and CCV (β = 0.046, T = 2.627, and p = 0.009); CI And PART (β = 0.034, T = 2.653, and p = 0.008). Hence, hypotheses H4a, H4b, H4c, and H4d are confirmed.
(v)
GCV and PART in PV versus TI (β = 0.008, T = 2.254, and p = 0.024); CCV and PART in PV versus TI (β = 0.006, T = 1.990, and p = 0.047); GCV and PART in CI versus TI (β = 0.012, T = 2.479, and p = 0.013); and CCV and PART in CI versus TI (β = 0.009, T = 2.120, and p = 0.034). These findings support hypotheses H5a, H5b, H5c, and H5d.

4.6. Explanatory Power and Predictive Power of the Model

R2 represents the overall impact of all predictor variables on latent variables and is used to evaluate the explanatory power of the model. An R2 value greater than 0.20 indicates that the model has strong explanatory ability [81,84]. In this study, the R2 values of PS, PSI, and PC were greater than 0.20, verifying the explanatory power of the model.
Q2 is used to evaluate the predictive ability of the model. A value of Q2 that is greater than 0 indicates that the model can effectively predict latent variables. In this study, the Q2 values of PS, PSI, and PC were greater than 0, indicating that the model has strong predictive ability [85].
To sum up, the model in this study demonstrated strong explanatory and predictive power. Detailed results are shown in Table 8.

5. Discussion

This study explores how tourists’ perceived value of urban image and regenerative complex cultural spaces in cities influences the tourists’ tourism intention in regenerative tourism and analyzes the mediating role of consumption values and participation attitudes in this relationship.
First of all, tourists’ perceived value of city image and regenerative complex cultural space in the city have a positive impact on tourism intention, which is consistent with the conclusions of some related studies [86,87,88,89]. The remarkable feature of this study lies in the use of dual dimensions to analyze tourists’ tourism motivation. Different from previous studies, this study not only focuses on tourists’ perceived value of regenerative complex cultural space and the overall city image, but also further explores the differentiated influence of macro and micro factors on tourism intention. The results show that the influence intensity of micro-factors (perceived value) on tourism intention is significantly higher than that of macro-factors (city image). This phenomenon may stem from the change of modern tourists’ tourism behavior pattern: compared with the traditional long-term tourism planning based on cities, contemporary tourists are more inclined to choose the form of “micro-tourism” with a strong purpose and short cycle. Therefore, city managers can attract tourists by creating more Internet celebrity attractions. Although such short-term tourism projects may bring a limited single income, they can achieve economies of scale by increasing tourist flow, thus bridging the income gap. However, with the large-scale development of scenic spots for online celebrities, the problem of homogenization has become increasingly prominent, which may weaken the unique attraction of scenic spots. In view of this challenge, this study proposes that in the planning and construction of regenerative complex cultural space, we should pay attention to the deep integration and innovative expression of regional characteristic culture. By creating a space carrier with cultural recognition, it can not only effectively alleviate the phenomenon of homogenization but also enhance the cultural attraction and competitiveness of scenic spots, thus realizing the long-term sustainable development of tourism.
In addition, the results show that tourists’ perceived value of regenerative complex cultural space in the city and the image of the city jointly affect their green consumption values, cultural consumption values, and attitudes towards participating in regenerative tourism. This result verifies the relationship of mutual influence between them and further confirms the association between perceived value and attitude in regenerative tourism [42,90]. It is worth noting that this study reveals a phenomenon of theoretical significance: in the relationship between perceived value and city image on green and cultural consumption values and attitudes of participating in regenerative tourism, the influence of perceived value on values is lower than that on attitudes, while the influence of city image on values is higher than that on attitudes. This result not only fills the theoretical gap of previous research but also provides a new research perspective for related fields. We speculate that this phenomenon may be due to the close relationship between tourists’ perceived value and values. In contrast, this closeness makes its influence on values less than on attitudes. This inference is consistent with the views of cognitive dissonance theory [91]. At the same time, the influence of city image on values is higher than that on attitudes, which may be due to the fact that city image is a more macro evaluation dimension, and its extensiveness and inclusiveness are more conducive to the formation and shaping of values; As a more specific and subjective belief system, attitude has a relatively weak correlation with the macro-scale of city image, so the degree of its influence is correspondingly reduced.
In examining the intermediary relationship between perceived value, green and cultural consumption values, attitude of participating in regenerative tourism, and tourism intention, we find that both single intermediary effect and sequential intermediary effect exert a significant influence. Specifically, in analyzing the intermediary path, the intermediary effect of green consumption values is significantly higher than that of cultural consumption values. This phenomenon has been verified in the following paths: PV → GCV → PRTA, PV → CCV → PRTA, PV → GCV → PRTA → TI, and PV → CCV → PRTA → TI. We hypothesize that this phenomenon may be closely related to the increasing influence of the Internet. The rapid development of the Internet not only accelerates the spread and integration of multiculturalism but also significantly improves tourists’ awareness of cultural values [92]. However, this extensive information acquisition and cultural contact have also raised tourists’ expectations and standards for cultural experiences. Conversely, since the “Green Economy Blueprint” was published in 1989, the continuous development of green values has covered many fields, and the widespread popularization of the concept of green life has evolved into a social consensus [93]. With the deepening of public awareness about the importance of sustainable development of the earth, tourists pay more attention to green consumption behavior in the process of tourism decision-making, which gives green consumption values a stronger explanatory power in the intermediary path. In the relationships of PV → GCV → TI, PV → CCV → TI and PV → PRTA → TI, In the relationships of PV → GCV → TI, PV → CCV → TI and PV → PART → TI, the findings are consistent with the prediction that the mediation effect of Participation attitude in regenerative tourism (PART) is significantly higher than that of green consumption values versus cultural consumption values. This finding reinforces the central role of attitude in shaping behavioral intention and provides new empirical support for the application of planned behavior theory in regenerative tourism research.
Concerning the intermediary relationship between city image, green consumption values, and cultural consumption values on the attitude of participating in regenerative tourism and tourism intention, the results show that the intermediary effect of green consumption values is significantly higher than that of cultural consumption values. This result is verified in all intermediary relationships. We believe that city image, as a psychological projection and symbol, reflects the public’s overall perception and impression of a city [28]. Although the cultural elements contained in the city image usually have distinctive regional characteristics, their influence on tourists may be significantly differentiated due to the differences of individual interests and preferences. Studies show that there is great heterogeneity in tourists’ recognition of specific cultural elements: some tourists may show a high degree of recognition of some cultural symbols, while others may pay less attention to them [94]. Although the cultural elements contained in the city image usually have distinctive regional characteristics, their influence on tourists may be significantly differentiated due to the differences of individual interests and preferences. Studies show that there is great heterogeneity in tourists’ recognition of specific cultural elements: some tourists may show a high degree of recognition of some cultural symbols, while others may pay less attention to them [94]. In contrast, a green image has wider universality and attractiveness, and the environmentally friendly concept and sustainable development goal driven by green consumption values are highly consistent with the global ecological consensus. Hence, green consumption values show a more significant mediating effect in influencing tourists’ attitudes and intentions.
The model constructed in this study is of great significance in understanding the rise of regenerative tourism. In essence, this study systematically analyzes the relationship among consumption values, participation attitudes, and tourism intentions by exploring tourists’ perceived value of regenerative complex cultural spaces and the influence of a city’s image on their tourism intentions. This research provides clearer theoretical guidance for policy formulation and urban development planning of regenerative complex cultural spaces and helps to enhance the attractiveness of such spaces, thus realizing the potential of urban regeneration. However, the findings show that although the sequence mediation effect is significant, its path coefficient is relatively small. This phenomenon may be attributed to the fact that tourists are easily influenced by external factors when making travel plans [95]. For example, tourists often refer to the evaluation of destinations by people around them when making travel plans, but the authenticity and reliability of these evaluations may vary. Although a positive evaluation can theoretically promote the formation of tourism intention, in the current highly developed environment of social media and online marketing, some scenic spots highlighted by online celebrities artificially create a positive evaluation through misleading advertising and data manipulation. This phenomenon may make tourists skeptical, thus weakening their tourism intention.

6. Conclusions

6.1. Theoretical Significance

This research model systematically analyzes tourists’ behavioral motivation before making decisions about regenerative tourism and improves and expands the values–attitude–behavior model to enhance its applicability and explanatory power in the field of regenerative tourism. The study not only makes important theoretical contributions but also provides scientific guidance for practical management.
Firstly, this study verifies the complex relationship among tourists’ perceived value, city image, green consumption values, cultural consumption values, attitudes toward participating in regenerative tourism, and tourism intention and reveals the interaction mechanisms of these key variables in regenerative tourism behavior decision-making. The study findings provide an in-depth understanding of tourists’ behavior motivation and value orientation and avail important empirical data for regenerative tourism research.
Based on the causal sequence relationship, this study reveals the dynamic interaction mechanism among perceived value, city image, consumption values, and participation attitude. Moreover, the study empirically analyzes the synergistic pathways of these variables in shaping tourism intention, thus deepening the understanding of tourists’ decision-making processes in the context of regenerative tourism. Compared with previous research, this study innovatively constructs a dual value integration analysis framework of green consumption values and cultural consumption values, breaking through the limitations of traditional single-dimensional interpretation. Moreover, from the perspective of micro–macro motivation binary analysis, this study explores the differentiated transmission mechanism of perceived value, city image, and green and cultural consumption values and participation attitudes to tourism willingness. This integrated perspective not only systematically deconstructs the antecedents of tourism intention formation but also addresses the theoretical gap in understanding the synergistic effects of dual consumption values and attitudes in regenerative tourism research. By enriching the theoretical framework related to green and cultural consumption values, this study introduces new theoretical perspectives, which provide strong support for academic research and practical management in regenerative tourism.
Previous studies on regenerative tourism, a new form of tourism, mostly focused on the environmental benefits [19], economic benefits, and social significance of space reuse; however, there is a research gap on the internal mechanism of tourists’ consumption values driving behavior intention [11,96,97]. By constructing an integrated theoretical framework of green consumption values and cultural consumption values, this study systematically deconstructs the mechanism of tourists’ tourism intention and innovatively introduces the interdisciplinary research paradigm of consumer psychology and behavioral science, which provides a new research perspective for the improvement of regenerative tourism theory.
This study further examines regenerative complex cultural spaces as the core foundation of regenerative tourism, and their essential characteristics are reflected in the dual-dimensional value reconstruction. The creative transformation of abandoned spaces, such as industrial relics and historical buildings, leads to the functional upgrade of physical spaces. Moreover, the innovative integration of local cultural elements and contemporary artistic expression creates a cultural consumption field with the characteristics of time and space dialogue. The production logic of this new tourism space essentially forms a synergistic trinity of economic, cultural, and ecological regeneration. However, the behavioral motivation of tourists in tourism scenes is complex and diverse [98]. By refining the roles of green and cultural consumption values, this study reveals the different behavioral tendencies formed by tourists when they perceive environmental sustainability and cultural uniqueness and provides a new analysis framework for solving the cultural governance dilemma of urban renewal projects.
Although previous studies have discussed the role of consumption values in commodity consumption or specific types of tourism activities, they have mostly focused on the independent action of a single value, failing to fully reveal the interaction mechanism between multiple values [99,100]. Additionally, these studies have been mostly limited to traditional tourism scenes and have paid relatively little attention to emerging tourism forms such as regenerative tourism, which has constrained the theoretical explanatory power of the studies. To bridge this gap, this study systematically investigates regenerative tourism and innovatively constructs a sequence mediation model of green cultural consumption values and attitudes toward participating in regenerative tourism to comprehensively analyze tourists’ behavioral motivation and decision-making mechanism within the complex context of regenerative tourism. Through this analysis, this study further enriches the applicability and explanatory power of consumption value theory in the field of regenerative tourism.
Finally, this study systematically reveals the multi-dimensional demand structure of tourists in the context of regenerative tourism by integrating green consumption values, cultural consumption values, and attitudes toward participating in regenerative tourism [101]. The results show that tourists’ needs have significant compound characteristics and that tourists pay attention to the sustainability of the ecological environment and the uniqueness of cultural resources and cultural identity. This finding shows that tourists’ tourism decisions are not driven by a single value but rather by the synergy of multidimensional values, which influence their final decisions.

6.2. Practical Significance

This study reveals the synergy between green consumption values and cultural consumption values, demonstrating that tourists exhibit dual value demands, namely, for ecological environmental sustainability and cultural resource uniqueness, when making decisions about regenerative tourism behavior. This finding explains why some urban regeneration tourism projects fail and underscores the importance of paying attention to the complex needs of tourists when planning projects. To avoid a one-dimensional development, a more balanced and comprehensive planning and design should be adopted, which is more attractive to target tourists.
Further, as a unique entity that integrates the reuse of abandoned spaces and multicultural elements, the regenerative compound cultural space embodies the comprehensive effect of economic, cultural, and ecological values. Based on the influence mechanism of green and cultural consumption values on tourists’ behavior revealed in this study, urban planners and developers can comprehensively consider combining ecological protection and cultural inheritance when designing regenerative cultural spaces to meet tourists’ dual needs for green sustainable development and in-depth cultural experience, thus enhancing the attractiveness of regenerative spaces and enhancing tourists’ willingness to participate.
This study offers a theoretical foundation and practical guidance for policy formulation, real-world applications, and academic research in regenerative tourism. Moreover, the study promotes the integration and development of green and cultural tourism while serving as a valuable reference for future tourism operators to design more compelling marketing strategies.

7. Limitations and Future Research

This study provides important theoretical and practical guidance in the field of regenerative tourism, but it also has limitations. Future research can further expand and deepen the scope of this study in many aspects. First, although this study focuses on regenerated complex cultural spaces, it does not fully consider the different effects of different types of regenerative tourism projects on tourist behavior. Each type of regeneration project may involve various cultural and environmental factors, so tourists’ behavioral motivations and values may vary. Therefore, future research can be extended to different types of regeneration tourism projects to further compare their influence pathways on tourists’ behavioral intentions.
Second, the sample used in the study is mainly concentrated in South Korea. Although the sample attempts to provide the broadest regional coverage possible, the sample may still limit the universal applicability of the research results. Therefore, future research should expand the sample size to cover a wider group of tourists, especially those from different cultural backgrounds, countries, or regions to improve the universality of research results. Cross-cultural research can help uncover the differences between tourists’ green and cultural consumption values under different cultural backgrounds and how these differences shape tourism behavior.
Third, this study does not fully consider the possible changes of tourist behavior over time or in response to external factors (such as seasonal changes, fluctuations in economic situations, etc.). Different time nodes and environmental factors may affect tourists’ tourism decisions and behavioral intentions. Therefore, future research can adopt a longitudinal research design to track long-term changes in tourists’ behavior or explore how environmental changes affect the role of green and cultural consumption values in tourism intentions.
The mediating role of participation attitudes is one of the important findings of this study. However, the complexity of this mechanism remains underexplored. Consequently, future research can further refine the constituent factors of participation attitudes, such as emotional identity, social influence, interaction of individual values, etc., and conduct a deep analysis of how these factors play a role in tourists’ decision-making process, thus promoting the formation of tourism intention. Understanding the multi-dimensional composition of participation attitudes will help uncover tourists’ behavioral motivations more accurately.
Additionally, with the progress of science and technology, technologies such as virtual reality, big data, and artificial intelligence are gradually penetrating the tourism industry. Future research can combine these scientific and technological factors to explore tourists’ behavior patterns and decision-making processes in regenerative tourism. For example, virtual tourism experiences can help researchers test tourists’ responses and emotional identity to the regeneration space, and big data analysis can help reveal tourists’ behavioral tendencies driven by green and cultural consumption values. Assessing the role of these technologies will provide more accurate and innovative research tools for future research.

Author Contributions

X.L.: Writing—original draft, Visualization, Validation, Supervision, Software, Resources, Project administration, Methodology, Investigation, Formal analysis, Data curation, Conceptualization. Y.H.: Writing—review & editing. Validation, Supervision, Methodology, Investigation, Formal analysis, Data curation, Conceptualization. K.C.: Writing—review. Visualization, Resources, Project administration, Methodology, Formal analysis, All authors have read and agreed to the published version of the manuscript.

Funding

This research did not receive any specific grant from funding agencies in the public, commercial, or not-for-profit sectors.

Institutional Review Board Statement

The study was approved by the Institutional Review Board of Jeonbuk National University (protocol code: JBNU 2025-01-015-002, approval date: 4 March 2025).

Informed Consent Statement

Informed consent was obtained from all subjects involved in the study.

Data Availability Statement

Data are contained within the article.

Acknowledgments

We thank Kunpeng Ding and Yixuan Xu for their help in conducting the experiments and thank all participants for their cooperation in this study.

Conflicts of Interest

The authors declare no conflict of interest.

References

  1. World Travel & Tourism Council (WTTC). Travel & Tourism Economic Impact Research (EIR). Available online: https://wttc.org/research/economic-impact (accessed on 2 April 2024).
  2. Chen, C.-F.; Chiou-Wei, S.Z. Tourism Expansion, Tourism Uncertainty and Economic Growth: New Evidence from Taiwan and Korea. Tour. Manag. 2009, 30, 812–818. [Google Scholar] [CrossRef]
  3. Wifi, Ö.; Wirtschaftskammer, T.E.I.; Greece, T.; Smolčić, D.; Sušilović, J.Z. Planing city tourism development: Principles. Tour. Hosp. Manag. 2006, 12, 1330–7533. [Google Scholar]
  4. Richards, G.; Wilson, J. Developing Creativity in Tourist Experiences: A Solution to the Serial Reproduction of Culture? Tour. Manag. 2006, 27, 1209–1223. [Google Scholar] [CrossRef]
  5. Lee, S.; Kim, T.; Kim, Y.H. Heritage Tourism and Allegiance Development: A Study of the Korean Demilitarized Zone. J. Vacat. Mark. 2024, 31, 1000–1021. [Google Scholar] [CrossRef]
  6. Ma, S.; He, Y.; Gu, R. Joint Service, Pricing and Advertising Strategies with Tourists’ Green Tourism Experience in a Tourism Supply Chain. J. Retail. Consum. Serv. 2021, 61, 102563. [Google Scholar] [CrossRef]
  7. Joun, H.-J.; Kim, H. Productivity Evaluation of Tourism and Culture for Sustainable Economic Development: Analyzing South Korea’s Metropolitan Regions. Sustainability 2020, 12, 2912. [Google Scholar] [CrossRef]
  8. Tang, C.; Zheng, Q.; Ng, P. A Study on the Coordinative Green Development of Tourist Experience and Commercialization of Tourism at Cultural Heritage Sites. Sustainability 2019, 11, 4732. [Google Scholar] [CrossRef]
  9. Toubes, D.R.; Araújo-Vila, N. A Review Research on Tourism in the Green Economy. Economies 2022, 10, 137. [Google Scholar] [CrossRef]
  10. Light, D. Progress in Dark Tourism and Thanatourism Research: An Uneasy Relationship with Heritage Tourism. Tour. Manag. 2017, 61, 275–301. [Google Scholar] [CrossRef]
  11. Duxbury, N.; Bakas, F.E.; de Castro, T.V.; Silva, S. Creative Tourism Development Models towards Sustainable and Regenerative Tourism. Sustainability 2020, 13, 2. [Google Scholar] [CrossRef]
  12. Rehman, A.U.; Abbas, M.; Abbasi, F.A.; Khan, S. How Tourist Experience Quality, Perceived Price Reasonableness and Regenerative Tourism Involvement Influence Tourist Satisfaction: A Study of Ha’il Region, Saudi Arabia. Sustainability 2023, 15, 1340. [Google Scholar] [CrossRef]
  13. Bureau of Vital Statistics, S.K. South Korea Demographic Information. Available online: https://kosis.kr/visual/populationKorea/PopulationDashBoardMain.do (accessed on 1 January 2023).
  14. Sanches, P.M.; Pellegrino, P.R.M. Greening Potential of Derelict and Vacant Lands in Urban Areas. Urban For. Urban Green. 2016, 19, 128–139. [Google Scholar] [CrossRef]
  15. Carlet, F.; Schilling, J.; Heckert, M.; Greening, U.S. Legacy Cities: Urban Agriculture as a Strategy for Reclaiming Vacant Land. Agroecol. Sustain. Food Syst. 2017, 41, 887–906. [Google Scholar] [CrossRef]
  16. Srinivasan, S.; O’Fallon, L.R.; Dearry, A. Creating Healthy Communities, Healthy Homes, Healthy People: Initiating a Research Agenda on the Built Environment and Public Health. Am. J. Public Health 2003, 93, 1446–1450. [Google Scholar] [CrossRef] [PubMed]
  17. Bellato, L.; Frantzeskaki, N.; Nygaard, C.A. Regenerative Tourism: A Conceptual Framework Leveraging Theory and Practice. Tour. Geogr. 2022, 25, 1026–1046. [Google Scholar] [CrossRef]
  18. Ateljevic, I.; Sheldon, P.J. Guest Editorial: Transformation and the Regenerative Future of Tourism. J. Tour. Futur. 2022, 8, 266–268. [Google Scholar] [CrossRef]
  19. Major, J.; Clarke, D. Regenerative Tourism in Aotearoa New Zealand—A New Paradigm for the VUCA World. J. Tour. Futur. 2021, 8, 194–199. [Google Scholar] [CrossRef]
  20. Kim, H.; Lee, S. Impacts of City Personality and Image on Revisit Intention. Int. J. Tour. Cities 2015, 1, 50–69. [Google Scholar] [CrossRef]
  21. Zhang, H.; Li, W. Where You Live Does Matter: Impact of Residents’ Place Image on Their Subjective Well-Being. Sustainability 2022, 14, 16106. [Google Scholar] [CrossRef]
  22. Richards, G. Cultural Tourism: A Review of Recent Research and Trends. J. Hosp. Tour. Manag. 2018, 36, 12–21. [Google Scholar] [CrossRef]
  23. Zeithaml, V.A. Consumer Perceptions of Price, Quality, and Value: A Means-End Model and Synthesis of Evidence. J. Mark. 1988, 52, 2–22. [Google Scholar] [CrossRef]
  24. Prebensen, N.K.; Xie, J. Efficacy of Co-Creation and Mastering on Perceived Value and Satisfaction in Tourists’ Consumption. Tour. Manag. 2016, 60, 166–176. [Google Scholar] [CrossRef]
  25. Gallarza, M.G.; Saura, I.G. Value Dimensions, Perceived Value, Satisfaction and Loyalty: An Investigation of University Students’ Travel Behaviour. Tour. Manag. 2005, 27, 437–452. [Google Scholar] [CrossRef]
  26. Chang, L.-L.; Backman, K.F.; Chih Huang, Y. Creative Tourism: A Preliminary Examination of Creative Tourists’ Motivation, Experience, Perceived Value and Revisit Intention. Int. J. Cult. Tour. Hosp. Res. 2014, 8, 401–419. [Google Scholar] [CrossRef]
  27. Chen, C.-F.; Chen, F.-S. Experience Quality, Perceived Value, Satisfaction and Behavioral Intentions for Heritage Tourists. Tour. Manag. 2010, 31, 29–35. [Google Scholar] [CrossRef]
  28. Fakeye, P.C.; Crompton, J.L. Image Differences between Prospective, First-Time, and Repeat Visitors to the Lower Rio Grande Valley. J. Travel Res. 1991, 30, 10–16. [Google Scholar] [CrossRef]
  29. Hussein, A.S. City Branding and Urban Tourist Revisit Intention: The Mediation Role of City Image and Visitor Satisfaction. Int. J. Tour. Policy 2020, 10, 262. [Google Scholar] [CrossRef]
  30. Doosti, S.; Jalilvand, M.R.; Asadi, A.; Pool, J.K.; Adl, P.M. Analyzing the Influence of Electronic Word of Mouth on Visit Intention: The Mediating Role of Tourists’ Attitude and City Image. Int. J. Tour. Cities 2016, 2, 137–148. [Google Scholar] [CrossRef]
  31. Haws, K.L.; Winterich, K.P.; Naylor, R.W. Seeing the World through GREEN-tinted Glasses: Green Consumption Values and Responses to Environmentally Friendly Products. J. Consum. Psychol. 2013, 24, 336–354. [Google Scholar] [CrossRef]
  32. Sivapalan, A.; von der Heidt, T.; Scherrer, P.; Sorwar, G. A Consumer Values-Based Approach to Enhancing Green Consumption. Sustain. Prod. Consum. 2021, 28, 699–715. [Google Scholar] [CrossRef]
  33. Kim, K. Determinants of The Pro-Environmental Behavior of Korean Immigrants in the U.S.*; International Review of Public Administration: Seoul, Republic of Korea, 2012. [Google Scholar]
  34. Nair, S.R.; Little, V.J. Context, Culture and Green Consumption: A New Framework. J. Int. Consum. Mark. 2016, 28, 169–184. [Google Scholar] [CrossRef]
  35. Bailey, A.A.; Mishra, A.; Tiamiyu, M.F. GREEN Consumption Values and Indian Consumers’ Response to Marketing Communications. J. Consum. Mark. 2016, 33, 562–573. [Google Scholar] [CrossRef]
  36. de Groot, J.I.M.; Steg, L. Value Orientations to Explain Beliefs Related to Environmental Significant Behavior. Environ. Behav. 2007, 40, 330–354. [Google Scholar] [CrossRef]
  37. Schwartz, S.H. A Theory of Cultural Values and Some Implications for Work. Appl. Psychol. 1999, 48, 23–47. [Google Scholar] [CrossRef]
  38. Zong, Z.; Liu, X.; Gao, H. Exploring the Mechanism of Consumer Purchase Intention in a Traditional Culture Based on the Theory of Planned Behavior. Front. Psychol. 2023, 14, 1110191. [Google Scholar] [CrossRef] [PubMed]
  39. Zhou, Q.; Zhu, K.; Kang, L.; Dávid, L.D. Tea Culture Tourism Perception: A Study on the Harmony of Importance and Performance. Sustainability 2023, 15, 2838. [Google Scholar] [CrossRef]
  40. Reed, B. Shifting from ‘sustainability’ to regeneration. Build. Res. Inf. 2007, 35, 674–680. [Google Scholar] [CrossRef]
  41. Dredge, D. Regenerative Tourism: Transforming Mindsets, Systems and Practices. J. Tour. Futur. 2022, 8, 269–281. [Google Scholar] [CrossRef]
  42. Ledden, L.; Kalafatis, S.P.; Samouel, P. The Relationship between Personal Values and Perceived Value of Education. J. Bus. Res. 2007, 60, 965–974. [Google Scholar] [CrossRef]
  43. Roh, T.; Seok, J.; Kim, Y. Unveiling Ways to Reach Organic Purchase: Green Perceived Value, Perceived Knowledge, Attitude, Subjective Norm, and Trust. J. Retail. Consum. Serv. 2022, 67, 102988. [Google Scholar] [CrossRef]
  44. Suphasomboon, T.; Vassanadumrongdee, S. Toward Sustainable Consumption of Green Cosmetics and Personal Care Products: The Role of Perceived Value and Ethical Concern. Sustain. Prod. Consum. 2022, 33, 230–243. [Google Scholar] [CrossRef]
  45. Policarpo, M.C.; Aguiar, E.C. How Self-Expressive Benefits Relate to Buying a Hybrid Car as a Green Product. J. Clean. Prod. 2019, 252, 119859. [Google Scholar] [CrossRef]
  46. Vergori, A.S.; Arima, S. Cultural and Non-Cultural Tourism: Evidence from Italian Experience. Tour. Manag. 2019, 78, 104058. [Google Scholar] [CrossRef]
  47. Hosany, S.; Sthapit, E.; Björk, P. Memorable Tourism Experience: A Review and Research Agenda. Psychol. Mark. 2022, 39, 1467–1486. [Google Scholar] [CrossRef]
  48. Huang, N.-T.N.; Chiu, L.-J.; Hong, J.-C. Relationship Among Students’ Problem-Solving Attitude, Perceived Value, Behavioral Attitude, and Intention to Participate in a Science and Technology Contest. Int. J. Sci. Math. Educ. 2015, 14, 1419–1435. [Google Scholar] [CrossRef]
  49. Hajarrahmah, D.; McGehee, N.G.; Soulard, J. The Road to Success: Tourism Social Entrepreneurs’ Quest for Regenerative Tourism. Ann. Tour. Res. 2024, 108, 103818. [Google Scholar] [CrossRef]
  50. Yu, D.; Shuang, L.; Yan-Ci, W. Public perceived value of Exhibition public cultural space Under the background of public leisure: A Case Study of Guangzhou downtown. World Reg. Stud. 2017, 26, 146–157. [Google Scholar]
  51. Hwang, K.H. Finding Urban Identity through Culture-Led Urban Regeneration. J. Urban Manag. 2014, 3, 67–85. [Google Scholar] [CrossRef]
  52. Line, N.D.; Hanks, L. The Effects of Environmental and Luxury Beliefs on Intention to Patronize Green Hotels: The Moderating Effect of Destination Image. J. Sustain. Tour. 2015, 24, 904–925. [Google Scholar] [CrossRef]
  53. Šerić, M.; Patrizi, M.; Ceccotti, F.; Vernuccio, M. Resident Perspectives Unveiled: The Role of a Sustainable Destination Image in Shaping pro-Sustainable Responses. J. Retail. Consum. Serv. 2024, 81, 103985. [Google Scholar] [CrossRef]
  54. Chon, K. The Role of Destination Image in Tourism: A Review and Discussion. Tour. Rev. 1990, 45, 2–9. [Google Scholar] [CrossRef]
  55. Ramkissoon, H.; Uysal, M.; Brown, K. Relationship Between Destination Image and Behavioral Intentions of Tourists to Consume Cultural Attractions. J. Hosp. Mark. Manag. 2011, 20, 575–595. [Google Scholar] [CrossRef]
  56. Tian, M.; Cànoves, G.; Chu, Y.; Font-Garolera, J.; Forga, J.M.P. Influence of Cultural Background on Visitor Segments’ Tourist Destination Image: A Case Study of Barcelona and Chinese Tourists. Land. 2021, 10, 626. [Google Scholar] [CrossRef]
  57. Lojo, A. Chinese Tourism in Spain: An Analysis of the Tourism Product, Attractions and Itineraries Offered by Chinese Travel Agencies. Turismo 2016, 37, 243. [Google Scholar] [CrossRef][Green Version]
  58. Kokosalakis, C.; Bagnall, G.; Selby, M.; Burns, S. Place Image and Urban Regeneration in Liverpool. Int. J. Consum. Stud. 2006, 30, 389–397. [Google Scholar] [CrossRef]
  59. Joksimović, M.; Golić, R.; Vujadinović, S.; Šabić, D.; Popović, D.J.; Barnfield, G. Restoring Tourist Flows and Regenerating City’s Image: The Case of Belgrade. Curr. Issue Tour. 2013, 17, 220–233. [Google Scholar] [CrossRef]
  60. Bradley, A.; Hall, T.; Harrison, M. Selling Cities. Cities 2002, 19, 61–70. [Google Scholar] [CrossRef]
  61. Lam, J.M.S.; Makhbul, Z.K.M.; Aziz, N.A.; Ahmat, M.A.H. Incorporating Multidimensional Images into Cultural Heritage Destination: Does It Help to Explain and Analyse Better? J. Cult. Herit. Manag. Sustain. Dev. 2022, 14, 563–580. [Google Scholar] [CrossRef]
  62. Szubert, M.; Warcholik, W.; Żemła, M. The Influence of Elements of Cultural Heritage on the Image of Destinations, Using Four Polish Cities as an Example. Land 2021, 10, 671. [Google Scholar] [CrossRef]
  63. Huang, S.; van der Veen, R. The Moderation of Gender and Generation in the Effects of Perceived Destination Image on Tourist Attitude and Visit Intention: A Study of Potential Chinese Visitors to Australia. J. Vacat. Mark. 2018, 25, 375–389. [Google Scholar] [CrossRef]
  64. Nam, S.; Oh, Y.; Hong, S.; Lee, S.; Kim, W.-H. The Moderating Roles of Destination Regeneration and Place Attachment in How Destination Image Affects Revisit Intention: A Case Study of Incheon Metropolitan City. Sustainability 2022, 14, 3839. [Google Scholar] [CrossRef]
  65. Lee, W.; Jeong, C. Effects of Pro-Environmental Destination Image and Leisure Sports Mania on Motivation and pro-Environmental Behavior of Visitors to Korea’s National Parks. J. Destin. Mark. Amp Manag. 2018, 10, 25–35. [Google Scholar] [CrossRef]
  66. Homer, P.M.; Kahle, L.R. A Structural Equation Test of the Value-Attitude-Behavior Hierarchy. J. Personal. Soc. Psychol. 1988, 54, 638–646. [Google Scholar] [CrossRef]
  67. McCarty, J.A.; Shrum, L.J. The Recycling of Solid Wastes: Personal Values, Value Orientations, and Attitudes about Recycling as Antecedents of Recycling Behavior. J. Bus. Res. 1994, 30, 53–62. [Google Scholar] [CrossRef]
  68. Kim, M.J.; Hall, C.M. Do Value-Attitude-Behavior and Personality Affect Sustainability Crowdfunding Initiatives? J. Environ. Manag. 2020, 280, 111827. [Google Scholar] [CrossRef]
  69. Kim, M.J.; Hall, C.M. Is Walking or Riding Your Bike When a Tourist Different? Applying VAB Theory to Better Understand Active Transport Behavior. J. Environ. Manag. 2022, 311, 114868. [Google Scholar] [CrossRef]
  70. Zhou, H.; Tang, K.; Huang, L.; Jiang, Y.; Wu, K. The Influence of Tourist Values on Environmental Responsibility Behavior—A Multi-Case Study from Guilin. Environ. Res. Commun. 2024, 6, 085007. [Google Scholar] [CrossRef]
  71. Lee, C.-K.; Reisinger, Y.; Ahmad, M.S.; Park, Y.-N.; Kang, C.-W. The Influence of Hanok Experience on Tourists’ Attitude and Behavioral Intention: An Interplay between Experiences and a Value-Attitude-Behavior Model. J. Vacat. Mark. 2021, 27, 449–465. [Google Scholar] [CrossRef]
  72. Ministry of Land InfrastructureTransport and Tourism, S.K. South Korea’s Population Status. Available online: https://www.city.go.kr/index.do (accessed on 1 December 2024).
  73. Torres-Moraga, E.; Rodriguez-Sanchez, C.; Sancho-Esper, F. Understanding Tourist Citizenship Behavior at the Destination Level. J. Hosp. Tour. Manag. 2021, 49, 592–600. [Google Scholar] [CrossRef]
  74. Iniesta-Bonillo, M.A.; Sánchez-Fernández, R.; Jiménez-Castillo, D. Sustainability, Value, and Satisfaction: Model Testing and Cross-Validation in Tourist Destinations. J. Bus. Res. 2016, 69, 5002–5007. [Google Scholar] [CrossRef]
  75. Platania, S.; Woosnam, K.M.; Ribeiro, M.A. Factors Predicting Individuals’ Behavioural Intentions for Choosing Cultural Tourism: A Structural Model. Sustainability 2021, 13, 10347. [Google Scholar] [CrossRef]
  76. Halder, P.; Hansen, E.N.; Kangas, J.; Laukkanen, T. How National Culture and Ethics Matter in Consumers’ Green Consumption Values. J. Clean. Prod. 2020, 265, 121754. [Google Scholar] [CrossRef]
  77. Hsu, C.H.C.; Huang, S. (Sam) Reconfiguring Chinese Cultural Values and Their Tourism Implications. Tour. Manag. 2016, 54, 230–242. [Google Scholar] [CrossRef]
  78. Shen, S.; Schüttemeyer, A.; Braun, B. Visitors’ Intention To Visit World Cultural Heritage Sites: An Empirical Study of Suzhou, China. J. Travel Tour. Mark. 2009, 26, 722–734. [Google Scholar] [CrossRef]
  79. Congressional Legislative Research Service, S.K. Korean Education. Available online: https://www.nars.go.kr/report/view.do?cmsCode=CM0150&brdSeq=32869 (accessed on 1 January 2019).
  80. National Cultural Publicity Policy Center, S.K. Available online: https://www.kocis.go.kr/koreanet/view.do?seq=1050850 (accessed on 25 March 2025).
  81. Hair, J.F.; Ringle, C.M.; Sarstedt, M. PLS-SEM: Indeed a Silver Bullet. J. Mark. Theory Pract. 2011, 19, 139–152. [Google Scholar] [CrossRef]
  82. Bagozzi, R.P.; Yi, Y. On the Evaluation of Structural Equation Models. J. Acad. Mark. Sci. 1988, 16, 74–94. [Google Scholar] [CrossRef]
  83. Hair, J.F.; Sarstedt, M.; Ringle, C.M.; Mena, J.A. An Assessment of the Use of Partial Least Squares Structural Equation Modeling in Marketing Research. J. Acad. Mark. Sci. 2011, 40, 414–433. [Google Scholar] [CrossRef]
  84. Sarstedt, M.; Ringle, C.M.; Henseler, J.; Hair, J.F. On the Emancipation of PLS-SEM: A Commentary on Rigdon (2012). Long Range Plan. 2014, 47, 154–160. [Google Scholar] [CrossRef]
  85. Hair, J.F.; Howard, M.C.; Nitzl, C. Assessing Measurement Model Quality in PLS-SEM Using Confirmatory Composite Analysis. J. Bus. Res. 2020, 109, 101–110. [Google Scholar] [CrossRef]
  86. Molinillo, S.; Liébana-Cabanillas, F.; Anaya-Sánchez, R.; Buhalis, D. DMO Online Platforms: Image and Intention to Visit. Tour. Manag. 2018, 65, 116–130. [Google Scholar] [CrossRef]
  87. Afshardoost, M.; Eshaghi, M.S. Destination Image and Tourist Behavioural Intentions: A Meta-Analysis. Tour. Manag. 2020, 81, 104154. [Google Scholar] [CrossRef]
  88. Bigné Alcañiz, E.; Sánchez García, I.; Sanz Blas, S. The Functional-Psychological Continuum in the Cognitive Image of a Destination: A Confirmatory Analysis. Tour. Manag. 2009, 30, 715–723. [Google Scholar] [CrossRef]
  89. Stylidis, D.; Belhassen, Y.; Shani, A. Three Tales of a City. J. Travel Res. 2014, 54, 702–716. [Google Scholar] [CrossRef]
  90. Um, J.; Yoon, S. Evaluating the Relationship between Perceived Value Regarding Tourism Gentrification Experience, Attitude, and Responsible Tourism Intention. J. Tour. Cult. Change 2020, 19, 345–361. [Google Scholar] [CrossRef]
  91. Harmon-Jones, E.; Mills, J. An Introduction to Cognitive Dissonance Theory and an Overview of Current Perspectives on the Theory. In Cognitive Dissonance: Reexamining a Pivotal Theory in Psychology, 2nd ed.; American Psychological Association: Washington, DC, USA, 2019; pp. 3–24. [Google Scholar]
  92. Cohen, E.; Cohen, S.A. A Mobilities Approach to Tourism from Emerging World Regions. Curr. Issue Tour. 2014, 18, 11–43. [Google Scholar] [CrossRef]
  93. Huang, L.; Wang, L.; Liu, Z.; Li, Y. Evolutionary Game Analysis of Green Industry Development in the Age of Sharing Economy. Appl. Econ. 2021, 53, 3065–3079. [Google Scholar] [CrossRef]
  94. Petit, S.; Seetaram, N. Measuring the Effect of Revealed Cultural Preferences on Tourism Exports. J. Travel Res. 2018, 58, 1262–1273. [Google Scholar] [CrossRef]
  95. Battour, M.; Ismail, M.N.; Battor, M. The Impact of Destination Attributes on Muslim Tourist’s Choice. J. Tour. Res. 2010, 13, 527–540. [Google Scholar] [CrossRef]
  96. Lazic, S.; Della Lucia, M. A Holistic and Pluralistic Perspective for Justice through Tourism: A Regenerative Approach. Tour. Geogr. 2024, 1–18. [Google Scholar] [CrossRef]
  97. Mathisen, L.; Søreng, S.U.; Lyrek, T. The Reciprocity of Soil, Soul and Society: The Heart of Developing Regenerative Tourism Activities. J. Tour. Futur. 2022, 8, 330–341. [Google Scholar] [CrossRef]
  98. Awaritefe, O. Motivation and Other Considerations in Tourist Destination Choice: A Case Study of Nigeria. Tour. Geogr. 2004, 6, 303–330. [Google Scholar] [CrossRef]
  99. Choe, J.Y.; Kim, S. Effects of Tourists’ Local Food Consumption Value on Attitude, Food Destination Image, and Behavioral Intention. Int. J. Hosp. Manag. 2018, 71, 1–10. [Google Scholar] [CrossRef]
  100. Jamrozy, U.; Lawonk, K. The Multiple Dimensions of Consumption Values in Ecotourism. Int. J. Cult. Tour. Hosp. Res. 2017, 11, 18–34. [Google Scholar] [CrossRef]
  101. Ferri Sanz, M.; Durá Ferrandis, E.; Garcés Ferrer, J. Service Quality Scales and Tourists with Special Needs: A Systematic Review. Sustainability 2019, 11, 3844. [Google Scholar] [CrossRef]
Figure 1. Conceptual model of this study.
Figure 1. Conceptual model of this study.
Sustainability 17 08332 g001
Figure 2. Analytical results of the model.
Figure 2. Analytical results of the model.
Sustainability 17 08332 g002
Table 1. Measurement.
Table 1. Measurement.
ConstructsItemsSources
Perceived valueConsidering the expense, do you think this visit to the regenerated complex cultural space is cost-effective?[73,74]
Considering the time investment, do you think this visit to the regenerated complex cultural space is worthwhile?
Do you think this visit to the regenerated complex cultural space was meaningful, considering the effort that went into it?
Do you think this visit to the regenerated complex cultural space will be satisfying from the perspective of meeting your personal needs?
Overall, do you think the regenerated complex cultural space is a destination worth visiting?
City imageThere are many interesting places to visit in this city.[75]
The city has a rich cultural scene.
The city has unique cultural architecture or cultural heritage.
This city has very unique products.
Green consumption valuesI consider the potential impact of my actions on the environment when making many of my decisions.[31,76]
My spending habits are influenced by my concern for the environment.
I am worried that my actions will affect the Earth’s environment.
I think I should be responsible for the environment.
I am willing to pay more to take more environmentally friendly actions.
Cultural consumption valuesI am more concerned about my thoughts when consuming.[77]
I will judge whether the destination has cultural attributes based on my thoughts.
Products or tourist destinations with a unique culture are more attractive to me.
I am willing to pay more for culture.
Participation attitude in regenerative tourismI think there is value in engaging in regenerative tourism activities.[12]
I think it is important to provide freedom of choice in regenerative tourism.
I believe that by engaging in regenerative tourism activities, we can have a positive impact on the environment and society.
Tourist intentionI am willing to participate in tourism activities related to the regeneration of complex cultural spaces.[75,78]
I enjoy the overall experience of traveling in a regenerative, complex cultural space.
Even if transportation is inconvenient, I am still willing to travel to a regenerated complex cultural space.
Even though there are cultural and language barriers, they will not affect my willingness to tour a regenerated complex cultural space.
Table 2. Respondent demographic characteristics (N = 467).
Table 2. Respondent demographic characteristics (N = 467).
ItemFrequencyProportion
GenderMale20543.90%
Female26256.10%
Age (in years)<206012.85%
20–3012326.34%
30–4017437.26%
40–508317.77%
>50275.78%
EducationHigh school459.64%
Junior college15533.19%
Undergraduate19641.97%
Postgraduate7115.20%
Monthly income (KRW/WON)<20 million6513.92%
20–30 million9119.49%
30–40 million21646.25%
>40 million9520.34%
Table 3. Reliability and validity analysis.
Table 3. Reliability and validity analysis.
ConstructsItemFactor LoadingsCronbach’s AlphaCRAVE
Perceived value (PV)PV10.794 0.903 0.898 0.637
PV20.814
PV30.782
PV40.813
PV50.788
City image (CI)CI10.789 0.902 0.889 0.616
CI20.788
CI30.783
CI40.787
CI50.776
Green consumption values (GCV)GCV10.784 0.892 0.883 0.602
GCV20.747
GCV30.805
GCV40.776
GCV50.767
Cultural consumption values (CCV)CCV10.775 0.876 0.869 0.624
CCV20.801
CCV30.775
CCV40.808
Participation attitude in regenerative tourism (PART)PART10.778 0.834 0.841 0.638
PART20.827
PART30.792
Tourism intention (TI)TI10.798 0.874 0.870 0.626
TI20.785
TI30.802
TI40.779
Table 4. Discriminant validity (FORNELL).
Table 4. Discriminant validity (FORNELL).
TIPARTCIPVCCVGCV
TI
PART0.489
CI0.460.472
PV0.4740.4570.453
CCV0.4520.4360.5070.451
GCV0.4610.4630.5340.4470.496
Table 5. Discriminant validity (HTMT).
Table 5. Discriminant validity (HTMT).
TIPARTCIPVCCVGCV
TI0.852
PART0.419 0.867
CI0.410 0.410 0.847
PV0.421 0.398 0.409 0.849
CCV0.397 0.373 0.452 0.401 0.854
GCV0.409 0.403 0.480 0.403 0.441 0.836
Table 6. VIF values of the inner model matrix.
Table 6. VIF values of the inner model matrix.
TIPARTCIPVCCVGCV
TI
PART1.38
CI1.5411.494 1.2011.201
PV1.3991.344 1.2011.201
CCV1.4541.43
GCV1.5161.473
Table 7. Path analysis.
Table 7. Path analysis.
HypothesesβSDTpLLCIULCIDecision
H1a. PV -> GCV0.2490.0396.3970.0000.1720.324Supported
H1b. PV -> CCV0.2600.0445.8940.0000.1740.347Supported
H1c. PV -> PART0.2770.0436.5120.0000.1930.360Supported
H1d. PV -> TI0.3050.0437.0310.0000.2210.390Supported
H2a. CI -> GCV0.3780.0419.3140.0000.2970.457Supported
H2b. CI -> CCV0.3450.0437.9630.0000.2600.428Supported
H2c. CI -> PART0.2970.0466.4910.0000.2060.385Supported
H2d. CI -> TI0.2850.0436.6480.0000.2010.371Supported
H3a. PV -> GCV -> PART0.0440.0143.0330.0020.0180.074Supported
H3b. PV -> CCV -> PART0.0340.0142.3810.0170.0090.066Supported
H3c. PV -> GCV -> TI0.0340.0132.5980.0090.010.061Supported
H3d. PV -> CCV -> TI0.0350.0152.3790.0170.0090.066Supported
H3e. PV -> PART -> TI0.0370.0123.1640.0020.0160.062Supported
H4a. CI -> GCV -> PART0.0670.023.3860.0010.0290.107Supported
H4b. CI -> CCV -> PART0.0460.0182.5550.0110.0120.082Supported
H4c. CI -> GCV -> TI0.0520.0192.6980.0070.0150.092Supported
H4d. CI -> CCV -> TI0.0460.0182.6270.0090.0140.083Supported
H4e. CI -> PART -> TI0.0340.0132.6530.0080.0120.063Supported
H5a. PV -> GCV -> PART -> TI0.0080.0042.2540.0240.0030.016Supported
H5b. PV -> CCV -> PART -> TI0.0060.0031.9900.0470.0010.014Supported
H5c. CI -> GCV -> PART -> TI0.0120.0052.4790.0130.0040.024Supported
H5d. CI -> CCV -> PART -> TI0.0090.0042.1200.0340.0020.018Supported
Table 8. R2 values and Q2 values.
Table 8. R2 values and Q2 values.
R2Q2 Predict
GCV0.282 0.193
CCV0.260 0.186
PART0.275 0.199
PART0.319 0.226
Disclaimer/Publisher’s Note: The statements, opinions and data contained in all publications are solely those of the individual author(s) and contributor(s) and not of MDPI and/or the editor(s). MDPI and/or the editor(s) disclaim responsibility for any injury to people or property resulting from any ideas, methods, instructions or products referred to in the content.

Share and Cite

MDPI and ACS Style

Li, X.; Huang, Y.; Cho, K. A Study on the Role of Tourists’ Multidimensional Perceptions in Regenerative Composite Cultural Spaces and Their Influence on Travel Intentions. Sustainability 2025, 17, 8332. https://doi.org/10.3390/su17188332

AMA Style

Li X, Huang Y, Cho K. A Study on the Role of Tourists’ Multidimensional Perceptions in Regenerative Composite Cultural Spaces and Their Influence on Travel Intentions. Sustainability. 2025; 17(18):8332. https://doi.org/10.3390/su17188332

Chicago/Turabian Style

Li, Xinxiang, Yarong Huang, and Kwangsoo Cho. 2025. "A Study on the Role of Tourists’ Multidimensional Perceptions in Regenerative Composite Cultural Spaces and Their Influence on Travel Intentions" Sustainability 17, no. 18: 8332. https://doi.org/10.3390/su17188332

APA Style

Li, X., Huang, Y., & Cho, K. (2025). A Study on the Role of Tourists’ Multidimensional Perceptions in Regenerative Composite Cultural Spaces and Their Influence on Travel Intentions. Sustainability, 17(18), 8332. https://doi.org/10.3390/su17188332

Note that from the first issue of 2016, this journal uses article numbers instead of page numbers. See further details here.

Article Metrics

Back to TopTop