Dynamic Evolution and Driving Mechanisms of Vulnerability in Coupled Urban Systems in Northeast China, 2000–2020
Abstract
1. Introduction
2. General Situation, Research Methods, and Data Processing of the Study Area
2.1. Overview of the Study Area
2.2. Research Methodology
2.2.1. Entropy Method
2.2.2. Weighted Summation Method and Classification Standard of Vulnerability Assessment Grade
2.2.3. Spatial Difference Analysis Method
2.2.4. Geodetector Model
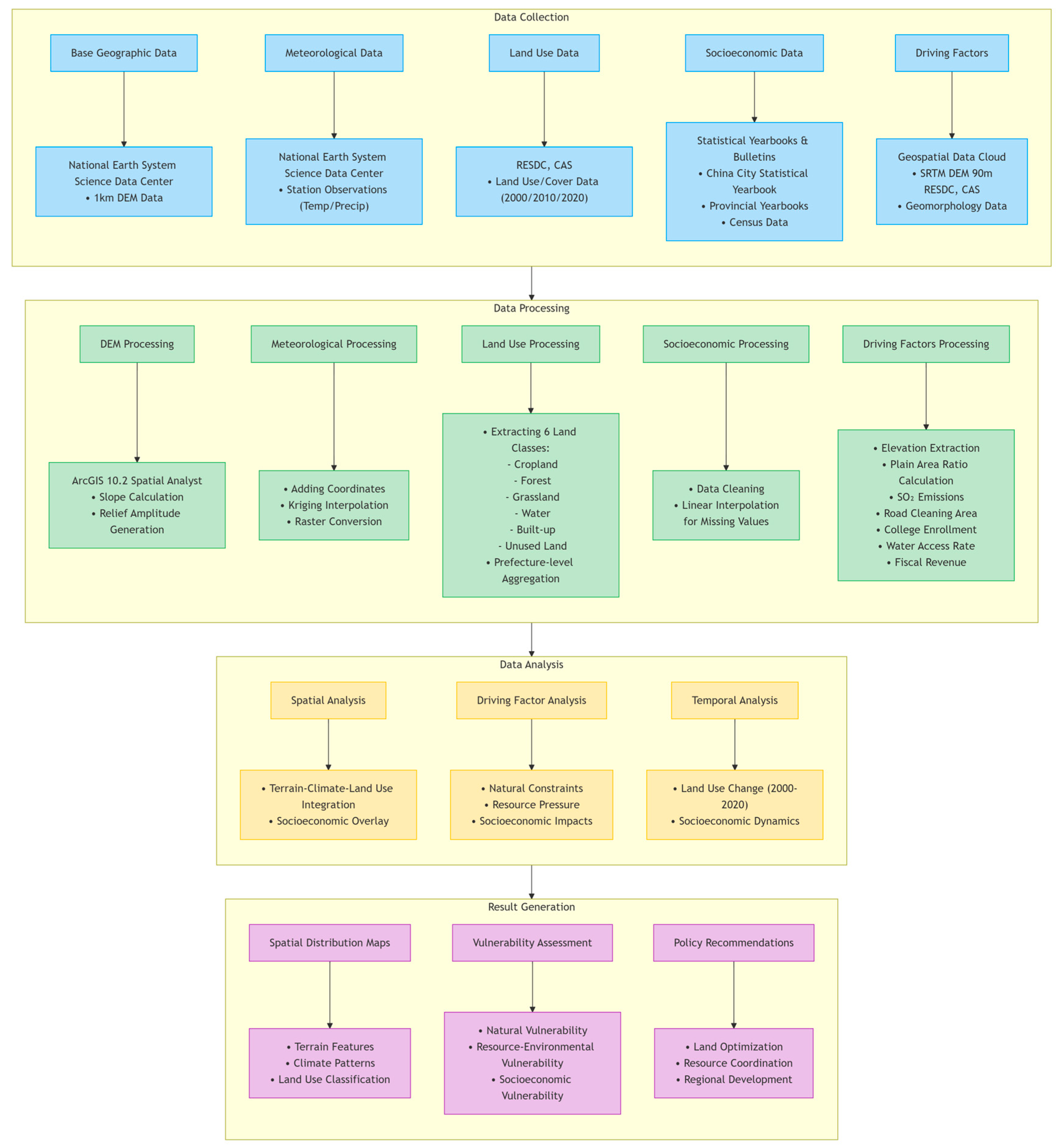
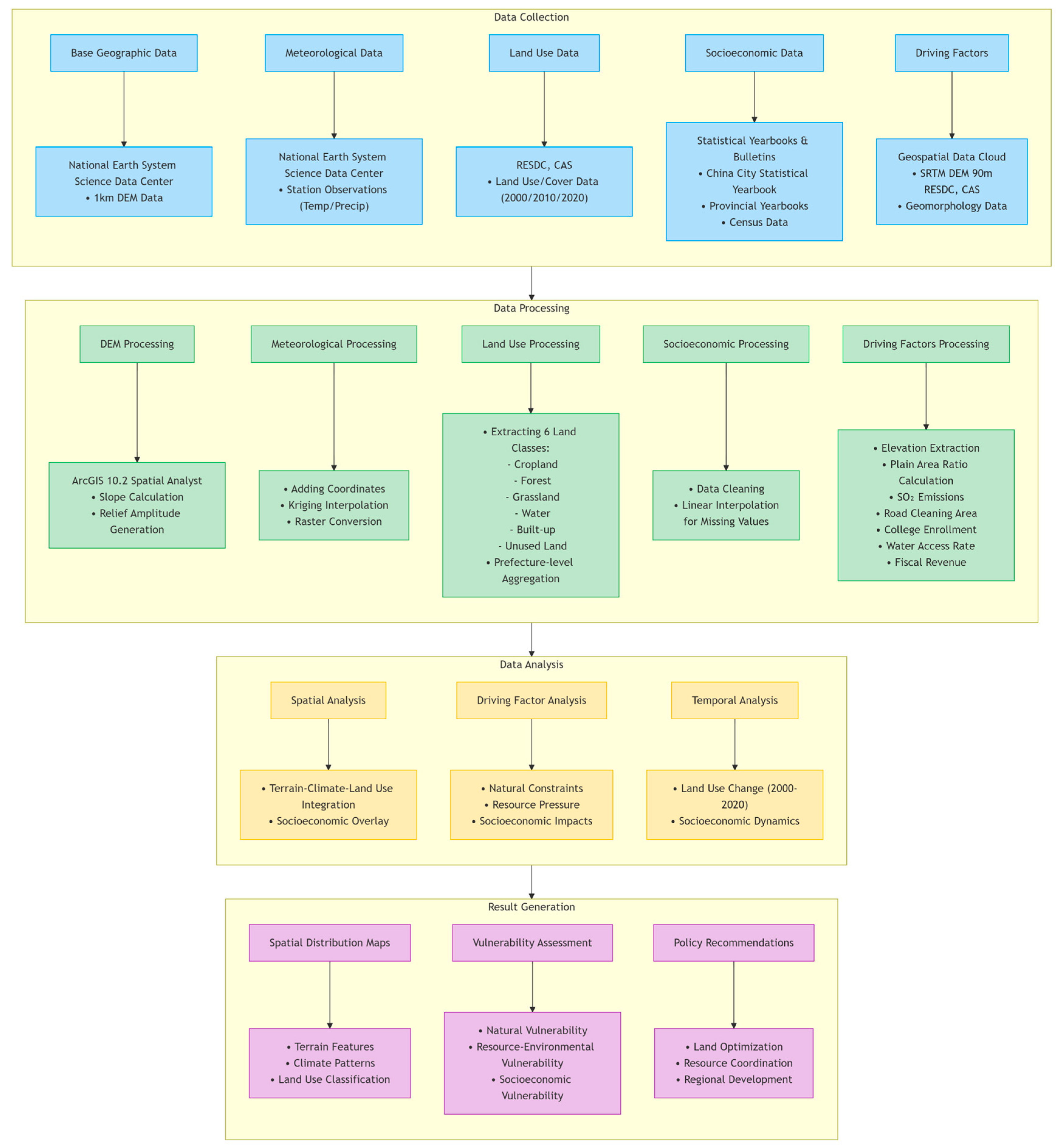
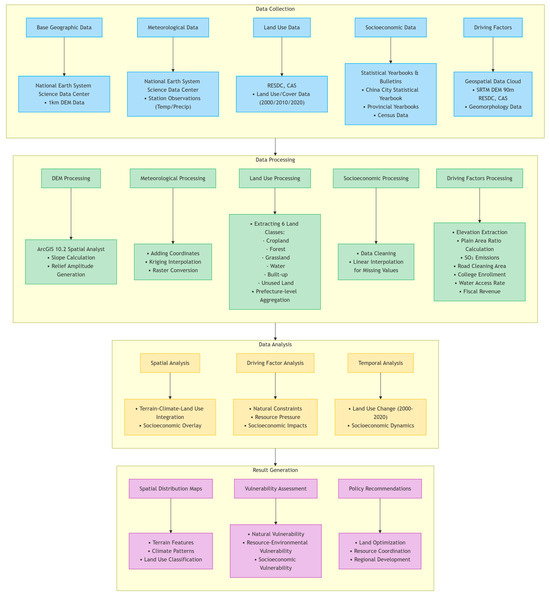
2.3. Data Acquisition and Processing
2.3.1. Vulnerability Assessment Indicator Data
2.3.2. Driver Factor Data
2.3.3. Construction of the Vulnerability Index System for the Urban Coupling System
2.3.4. Selection of Driving Factors
3. Spatial and Temporal Pattern Analysis of Vulnerability in Urban Coupling System in Three Northeastern Provinces
3.1. The Temporal Evolution Characteristics of the Vulnerability in the Urban Coupling System
3.1.1. Analysis of Temporal Evolution Characteristics of Resource and Environmental Vulnerability Subsystem
3.1.2. Analysis of Time Evolution Characteristics of Economic Vulnerability Subsystem
3.1.3. Analysis of Temporal Evolution Characteristics of Social Vulnerability Subsystem
3.1.4. Analysis of Temporal Evolution Characteristics of Natural Vulnerability Subsystem
3.1.5. Analysis of Time Evolution Characteristics of Comprehensive Vulnerability in Urban Coupling System
3.2. Spatial Evolution Characteristics of the Vulnerability in the Urban Coupling System
3.2.1. Cold–Hot Spot Analysis of Spatial Difference of Resource and Environment Vulnerability Subsystem
3.2.2. Cold–Hot Spot Analysis of Spatial Difference of Economic Vulnerability Subsystem
3.2.3. Spatial Cold-Hot Spot Analysis of Social Vulnerability Subsystem Difference
3.2.4. Space Cold–Hot Spot Analysis of Natural Vulnerability Subsystem Difference
3.2.5. Cold–Hot Spot Analysis of Spatial Difference of Comprehensive Vulnerability in Urban Coupling System
4. Vulnerability Driving Force Analysis of Urban Coupling System in Three Northeastern Provinces
4.1. The Detection and Analysis of the Leading Driving Factors of the Vulnerability in the Urban Coupling System
4.2. Detection and Analysis of Vulnerability Interaction in Urban Coupling System
4.3. Detection and Analysis of Vulnerability Leading Driving Factors of Each Subsystem
4.3.1. Detection and Analysis of Vulnerability Leading Driving Factors of Resource and Environment Subsystem
4.3.2. The Detection and Analysis of the Leading Driving Factors of the Vulnerability in the Economic Subsystem
4.3.3. The Detection and Analysis of the Leading Driving Factors of the Vulnerability in Social Subsystems
4.3.4. Detection and Analysis of Dominant Driving Factors of Vulnerability of Natural Subsystems
4.4. Vulnerability Interaction Detection and Analysis of Various Systems
4.4.1. Detection and Analysis of Vulnerability Interaction of Resource and Environment Subsystem
4.4.2. Detection and Analysis of Vulnerability Interaction of Economic Subsystem
4.4.3. Detection and Analysis of Vulnerability Interaction of Social Subsystems
4.4.4. Detection and Analysis of Vulnerability Interaction of Natural Subsystems
5. Conclusions and Countermeasures
5.1. Conclusions
5.2. Countermeasures and Suggestions
Author Contributions
Funding
Institutional Review Board Statement
Informed Consent Statement
Data Availability Statement
Conflicts of Interest
References
- Turner, B.L., II; Kasperson, R.E.; Matson, P.A.; McCarthy, J.J.; Corell, R.W.; Christensen, L.; Eckley, N.; Kasperson, J.X.; Luers, A.; Martello, M.L.; et al. A framework for vulnerability analysis in sustainability science. Proc. Natl. Acad. Sci. USA 2003, 100, 8074–8079. [Google Scholar] [CrossRef] [PubMed]
- Yan, W.; Fang, C. Study on Comprehensive Evaluation and Dynamic Evolution of Urban Vulnerability in Daqing City. Geogr. Sci. 2014, 34, 547–555. (In Chinese) [Google Scholar]
- Foster, S.; Hirata, R. Groundwater Pollution Risk Assessment: A Methodology Using Available Data; World Bank: Washington, DC, USA, 2011. [Google Scholar]
- He, L.; Zhang, P.; Cheng, Y. The concept of vulnerability and its assessment method. Adv. Geogr. Sci. 2008, 27, 18–25. (In Chinese) [Google Scholar] [CrossRef]
- Moradpanah, M.; Monavari, S.M.; Shariat, S.M.; Khan Mohammadi, M.; Ghajar, I. Evaluation of Ecological Vulnerability of Coasts of the Caspian Sea Based on Multi-criteria Decision Methods (Iran). J. Indian Soc. Remote Sens. 2022, 50, 2479–2502. [Google Scholar] [CrossRef]
- Dike, E.C.; Amaechi, C.V.; Beddu, S.B.; Weje, I.I.; Ameme, B.G.; Efeovbokhan, O.; Oyetunji, A.K. Coastal Vulnerability Index Sensitivity to Shoreline Position and Coastal Elevation Parameters in the Niger Delta Region, Nigeria. Sci. Total Environ. 2024, 919, 170830. [Google Scholar] [CrossRef]
- de Carvalho, W.R.G.; Meira, K.C.; de Medeiros, A.G.P.; da Silva Neves, L.B.; Vardiero, N.A.; Guimarães, R.M. Social-economic vulnerability and deaths of despair in Brazilian counties. Prev. Med. Rep. 2024, 38, 102623. [Google Scholar] [CrossRef]
- Goto, E.A.; Domingue, S.J.; Kalafatis, S.; Ramos, R.G.; Şalap-Ayça, S. Do the type of impact and vulnerability dimension matter when assessing natural hazard vulnerability? Int. J. Disaster Risk Reduct. 2023, 98, 104069. [Google Scholar] [CrossRef]
- Parvin, F.; Ali, S.A.; Calka, B.; Bielecka, E.; Linh, N.T.T.; Pham, Q.B. Urban flood vulnerability assessment in a densely urbanized city using multi-factor analysis and machine learning algorithms. Theor. Appl. Climatol. 2022, 149, 639–659. [Google Scholar] [CrossRef]
- Lane, K.; Charles-Guzman, K.; Wheeler, K.; Abid, Z.; Graber, N.; Matte, T. Health Effects of Coastal Storms and Flooding in Urban Areas: A Review and Vulnerability Assessment. J. Environ. Public Health 2013, 2013, 913064. [Google Scholar] [CrossRef]
- Chakraborty, A.; Li, X. Exploring the heterogeneity in relationship between heat exposure and land development in Mumbai, India: A framework to address urban vulnerability in developing megacities. J. Environ. Plan. Manag. 2022, 65, 337–355. [Google Scholar] [CrossRef]
- Xu, J.; Huang, Z.; Liu, C. Analysis of spatial and temporal pattern evolution and obstacle factors of urban vulnerability in Jiangxi Province. J. East China Inst. Technol. Soc. Sci. Ed. 2023, 42, 336–343. (In Chinese) [Google Scholar] [CrossRef]
- Fan, R. Study on Vulnerability of Important Node Cities Along “the Belt and Road Initiative”. Master’s Thesis, Shandong Normal University, Jinan, China, 2020. (In Chinese) [Google Scholar] [CrossRef]
- Yan, W.; Fang, C.; Zhang, R. Review and prospect of urban vulnerability research. Adv. Geogr. Sci. 2013, 32, 755–768. (In Chinese) [Google Scholar] [CrossRef]
- Sun, Y.; Lu, Y.; Xiong, X.; Wu, M. Study on vulnerability assessment of natural disasters in 21 cities and prefectures of Sichuan Province. J. Nat. Disasters 2017, 26, 116–124. (In Chinese) [Google Scholar]
- Cui, L. Study on the Relationship between Spatial Polarization of Factors and Ecological Environment Vulnerability in Regional Central Cities—A Case Study of Zhengzhou City. Eco-Economics 2018, 34, 198–203. (In Chinese) [Google Scholar]
- Ma, B.; Zhong, K.; Li, H. Temporal and spatial characteristics and influencing factors of urban “socio-economic” system vulnerability in Loess Plateau. J. Shaanxi Norm. Univ. Nat. Sci. Ed. 2019, 47, 1–8+2. (In Chinese) [Google Scholar] [CrossRef]
- Lou, H. Analysis of Temporal and Spatial Evolution and Influencing Factors of Headquarters of Listed Companies in China from the Perspective of Man-Land Relationship. Master’s Thesis, Jiangxi University of Science and Technology, Ganzhou, China, 2022. (In Chinese) [Google Scholar] [CrossRef]
- Wei, Y.; Liu, X.; Feng, K.; Cui, Y.; Jiang, C. Socio-ecosystem vulnerability and its influencing factors in poverty-stricken areas of southern Ningxia. Res. Soil Water Conserv. 2023, 30, 365–372. (In Chinese) [Google Scholar] [CrossRef]
- Mao, Y.; Yu, D.; Zheng, J.; Chang, L.; Wang, H. Research progress of urban vulnerability assessment. Environ. Sci. Technol. 2017, 40, 97–103. (In Chinese) [Google Scholar]
- Wang, B.; Huang, X.; He, X.; Zhu, R. Measurement of residents’ livelihood level at the county level in the Hengduan Mountain area from the perspective of urban-rural dual differences. Acta Ecol. 2024, 44, 2351–2363. (In Chinese) [Google Scholar] [CrossRef]
- Zhang, M.; Luo, H.; Chen, L. Vulnerability Assessment of Resource-based Cities Case Study of Panzhihua City. Resour. Environ. Yangtze River Basin 2018, 27, 1170–1178. (In Chinese) [Google Scholar]
- Feng, Y.; Wu, X.; Zhang, H. Temporal and spatial evolution and influencing factors of water conservancy scenic spots in Jiangsu Province. Econ. Geogr. 2018, 38, 217–224. (In Chinese) [Google Scholar] [CrossRef]
- Xu, C. Measurement of coordinated development level of China’s digital economy industry based on the new development pattern. Stat. Decis. 2023, 39, 5–10. (In Chinese) [Google Scholar] [CrossRef]
- Rousta, I.; Doostkamian, M.; Haghighi, E.; Ghafarian Malamiri, H.R.; Yarahmadi, P. Analysis of spatial autocorrelation patterns of heavy and super-heavy rainfall in Iran. Adv. Atmos. Sci. 2017, 34, 1069–1081. [Google Scholar] [CrossRef]
- Li, X.; Niu, Y.; He, Q.; Wang, H. Identifying driving factors of the runoff coefficient based on the geographic detector model in the upper contacts of Huaihe River Base. Open Geosci. 2022, 14, 1421–1433. [Google Scholar] [CrossRef]
- Wang, J.; Xu, C. Geographic Detector: Principle and Prospect. Acta Geogr. Sin. 2017, 72, 116–134. (In Chinese) [Google Scholar]
- Liao, Z. Quantitative evaluation and classification system of coordinated development of environment and economy-a case study of Pearl River Delta urban agglomeration. Trop. Geogr. 1999, 19, 171–177. (In Chinese) [Google Scholar]
- National Earth System Science Data Center. Eastern China DEM (1 km Resolution); National Earth System Science Data Center: Beijing, China, 2023; Available online: https://www.geodata.cn/main/face_science_detail?id=36819&guid=549191971 (accessed on 13 August 2023). (In Chinese)
- National Earth System Science Data Center. China 4 km Resolution Daily Mean Temperature Dataset (2000–2020); National Earth System Science Data Center: Beijing, China, 2023; Available online: https://www.geodata.cn/data/datadetails.html?dataguid=162264588596767&docId=438 (accessed on 13 August 2023). (In Chinese)
- Xu, X.; Liu, J.; Zhang, S.; Li, R.; Yan, C.; Wu, X. China Multi-period Land Use Remote Sensing Monitoring Dataset (CNLUCC). Resour. Environ. Sci. Data Regist. Publ. Syst. 2018. (In Chinese) [CrossRef]





















| Exponential Classification | 1 | 2 | 3 | 4 | 5 |
|---|---|---|---|---|---|
| Vulnerability index | 0 < index ≤ 0.2 | 0.2 < index ≤ 0.4 | 0.4 < index ≤ 0.6 | 0.6 < index ≤ 0.8 | 0.8 < index ≤ 1 |
| Degree of vulnerability | Very low vulnerability | Low vulnerability | Medium vulnerability | High vulnerability | Very high vulnerability |
| Target Layer | First-Class Index | Secondary Index | Weight |
|---|---|---|---|
| Vulnerability of resources and environment | Resource vulnerability | X1 Per capita park green area (square meters) | 0.0327 |
| Green coverage rate of X2 built-up area (%) | 0.0319 | ||
| X3 Power consumption per unit GDP (10,000 yuan/10,000 kWh) | 0.0518 | ||
| X4 Bioabundance index (ind/m3) | 0.0275 | ||
| X5 Per capita land resources (m2/10,000 people) | 0.0286 | ||
| Environmental vulnerability | X6 Total carbon emissions (10,000 tons) | 0.0471 | |
| X7 Average PM2.5 content in air (μ g/m3) | 0.0273 | ||
| Economic vulnerability | Fragility of economic structure | X8 Proportion of GDP of primary industry to GDP of the city (%) | 0.0393 |
| X9 Proportion of GDP of secondary industry to GDP of the city (%) | 0.0224 | ||
| X10 Proportion of tertiary industry GDP to municipal GDP (%) | 0.0229 | ||
| X11 Investment in fixed assets (RMB 10,000) | 0.0151 | ||
| X12 Total sales of wholesale and retail commodities (RMB 10,000) | 0.0140 | ||
| X13 GDP growth rate (%) | 0.0626 | ||
| Vulnerability of economic efficiency | X14 GDP per capita (yuan) | 0.0187 | |
| X15 Fiscal self-sufficiency rate (%) | 0.0242 | ||
| Vulnerability of economic innovation | X16 Proportion of education expenditure to fiscal expenditure (%) | 0.0276 | |
| X17 Proportion of science and technology expenditure to fiscal expenditure (%) | 0.0168 | ||
| Social vulnerability | Vulnerability of social life | X18 Population density (people/km2) | 0.0469 |
| X19 Natural population growth rate (%) | 0.0236 | ||
| X20 Number of doctors per 10,000 people (people) | 0.0238 | ||
| X21 Per capita daily domestic water consumption (L) | 0.0292 | ||
| Book collection of X22 hundred people library (Volume) | 0.0172 | ||
| Total passenger transport on X23 highway (10,000 people) | 0.0188 | ||
| X24 Total road freight (10,000 tons) | 0.0284 | ||
| X25 Computer service and software employees (%) | 0.0198 | ||
| Infrastructure vulnerability | X26 Per capita road area (square meters) | 0.0217 | |
| X27 Number of industrial enterprises above designated Size (Units) | 0.0148 | ||
| Natural vulnerability | Vulnerability of natural environment | X28 Gradient | 0.0519 |
| X29 Topographic relief (km) | 0.0523 | ||
| X30 Annual average rainfall (mm) | 0.0537 | ||
| X31 Annual average temperature (°C) | 0.0394 | ||
| X32 Proportion of water area to total area (%) | 0.0211 | ||
| X33 Proportion of vegetation area (%) | 0.0268 |
| Type | Driving Factor | Indicators |
|---|---|---|
| Vulnerability of resources and environment | X1 | Domestic garbage removal amount |
| X2 | Total water supply | |
| X3 | Industrial sulfur dioxide emissions | |
| X4 | Road cleaning area | |
| X5 | Sewage discharge | |
| Economic vulnerability | X6 | New fixed assets |
| X7 | Total retail sales of social consumer goods | |
| X8 | Current assets of industrial enterprises above the designated size | |
| X9 | Local general public budget revenue | |
| Social vulnerability | X10 | Water penetration rate |
| X11 | Density of drainage pipeline in built-up area | |
| X12 | Number of road lighting lamps | |
| X13 | At the end of the year, there were public buses (electric vehicles) operating vehicles | |
| X14 | Number of students in institutions of higher learning | |
| Natural vulnerability | X15 | Proportion of plain area |
| X16 | Altitude |
| City | 2000 | Sort | 2010 | Sort | 2020 | Sort |
|---|---|---|---|---|---|---|
| Changchun | 0.4949 | 25 | 0.5269 | 18 ↑ | 0.4391 | 32 ↓ |
| Jilin | 0.5300 | 16 | 0.4730 | 27 ↓ | 0.4994 | 20 ↑ |
| Siping | 0.5372 | 15 | 0.6519 | 3 ↑ | 0.6344 | 6 ↓ |
| Liaoyuan | 0.7099 | 4 | 0.6385 | 5 ↓ | 0.6542 | 3 ↑ |
| Tonghua | 0.4743 | 26 | 0.4972 | 22 ↑ | 0.4742 | 26 ↓ |
| Baishan | 0.4182 | 31 | 0.4622 | 28 ↑ | 0.4687 | 28 → |
| Songyuan | 0.5061 | 21 | 0.4858 | 24 ↓ | 0.4828 | 23 ↑ |
| Baicheng | 0.4516 | 30 | 0.4109 | 32 ↓ | 0.4782 | 24 ↑ |
| Shenyang | 0.5229 | 19 | 0.4559 | 29 ↓ | 0.4778 | 25 ↑ |
| Dalian | 0.4522 | 29 | 0.4268 | 31 ↓ | 0.4718 | 27 ↑ |
| Anshan | 0.6229 | 7 | 0.5852 | 11 ↓ | 0.6230 | 8 ↑ |
| Fushun | 0.4739 | 27 | 0.4995 | 21 ↑ | 0.4913 | 22 ↓ |
| Benxi | 0.3896 | 34 | 0.3883 | 33 ↑ | 0.3814 | 33 → |
| Danton | 0.4734 | 28 | 0.4770 | 26 ↑ | 0.5069 | 19 ↑ |
| Jinzhou | 0.4987 | 23 | 0.5363 | 15 ↑ | 0.5430 | 16 ↓ |
| Yingkou | 0.7468 | 1 | 0.6272 | 7 ↓ | 0.6489 | 4 ↑ |
| Fuxin | 0.5765 | 11 | 0.5540 | 13 ↓ | 0.5782 | 14 ↓ |
| Liaoyang | 0.7105 | 3 | 0.6687 | 2 ↑ | 0.6687 | 2 → |
| Panjin | 0.5173 | 20 | 0.5274 | 17 ↑ | 0.4439 | 31 ↓ |
| Tieling | 0.5960 | 9 | 0.5254 | 19 ↓ | 0.5470 | 15 ↑ |
| Sunrise | 0.6401 | 6 | 0.6042 | 8 ↓ | 0.6038 | 10 ↓ |
| Huludao | 0.6064 | 8 | 0.5866 | 10 ↓ | 0.5897 | 12 ↓ |
| Harbin | 0.5550 | 12 | 0.6021 | 9 ↑ | 0.6302 | 7 ↑ |
| Qiqihar | 0.4976 | 24 | 0.4841 | 25 ↓ | 0.4957 | 21 ↑ |
| Chicken West | 0.5497 | 14 | 0.4914 | 23 ↓ | 0.5811 | 13 ↑ |
| Hegang | 0.6503 | 5 | 0.6385 | 6 ↓ | 0.6466 | 5 ↑ |
| Shuangyashan | 0.5944 | 10 | 0.5509 | 14 ↓ | 0.5935 | 11 ↑ |
| Daqing | 0.4008 | 33 | 0.3652 | 34 ↓ | 0.3812 | 34 → |
| Yichun | 0.5250 | 18 | 0.5278 | 16 ↑ | 0.4640 | 30 ↓ |
| Jiamusi | 0.5547 | 13 | 0.5238 | 20 | 0.5376 | 17 ↑ |
| Qitaihe | 0.7146 | 2 | 0.6812 | 1 ↑ | 0.6787 | 1 → |
| Mudanjiang | 0.4155 | 32 | 0.4406 | 30 ↑ | 0.4680 | 29 ↑ |
| Heihe | 0.5041 | 22 | 0.5690 | 12 ↑ | 0.5070 | 18 ↓ |
| Suihua | 0.5278 | 17 | 0.6518 | 4 ↑ | 0.6108 | 9 ↓ |
| Year | Moran’s | Z | p |
|---|---|---|---|
| 2000 | −0.0003 | 0.3381 | 0.7353 |
| 2010 | −0.0626 | −0.3626 | 0.7168 |
| 2020 | −0.0564 | −0.2926 | 0.7698 |
| Driving Factor | Q Value | |||||
|---|---|---|---|---|---|---|
| 2000 | Ordering of Explanatory Power | 2010 | Ordering of Explanatory Power | 2020 | Ordering of Explanatory Power | |
| X1 | 0.4136 | 2 | 0.1535 | 16 | 0.1283 | 14 |
| X2 | 0.2075 | 13 | 0.2474 | 8 | 0.2123 | 9 |
| X3 | 0.3727 | 4 | 0.1584 | 15 | 0.1278 | 15 |
| X4 | 0.3992 | 3 | 0.2023 | 11 | 0.2143 | 8 |
| X5 | 0.2704 | 9 | 0.3169 | 6 | 0.1896 | 12 |
| X6 | 0.2485 | 11 | 0.3268 | 5 | 0.0882 | 16 |
| X7 | 0.3567 | 5 | 0.3802 | 3 | 0.2819 | 3 |
| X8 | 0.1476 | 15 | 0.1731 | 14 | 0.2793 | 4 |
| X9 | 0.1649 | 14 | 0.1979 | 12 | 0.1904 | 11 |
| X10 | 0.3191 | 7 | 0.3130 | 7 | 0.2299 | 7 |
| X11 | 0.2694 | 10 | 0.2135 | 9 | 0.1874 | 13 |
| X12 | 0.2719 | 8 | 0.2054 | 10 | 0.2037 | 10 |
| X13 | 0.2109 | 12 | 0.3550 | 4 | 0.2746 | 5 |
| X14 | 0.1422 | 16 | 0.1863 | 13 | 0.2333 | 6 |
| X15 | 0.4450 | 1 | 0.4380 | 1 | 0.5057 | 1 |
| X16 | 0.3493 | 6 | 0.3883 | 2 | 0.4415 | 2 |
Disclaimer/Publisher’s Note: The statements, opinions and data contained in all publications are solely those of the individual author(s) and contributor(s) and not of MDPI and/or the editor(s). MDPI and/or the editor(s) disclaim responsibility for any injury to people or property resulting from any ideas, methods, instructions or products referred to in the content. |
© 2025 by the authors. Licensee MDPI, Basel, Switzerland. This article is an open access article distributed under the terms and conditions of the Creative Commons Attribution (CC BY) license (https://creativecommons.org/licenses/by/4.0/).
Share and Cite
Wang, X.; Chen, P.; Sun, Y. Dynamic Evolution and Driving Mechanisms of Vulnerability in Coupled Urban Systems in Northeast China, 2000–2020. Sustainability 2025, 17, 6413. https://doi.org/10.3390/su17146413
Wang X, Chen P, Sun Y. Dynamic Evolution and Driving Mechanisms of Vulnerability in Coupled Urban Systems in Northeast China, 2000–2020. Sustainability. 2025; 17(14):6413. https://doi.org/10.3390/su17146413
Chicago/Turabian StyleWang, Xinlong, Peng Chen, and Yingyue Sun. 2025. "Dynamic Evolution and Driving Mechanisms of Vulnerability in Coupled Urban Systems in Northeast China, 2000–2020" Sustainability 17, no. 14: 6413. https://doi.org/10.3390/su17146413
APA StyleWang, X., Chen, P., & Sun, Y. (2025). Dynamic Evolution and Driving Mechanisms of Vulnerability in Coupled Urban Systems in Northeast China, 2000–2020. Sustainability, 17(14), 6413. https://doi.org/10.3390/su17146413
