Gradient-Specific Park Cooling Mechanisms for Sustainable Urban Heat Mitigation: A Multi-Method Synthesis of Causal Inference, Machine Learning and Geographical Detector
Abstract
1. Introduction
2. Materials and Methods
2.1. Study Area
2.2. Data Collection
2.3. Data Analysis
2.3.1. Quantification of PCI
2.3.2. Calculation of PCI Potential Influential Factor
2.3.3. Categorization of CUHI
2.3.4. Causal Inference Analysis
2.3.5. PCI Modeling and Assessment
3. Results
3.1. Interannual CUHI Gradient Variation
3.2. Gradient-Specific Causal Paths for PCI
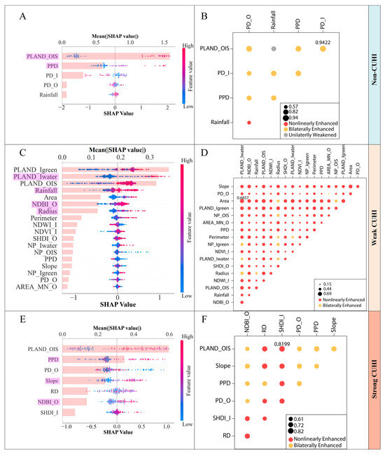
3.3. PCI Model Performance with Factor and Interaction Analysis
4. Discussion
4.1. Multidimensional Complementarity of PCI Attribution Approaches
4.2. Causal Inference in Feature Selection
5. Conclusions and Future Directions
Author Contributions
Funding
Institutional Review Board Statement
Informed Consent Statement
Data Availability Statement
Acknowledgments
Conflicts of Interest
Abbreviations
| ANM | Additive Noise Model | 
| Area | Park Area | 
| AREA_MN_I | Mean Area of the patches inside the park | 
| AREA_MN_O | Mean Area of the patches outside the park | 
| AT | Air Temperature in the park | 
| CLCD | China Land Cover Datasets | 
| CPDAG | Completed Partial Directed Acyclic Graph | 
| CUHI | Canopy-Layer Urban Heat Island | 
| DAG | Directed Acyclic Graph | 
| DEM | Digital Elevation Model | 
| GEE | Google Earth Engine | 
| Geodetector | Geographical Detector | 
| GWR | Geographically Weighted Regression | 
| LST | Land Surface Temperature | 
| NDBI_O | Normalized Difference Build-up Index outside the park | 
| NDVI_I | Normalized Difference Vegetation Index inside the park | 
| NDWI_I | Normalized Difference Water Index inside the park | 
| NP_Igreen | The number of green space patches inside the park | 
| NP_Iwater | The number of water body patches inside the park | 
| NP_OIS | The number of impervious surface patches outside the park | 
| PC | Peter–Clark | 
| PCI | Park Cooling Intensity | 
| PD_I | Patch Density inside the park | 
| PD_O | Patch Density outside the park | 
| Perimeter | Park Perimeter | 
| PLAND_Igreen | The percentage of green space inside the park | 
| PLAND_Iwater | The percentage of water bodies inside the park | 
| PLAND_OIS | The percentage of impervious surfaces outside the park | 
| PPD | Population Density | 
| R2 | Coefficient of Determination | 
| Radius | Park cooling buffer radius | 
| Rainfall | Rainfall in the park | 
| RD | Road Density | 
| RMSE | Root Mean Square Error | 
| SEM | Structural Equation Model | 
| SHAP | SHapley Additive exPlanations | 
| SHDI_I | Shannon’s Diversity Index inside the park | 
| SHDI_O | Shannon’s Diversity Index outside the park | 
| SUHI | Surface Urban Heat Island | 
| UHI | Urban Heat Island | 
| USGS | United States Geological Survey | 
References
- Chen, L.; Wang, X.; Cai, X.; Yang, C.; Lu, X. Combined Effects of Artificial Surface and Urban Blue-Green Space on Land Surface Temperature in 28 Major Cities in China. Remote Sens. 2022, 14, 448. [Google Scholar] [CrossRef]
 - Shi, D.; Song, J.; Huang, J.; Zhuang, C.; Guo, R.; Gao, Y. Synergistic Cooling Effects (SCEs) of Urban Green-Blue Spaces on Local Thermal Environment: A Case Study in Chongqing, China. Sustain. Cities Soc. 2020, 55, 102065. [Google Scholar] [CrossRef]
 - Wu, C.; Li, J.; Wang, C.; Song, C.; Chen, Y.; Finka, M.; La Rosa, D. Understanding the Relationship between Urban Blue Infrastructure and Land Surface Temperature. Sci. Total Environ. 2019, 694, 133742. [Google Scholar] [CrossRef] [PubMed]
 - Es-sakali, N.; Pfafferott, J.; Mghazli, M.O.; Cherkaoui, M. Towards Climate-Responsive Net Zero Energy Rural Schools: A Multi-Objective Passive Design Optimization with Bio-Based Insulations, Shading, and Roof Vegetation. Sustain. Cities Soc. 2025, 120, 106142. [Google Scholar] [CrossRef]
 - Gao, B.; Wang, J.; Stein, A.; Chen, Z. Causal Inference in Spatial Statistics. Spat. Stat. 2022, 50, 100621. [Google Scholar] [CrossRef]
 - Yu, Z.; Yang, G.; Zuo, S.; Jørgensen, G.; Koga, M.; Vejre, H. Critical Review on the Cooling Effect of Urban Blue-Green Space: A Threshold-Size Perspective. Urban For. Urban Green. 2020, 49, 126630. [Google Scholar] [CrossRef]
 - Peng, J.; Dan, Y.; Qiao, R.; Liu, Y.; Dong, J.; Wu, J. How to Quantify the Cooling Effect of Urban Parks? Linking Maximum and Accumulation Perspectives. Remote Sens. Environ. 2021, 252, 112135. [Google Scholar] [CrossRef]
 - Du, C.; Jia, W.; Chen, M.; Yan, L.; Wang, K. How Can Urban Parks Be Planned to Maximize Cooling Effect in Hot Extremes? Linking Maximum and Accumulative Perspectives. J. Environ. Manag. 2022, 317, 115346. [Google Scholar] [CrossRef]
 - Xu, C.; Huang, G.; Zhang, M. Comparative Analysis of the Seasonal Driving Factors of the Urban Heat Environment Using Machine Learning: Evidence from the Wuhan Urban Agglomeration, China, 2020. Atmosphere 2024, 15, 671. [Google Scholar] [CrossRef]
 - Tan, M.; Li, X. Quantifying the Effects of Settlement Size on Urban Heat Islands in Fairly Uniform Geographic Areas. Habitat Int. 2015, 49, 100–106. [Google Scholar] [CrossRef]
 - Xiao, Y.; Piao, Y.; Pan, C.; Lee, D.; Zhao, B. Using Buffer Analysis to Determine Urban Park Cooling Intensity: Five Estimation Methods for Nanjing, China. Sci. Total Environ. 2023, 868, 161463. [Google Scholar] [CrossRef] [PubMed]
 - Geng, X.; Yu, Z.; Zhang, D.; Li, C.; Yuan, Y.; Wang, X. The Influence of Local Background Climate on the Dominant Factors and Threshold-Size of the Cooling Effect of Urban Parks. Sci. Total Environ. 2022, 823, 153806. [Google Scholar] [CrossRef] [PubMed]
 - Guo, A.; Yue, W.; Yang, J.; Li, M.; Zhang, Z.; Xie, P.; Zhang, M.; Lu, Y.; He, T. Quantifying the Cooling Effect and Benefits of Urban Parks: A Case Study of Hangzhou, China. Sustain. Cities Soc. 2024, 113, 105706. [Google Scholar] [CrossRef]
 - Qiu, K.; Jia, B. The Roles of Landscape Both inside the Park and the Surroundings in Park Cooling Effect. Sustain. Cities Soc. 2020, 52, 101864. [Google Scholar] [CrossRef]
 - Liao, W.; Guldmann, J.-M.; Hu, L.; Cao, Q.; Gan, D.; Li, X. Linking Urban Park Cool Island Effects to the Landscape Patterns inside and Outside the Park: A Simultaneous Equation Modeling Approach. Landsc. Urban Plann. 2023, 232, 104681. [Google Scholar] [CrossRef]
 - Sun, Y.; Gao, C.; Li, J.; Gao, M.; Ma, R. Assessing the Cooling Efficiency of Urban Parks Using Data Envelopment Analysis and Remote Sensing Data. Theor. Appl. Climatol. 2021, 145, 903–916. [Google Scholar] [CrossRef]
 - Chen, M.; Jia, W.; Yan, L.; Du, C.; Wang, K. Quantification and Mapping Cooling Effect and Its Accessibility of Urban Parks in an Extreme Heat Event in a Megacity. J. Clean. Prod. 2022, 334, 130252. [Google Scholar] [CrossRef]
 - Zhu, W.; Sun, J.; Yang, C.; Liu, M.; Xu, X.; Ji, C. How to Measure the Urban Park Cooling Island? A Perspective of Absolute and Relative Indicators Using Remote Sensing and Buffer Analysis. Remote Sens. 2021, 13, 3154. [Google Scholar] [CrossRef]
 - Li, H.; Wang, G.; Tian, G.; Jombach, S. Mapping and Analyzing the Park Cooling Effect on Urban Heat Island in an Expanding City: A Case Study in Zhengzhou City, China. Land 2020, 9, 57. [Google Scholar] [CrossRef]
 - You, M.; Lai, R.; Lin, J.; Zhu, Z. Quantitative Analysis of a Spatial Distribution and Driving Factors of the Urban Heat Island Effect: A Case Study of Fuzhou Central Area, China. Int. J. Environ. Res. Public Health 2021, 18, 13088. [Google Scholar] [CrossRef]
 - Wang, T.; Tu, H.; Min, B.; Li, Z.; Li, X.; You, Q. The Mitigation Effect of Park Landscape on Thermal Environment in Shanghai City Based on Remote Sensing Retrieval Method. Int. J. Environ. Res. Public Health 2022, 19, 2949. [Google Scholar] [CrossRef] [PubMed]
 - Tian, P.; Li, J.; Pu, R.; Cao, L.; Liu, Y.; Zhang, H. Assessing the Cold Island Effect of Urban Parks in Metropolitan Cores: A Case Study of Hangzhou, China. Environ. Sci. Pollut. Res. 2023, 30, 80931–80944. [Google Scholar] [CrossRef] [PubMed]
 - Zhou, M.; Wang, R.; Guo, Y. How Urban Spatial Characteristics Impact Surface Urban Heat Island in Subtropical High-Density Cities Based on LCZs: A Case Study of Macau. Sustain. Cities Soc. 2024, 112, 105587. [Google Scholar] [CrossRef]
 - Ren, Z.; He, X.; Zheng, H.; Zhang, D.; Yu, X.; Shen, G.; Guo, R. Estimation of the Relationship between Urban Park Characteristics and Park Cool Island Intensity by Remote Sensing Data and Field Measurement. Forests 2013, 4, 868–886. [Google Scholar] [CrossRef]
 - Kong, F.; Yin, H.; Wang, C.; Cavan, G.; James, P. A Satellite Image-Based Analysis of Factors Contributing to the Green-Space Cool Island Intensity on a City Scale. Urban For. Urban Green. 2014, 13, 846–853. [Google Scholar] [CrossRef]
 - Asgarian, A.; Amiri, B.J.; Sakieh, Y. Assessing the Effect of Green Cover Spatial Patterns on Urban Land Surface Temperature Using Landscape Metrics Approach. Urban Ecosyst. 2015, 18, 209–222. [Google Scholar] [CrossRef]
 - Jin, A.; Ge, Y.; Zhang, S. Spatial Characteristics of Multidimensional Urban Vitality and Its Impact Mechanisms by the Built Environment. Land 2024, 13, 991. [Google Scholar] [CrossRef]
 - Kashki, A.; Karami, M.; Zandi, R.; Roki, Z. Evaluation of the Effect of Geographical Parameters on the Formation of the Land Surface Temperature by Applying OLS and GWR, a Case Study Shiraz City, Iran. Urban Clim. 2021, 37, 100832. [Google Scholar] [CrossRef]
 - Lundberg, S.M.; Erion, G.G.; Lee, S.-I. Consistent Individualized Feature Attribution for Tree Ensembles. arXiv 2019, arXiv:1802.03888. [Google Scholar]
 - Wang, X.; Meng, Q.; Zhang, L.; Hu, D. Evaluation of Urban Green Space in Terms of Thermal Environmental Benefits Using Geographical Detector Analysis. Int. J. Appl. Earth Obs. Geoinf. 2021, 105, 102610. [Google Scholar] [CrossRef]
 - Zhang, M.; Kafy, A.-A.; Ren, B.; Zhang, Y.; Tan, S.; Li, J. Application of the Optimal Parameter Geographic Detector Model in the Identification of Influencing Factors of Ecological Quality in Guangzhou, China. Land 2022, 11, 1303. [Google Scholar] [CrossRef]
 - Kim, S.W.; Brown, R.D. Urban Heat Island (UHI) Variations within a City Boundary: A Systematic Literature Review. Renew. Sustain. Energy Rev. 2021, 148, 111256. [Google Scholar] [CrossRef]
 - Yao, R.; Wang, L.; Huang, X.; Liu, Y.; Niu, Z.; Wang, S.; Wang, L. Long-Term Trends of Surface and Canopy Layer Urban Heat Island Intensity in 272 Cities in the Mainland of China. Sci. Total Environ. 2021, 772, 145607. [Google Scholar] [CrossRef]
 - Khamchiangta, D.; Dhakal, S. Physical and Non-Physical Factors Driving Urban Heat Island: Case of Bangkok Metropolitan Administration, Thailand. J. Environ. Manag. 2019, 248, 109285. [Google Scholar] [CrossRef] [PubMed]
 - Zhang, H.; Yin, Y.; An, H.; Lei, J.; Li, M.; Song, J.; Han, W. Surface Urban Heat Island and Its Relationship with Land Cover Change in Five Urban Agglomerations in China Based on GEE. Environ. Sci. Pollut. Res. 2022, 29, 82271–82285. [Google Scholar] [CrossRef] [PubMed]
 - Camilloni, I.; Barros, V. On the Urban Heat Island Effect Dependence on Temperature Trends. Clim. Change 1997, 37, 665–681. [Google Scholar] [CrossRef]
 - Chen, X.; Wang, Z.; Bao, Y. Cool Island Effects of Urban Remnant Natural Mountains for Cooling Communities: A Case Study of Guiyang, China. Sustain. Cities Soc. 2021, 71, 102983. [Google Scholar] [CrossRef]
 - Hamada, S.; Tanaka, T.; Ohta, T. Impacts of Land Use and Topography on the Cooling Effect of Green Areas on Surrounding Urban Areas. Urban For. Urban Green. 2013, 12, 426–434. [Google Scholar] [CrossRef]
 - Zhou, Y.; Zhao, H.; Mao, S.; Zhang, G.; Jin, Y.; Luo, Y.; Huo, W.; Pan, Z.; An, P.; Lun, F. Studies on Urban Park Cooling Effects and Their Driving Factors in China: Considering 276 Cities under Different Climate Zones. Build. Environ. 2022, 222, 109441. [Google Scholar] [CrossRef]
 - Wang, H.; Yang, Y.; Liu, S.; Xue, H.; Xu, T.; He, W.; Gao, X.; Jiang, R. Unveiling the Coupling Coordination and Interaction Mechanism between the Local Heat Island Effect and Urban Resilience in China. Sustainability 2024, 16, 2306. [Google Scholar] [CrossRef]
 - Calhoun, Z.D.; Willard, F.; Ge, C.; Rodriguez, C.; Bergin, M.; Carlson, D. Estimating the Effects of Vegetation and Increased Albedo on the Urban Heat Island Effect with Spatial Causal Inference. Sci. Rep. 2024, 14, 540. [Google Scholar] [CrossRef] [PubMed]
 - Liu, J.; Niyogi, D. Identification of Linkages between Urban Heat Island Magnitude and Urban Rainfall Modification by Use of Causal Discovery Algorithms. Urban Clim. 2020, 33, 100659. [Google Scholar] [CrossRef]
 - Glymour, C.; Zhang, K.; Spirtes, P. Review of Causal Discovery Methods Based on Graphical Models. Front. Genet. 2019, 10, 524. [Google Scholar] [CrossRef]
 - Hujoel, P.P.; Cunha-Cruz, J.; Kressin, N.R. Spurious Associations in Oral Epidemiological Research: The Case of Dental Flossing and Obesity. J. Clin. Periodontol. 2006, 33, 520–523. [Google Scholar] [CrossRef]
 - Chauhan, R.S.; Riis, C.; Adhikari, S.; Derrible, S.; Zheleva, E.; Choudhury, C.F.; Pereira, F.C. Determining Causality in Travel Mode Choice. Travel Behav. Soc. 2024, 36, 100789. [Google Scholar] [CrossRef]
 - Pietsch, W. The Causal Nature of Modeling with Big Data. Philos. Technol. 2016, 29, 137–171. [Google Scholar] [CrossRef]
 - Pearl, J. Causal Inference in Statistics: An Overview. Stat. Surv. 2009, 3, 96–146. [Google Scholar] [CrossRef]
 - Ssegane, H.; Tollner, E.W.; Mohamoud, Y.M.; Rasmussen, T.C.; Dowd, J.F. Advances in Variable Selection Methods I: Causal Selection Methods versus Stepwise Regression and Principal Component Analysis on Data of Known and Unknown Functional Relationships. J. Hydrol. 2012, 438–439, 16–25. [Google Scholar] [CrossRef]
 - Liao, W.; Cai, Z.; Feng, Y.; Gan, D.; Li, X. A Simple and Easy Method to Quantify the Cool Island Intensity of Urban Greenspace. Urban For. Urban Green. 2021, 62, 127173. [Google Scholar] [CrossRef]
 - Brunsdon, C.; Fotheringham, S.; Charlton, M. Geographically Weighted Regression. J. R. Stat. Soc. Ser. D Stat. 1998, 47, 431–443. [Google Scholar] [CrossRef]
 - Huang, B.; Wu, B.; Barry, M. Geographically and Temporally Weighted Regression for Modeling Spatio-Temporal Variation in House Prices. Int. J. Geogr. Inf. Sci. 2010, 24, 383–401. [Google Scholar] [CrossRef]
 - Le, T.D.; Hoang, T.; Li, J.; Liu, L.; Liu, H.; Hu, S. A Fast PC Algorithm for High Dimensional Causal Discovery with Multi-Core PCs. IEEE/ACM Trans. Comput. Biol. Bioinform. 2019, 16, 1483–1495. [Google Scholar] [CrossRef] [PubMed]
 - Hoyer, P.; Janzing, D.; Mooij, J.M.; Peters, J.; Schölkopf, B. Nonlinear Causal Discovery with Additive Noise Models. In Advances in Neural Information Processing Systems; Koller, D., Schuurmans, D., Bengio, Y., Bottou, L., Eds.; Curran Associates, Inc.: Red Hook, NY, USA, 2008; Volume 21. [Google Scholar]
 - Zheng, Y.; Huang, B.; Chen, W.; Ramsey, J.; Gong, M.; Cai, R.; Shimizu, S.; Spirtes, P.; Zhang, K. Causal-learn: Causal discovery in python. J. Mach. Learn. Res. 2024, 25, 1–8. [Google Scholar] [CrossRef]
 - Prokhorenkova, L.; Gusev, G.; Vorobev, A.; Dorogush, A.V.; Gulin, A. CatBoost: Unbiased Boosting with Categorical Features. In Proceedings of the 32nd International Conference on Neural Information Processing Systems, Montréal, QC, Canada, 3–8 December 2018; Curran Associates, Inc.: Red Hook, NY, USA, 2018; pp. 6639–6649. [Google Scholar]
 - Lu, C.; Zhang, S.; Xue, D.; Xiao, F.; Liu, C. Improved Estimation of Coalbed Methane Content Using the Revised Estimate of Depth and CatBoost Algorithm: A Case Study from Southern Sichuan Basin, China. Comput. Geosci. 2022, 158, 104973. [Google Scholar] [CrossRef]
 - Parsa, A.B.; Movahedi, A.; Taghipour, H.; Derrible, S.; Mohammadian, A. (Kouros) Toward Safer Highways, Application of XGBoost and SHAP for Real-Time Accident Detection and Feature Analysis. Accid. Anal. Prev. 2020, 136, 105405. [Google Scholar] [CrossRef]
 - Baptista, M.L.; Goebel, K.; Henriques, E.M.P. Relation between Prognostics Predictor Evaluation Metrics and Local Interpretability SHAP Values. Artif. Intell. 2022, 306, 103667. [Google Scholar] [CrossRef]
 - Song, Y.; Wang, J.; Ge, Y.; Xu, C. An Optimal Parameters-Based Geographical Detector Model Enhances Geographic Characteristics of Explanatory Variables for Spatial Heterogeneity Analysis: Cases with Different Types of Spatial Data. GISci. Remote Sens. 2020, 57, 593–610. [Google Scholar] [CrossRef]
 - Du, H.; Song, X.; Jiang, H.; Kan, Z.; Wang, Z.; Cai, Y. Research on the Cooling Island Effects of Water Body: A Case Study of Shanghai, China. Ecol. Indic. 2016, 67, 31–38. [Google Scholar] [CrossRef]
 - Zhong, Y.; Li, S.; Liang, X.; Guan, Q. Causal Inference of Urban Heat Island Effect and Its Spatial Heterogeneity: A Case Study of Wuhan, China. Sustain. Cities Soc. 2024, 115, 105850. [Google Scholar] [CrossRef]
 





| Data | Use | Sources | Types (Spatial Resolution)  | 
|---|---|---|---|
| Park | Park and Cooling Buffer Zone Designation | OpenStreetMap (https://download.geofabrik.de/asia/china.html (accessed on 13 June 2025))  | Shapefile | 
| Road | Road Density Calculation | ||
| Landsat Image | Spectral Index Calculation | Landsat Collection 2 (https://www.usgs.gov/landsat-missions (accessed on 13 June 2025))  | Raster data (30 m) | 
| LST | PCI Quantification | GEE (https://code.earthengine.google.com (accessed on 13 June 2025))  | Raster data (30 m) | 
| Land Cover | Landscape Metric Calculation | CLCD (https://zenodo.org/records/8176941 (accessed on 13 June 2025))  | Raster data (30 m) | 
| DEM | Elevation Retrieval Slope Calculation  | Geospatial Data Cloud (http://www.gscloud.cn (accessed on 13 June 2025))  | Raster data (30 m) | 
| Population | Population Density Calculation | LandScan (https://landscan.ornl.gov/citations (accessed on 13 June 2025))  | Raster data (1 km) | 
| Meteorological Data | Rainfall and Air Temperature Retrieval | National Tibetan Plateau Data Center (http://data.tpdc.ac.cn (accessed on 13 June 2025)) | Raster data (1 km) | 
| Categories | Variables | Description | 
|---|---|---|
| Topographical Factors | Elevation | Elevation of the park | 
| Slope | Slope of the park | |
| Socio-economic Factors | PPD | Population Density | 
| RD | Road Density | |
| Meteorological Factors | AT | Air Temperature in the park | 
| Rainfall | Rainfall in the park | |
| Land Cover Factors | NDVI_I | Normalized Difference Vegetation Index (NDVI) inside the park | 
| NDWI_I | Normalized Difference Water Index (NDWI) inside the park | |
| NDBI_O | Normalized Difference Build-up Index (NDBI) outside the park | |
| Area | Park Area | |
| Perimeter | Park Perimeter | |
| Radius | Park cooling buffer radius | |
| PD_I | Patch Density inside the park | |
| PD_O | Patch Density outside the park | |
| AREA_MN_I | Mean Area of the patches inside the park | |
| AREA_MN_O | Mean Area of the patches outside the park | |
| SHDI_I | Shannon’s Diversity Index inside the park | |
| SHDI_O | Shannon’s Diversity Index outside the park | |
| NP_Igreen | The number of green space patches inside the park | |
| NP_Iwater | The number of water body patches inside the park | |
| NP_OIS | The number of impervious surface patches outside the park | |
| PLAND_Igreen | The percentage of green space inside the park | |
| PLAND_Iwater | The percentage of water bodies inside the park | |
| PLAND_OIS | The percentage of impervious surfaces outside the park | 
| Criterion | Interaction | 
|---|---|
| Nonlinearly weakened | |
| Unilaterally weakened | |
| Bilaterally enhanced | |
| Independent | |
| Nonlinearly enhanced | 
| Non-CUHI | Weak CUHI | Strong CUHI | Standard Accepted Levels | |
|---|---|---|---|---|
| Comparative fit index (CFI) | 0.886 | 0.825 | 0.955 | ≥0.95 | 
| Goodness-of-fit index (GFI) | 0.862 | 0.812 | 0.923 | Closer to 1.0 is preferred | 
| Adjusted goodness-of-fit index (AGFI) | 0.787 | 0.782 | 0.892 | Closer to 1.0 is preferred | 
| Normed fit index (NFI) | 0.862 | 0.813 | 0.923 | >0.90 | 
| Tucker–Lewis index (TLI) | 0.824 | 0.797 | 0.937 | >0.90 | 
| Root Mean Square Error of Approximation (RMSEA) | 0.223 | 0.160 | 0.095 | <0.08 good, <0.06 excellent | 
| Akaike information criterion (AIC) | 18.634 | 63.339 | 25.261 | The lower, the better | 
| Bayesian information criterion (BIC) | 41.941 | 208.008 | 63.595 | The lower, the better | 
| Log likelihood | 0.683 | 4.330 | 0.350 | |
| Degree of freedom (Dof) | 11 | 154 | 23 | |
| Degree of freedom Baseline | 17 | 179 | 32 | |
| Chi-squared test | 51.911 | 1779.850 | 52.114 | |
| p-value for Chi-squared test | 0.000 | 0.000 | 0.000 | >0.05 | 
| Chi-squared test Baseline | 376.267 | 9495.780 | 672.569 | 
| CUHI Gradients | Full-Factor | Causal-Factor | SHAP-Optimized Factor | ||||||
|---|---|---|---|---|---|---|---|---|---|
| Number of Factors | RMSE | R2 | Number of Factors | RMSE | R2 | Number of Factors | RMSE | R2 | |
| Non-CUHI | 24 | 0.78 ± 0.11 | 0.87 ± 0.05 | 5 | 0.97 ± 0.10 | 0.80 ± 0.06 | 5 | 0.79 ± 0.08 | 0.86 ± 0.04 | 
| Weak CUHI | 24 | 0.83 ± 0.06 | 0.74 ± 0.03 | 18 | 0.82 ± 0.06 | 0.75 ± 0.03 | 18 | 0.83 ± 0.06 | 0.74 ± 0.04 | 
| Strong CUHI | 24 | 0.87 ± 0.08 | 0.72 ± 0.06 | 7 | 0.90 ± 0.09 | 0.70 ± 0.05 | 7 | 0.92 ± 0.09 | 0.69 ± 0.07 | 
Disclaimer/Publisher’s Note: The statements, opinions and data contained in all publications are solely those of the individual author(s) and contributor(s) and not of MDPI and/or the editor(s). MDPI and/or the editor(s) disclaim responsibility for any injury to people or property resulting from any ideas, methods, instructions or products referred to in the content.  | 
© 2025 by the authors. Licensee MDPI, Basel, Switzerland. This article is an open access article distributed under the terms and conditions of the Creative Commons Attribution (CC BY) license (https://creativecommons.org/licenses/by/4.0/).
Share and Cite
Ling, B.; Huang, J.; Luo, C. Gradient-Specific Park Cooling Mechanisms for Sustainable Urban Heat Mitigation: A Multi-Method Synthesis of Causal Inference, Machine Learning and Geographical Detector. Sustainability 2025, 17, 5800. https://doi.org/10.3390/su17135800
Ling B, Huang J, Luo C. Gradient-Specific Park Cooling Mechanisms for Sustainable Urban Heat Mitigation: A Multi-Method Synthesis of Causal Inference, Machine Learning and Geographical Detector. Sustainability. 2025; 17(13):5800. https://doi.org/10.3390/su17135800
Chicago/Turabian StyleLing, Bohua, Jiani Huang, and Chengtao Luo. 2025. "Gradient-Specific Park Cooling Mechanisms for Sustainable Urban Heat Mitigation: A Multi-Method Synthesis of Causal Inference, Machine Learning and Geographical Detector" Sustainability 17, no. 13: 5800. https://doi.org/10.3390/su17135800
APA StyleLing, B., Huang, J., & Luo, C. (2025). Gradient-Specific Park Cooling Mechanisms for Sustainable Urban Heat Mitigation: A Multi-Method Synthesis of Causal Inference, Machine Learning and Geographical Detector. Sustainability, 17(13), 5800. https://doi.org/10.3390/su17135800
        
