Low-Carbon Optimal Operation Strategy of Multi-Energy Multi-Microgrid Electricity–Hydrogen Sharing Based on Asymmetric Nash Bargaining
Abstract
1. Introduction
- (1)
- By expanding electricity sharing into electricity and hydrogen sharing, an optimal operation model of MEMG electricity–hydrogen sharing based on ANB is established, realizing the multi-energy synergistic operation of the MEMG network.
- (3)
- By adding CCSs and P2G to conventional CHP units and further P2G technology into two processes, electric hydrogen generation and methanation, efficient utilization of carbon and hydrogen energy was accomplished, boosting low-carbon system operation.
- (3)
- The model is distributed and solved using the improved ADMM algorithm, which dynamically corrects the penalty factor using the quantitative relationship between the original residuals and the pairwise residuals, and has the benefits of fewer iterations and shorter computation time.
2. MEMG Network Electricity–Hydrogen Shared Operation Architecture
3. Multi-Energy MG Model
3.1. Multi-Energy MG System Architecture
3.2. Device Model
3.2.1. CCS-P2G-CHP Model
- 1.
- CHP
- (1)
- Left lower limit: determined by the larger of the two parts:
- (a)
- Weakening of the lower limit of electrical power by thermal power:
- (b)
- Adjustment of thermal power benchmark:
- (2)
- Right upper limit:
- 2.
- CCS
- 3.
- P2G
- (a)
- EL
- (b)
- MR
- (c)
- HES
3.2.2. ESS
3.2.3. DR
3.3. Theoretical Model
3.3.1. Objective Function
- (1)
- Operating costs of CHP units
- (2)
- External interaction cost
- (3)
- Operational degradation cost of ESS
- (4)
- Operational degradation cost of HES
- (5)
- Carbon trading costs
- (6)
- DR cost
- (7)
- Electricity transmission cost
- (8)
- Electricity trading cost
- (9)
- Hydrogen energy transmission cost
- (10)
- Hydrogen energy trading cost
3.3.2. Constraints
- (1)
- Power balance constraint
- (2)
- Heat power balance constraint
- (3)
- Hydrogen energy balance constraint
- (4)
- Natural gas balance constraint
- (5)
- Electricity trading constraints
- (6)
- Hydrogen trading constraints
3.4. Linearization of the Uncertainty Model for PV and WT Output
4. MEMG Electricity–Hydrogen Sharing Optimization Model Based on Asymmetric Nash Bargaining
4.1. Nash Bargaining Problem
4.2. Equivalent Transformation of Problems
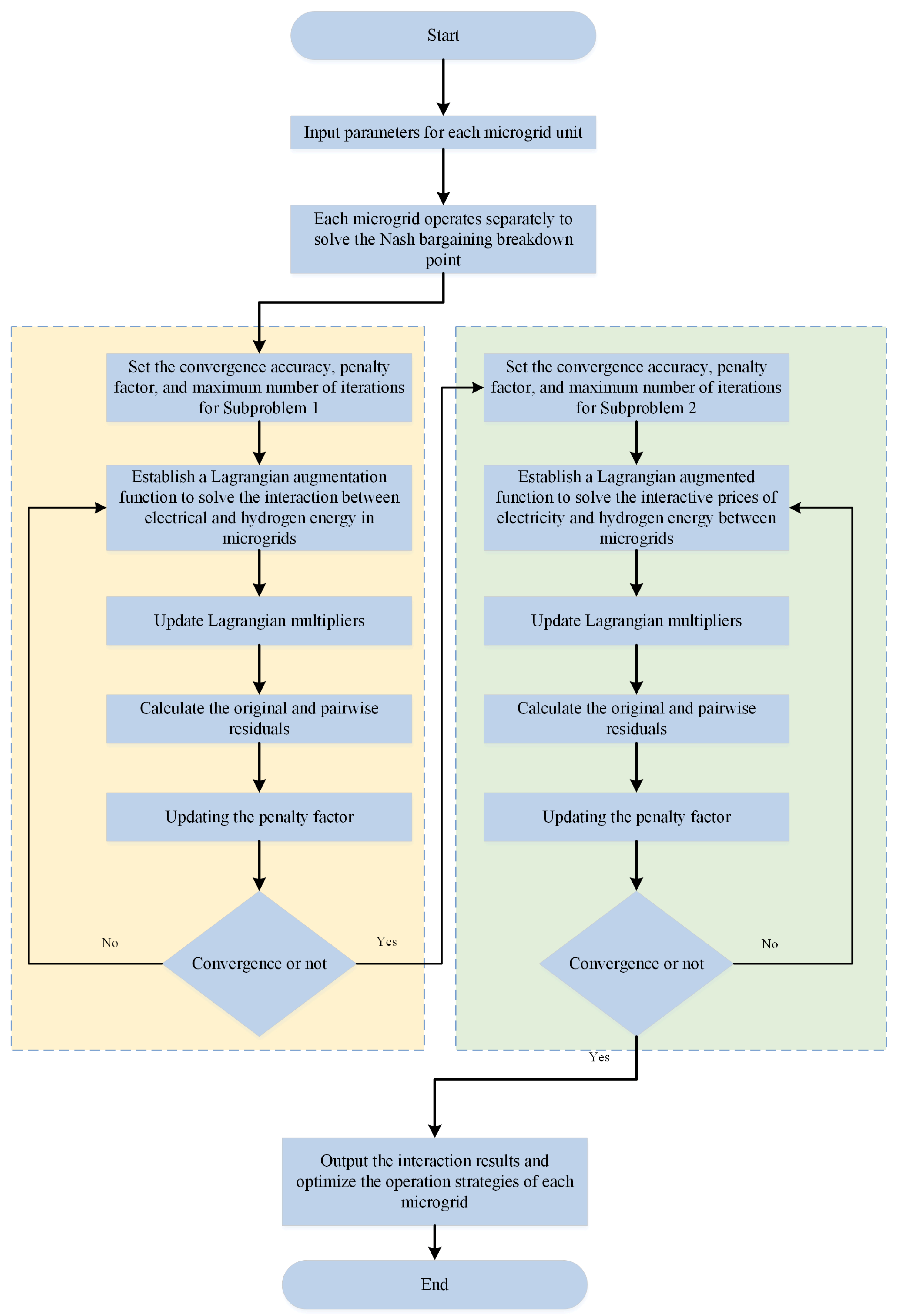
5. Model Solution
5.1. Improved ADMM Algorithm
5.2. Solution to Subproblem 1
- (1)
- The electricity trading and the hydrogen energy trading are coupled variables satisfying and . Therefore, the MG augmented Lagrange function for subproblem 1 can be expressed as follows:
- (2)
- updates its own energy trading strategy.
- (3)
- Lagrange multipliers are updated as a rule.
- (4)
- Calculate the original residual and pairwise residual, and update the penalty factor according to Equation (69).
- (5)
- Determining the convergence of the algorithm
5.3. Solution to Subproblem 2
- (1)
- Calculate the bargaining power of each MG;
- (2)
- The electricity trading price and the hydrogen trading price are coupled variables satisfying and ; therefore, the MG’s augmented Lagrange function of subproblem 2 can be expressed as follows.
- (3)
- updates its own price strategy for trading electricity and hydrogen energy.
- (4)
- Lagrange multipliers are updated as a rule.
- (5)
- Calculate the original residual and pairwise residual, and update the penalty factor according to Equation (69).
- (6)
- Determining the convergence of the algorithm
6. Case Study
6.1. Basic Data
6.2. Analysis of the Optimization Results of Electricity–Hydrogen Sharing in MEMG Network
6.2.1. Case Comparison
- (1)
- In terms of operating costs, the cost of each MG in Case 2 decreased by 3624.58, 2637.71, and 2128.98 CNY compared to Case 1, with decrease rates of 12.25%, 9.55%, and 7.60%, respectively. The total cost of the MEMG network is reduced by 8931.27 CNY, with a decrease rate of 9.85%. WT and PV power consumption rates increased by 5.26%, 15.95%, and 3.68%, respectively. The cost of each MG in Case 4 is reduced by 5894.14, 3672.44, and 2860.64 CNY, with a decrease rate of 47.86%, 14.89%, and 14.56%, respectively. Compared to Case 3, the total cost of the MEMG network is reduced by 12431.22 CNY, with a decrease rate of 21.97%. WT and PV power consumption rates increased by 1.21%, 15.71%, and 9.09%, respectively. This is because the MEMG network prioritizes the use of renewable energy sources to achieve energy trading. Each MG reduces CHP unit generation, which reduces natural gas and electricity purchasing and reduces the cost, while each MG’s renewable energy consumption rate is significantly improved. It can be seen that the MEMG system played a significant role in promoting the consumption of new energy and reducing operating costs.
- (2)
- In terms of reducing carbon emissions, compared with Case 1, the carbon emission reduction ratios of each MG in Case 2 are 0.47%, 4.28%, and 3.77%, and the carbon emission reduction ratio of the MEMG network is 8.51%. The carbon trading cost of each MG was reduced by 1411.63, 345.99, and 83.01 CNY, with decrease rates of 8.21%, 9.44%, and 26.62%, respectively. The carbon trading cost of the MEMG network was reduced by 1840.63 CNY, with a decrease rate of 9.03%. Compared with Case 3, the reduction ratio of carbon emissions of each MG in Case 4 is 1.18%, 7.70%, and 4.93%, and the reduction ratio of carbon emissions in the MEMG network is 13.81%. The carbon transaction cost of each MG decreased by 170.41, 617.59, and 78.84 CNY, with decrease rates of 0.68%, 15.21%, and 7.04%, respectively. The MEMG network carbon transaction cost decreased by 866.84 CNY, with a decrease rate of 2.86%. This is due to the energy trading between MGs, which reduces the power generation of the CHP units, thus reducing carbon emissions from fuel combustion. The MEMG system achieves low-carbon operation by dynamically adjusting the operation mode and power allocation of microgrids, prioritizing the use of renewable energy to meet load demand.
- (3)
- Regarding the economic benefits of CHP with P2G and a CCS, the cost of each MG in Case 3 decreased by 17,764.45, 2947.91, and 8320.20 CNY compared to Case 1, with a decrease rate of 60.05%, 10.68%, and 29.72%, respectively. The consumption rates of WT and PV power increased by 4.05%, 1.25%, and 1.64%, respectively. The cost of each MG in Case 4 is reduced by 20,034.01, 3982.63, and 9055.86 CNY, with decrease rates of 70.17%, 15.95%, and 35.01%, respectively. Compared to Case 2, the WT and PV energy consumption rates are unchanged, because in the case of MG energy sharing, the WT and PV energy consumption rates are 100 percent in all MG. By integrating P2G technology with conventional CHP units, the EL primarily converts surplus PV and WT into hydrogen energy while simultaneously producing natural gas. This natural gas is then fed into the CHP unit to meet electrical and thermal demands, thereby enhancing renewable energy utilization and reducing the system’s dependence on external natural gas and electricity purchases, ultimately lowering operational costs for each microgrid.
- (4)
- Regarding the low carbon benefits of CHP with P2G and a CCS, compared with Case 1, the reduction ratio of carbon emissions of each MG in Case 3 is 2.84%, 2.77%, and 5.51%, and the reduction ratio of carbon emissions in the MEMG network is 11.12%. The carbon trading cost of each MG decreased by 7973.53, 394.44, and 396.00 CNY, with a rate of decrease of 46.36%, 10.07%, and 26.62%, respectively. The carbon trading cost of the MEMG network was reduced by 8763.97 CNY, with a decrease rate of 40.59%. Compared with Case 2, the reduction ratio of carbon emissions of each MG in Case 4 is 3.54%, 6.25% and 8.99%, and the reduction ratio of carbon emissions in the MEMG network is 18.78%. The carbon trading cost of each MG decreased by 6732.31, 666.04, and 282.00 CNY, with a rate of decrease of 36.17%, 16.60%, and 30.74%, respectively. The carbon trading cost of the MEMG network decreased by 7680.35 CNY, with a decrease rate of 32.62%. The integration of the CCS with conventional CHP systems enables direct sequestration of combustion-generated carbon dioxide, significantly reducing the operational carbon footprint. Furthermore, the P2G unit may generate natural gas using renewable energy, which lowers the amount of natural gas and electricity the system must purchase and can further lower carbon emissions. It shows that the CCS unit and the P2G unit can effectively realize the low-carbon operation of the MEMG network.
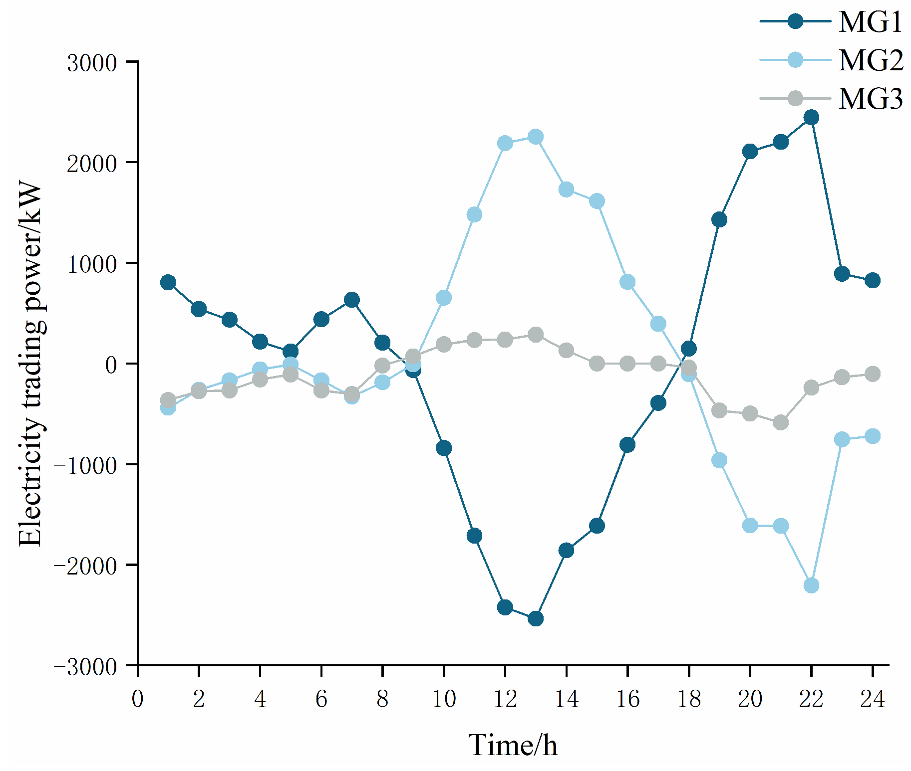
6.2.2. Analysis of the Optimization Results of Electricity–Hydrogen Sharing in MEMG Network
6.3. Analysis of Benefit Distribution Results Based on ANB
6.4. Effectiveness Analysis of Improved ADMM Algorithm
6.5. Result Analysis of Robust Optimization Methods
6.6. Analysis of the Results of Different Scheduling Methods
7. Conclusions
- (1)
- The suggested MEMG electricity–hydrogen sharing model, which is based on ANB, mitigates carbon emissions, increases each MG’s economy, and saves the overall cost of the MEMG network compared to MG’s independent operation. Specifically, the cost of each MG decreased by 5894.14, 3672.44, and 2806.64 CNY, respectively, while the total cost of the MEMG network decreased by 12,431.22 CNY. The electricity consumption of WT and PV power generation increased by 1.21%, 15.71%, and 9.09%, respectively, with a reduction rate of 1.18%, 8%, and 9.25% in carbon emissions.
- (2)
- Low-carbon operation of the system was achieved with the addition of P2G and a CCS to the conventional CHP units. Specifically, the carbon emission reduction ratios were 2.84%, 2.77%, and 5.51% for each MG and 11.12% for the MEMG network.
- (3)
- Compared with the benefit distribution mechanism based on symmetric Nash bargaining, this study proposes an ANB profit distribution model that takes the contribution of each MG as the bargaining power, which can achieve a fair distribution of benefits after electricity–hydrogen sharing and effectively stimulate the enthusiasm of each MG to participate in energy trading.
- (4)
- The improved ADMM approach has strong convergence because it dynamically adjusts the penalty factor in accordance with the quantitative relationship between the paired residuals and the original residuals. Compared with the traditional ADMM algorithm, the number of iterations is reduced by nearly 40%; therefore, the improved ADMM algorithm achieves an efficient solution to the MEMG network operation problem while protecting the privacy of each MG.
Author Contributions
Funding
Institutional Review Board Statement
Informed Consent Statement
Data Availability Statement
Conflicts of Interest
Appendix A

| Parameters | Values | Parameters | Values |
|---|---|---|---|
| 0.35 | 0.01 | ||
| 35 | 0.95 | ||
| 0.15 | 500 | ||
| 0.2 | 1800 | ||
| 0.85 | 500 | ||
| 0.9 | 600 | ||
| 0 | 0.55 | ||
| 600 | 0.65 | ||
| 0 | 18.20 | ||
| 300 | 0.01176 | ||
| 1200 | 0.031 | ||
| 3000 | |||
| 0.55 | 0.01 | ||
| 1.02 | 0.005 | ||
| 0.88 | 0.425 | ||
| 0.55 | 0.01 | ||
| 2% | 0.03 | ||
| 0.93 | 0.01 | ||
| 0.93 | 0.016 | ||
| 10 | 0.01 | ||
| 100 | 0.95 | ||
| 50 | 2000 | ||
| 50 | 50 |
| Parameters | Time Periods | Price/(CNY/(kW·h)) |
|---|---|---|
| Electricity price | Valley tariff (7–23 h) | 0.4 |
| Parity tariff (8–11 h,15–18 h) | 0.75 | |
| Peak tariff (12–14 h,19–22 h) | 1.2 | |
| Natural gas price | all day | 3.5 (CNY/m3) |







References
- Fang, X.; Dong, W.; Wang, Y.; Yang, Q. Multiple time-scale energy management strategy for a hydrogen-based multi-energy microgrid. Appl. Energy 2022, 328, 120195. [Google Scholar] [CrossRef]
- Qian, K.; Lv, T.; Yuan, Y. Integrated Energy System Planning Optimization Method and Case Analysis Based on Multiple Factors and A Three-Level Process. Sustainability 2021, 13, 7425. [Google Scholar] [CrossRef]
- Wang, M.; Shi, Z.; Luo, W.; Sui, Y.; Wu, D. Distributionally robust optimal scheduling of integrated energy systems including hydrogen fuel cells considering uncertainties. Energy Rep. 2023, 10, 1575–1588. [Google Scholar] [CrossRef]
- Karimi, H.; Jadid, S. A collaborative hierarchal optimization framework for sustainable multi-microgrid systems considering generation and demand-side flexibilities. Sustain. Energy Grids Networks 2023, 35, 101087. [Google Scholar] [CrossRef]
- Zhang, G.; Niu, Y.; Xie, T.; Zhang, K. Multi-level distributed demand response study for a multi-park integrated energy system. Energy Rep. 2023, 9, 2676–2689. [Google Scholar] [CrossRef]
- Wang, K.; Liang, Y.; Jia, R.; Wu, X.; Wang, X.; Dang, P. Two-stage stochastic optimal scheduling for multi-microgrid networks with natural gas blending with hydrogen and low carbon incentive under uncertain envinronments. J. Energy Storage 2023, 72, 108319. [Google Scholar] [CrossRef]
- Cui, Y.; Xu, Y.; Wang, Y.; Zhao, Y.; Zhu, H.; Cheng, D. Peer-to-peer energy trading with energy trading consistency in interconnected multi-energy microgrids: A multi-agent deep reinforcement learning approach. Int. J. Electr. Power Energy Syst. 2024, 156, 109753. [Google Scholar] [CrossRef]
- Zhang, K.; Gao, C.; Zhang, G.; Xie, T.; Li, H. Electricity and heat sharing strategy of regional comprehensive energy multi-microgrid based on double-layer game. Energy 2024, 293, 130655. [Google Scholar] [CrossRef]
- Ruan, H.; Gao, H.; Qiu, H.; Gooi, H.B.; Liu, J. Distributed operation optimization of active distribution network with P2P electricity trading in blockchain environment. Appl. Energy 2023, 331, 120405. [Google Scholar] [CrossRef]
- Esfahani, M.M. A hierarchical blockchain-based electricity market framework for energy transactions in a security-constrained cluster of microgrids. Int. J. Electr. Power Energy Syst. 2022, 139, 108011. [Google Scholar] [CrossRef]
- Hamouda, M.R.; Nassar, M.E.; Salama, M. Blockchain-based sequential market-clearing platform for enabling energy trading in Interconnected Microgrids. Int. J. Electr. Power Energy Syst. 2023, 144, 108550. [Google Scholar] [CrossRef]
- Xu, Z.; Wang, Y.; Dong, R.; Li, W. Research on multi-microgrid power transaction process based on blockchain Technology. Electr. Power Syst. Res. 2022, 213, 108649. [Google Scholar] [CrossRef]
- Yan, W.; Liu, J. Optimization Strategy for Master-slave Game Operation in Multi-microgridMarket Based on Deep Learning. Proc. CSU-EPSA 2022, 34, 120–128. [Google Scholar] [CrossRef]
- Wu, Q.; Xie, Z.; Li, Q.; Ren, H.; Yang, Y. Economic optimization method of multi-stakeholder in a multi-microgrid system based on Stackelberg game theory. Energy Rep. 2022, 8, 345–351. [Google Scholar] [CrossRef]
- Li, Y.; Zhang, X.; Wang, Y.; Qiao, X.; Jiao, S.; Cao, Y.; Xu, Y.; Shahidehpour, M.; Shan, Z. Carbon-oriented optimal operation strategy based on Stackelberg game for multiple integrated energy microgrids. Electr. Power Syst. Res. 2023, 224, 109778. [Google Scholar] [CrossRef]
- Du, J.; Han, X.; Wang, J. Distributed cooperation optimization of multi-microgrids under grid tariff uncertainty: A nash bargaining game approach with cheating behaviors. Int. J. Electr. Power Energy Syst. 2024, 155, 109644. [Google Scholar] [CrossRef]
- Xu, J.; Yi, Y. Multi-microgrid low-carbon economy operation strategy considering both source and load uncertainty: A Nash bargaining approach. Energy 2022, 263, 125712. [Google Scholar] [CrossRef]
- Duan, P.; Zhao, B.; Zhang, X.; Fen, M. A day-ahead optimal operation strategy for integrated energy systems in multi-public buildings based on cooperative game. Energy 2023, 275, 127395. [Google Scholar] [CrossRef]
- Jun, Z.; Min, Z.; Zhang, S.; Qi, Y. Optimization Strategy for Cooperative Operation of Multiple Microgrids Considering Carbon Trading and New Energy Uncertainty. Electr. Power 2023, 56, 62–71. [Google Scholar]
- Chen, Y.; Pei, W.; Ma, T.; Xiao, H. Asymmetric Nash bargaining model for peer-to-peer energy transactions combined with shared energy storage. Energy 2023, 278, 127980. [Google Scholar] [CrossRef]
- Wu, J.; Lou, P.; Guang, M.; Huang, Y.; Zhang, Y. Operation Optimization Strategy of Multi-microgrids Energy Sharing Based on Asymmetric Nash Bargaining. Power Syst. Technol. 2022, 46, 2711–2723. [Google Scholar]
- Ding, J.; Gao, C.; Song, M.; Yan, X.; Chen, T. Optimal operation of multi-agent electricity-heat-hydrogen sharing in integrated energy system based on Nash bargaining. Int. J. Electr. Power Energy Syst. 2023, 148, 108930. [Google Scholar] [CrossRef]
- Li, Z.; Wu, L.; Xu, Y.; Wang, L.; Yang, N. Distributed tri-layer risk-averse stochastic game approach for energy trading among multi-energy microgrids. Appl. Energy 2022, 331, 120282. [Google Scholar] [CrossRef]
- Shuai, X.; Wang, X.; Wu, X.; Wang, Y.; Song, Z.; Wang, B.; Ma, Z. Peer-to-peer multi-energy distributed trading for interconnected microgrids: A general Nash bargaining approach. Int. J. Electr. Power Energy Syst. 2022, 138, 107892. [Google Scholar] [CrossRef]
- Cui, M.; Xuan, M.; Lu, Z.; He, L. Operation Optimization Strategy of Multi Integrated Energy Service Companies Based on Cooperative Game Theory. Proc. CSEE 2022, 42, 3548–3564. [Google Scholar] [CrossRef]
- Luo, P.; Zhou, H.; Xu, L.; Lv, Q.; Wu, Q. Day-ahead Optimal Scheduling of Multi-microgrids with Combined Cooling. Heat. Power Based Interval Optimization. Autom. Electr. Power Syst. 2022, 46, 137–146. [Google Scholar]
- Zheng, W.; Lu, H.; Zhu, J. Incentivizing cooperative electricity-heat operation: A distributed asymmetric Nash bargaining mechanism. Energy 2023, 280, 128041. [Google Scholar] [CrossRef]
- Gao, H.; Cai, W.; He, S.; Jiang, J.; Liu, J. Multi-energy sharing optimization for a building cluster towards net-zero energy system. Appl. Energy 2023, 350, 121778. [Google Scholar] [CrossRef]
- Ding, L.; Cui, Y.; Yan, G.; Huang, Y.; Fan, Z. Distributed energy management of multi-area integrated energy system based on multi-agent deep reinforcement learning. Int. J. Electr. Power Energy Syst. 2024, 157, 109867. [Google Scholar] [CrossRef]
- Dong, L.; Yang, Z.; Qiao, Y.; Cheng, S.; Wang, X.; Pu, T. Optimization and scheduling of integrated energy multi microgrid systems based on hierarchical constraint reinforcement learning. J. Electr. Eng. Technol. 2024, 39, 1436–1453. [Google Scholar] [CrossRef]
- Shen, R.; Zheng, R.; Yang, D.; Zhao, J. Two-layer energy dispatching and collaborative optimization of regional integrated energy system considering stakeholders game and flexible load management. Energy Convers. Manag. 2025, 329, 119656. [Google Scholar] [CrossRef]
- Zhong, J.; Cao, Y.; Li, Y.; Tan, Y.; Peng, Y.; Cao, L.; Zeng, Z. Distributed modeling considering uncertainties for robust operation of integrated energy system. Energy 2021, 224, 120179. [Google Scholar] [CrossRef]
- Li, S.; Zhang, L.; Liu, X.; Zhu, C. Collaborative operation optimization and benefit-sharing strategy of rural hybrid renewable energy systems based on a circular economy: A Nash bargaining model. Energy Convers. Manag. 2023, 283, 116918. [Google Scholar] [CrossRef]
- Zhang, Z.; Wang, Y.; Wang, C.; Su, Y.; Wang, Y.; Dai, Y.; Cui, C.; Zhang, W. Distributed Chance-Constrained Optimal Dispatch for Integrated Energy System with Electro-Thermal Couple and Wind-Storage Coordination. IEEE Trans. Ind. Appl. 2024, 61, 833–846. [Google Scholar] [CrossRef]
- Tan, J.; Wu, Q.; Wei, W.; Liu, F.; Li, C.; Zhou, B. Decentralized robust energy and reserve Co-optimization for multiple integrated electricity and heating systems. Energy 2020, 205, 118040. [Google Scholar] [CrossRef]
- Qin, G.; Yan, Q.; Kammen, D.M.; Shi, C.; Xu, C. Robust optimal dispatching of integrated electricity and gas system considering refined power-to-gas model under the dual carbon target. J. Clean. Prod. 2022, 371, 133451. [Google Scholar] [CrossRef]
- Song, X.; Li, W.; Zhou, J.; Liu, X.; Sun, Y. Low-carbon economic dispatch considering P2G and load flexibility characteristic under carbon trading mechanism. Electr. Meas. Instrum. 2022, 423, 138812. [Google Scholar]
- Lan, L.; Zhang, Y.; Zhang, X.; Zhang, X. Price effect of multi-energy system with CCS and P2G and its impact on carbon-gas-electricity sectors. Appl. Energy 2024, 359, 122713. [Google Scholar] [CrossRef]
- Wu, Q.; Li, C. Modeling and operation optimization of hydrogen-based integrated energy system with refined power-to-gas and carbon-capture-storage technologies under carbon trading. Energy 2023, 270, 126832. [Google Scholar] [CrossRef]
- Liu, H.; Ma, L.; Wang, Z.; Liu, Y.; Alsaadi, F.E. An overview of stability analysis and state estimation for memristive neural networks. Neurocomputing 2020, 391, 1–12. [Google Scholar] [CrossRef]
- Chen, Y.; Lu, X.; Zhang, H.; Zhao, C.; Xu, Y. Optimal configuration of integrated energy station using adaptive operation mode of combined heat and power units. Int. J. Electr. Power Energy Syst. 2023, 152, 109171. [Google Scholar] [CrossRef]
- Wu, Q.; Xie, Z.; Ren, H.; Li, Q.; Yang, Y. Optimal trading strategies for multi-energy microgrid cluster considering demand response under different trading modes: A comparison study. Energy 2022, 254, 124448. [Google Scholar] [CrossRef]
- Cui, Y.; Yan, S.; Zhong, Z.; Wang, Z.; Zhang, P.; Zhao, Y. Optimal Thermoelectric Dispatching of Regional Integrated Energy System with Power-to-gas. Power Syst. Technol. 2020, 44, 4254–4264. [Google Scholar] [CrossRef]
- Ma, Y.; Wang, H.; Hong, F.; Yang, J.; Chen, Z.; Cui, H.; Feng, J. Modeling and optimization of combined heat and power with power-to-gas and carbon capture system in integrated energy system. Energy 2021, 236, 121392. [Google Scholar] [CrossRef]
- Wu, Q.; Li, C. Economy-environment-energy benefit analysis for green hydrogen based integrated energy system operation under carbon trading with a robust optimization model. J. Energy Storage 2022, 55, 105560. [Google Scholar] [CrossRef]
- Ma, T.; Pei, W.; Xiao, H.; Li, D.; Lv, X.; Hou, K. Cooperative Operation Method for Wind-solar-hydrogen Multi-agent Energy System Based on Nash Bargaining Theory. Proc. CSEE 2021, 41, 25–39. [Google Scholar] [CrossRef]
- Cui, S.; Wang, Y.-W.; Liu, X.-K.; Wang, Z.; Xiao, J.-W. Economic Storage Sharing Framework: Asymmetric Bargaining-Based Energy Cooperation. IEEE Trans. Ind. Inform. 2021, 17, 7489–7500. [Google Scholar] [CrossRef]
- Luo, Z.; Wang, Q.; Wang, H.; Zhao, W.; Yang, L.; Sheng, X. Optimal scheduling of comprehensive energy systems considering carbon capture and electricity to gas conversion. Electr. Power Autom. Equip. 2023, 42, 127–134. [Google Scholar] [CrossRef]
- Zhang, Q.S.; Huang, X.S. Analysis of domestic and foreign hydrogen energy industrial policies andtechnical economy. Low-Carbon Chem. Chem. Eng. 2023, 48, 133–139. [Google Scholar]
- Zhang, D.; Yun, Y.; Wang, X.; He, J.; Dong, H. Economic Dispatch of Integrated Electricity-Heat-Gas Energy SystemConsidering Generalized Energy Storage and Concentrating Solar Power Plant. Autom. Electr. Power Syst. 2021, 45, 33–42. [Google Scholar]
- Jiu, G.; Chenlei, W.; Da, X. Research on optimal operation of electricity-hydrogen integrated station inelectricity market environment. J. Electr. Power Sci. Technol. 2022, 37, 130–139. [Google Scholar] [CrossRef]
- Wu, X.; Li, H.; Wang, X.; Zhao, W. Cooperative Operation for Wind Turbines and Hydrogen Fueling Stations with On-Site Hydrogen Production. IEEE Trans. Sustain. Energy 2020, 11, 2775–2789. [Google Scholar] [CrossRef]












| Ref. | Energy Interaction | Improved CHP | ANB | Improved ADMM | Renewable Energy Uncertainty | ||
|---|---|---|---|---|---|---|---|
| Electricity | Heat | Hydrogen | CCS + P2G | ||||
| [6] | √ | × | × | × | √ | √ | √ |
| [14] | √ | × | × | × | × | × | × |
| [15] | √ | × | × | × | × | × | √ |
| [17] | √ | × | × | √ | × | √ | √ |
| [18] | √ | × | × | √ | × | × | √ |
| [19] | √ | × | × | × | × | × | √ |
| [20] | √ | × | × | × | √ | × | √ |
| [21] | √ | × | × | √ | √ | × | √ |
| [22] | √ | √ | × | × | × | × | × |
| [23] | √ | √ | × | × | × | × | √ |
| [24] | √ | √ | × | × | √ | × | √ |
| [26] | √ | √ | × | × | × | × | √ |
| [27] | √ | √ | × | × | √ | √ | √ |
| This study | √ | × | √ | √ | √ | √ | √ |
| Case | Electricity–Hydrogen Sharing | CHP with CCS and P2G |
|---|---|---|
| 1 | × | × |
| 2 | √ | × |
| 3 | × | √ |
| 4 | √ | √ |
| Case | MG | Total Cost/CNY | Carbon Trading Costs/CNY | Carbon Emissions/kg | Abandoned PV and WT Amount/kW |
|---|---|---|---|---|---|
| 1 | 1 | 29,584.93 | −17,200.68 | 104,572.58 | 4548.68 |
| 2 | 27,610.40 | −3666.99 | 62,331.50 | 5048.60 | |
| 3 | 27,997.52 | −724.45 | 54,018.02 | 2130.23 | |
| MEMG network | 85,192.86 | −21,592.12 | 222,315.10 | 11,727.52 | |
| 2 | 1 | 25,960.35 | −18,612.31 | 104,084.49 | 0.00 |
| 2 | 24,972.69 | −4012.99 | 59,663.86 | 0.00 | |
| 3 | 25,868.55 | −917.29 | 53,321.14 | 0.00 | |
| MEMG network | 76,801.59 | −23,542.58 | 217,069.48 | 0.00 | |
| 3 | 1 | 11,820.48 | −25,174.21 | 101,602.01 | 1047.02 |
| 2 | 24,662.49 | −4061.43 | 60,604.35 | 4676.87 | |
| 3 | 19,677.32 | −1120.45 | 51,040.85 | 1804.27 | |
| MEMG network | 56,160.30 | −30,356.10 | 213,247.20 | 7528.16 | |
| 4 | 1 | 5926.34 | −25,344.62 | 100,400.62 | 0.00 |
| 2 | 20,990.05 | −4679.03 | 55,937.01 | 0.00 | |
| 3 | 16,812.68 | −1199.29 | 48,524.99 | 0.00 | |
| MEMG network | 43,821.92 | −31,222.94 | 202,862.62 | 0.00 |
| MG | Electricity Trading Amount/kW | Hydrogen Trading Amount/kg | Costs Before Participating in Energy Sharing/CNY | Costs After Participating in Energy Sharing/CNY | Bargaining Costs/CNY | Final Allocation Cost/CNY | Increase in Revenue/CNY | |
|---|---|---|---|---|---|---|---|---|
| ANB | MG1 | 25,672.80 | 262.45 | 11,820.48 | 10,114.87 | 4188.52 | 5926.35 | 5894.14 |
| MG2 | 20,705.69 | 149.53 | 24,662.49 | 18,213.81 | −2776.24 | 20,990.05 | 3672.44 | |
| MG3 | 6272.04 | 89.80 | 19,677.32 | 15,500.54 | −1312.14 | 16,812.68 | 2864.64 | |
| Symmetric NB | MG1 | 25,672.80 | 262.45 | 11,820.48 | 10,114.87 | 2566.86 | 7548.01 | 4272.48 |
| MG2 | 20,705.69 | 149.53 | 24,662.49 | 18,213.81 | −2274.25 | 20,488.07 | 4174.43 | |
| MG3 | 6272.04 | 89.80 | 19,677.32 | 15,500.54 | −149.87 | 15,650.41 | 4026.91 |
| Method | MG | Costs Before Participating in Energy Sharing/CNY | Bargaining Costs/CNY | Final Costs/CNY |
|---|---|---|---|---|
| Robust optimization methods | 1 | 11,820.48 | 4188.52 | 5926.35 |
| 2 | 24,662.49 | −2776.24 | 20,990.05 | |
| 3 | 19,677.32 | −1312.14 | 16,812.68 | |
| MEMG network | 56,160.30 | 100.14 | 43,729.08 | |
| Deterministicmethod | 1 | 11,269.23 | 2687.68 | 4215.62 |
| 2 | 21,426.47 | −1672.37 | 16,071.55 | |
| 3 | 16,492.34 | −1209.42 | 12,407.32 | |
| MEMG network | 49,188.04 | −194.12 | 32,694.49 |
| Scheduling Method | MG | Total Cost/CNY |
|---|---|---|
| Centralized scheduling | 1 | 29,584.93 |
| 2 | 27,610.40 | |
| 3 | 27,997.52 | |
| MEMG network | 85,192.86 | |
| Distributed scheduling | 1 | 25,960.35 |
| 2 | 24,972.69 | |
| 3 | 25,868.55 | |
| MEMG network | 76,801.59 |
Disclaimer/Publisher’s Note: The statements, opinions and data contained in all publications are solely those of the individual author(s) and contributor(s) and not of MDPI and/or the editor(s). MDPI and/or the editor(s) disclaim responsibility for any injury to people or property resulting from any ideas, methods, instructions or products referred to in the content. |
© 2025 by the authors. Licensee MDPI, Basel, Switzerland. This article is an open access article distributed under the terms and conditions of the Creative Commons Attribution (CC BY) license (https://creativecommons.org/licenses/by/4.0/).
Share and Cite
Wang, H.; Wu, Q.; Guo, H. Low-Carbon Optimal Operation Strategy of Multi-Energy Multi-Microgrid Electricity–Hydrogen Sharing Based on Asymmetric Nash Bargaining. Sustainability 2025, 17, 4703. https://doi.org/10.3390/su17104703
Wang H, Wu Q, Guo H. Low-Carbon Optimal Operation Strategy of Multi-Energy Multi-Microgrid Electricity–Hydrogen Sharing Based on Asymmetric Nash Bargaining. Sustainability. 2025; 17(10):4703. https://doi.org/10.3390/su17104703
Chicago/Turabian StyleWang, Hang, Qunli Wu, and Huiling Guo. 2025. "Low-Carbon Optimal Operation Strategy of Multi-Energy Multi-Microgrid Electricity–Hydrogen Sharing Based on Asymmetric Nash Bargaining" Sustainability 17, no. 10: 4703. https://doi.org/10.3390/su17104703
APA StyleWang, H., Wu, Q., & Guo, H. (2025). Low-Carbon Optimal Operation Strategy of Multi-Energy Multi-Microgrid Electricity–Hydrogen Sharing Based on Asymmetric Nash Bargaining. Sustainability, 17(10), 4703. https://doi.org/10.3390/su17104703
