Next Article in Journal
Microbial Additive Isolated from Exotic Semi-Arid Cactus and Cottonseed Byproduct in Sustainable Sorghum Silage Production
Previous Article in Journal
Environmental Innovation and the Performance of Healthcare Mutual Funds Under Economic Stress
 
 
Font Type:
Arial Georgia Verdana
Font Size:
Aa Aa Aa
Line Spacing:
Column Width:
Background:
Article

The Impacts of Business Sustainability Factors on Competitiveness and Marketing Performance: An Exploratory Approach to the Case of Indonesian Micro-, Small, and Medium Enterprises

by
Jono Mintarto Munandar
*,
Eko Ruddy Cahyadi
and
Mokhamad Syaefudin Andrianto
Department of Management, Faculty of Economics and Management, IPB University, Bogor 16680, Indonesia
*
Author to whom correspondence should be addressed.
Sustainability 2025, 17(10), 4593; https://doi.org/10.3390/su17104593
Submission received: 18 December 2024 / Revised: 31 January 2025 / Accepted: 4 February 2025 / Published: 17 May 2025

Abstract

This study aims to analyze the influence of entrepreneurial marketing, internet marketing, market orientation, and social entrepreneurship orientation on business sustainability, marketing performance, and competitiveness. A total of 235 micro-, small, and medium enterprises (MSMEs) in Jabodetabek and Sukabumi were successfully processed with SmartPLS 3 software to be analyzed using the SEM-PLS two-stage embedded approach. In micro-enterprises (MEs), the results of the analysis show that the variables of internet marketing, market orientation, and social entrepreneurship orientation have a significant positive effect on social aspects. Meanwhile, entrepreneurial marketing has a significant positive effect on environmental aspects. Furthermore, only two aspects of sustainability (economic and social aspects) have a positive effect on competitiveness and marketing performance. In another case with small and medium enterprises (SMEs), the results of the analysis show that variable market orientation has a positive effect on economic aspects and a negative effect on social aspects. While the social entrepreneurship orientation variable has a positive effect on social aspects, it has a negative effect on economic aspects. Furthermore, the economic aspects of SMEs have a positive effect on competitiveness and marketing performance. Environmental aspects have a positive effect on competitiveness, and social aspects affect marketing performance. Finally, competitiveness variables affect the marketing performance of SMEs. In general, it is necessary for the government to differentiate between MEs and SMEs because they have different business capabilities. MEs need a more social approach, while SMEs need a more economic approach in order to support their sustainability aspects.

1. Introduction

Micro-, small, and medium enterprises (MSMEs) play an important role in the national economy. There was a growing trend in the number of national MSMEs in the 2015–2023 period, reaching a peak in 2023 of 66 million MSMEs, with the number of micro-businesses dominating. MSMEs contribute 61% to the national Gross Domestic Product (GDP); MSMEs also contribute significantly to the absorption of labor, as much as 97% [1]. But this is not enough to advance the economy and increase public revenue. MSMEs still face many obstacles in terms of competitiveness, export capability, participation in global value chains, and participation in digitalization. The competitiveness of national MSMEs is still low, with a score of 3.5 on a scale of 1–10 [2]. The export volume of Indonesian MSMEs is still at 15.70% of Indonesia’s total exports, lagging far behind several other countries, such as Singapore (41%), Thailand (29%), and China (60%). Participation in global value chains is also only achieved by 4.1% of total MSMEs, and only around 19 million (28.8%) national MSMEs have implemented digitalization [3]. By 2022, the number of MSMEs that have registered their businesses on the Online Single Submission Risk-Based Approach (OSS RBA) platform will only reach 8.71 million, with locations spread across all provinces in Indonesia. The largest distribution is in West Java province, where there are 1,494,723 MSMEs. DKI Jakarta also has quite a lot of MSMEs, namely 658,365 MSMEs, occupying the position of fourth-largest distribution compared to other provinces [4].
Indonesia’s Global Entrepreneurship Index (GII) still stands at 26 (5th in ASEAN) out of a score of 0–100, along with that of Vietnam. This figure shows that Indonesia scores quite well in terms of its entrepreneurial capabilities when compared to its entrepreneurial aspirations. However, Indonesia’s GII is still not as good as that of Singapore (52.40), Malaysia (40.10), Brunei Darussalam (36.50), or Thailand (33.50) [3]. The use of technology and innovation needs to be maximized by MSME players to increase their entrepreneurial capacity, so that in the process, the business can run well [5]. As an important pillar of Indonesia’s economic development, MSMEs continue to be encouraged to upgrade and improve their competitiveness to compete in the global market. One of the key ways to enable MSMEs to upgrade or scale up is to strengthen digital literacy among MSME players, because one of the challenges faced by Indonesian MSMEs is the non-optimal utilization of internet technology for marketing. As a form of support, the government has provided training on digitalization for MSME players and helped them to easily access marketplaces in order to expand the market [6].
Another problem is the low level of participation of MSMEs in the SDGs, due to a lack of knowledge about sustainability and the SDGs at the business level, especially in MSMEs [7]. Other factors that hinder the implementation of the SDGs in MSMEs are increased costs, loss of market competitiveness, and a lack of staff time [8]. MSMEs have a pivotal role in achieving the SDGs, especially in countries where MSMEs represent a large part of the national economy, such as Indonesia [7]. Conversely, the SDGs also have positive impacts on the development of MSMEs, including the following: (1) SDGs can stimulate MSMEs from the bottom up to cluster their actions and contribute to certain selected SDGs, as limited resources make it impossible for MSMEs to meet all the SDGs [9], and (2) adoption of the SDGs is a way to improve the social and financial performance of MSMEs [10]. Socio-preneurs have been able to find solutions to MSMEs’ problems regarding the SDGs (especially during the pandemic), with the hope of improving the sustainability of life. Socio-preneurs play an important role as agents of environmental change, improving systems and developing new approaches [11]. Furthermore, some socio-technopreneurs can also be agents of change and play an important role in driving national economic progress. The concept of socio-technopreneurship is closely related to the evolution of start-up companies in Indonesia. Based on a 2018 survey, start-ups in Indonesia are mostly micro-enterprises (52.97%) [12].
A problem often faced by MSMEs is their marketing [13]. Their ability in this aspect is a key factor in increasing the competitiveness of MSMEs, especially when they can utilize internet technology in the marketing process. Reference [14] states that the adoption of digital devices and the use of the internet can provide benefits in the form of increasing revenue by up to 80%, increasing employment opportunities, and making MSMEs more innovative and more competitive internationally. A business with proper marketing can make its products easily recognized by the public [15]. An effective marketing strategy can be used to achieve the ultimate goals of marketing, one of which is implementing a market-oriented business strategy because market orientation has the potential to improve marketing performance and company progress to compete excellently with other companies [16]. Every MSME is required to be able to develop and implement the concept of market orientation into their company to deal with the problem of changes in the business environment [17]. Thus, choosing the right marketing strategy can improve overall marketing performance, and the result will have an impact on profit generation and business sustainability.
Micro-businesses must be linked to social aspects and must be assisted by the government with a social approach. Meanwhile, SMEs must be approached in a managerial manner to achieve better economic conditions, namely by improving management aspects. The approach to SMEs is more aimed at economic targets. In both conditions, an environmentally oriented approach is still carried out. Thus, the government must differentiate policies in providing assistance or mentoring. For example, for micro-businesses, more assistance will be given, because skills in the managerial aspect are still very limited, and mentoring must always be carried out. Meanwhile, for SMEs, providing training and motivation is more important so that the scale of the business increases from small to medium and medium to large. In addition, access to capital must be made easy to obtain, such as obtaining credit from conventional and Sharia banks. SMEs need to be encouraged to be able to meet the 5C criteria (character, capacity, capital, collateral, and conditions). On the other hand, micro-businesses cannot meet the 5C because their skills have not reached that stage. Micro-businesses that have the potential to develop further can be assisted through incubators to become small businesses. Incubators have an important role in improving capabilities, especially for micro-businesses. So, the government must focus more on micro-businesses for mentoring, while for SMEs, more training is given.
There are several important trends in observing MSMEs, including the trend of the need for strong cooperation with various parties and access to sustainable finance. This includes flexible and green finance, which offer options related to sustainable growth and ethical business practices. This condition is a very important trend in 2024, as described by [18]. Cooperation is very important because the level of dependence of MSMEs on the role of the government is very high, especially for micro-businesses. In addition, another important aspect that needs attention is increasing the productivity of MSMEs, which generally lags behind that of large businesses, alongside the need to reduce this gap to contribute to better economic growth [19]. Ref. [19] also highlighted that the difference between MSMEs and large companies is very significant.
Based on the research results of 200 journal articles in Scopus (Figure 1 and Figure A1) and 1000 journal articles in Google Scholar (Figure 2 and Figure A2) using the keyword “business sustainability”, the variables related to business sustainability have not been widely studied. Therefore, this study will elaborate on and discuss the relationship between six variables (entrepreneurial marketing, internet marketing, market orientation, social entrepreneurship orientation, competitiveness, and marketing performance) with business sustainability. Using VOSviewer 1.6.20, the results of the full relationship between the sustainable business variable and six other variables were found and can be seen in Figure A1, and the gap analysis can be observed in Figure 1.
Based on both searches, it can be shown and concluded that (1) entrepreneurial marketing variables are still very little researched and analyzed by researchers (small circles), and the research in this field is new (light colour); (2) internet marketing has not been researched yet (not in the picture); (3) market orientation has been widely researched (large circles) and has been researched for a long time (dark colour); (4) social entrepreneurship orientation is still very little researched and analyzed by researchers (small circles), and it is still new (light colour); (5) competitiveness has been widely researched (large circles) and has been researched for a long time (dark colour); and (6) business performance is still very little analyzed by researchers (small circles) and has been researched for a long time (dark colour). None of these six variables have been linked to the sustainable business variable; although some scholars have conducted sustainable business research, there are still few who research it (small circles), and the research is still new (light colour).
Analysis of VOSviewer using Google Scholar data shows the results of the full relationship between the business sustainability variable and six other variables (entrepreneurial marketing, internet marketing, market orientation, social entrepreneurship orientation, competitiveness, and marketing performance), which can be seen in Figure A2.
Based on Figure 2, it can be seen that (1) the entrepreneurial marketing orientation variable has been studied by few people (small circles), and the research has only just been conducted (light colours); (2) internet marketing has been studied a lot (large circles) and has been researched for a long time (dark colours); (3) market orientation has been studied a lot (large circles) and has been studied for a long time (dark colours); (4) social entrepreneurship orientation has been studied by few people (small circles) and has only just been studied (light colours); (5) competitiveness has been studied by many people (large circles) and has been studied for a long time (dark colours); and (6) marketing performance has been studied by few people (small circles) and has only just been studied (light colours). None of these six variables have been linked to the business sustainability variable; although some have conducted business sustainability research, there are still few who have studied it (small circles), and the research has only just been conducted (light colours). Considering this explanation, it can be concluded that the relationship between business sustainability and the six variables is a gap in recent research.
The motivation to conduct this research is driven by the lack of business research related to sustainability. The link between entrepreneurial marketing, internet marketing, market orientation, and social entrepreneurship orientation factors with business sustainability and its impact on competitiveness and marketing performance is a very comprehensive and quite interesting relationship, especially for policymakers and their contribution to the economic development of a country. In addition, the findings presented are very influential, especially for policymakers. Policymakers have never seen specifically what the differences are between MEs and SMEs in business.
This research will provide solutions for handling MSMEs in anticipating business dynamics, especially focusing on the importance of different handling and assistance in developing micro- and MSME businesses. The expected handling is related to regulations issued by the government that must differentiate micro- and MSME businesses. The expected assistance is related to counseling and the implementation of competitive businesses for both types of businesses.

2. Theoretical Backgrounds

2.1. Entrepreneurial Marketing

The concept of entrepreneurial marketing is an amalgamation of the concepts of entrepreneurship and marketing. Ref. [20] describes entrepreneurial marketing as the proactive exploitation of existing opportunities to attract more customers through the application of best practices and innovative ways, while utilizing available resources to provide greater customer value. Entrepreneurial marketing is believed to be one of the approaches that can help solve SME problems to enhance their growth, development, and competitiveness in facing various market competitions both domestically and internationally [21]. In its development, entrepreneurial marketing has been elaborated into seven components, consisting of proactiveness, opportunity focus, customer intensity, innovativeness, risk-taking, resource leveraging, and value creation [22].
Ref. [23] defines the proactiveness, risk-taking, and innovativeness dimensions of the entrepreneurial marketing concept. Proactiveness describes the proactive orientation of marketers in recognizing and exploiting the company’s internal and external environment to minimize uncertainty, dependence, and vulnerability and optimize long-term profits. The risk-taking dimension is defined as a bold attitude in making decisions and being able to predict and calculate risks for the development of more effective and adaptive business strategies. The innovativeness dimension refers to the company’s ability to be open to various new ideas in organizational culture.
One of the innovative ideas developing in the industry is to develop environmentally friendly solutions that can reduce negative impacts on the planet. Furthermore, in the concept of entrepreneurial marketing, ref. [24] defines opportunity focus as the identification of market opportunities by looking at current positions and strategies with competitors’ positions and strategies. The resource leveraging dimension is defined as the ability to optimize the use of internal and external resources to achieve efficient marketing goals. Study [25] suggests that the customer intensity dimension focuses on consumer orientation in order to meet their needs in the future based on proactive demand for products or services that do not yet exist. Finally, value creation is the creation of value that can be measured through customers’ perceptions of products and services [26].
Ref. [27] found that entrepreneurial orientation (EO) has a significant effect on sustainable practices, and ref. [28] showed the same results and argued that EO plays an important role in driving organizations towards sustainability [29]. Not only that, EO also affects the corporate performance of SMEs, which is mediated by corporate social responsibility. Ref. [30] also supports that there is a relationship between EO and financial performance, but the results do not show support for the relationship between EO and social value creation. Likewise, ref. [31] states that EO innovation and EO proactiveness have a significant positive effect on social entrepreneurs’ firm performance.
This finding also supports other findings which state that the better the SMEs’ entrepreneurial orientation and innovation capacity, the better the SMEs’ performance in achieving sustainability [32]. The findings of [33] show the positive effect of market sensing and innovation capabilities on the practice of sustainable innovation in the supply chain and marketing performance. Competency in business innovation within SMM positively influences business performance, which in turn enhances sustainability [34]. This result is also supported by [35], which states that corporate innovation strategies affect sustainability and require innovation capability as an important element to drive sustainability [36]; however, ref. [37] argues that innovation capability has a partial impact on sustainability goals. Thus, entrepreneurial marketing factors are thought to influence aspects of business sustainability (economic, social, and environmental aspects), which can be summarized as follows.
H1. 
Entrepreneurial marketing affects the economic aspect.
H2. 
Entrepreneurial marketing affects the social aspect.
H3. 
Entrepreneurial marketing affects the environmental aspect.

2.2. Market Orientation

Market orientation shows the role of added value related to marketing performance because it provides a competitive advantage by understanding consumers’ needs. For organizations that can create value for their customers, business performance has the potential to increase it [38]. Other researchers have also found that market orientation has a linear (positive) relationship with company performance [39]. In line with [40], market orientation has a positive influence on business performance in the form of increased sales and profits.
Ref. [41] discusses customer orientation, competitor orientation, and inter-functional coordination. Customer orientation helps the company to better understand its customers in meeting all demands and satisfying customer needs. Products and services that are relevant and in-demand and meet customer expectations tend to receive more loyalty and positive word-of-mouth reviews, which then have an impact on the company’s financial performance. The results of research by [42,43] support the hypothesis that customer orientation has a significant positive effect on sustainability in SMEs. Competitor orientation allows companies to respond quickly to the market to meet the needs and demands of all their customers better than other competitors, so that they can improve performance in terms of sales [44]. Organizations that successfully create customer value provision that is superior to that of their competitors tend to satisfy customer wants and needs in line with marketing strategy [45]. Inter-functional coordination makes market conditions more effective in creating superior customer value and serving both internal and external customers. The findings of [46] show that cooperation between fishing-related parties, such as between fishers and sellers and between fishers and local suppliers, and access to loans and other forms of financing for fishers have a significant influence on the performance of capture fisheries.
Actions can work against competition and recent developments in technical innovation [47]. Technological advances can shorten the life cycle of products and services, so companies are encouraged to increase technological expertise to compete and gain a competitive advantage in their industry. According to [48], technology orientation is the ability of a company to form a strong technological infrastructure and use it in developing products. Technology contributes to improving the sustainability of agriculture from an environmental point of view [49]. Other examples such as the use of innovative digital technology in waste management can also promote sustainability goals [50]. Thus, the market orientation factor is thought to influence aspects of business sustainability (economic, social, and environmental aspects), which can be summarized as follows.
H4. 
Market orientation affects the economic aspect.
H5. 
Market orientation affects the social aspect.
H6. 
Market orientation affects the environmental aspect.

2.3. Internet Marketing

Internet marketing today is a necessity, because almost all parties use the internet in communicating, including MEs and SMEs. Therefore, internet marketing is an important factor in this approach, because it is expected to contribute to the success of both types of businesses and is very relevant to the development of IT technology today. SMEs can utilize internet marketing as an effective new channel for marketing their products [51]. Internet marketing has a significant positive influence on competitive advantage and business performance in SMEs [52]. According to [53], internet marketing is another name for digital marketing. Digital marketing can be simply defined as the achievement of marketing objectives through the application of technology and digital media. This short definition helps to remind us that it is the results produced by the technology that should determine investment in internet marketing, not the application of the technology. Ref. [54] states that internet marketing involves market research and then the promotion of products to customers through internet media. Some of the current internet media are email, websites/blogs, social media (Facebook, Instagram, Twitter, and WhatsApp), and marketplaces (Wikipedia, Shopee, and Bukalapak).
The adoption of e-marketing orientation can have a sustained influence on marketing outcomes [55]. Ref. [56] also supports that implementing e-marketing orientation in sales, customer satisfaction, and building customer loyalty has a positive impact. E-marketing orientation is suitable for implementation by SMEs in developing countries in order to improve strategic business performance [57]. Digital marketing plays a role in building, enhancing, and maintaining businesses’ reputations online across all digital platforms because it can effectively and efficiently reach a wider target market that is not limited by geography [58]. E-commerce is a tool that can help SMEs to market their products and expand market access [59], thereby driving Indonesia’s economic growth [60]. However, other researchers have found that two-way marketing communication tools (MCTs), such as social media, have no significant effect on financial performance [61].
A survey by [62] shows that businesses are increasingly using social media to share information with stakeholders and gather information and opinions as part of developing business sustainability plans. Social media plays a role in disseminating information about product benefits, increasing consumer awareness, and forming positive perceptions of brands; thus, social media plays an important role in marketing and building brand images of products that are not only of economic value but also of environmental and social value, thereby supporting business sustainability [63]. Digital marketing and e-commerce have a positive and significant impact on business sustainability in SMEs [64]. Study [65] also found that digital marketing is influential in shaping individual awareness and attitudes toward the environment. Thus, internet marketing factors are thought to influence aspects of business sustainability (economic, social, and environmental), which can be summarized as follows.
H7. 
Internet marketing affects the economic aspect.
H8. 
Internet marketing affects the social aspect.
H9. 
Internet marketing affects the environmental aspect.

2.4. Social Entrepreneurship Orientation (SEO)

Social entrepreneurship orientation (SEO) refers to the social entrepreneur’s traits, mindset, behaviors, and decision-making processes responsible for the organization’s strategy-making practices, competitive position, and management philosophy, which can be measured as its propensity to create social and economic value [66]. SEO is a concept formulated using the components of entrepreneurial orientation by embedding a social perspective due to the important contribution of entrepreneurial orientation in explaining the performance of commercial firms [65]. Social entrepreneurship, in the definition of [67], is a corporation/association/club/individual that engages in entrepreneurial processes involving segments of society with altruistic goals that provide benefits to those segments of society. In short, SEO is a social entrepreneurial behavior that predicts performance in social and economic value [66]. Ref. [68] measured social entrepreneurial orientation using four dimensions, namely, social innovativeness, social risk-taking, social proactiveness, and socialness. Social innovation reflects the ability of social entrepreneurship to create usable social goods and services (social innovation) through creativity [69]. Social risk-taking embodies the tendency to venture into uncertain social market environments [70]. Social proactiveness refers to actively discovering, analyzing, and capitalizing on social entrepreneurship opportunities [71]. Socialness determines how much the social entrepreneur or the company he or she operates prioritizes social value over financial rewards [65].
SEO has a significant positive effect on financial performance mediated by social performance [72,73]. Indeed, entrepreneurship, whether social or not, involves both risk and innovation in the process of taking profits, and there is a possibility that the expected benefits will not be realized. It is necessary to understand that when focusing on social goals, there are direct benefits and indirect benefits. Direct benefits include services, gifts, and attention directed to a segment of society, while indirect benefits include strong bonds, morale, and increased volunteerism from the community [67]. This means that SEO also has a positive effect on the social value proposition of SEO [74]. The findings of [75] support that social proactiveness and social risk-taking affect social entrepreneurial attitudes, while social vision and social innovativeness affect social entrepreneurial intention. Ref. [76] also supports that social innovation and social proactivity have a profound positive effect on social performance. SEO can generate positive social impacts through entrepreneurial activities that lead to social goals and generate social benefits for the recipients [77]. The social approach improves product-market-based performance, which then has an impact on improving the company’s financial performance [78]. Ref. [79] also supports that SEO significantly positively affects the triple bottom line (economic, social, and environmental), which is mediated by dynamic capability and social innovation. Thus, the social entrepreneurship orientation factor is thought to influence aspects of business sustainability (economic, social, and environmental aspects), which can be summarized as follows.
H10. 
Social entrepreneurship orientation affects the economic aspect.
H11. 
Social entrepreneurship orientation affects the social aspect.
H12. 
Social entrepreneurship orientation affects the environmental aspect.

2.5. Competitiveness

The authors of [80] in their study considered the four priorities of competitiveness: price offered, quality, delivery, and product line breadth. Competitiveness can be considered as the ability to produce the right goods and services with the right quality, at the right price, at the right time, thus meeting customer needs more efficiently and effectively than other firms [81]. Ref. [82] in their research showed a comparison of competitive priorities based on decreasing importance in different geographical locations, as follows. (1) For the US and Europe, conformance quality ranks top, followed by product reliability, on-time delivery, and low price and fast delivery; (2) for Japan: low price tops the list, followed by product reliability, on-time delivery, fast delivery, and new product speed; (3) for Australia, company reputation is the most important, followed by Q&R products, design and manufacturing capability, on-time delivery, and price; and (4) for Malaysia, Q&R products are the most important, followed by company reputation, marketing, price, design, and manufacturing capability.

2.6. Marketing Performance

Marketing performance is used by companies as a tool with which to measure the overall success rate of performance in marketing, which includes the success of strategies implemented, sales growth, and company profits. According to [83], marketing performance consists of two dimensions: sales volume (consisting of sales growth and total sales) and market segmentation (consisting of an increase in market segment and an increase in market segment growth). Ref. [84] in his research used three indicators: sales growth, customer growth, and product profits.

2.7. Business Sustainability (Sustainability Orientation)

Business sustainability refers to the triple bottom line (tbl): people, planet, and profit. Ref. [85] explains that the triple bottom line (TBL) approach is said to have three sustainability indicators: economic, social, and environmental. This means that a sustainable business must be able to show significant progress and balance in the three main aspects of the desired sustainability goals: economic (profit), social (people), and environmental (planet). Most companies consider that business sustainability needs to be applied in managing a business to achieve long-term sustainability in developing the business. Long-term sustainability is not only needed in their own business but also on the part of value-added suppliers and producers who continually provide raw materials [86]. Ref. [87] found that the work environment; occupational safety and health; organizational goals for economic and social affairs; voluntary reporting of environmental activities; and evaluation of environmental impacts contribute significantly to building a sustainable competitive advantage. Moreover, ref. [88] also argued that the implementation of sustainable development goals as well as the identification of key indicators for each country are important challenges in terms of global market competitiveness. Industry 4.0, which adopts a circular economy approach as well as cleaner innovative production approaches, contributes positively to business performance in sustainability [89].
Economic aspect of business sustainability: The economic dimension focuses on the value created by an organization or company that goes beyond its financial performance and financial concepts including sales growth, cash flow, shareholder value, general production, distribution, delivery, and consumption activities. Economic orientation is also defined as the change and diversification of factors necessary for value creation, as well as productivity and efficiency improvements that fall within the scope of planning, operations, and control capacity [90,91].
Social aspect of business sustainability: The social dimension is defined as the company’s impact on the welfare and empowerment of society, including employees and communities [92]. Social sustainability orientation includes the role of business in social responsibility and ethics in doing business, such as improving the quality of life and work for employees, engaging in environmental protection actions, and sponsoring education, arts, and sports as well as philanthropic activities [93]. Ref. [94] supports that businesses that adopt social and sustainability initiatives will have a significant impact on customer purchase intentions.
Environmental aspect of business sustainability: The environmental dimension is closely related to the company’s efforts to reduce the adverse effects of energy use, pollution generated, production waste, and exploitation of natural resources, which disturb the balance of the environment [95,96,97]. Ref. [98] shows that environmental pressures influence sustainable practice, meaning that sustainable practice also has a positive effect on competitiveness in SMEs. Several experts in brand asset management have recognized the potential for environmental considerations to increase competitive advantage [99,100]. Ref. [101] also supports the finding that a proactive business strategy supporting environmental stewardship will positively impact building differentiation and competitive advantage.
Business sustainability uses the term Industry 5.0 readiness, which encompasses the dimensions of human-centricity, fairtrade practices, and sustainability practices. Results have shown that the Industry 5.0 readiness variable has a significant positive effect on business competitiveness in SMEs [102]. Ref. [100] also mentioned that Industry 5.0 readiness can help companies to increase their competitiveness because of its impact on increasing efficiency and productivity, reducing costs, and responding quickly to changing market conditions and customer demands. However, the results of [103] support agency theory and slack resource theory, stating that investing in sustainability activities is a waste of company resources and does not benefit shareholder wealth. The results of research by [104] also show that Industry 5.0 readiness has a significant effect on sustainable business growth mediated by business competitiveness. Sustainability orientation includes three important aspects, namely economic, social, and environmental aspects [105]. Ref. [106] proposed a model for measuring supply chain sustainability, which states that sustainability practices, along with the social, environmental, and economic requirements of stakeholders, can positively affect market performance. SMEs need to manage the strategic planning of sustainable practices as a foundation for future business growth and competitiveness [107]. Ref. [33] also found a positive relationship between sustainable innovation in the supply chain and market performance. Sustainable practices contribute to improving cost-effectiveness and increasing brand equity [108]. Not only that, sustainable practices and service quality also have a positive impact on driving customer satisfaction [109]. This means that SMEs that implement sustainability practices in business and provide maximum service quality have the potential to increase their brand value compared to competitors and be able to satisfy customers; this will have an impact on profits and increase the number of sales and customers due to the SMEs’ good reputation. Thus, the aspects of business sustainability (economic, social, and environmental aspects) are thought to have an influence on competitiveness and marketing performance, which can be summarized as follows.
H13. 
The economic aspect affects competitiveness.
H14. 
The economic aspect affects marketing performance.
H15. 
The social aspect affects competitiveness.
H16. 
The social aspect affects marketing performance.
H17. 
The environmental aspect affects competitiveness.
H18. 
The environmental aspect affects marketing performance.
Business competitiveness affects sustainable business growth significantly and positively in SMEs [102]. Many studies have found that product quality and price are significantly related to companies’ sales results [44]. Likewise, ref. [110] also stated that service quality has a direct effect on customer satisfaction. The findings of [111] show that competitiveness affects the performance of smoked fish sellers through the factor of customer satisfaction. Selling price and marketing are important factors in maintaining competitiveness. Ref. [112] also found a positive relationship between competitiveness and business performance among service-based SMEs in Jordan. This is in line with [113], who also found that SMEs that can implement competitive strategies can achieve significant innovation, which then directly and positively affects the market performance of SMEs. Ref. [114] also mentioned that a sustainable competitive advantage has a significant effect on marketing performance. In addition, export performance is also significantly positively affected by competitiveness [115,116,117]. Likewise, ref. [118] has also proven that competitiveness has a positive significant relationship with performance. Ref. [101] also supports the finding that a proactive business strategy supporting environmental stewardship will positively impact building differentiation and competitive advantage, the subsequent positive impact influencing business growth in the long term. Thus, the competitiveness variable is thought to have an influence on marketing performance, which can be formulated as follows.
H19. 
Competitiveness affects marketing performance.
Based on the existing hypothesis, this model can be arranged with a stimulus–organism–response (SOR) pattern [119]. Therefore, the understanding of the SOR theory needs to be developed in discussing this study. The SOR theory refers to environmental psychology to explain individual behavior in a three-stage sequence from stimulus, to organism, to response [120]. A stimulus is defined as a specific signal that influences an individual’s internal state [121]. The second stage in the SOR model, organism (O), represents an individual’s internal processes and structures expressed through experiential and non-experiential reactions, including attitudes, emotions, perceptions, feelings, judgments, beliefs, motivations, and thoughts [122]. Finally, response (R) is the result of an approach–avoidance action derived from the influence exerted by the constituent elements of the organism [38], including intention, behavior, or avoidance. Thus, the SOR model can be constructed as follows (Figure 3).

3. Research Objective, Methodology, and Data

Although MSMEs in Indonesia experience a growth trend every year, this is not enough to drive economic progress and increase people’s income. This is because MSMEs in Indonesia are constrained in terms of competitiveness, export capability, participation in global value chains, and participation in digitalization. Even though there are many factors outside of competitiveness and digitalization that can influence economic growth, these factors are still the main influencing factors when talking about business. A business world that has superior competitiveness will be able to survive economic instability. Likewise, the business world that relies on digitalization will be able to expand its markets abroad, which will ultimately increase economic growth. The marketing aspect is the most common problem in MSMEs. This constraint disrupts the stability of MSMEs in business sustainability economically, socially, and environmentally. In connection with this, this study aims to analyze the influence of internal factors on the business sustainability of MSMEs.
To achieve this goal, the researchers conducted survey activities on MSME players in the Jakarta, Bogor, Depok, Tangerang, Bekasi (Jabodetabek), and Sukabumi areas. For this study, quota sampling was implemented. The samples selected in this study were MSME product entrepreneurs in Jabodetabek and Sukabumi who had been operating for more than two years and who were allowed to become business owners or managers (managers/directors) who had undertaken that business as their main job. Survey activities were carried out by researchers during March–June 2024 by visiting businesses directly until a sufficient number of samples had been collected, according to the required number (quota) [61]. The implementation of this survey also ethically complied with survey ethics, with number 1230/IT3.KEPMSM-IPB/SK/2024. Finally, the researchers managed to collect 235 MSMEs that had filled out the survey completely and were suitable for analysis, with details of 72 MSMEs in Jakarta, 52 MSMEs in Bogor, 17 MSMEs in Depok, 20 MSMEs in Tangerang, 40 MSMEs in Bekasi, and 34 MSMEs in Sukabumi.
The data in this research are supported by primary data from the survey results and secondary data obtained from related reference literature such as books, journals, and official government websites such as the Ministry of Cooperatives and SMEs (KemenKop UKM, Jakarta, Indonesia); the National Development Planning Agency (Bappenas, Jakarta, Indonesia); and Open Data Jabar. The questionnaire (Supplementary Materials) for this survey had more than 101 questions. The questions were related to screening, business characteristics, and questions to evaluate variables that are factors of marketing aspects (entrepreneurial marketing, internet marketing, market orientation, social entrepreneurship orientation, economic aspects, social aspects, environmental aspects, competitiveness, and marketing performance). All questions presented in the online questionnaire were set by the researcher to be mandatory for respondents to answer. Thus, all respondents used as subjects in this study answered all available questions. The researchers used a five-point Likert scale to measure respondents’ responses regarding factors of the marketing aspect that influence the business sustainability of MSMEs, among which entrepreneurial marketing, internet marketing, market orientation, and social entrepreneurship orientation are exogenous variables and economic, social, and environmental aspects and competitiveness, and marketing performance are endogenous variables. The five-point Likert scale was numbered as follows: “1 = Strongly Disagree”, “2 = Disagree”, “3 = Moderately Undecided”, “4 = Agree”, and “5 = Strongly Agree”.
Research hypothesis testing was carried out by structural equation modeling–partial least squares (SEM-PLS) analysis. According to [66], SEM is a statistical model that explains the relationship between variables. In the SEM-PLS analysis, two evaluations are carried out, namely outer model and inner model evaluation. Evaluation of the outer model or measurement model is used to evaluate the validity and reliability of the model through a convergent validity test, discriminant validity test, and reliability test. The convergent validity test will be fulfilled if the outer loading value is >0.7 and the average variance extracted (AVE) is >0.5 [71]. Furthermore, if a research indicator has a cross-loading value on its construct that is greater than that of other constructs, the discriminant validity test requirements are met [75]. Meanwhile, the reliability test is fulfilled if the composite reliability value is >0.7 and/or the Cronbach’s alpha is >0.6 [70].
Next is the evaluation of the inner model or structural model, used to measure the influence between latent variables and hypothesis testing. This is achieved by paying attention to the R-squared value on the dependent variable, which describes the influence of the independent variables on it. Then, hypothesis testing is carried out by looking at the comparison of the t-count and t-table. If the t-count value > 1.645, then the hypothesis can be accepted [70].
This study employs structural equation modeling–partial least squares (SEM-PLS) due to its suitability for analyzing complex models with multiple latent variables and indicators in an exploratory research context. The primary objective of this research is to investigate the relationships between entrepreneurial marketing, internet marketing, market orientation, social entrepreneurship orientation, sustainability dimensions, competitiveness, and marketing performance in Indonesian MSMEs. SEM-PLS is particularly advantageous in this study because it prioritizes prediction and variance explanation, aligning well and identifying the key drivers of MSME sustainability and competitiveness.
One of the main reasons for choosing SEM-PLS is its capacity to handle small-to-medium sample sizes effectively. With a sample of 235 MSMEs, SEM-PLS provides robust results without requiring large datasets, unlike covariance-based SEM (CB-SEM). Additionally, SEM-PLS is flexible in accommodating data that may not meet strict multivariate normality assumptions, which is often the case in studies involving heterogeneous samples such as micro-, small, and medium enterprises.
The model’s ability to simultaneously evaluate measurement (outer) and structural (inner) models is particularly beneficial for this research, as it allows for a comprehensive assessment of the relationships between latent constructs and their indicators. Furthermore, SEM-PLS is well suited for handling complex models with multidimensional variables, such as those related to sustainability (economic, social, and environmental) and marketing performance. Its robustness to multicollinearity ensures reliable estimates even when predictors are highly correlated, which is essential given the interconnected nature of the variables under investigation.
Despite its advantages, SEM-PLS has limitations that must be acknowledged in this study. Unlike CB-SEM, SEM-PLS does not provide global model fit indices, which limits the ability to evaluate the overall goodness-of-fit comprehensively. The method is primarily focused on prediction and variance explanation, making it less suitable for testing well-established theoretical frameworks. Additionally, SEM-PLS results can be sensitive to the selection of indicators for latent constructs, necessitating careful validation of measurement items to ensure reliability and validity. There is also a risk of overfitting, particularly when the sample size is small relative to the number of indicators, which could lead to inflated R2 values. Moreover, SEM-PLS parameter estimates are asymptotically less efficient than those obtained through CB-SEM, potentially introducing bias in certain conditions.
In the context of this study, the advantages of SEM-PLS outweigh its limitations. Its predictive focus, flexibility with data requirements, and ability to handle complex models make it an appropriate choice for exploring the relationships between marketing strategies, sustainability dimensions, and business performance in Indonesian MSMEs. By leveraging SEM-PLS, the study aims to provide actionable insights that can guide MSMEs and policymakers in enhancing sustainability and competitiveness in a rapidly evolving business environment.

4. Results and Discussion

4.1. Respondent Characteristics

Table 1 shows the socioeconomic characteristics of the respondents’ data, such as age, gender, and previous main occupation. Furthermore, Table 2 presents the characteristics of the micro-, small, and medium enterprises that are respondents in this study.

4.2. Descriptive Statistics of Variables

A summary of the descriptive analysis results of all variables used in the study is shown in Figure 4. Based on Figure 4, it can be concluded that overall market orientation is the variable with the highest mean value of 4.37 and is classified as very good by the medium enterprises (UMs). This means that medium enterprises (UMs), in achieving a competitive advantage, focus on value that is added by meeting consumer needs accompanied by innovation in the current technological era. However, in the market orientation factor, medium enterprises (UMs) are not significantly different from small enterprises (UKs).
Internet marketing is the variable with the lowest mean value of 2.96 and is classified as quite good by micro-enterprises. The results of the difference test also show that micro-enterprises differ significantly from small enterprises and medium enterprises. Current business sustainability is supported by the use of the Internet in marketing products/services. Micro-enterprises have not fully maximized Internet media in marketing their products/services, so it is one of the obstacles to expanding market reach.
In addition, it can also be concluded that of the three types of businesses, medium enterprises (UMs) have the highest mean value in almost all variables, namely entrepreneurial marketing, Internet marketing, market orientation, social entrepreneurship orientation, marketing performance, and business sustainability, with the exception of the competitiveness variable given the highest mean value of 4.26 by small businesses (UKs).

4.3. Statistical Difference Test

The data analysis of this study groups micro-enterprises (Micro) with small and medium enterprises (SMEs). This is based on the Kruskal–Wallis difference test and post-hoc test. Based on the output of the Kruskal–Wallis difference test, as shown in Table 3, this indicates significant differences across all variables between business types.
The results of the Kruskal–Wallis test show that there are significant differences between medium enterprises, small enterprises, and micro-enterprises. Then, a post-hoc test was conducted to analyze whether each business type has a significant difference from other types. The detailed results of the post-hoc test are described in Table 4.
Table 4 justifies the mean value of the variables of each type of business depicted using a spider web in Figure 3. Micro-enterprises are significantly different from small enterprises and medium enterprises, as depicted in Figure 3, because the mean value of micro-enterprises is in the innermost circle of all variables. This means that micro-enterprises have the lowest mean value. However, in the competitiveness variable, micro-enterprises and medium enterprises are not significantly different. Another interesting finding from this study also concludes that small enterprises and medium enterprises are not significantly different.
The lowest mean value and significant difference between micro-enterprises and small enterprises and medium enterprises show that micro-businesses’ capacity in th factors that influence business sustainability is still relatively low. This difference also shows that each type of business requires attention to increasing capacity according to its needs, although the government often equates training programs for all types of businesses.

4.4. SEM-PLS Analysis

In this study, SEM-PLS analysis was used to show how the influence of marketing entrepreneurship, Internet marketing, market orientation, and social entrepreneurship orientation on business sustainability and its impact on the competitiveness and marketing performance of MSMEs; this was achieved by using SmartPLS 3 software with a two-stage embedded approach method, evaluating the model on two levels (the dimension and variable levels).

4.4.1. Evaluation of Measurement Model (Outer Model) Dimension Level

Indicator reliability (outer loading ≥ 0.700): If the initial model does not meet the requirements, the removal of indicators (dropping) is carried out one by one on the outer loading value. After dropping the indicator, the research model is calculated again to obtain a research model after dropping the indicator. Twelve indicators in micro-enterprises were dropped in the measurement results because they did not meet the requirements, (namely, an outer loading value of less than 0.700): PRO3, INV4, RSK2, OFC3, OFC4, INT1, INT2, RSR1a, RSR1b, PRC1, QLT1, and PFT1. Then, in small and medium enterprises (SMEs), several indicators did not meet the criteria, namely, PRO1a, PRO1b, INV3, INV4, RSK1, RSK2, OFC3, OFC4, INT1, INT4a, INT4b, RSR1a, RSR1b, RSR3b, RSR4, SCL3, PRC1, QLT1, QLT4, and PFT1.
Internal consistency reliability (CA, CR ≥ 0.600): Furthermore, a construct reliability assessment was carried out by looking at the Cronbach’s alpha (CA) and composite reliability (CR) values, shown in Table 5 and Table 6. It can be seen that there are still three dimensions, namely economy, environment, and risk-taking, which have a CA value below 0.600 (unreliable) in micro-businesses. Therefore, the dropping of indicators that have low factor values in each dimension was carried out. Indicators removed from the model in micro-businesses were OFC1 (opportunity focus) and RSK3 (risk-taking). After removing the indicators from the model, the model was recalculated to produce a new CA value that met the requirements.
Furthermore, in small and medium enterprises, all dimensions used in the measurement were found to be reliable, as illustrated in Table 6.
Convergent validity (AVE ≥ 0.500): The next step was to assess validity through the AVE (average variance extracted). The AVE of every construct must be above 0.500. If the AVE is less than 0.500, it is considered inadequate, because more variance is due to error variance than indicator variance [72]. The results of the AVE output are shown in Table 7.
Based on Table 7, the overall dimensional AVE can be accepted as having good convergent validity because the AVE in each dimension is above 0.500 in both micro-small and medium enterprises. This means that the variance that can be captured by the construct is greater than the variance generated by measurement error, so the model is said to be good.
Discriminant Validity (HTMT ≤ 0.900). Finally, discriminant validity is tested by looking at the HTMT value. This value is now more highly recommended to be reported because it has a higher level of sensitivity than the Fornell–Larcker criterion and cross-loadings. The HTMT values between the dimensions of technology orientation–digital leadership capability; social risk-taking–social innovativeness; socialness–social innovativeness; and social risk-taking–social proactiveness in micro-businesses did not qualify, with consecutive values of 0.917; 0.967; 0.946; and 0.914. Thus, the removal of indicators in each dimension is related to the average value of the highest indicators’ correlations between dimensions. The indicators removed from the model were TCO1, SIV2, SIV3, SRT1, and SPA1. In small and medium enterprises, the HTMT values between the dimensions of sales growth–customer growth and technology orientation–resource leveraging did not meet the requirements, with consecutive values of 0.952; and 0.939. Thus, the indicators in the dimensions of sales growth (SLS1) and resource leveraging (RSR2) were removed. After the deletion, the model was rerun, and the new HTMT value was below 0.900 for all dimensions in the study.

4.4.2. Evaluation of Measurement Model (Outer Model) Variable Level

After evaluating the measurement model at the dimension level to a good level of validity and reliability, the next step was to evaluate the measurement model at the variable level.
Indicator reliability (outer loading ≥ 0.700): If the initial model does not meet the requirements, the removal of indicators (dropping) is carried out one by one on the outer loading value. After dropping the indicator, the research model is calculated again to obtain a research model after dropping the indicator (Figure 5 and Figure 6). Nine indicators were dropped in the measurement results in micro-businesses because they did not meet the requirements (namely, an outer loading value of less than 0.700). These indicators are CT1, ECO2, EM3, ENV1, MO2, MP3; EM4, ENV2; EM2. In small and medium enterprises, the indicators that had to be removed from the model are CT3, ECO1, EM3, ENV3, MO1, MP3, SOC1, EM6, ENV2, EM5, EM4, and EM7.
Internal consistency reliability (CA, CR ≥ 0.600): Furthermore, the assessment of construct reliability was carried out by looking at the Cronbach’s alpha (CA) and composite reliability (CR) values, shown in Table 8 and Table 9. In micro-businesses, it can be seen that there are still variables that have a CA value below 0.600, namely the economic variable, which is not reliable. Therefore, the indicator with a low value of the loading factor on the variable was dropped. The indicator removed from the model was ECO1. In small and medium enterprises, there was also an unreliable economy variable, so the ECO2 indicator was removed. After removing the indicator from the model, the model was recalculated to produce a new CA value that met the requirements.
Convergent validity (AVE ≥ 0.500): The next step was to assess validity through the AVE. Overall, the AVE of the constructs in both micro-small and medium enterprises can be accepted as having good convergent validity because the AVE of each construct was above 0.500 (Table 10). This means that the variance that can be captured by the construct was greater than the variance generated by measurement error, so the model can be said to be good.
Discriminant Validity (HTMT ≤ 0.900): All constructs had HTMT values below 0.900, which indicates that discriminant validity was met (Table 11 and Table 12).

4.4.3. Structural Model Evaluation (Inner Model)

After ensuring that all constructs were reliable and valid, the next step was to discuss the assessment of the results of the structural model. The first step was to ensure that there were no significant collinearity problems in the structural model by examining the VIF (variance inflation factor) value (Table 13). A VIF value exceeding 5 indicates potential collinearity problems among the predictor constructs. If the VIF value is between 3 and 5, collinearity is considered uncritical, and if the VIF is less than 3, collinearity is not a problem. Table 13 shows that there were no constructs with a VIF value of more than 5, so it can be concluded that the structural model does not have significant collinearity problems.
The next step was to assess the significance and relevance of the relationship in the structural model based on the p-value, using the results shown in Table 14. If the p-value <0.100 (sign 10%), then the research hypothesis is supported.
The effect of entrepreneurial marketing on the environmental aspect: There is a significant and positive relationship between entrepreneurial marketing variables relating to the environment in micro-businesses, amounting to 0.517, while in small and medium enterprises, it is not significant. This shows that the better the entrepreneurial marketing, the more it increases the environmental aspect of micro-businesses in Jabodetabek and Sukabumi (by 51.7%). This supports the results of research conducted by [27], that entrepreneurial orientation has a significant influence on supporting sustainability. Entrepreneurial marketing not only advances business performance but also catalyzes the implementation of sustainable practices that support environmental sustainability [7,105]. Entrepreneurial marketing plays a role in the environmental aspect of sustainability by promoting green innovation, resource efficiency, and market education on eco-friendly products, thereby creating a competitive advantage for businesses [123]. However, entrepreneurial marketing also has potential negative impacts, such as greenwashing, excessive resource exploitation, and increased carbon footprint due to aggressive market expansion [124]. Therefore, the implementation of sustainable entrepreneurial marketing must balance business growth strategies with environmental responsibility to truly contribute to sustainable development.
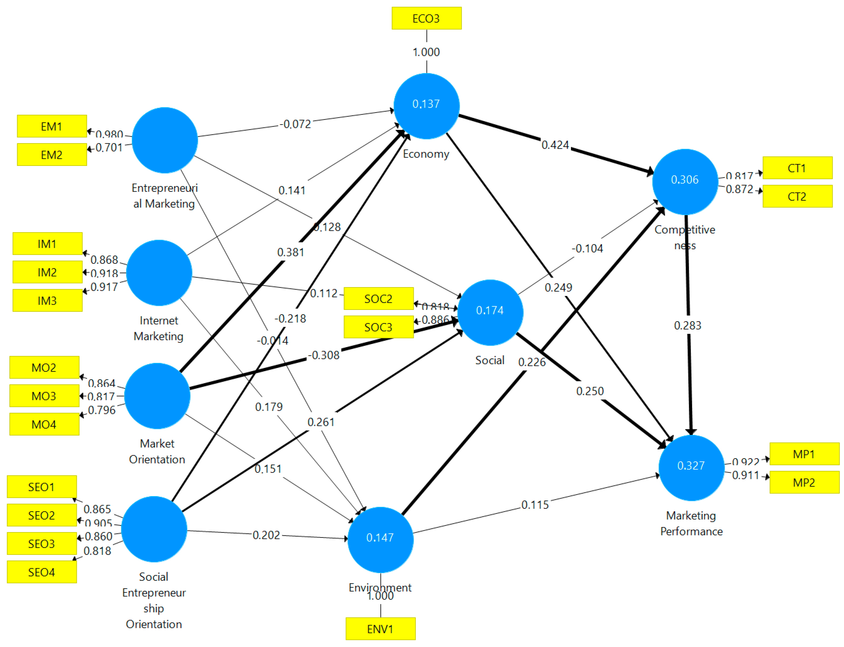
The influence of market orientation on the economic aspect: There is a positive and significant relationship between market orientation variables relating to the economy in small and medium enterprises, with a value of 0.381, while in micro-enterprises, there is no significant influence. This means when the market orientation of small and medium enterprises is great, it will increase the economy by 38.1%. This follows the results of several previous studies, which found that market orientation has a positive influence on business performance in the form of increased sales and profits [38,44]. Market orientation focuses on understanding consumer needs and providing more value to consumers to build strong relationships. This can have an impact on the profitability and economic sustainability of the company [125]. Good market orientation allows MSMEs to effectively collect market information, analyze emerging trends, and identify opportunities and threats in the market, which in turn improves sales performance [126]. Thus, the implementation of effective market orientation can increase profitability and ensure the long-term economic sustainability of the company.
The effect of market orientation on the social aspect: In both micro-small and medium enterprises, there is a significant relationship between market orientation variables and the social aspect. However, the direction of the relationship between micro-enterprises and small and medium enterprises is different. In micro-businesses, the market orientation variable positively affects the social variable by 0.348. This means that the higher the market orientation in micro-businesses, the higher the social aspect will be (by 34.8%). Meanwhile, in small and medium enterprises, market orientation has a negative effect (of −0.308) on the social aspect. This means that the higher the market orientation in small and medium enterprises, the lower the social aspect (by 30.8%). Conversely, the lower the market orientation, the higher the social aspect (by 30.8%) in small and medium enterprises in Jabodetabek and Sukabumi. Effective market orientation can strengthen the company’s CSR activities, which not only focus on financial profit but also social welfare. This shows that good CSR can improve the company’s image and strengthen relationships with stakeholders, thus increasing business sustainability. In addition, effective market orientation also allows SMEs to improve their performance, which in turn can strengthen their contribution to the surrounding community and improve the quality of life of the surrounding community [126]. Therefore, the implementation of proper market orientation can increase profitability and ensure the company’s social sustainability in the long term.
The effect of Internet marketing on the social aspect: In micro-businesses, the Internet marketing variable has an effect of 0.230 on the social aspect, while in small and medium enterprises, there is no significant influence. This shows that with greater intensity of Internet marketing utilization in micro-businesses, the social aspect will increase by 23%. This aligns with the results of research conducted by [61], showing that Internet marketing plays an important role in marketing products that are not only of economic value but are also of environmental and social value, which supports business sustainability. Product and service innovation driven by Internet marketing helps to meet consumer needs and contributes to social welfare [127]. Through Internet marketing, companies can more easily interact with customers, raise awareness about social issues, and encourage consumers to adopt more socially responsible behaviors. Digital marketing not only boosts sales but also empowers communities, enhances community engagement, and improves social well-being [128].
The effect of social entrepreneurship orientation (SEO) on the economic aspect: Social entrepreneurship orientation in small and medium enterprises has a significant negative influence (of −0.218) on the economic aspect. This means that when social entrepreneurship orientation is increased, it can reduce the economy by 21.8%. Conversely, when social entrepreneurship orientation is lowered, it can increase the economy by 21.8%. This aligns with research conducted by [66] that social entrepreneurship involves risk and innovation in the process of taking profits, and when focusing on social goals, entrepreneurs need to understand that the possible benefits received are not direct profits.
The influence of social entrepreneurship orientation (SEO) on the social aspect: In micro-businesses and small and medium enterprises, there is a significant positive relationship between the social entrepreneurship orientation variable and the social aspect (of 0.179 and 0.261, respectively). This means that if there is greater social entrepreneurship orientation, it will be able to increase the social aspect by 17.9% in micro-businesses and by 26.1% in small and medium enterprises. This follows the results of several previous studies which found that SEO has a significant positive influence on social performance [70,71,72,75]. Social entrepreneurship orientation, especially through hybrid business models and collaborative social innovation approaches, has a positive impact on the sustainability of social entrepreneurship. By combining innovative and collaborative business solutions, social entrepreneurship can create broad social impacts, such as community empowerment and reduced social inequality [129]. In addition, entrepreneurial orientation has a positive influence on sustainable business performance, which in turn can increase the company’s social contribution to society [130].
The effect of the economic aspect on competitiveness: Both in micro-enterprises and small and medium enterprises, there is a positive and significant relationship between these variables. The magnitude of the influence on micro-enterprises and small and medium enterprises is 0.574 and 0.424, respectively. This means that when the economy increases, it will be able to increase competitiveness by 57.4% in micro-businesses and will increase competitiveness by 42.4% in small and medium enterprises. This is in alignment with the results of previous studies, which found that the economic aspects of business sustainability encompassed by the fairtrade practice variables have a significant positive effect on business competitiveness in SMEs [100,104]. Presenting transparent sustainability reports covering economic, environmental, and social aspects has been shown to have a positive impact on a company’s market performance [131]. While this is more common in large companies, the same practice can be applied to SMEs. Focusing on economic aspects in sustainability reports, such as cost efficiency and resource management, can improve the competitiveness of SMEs. By reporting sustainability practices clearly, SMEs can build a positive image, attract consumers who care about sustainability, and strengthen their position in a competitive market.
The effect of the economic aspect on marketing performance. There is a positive and significant relationship between economy and marketing performance variables in micro-enterprises and small and medium enterprises with effect sizes of 0.403 and 0.249, respectively. This means that when the economy increases, it can increase marketing performance in micro-businesses by 40.3% and in small and medium enterprises by 24.9%. This is in accordance with the results of several previous studies, which found that sustainability practices together with social, environmental, and economic requirements from stakeholders can positively influence market performance [33,105,106]. Implementing effective marketing strategies by considering economic factors as part of business sustainability, such as production costs, prices, and distribution, can improve the marketing performance of MSMEs, which in turn also strengthens their competitiveness in the market.
Social aspects influence competitiveness: Social variables positively and significantly impact competitiveness in micro-businesses, with a value of 0.261. This means that when social variables are increased, competitiveness can increase by 26.1%. These results are in alignment with the results of previous studies, which found that the social aspects of business sustainability described in the human-centricity variable have a significant positive effect on business competitiveness in SMEs [100,104]. By implementing effective corporate social responsibility (CSR) practices, MSMEs can build a positive reputation, increase customer loyalty, and attract investors who care about social issues. The company’s active support of social activities has a positive influence on the surrounding community, which in turn improves the company’s image [132]. In addition, the implementation of social aspects can also improve the company’s financial performance, which contributes to better competitiveness [133]. Thus, MSMEs that focus on the social aspects of sustainability not only contribute to the welfare of society but also strengthen their competitive position in the market.
Social aspects influence marketing performance: Social variables have a positive and significant effect on marketing performance in micro-businesses and small and medium enterprises, with effect sizes of 0.294 and 0.250, respectively. This means that when the social aspect increases, it can increase marketing performance in micro-businesses by 29.4% and in small and medium enterprises by 25%. This is following several previous studies that found that sustainability practices together with social, environmental, and economic requirements from stakeholders can positively influence market performance [33,105,106]. Implementing effective marketing strategies that take into account social factors such as customer relationships, corporate social responsibility, and community involvement can improve the competitiveness and marketing performance of MSMEs.
The effect of the environmental aspect on competitiveness: The environmental variable has a positive and significant effect (of 0.226) on the competitiveness of small and medium enterprises. This means that if these small and medium enterprises place strong emphasis on environmental aspects, they can increase their competitiveness by 22.6%. This is in accordance with previous research, which found that the environmental aspects of business sustainability described in the sustainability practice variables have a significant positive influence on business competitiveness in SMEs [100,104].
The effect of competitiveness on marketing performance: There is a positive and significant effect (of 0.283) of the competitiveness variable on the marketing performance of small and medium enterprises. This means that the higher the competitiveness, the more the marketing performance of small and medium enterprises will increase (by 28.3%). This is in alignment with previous studies, which found that competitiveness has a positive and significant relationship with performance [7,112,118].
The third step is to test the coefficient of determination (R2) of the endogenous construct. The R2 values range from 0 to 1, with higher values indicating stronger explanatory power. As a general rule of thumb across social science disciplines, an R2 value of 0.75 is considered substantial. A value of 0.50 is considered moderate, and one of 0.25 is considered weak [134].
The results in Table 15 show R2 values of 0.370, 0.028, 0.286, 0.303, and 0.346 for the endogenous constructs of competitiveness, economy, environment, marketing performance, and socialness, respectively, in micro-enterprises; this confirms moderate predictive accuracy, except for the endogenous variable of economy, which has weak predictive accuracy. Competitiveness is increased by 37%, economy by 2.8%, environment by 28.6%, marketing performance by 30.3%, and socialness by 34.6% when entrepreneurial marketing, Internet marketing, market orientation, and social entrepreneurship orientation are integrated. In SMEs, R2 values of 0.137, 0.147, and 0.174 for the endogenous constructs of economy, environment, and socialness, respectively, confirm weak predictive accuracy, while the endogenous constructs of competitiveness and marketing performance have moderate predictive accuracy, with values of 0.306 and 0.327. Economy is improved by 13.7%, environment by 14.7%, socialness by 17.4%, competitiveness by 30.6%, and marketing performance by 32.7% when entrepreneurial marketing, Internet marketing, market orientation, and social entrepreneurship orientation are integrated.

4.5. Managerial Implications

Concerning the SOR theory, in micro-businesses, providing stimuli through Internet marketing, market orientation, and social entrepreneurship orientation is important because it has a major influence on the organism (in this case the social–business sustainability aspect). Moreover, this social aspect will have an impact on the response (in this case, competitiveness and marketing performance), while for the economic and environmental variables, there are no variables that stimulate it (until they influence the performance of micro-businesses).
Small and medium businesses provide stimuli through market orientation and social entrepreneurship orientation, which is important because it has a major influence on the organism (in this case the economic and social–business sustainability aspects). This economic aspect will have a direct and indirect impact on the response (in this case, competitiveness and marketing performance), while the social aspect only has a direct impact on the response (marketing performance). One of the solutions for SMEs is building CRM, as it can play a role in strengthening the social aspect by fostering customer loyalty [135]. As for the environmental variable, there are no variables that stimulate it (until they influence the performance of SMEs).

4.5.1. Analysis of Factors Affecting Sustainability and Its Impact on the Competitiveness and Marketing Performance of Micro-Enterprises (Micro)

Departing from the results of hypothesis testing, the variables of Internet marketing, market orientation, and social entrepreneurship orientation have a significant effect on the social aspect, while entrepreneurial marketing has a significant effect on the environmental aspect. Furthermore, only two aspects of sustainability affect competitiveness and marketing performance, namely, the economic and social aspects. The structural model of the correlation between these variables can be seen more clearly in Figure 7.
Entrepreneurial marketing has an important influence on the environmental aspect of sustainability. The entrepreneurial marketing indicator that has the highest value is resource leveraging, namely, the participation of micro-entrepreneurs in groups or groups of similar entrepreneurs and building networks with other entrepreneurs. Micro-enterprises that are able to maximize external resources through networks of similar entrepreneur groups or other entrepreneurs will encourage other micro-enterprises to achieve environmental sustainability. The aspect of environmental sustainability is reflected in the behavior of micro-enterprises in making products from environmentally friendly and energy-efficient materials in the process of running their business. Associations of entrepreneurs can be a means of consultation and cooperation as fellow community members, for example, connecting entrepreneurs who produce waste with entrepreneurs who need that waste as raw materials. This is an illustration of the real ways that micro-enterprises can contribute to achieving business sustainability through environmental sustainability.
Market orientation has an important influence on the social aspect of sustainability. The market orientation indicator that has the greatest value is inter-functional coordination, namely, the behavior of business actors and employees who actively share information about customer responses and the full involvement of business actors and workers in serving customers; in this sense, it is hoped that business actors and workers are able to work together to assess what customers want and need. This finding concludes that micro-business actors who are able to ensure and maximize effective coordination and cooperation between workers and business owners in understanding customer needs and achieving the company’s strategic goals will create a comfortable work environment for workers so that workers can provide maximum service.
Internet marketing has an important influence on the social aspect of business sustainability. The highest indicator of Internet marketing is digital leadership capability, namely the understanding and mastery of digital business actors and awareness of the impact of the use of digital technology experienced directly by business actors in facilitating and accelerating their business processes. This finding concludes that the ability of micro-business actors as company leaders in utilizing digital technology determines the level of success of Internet marketing strategies. The role of leaders will determine the performance of their employees. The mastery of technology possessed by leaders will be transferred to their employees so that the business process for marketing strategies becomes more efficient and performance achievements can be monitored directly by business owners at any time.
Social entrepreneurship orientation has an important influence on the social aspect of sustainability. The indicator of social entrepreneurship orientation with the highest value is social risk-taking, namely micro-entrepreneurs who dare to try new initiatives that have the potential to provide significant social impacts even though they have to face uncertainty and risks. Micro-entrepreneurs who dare to take risks to increase their contribution to the community by acting as job providers for the surrounding community and also facilitating training programs for their workers. This means that the courage to act on the risks of social goals can contribute to the welfare and skills of the surrounding community.
The social aspect of sustainability has an important influence on competitiveness. The indicator that has the greatest value is a program that creates closeness with workers such as vacation events or gatherings. Micro-entrepreneurs who focus on creating closeness with workers through refreshing activities so that workers feel appreciated and show that business owners care about employee well-being. Company support to create a conducive work environment will encourage employee performance and loyalty. This supports business productivity in terms of speed in processing orders and accuracy in sending products according to customer requests because this point is a competitive value for micro-enterprises compared to other competitors. However, this social aspect of sustainability variable also has an important influence on marketing performance, meaning that the company’s concern for workers through the program can influence the number of customers who buy products so that they grow every year.
The economic aspect of sustainability has an important influence on competitiveness. The indicator with the highest value is the products and services offered according to customer demand. The measure of achievement of the competitiveness variable is that micro-business products and services can be processed quickly and accurately to customers. This concludes that if micro-businesses can provide products and services that are in accordance with customer demand, the tendency of customers to submit requests for additions or reductions will decrease or even disappear so that micro-businesses will prepare orders by default. This will speed up the delivery process and the accuracy of the number of products requested by customers so that it becomes a more competitive value than competitors. Not only that, the economic aspect of sustainability variable also has an important influence on marketing performance. This means that if micro-businesses are capable of offering products and services that can meet customer expectations and preferences, the number of customers who buy products each year will increase.
Based on the review above, micro-businesses can consider and review the following factors in order to realize a sustainable business consisting of sustainability aspects, namely, social, economic, and environmental. Micro-business actors who are able to build effective coordination and cooperation with their workers (market orientation), have an understanding and mastery of digital technology and awareness of the positive impacts of utilizing digital technology (Internet marketing), and have the courage to act on the risks of social goals (social entrepreneurship orientation) will supply greater support, concern, and attention to their workers (social aspect of sustainability) with refreshing activities such as vacation events or gatherings with workers. These factors will then have an impact on strengthening competitiveness and increasing marketing performance.
Conversely, if micro-business actors are able to maximize external resources through networks of similar business groups or other entrepreneurs (entrepreneurial marketing), micro-businesses will achieve environmental sustainability because the association of micro-business actors can be a means of consultation and cooperation as fellow community members, for example, to make products from environmentally friendly and energy-efficient materials in the process of running their business. However, this environmental aspect does not affect the competitiveness and marketing performance of micro-businesses. The economic aspect is not influenced by entrepreneurial marketing, market orientation, Internet marketing, and social entrepreneurship orientation. The economic aspect influences competitiveness and marketing performance, and the indicator of the economic aspect of sustainability is measured through the suitability of products and services to customer demand.

4.5.2. Analysis of Factors Affecting Sustainability and Its Impact on the Competitiveness and Marketing Performance of Small and Medium Enterprises (SMESs)

Departing from the results of hypothesis testing, there are market orientation variables that have a positive effect on the economic aspect and a negative effect on the social aspect. While social entrepreneurship orientation has a positive effect on the social aspect, it has a negative impact on the economic aspect. Furthermore, the aspect of sustainability that affects competitiveness and marketing performance is economic. Another interesting finding of this research is that environmental aspects affect competitiveness and social aspects affect marketing performance. In small and medium enterprises, the results also show that competitiveness variables affect marketing performance. The structural model of the connection between these variables can be seen more clearly in Figure 8.
Market orientation has an important influence on the economic aspect. The indicator with the highest value is customer orientation, which is the action of business actors who often try to pay attention to customers through good and responsive service in meeting product demand needs. Paying attention to customers may involve listening to customers through feedback and then adjusting products and services to meet customer expectations.
However, market orientation has a negative influence on the social aspect of sustainability. If small and medium enterprises place excessive focus on customer satisfaction, this has the potential to create high pressure on workers, thereby reducing their welfare. If workers continue to meet high targets, if business actors do not provide sufficient rest time, or if the remuneration received by workers is not commensurate, workers will gradually feel pressured and stressed, which will result in decreased satisfaction and quality of work. Therefore, one interesting finding is that a stronger market orientation will improve the performance of small and medium enterprises economically, but on the other hand may neglect the company’s internal welfare.
Social entrepreneurship orientation has an important influence on the economic aspect of sustainability and the social aspect of sustainability. The indicator with the highest value is social risk-taking. The actions of small and medium-sized business actors who dare to take risks on social initiatives will prioritize the welfare of their workers by providing social, health, and insurance benefits or refreshing activities such as vacation events or gatherings with workers. However, when viewed from the economic aspect, this behavior in small and medium-sized businesses is unable to generate short-term profits by providing products that are in demand. This finding confirms that high social risk-taking from small and medium-sized business actors causes suboptimal resource allocation from an economic perspective but simultaneously supports social aspects that can improve worker welfare and support strong relationships with their workers.
The economic aspect of sustainability has an important influence on competitiveness. The indicator with the highest value is the products and services offered according to customer demand. The economic aspect of sustainability may be represented by a small or medium enterprise that can produce products and services according to market trends. The competitiveness variable is described through the quality indicator, which is measured by the conformity of the product to customer specifications and the existence of a guarantee or warranty on damaged products. If the products and services offered follow the desired specifications, this means that the company understands and appreciates what customers want and need. Moreover, a guarantee or warranty will provide a sense of security for customers if there is a problem with the product they buy. This means that the company shows its commitment to product quality. The stronger the competitiveness built through the conformity of the product to customer preferences plus the availability of product guarantees, the greater the potential for growth in the number of customers each year. This is supported by research results showing that competitiveness has a positive and significant effect on marketing performance. However, on the other hand, the economic aspect of sustainability also has an important influence on marketing performance. These results mean that the conformity of products and services to customer demand can directly impact the growth in the number of customers each year.
The environmental aspect of sustainability has an important influence on competitiveness. The indicator with the highest value is a business that implements environmentally caring actions by collecting waste/recycling waste. This refers to small and medium-sized businesses that are committed to a waste management process during which they do not dispose of waste carelessly because their target customers are a group of people who have more concern for environmental sustainability. Thus, commitment becomes a factor in building competitive opportunities to attract customers who care about environmental issues to be interested in buying products.
The social aspect of sustainability has an important influence on marketing performance. The indicator with the highest value is the effort given to paying attention to the welfare of workers through social benefits, health, and insurance. This social aspect focuses on small and medium enterprises that pay attention to the welfare of their workers. Workers who are satisfied with their working conditions tend to have good performance and will thus provide optimal service. This positive impact will encourage an increase in the clientele who buy products each year.
Based on the review above, small and medium enterprises can consider and review the following factors to realize a sustainable business consisting of social, economic, and environmental aspects. If small and medium enterprises focus on providing attention to customers through good and responsive service (market orientation) in meeting demand for products—for example, through listening to customers through feedback—it will be easier to adjust the products and services desired by customers (i.e., the economic aspect of sustainability). This supports product quality in terms of specification suitability (customer requirements). The stronger the competitiveness built through product suitability with customer preferences coupled with the availability of product guarantees or warranties, the greater the potential for growth in the number of customers each year (marketing performance). However, excessive focus on adjusting products to customer demand does not encourage the social aspect of sustainability because there is the potential for workers to feel pressured and stressed by high targets (this may also occur if business actors do not provide sufficient rest time or the remuneration received by workers is not commensurate).
Conversely, if small and medium business actors dare to take risks on social initiatives (social entrepreneurship orientation), business actors will prioritize the welfare of their workers by providing social, health, and insurance benefits or refreshing activities such as vacation events or gatherings with workers (ie., the social aspect of sustainability). The efforts of small and medium businesses to pay attention to the welfare of their workers will encourage them to provide optimal service, which will then impact marketing performance in terms of customer growth. However, the courage of small and medium businesses in taking risks on social initiatives does not support short-term business profits when viewed from an economic perspective (economic aspect of sustainability).
Meanwhile, the environmental aspect of sustainability is not influenced by entrepreneurial marketing, market orientation, Internet marketing, and social entrepreneurship orientation. The environmental aspect of the sustainability variable influences competitiveness, with the environmental indicator measured by the commitment of small and medium enterprises to the waste management process; specifically, such enterprises will not dispose of waste carelessly, because its target customers are a group of people who have more concern for environmental sustainability. Commitment is a factor in building competitive opportunities to attract customers who care about environmental issues to buy its products.

5. Conclusions

This study shows that micro-businesses, in the process of running their business, tend to support two aspects of sustainability, namely, social and environment, and show less support for economic aspects. Meanwhile, small and medium enterprises tend to support economic and social aspects but are less supportive of environmental aspects. This reflects that the more capitalist a business is, the more it focuses on the economic aspect. Small and medium enterprises tend to be more capitalistic than micro-enterprises; with their larger capacity and more strongly capitalist orientation, small and medium enterprises are more focused on achieving economic profit and market competitiveness.
Based on the analysis herein, when small and medium-sized enterprises focus on the economic aspect through customizing products and services to meet customer needs and expectations, they will sacrifice the social aspect in terms of welfare and fairness for workers, which will affect productivity in the long run. Conversely, if small and medium-sized enterprises focus on taking risks for socially impactful actions towards their workers, they will make sacrifices in terms of short-term financial risks, as they do not provide immediate financial benefits.
Micro-businesses, on the other hand, focus on social and environmental sustainability, which is reflected in micro-businesses being directly involved in customer service, being able to coordinate and cooperate well with their workers, being able to manage digital technology, and transferring their understanding to workers. Micro-businesses’ support in creating a conducive work environment will encourage worker performance and loyalty, which in turn will have an impact on strengthening competitiveness and improving marketing performance. Micro-enterprises also build networks with groups of similar entrepreneurs and other entrepreneurs that serve as a means of consultation and cooperation with fellow community members in order to make products from environmentally friendly and energy-efficient materials, thereby supporting environmental sustainability in the process of running their businesses.
In terms of macroeconomic aspects, there is an impact on MSMEs, and this impact can be large or small. This influence can be caused by monetary policy, fiscal policy, economic stability, and the business environment [136]. Among the impacts of monetary policy are changes in interest rates, which affect the cost of borrowing and investment for MSMEs. High interest rates will burden MSMEs. Concerning fiscal policy, taxes and subsidies will affect the competitiveness and profitability of MSMEs. High taxes will burden MSMEs. Conversely, subsidies will ease the burden on MSME businesses. The availability of credit, which is a monetary (i.e., the ability of banks to provide loans and credit to businesses and individuals) or fiscal policy (subsidies or government programs in the form of credit loans), can also affect MSMEs’ access to financing (i.e., the availability of loans and business capital).
Stable economic conditions will increase the rate of good economic growth so that MSMEs can increase the products and services that they offer. Unstable economic conditions such as inflation and increasing unemployment rates can create a burden for MSMEs, because inflation will increase production costs and unemployment will reduce consumer purchasing power. Therefore, economic stability is important to create a safer environment for SMEs to grow.
Another thing that should not be ignored is a conducive business environment. A conducive environment will be created if trade policies and regulations support SMEs, because they will affect access to markets and resources. International trade policies such as trade agreements, tariffs, and other trade barriers will greatly affect SMEs’ access to and competitiveness in the global market. Concerning international trade, the exchange rate will also affect the cost of importing raw materials and the competitiveness of SME products.
This study has several limitations that should be noted. It focuses only on MSMEs in the Jabodetabek and Sukabumi areas, which may limit the generalizability of findings to all MSMEs in Indonesia or a global context. The absence of a comprehensive MSME directory with names and addresses prevented the use of random sampling, thus raising potential bias. Additionally, the limited number of medium-sized enterprises led to the combination of small and medium enterprises to increase the sample size for SEM analysis. In the final model, both micro and small–medium enterprises were represented by only one indicator in terms of economic and environmental aspects, which may raise concerns about construct validity and the representativeness of the latent variables. Furthermore, the lengthy survey instrument, comprising over 100 questions, might have caused respondent fatigue, potentially affecting data quality.
Therefore, in future research, we recommended expanding the study’s scope to other developing countries to explore similarities and differences in factors affecting MSME business sustainability globally. Comparative studies between MSMEs in Indonesia and other countries could also provide broader insights and identify best practices for adoption. Efforts to develop a more comprehensive MSME directory would support the application of random sampling methods to enhance data validity. Future studies should also consider designing shorter surveys to reduce respondent burden and employing additional indicators to ensure a stronger representation of latent variables.

Supplementary Materials

The following supporting information can be downloaded at: https://www.mdpi.com/article/10.3390/su17104593/s1, Research questionnaire.

Author Contributions

Conceptualization, J.M.M.; data curation, J.M.M. and E.R.C.; formal analysis, J.M.M., E.R.C. and M.S.A.; funding acquisition, J.M.M.; Investigation, E.R.C. and M.S.A.; methodology, J.M.M.; project administration, J.M.M.; writing—original draft, J.M.M.; writing—review and editing, J.M.M., E.R.C. and M.S.A. All authors have read and agreed to the published version of the manuscript.

Funding

This research was funded by the Directorate of Research and Innovation of IPB University for Fundamental Research (Grant No. 423/IT3.D10/PT.01.03/P/B/2023), with additional financial support for publication separately provided by the Department of Management of IPB University, the Faculty of Economics and Management of IPB University, and the Directorate of Strategic Studies and Academic Reputation of IPB University.

Institutional Review Board Statement

This study was conducted according to the guidelines of the Declaration of Helsinki and approved by the Ethics Committee of IPB University (protocol code 1230/IT3.KEPMSM-IPB/SK/2024 and date of approval: 5 April 2024).

Informed Consent Statement

Informed consent was obtained from all subjects involved in the study.

Data Availability Statement

The data presented in this study are available from the authors upon request.

Acknowledgments

Our gratitude goes to Anna Jasiulewicz, at the Management Institute of the Warsaw University of Life Sciences, Poland, for her inspiration and valuable suggestions that helped improve this article. We would also like to express our gratitude to Annisaturrahmah Maulida, Management Science at IPB University, Bogor, Indonesia, for her significant assistance in improving the formatting of this article.

Conflicts of Interest

The authors declare no conflicts of interest.

Appendix A

Figure A1. Research on the topic of business sustainability. Source: data processed from Scopus.
Figure A1. Research on the topic of business sustainability. Source: data processed from Scopus.
Sustainability 17 04593 g0a1
Figure A2. Research on the topic of business sustainability. Source: data processed from Google Scholar.
Figure A2. Research on the topic of business sustainability. Source: data processed from Google Scholar.
Sustainability 17 04593 g0a2

References

  1. KemenKop UKM. Data UMKM [Internet]. 2023. Available online: https://umkm.depkop.go.id/ (accessed on 17 November 2023).
  2. Bappenas. Masterplan Percepatan Pengembangan Industri Rumahan 2015–2030; Badan Perencanaan Pembangunan Nasional: Jakarta, Indonesia, 2020.
  3. KemenKop UKM. KUMKM Dalam Angka [Internet]. 2023. Available online: https://www.kemenkopukm.go.id/kumkm-dalam-angka/?iO5RahQX98LDf6XZiZhgerH8lpYpaZWZpjZuZ0lFGeYrgho0Ho (accessed on 19 October 2023).
  4. Anastasya, A. UMKM, Jumlah dan Pertumbuhan Usaha Mikro, Kecil, dan Menengah di Indonesia [Internet]. UMKM Indonesia.id. 2023. Available online: https://ukmindonesia.id/baca-deskripsi-posts/data-umkm-jumlah-dan-pertumbuhan-usaha-mikro-kecil-dan-menengah-di-indonesia (accessed on 19 November 2023).
  5. Kamishima, Y.; Gremmen, B.; Akizawa, H. Can Merging a Capability Approach with Effectual Processes Help Us Define a Permissible Action Range for AI Robotics Entrepreneurship? Philos. Manag. 2018, 17, 97–113. [Google Scholar]
  6. Puspaningtyas, L. Menaker: Kontribusi UMKM ke PDB Capai Rp 8.573 Triliun pada 2021; Republikas: Jakarta, Indonesia, 2021. [Google Scholar]
  7. Rubio-Mozos, E.; García-Muiña, F.E.; Fuentes-Moraleda, L. Rethinking 21st-Century Businesses: An Approach to Fourth Sector SMEs in Their Transition to a Sustainable Model Committed to SDGs. Sustainability 2019, 11, 5569. [Google Scholar] [CrossRef]
  8. Revell, A.; Stokes, D.; Chen, H. Small businesses and the environment: Turning over a new leaf? Bus. Strategy Environ. 2011, 19, 273–288. [Google Scholar]
  9. Verboven, H.; Vanherck, L. Sustainability management of SMEs and the UN Sustainable Development Goals. Sustain. Nexus Forum 2016, 24, 165–178. [Google Scholar]
  10. Pomare, C. A Multiple Framework Approach to Sustainable Development Goals (SDGs) and Entrepreneurship. Entrep. Sustain. Dev. Goals 2018, 8, 11–31. [Google Scholar]
  11. Priatna, W.; Santoso, H.; Moenawar, M. The Strength of Sociopreneurs in Nurturing the Rural Socioeconomic Conditions. In Proceedings of the International Conference on Agribusiness and Rural Development (IConARD 2020), Yogyakarta, Indonesia, 13–14 October 2020; Agricultural Economic. p. 13. [Google Scholar]
  12. Pratiwi, C.P.; Sasongko, A.H.; Aguzman, G.; Wibawa, R.C.; Pambudy, R. Characteristics and Challenge Faced By Socio-Technopreneur in Indonesia. Bus. Rev. Case Stud. 2022, 3, 13. [Google Scholar]
  13. Akhmadi, H. Digital Marketing Adoption Among Food Products Home Industry: A Study of Melinjo Chips Producer in Bantul. Berk. Ilm. AGRIDEVINA 2021, 10, 1–12. [Google Scholar]
  14. Deloitte. UKM Pemicu Kemajuan Indonesia: Instrumen Pertumbuhan Bangsa; Deloitte: London, UK, 2015. [Google Scholar]
  15. Diahnisa, T.; Kusumastuti, Y.I. Hubungan Komunikasi Pemasaran dengan Tingkat Kualitas Daya Saing UMKM Kerajinan di Kota Bogor. J. Sains Komun. Pengemb. Masy. JSKPM 1970, 1, 237–244. [Google Scholar]
  16. Mardiyono, A. Analisis Kinerja Pemasaran Usaha Kecil Menengah Di Kota Semarang. Serat Acitya—J. Ilm. UNTAG Semarang. 2018, 7, 82–90. [Google Scholar]
  17. Alhakimi, W.; Mahmoud, M. The impact of market orientation on innovativeness: Evidence from Yemeni SMEs. Asia Pac. J. Innov. Entrep. 2020, 14, 47–59. [Google Scholar]
  18. Al-Shaikh, M.E.; Hanaysha, J.R. A conceptual review on entrepreneurial marketing and business sustainability in small and medium enterprises. World Dev. Sustain. 2023, 2, 100039. [Google Scholar]
  19. Morris, M.H.; Schindehutte, M.; LaForge, R.W. Entrepreneurial Marketing: A Construct for Integrating Emerging Entrepreneurship and Marketing Perspectives. J. Mark. Theory Pract. 2002, 10, 1–19. [Google Scholar]
  20. Khalid, S. Explorative and exploitative strategies and export performance. J. Res. Mark. Entrep. 2019, 22, 21–36. [Google Scholar]
  21. Sarma, M.; Hidayati, N.; Nanere, M.; Trebilcock, P.; Ratten, V. Entrepreneurial marketing and its relationship on business competitiveness in footwear and agro industries of small and me-dium industries. In Stakeholder Entrepreneurship; Springer: Singapore, 2022; pp. 19–44. [Google Scholar]
  22. Crick, J.M. Incorporating coopetition into the entrepreneurial marketing literature. J. Res. Mark. Entrep. 2019, 21, 19–36. [Google Scholar]
  23. Dubey, P.; Bajpai, N.; Guha, S.; Kulshreshtha, K. Entrepreneurial marketing: An analytical viewpoint on perceived quality and customer delight. J. Res. Mark. Entrep. 2019, 22, 1–19. [Google Scholar]
  24. Eyana, S.M.; Masurel, E.; Paas, L.J. Discovery behaviour and creation behaviour of Ethiopian entrepreneurs: The implications for the performance of their small tourism firms. J. Small Bus. Enterp. Dev. 2020, 27, 865–883. [Google Scholar]
  25. Hanifah, H.; Abd Halim, N.; Vafaei-Zadeh, A.; Nawaser, K. Effect of intellectual capital and entrepreneurial orientation on innovation performance of manufacturing SMEs: Mediating role of knowledge sharing. J. Intellect. Cap. 2022, 23, 1175–1198. [Google Scholar]
  26. Warraich, U.A.; Dos-Santos, M.J.P.L. Sustaining family bakeries in Pakistan: The role of internal marketing and entrepreneurship. Ecocycles 2024, 10, 37–48. [Google Scholar]
  27. Oktavio, A.; Kaihatu, T.S.; Kartika, E.W. Learning orientation, entrepreneurial orientation, innovation and their impacts on new hotel performance: Evidence from surabaya. J. Apl. Manaj. 2019, 17, 8–19. [Google Scholar]
  28. Gauthier, J.; Cohen, D.; Meyer, C.R. Entrepreneurial orientation, externalities and social entrepreneurship. Soc. Bus. Rev. 2021, 16, 476–489. [Google Scholar]
  29. Alarifi, G.; Robson, P.; Kromidha, E. The Manifestation of Entrepreneurial Orientation in the Social Entrepreneurship Context. J. Soc. Entrep. 2019, 10, 307–327. [Google Scholar]
  30. Teece, D.J. Dynamic capabilities and entrepreneurial management in large organizations: Toward a theory of the (entrepreneurial) firm. Eur. Econ. Rev. 2016, 86, 202–216. [Google Scholar] [CrossRef]
  31. Barreto, L.S.; Freitas, V.; Freitas de Paula, V.A. Sustainable supply chain innovation and market performance: The role of sensing and innovation capabilities. Clean. Responsib. Consum. 2024, 14, 100199. [Google Scholar] [CrossRef]
  32. Lai, W.H.; Lin, C.C.; Wang, T.C. Exploring the interoperability of innovation capability and corporate sustainability. J. Bus. Res. 2015, 68, 867–871. [Google Scholar]
  33. van de Wetering, R.; Mikalef, P.; Helms, R. Driving organizational sustainability-oriented innovation capabilities: A complex adaptive systems perspective. Curr. Opin. Environ. Sustain. 2017, 28, 71–79. [Google Scholar]
  34. Gunawan, S.; Wijaya, R.A.E.; Ratnasari, R.T.; Battour, M.; Premananto, G.C.; Hendratmi, A.; Sumarwan, U. An investigation for business performance on Indonesia’s small and medium medical companies sustainability. Rev. Cercet. Interv. Soc. 2024, 87, 200–228. [Google Scholar] [CrossRef]
  35. Nugraha, A.; Irwansyah; Purwadi. How digital knowledge sharing affects innovation work behavior and organizational innovation capability in term of sustainability development goals. IOP Conf. Ser. Earth Environ. Sci. 2021, 716, 012058. [Google Scholar]
  36. Hult, G.T.M.; Ketchen, D.J. Disruptive marketing strategy. AMS Rev. 2017, 7, 20–25. [Google Scholar] [CrossRef]
  37. Olson, E.M.; Slater, S.F.; Hult, G.T.M.; Olson, K.M. The application of human resource management policies within the marketing organization: The impact on business and marketing strategy implementation. Ind. Mark. Manag. 2018, 69, 62–73. [Google Scholar] [CrossRef]
  38. Kumar, V.; Jones, E.; Venkatesan, R.; Leone, R.P. Is Market Orientation a Source of Sustainable Competitive Advantage or Simply the Cost of Competing? J. Mark. 2011, 75, 16–30. [Google Scholar]
  39. Asomaning, R.; Abdulai, A. An Empirical Evidence of the Market Orientation—Market Performance Relationship in Ghanaian Small Businesses. Educ. Res. Int. 2015, 4, 69–86. [Google Scholar]
  40. Tupac Yupanqui Lima, N.; Liliana Haro-Zea, K.; Alexander Díaz Saavedra, R. Digital marketing and customer orientation as predictors of sustainability in tourism SMES. Innov. Mark. 2024, 20, 160–171. [Google Scholar] [CrossRef]
  41. Crittenden, V.L.; Crittenden, W.F.; Ferrell, L.K.; Ferrell, O.C.; Pinney, C.C. Market-oriented sustainability: A conceptual framework and propositions. J. Acad. Mark. Sci. 2011, 39, 71–85. [Google Scholar] [CrossRef]
  42. Jaworski, B.J.; Kohli, A.K. Conducting field-based, discovery-oriented research: Lessons from our market orientation research experience. AMS Rev. 2017, 7, 4–12. [Google Scholar] [CrossRef]
  43. Kumar, V.; Reinartz, W. Creating Enduring Customer Value. J. Mark. 2016, 80, 36–68. [Google Scholar] [CrossRef]
  44. Hamid, S.; Marasabessy, I.; Royani, D. Performance of local fishermen: Competitiveness of smoked fish domestic supplier in Kei Islands, Indonesia. AACL Bioflux 2023, 16, 1488–1498. [Google Scholar]
  45. Zhang, L.; Kara, A.; Spillan, J.E.; Mintu-Wimsatt, A. Exploring market orientation among Chinese small and medium-sized enterprises. Chin. Manag. Stud. 2017, 11, 617–636. [Google Scholar] [CrossRef]
  46. Tutar, H.; Nart, S.; Bingöl, D. The Effects of Strategic Orientations on Innovation Capabilities and Market Performance: The Case of ASEM. Procedia Soc. Behav. Sci. 2015, 207, 709–719. [Google Scholar] [CrossRef]
  47. Erokhin, V.; Mouloudj, K.; Bouarar, A.C.; Mouloudj, S.; Gao, T. Investigating Farmers’ Intentions to Reduce Water Waste through Water-Smart Farming Technologies. Sustainability 2024, 16, 4638. [Google Scholar] [CrossRef]
  48. Czekała, W.; Drozdowski, J.; Łabiak, P. Modern Technologies for Waste Management: A Review. Appl. Sci. 2023, 13, 8847. [Google Scholar] [CrossRef]
  49. Nadeem, A.; Syed, M.; Ghullam, M.M. Strategic role of internet in SMEs growth strategies. Int. J. Bus. Manag. Econ. Res. 2014, 5, 20–27. [Google Scholar]
  50. Chaffey, D.; Ellis-Chadwick, F. Digital Marketing: Strategy, Implementation and Practice, 6th ed.; Pearson Education Limited: Harlow, UK, 2016. [Google Scholar]
  51. Purwana, D.; Rahmi, R.; Aditya, S. Pemanfaatan Digital Marketing Bagi Usaha Mikro, Kecil, Dan Menengah (UMKM) Di Kelurahan Malaka Sari, Duren Sawit. J. Pemberdaya. Masy. Madani (JPMM) 2017, 1, 1–17. [Google Scholar]
  52. Septiani, S.; Sarma, M.; Najib, M.; Sirait, N.P.; Hidayati, N. How do product innovation, internet marketing and brand identity affect business performance of small and medium-sized agri-food processing? J. Integr. Precis Den. 2024, 8, 7665. [Google Scholar]
  53. Brodie, R.J.; Winklhofer, H.; Coviello, N.E.; Johnston, W.J. Is e-marketing coming of age? An examination of the penetration of e-marketing and firm performance. J. Interact. Mark. 2007, 21, 2–21. [Google Scholar]
  54. Wu, F.; Mahajan, V.; Balasubramanian, S. An Analysis of E-Business Adoption and its Impact on Business Performance. J. Acad. Mark. Sci. 2003, 31, 425–447. [Google Scholar]
  55. Türkeș, M.C. Driving Success: Unveiling the Synergy of E-Marketing, Sustainability, and Technology Orientation in Online SME. J. Theor. Appl. Electron. Commer. Res. 2024, 19, 1411–1441. [Google Scholar] [CrossRef]
  56. Homburg, C.; Wielgos, D.M. The value relevance of digital marketing capabilities to firm performance. J. Acad. Mark. Sci. 2022, 50, 666–688. [Google Scholar]
  57. Nuseir, M.; Refae, G.E. The effect of digital marketing capabilities on business performance enhancement: Mediating the role of customer relationship management (CRM). Int. J. Data Netw. Sci. 2022, 6, 295–304. [Google Scholar]
  58. Bâra, A.; Oprea, S.V.; Bucur, C.; Tudorică, B.G. Unraveling the Impact of Lockdowns on E-commerce: An Empirical Analysis of Google Analytics Data during 2019–2022. J. Theor. Appl. Electron. Commer. Res. 2023, 18, 1484–1510. [Google Scholar] [CrossRef]
  59. Civelek, M.; Ključnikov, A.; Hruška, R.; Světlík, J.; Vavrečka, V. Global Competitive Strategies: Assessing the Role of Marketing Tools in SME Internationalization and Financial Performance. J. Compet. 2024, 16, 3–25. [Google Scholar]
  60. Al Adwan, A.; Altrjman, G. The role of social media marketing and marketing management promoting and developing brand sustainability strategy. Int. J. Data Netw. Sci. 2024, 8, 439–452. [Google Scholar]
  61. Varadarajan, R.; Welden, R.B.; Arunachalam, S.; Haenlein, M.; Gupta, S. Digital product innovations for the greater good and digital marketing innovations in communications and channels: Evolution, emerging issues, and future research directions. Int. J. Res. Mark. 2022, 39, 482–501. [Google Scholar]
  62. Udayana, A.A.G.B.; Fatmawaty, A.S.; Makbul, Y.; Priowirjanto, E.S.; Ani, L.S.; Siswanto, E.; Susanti, W.; Andriani, S. Investigating the role of e-commerce application and digital marketing implementation on the financial and sustainability performance: An empirical study on Indonesian SMEs. Int. J. Data Netw. Sci. 2024, 8, 167–178. [Google Scholar]
  63. Daoud, M.K.; Taha, S.; Al-Qeed, M.; Alsafadi, Y.; Ahmad, A.Y.A.B.; Allahham, M. EcoConnect: Guiding environmental awareness via digital marketing approaches. Int. J. Data Netw. Sci. 2024, 8, 235–242. [Google Scholar]
  64. Xiaobao, P.; Hongyu, C.; Horsey, E.M. The predictive effect of relative intuition on social entrepreneurship orientation: How do exploratory and exploitative learning and personal identity interact? Acta Psychol. 2023, 237, 103951. [Google Scholar]
  65. Kraus, S.; Niemand, T.; Halberstadt, J.; Shaw, E.; Syrjä, P. Social entrepreneurship orientation: Development of a measurement scale. Int. J. Entrep. Behav. Res. 2017, 23, 977–997. [Google Scholar]
  66. Tan, W.L.; Williams, J.; Tan, T.M. Defining the ‘Social’ in ‘Social Entrepreneurship’: Altruism and Entrepreneurship. Int. Entrep. Manag. J. 2005, 1, 353–365. [Google Scholar]
  67. Foroudi, P.; Akarsu, T.N.; Marvi, R.; Balakrishnan, J. Intellectual evolution of social innovation: A bibliometric analysis and avenues for future research trends. Ind. Mark. Manag. 2021, 93, 446–465. [Google Scholar]
  68. Turpin, A.; Shier, M.L. Social Entrepreneurial Orientation in Human Service Organizations: A Scoping Review. Hum. Serv. Organ. Manag. Leadersh. Gov. 2020, 44, 144–168. [Google Scholar]
  69. Halberstadt, J.; Niemand, T.; Kraus, S.; Rexhepi, G.; Jones, P.; Kailer, N. Social entrepreneurship orientation: Drivers of success for start-ups and established industrial firms. Ind. Mark. Manag. 2021, 94, 137–149. [Google Scholar]
  70. Gali, N.; Niemand, T.; Shaw, E.; Hughes, M.; Kraus, S.; Brem, A. Social entrepreneurship orientation and company success: The mediating role of social performance. Technol. Forecast. Soc. Change 2020, 160, 120230. [Google Scholar]
  71. Zafar, Z.; Wenyuan, L.; Bait Ali Sulaiman, M.A.; Siddiqui, K.A.; Qalati, S.A. Social Entrepreneurship Orientation and Enterprise Fortune: An Intermediary Role of Social Performance. Front. Psychol. 2022, 12, 755080. [Google Scholar] [CrossRef] [PubMed]
  72. Covin, J.G.; Garrett, R.P.; Kuratko, D.F.; Shepherd, D.A. Value proposition evolution and the performance of internal corporate ventures. J. Bus. Ventur. 2015, 30, 749–774. [Google Scholar] [CrossRef]
  73. Orlando, G.; Sihombing, S. Social Entrepreneurial Orientation Impact On Social Entrepreneurial Intention Mediated Social Entrepreneurial Attitudes. J. Manaj. 2022, 26, 533–566. [Google Scholar]
  74. Adro, F.D.; Fernandes, C.I.; Veiga, P.M.; Kraus, S. Social entrepreneurship orientation and performance in non-profit organizations. Int. Entrep. Manag. J. 2021, 17, 1591–1618. [Google Scholar] [CrossRef]
  75. Saebi, T.; Foss, N.J.; Linder, S. Social Entrepreneurship Research: Past Achievements and Future Promises. J. Manag. 2019, 45, 70–95. [Google Scholar] [CrossRef]
  76. Rahman, M.; Aziz, S.; Hughes, M. The product-market performance benefits of environmental policy: Why customer awareness and firm innovativeness matter. Bus. Strategy Environ. 2020, 29, 2001–2018. [Google Scholar]
  77. Premadasa, M.; Siyambalapitiya, J.; Jayawardhana, K.; Fernando, I. Conceptualizing the Role of Social Entrepreneurial Orientation in the Triple Bottom Line in the Social Enterprise Context: Developing Country Perspective. Sustainability 2023, 15, 8759. [Google Scholar] [CrossRef]
  78. Kaur, S.P.; Kumar, J.; Kumar, R. The Relationship Between Flexibility of Manufacturing System Components, Competitiveness of SMEs and Business Performance: A Study of Manufacturing SMEs in Northern India. Glob. J. Flex. Syst. Manag. 2017, 18, 123–137. [Google Scholar] [CrossRef]
  79. Snieska, V.; Draksaite, A. The role of knowledge process outsourcing in creating national competitiveness in global economy. Eng. Econ. 2007, 3, 35–41. [Google Scholar]
  80. Karim, M.A.; Smith, A.J.R.; Halgamuge, S.K.; Islam, M.M. A comparative study of manufacturing practices and performance variables. Int. J. Prod. Econ. 2008, 112, 841–859. [Google Scholar] [CrossRef]
  81. Suwandari, L.; Suryana, Y.; Wirasasmita, Y. Marketing Performance of Batik Tulis based of Entrepreneurship Orientation in Daerah Istimewa Yogyakarta SME’s. Acad. Strateg. Manag. J. 2017, 16, 1–15. [Google Scholar]
  82. Wirawan, Y.R. Pengaruh orientasi pasar, orientasi kewirausahaan terhadap kinerja pemasaran UMKM batik di Kabupaten Jombang. Equilib. J. Ilm. Ekon. Pembelajarannya 2017, 5, 56. [Google Scholar] [CrossRef]
  83. Hourneaux, F., Jr.; Gabriel, M.L.; Gallardo-Vázquez, D.A. Triple bottom line and sustainable performance measurement in industrial companies. Rev. Gestão 2018, 25, 413–429. [Google Scholar]
  84. Svensson, G.; Wagner, B. Business sustainability: Frameworks and cases. Eur. Bus. Rev. 2011, 23. [Google Scholar] [CrossRef]
  85. Vrabcova, P.; Urbancova, H. Implementation of Voluntary Instruments by Czech Enterprises to Meet Sustainability and Competitive Growth. J. Compet. 2021, 13, 165–184. [Google Scholar]
  86. Kiselakova, D.; Stec, M.; Grzebyk, M.; Sofrankova, B. A Multidimensional Evaluation of the Sustainable Development of European Union Countries—An Empirical Study. J. Compet. 2020, 12, 56–73. [Google Scholar]
  87. Olah, J.; Novotna, A.; Sarihasan, I.; Erdei, E.; Popp, J. Examination of The Relationship Between Sustainable Industry 4.0 and Business Performance. J. Compet. 2023, 14, 25–43. [Google Scholar]
  88. Hansmann, R.; Koellner, T.; Scholz, R. Influence of consumers’ socioecological and economic orientations on preferences for wood products with sustainability labels. Policy Econ. 2006, 8, 239–250. [Google Scholar]
  89. Viengkham, D.; Baumann, C.; Winzar, H.; Dahana, W.D. Toward understanding Convergence and Divergence: Inter-ocular testing of traditional philosophies, economic orientation, and religiosity/spirituality. J. Bus. Res. 2022, 139, 1335–1352. [Google Scholar]
  90. Valero-Amaro, V.; Galera-Casquet, C.; Barroso-Méndez, M.J. Innovation Orientation in the Non-profit Sector: Analysis of Its Impact on the Performance of Spanish Non-governmental Development Organizations. Front. Psychol. 2021, 12, 797621. [Google Scholar]
  91. Laczniak, G.; Shultz, C. Toward a Doctrine of Socially Responsible Marketing (SRM): A Macro and Normative-Ethical Perspective. J. Macromark. 2021, 41, 201–231. [Google Scholar]
  92. Baena, V. The shift from fast fashion to socially and sustainable fast fashion: The pivotal role of ethical consideration of consumer intentions to purchase Zara. Corp. Soc. Responsib. Environ. Manag. 2024, 31, 4315–4328. [Google Scholar]
  93. Schaltegger, S.; Wagner, M. Sustainable entrepreneurship and sustainability innovation: Categories and interactions. Bus. Strategy Environ. 2011, 20, 222–237. [Google Scholar]
  94. Nishitani, K. Demand for ISO 14001 adoption in the global supply chain: An empirical analysis focusing on environmentally conscious markets. Resour. Energy Econ. 2010, 32, 395–407. [Google Scholar]
  95. Aragón-Correa, J.A.; Hurtado-Torres, N.; Sharma, S.; García-Morales, V.J. Environmental strategy and performance in small firms: A resource-based perspective. J. Environ. Manag. 2008, 86, 88–103. [Google Scholar]
  96. Aboelmaged, M. The drivers of sustainable manufacturing practices in Egyptian SMEs and their impact on competitive capabilities: A PLS-SEM model. J. Clean. Prod. 2018, 175, 207–221. [Google Scholar]
  97. Cheng, X.; Cheng, A. Research on the Impact of Event Sustainability on Brand Equity in Event Activities: A Case Study of Hainan Expo. Sustainability 2023, 15, 12906. [Google Scholar] [CrossRef]
  98. Trang, H.L.T.; Lee, J.S.; Han, H. How do green attributes elicit pro-environmental behaviors in guests? The case of green hotels in Vietnam. J. Travel Tour. Mark. 2019, 36, 14–28. [Google Scholar]
  99. Ahmed, R.R.; Streimikiene, D.; Zheng, X. The Impact of Proactive Environmental Strategy on Competitive and Sustainable Development of Organizations. J. Compet. 2021, 13, 5–24. [Google Scholar]
  100. Madhavan, M.; Sharafuddin, M.A.; Wangtueai, S. Impact of Industry 5.0 Readiness on Sustainable Business Growth of Marine Food Processing SMEs in Thailand. Adm. Sci. 2024, 14, 110. [Google Scholar] [CrossRef]
  101. Kolaro, K.; Pitić, G.; Vlačić, E.; Milosavljević, U. Competitiveness and sustainability in small and open economies in the age of industry 5.0. Ekon. Preduz. 2023, 71, 113–127. [Google Scholar]
  102. Nguyen, T.T.D. An Empirical Study on the Impact of Sustainability Reporting on Firm Value. J. Compet. 2020, 12, 119–135. [Google Scholar]
  103. Jagani, S.; Hong, P. Sustainability orientation, byproduct management and business performance: An empirical investigation. J. Clean. Prod. 2022, 357, 131707. [Google Scholar]
  104. Hossan Chowdhury, M.M.; Quaddus, M.A. Supply chain sustainability practices and governance for mitigating sustainability risk and improving market performance: A dynamic capability perspective. J. Clean. Prod. 2021, 278, 123521. [Google Scholar]
  105. Camelo, G.; Nogueira, M. The ESG Menu: Integrating Sustainable Practices in the Portuguese Agri-Food Sector. Sustainability 2024, 16, 4377. [Google Scholar] [CrossRef]
  106. Jang, Y.J.; Kim, W.G.; Lee, H.Y. Coffee shop consumers’ emotional attachment and loyalty to green stores: The moderating role of green consciousness. Int. J. Hosp. Manag. 2015, 44, 146–156. [Google Scholar]
  107. Lee, S.; Lee, S.K.; Park, J.W. The Effect of Service Quality and Sustainability Practices on Brand Equity: The Case of Korean Air Passengers. Sustainability 2024, 16, 4606. [Google Scholar] [CrossRef]
  108. Kukar-Kinney, M.; Ridgway, N.M.; Monroe, K.B. The Role of Price in the Behavior and Purchase Decisions of Compulsive Buyers. J. Retail. 2012, 88, 63–71. [Google Scholar]
  109. Yee, R.W.Y.; Yeung, A.C.L.; Edwin Cheng, T.C.; Lee, P.K.C. Market competitiveness and quality performance in high-contact service industries. Ind. Manag. Data Syst. 2013, 113, 573–588. [Google Scholar]
  110. Kakeesh, D.F.; Al-Weshah, G.A.; Alalwan, A.A. Entrepreneurial marketing and business performance in SMEs: The mediating role of competitive aggressiveness. J. Mark. Anal. 2024. [Google Scholar] [CrossRef]
  111. Rubio-Andrés, M.; Linuesa-Langreo, J.; Gutiérrez-Broncano, S.; Sastre-Castillo, M.Á. How to improve market performance through competitive strategy and innovation in entrepreneurial SMEs. Int. Entrep. Manag. J. 2024, 20, 1677–1706. [Google Scholar]
  112. Sookbumroong, W.; Phornlaphatrachakorn, K. New Product Development Capability, Sustainable Competitive Advantage, Digital Transformation, and Marketing Performance: Evidence from Thailand. Int. J. Bus. 2023, 28, 33–54. [Google Scholar]
  113. Freixanet, J.; Churakova, I. The Impact of Export Promotion Programs on Firms’ Export Competencies and Performance in a Transition Economy: The Case of Russian Manufacturers. J. East-West Bus. 2018, 24, 287–318. [Google Scholar]
  114. Malca, O.; Peña-Vinces, J.; Acedo, F.J. Export promotion programmes as export performance catalysts for SMEs: Insights from an emerging economy. Small Bus. Econ. 2020, 55, 831–851. [Google Scholar]
  115. Traiyarach, S.; Banjongprasert, J. Craft Product Export Promotion Competitiveness: The Mediating Effect between Niche Differentiation Strategy and Export Performance. J. Mar. Sci. Eng. 2022, 10, 999. [Google Scholar] [CrossRef]
  116. Shu-en, M.; Ming, N. Technology Capability, Marketing Capability and Network Capability: Keys to Enhancing Competitiveness and Improving Performance. In Proceedings of the 2007 International Conference on Management Science and Engineering, Harbin, China, 20–22 August 2007; IEEE: Piscataway, NJ, USA, 2007; pp. 728–733. [Google Scholar]
  117. Sugiyono. Metode Penelitian Kuantitatif, Kualitatif, dan R&D; Alfabeta: Bandung, Indonesia, 2016. [Google Scholar]
  118. Hair, J.; William, C.; Barry, J.; Rolph, E. Multivariate Data Analysis, 7th ed.; Pearson Education: London, UK, 2010. [Google Scholar]
  119. Schumacker, R.E.; Lomax, R. A Beginner’s Guide to Structural Equation Modeling, 2nd ed.; Lawrence Erlbaum Associates: London, UK, 2004. [Google Scholar]
  120. Sarstedt, M.; Ringle, C.M.; Hair, J.F. Partial Least Squares Structural Equation Modeling. In Handbook of Market Research; Springer International Publishing: Cham, Switzerland, 2021; pp. 1–47. [Google Scholar]
  121. Hair, J.F., Jr.; Sarstedt, M.; Hopkins, L.; Kuppelwieser, V.G. Partial least squares structural equation modeling (PLS-SEM). Eur. Bus. Rev. 2014, 26, 106–121. [Google Scholar]
  122. Vinzi, V.; Chin, W.; Henseler, J.; Wang, H. Handbook of Partial Least Square; Springer: London, UK, 2010. [Google Scholar]
  123. Miles, M.; Gilmore, A.; Harrigan, P.; Lewis, G.; Sethna, Z. Exploring entrepreneurial marketing. J. Strateg. Mark. 2015, 23, 94–111. [Google Scholar]
  124. Pujari, D. Eco-innovation and new product development: Understanding the influences on market performance. Technovation 2006, 26, 76–85. [Google Scholar]
  125. Narver, J.C.; Slater, S.F. The Effect of a Market Orientation on Business Profitability. J Mark. 1990, 54, 20–35. [Google Scholar]
  126. Kurniawan, J.H.; Nuringsih, K. Pengaruh Orientasi Pasar, Orientasi Kewirausahaan, dan Media Sosial Terhadap Kinerja Umkm Makanan Khas Jambi. J. Muara Ilmu Ekon. Dan Bisnis 2022, 6, 176. [Google Scholar]
  127. Fitri, F.; Halik, R.A.F. Peran Digital Marketing dan Inovasi Produk terhadap Kinerja Bisnis yang Berkelanjutan pada Usaha Mikro dan Kecil Agribisnis di Polewali Mandar. J. Ilmu Sos. Dan Hum. 2023, 12, 556–563. [Google Scholar]
  128. Kaban, R.F.; Hania, I.; Widjaja, H.S.; Lubis, Z. The effect of digital marketing on the performance and sustainability of food msmes in Jakarta during the COVID-19 Pandemic. Jemasi J. Ekon. Manaj. Dan Akunt. 2024, 20, 17–27. [Google Scholar]
  129. Lasaksi, P.; Andriani, E.; Rosita, R. Dampak Model Bisnis dan Pendekatan Inovasi Sosial terhadap Keberlanjutan Kewirausahaan Sosial di Indonesia. Sanskara Ekon. Dan Kewirausahaan 2023, 2, 18–25. [Google Scholar]
  130. Anarato, I.S.; Situmorang, T.P. Pengaruh Orientasi Kewirausahaan, Kecepatan Masuk Pasar dan Keberlanjutan Usaha Keluarga (Studi pada Sub Sektor Kriya di Kecamatan Pahunga Lodu). J. Ilm. Glob. Education. 2024, 5, 1518–1531. [Google Scholar]
  131. Juliandara, L.; Jahroh, S.; Purwanto, B. Hubungan Antara Sustainability Report, Kinerja Pasar, Dan Kinerja Fundamental: Bukti Aktor Kepemilikan Perusahaan. J. Apl. Bisnis Dan Manaj. 2021, 7, 523. [Google Scholar]
  132. Aryawan, M.; Rahyuda, I.K.; Ekawati, N.W. Pengaruh Faktor Corporate Social Responsibility (Aspek Sosial, Ekonomi, Dan Lingkungan) Terhadap Citra Perusahaan. E-J. Manaj. Unud. 2017, 6, 604–633. [Google Scholar]
  133. Mustajirin, J.; Putri, N.R. Dampak Penerapan Esg (Environmental, Social, And Governance) Pada Kinerja Keuangan Perusahaan Di Indonesia. JAMHI J. Akunt. Manaj. Huk. Inform. 2023, 1, 50–61. [Google Scholar]
  134. Hair, J.F.; Ringle, C.M.; Sarstedt, M. PLS-SEM: Indeed a Silver Bullet. J. Mark. Theory Pract. 2011, 19, 139–152. [Google Scholar]
  135. Munandar, J.M.; Oktaviani, D.; Angraini, Y. How important is CRM toward customer’s loyalty to conventional and Islamic bank marketing strategy? A case study from Indonesia. J. Islam Mark. 2022, 13, 246–263. [Google Scholar]
  136. Mccarthy, B. Trade, Investment and Innovation Working Paper Series The Impact of Macroeconomic Policies on Micro, Small and Medium-Sized Enterprises Trade, Investment and Innovation Division [Internet]. 2021. Available online: https://www.unescap.org/knowledge-products-series (accessed on 17 July 2024).
Figure 1. Gap analysis of business sustainability research. Source: data processed from Scopus.
Figure 1. Gap analysis of business sustainability research. Source: data processed from Scopus.
Sustainability 17 04593 g001
Figure 2. Gap analysis of business sustainability research. Source: data processed from Google Scholar.
Figure 2. Gap analysis of business sustainability research. Source: data processed from Google Scholar.
Sustainability 17 04593 g002
Figure 3. SOR model. The dash box represents the categorization of research variables within the SOR framework, while the arrows indicate unidirectional influence between variables.
Figure 3. SOR model. The dash box represents the categorization of research variables within the SOR framework, while the arrows indicate unidirectional influence between variables.
Sustainability 17 04593 g003
Figure 4. Descriptive analysis summary.
Figure 4. Descriptive analysis summary.
Sustainability 17 04593 g004
Figure 5. Outer model at the variable level after dropping (Micro).
Figure 5. Outer model at the variable level after dropping (Micro).
Sustainability 17 04593 g005
Figure 6. Outer model at the variable level after dropping (SMEs).
Figure 6. Outer model at the variable level after dropping (SMEs).
Sustainability 17 04593 g006
Figure 7. Final research model (Micro).
Figure 7. Final research model (Micro).
Sustainability 17 04593 g007
Figure 8. Final research model (SMEs).
Figure 8. Final research model (SMEs).
Sustainability 17 04593 g008
Table 1. Characteristics of the business actors.
Table 1. Characteristics of the business actors.
Characteristics of Business ActorsCategoryMediumPercentage (%)SmallPercentage (%)MicroPercentage (%)TotalPercentage (%)
Age15–1900.0000.0021.4420.85
20–2400.0056.761913.672410.21
25–29522.731317.571712.233514.89
30–34418.1879.461712.232811.91
35–3929.091114.861812.953113.19
40–44627.271216.222115.113916.60
45–4914.551216.222517.993816.17
50–54313.6479.4685.76187.66
55–5900.0034.0575.04104.26
60–6400.0022.7032.1652.13
≥6514.5522.7021.4452.13
GenderMale1986.365371.628158.2715365.11
Female313.642128.385841.738234.89
Previous main jobPrivate sector employee1568.183952.705741.0111147.23
Student14.551824.322517.994418.72
Not working14.5568.111510.79229.36
Housewife00.0000.001510.79156.38
Entrepreneur14.55810.81117.91208.51
Teacher/lecturer/civil servant14.5522.7053.6083.40
Farmer/rancher29.0911.3575.04104.26
Other14.5500.0042.8852.13
Table 2. Business characteristics.
Table 2. Business characteristics.
Business CharacteristicsCategoryMediumPercentage (%)SmallPercentage (%)Mic-RoPercentage (%)TotalPercentage (%)
Business locationBekasi313.6456.763223.024017.02
Bogor627.272128.382517.995222.13
Depok00.0068.11117.91177.23
Jakarta1150.002128.384028.787230.64
Sukabumi14.551216.222115.113414.47
Tangerang14.55912.16107.19208.51
Turnover trends in the last 2 yearsIncrease1777.272939.194633.099239.15
Decrease29.092432.436143.888737.02
Constant313.642128.383223.025623.83
Profit on sales1–30%1568.185675.687755.4014862.98
31–60%313.641824.325438.857531.91
61–100%418.1800.0085.76125.11
Percentage of family needs met0–25%00.0034.0564.3293.83
26–50%29.0911.35117.91145.96
51–75%418.18912.163323.744619.57
76–100%1672.736182.438964.0316670.64
Ownership of other businessesHave 1313.641216.222215.833715.74
Have 2313.6456.7653.60135.53
Have 314.5511.3521.4441.70
Have > 3313.6400.0000.0031.28
Don’t have1254.555675.6811079.1417875.74
Trend in number of workers/employees in the last 2 yearsIncrease1463.641824.321410.074619.57
Decrease418.181520.272115.114017.02
Constant418.184155.4110474.8214963.40
Operational duration in a day (hours)1–81045.453344.595741.0110042.55
8–16731.823851.358158.2712653.62
16–24522.7334.0510.7293.83
Number of working days (days)1–300.0000.0010.7210.43
4–5836.36810.811410.073012.77
6–71463.646689.1912489.2120486.81
Business fieldsCulinary418.182635.146647.489640.85
Fashion313.641114.861913.673314.04
Furniture29.091013.511812.953012.77
Agribusiness627.271216.22107.192811.91
Creative products14.5511.3564.3283.40
Electronics14.5511.3532.1652.13
Automotives00.0000.0021.4420.85
Health29.0911.3532.1662.55
Services313.6456.7642.88125.11
Retail00.0068.1185.76145.96
Others00.0011.350010.43
Table 3. Kruskal–Wallis difference test.
Table 3. Kruskal–Wallis difference test.
C1C2C3C4C5C6C7
Kruskal–Wallis H38.45335.75638.11316.63419.25626.10436.443
df2222222
Asymp. Sig.0.0000.0000.0000.0000.0000.0000.000
Note: C1 (entrepreneurial marketing), C2 (internet marketing), C3 (market orientation), C4 (social entrepreneurship orientation), C5 (competitiveness), C6 (marketing performance), C7 (business sustainability).
Table 4. Post-hoc test results.
Table 4. Post-hoc test results.
Micro–Small
Enterprises
Micro–Medium
Enterprises
Small–Medium Enterprises
C1. Entrepreneurial Marketing
Adj. Sig.0.0000.0001.000
HypothesisSignificantSignificantNot Significant
C2. Internet Marketing
Adj. Sig.0.0000.0000.237
HypothesisSignificantSignificantNot Significant
C3. Market Orientation
Adj. Sig.0.0000.0001.000
HypothesisSignificantSignificantNot Significant
C4. Social Entrepreneurship Orientation
Adj. Sig.0.0090.0020.448
HypothesisSignificantSignificantNot Significant
C5. Competitiveness
Adj. Sig.0.0000.5910.509
HypothesisSignificantNot SignificantNot Significant
C6. Marketing Performance
Adj. Sig.0.0010.0000.117
HypothesisSignificantSignificantNot Significant
C7. Business Sustainability
Adj. Sig.0.0000.0001.000
HypothesisSignificantSignificantNot Significant
Table 5. Dimension-level CA and CR values (Micro).
Table 5. Dimension-level CA and CR values (Micro).
DimensionBefore DroppingAfter Dropping
CACRCACR
Competitor Orientation0.7810.8700.7810.870
Customer Growth0.8590.9150.8590.915
Customer Intensity0.8110.8760.8110.876
Customer Orientation0.9080.9350.9080.935
Delivery0.7460.8870.7460.887
Digital Leadership Capability0.9590.9650.9590.965
Innovation0.7370.8480.7370.848
Inter-Functional Orientation0.9690.9770.9690.977
Internet Media Type0.8900.9190.8900.919
Knowledge0.9520.9690.9520.969
Opportunity Focus0.5900.8251.0001.000
Price1.0001.0001.0001.000
Proactivity0.6950.8310.6950.831
Profit0.6990.8630.6990.863
Quality0.7340.8490.7340.849
Resource Leveraging0.7910.8650.7910.865
Risk-Taking0.4670.7861.0001.000
Sales Growth0.7910.8770.7910.877
Social Innovativeness0.8750.9230.8750.923
Social Proactiveness0.9270.9540.9270.954
Social Risk-Taking0.9510.9690.9510.969
Socialness0.8200.8940.8200.894
Technology Orientation0.8970.9300.8970.930
Value Creation0.8910.9250.8910.925
Table 6. Dimension-level CA and CR values (SMEs).
Table 6. Dimension-level CA and CR values (SMEs).
DimensionsCronbach’s AlphaComposite Reliability
Competitor Orientation0.6660.817
Customer Growth0.8430.907
Customer Intensity0.7090.838
Customer Orientation0.8750.915
Delivery0.7530.889
Digital Leadership Capability0.9540.961
Innovation0.6420.848
Inter-Functional Orientation0.9140.939
Internet Media Type0.8500.892
Knowledge0.9530.970
Opportunity Focus0.7620.894
Price1.0001.000
Proactivity0.6650.849
Profit0.8150.914
Quality0.6910.866
Resource Leveraging0.6530.845
Risk-Taking1.0001.000
Sales Growth0.7630.864
Social0.5930.784
Social Innovativeness0.8820.927
Social Proactiveness0.8540.912
Social Risk-Taking0.8930.933
Socialness0.8210.918
Technology Orientation0.9080.936
Value Creation0.8750.914
Table 7. Dimension-level AVE values.
Table 7. Dimension-level AVE values.
DimensionsAVE (Micro)AVE (SMEs)
Competitor Orientation0.6900.599
Customer Growth0.7820.766
Customer Intensity0.6390.635
Customer Orientation0.7840.732
Delivery0.7970.801
Digital Leadership Capability0.7540.734
Innovation0.6500.736
Inter-Functional Orientation0.9150.794
Internet Media Type0.6950.623
Knowledge0.9130.915
Opportunity Focus1.0000.808
Price1.0001.000
Proactivity0.6210.739
Profit0.7600.842
Quality0.6530.764
Resource Leveraging0.6180.733
Risk-Taking1.0001.000
Sales Growth0.7050.679
Social Innovativeness0.8010.809
Social Proactiveness0.8730.776
Social Risk-Taking0.9110.824
Socialness0.7400.848
Technology Orientation0.7700.785
Value Creation0.7560.728
Table 8. CA and CR at the variable level (Micro).
Table 8. CA and CR at the variable level (Micro).
VariableBefore DroppingAfter Dropping
CACRCACR
Competitiveness0.6920.8670.6920.866
Economy0.4090.7671.0001.000
Entrepreneurial Marketing0.8390.8920.8390.892
Environment1.0001.0001.0001.000
Internet Marketing0.8800.9250.8800.924
Market Orientation0.6960.8280.6960.827
Marketing Performance0.8460.9280.8460.928
Socialness0.8200.8900.8200.890
Social Entrepreneurship Orientation0.9110.9370.9110.937
Table 9. CA and CR at the variable level (SMEs).
Table 9. CA and CR at the variable level (SMEs).
VariableBefore DroppingAfter Dropping
CACRCACR
Competitiveness0.6010.8300.6010.833
Economy0.4760.7921.0001.000
Entrepreneurial Marketing0.7070.8580.7070.838
Environment1.0001.0001.0001.000
Internet Marketing0.8860.9290.8860.929
Market Orientation0.7770.8670.7770.866
Marketing Performance0.8100.9130.8100.913
Socialness0.6280.8420.6280.842
Social Entrepreneurship Orientation0.8860.9210.8860.921
Table 10. Variable-level AVE values.
Table 10. Variable-level AVE values.
VariablesAVE (Micro)AVE (SMEs)
Competitiveness0.7640.714
Economy1.0001.000
Entrepreneurial Marketing0.6740.726
Environment1.0001.000
Internet Marketing0.8030.812
Market Orientation0.6140.683
Marketing Performance0.8660.840
Socialness0.7290.727
Social Entrepreneurship Orientation0.7900.744
Table 11. Variable-level HTMT values (Micro).
Table 11. Variable-level HTMT values (Micro).
VariablesCTECOEMENVIMMOMPSOCSEO
CT
ECO0.657
EM0.3100.086
ENV0.1450.1360.535
IM0.4630.0910.6370.168
MO0.5080.1030.7480.2180.815
MP0.5120.4750.2710.1470.3250.418
SOC0.2450.1200.4420.1820.5680.6560.315
SEO0.1460.0420.7500.4180.4650.6360.1550.467
Table 12. Variable-level HTMT values (SMEs).
Table 12. Variable-level HTMT values (SMEs).
VariablesCTECOEMENVIMMOMPSOCSEO
CT
ECO0.666
EM0.4400.089
ENV0.4520.3530.202
IM0.1770.0530.5220.311
MO0.7460.3240.6540.2090.191
MP0.5990.4730.510.380.3510.448
SOC0.2410.1710.2080.1910.3200.2640.356
SEO0.2420.0870.5140.3280.5750.2800.4120.392
Table 13. VIF values.
Table 13. VIF values.
MicroSMEs
CT21.39CT11.23
CT31.39CT21.23
ECO31.00ECO31.00
EM11.78EM11.43
EM51.69EM21.43
EM62.01ENV11.00
EM71.96IM12.37
ENV31.00IM22.55
IM12.22IM32.76
IM22.46MO21.63
IM33.23MO31.49
MO11.19MO41.82
MO31.68MP11.86
MO41.58MP21.86
MP12.16SEO12.87
MP22.16SEO22.60
SEO12.22SEO32.84
SEO24.30SEO41.92
SEO33.50SOC21.27
SEO42.64SOC31.27
SOC11.66
SOC22.34
SOC31.92
Table 14. Hypothesis testing.
Table 14. Hypothesis testing.
RelationshipMicro-Entreprises (Micro)Small and Medium Entreprises (SMEs)
Original Sample (O)p-ValuesHypothesisOriginal Sample (O)p-ValuesHypothesis
H1. Entrepreneurial Marketing → Economy−0.2020.143Not Supported−0.0720.563Not Supported
H2. Entrepreneurial Marketing → Social−0.0870.464Not Supported0.1280.418Not Supported
H3. Entrepreneurial MarketingEnvironment0.5170.000 **Supported−0.0140.932Not Supported
H4. Market OrientationEconomy0.1080.357Not Supported0.3810.000 **Supported
H5. Market OrientationSocial0.3480.000 **Supported−0.3080.025 **Supported
H6. Market Orientation → Environment−0.1330.250Not Supported0.1510.227Not Supported
H7. Internet Marketing → Economy0.1080.382Not Supported0.1410.275Not Supported
H8. Internet MarketingSocial0.2300.016 **Supported0.1120.333Not Supported
H9. Internet Marketing → Environment−0.1180.344Not Supported0.1790.188Not Supported
H10. Social Entrepreneurship OrientationEconomy0.0290.799Not Supported−0.2180.055 *Supported
H11. Social Entrepreneurship OrientationSocial0.1790.067 *Supported0.2610.056 *Supported
H12. Social Entrepreneurship Orientation → Environment0.1890.111Not Supported0.2020.120Not Supported
H13. EconomyCompetitiveness0.5740.000 **Supported0.4240.000 **Supported
H14. EconomyMarketing Performance0.4030.000 **Supported0.2490.070 *Supported
H15. SocialCompetitiveness0.2610.000 **Supported−0.1040.246Not Supported
H16. SocialMarketing Performance0.2940.000 **Supported0.2500.017 **Supported
H17. EnvironmentCompetitiveness0.0010.983Not Supported0.2260.025 **Supported
H18. Environment → Marketing Performance0.0220.752Not Supported0.1150.217Not Supported
H19. CompetitivenessMarketing Performance0.1060.262Not Supported0.2830.016 **Supported
Note: * p-value significance < 0.1; ** p-value significance < 0.05.
Table 15. R2 values.
Table 15. R2 values.
VariableR Square
MicroSMEs
Competitiveness0.3700.306
Economy0.0280.137
Environment0.2860.147
Marketing Performance0.3030.327
Social0.3460.174
Disclaimer/Publisher’s Note: The statements, opinions and data contained in all publications are solely those of the individual author(s) and contributor(s) and not of MDPI and/or the editor(s). MDPI and/or the editor(s) disclaim responsibility for any injury to people or property resulting from any ideas, methods, instructions or products referred to in the content.

Share and Cite

MDPI and ACS Style

Munandar, J.M.; Cahyadi, E.R.; Andrianto, M.S. The Impacts of Business Sustainability Factors on Competitiveness and Marketing Performance: An Exploratory Approach to the Case of Indonesian Micro-, Small, and Medium Enterprises. Sustainability 2025, 17, 4593. https://doi.org/10.3390/su17104593

AMA Style

Munandar JM, Cahyadi ER, Andrianto MS. The Impacts of Business Sustainability Factors on Competitiveness and Marketing Performance: An Exploratory Approach to the Case of Indonesian Micro-, Small, and Medium Enterprises. Sustainability. 2025; 17(10):4593. https://doi.org/10.3390/su17104593

Chicago/Turabian Style

Munandar, Jono Mintarto, Eko Ruddy Cahyadi, and Mokhamad Syaefudin Andrianto. 2025. "The Impacts of Business Sustainability Factors on Competitiveness and Marketing Performance: An Exploratory Approach to the Case of Indonesian Micro-, Small, and Medium Enterprises" Sustainability 17, no. 10: 4593. https://doi.org/10.3390/su17104593

APA Style

Munandar, J. M., Cahyadi, E. R., & Andrianto, M. S. (2025). The Impacts of Business Sustainability Factors on Competitiveness and Marketing Performance: An Exploratory Approach to the Case of Indonesian Micro-, Small, and Medium Enterprises. Sustainability, 17(10), 4593. https://doi.org/10.3390/su17104593

Note that from the first issue of 2016, this journal uses article numbers instead of page numbers. See further details here.

Article Metrics

Back to TopTop