The Future of Construction: Integrating Innovative Technologies for Smarter Project Management
Abstract
1. Introduction
1.1. Integrating Innovative Technologies
1.2. Smart Technologies for Sustainable Construction
1.3. Challenges and Best Practices for Adopting New Technologies
1.4. The Role of Innovative Technologies in Sustainable Construction Management
1.5. Chad’s Construction Industry
1.6. Objective of This Study
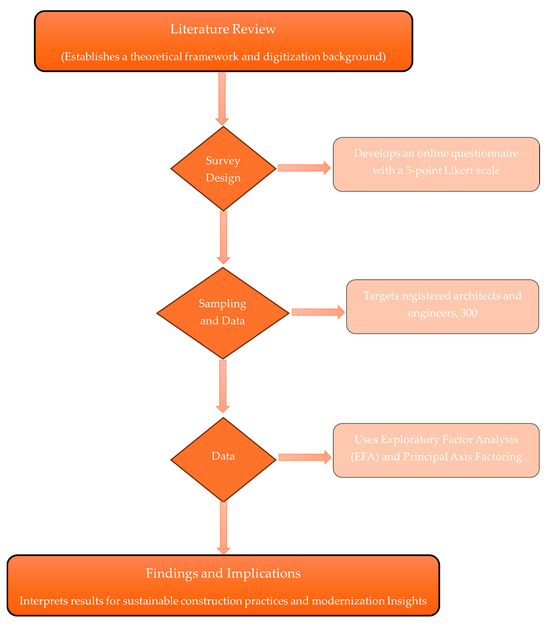
2. Materials and Methods
2.1. Research Design
2.2. Population and Sampling Techniques
2.3. Survey Design and Data Analysis
3. Results
3.1. Participant Sociodemographics
3.2. Factor Analysis
3.2.1. Key Themes
- ○
- Integration of Innovative Technologies (IIT);
- ○
- Sustainability in Construction (SC);
- ○
- Challenges and Solutions (CSs);
- ○
- Correlation with Project Success (CPS);
- ○
- Decision-Making Factors (DMFs);
- ○
- Evaluation of Project Management Software (EPMS);
- ○
- Safety and Risk Management Improvement (SRMI);
- ○
- Environmental and Social Impact Assessment (ESIA);
- ○
- Forecasting Emerging Technologies (FET).
Reliability and Internal Consistency of the Dataset
Key Topic Analysis
Total Variance Explained
KMO, Pattern Matrix, and Cronbach’s Alpha of the Three First Factors
3.2.2. Sustainable Development Goals
Total Variance Explained
KMO, Pattern Matrix, and Cronbach’s Alpha of the Two Last Factors
4. Discussion
4.1. Technological Advancements in Construction Project Management
4.2. Sustainability in Construction and the Role of Innovative Technologies
4.3. Challenges and Solutions in Technology Integration
4.4. The Correlation Between Technology and Project Success
4.5. Project Management Software and Its Role in Technological Integration
4.6. Safety and Risk Management Improvements
4.7. Environmental and Social Impact Assessments
4.8. The Future of Construction: Emerging Technologies
4.9. Smart Infrastructure and Sustainable Urbanization
5. Conclusions
Author Contributions
Funding
Institutional Review Board Statement
Informed Consent Statement
Data Availability Statement
Conflicts of Interest
References
- Salzano, A.; Cascone, S.; Zitiello, E.P.; Nicolella, M. Construction Safety and Efficiency: Integrating Building Information Modeling into Risk Management and Project Execution. Sustainability 2024, 16, 4094. [Google Scholar] [CrossRef]
- Abdelalim, A.M.; Essawy, A.; Alnaser, A.A.; Shibeika, A.; Sherif, A. Digital Trio: Integration of BIM–EIR–IoT for Facilities Management of Mega Construction Projects. Sustainability 2024, 16, 6348. [Google Scholar] [CrossRef]
- Kumar, V. Digital Enablers. In The Economic Value of Digital Disruption. Management for Professionals; Part F1470; Springer: Singapore, 2023; pp. 1–110. [Google Scholar] [CrossRef]
- Montazeri, S.; Odo, N.; Naqvi, S.A.W.; Lei, Z. Integrating Design for Manufacturing and Assembly Principles in Modular Home Construction: A Comprehensive Framework for Enhanced Efficiency and Sustainability. Buildings 2024, 15, 103. [Google Scholar] [CrossRef]
- Zhang, Z.; Wei, Z.; Court, S.; Yang, L.; Wang, S.; Thirunavukarasu, A.; Zhao, Y. A Review of Digital Twin Technologies for Enhanced Sustainability in the Construction Industry. Buildings 2024, 14, 1113. [Google Scholar] [CrossRef]
- Bragança, L.; Griffiths, P.; Askar, R.; Salles, A.; Ungureanu, V.; Tsikaloudaki, K.; Bajare, D.; Zsembinszki, G.; Cvetkovska, M. (Eds.) Circular Economy Design and Management in the Built Environment; Springer Nature: Cham, Switzerland, 2025. [Google Scholar]
- Huseien, G.F.; Nehdi, M.L.; Faridmehr, I.; Ghoshal, S.K.; Hamzah, H.K.; Benjeddou, O.; Alrshoudi, F. Smart Bio-Agents-Activated Sustainable Self-Healing Cementitious Materials: An All-Inclusive Overview on Progress, Benefits and Challenges. Sustainability 2022, 14, 1980. [Google Scholar] [CrossRef]
- Panza Uguzzoni, A.M.; Fregonara, E.; Ferrando, D.G.; Anglani, G.; Antonaci, P.; Tulliani, J.M. Concrete Self-Healing for Sustainable Buildings: A Focus on the Economic Evaluation from a Life-Cycle Perspective. Sustainability 2023, 15, 13637. [Google Scholar] [CrossRef]
- Albuhairi, D.; Di Sarno, L. Low-Carbon Self-Healing Concrete: State-of-the-Art, Challenges and Opportunities. Buildings 2022, 12, 1196. [Google Scholar] [CrossRef]
- Alhassan, M.; Alkhawaldeh, A.; Betoush, N.; Sawalha, A.; Amaireh, L.; Onaizi, A. Harmonizing smart technologies with building resilience and sustainable built environment systems. Results Eng. 2024, 22, 102158. [Google Scholar] [CrossRef]
- Nilimaa, J. Smart materials and technologies for sustainable concrete construction. Dev. Built Environ. 2023, 15, 100177. [Google Scholar] [CrossRef]
- Mohammed Alshehri, A.; Al Hajj, F.; Waqar, A.; Bageis, A.S.; Houda, M.; Benjeddou, O. Building information modeling (BIM) driven performance-based construction for the optimization of sustainable and smart structures development. Environ. Chall. 2024, 16, 100980. [Google Scholar] [CrossRef]
- Poyyamozhi, M.; Murugesan, B.; Rajamanickam, N.; Shorfuzzaman, M.; Aboelmagd, Y. IoT—A Promising Solution to Energy Management in Smart Buildings: A Systematic Review, Applications, Barriers, and Future Scope. Buildings 2024, 14, 3446. [Google Scholar] [CrossRef]
- Wasim, M.; Han, T.M.; Huang, H.; Madiyev, M.; Ngo, T.D. An approach for sustainable, cost-effective and optimised material design for the prefabricated non-structural components of residential buildings. J. Build. Eng. 2020, 32, 101474. [Google Scholar] [CrossRef]
- Recent, D.; Liao, C.-Y.; Zhang, L.; Hu, S.-Y.; Xia, S.-J.; Li, D.M. Citation: Recent Advances of Self-Healing Materials for Civil Engineering: Models and Simulations. Buildings 2024, 14, 961. [Google Scholar] [CrossRef]
- Sun, X.; Chen, J.; Lu, S.; Liu, M.; Chen, S.; Nan, Y.; Wang, Y.; Feng, J. Ureolytic micp-based self-healing mortar under artificial seawater incubation. Sustainability 2021, 13, 4834. [Google Scholar] [CrossRef]
- Reddy, V.J.; Hariram, N.P.; Ghazali, M.F.; Kumarasamy, S. Pathway to Sustainability: An Overview of Renewable Energy Integration in Building Systems. Sustainability 2024, 16, 638. [Google Scholar] [CrossRef]
- Naji, K.K.; Gunduz, M.; Alhenzab, F.H.; Al-Hababi, H.; Al-Qahtani, A.H. A Systematic Review of the Digital Transformation of the Building Construction Industry. IEEE Access 2024, 12, 31461–31487. [Google Scholar] [CrossRef]
- Zinno, R.; Haghshenas, S.S.; Guido, G.; Vitale, A. Artificial Intelligence and Structural Health Monitoring of Bridges: A Review of the State-of-the-Art. IEEE Access 2022, 10, 80058–80078. [Google Scholar] [CrossRef]
- Dulguun, E. Implementation of Cutting-Edge Technologies in Facility Management: Challenges and Opportunities in the Digital Era. J. Dimens. Manag. Public Sect. 2023, 4, 24–33. [Google Scholar] [CrossRef]
- Ojo, O.T.; Dada, T.J.; Ademola, Y.A.; Olurankinse, G.; Ebuka, E.E.; Acka, B.B.; Kujah, F.C. Smart Grids And IOT-Enabled Renewable Energy Integration. Path Sci. 2025, 11, 8012. [Google Scholar] [CrossRef]
- Monaco, R.; Bergaentzlé, C.; Leiva Vilaplana, J.A.; Ackom, E.; Nielsen, P.S. Digitalization of power distribution grids: Barrier analysis, ranking and policy recommendations. Energy Policy 2024, 188, 114083. [Google Scholar] [CrossRef]
- Schwaeke, J.; Gerlich, C.; Nguyen, H.L.; Kanbach, D.K.; Gast, J. Artificial intelligence (AI) for good? Enabling organizational change towards sustainability. Rev. Manag. Sci. 2025. [Google Scholar] [CrossRef]
- Chernov, D.; Ayoub, A.; ·Sansavini, G.; Sornette, D. Averting Disaster Before It Strikes. Available online: https://www.amazon.com/Averting-Disaster-Before-Strikes-Subordinates/dp/3031307712 (accessed on 28 June 2023).
- Zirar, A.; Ali, S.I.; Islam, N. Worker and workplace Artificial Intelligence (AI) coexistence: Emerging themes and research agenda. Technovation 2023, 124, 102747. [Google Scholar] [CrossRef]
- Oyeniyi, L.D.; Ugochukwu, C.E.; Mhlongo, N.Z. Developing cybersecurity frameworks for financial institutions: A comprehensive review and best practices. Comput. Sci. IT Res. J. 2024, 5, 903–925. [Google Scholar] [CrossRef]
- Abkar, M.M.A.; Yunus, R.; Gamil, Y.; Albaom, M.A. Enhancing construction site performance through technology and management practices as material waste mitigation in the Malaysian construction industry. Heliyon 2024, 10, e28721. [Google Scholar] [CrossRef]
- Sharifi, A.; Allam, Z.; Bibri, S.E.; Khavarian-Garmsir, A.R. Smart cities and sustainable development goals (SDGs): A systematic literature review of co-benefits and trade-offs. Cities 2024, 146, 104659. [Google Scholar] [CrossRef]
- Sacks, R.; Girolami, M.; Brilakis, I. Building Information Modelling, Artificial Intelligence and Construction Tech. Dev. Built Environ. 2020, 4, 100011. [Google Scholar] [CrossRef]
- Ibrahim, A.; Zayed, T.; Lafhaj, Z. Enhancing Construction Performance: A Critical Review of Performance Measurement Practices at the Project Level. Buildings 2024, 14, 1988. [Google Scholar] [CrossRef]
- Jin, M.; Li, B. Dual-Level Framework for OpenBIM-Enabled Design Collaboration. Buildings 2023, 13, 3031. [Google Scholar] [CrossRef]
- Shah, F.H.; Bhatti, O.S.; Ahmed, S. Project Management Practices in Construction Projects and Their Roles in Achieving Sustainability—A Comprehensive Review†. Eng. Proc. 2023, 44, 2. [Google Scholar] [CrossRef]
- Onyia, U.; Nwankwo, U. Critical competencies for integration of digital technologies in managing PPP projects. Discov. Civ. Eng. 2024, 1, 84. [Google Scholar] [CrossRef]
- Hussain, O.A.I.; Moehler, R.C.; Walsh, S.D.C.; Ahiaga-Dagbui, D.D. Minimizing Cost Overrun in Rail Projects through 5D-BIM: A Conceptual Governance Framework. Buildings 2024, 14, 478. [Google Scholar] [CrossRef]
- Umar, M.; Khan, S.A.R.; Zia-ul-haq, H.M.; Yusliza, M.Y.; Farooq, K. The role of emerging technologies in implementing green practices to achieve sustainable operations. TQM J. 2022, 34, 232–249. [Google Scholar] [CrossRef]
- Shayan, N.F.; Mohabbati-Kalejahi, N.; Alavi, S.; Zahed, M.A. Sustainable Development Goals (SDGs) as a Framework for Corporate Social Responsibility (CSR). Sustainability 2022, 14, 1222. [Google Scholar] [CrossRef]
- Habibi, A.; Buswell, R.; Osmani, M.; Aziminezhad, M. Sustainability principles in 3D concrete printing: Analysing trends, classifying strategies, and future directions. J. Build. Eng. 2024, 98, 111354. [Google Scholar] [CrossRef]
- Al-Obaidi, K.M.; Hossain, M.; Alduais, N.A.M.; Al-Duais, H.S.; Omrany, H.; Ghaffarianhoseini, A. A Review of Using IoT for Energy Efficient Buildings and Cities: A Built Environment Perspective. Energies 2022, 15, 5991. [Google Scholar] [CrossRef]
- Akbari, S.; Sheikhkhoshkar, M.; Pour Rahimian, F.; El Haouzi, H.B.; Najafi, M.; Talebi, S. Sustainability and building information modelling: Integration, research gaps, and future directions. Autom. Constr. 2024, 163, 105420. [Google Scholar] [CrossRef]
- Rodrigues, B.N.; Molina Junior, V.E.; Canteras, F.B. Green Infrastructure as a solution to mitigate the effects of climate change in a coastal area of social vulnerability in Fortaleza (Brazil). Environ. Adv. 2023, 13, 100398. [Google Scholar] [CrossRef]
- Greif, L.; Röckel, F.; Kimmig, A.; Ovtcharova, J. A systematic review of current AI techniques used in the context of the SDGs. Int. J. Environ. Res. 2025, 19, 1. [Google Scholar] [CrossRef]
- Patel, V.; Chesmore, A.; Legner, C.M.; Pandey, S. Trends in Workplace Wearable Technologies and Connected-Worker Solutions for Next-Generation Occupational Safety, Health, and Productivity. Adv. Intell. Syst. 2022, 4, 202100099. [Google Scholar] [CrossRef]
- Li, X.; Yi, W.; Chi, H.L.; Wang, X.; Chan, A.P.C. A critical review of virtual and augmented reality (VR/AR) applications in construction safety. Autom. Constr. 2018, 86, 150–162. [Google Scholar] [CrossRef]
- Akindele, N.; Taiwo, R.; Sarvari, H.; Oluleye, B.I.; Awodele, I.A.; Olaniran, T.O. A state-of-the-art analysis of virtual reality applications in construction health and safety. Results Eng. 2024, 23, 102382. [Google Scholar] [CrossRef]
- Hariyani, D.; Hariyani, P.; Mishra, S.; Sharma, M.K. A literature review on transformative impacts of blockchain technology on manufacturing management and industrial engineering practices. Green Technol. Sustain. 2025, 3, 100169. [Google Scholar] [CrossRef]
- Reddy Anireddy, A. Material Cost Fluctuations: Analyzing the Effects of Market Volatility on Civil Project Budgets. Int. J. Sci. Res. (IJSR) 2024, 13, 1606–1610. [Google Scholar] [CrossRef]
- Chuks Okolie, U.; Osuyi Edo, Z. Issues and Failure of Infrastructure Project Implementation in Nigeria. Soc. Sci. Humanit. Educ. J. (SHE J.) 2023, 4, 580–596. [Google Scholar]
- Iroha, E.V.; Watanabe, T.; Satoshi, T. Flawed Institutional Structures: Project Managers Underutilized in Nigeria’s Construction Industry. Buildings 2024, 14, 807. [Google Scholar] [CrossRef]
- Alshihri, S.; Al-gahtani, K.; Almohsen, A. Risk Factors That Lead to Time and Cost Overruns of Building Projects in Saudi Arabia. Buildings 2022, 12, 902. [Google Scholar] [CrossRef]
- Sajjad, M.; Hu, A.; RADU, D.; Waqar, A.; Almujibah, H.R.; Mateen, A. BIM implementation in project management practices for sustainable development: Partial Least square approach. Ain Shams Eng. J. 2024, 15, 103048. [Google Scholar] [CrossRef]
- Alsehaimi, A.; Waqar, A.; Alrasheed, K.A.; Bageis, A.S.; Almujibah, H.; Benjeddou, O.; Khan, A.M. Building a sustainable future: BIM’s role in construction, logistics, and supply chain management. Ain Shams Eng. J. 2024, 15, 103103. [Google Scholar] [CrossRef]
- Quamar, M.M.; Al-Ramadan, B.; Khan, K.; Shafiullah, M.; El Ferik, S. Advancements and Applications of Drone-Integrated Geographic Information System Technology—A Review. Remote Sens. 2023, 15, 5039. [Google Scholar] [CrossRef]
- Bello, S.A.; Oyedele, L.O.; Akinade, O.O.; Bilal, M.; Davila Delgado, J.M.; Akanbi, L.A.; Ajayi, A.O.; Owolabi, H.A. Cloud computing in construction industry: Use cases, benefits and challenges. Autom. Constr. 2021, 122, 103441. [Google Scholar] [CrossRef]
- Ayeboafo, B.; Anomah, S.; Amofah, K. Leveraging Blockchain Technology Adoption in the Fight Against Corruption: An Evaluation of Ghana’s Readiness. J. Econ. Criminol. 2025, 8, 100158. [Google Scholar] [CrossRef]
- Finch, H. A Comparison of Methods for Determining the Number of Factors to Retain in Exploratory Factor Analysis for Categorical Indicator Variables. Psychol. Int. 2025, 7, 3. [Google Scholar] [CrossRef]
- Amir, N.; Jabeen, F.; Niaz, S. A Brief Review of Conditions, Circumstances and Applicability of Sampling Techniques in Computer Science Domain. In Proceedings of the 2020 23rd IEEE International Multi-Topic Conference, INMIC 2020, Bahawalpur, Pakistan, 5–7 November 2020; Institute of Electrical and Electronics Engineers Inc.: Picataway, NJ, USA, 2020. [Google Scholar]
- Noor, S.R.M. Critical Success Factor Model Framework For Lean. Ph.D. Thesis, Universiti Tun Hussein Onn Malaysia, Parit Raja, Malaysia, 2020. [Google Scholar]
- Jung, S.; Lee, S. Exploratory factor analysis for small samples. Behav. Res. Methods 2011, 43, 701–709. [Google Scholar] [CrossRef]
- MacCallum, R.C.; Widaman, K.F.; Zhang, S.; Hong, S. Sample size in factor analysis. Psychol. Methods 1999, 4, 84–99. [Google Scholar] [CrossRef]
- Tien, A.Y.; Eaton, W.W.; Schlaepfer, T.E.; Mcgilchrist, I.K.; Menon, R.; Powers, R.; Aylward, E.; Barta, P.; Strauss, M.E.; Pearlson, G.D. Exploratory factor analysis of MRI brain structure measures in schizophrenia. Schizophr. Res. 1996, 19, 93–101. [Google Scholar] [CrossRef]
- Gu, N.; London, K. Understanding and facilitating BIM adoption in the AEC industry. Autom. Constr. 2010, 19, 988–999. [Google Scholar] [CrossRef]
- Oesterreich, T.D.; Teuteberg, F. Understanding the implications of digitisation and automation in the context of Industry 4.0: A triangulation approach and elements of a research agenda for the construction industry. Comput. Ind. 2016, 83, 121–139. [Google Scholar] [CrossRef]
- Blayse, A.M.; Manley, K. Key Influences on Construction. Constr. Innov. 2004, 4, 143–154. [Google Scholar] [CrossRef]
- Gann, D.M.; Salter, A.J. Innovation in project-based, service-enhanced firms: The construction of complex products and systems. Res. Policy 2000, 29, 955–972. [Google Scholar] [CrossRef]
- Ortiz, O.; Castells, F.; Sonnemann, G. Sustainability in the construction industry: A review of recent developments based on LCA. Constr. Build. Mater. 2009, 23, 28–39. [Google Scholar] [CrossRef]
- Al Hattab, M. The dynamic evolution of synergies between BIM and sustainability: A text mining and network theory approach. J. Build. Eng. 2021, 37, 102159. [Google Scholar] [CrossRef]
- Wang, Y.; Singgih, M.; Wang, J.; Rit, M. Making sense of blockchain technology: How will it transform supply chains? Int. J. Prod. Econ. 2019, 211, 221–236. [Google Scholar] [CrossRef]
- Berman, B. 3-D printing: The new industrial revolution. Bus. Horiz. 2012, 55, 155–162. [Google Scholar] [CrossRef]
- Ngo, T.D.; Kashani, A.; Imbalzano, G.; Nguyen, K.T.Q.; Hui, D. Additive manufacturing (3D printing): A review of materials, methods, applications and challenges. Compos. B Eng. 2018, 143, 172–196. [Google Scholar] [CrossRef]
- Andoni, M.; Robu, V.; Flynn, D.; Abram, S.; Geach, D.; Jenkins, D.; McCallum, P.; Peacock, A. Blockchain technology in the energy sector: A systematic review of challenges and opportunities. Renew. Sustain. Energy Rev. 2019, 100, 143–174. [Google Scholar] [CrossRef]
- Harris, P.A.; Taylor, R.; Minor, B.L.; Elliott, V.; Fernandez, M.; O’Neal, L.; McLeod, L.; Delacqua, G.; Delacqua, F.; Kirby, J.; et al. The REDCap consortium: Building an international community of software platform partners. J. Biomed. Inform. 2019, 95, 103208. [Google Scholar] [CrossRef]
- Azhar, S. Building information modeling (BIM): Trends, benefits, risks, and challenges for the AEC industry. Leadersh. Manag. Eng. 2011, 11, 241–252. [Google Scholar] [CrossRef]
- Saberi, S.; Kouhizadeh, M.; Sarkis, J.; Shen, L. Blockchain technology and its relationships to sustainable supply chain management. Int. J. Prod. Res. 2019, 57, 2117–2135. [Google Scholar] [CrossRef]
- Shakhatreh, H.; Sawalmeh, A.H.; Al-Fuqaha, A.; Dou, Z.; Almaita, E.; Khalil, I.; Othman, N.S.; Khreishah, A.; Guizani, M. Unmanned Aerial Vehicles (UAVs): A Survey on Civil Applications and Key Research Challenges. IEEE Access 2019, 7, 48572–48634. [Google Scholar] [CrossRef]
- Chen, T.; Heflich, R.H.; Moore, M.M.; Mei, N. Differential mutagenicity of aflatoxin B1 in the liver of neonatal and adult mice. Environ. Mol. Mutagen. 2010, 51, 156–163. [Google Scholar] [CrossRef]
- Müller, R.; Turner, R. Leadership competency profiles of successful project managers. Int. J. Proj. Manag. 2010, 28, 437–448. [Google Scholar] [CrossRef]
- Serrador, P.; Pinto, J.K. Does Agile work?—A quantitative analysis of agile project success. Int. J. Proj. Manag. 2015, 33, 1040–1051. [Google Scholar] [CrossRef]
- Lim, C.S.; Mohamed, M.Z. Criteria of project success: An exploratory re-examination. Int. J. Proj. Manag. 1999, 17, 243–248. [Google Scholar] [CrossRef]
- Chan, A.P.C.; Scott, D.; Chan, A.P.L. Factors Affecting the Success of a Construction Project. J. Constr. Eng. Manag. 2004, 130, 153–155. [Google Scholar] [CrossRef]
- DuBois, M.; Koch, J.; Hanlon, J.; Nyatuga, B.; Kerr, N. Leadership Styles of Effective Project Managers: Techniques and Traits to Lead High Performance Teams. J. Econ. Dev. Manag. IT Financ. Mark. 2015, 7, 30–46. [Google Scholar]
- de Sousa Jabbour, A.B.L.; Jabbour, C.J.C.; Foropon, C.; Filho, M.G. When titans meet—Can industry 4.0 revolutionise the environmentally-sustainable manufacturing wave? The role of critical success factors. Technol. Forecast. Soc. Change 2018, 132, 18–25. [Google Scholar] [CrossRef]
- Odeh, A.M.; Battaineh, H.T. Causes of construction delay: Traditional contracts. Int. J. Proj. Manag. 2002, 20, 67–73. [Google Scholar] [CrossRef]
- Sambasivan, M.; Soon, Y.W. Causes and effects of delays in Malaysian construction industry. Int. J. Proj. Manag. 2007, 25, 517–526. [Google Scholar] [CrossRef]
- Wüstenhagen, R.; Wolsink, M.; Bürer, M.J. Social acceptance of renewable energy innovation: An introduction to the concept. Energy Policy 2007, 35, 2683–2691. [Google Scholar] [CrossRef]
- Baccarini, D. The concept of project complexity—A review. Int. J. Proj. Manag. 1996, 14, 201–204. [Google Scholar] [CrossRef]
- Kartam, N.A.; Bouz, R.G. Fatalities and injuries in the Kuwaiti construction industry. Accid. Anal. Prev. 1998, 30, 805–814. [Google Scholar] [CrossRef] [PubMed]
- Schwalbe, K. An Introduction to Project Management. 2021. Available online: https://pmtexts.com/wp-content/uploads/2021/08/schwalbe-intro-pm-7e-sample-chapter-1.pdf (accessed on 28 June 2023).
- Leyesa, M.C.; Castro, R.C.C.; Magsakay, E.D.R.; Geronimo, A.J.S.; Florencondia, N.T. Implementation of a Strategic Project Integration Management System using Visual Studio: A Case Study for a Construction Company in the Philippines. In Proceedings of the 2020 IEEE 12th International Conference on Humanoid, Nanotechnology, Information Technology, Communication and Control, Environment, and Management, HNICEM 2020, Virtual, 3–7 December 2020. [Google Scholar] [CrossRef]
- Giddens, A. Risk and Responsibility. Mod. Law Rev. 1999, 62, 1. [Google Scholar] [CrossRef]
- Tang, O.; Nurmaya Musa, S. Identifying risk issues and research advancements in supply chain risk management. Int. J. Prod. Econ. 2011, 133, 25–34. [Google Scholar] [CrossRef]
- Damalas, C.A.; Eleftherohorinos, I.G. Pesticide exposure, safety issues, and risk assessment indicators. Int. J. Environ. Res. Public. Health 2011, 8, 1402–1419. [Google Scholar] [CrossRef]
- Bates, D.W.; Gawande, A.A. Improving Safety with Information Technology. N. Engl. J. Med. 2003, 348, 2526–2534. [Google Scholar] [CrossRef]
- Ding, G.K.C. Sustainable construction-The role of environmental assessment tools. J. Environ. Manag. 2008, 86, 451–464. [Google Scholar] [CrossRef]
- Dianti, Y. Systems of Innovation Technologies, Institutions and Organizations; Pinter Publisher Ltd.: London, UK, 2017. [Google Scholar]
- Glasson, J.; Therivel, R. Introduction to Environmental Impact Assessment, 4th ed.; Routledge: London, UK, 2013. [Google Scholar]
- Richter, L.E.; Carlos, A.; Beber, D.M. Introduction to Environmental Impact Assessment. Available online: https://doi.org/10.4324/9780203979600 (accessed on 28 June 2023).
- Chhipi-Shrestha, G.K.; Hewage, K.; Sadiq, R. “Socializing” sustainability: A critical review on current development status of social life cycle impact assessment method. Clean. Technol. Environ. Policy 2015, 17, 579–596. [Google Scholar] [CrossRef]
- Zabalza Bribián, I.; Valero Capilla, A.; Aranda Usón, A. Life cycle assessment of building materials: Comparative analysis of energy and environmental impacts and evaluation of the eco-efficiency improvement potential. Build. Environ. 2011, 46, 1133–1140. [Google Scholar] [CrossRef]
- Hekkert, M.P.; Suurs, R.A.A.; Negro, S.O.; Kuhlmann, S.; Smits, R.E.H.M. Functions of innovation systems: A new approach for analysing technological change. Technol. Forecast. Soc. Change 2007, 74, 413–432. [Google Scholar] [CrossRef]
- Elghaish, F.; Matarneh, S.; Talebi, S.; Kagioglou, M.; Hosseini, M.R.; Abrishami, S. Toward digitalization in the construction industry with immersive and drones technologies: A critical literature review. Smart Sustain. Built Environ. 2021, 10, 345–363. [Google Scholar] [CrossRef]
- Swan, L.G.; Ugursal, V.I. Modeling of end-use energy consumption in the residential sector: A review of modeling techniques. Renew. Sustain. Energy Rev. 2009, 13, 1819–1835. [Google Scholar] [CrossRef]
- Owen, R.; Macnaghten, P.; Stilgoe, J. Responsible research and innovation: From science in society to science for society, with society. Sci. Public Policy 2012, 39, 751–760. [Google Scholar] [CrossRef]
- Nguyen, C.T.; Saputra, Y.M.; Huynh, N.; Van Nguyen, N.T.; Khoa, T.V.; Tuan, B.M.; Nguyen, D.N.; Hoang, D.T.; Vu, T.X.; Dutkiewicz, E.; et al. A Comprehensive Survey of Enabling and Emerging Technologies for Social Distancing—Part I: Fundamentals and Enabling Technologies. IEEE Access 2020, 8, 153479–153507. [Google Scholar] [CrossRef] [PubMed]
- Bakıcı, T.; Almirall, E.; Wareham, J. A Smart City Initiative: The Case of Barcelona. J. Knowl. Econ. 2013, 4, 135–148. [Google Scholar] [CrossRef]
- Doloreux, D. What we should know about regional systems of innovation. Technol. Soc. 2002, 24, 243–263. [Google Scholar] [CrossRef]
- Schroeder, P.; Anggraeni, K.; Weber, U. The Relevance of Circular Economy Practices to the Sustainable Development Goals. J. Ind. Ecol. 2019, 23, 77–95. [Google Scholar] [CrossRef]
- Hutchison, D.; Mitchell, J.C. Future Internet Assembly. 2011. Available online: https://library.oapen.org/bitstream/handle/20.500.12657/27702/1002304.pdf?sequence=1 (accessed on 28 June 2023).
- Giles-Corti, B.; Lowe, M.; Arundel, J. Achieving the SDGs: Evaluating indicators to be used to benchmark and monitor progress towards creating healthy and sustainable cities. Health Policy 2020, 124, 581–590. [Google Scholar] [CrossRef]
- Liu, H.; Zhou, G.; Wennersten, R.; Frostell, B. Analysis of sustainable urban development approaches in China. Habitat. Int. 2014, 41, 24–32. [Google Scholar] [CrossRef]
- Klopp, J.M.; Petretta, D.L. The urban sustainable development goal: Indicators, complexity and the politics of measuring cities. Cities 2017, 63, 92–97. [Google Scholar] [CrossRef]
- Rasoolimanesh, S.M.; Badarulzaman, N.; Jaafar, M. City Development Strategies (CDS) and Sustainable Urbanization in Developing World. Procedia Soc. Behav. Sci. 2012, 36, 623–631. [Google Scholar] [CrossRef]
- Valencia, S.C.; Simon, D.; Croese, S.; Nordqvist, J.; Oloko, M.; Sharma, T.; Taylor Buck, N.; Versace, I. Adapting the Sustainable Development Goals and the New Urban Agenda to the city level: Initial reflections from a comparative research project. Int. J. Urban Sustain. Dev. 2019, 11, 4–23. [Google Scholar] [CrossRef]
- Fuso Nerini, F.; Tomei, J.; To, L.S.; Bisaga, I.; Parikh, P.; Black, M.; Borrion, A.; Spataru, C.; Castán Broto, V.; Anandarajah, G.; et al. Mapping synergies and trade-offs between energy and the Sustainable Development Goals. Nat. Energy 2018, 3, 10–15. [Google Scholar] [CrossRef]
- Gupta, J.; Vegelin, C. Sustainable development goals and inclusive development. Int. Environ. Agreem. 2016, 16, 433–448. [Google Scholar] [CrossRef]
- Alam, P.; Johl, S.K.; Akhtar, S. Vinculum of Sustainable Development Goal Practices and Firms’ Financial Performance: A Moderation Role of Green Innovation. J. Risk Financ. Manag. 2022, 15, 96. [Google Scholar]
- Manzoor, S.; Fayaz, U.; Dar, A.H.; Dash, K.K.; Shams, R.; Bashir, I.; Pandey, V.K.; Abdi, G. Sustainable Development Goals Through Reducing Food Loss and Food Waste: A Comprehensive Review. Future Foods 2024, 9, 100362. [Google Scholar] [CrossRef]
- Omer, A.M. Energy, environment and sustainable development. Renew. Sustain. Energy Rev. 2008, 12, 2265–2300. [Google Scholar] [CrossRef]
- Büyüközkan, G.; Karabulut, Y.; Mukul, E. A novel renewable energy selection model for United Nations’ sustainable development goals. Energy 2018, 165, 290–302. [Google Scholar] [CrossRef]
- Duflou, J.R.; Sutherland, J.W.; Dornfeld, D.; Herrmann, C.; Jeswiet, J.; Kara, S.; Hauschild, M.; Kellens, K. Towards energy and resource efficient manufacturing: A processes and systems approach. CIRP Ann. Manuf. Technol. 2012, 61, 587–609. [Google Scholar] [CrossRef]
- Borrelli, P.; Robinson, D.A.; Panagos, P.; Lugato, E.; Yang, J.E.; Alewell, C.; Wuepper, D.; Montanarella, L.; Ballabio, C. Land. use and climate change impacts on global soil erosion by water (2015–2070). Proc. Natl. Acad. Sci. USA 2020, 117, 21994–22001. [Google Scholar] [CrossRef]
- Díaz, S.; Settele, J.; Brondízio, E.S.; Ngo, H.T.; Agard, J.; Arneth, A.; Balvanera, P.; Brauman, K.A.; Butchart, S.H.M.; Chan, K.M.A.; et al. Pervasive human-driven decline of life on Earth points to the need for transformative change. Science 2019, 366, eaax3100. [Google Scholar] [CrossRef]
- Vinuesa, R.; Azizpour, H.; Leite, I.; Balaam, M.; Dignum, V.; Domisch, S.; Felländer, A.; Langhans, S.D.; Tegmark, M.; Fuso Nerini, F. The role of artificial intelligence in achieving the Sustainable Development Goals. Nat. Commun. 2020, 11, 233. [Google Scholar] [CrossRef] [PubMed]
- Cavicchioli, R.; Ripple, W.J.; Timmis, K.N.; Azam, F.; Bakken, L.R.; Baylis, M.; Behrenfeld, M.J.; Boetius, A.; Boyd, P.W.; Classen, A.T.; et al. Scientists’ warning to humanity: Microorganisms and climate change. Nat. Rev. Microbiol. 2019, 17, 569–586. [Google Scholar] [CrossRef]
- Pecl, G.T.; Araújo, M.B.; Bell, J.D.; Blanchard, J.; Bonebrake, T.C.; Chen, I.C.; Clark, T.D.; Colwell, R.K.; Danielsen, F.; Evengård, B.; et al. Biodiversity redistribution under climate change: Impacts on ecosystems and human well-being. Science 2017, 355, eaai9214. [Google Scholar] [CrossRef]
- Marmot, M. Achieving health equity: From root causes to fair outcomes. Lancet 2007, 370, 1153–1163. [Google Scholar] [CrossRef]
- Costanza, R.; Daly, L.; Fioramonti, L.; Giovannini, E.; Kubiszewski, I.; Mortensen, L.F.; Pickett, K.E.; Ragnarsdottir, K.V.; De Vogli, R.; Wilkinson, R. Modelling and measuring sustainable wellbeing in connection with the UN Sustainable Development Goals. Ecol. Econ. 2016, 130, 350–355. [Google Scholar] [CrossRef]
- Osborn, D.; Cutter, A.; Ullah, F. Universal Sustainable Development Goals: Understanding the Transformational Challenge for Developed Countries. Universal Sustainable Development Goals. 2015, pp. 1–24. Available online: https://sustainabledevelopment.un.org/content/documents/1684SF_-_SDG_Universality_Report_-_May_2015.pdf (accessed on 28 June 2023).
- Salvia, A.L.; Leal Filho, W.; Brandli, L.L.; Griebeler, J.S. Assessing research trends related to Sustainable Development Goals: Local and global issues. J. Clean. Prod. 2019, 208, 841–849. [Google Scholar] [CrossRef]
- Kumar, S.; Kumar, N.; Vivekadhish, S. Millennium development goals (MDGS) to sustainable development goals (SDGS): Addressing unfinished agenda and strengthening sustainable development and partnership. Indian. J. Community Med. 2016, 41, 1–4. [Google Scholar] [CrossRef]
- Sachs, J.D.; Schmidt-Traub, G.; Mazzucato, M.; Messner, D.; Nakicenovic, N.; Rockström, J. Six Transformations to achieve the Sustainable Development Goals. Nat. Sustain. 2019, 2, 805–814. [Google Scholar] [CrossRef]
- Leal Filho, W.; Shiel, C.; Paço, A.; Mifsud, M.; Ávila, L.V.; Brandli, L.L.; Molthan-Hill, P.; Pace, P.; Azeiteiro, U.M.; Vargas, V.R.; et al. Sustainable Development Goals and sustainability teaching at universities: Falling behind or getting ahead of the pack? J. Clean. Prod. 2019, 232, 285–294. [Google Scholar] [CrossRef]
- Morton, S.; Pencheon, D.; Squires, N. Sustainable Development Goals (SDGs), and their implementation. Br. Med. Bull. 2017, 124, 81–90. [Google Scholar] [CrossRef]
- Lim, M.M.L.; Søgaard Jørgensen, P.; Wyborn, C.A. Reframing the sustainable development goals to achieve sustainable development in the anthropocene—A systems approach. Ecol. Soc. 2018, 23, 22. [Google Scholar] [CrossRef]
- Kroll, C.; Warchold, A.; Pradhan, P. Sustainable Development Goals (SDGs): Are we successful in turning trade-offs into synergies? Palgrave Commun. 2019, 5, 140. [Google Scholar] [CrossRef]
- van Zanten, J.A.; van Tulder, R. Multinational enterprises and the Sustainable Development Goals: An institutional approach to corporate engagement. J. Int. Bus. Policy 2018, 1, 208–233. [Google Scholar] [CrossRef]
- De La Poza, E.; Merello, P.; Barberá, A.; Celani, A. Universities’ reporting on SDGs: Using the impact rankings to model and measure their contribution to sustainability. Sustainability 2021, 13, 2038. [Google Scholar] [CrossRef]
- Chou, Y.F.; Hsieh, S.I.; Tseng, Y.P.; Yeh, S.L.; Chiang, M.C.; Hsiao, C.C.; Lin, C.T.; Hu, S.T.; Chen, S.H.; Liao, M.N. Development and Validation of the Interprofessional Collaboration Practice Competency Scale (IPCPCS) for Clinical Nurses. Healthcare 2024, 12, 806. [Google Scholar] [CrossRef]
- Espina-Romero, L.; Ríos Parra, D.; Gutiérrez Hurtado, H.; Peixoto Rodriguez, E.; Arias-Montoya, F.; Noroño-Sánchez, J.G.; Talavera-Aguirre, R.; Ramírez Corzo, J.; Vilchez Pirela, R.A. The Role of Digital Transformation and Digital Competencies in Organizational Sustainability: A Study of SMEs in Lima, Peru. Sustainability 2024, 16, 6993. [Google Scholar] [CrossRef]
- Lesia, M.P.; Aigbavboa, C.O.; Thwala, W.D. Factors influencing residential location choice in South Africa: Exploratory factor analysis (EFA) and confirmatory factor analysis (CFA). J. Hous. Built Environ. 2024, 39, 133–160. [Google Scholar] [CrossRef]
- Gie Yong, A.; Pearce, S. A Beginner’s Guide to Factor Analysis: Focusing on Exploratory Factor Analysis. Tutor. Quant. Methods Psychol. 2013, 9, 79–94. [Google Scholar] [CrossRef]
- Gerber, S.B.; Finn, K.V. Using SPSS for Windows: Data Analysis Graphics; Springer: Berlin/Heidelberg, Germany, 2013; Google Books; Available online: https://books.google.com.tr/books?hl=en&lr=&id=zIHSBwAAQBAJ&oi=fnd&pg=PA3&dq=related:a9e8XydAF-MJ:scholar.google.com/&ots=jGOga18Pb1&sig=3C_8_eWF6agKvA5cxbRIhsqchOA&redir_esc=y#v=onepage&q&f=false (accessed on 28 June 2023).
- Pallant, J. SPSS Survival Manual: A Step by Step Guide to Data Analysis Using IBM SPSS; Routledge: London, UK, 2020. [Google Scholar] [CrossRef]
- Kaiser, H.F. An index of factorial simplicity. Psychometrika 1974, 39, 31–36. [Google Scholar] [CrossRef]
- Shrestha, N. Factor Analysis as a Tool for Survey Analysis. Am. J. Appl. Math. Stat. 2021, 9, 4–11. [Google Scholar] [CrossRef]
- Jafari, E.; Asghari-Jafarabadi, M.; Mirghafourvand, M.; Mohammad-Alizadeh-Charandabi, S. Psychometric properties of the experiences of maternity care scale among Iranian women. BMC Health Serv. Res. 2024, 24, 619. [Google Scholar] [CrossRef] [PubMed]
- Chen, L.; Zhang, Y.; Chen, Z.; Dong, Y.; Jiang, Y.; Hua, J.; Liu, Y.; Osman, A.I.; Farghali, M.; Huang, L.; et al. Biomaterials technology and policies in the building sector: A review. Environ. Chem. Lett. 2024, 22, 715–750. [Google Scholar] [CrossRef]
- Abdullah, R.; Najat, Z. A Review on Feasibility of Web Technology and Cloud Computing for Sustainable ES: Leveraging AI, IoT, and Security for Green Operations. J. Inf. Technol. Inform. 2024, 3, 246–270. [Google Scholar]
- Papuraj, X.; Izadyar, N.; Vrcelj, Z. Integrating Building Information Modelling into Construction Project Management Education in Australia: A Comprehensive Review of Industry Needs and Academic Gaps. Buildings 2025, 15, 130. [Google Scholar] [CrossRef]
- Pantović, V.; Vidojević, D.; Vujičić, S.; Sofijanić, S.; Jovanović-Milenković, M. Data-Driven Decision Making for Sustainable IT Project Management Excellence. Sustainability 2024, 16, 3014. [Google Scholar] [CrossRef]
- Torres, J.; San-Mateos, R.; Lasarte, N.; Mediavilla, A.; Sagarna, M.; León, I. Building Digital Twins to Overcome Digitalization Barriers for Automating Construction Site Management. Buildings 2024, 14, 2238. [Google Scholar] [CrossRef]
- Ellul, C.; Hamilton, N.; Pieri, A.; Floros, G. Exploring Data for Construction Digital Twins: Building Health and Safety and Progress Monitoring Twins Using the Unreal Gaming Engine. Buildings 2024, 14, 2216. [Google Scholar] [CrossRef]
- Salem, T.; Dragomir, M.; Chatelet, E. Strategic Integration of Drone Technology and Digital Twins for Optimal Construction Project Management. Appl. Sci. 2024, 14, 4787. [Google Scholar] [CrossRef]
- Piras, G.; Muzi, F.; Tiburcio, V.A. Digital Management Methodology for Building Production Optimization through Digital Twin and Artificial Intelligence Integration. Buildings 2024, 14, 2110. [Google Scholar] [CrossRef]
- Mishra, P.; Singh, G. Energy Management Systems in Sustainable Smart Cities Based on the Internet of Energy: A Technical Review. Energies 2023, 16, 6903. [Google Scholar] [CrossRef]
- Omrany, H.; Al-Obaidi, K.M.; Husain, A.; Ghaffarianhoseini, A. Digital Twins in the Construction Industry: A Comprehensive Review of Current Implementations, Enabling Technologies, and Future Directions. Sustainability 2023, 15, 10908. [Google Scholar] [CrossRef]
- Martínez-Peláez, R.; Ochoa-Brust, A.; Rivera, S.; Félix, V.G.; Ostos, R.; Brito, H.; Félix, R.A.; Mena, L.J. Role of Digital Transformation for Achieving Sustainability: Mediated Role of Stakeholders, Key Capabilities, and Technology. Sustainability 2023, 15, 11221. [Google Scholar] [CrossRef]
- Alizadehsalehi, S.; Hadavi, A. Synergies of Lean, BIM, and Extended Reality (LBX) for Project Delivery Management. Sustainability 2023, 15, 4969. [Google Scholar] [CrossRef]
- Yi, B.; Nie, N.L.S. Effects of Contractual and Relational Governance on Project Performance: The Role of BIM Application Level. Buildings 2024, 14, 3185. [Google Scholar] [CrossRef]
- Hong, Y.; Cho, J. Enhancing Individual Worker Risk Awareness: A Location-Based Safety Check System for Real-Time Hazard Warnings in Work-Zones. Buildings 2024, 14, 90. [Google Scholar] [CrossRef]
- Al-Raqeb, H.; Ghaffar, S.H.; Haitherali, H.; Gopakumar, A. Overcoming Barriers to Implementing Building Information Modelling in Kuwait’s Ministry of Public Works: A Framework for Sustainable Construction. Buildings 2024, 14, 130. [Google Scholar] [CrossRef]
- Adeyeye, O.J.; Akanbi, I. A review of data-driven decision making in engineering management. Eng. Sci. Technol. J. 2024, 5, 1303–1324. [Google Scholar] [CrossRef]
- Harvey, Z. Cloud-Based Virtual Technologies in the Context of Project Management; IPR Journals and Book Publishers: Lewes, DE, USA, 2024; Google Books; Available online: https://books.google.com.tr/books?hl=en&lr=&id=6iI0EQAAQBAJ&oi=fnd&pg=PR8&dq=The+connection+between+technology+and+project+success+is+undeniable.+Advanced+tools+like+project+management+software+streamline+scheduling,+budgeting,+and+communication,+ensuring+that+objectives+are+met+efficiently+while+fostering+trust+among+stakeholders.&ots=FiIED7SkWX&sig=mCzb5zDZtlPemOR7ubkZj3eiY3c&redir_esc=y#v=onepage&q&f=false (accessed on 28 June 2023).
- Park, J.; Kang, D. Artificial Intelligence and Smart Technologies in Safety Management: A Comprehensive Analysis Across Multiple Industries. Appl. Sci. 2024, 14, 11934. [Google Scholar] [CrossRef]
- Prasad, V.K.; Dansana, D.; Bhavsar, M.D.; Acharya, B.; Gerogiannis, V.C.; Kanavos, A. Efficient Resource Utilization in IoT and Cloud Computing. Information 2023, 14, 619. [Google Scholar] [CrossRef]
- Flor-Unda, O.; Fuentes, M.; Dávila, D.; Rivera, M.; Llano, G.; Izurieta, C.; Acosta-Vargas, P. Innovative Technologies for Occupational Health and Safety: A Scoping Review. Safety 2023, 9, 35. [Google Scholar] [CrossRef]
- Lewczuk, K.; Żuchowicz, P. Virtual Reality Application for the Safety Improvement of Intralogistics Systems. Sustainability 2024, 16, 6024. [Google Scholar] [CrossRef]
- Sedaghati, N.; Ardebili, S.; Ghaffari, A. Application of human activity/action recognition: A review. Multimed. Tools Appl. 2025. [Google Scholar] [CrossRef]
- Corsi, A.; Pagani, R.N.; Kovaleski, J.L.; Luiz da Silva, V. Technology transfer for sustainable development: Social impacts depicted and some other answers to a few questions. J. Clean. Prod. 2020, 245, 118522. [Google Scholar] [CrossRef]
- Haou, E.; Allarané, N.; Aholou, C.C.; Bondoro, O. Stakeholder-Based Optimal Indicators for Urban Sustainability Assessment in Sub-Saharan Africa: A Case Study from the City of Moundou in Chad. Sustainability 2024, 16, 8372. [Google Scholar] [CrossRef]
- Adebayo, Y.A.; Ikevuje, A.H.; Kwakye, J.M.; Esiri, A.E. Balancing Stakeholder Interests in Sustainable Project Management: A Circular Economy Approach. GSC Adv. Res. Rev. 2024, 20, 286–297. [Google Scholar] [CrossRef]
- Musarat, M.A.; Irfan, M.; Alaloul, W.S.; Maqsoom, A.; Ghufran, M. A Review on the Way Forward in Construction through Industrial Revolution 5.0. Sustainability 2023, 15, 13862. [Google Scholar] [CrossRef]
- Liu, Z.; Liu, Y.; Osmani, M. Integration of Smart Cities and Building Information Modeling (BIM) for a Sustainability Oriented Business Model to Address Sustainable Development Goals. Buildings 2024, 14, 1458. [Google Scholar] [CrossRef]

| Section | Topic | Number of Statements | References |
|---|---|---|---|
| Key Topics | |||
| 1 | Integration of Innovative Technologies (IIT) | 7 | [61,62,63,64] |
| 2 | Sustainability in Construction (SC) | 6 | [65,66,67,68] |
| 3 | Challenges and Solutions (CSs) | 7 | [62,69,70,71,72,73,74] |
| 4 | Correlation with Project Success (CPS) | 7 | [75,76,77,78,79,80] |
| 5 | Decision-Making Factors (DMFs) | 7 | [61,81,82,83,84] |
| 6 | Evaluation of Project Management Software (EPMS) | 7 | [65,83,85,86,87,88] |
| 7 | Safety and Risk Management Improvement (SRMI) | 7 | [89,90,91,92] |
| 8 | Environmental and Social Impact Assessment (ESIA) | 7 | [62,65,93,94,95,96,97,98] |
| 9 | Forecasting Emerging Technologies (FET) | 7 | [99,100,101,102,103] |
| SDG Themes | |||
| 10 | Infrastructure Development and Innovation (IDI) | 5 | [104,105,106,107] |
| 11 | Sustainable Urbanization and Habitat Development (SUHD) | 5 | [108,109,110,111,112] |
| 12 | Resource Efficiency and Sustainable Practices (RESP) | 5 | [113,114,115,116,117,118,119] |
| 13 | Environmental Conservation and Climate Action (ECCA) | 5 | [120,121,122,123,124] |
| 14 | Social Equity and Economic Development (SEED) | 5 | [114,125,126,127,128,129,130] |
| 15 | Governance and Institutional Support (GIS) | 5 | [128,131,132,133,134,135,136] |
| Category | Codes and Groups | Percentage (%) |
|---|---|---|
| Gender | Male (1)/Female (2) | 85/15 |
| Age Group | 18–25 (1)/26–33 (2)/34–41 (3)/42–49 (4)/50+ (5) | 0/39/52/9/0 |
| Education Level | Architect (1)/Engineer (2)/Construction Manager (3)/Surveyor (4)/Other (5) | 4/81/5/-/10 |
| Role in Construction | Architect (1)/Project Manager (2)/Construction Engineer (3)/Sustainability Expert (4)/Other (5) | 1/22/56/6/15 |
| Years of Experience | <1 year (1)/1–5 years (2)/6–10 years (3)/11–15 years (4)/15+ years (5) | 10/15/53/16/5 |
| Company Size | Small (1)/Medium (2)/Large (3)/Very Large (4)/Other (5) | 48/24/9/10/9 |
| KMO and Bartlett’s Test | ||
|---|---|---|
| Kaiser–Meyer–Olkin Measure of Sampling Adequacy. | 0.810 | |
| Bartlett’s Test of Sphericity | Approx. Chi-Square | 5755.040 |
| df | 1891 | |
| Sig. | <0.001 | |
| Total Variance Explained | |||||||
|---|---|---|---|---|---|---|---|
| Factor | Initial Eigenvalues | Extraction Sums of Squared Loadings | Rotation Sums of Squared Loadings | ||||
| Total | % of Variance | Cumulative % | Total | % of Variance | Cumulative % | Total | |
| 1 | 9.261 | 57.881 | 57.881 | 8.952 | 55.948 | 55.948 | 8.110 |
| 2 | 1.315 | 8.219 | 66.100 | 1.025 | 6.404 | 62.352 | 7.260 |
| 3 | 1.203 | 7.521 | 73.622 | 0.891 | 5.568 | 67.920 | 5.161 |
| 4 | 0.681 | 4.255 | 77.877 | ||||
| 5 | 0.634 | 3.964 | 81.841 | ||||
| 6 | 0.517 | 3.231 | 85.072 | ||||
| 7 | 0.435 | 2.719 | 87.792 | ||||
| 8 | 0.362 | 2.265 | 90.056 | ||||
| 9 | 0.342 | 2.136 | 92.192 | ||||
| 10 | 0.288 | 1.797 | 93.989 | ||||
| 11 | 0.229 | 1.432 | 95.421 | ||||
| 12 | 0.196 | 1.223 | 96.644 | ||||
| 13 | 00.172 | 1.074 | 97.719 | ||||
| 14 | 0.164 | 1.028 | 98.747 | ||||
| 15 | 0.120 | 0.749 | 99.495 | ||||
| 16 | 0.081 | 0.505 | 100.000 | ||||
| Total Variance Explained | |||||||
|---|---|---|---|---|---|---|---|
| Factor | Initial Eigenvalues | Extraction Sums of Squared Loadings | Rotation Sums of Squared Loadings | ||||
| Total | % of Variance | Cumulative % | Total | % of Variance | Cumulative % | Total | |
| 1 | 9.571 | 56.298 | 56.298 | 9.239 | 54.345 | 54.345 | 7.788 |
| 2 | 1.520 | 8.943 | 65.240 | 1.152 | 6.775 | 61.121 | 6.972 |
| 3 | 1.005 | 5.911 | 71.151 | 0.723 | 4.252 | 65.372 | 7.657 |
| 4 | 0.757 | 4.456 | 75.607 | ||||
| 5 | 0.697 | 4.100 | 79.707 | ||||
| 6 | 0.597 | 3.514 | 83.221 | ||||
| 7 | 0.467 | 2.745 | 85.965 | ||||
| 8 | 0.403 | 2.370 | 88.335 | ||||
| 9 | 0.383 | 2.256 | 90.591 | ||||
| 10 | 0.320 | 1.881 | 92.472 | ||||
| 11 | 0.283 | 1.664 | 94.136 | ||||
| 12 | 0.225 | 1.321 | 95.457 | ||||
| 13 | 0.205 | 1.209 | 96.665 | ||||
| 14 | 0.177 | 1.044 | 97.709 | ||||
| 15 | 0.175 | 1.032 | 98.741 | ||||
| 16 | 0.126 | 0.744 | 99.485 | ||||
| 17 | 0.088 | 0.515 | 100.000 | ||||
| Total Variance Explained | |||||||
|---|---|---|---|---|---|---|---|
| Factor | Initial Eigenvalues | Extraction Sums of Squared Loadings | Rotation Sums of Squared Loadings | ||||
| Total | % of Variance | Cumulative % | Total | % of Variance | Cumulative % | Total | |
| 1 | 8.393 | 64.562 | 64.562 | 8.097 | 62.287 | 62.287 | 7.134 |
| 2 | 0.809 | 6.220 | 70.782 | 0.501 | 3.850 | 66.137 | 6.596 |
| 3 | 0.678 | 5.216 | 75.999 | 0.371 | 2.852 | 68.989 | 6.504 |
| 4 | 0.618 | 4.753 | 80.751 | ||||
| 5 | 0.520 | 4.000 | 84.751 | ||||
| 6 | 0.392 | 3.014 | 87.765 | ||||
| 7 | 0.375 | 2.887 | 90.651 | ||||
| 8 | 0.298 | 2.295 | 92.947 | ||||
| 9 | 0.231 | 1.776 | 94.722 | ||||
| 10 | 0.204 | 1.567 | 96.289 | ||||
| 11 | 0.194 | 1.492 | 97.781 | ||||
| 12 | 0.163 | 1.251 | 99.032 | ||||
| 13 | 0.126 | 0.968 | 100.000 | ||||
| Item | KMO | Factor | Cronbach’s Alpha | ||
|---|---|---|---|---|---|
| 1 | 2 | 3 | |||
| DMF4 | 0.893 | 0.925 | 0.939 | ||
| DMF5 | 0.873 | ||||
| DMF1 | 0.755 | ||||
| DMF2 | 0.744 | ||||
| DMF6 | 0.736 | ||||
| DMF3 | 0.699 | ||||
| DMF7 | 0.670 | ||||
| FET7 | 0.619 | ||||
| ESIA2 | 0.938 | 0.906 | |||
| ESIA1 | 0.876 | ||||
| ESIA3 | 0.662 | ||||
| ESIA7 | 0.657 | ||||
| ESIA4 | 0.640 | ||||
| FET1 | 0.818 | ||||
| FET6 | 0.956 | ||||
| FET4 | 0.759 | ||||
| Item | KMO | Factor | Cronbach’s Alpha | ||
|---|---|---|---|---|---|
| 1 | 2 | 3 | |||
| SRMI5 | 0.912 | 0.985 | 0.926 | ||
| SRMI2 | 0.969 | ||||
| SRMI6 | 0.816 | ||||
| SRMI4 | 0.549 | ||||
| SRMI3 | 0.515 | ||||
| EPMS6 | |||||
| IIT5 | 0.800 | 0.878 | |||
| IIT3 | 0.784 | ||||
| IIT2 | 0.776 | ||||
| IIT7 | 0.638 | ||||
| IIT6 | 0.630 | ||||
| IIT1 | 0.514 | ||||
| EPMS4 | 0.910 | 0.847 | |||
| EPMS5 | 0.814 | ||||
| Item | KMO | Factor | Cronbach’s Alpha | ||
|---|---|---|---|---|---|
| 1 | 2 | 3 | |||
| CPS6 | 0.931 | 0.791 | 0.920 | ||
| CPS2 | 0.786 | ||||
| CPS5 | 0.694 | ||||
| CPS1 | 0.691 | ||||
| CPS3 | 0.591 | ||||
| CS3 | 0.803 | 0.887 | |||
| CS4 | 0.610 | ||||
| CS6 | |||||
| CS5 | |||||
| CS7 | |||||
| SC5 | 0.865 | 0.887 | |||
| SC6 | 0.716 | ||||
| SC3 | 0.569 | ||||
| Total Variance Explained | |||||||
|---|---|---|---|---|---|---|---|
| Factor | Initial Eigenvalues | Extraction Sums of Squared Loadings | Rotation Sums of Squared Loadings | ||||
| Total | % of Variance | Cumulative % | Total | % of Variance | Cumulative % | Total | |
| 1 | 8.388 | 64.523 | 64.523 | 8.110 | 62.383 | 62.383 | 7.167 |
| 2 | 1.101 | 8.467 | 72.989 | 0.842 | 6.476 | 68.859 | 6.150 |
| 3 | 0.646 | 4.971 | 77.960 | 0.380 | 2.923 | 71.782 | 6.406 |
| 4 | 0.547 | 4.207 | 82.167 | ||||
| 5 | 0.475 | 3.651 | 85.818 | ||||
| 6 | 0.447 | 3.436 | 89.254 | ||||
| 7 | 0.298 | 2.290 | 91.544 | ||||
| 8 | 0.291 | 2.239 | 93.783 | ||||
| 9 | 0.253 | 1.946 | 95.729 | ||||
| 10 | 0.189 | 1.456 | 97.185 | ||||
| 11 | 0.143 | 1.099 | 98.284 | ||||
| 12 | 0.128 | 0.982 | 99.266 | ||||
| 13 | 0.095 | 0.734 | 100.000 | ||||
| Total Variance Explained | |||||||
|---|---|---|---|---|---|---|---|
| Factor | Initial Eigenvalues | Extraction Sums of Squared Loadings | Rotation Sums of Squared Loadings | ||||
| Total | % of Variance | Cumulative % | Total | % of Variance | Cumulative % | Total | |
| 1 | 6.322 | 63.225 | 63.225 | 6.069 | 60.694 | 60.694 | 4.787 |
| 2 | 1.058 | 10.580 | 73.805 | 0.836 | 8.359 | 69.053 | 4.829 |
| 3 | 0.743 | 7.425 | 81.230 | 0.379 | 3.790 | 72.843 | 4.944 |
| 4 | 0.502 | 5.016 | 86.246 | ||||
| 5 | 0.379 | 3.785 | 90.031 | ||||
| 6 | 0.297 | 2.966 | 92.998 | ||||
| 7 | 0.270 | 2.695 | 95.693 | ||||
| 8 | 0.181 | 1.811 | 97.504 | ||||
| 9 | 0.130 | 1.296 | 98.800 | ||||
| 10 | 0.120 | 1.200 | 100.000 | ||||
| Item | KMO | Factor | Cronbach’s Alpha | ||
|---|---|---|---|---|---|
| 1 | 2 | 3 | |||
| RESP1 | 0.901 | 0.877 | 0.920 | ||
| RESP3 | 0.828 | ||||
| RESP2 | 0.749 | ||||
| RESP4 | 0.655 | ||||
| RESP5 | 0.640 | ||||
| IDI2 | 0.954 | 0.887 | |||
| IDI1 | 0.863 | ||||
| IDI4 | 0.552 | ||||
| IDI3 | |||||
| ECCA2 | 0.785 | 0.895 | |||
| ECCA3 | 0.627 | ||||
| IDI5 | 0.550 | ||||
| ECCA1 | |||||
| Item | KMO | Factor | Cronbach’s Alpha | ||
|---|---|---|---|---|---|
| 1 | 2 | 3 | |||
| SUHD3 | 0.883 | 0.944 | 0.907 | ||
| SUHD5 | 0.778 | ||||
| SUHD4 | 0.667 | ||||
| SUHD1 | 0.653 | ||||
| GIS1 | 0.937 | 0.888 | |||
| GIS2 | 0.697 | ||||
| SEED3 | 0.770 | 0.866 | |||
| SEED5 | 0.688 | ||||
| SEED1 | 0.557 | ||||
| GIS3 | |||||
Disclaimer/Publisher’s Note: The statements, opinions and data contained in all publications are solely those of the individual author(s) and contributor(s) and not of MDPI and/or the editor(s). MDPI and/or the editor(s) disclaim responsibility for any injury to people or property resulting from any ideas, methods, instructions or products referred to in the content. |
© 2025 by the authors. Licensee MDPI, Basel, Switzerland. This article is an open access article distributed under the terms and conditions of the Creative Commons Attribution (CC BY) license (https://creativecommons.org/licenses/by/4.0/).
Share and Cite
Dagou, H.H.; Gurgun, A.P.; Koc, K.; Budayan, C. The Future of Construction: Integrating Innovative Technologies for Smarter Project Management. Sustainability 2025, 17, 4537. https://doi.org/10.3390/su17104537
Dagou HH, Gurgun AP, Koc K, Budayan C. The Future of Construction: Integrating Innovative Technologies for Smarter Project Management. Sustainability. 2025; 17(10):4537. https://doi.org/10.3390/su17104537
Chicago/Turabian StyleDagou, Houljakbe Houlteurbe, Asli Pelin Gurgun, Kerim Koc, and Cenk Budayan. 2025. "The Future of Construction: Integrating Innovative Technologies for Smarter Project Management" Sustainability 17, no. 10: 4537. https://doi.org/10.3390/su17104537
APA StyleDagou, H. H., Gurgun, A. P., Koc, K., & Budayan, C. (2025). The Future of Construction: Integrating Innovative Technologies for Smarter Project Management. Sustainability, 17(10), 4537. https://doi.org/10.3390/su17104537

