Evolution in Patterns of Urban Water Consumption Accompanying Socio-Economic Development
Abstract
1. Introduction
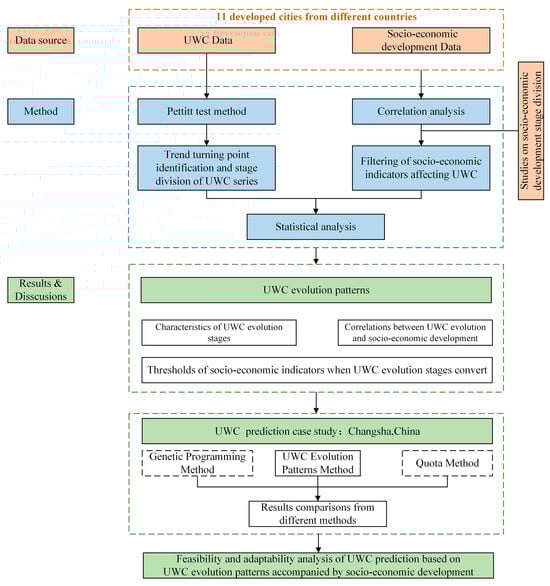
2. Materials and Methods
2.1. Data Preparation and Research Methods
2.1.1. Data Preparation
2.1.2. Research Methods
- (1)
- Identification of stages and patterns in the evolution of UWC
- (2)
- Analysis of correlation between socio-economic development and the evolution of UWC
2.2. Case Study
3. Results
3.1. Stages and Patterns in the Evolution of UWC in Cities
3.2. Correlation between Socio-Economic Development and UWC
3.3. UWC Predictions for Changsha Based on Patterns in the Evolution of UWC
4. Discussion
4.1. Comparisons among Evolution of Water Consumptions on Different Scales
4.2. Comparisons between UWC Prediction Based on Patterns in the Evolution of UWC with Those Using Other Methods
4.3. Reliability and Generalization of the Proposed Approach for Studying Patterns in the Evolution of UWC Accompanying Socio-Economic Development
5. Conclusions
Author Contributions
Funding
Institutional Review Board Statement
Informed Consent Statement
Data Availability Statement
Conflicts of Interest
Appendix A
Appendix B

- (1)
- The initial population is randomly generated.
- (2)
- The fitness of each individual is calculated using Equation (A3).
- (3)
- The most fit individuals are selected, and the assessment of whether the equation corresponding to each individual is the optimal solution is performed.
- (4)
- If the optimal solution is obtained, it is output. If not, the offspring population is generated through the copy, cross, and variation processes and step (2) is repeated.
Appendix C
| Year | Quota Type | Socio-Economic Factors | Water Consumption | ||||||||||
|---|---|---|---|---|---|---|---|---|---|---|---|---|---|
| Domestic (L·People−1·d−1) | Public | Ecological | Industrial | P (104 People) | Ru (%) | I (CNY 104) | Wd | Wi | Wp | We | Summary | ||
| Urban | Rural | (L·People−1·d−1) | (108 m3) | ||||||||||
| 2025 | 160 | 120 | 110 | 45 | 23 | 1226 | 84.77 | 5010 | 6.89 | 11.52 | 4.92 | 2.01 | 25.35 |
| 2030 | 150 | 120 | 110 | 46 | 22 | 1553 | 88.20 | 7030 | 8.30 | 15.47 | 6.24 | 2.61 | 32.61 |
References
- Sediqi, M.N.; Komori, D. Assessing water resource sustainability in the Kabul River Basin: A standardized runoff index and reliability, resilience, and vulnerability framework approach. Sustainability 2024, 16, 246. [Google Scholar] [CrossRef]
- Zhao, J.; Fang, G.; Wang, X.; Zhong, H. Joint optimization of urban water quantity and quality allocation in the plain river network area. Sustainability 2024, 16, 1368. [Google Scholar] [CrossRef]
- Torres López, S.; Barrionuevo, M.D.L.A.; Rodríguez-Labajos, B. A new operational approach for understanding water-related interactions to achieve water sustainability in growing cities. Environ. Dev. Sustain. 2021, 25, 122–137. [Google Scholar] [CrossRef]
- Anele, A.O.; Hamam, Y.; Abu-Mahfouz, A.M.; Todini, E. Overview, Comparative Assessment and Recommendations of Forecasting Models for Short-Term Water Demand Prediction. Water 2017, 9, 887. [Google Scholar] [CrossRef]
- Fu, G.; Jin, Y.; Sun, S.; Yuan, Z.; Butler, D. The role of deep learning in urban water management: A critical review. Water Res. 2022, 223, 118973. [Google Scholar] [CrossRef] [PubMed]
- Surendra, H.J.; Deka, P.C. Municipal Residential Water Consumption Estimation Techniques Using Traditional and Soft Computing Approach: A Review. Water Conserv. Sci. Eng. 2022, 7, 77–85. [Google Scholar] [CrossRef]
- Mosleh, L.; Negahban-Azar, M. Role of Models in the Decision-Making Process in Integrated Urban Water Management: A Review. Water 2021, 13, 1252. [Google Scholar] [CrossRef]
- Sivagurunathan, V.; Elsawah, S.; Khan, S.J. Scenarios for urban water management futures: A systematic review. Water Res. 2022, 211, 118079. [Google Scholar] [CrossRef]
- Chen, M.; Luo, Y.; Shen, Y.; Han, Z.; Cui, Y. Driving force analysis of irrigation water consumption using principal component regression analysis. Agric. Water Manag. 2020, 234, 106089. [Google Scholar] [CrossRef]
- Lu, S.; Gao, X.; Li, W.; Jiang, S.; Huang, L. A study on the spatial and temporal variability of the urban residential water consumption and its influencing factors in the major cities of China. Habitat Int. 2018, 78, 29–40. [Google Scholar] [CrossRef]
- Anríquez, G.; Melo, O. The Socio-Economic Context of Chilean Water Consumption and Water Markets Growth: 1985–2015. In Water Policy in Chile; Donoso, G., Ed.; Springer International Publishing: Cham, Switzerland, 2018; pp. 53–63. [Google Scholar]
- Sant’Ana, D.; Mazzega, P. Socioeconomic analysis of domestic water end-use consumption in the Federal District, Brazil. Sustain. Water Resour. Manag. 2018, 4, 921–936. [Google Scholar] [CrossRef]
- Sun, S.; Bao, C.; Tang, Z. Tele-connecting water consumption in Tibet: Patterns and socio-economic driving factors for virtual water trades. J. Clean. Prod. 2019, 233, 1250–1258. [Google Scholar] [CrossRef]
- Bell, D. The Coming of Post Industrial Society; Harper: New York, NY, USA, 1973; pp. 12–33. [Google Scholar]
- Chenery, H.; Robinson, S.; Syrquin, M. Industrialization and Growth: A Comparative Study; Oxford University Press: Oxford, UK, 1986; pp. 309–355. [Google Scholar]
- Hoover, E.M.; Fisher, J.L. Research in Regional Economic Growth. In Problems in the Study of Economic Growth; National Bureau of Economic Research, Inc.: Cambridge, MA, USA, 1949; pp. 173–250. [Google Scholar]
- Rostow, W.W. The Stages of Economic Growth: A Non-Communist Manifesto; Cambridge University Press: Cambridge, UK, 1960; pp. 4–16. [Google Scholar]
- Syrquin, M. Quantifying Economic Development: Kuznets, Chenery, and the Quantitative Approach to Development Economics. Hist. Polit. Econ. 2018, 50, 211–230. [Google Scholar] [CrossRef]
- Emako, E.; Nuru, S.; Menza, M. The effect of foreign direct investment on structural transformation in developing countries. Cogent Econ. Financ. 2022, 10, 2125658. [Google Scholar] [CrossRef]
- Sen, K. Structural Transformation around the World: Patterns and Drivers. Asian Dev. Rev. 2019, 36, 1–31. [Google Scholar] [CrossRef]
- Dohrn, R.; Heilemann, U. The Chenery hypothesis and structural change in Eastern Europe. Econ. Transit. 1996, 4, 411–425. [Google Scholar] [CrossRef]
- Merrett, S. Introduction to the Economics of Water Resources: An International Perspective; Routledge: London, UK, 1997; pp. 140–160. [Google Scholar]
- Jia, S.; Zhang, S.; Yang, H.; Xia, J. Relation of industrial water use and economic development: Water use Kuznets Curve. J. Nat. Resour. 2004, 19, 279–284. [Google Scholar]
- Zhao, Y.; Li, H.; Liu, H.; Wang, L.; He, G.; Wang, H. The law of growth: Prediction of peak water consumption in china. J. Hydraul. Eng. 2021, 52, 129–141. [Google Scholar]
- Wang, Q.; Wang, X.; Liu, Y.; Li, R. Urbanization and water consumption at national- and subnational-scale: The roles of structural changes in economy, population, and resources. Sustain. Cities Soc. 2021, 75, 103272. [Google Scholar] [CrossRef]
- Liu, J.; Xuan, K.; Xie, N.; Zhang, J.; Wang, X.; Yu, Z.; Wang, W. Effects of urbanisation on regional water consumption in China. J. Hydrol. 2022, 609, 127721. [Google Scholar] [CrossRef]
- Ito, Y.; Kobayashi, Y.; Yokomichi, H.; Malla, S.S.; Kiem, A.S.; Nishida, K. Physical and non-physical factors associated with water consumption at the household level in a region using multiple water sources. J. Hydrol. Reg. Stud. 2021, 37, 100928. [Google Scholar] [CrossRef]
- Ou, Z.; He, F.; Zhu, Y.; Lu, P.; Wang, L. Analysis of driving factors of water demand based on explainable artificial intelligence. J. Hydrol. Reg. Stud. 2023, 47, 101396. [Google Scholar] [CrossRef]
- Dias, T.F.; Ghisi, E. Urban water consumption: A systematic literature review. Water 2024, 16, 838. [Google Scholar] [CrossRef]
- Savelli, E.; Mazzoleni, M.; Di Baldassarre, G.; Cloke, H.; Rusca, M. Urban water crises driven by elites’ unsustainable consumption. Nat. Sustain. 2023, 6, 929–940. [Google Scholar] [CrossRef]
- Conte, L.C.; Bayer, D.M.; Bayer, F.M. Bootstrap Pettitt test for detecting change points in hydroclimatological data: Case study of Itaipu Hydroelectric Plant, Brazil. Hydrol. Sci. J. 2019, 64, 1312–1326. [Google Scholar] [CrossRef]
- Li, J.; Tan, S.; Wei, Z.; Chen, F.; Feng, P. A New Method of Change Point Detection Using Variable Fuzzy Sets Under Environmental Change. Water Resour. Manag. 2014, 28, 5125–5138. [Google Scholar] [CrossRef]
- Bithas, K.; Stoforos, C. Estimating urban residential water demand determinants and forecasting water demand for athens metropolitan area, 2000–2010. South-East. Eur. J. Econ. 2006, 4, 47–59. [Google Scholar]
- Hao, Y.; Hu, X.; Chen, H. On the relationship between water use and economic growth in China: New evidence from simultaneous equation model analysis. J. Clean. Prod. 2019, 235, 953–965. [Google Scholar] [CrossRef]
- Romano, G.; Salvati, N.; Guerrini, A. An empirical analysis of the determinants of water demand in Italy. J. Clean. Prod. 2016, 130, 74–81. [Google Scholar] [CrossRef]
- Wu, F.; Zhan, J.; Zhang, Q.; Sun, Z.; Wang, Z. Evaluating Impacts of Industrial Transformation on Water Consumption in the Heihe River Basin of Northwest China. Sustainability 2014, 6, 8283–8296. [Google Scholar] [CrossRef]
- Zhang, Q.; Diao, Y.; Dong, J. Regional Water Demand Prediction and Analysis Based on Cobb-Douglas Model. Water Resour. Manag. 2013, 27, 3103–3113. [Google Scholar] [CrossRef]
- Mankad, A.; Tapsuwan, S. Review of socio-economic drivers of community acceptance and adoption of decentralised water systems. J. Environ. Manag. 2011, 92, 380–391. [Google Scholar] [CrossRef] [PubMed]
- Sun, S.; Wang, Y.; Liu, J.; Cai, H.; Wu, P.; Geng, Q.; Xu, L. Sustainability assessment of regional water resources under the DPSIR framework. J. Hydrol. 2016, 532, 140–148. [Google Scholar] [CrossRef]
- Zhu, B.; Yuan, J. Pressure transfer modeling for an urban water supply system based on Pearson correlation analysis. J. Hydroinformatics 2014, 17, 90–98. [Google Scholar] [CrossRef]
- Omer, A.; Elagib, N.A.; Zhuguo, M.; Saleem, F.; Mohammed, A. Water scarcity in the Yellow River Basin under future climate change and human activities. Sci. Total Environ. 2020, 749, 141446. [Google Scholar] [CrossRef]
- Yang, S.; Zhang, J.; Zhang, S.; Wang, J.; Bai, Y.; Yao, F.; Guo, H. The potential of remote sensing-based models on global water-use efficiency estimation: An evaluation and intercomparison of an ecosystem model (BESS) and algorithm (MODIS) using site level and upscaled eddy covariance data. Agric. For. Meteorol. 2020, 287, 107959. [Google Scholar] [CrossRef]
- Zhao, Y.; Li, M. Effect of water-saving society policy on water consumption in the cities of China: A propensity score matching analysis. Int. J. Environ. Res. Public Health 2020, 17, 8171. [Google Scholar] [CrossRef] [PubMed]
- Arvianto, A.; Sopha, B.M.; Asih, A.M.S.; Imron, M.A. City logistics challenges and innovative solutions in developed and developing economies: A systematic literature review. Int. J. Eng. Bus. Manag. 2021, 13, 18479790211039723. [Google Scholar] [CrossRef]
- Muhammad, S.; Pan, Y.; Agha, M.H.; Umar, M.; Chen, S. Industrial structure, energy intensity and environmental efficiency across developed and developing economies: The intermediary role of primary, secondary and tertiary industry. Energy 2022, 247, 123576. [Google Scholar] [CrossRef]
- Yang, L.; Luo, X.; Ding, Z.; Liu, X.; Gu, Z. Restructuring for Growth in Development Zones, China: A Systematic Literature and Policy Review (1984–2022). Land 2022, 11, 972. [Google Scholar] [CrossRef]
- Rasilla, D.F.; Garmendia, C.; García-Codron, J.C. Climate change projections of streamflow in the Iberian peninsula. Int. J. Water Resour. Dev. 2013, 29, 184–200. [Google Scholar] [CrossRef]
- Mulligan, G.F. Logistic Population Growth in the World’s Largest Cities. Geogr. Anal. 2006, 38, 344–370. [Google Scholar] [CrossRef]
- Tsoularis, A.; Wallace, J. Analysis of logistic growth models. Math. Biosci. 2002, 179, 21–55. [Google Scholar] [CrossRef] [PubMed]
- Koza, J. Genetic Programming: On the Programming of Computers by Means of Natural Selection; MIT Press: Cambridge, MA, USA, 1992; Volume 1, pp. 9–16. [Google Scholar]
- Affenzeller, M.; Winkler, S.; Wagner, S.; Beham, A. Genetic Algorithms and Genetic Programming: Modern Concepts and Practical Applications; CRC Press: Boca Raton, FL, USA, 2009; pp. 25–62. [Google Scholar]
- Danandeh Mehr, A.; Nourani, V.; Kahya, E.; Hrnjica, B.; Sattar, A.M.A.; Yaseen, Z.M. Genetic programming in water resources engineering: A state-of-the-art review. J. Hydrol. 2018, 566, 643–667. [Google Scholar] [CrossRef]
- Liu, Y. Study on Reservoir Operation Hedging Rules for Economic and Ecologic Objectives; Tsinghua University: Beijing, China, 2014; pp. 31–48. [Google Scholar]
- Nasseri, M.; Moeini, A.; Tabesh, M. Forecasting monthly urban water demand using Extended Kalman Filter and Genetic Programming. Expert Syst. Appl. 2011, 38, 7387–7395. [Google Scholar] [CrossRef]
- DB43/T 388-2020. Available online: http://www.jsgg.com.cn/Files/PictureDocument/20200907123602251828652069.pdf (accessed on 5 November 2023).










| Stage | GDP per Capita (USD) 1 | Industrial Structure | Urbanization Rate | Ratio of Secondary Industry to Employment | Ratio of Non-Agricultural Industries to GDP |
|---|---|---|---|---|---|
| Primary product stage | 676–1352 | Ratio of 1st industry > Ratio of 2nd industry | <10% | <9% | <50% |
| Primary stage of industrialization | 1352–2705 | Ratio of 2nd industry is greater than those of the 1st and 2nd industries | 10–70% | 9–17% | 50–70% |
| Intermediate stage of industrialization | 2705–5410 | 17–39% | 70–87% | ||
| Advanced stage of industrialization | 5410–10,143 | 39–55% | 87–98% | ||
| Primary stage of having a developed economy | 10,143–16,229 | Ratio of 3rd industry > Ratio of 2nd industry > Ratio of 1st industry | >70% | Obviously decreasing | Obviously increasing |
| Advanced stage of having a developed economy | 16,229–24,343 |
| City | Data Sources |
|---|---|
| Beijing | Local water department websites, water resources bulletins, and statistical yearbooks |
| Shanghai | |
| Guangzhou | |
| Shenzhen | |
| Hong Kong | Local water department websites, local statistical yearbooks, and urbanization-rate statistics from World Bank |
| Macao | |
| New York | NYC Open Data, New York State Department of Environmental Conservation, U.S. Department of Commerce, and U.S. Bureau of Economic Analysis |
| Los Angeles | Los Angeles Department of Water and Power, U.S. Department of Commerce, and U.S. Bureau of Economic Analysis |
| Paris | Eau de Paris and National Institute of Statistics and Economic Studies (INEE) |
| Tokyo | Local statistical yearbooks, Statistical Bureau of Japan, and Bureau of Waterworks Tokyo Metropolitan Government |
| Melbourne | Water in the World’s Cities and other references and urbanization-rate statistics from World Bank |
| Presenter | Study Area | Study Method | Indicated Main Influencing Socio-Economic Factors |
|---|---|---|---|
| Bithas and Stoforos [33] | Athens, Greece | Statistical analysis | Income, water price |
| Zhang et al. [37] | Zhuhai, China | Cobb-Douglas production function | GDP, industrial output, irrigated area |
| Wu et al. [36] | Heihe River Basin, China | Computable general equilibrium model | Industrial transformation |
| Romano et al. [35] | Italy | Statistical analysis | Applied tariff, income, population |
| Hao et al. [34] | China | Simultaneous equation model analysis | GDP per capita, trade openness, population density, economic growth |
| City | Pt | GDP | GDPc | Rtg | Rmg | Ru |
|---|---|---|---|---|---|---|
| Beijing | 0.484 | 0.268 | 0.332 | 0.577 | 0.645 | 0.667 |
| Shanghai | 0.833 | 0.604 | 0.606 | 0.532 | 0.477 | 0.252 |
| Guangzhou | 0.821 | 0.815 | 0.765 | 0.772 | 0.753 | 0.113 |
| Shenzhen | 0.878 | 0.812 | 0.861 | 0.624 | 0.602 | / |
| Hong Kong | 0.855 | 0.789 | 0.824 | 0.888 | 0.884 | 0.969 |
| Macao | 0.993 | 0.934 | 0.905 | 0.704 | 0.861 | / |
| New York | 0.946 | 0.833 | 0.824 | 0.835 | 0.925 | 0.723 |
| Los Angeles | 0.908 | 0.857 | 0.804 | 0.862 | 0.591 | 0.592 |
| Paris | 0.397 | 0.903 | 0.904 | 0.892 | 0.950 | / |
| Tokyo | 0.259 | 0.594 | 0.483 | 0.808 | 0.786 | / |
| Melbourne | 0.595 | 0.805 | 0.887 | 0.851 | 0.849 | 0.819 |
| City | Se | ||
|---|---|---|---|
| GDPc | Rtg | Ru | |
| Beijing | 0.473 | 2.879 | 10.005 |
| Shanghai | 0.267 | 1.003 | 44.650 |
| Guangzhou | 0.301 | −3.190 | 1.915 |
| Shenzhen | 0.260 | 0.732 | / |
| Macao | 0.835 | 2.780 | / |
| New York | 1.682 | 9.776 | 0.874 |
| Los Angeles | 1.103 | 39.966 | 1.116 |
| Paris | 0.289 | 1.536 | / |
| Tokyo | 0.390 | 2.630 | / |
| Melbourne | 1.075 | 12.300 | 5.111 |
Disclaimer/Publisher’s Note: The statements, opinions and data contained in all publications are solely those of the individual author(s) and contributor(s) and not of MDPI and/or the editor(s). MDPI and/or the editor(s) disclaim responsibility for any injury to people or property resulting from any ideas, methods, instructions or products referred to in the content. |
© 2024 by the authors. Licensee MDPI, Basel, Switzerland. This article is an open access article distributed under the terms and conditions of the Creative Commons Attribution (CC BY) license (https://creativecommons.org/licenses/by/4.0/).
Share and Cite
He, S.; Ma, Z.; Wang, H.; Gao, Y. Evolution in Patterns of Urban Water Consumption Accompanying Socio-Economic Development. Sustainability 2024, 16, 3737. https://doi.org/10.3390/su16093737
He S, Ma Z, Wang H, Gao Y. Evolution in Patterns of Urban Water Consumption Accompanying Socio-Economic Development. Sustainability. 2024; 16(9):3737. https://doi.org/10.3390/su16093737
Chicago/Turabian StyleHe, Sizhong, Zhenzhen Ma, Huashan Wang, and Yuqin Gao. 2024. "Evolution in Patterns of Urban Water Consumption Accompanying Socio-Economic Development" Sustainability 16, no. 9: 3737. https://doi.org/10.3390/su16093737
APA StyleHe, S., Ma, Z., Wang, H., & Gao, Y. (2024). Evolution in Patterns of Urban Water Consumption Accompanying Socio-Economic Development. Sustainability, 16(9), 3737. https://doi.org/10.3390/su16093737

