Evaluating the Contribution of Lean Construction to Achieving Sustainable Development Goals
Abstract
1. Introduction
2. Literature Review
2.1. The Implementation of Lean Principles in the Construction Industry
2.2. The Employment of Sustainable Development Goals (SDGs) in the Construction Industry
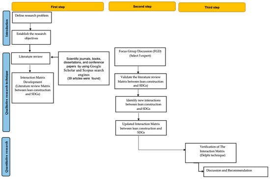
3. Methodology
4. Results
4.1. The Development of the Lean Construction–Sustainable Development Goals (SDGs) Interaction Matrix
4.2. Focus Group Discussion Analysis Results to Validate the Interaction Matrix
4.3. The Delphi Analysis
4.3.1. The Use of the Two-Round Delphi Technique
4.3.2. The Descriptive Statistics of Experts
4.3.3. Data Analysis
- Data reliability analysis and consensus
- Consensus levels
- Overall ranking of the SDGs
- Significance of the SDGs
5. Analysis of Results
6. Discussion
7. Contributions of the Findings
8. Conclusions
Supplementary Materials
Author Contributions
Funding
Institutional Review Board Statement
Informed Consent Statement
Data Availability Statement
Conflicts of Interest
References
- Moscati, A.; Johansson, P.; Kebede, R.; Pula, A.; Törngren, A. Information Exchange between Construction and Manufacturing Industries to Achieve Circular Economy: A Literature Review and Interviews with Swedish Experts. Buildings 2023, 13, 633. [Google Scholar] [CrossRef]
- European Commission. Ustainable Brand Index. Available online: https://www.sb-insight.com/#Sweden_2023 (accessed on 2 February 2023).
- Anastasiades, K.; Blom, J.; Audenaert, A. Circular Construction Indicator: Assessing Circularity in the Design, Construction, and End-of-Life Phase. Recycling 2023, 8, 29. [Google Scholar] [CrossRef]
- Carvalho, H.; Duarte, S.; Machado, V.C. Lean, agile, resilient and green: Divergencies and synergies. Int. J. Lean Six Sigma 2011, 2, 151–179. [Google Scholar] [CrossRef]
- Diaz-Elsayed, N.; Jondral, A.; Greinacher, S.; Dornfeld, D.; Lanza, G. Assessment of lean and green strategies by simulation of manufacturing systems in discrete production environments. CIRP Ann.-Manuf. Technol. 2013, 62, 475–478. [Google Scholar] [CrossRef]
- Martínez León, H.C.; Calvo-Amodio, J. Towards lean for sustainability: Understanding the interrelationships between lean and sustainability from a systems thinking perspective. J. Clean. Prod. 2017, 142, 4384–4402. [Google Scholar] [CrossRef]
- Krehbiel, J.N.; Gabel, M.J.; Carrubba, C.J. The European court of justice. In Routledge Handbook of Judicial Behavior; Routledge: London, UK, 2017; Volume 16301, pp. 467–490. [Google Scholar] [CrossRef]
- Goubran, S. On the Role of Construction in Achieving the SDGs. J. Sustain. Res. 2019, 1, 1–52. [Google Scholar] [CrossRef]
- Halkos, G.; Gkampoura, E.C. Where do we stand on the 17 Sustainable Development Goals? An overview on progress. Econ. Anal. Policy 2021, 70, 94–122. [Google Scholar] [CrossRef]
- Madurai Elavarasan, R.; Pugazhendhi, R.; Jamal, T.; Dyduch, J.; Arif, M.T.; Manoj Kumar, N.; Shafiullah, G.M.; Chopra, S.S.; Nadarajah, M. Envisioning the UN Sustainable Development Goals (SDGs) through the lens of energy sustainability (SDG 7) in the post-COVID-19 world. Appl. Energy 2021, 292, 116665. [Google Scholar] [CrossRef]
- Opoku, A.; Deng, J.; Elmualim, A.; Ekung, S.; Hussein, A.A.; Buhashima Abdalla, S. Sustainable procurement in construction and the realisation of the sustainable development goal (SDG) 12. J. Clean. Prod. 2022, 376, 134294. [Google Scholar] [CrossRef]
- Dixon, T.; Connaughton, J.; Green, S. Sustainable Futures in the Built Environment to 2050, 1st ed.; Wiley-Blackwell: New York, NY, USA, 2018. [Google Scholar] [CrossRef]
- Secher, A.Q.; Collin, C.; Linnet, A. Construction Product Declarations and Sustainable Development Goals for Small and Medium Construction Enterprises. Procedia CIRP 2018, 69, 54–58. [Google Scholar] [CrossRef]
- de Carvalho, A.C.V.; Granja, A.D.; da Silva, V.G. A systematic literature review on integrative lean and sustainability synergies over a building’s lifecycle. Sustainability 2017, 9, 1156. [Google Scholar] [CrossRef]
- Carvajal-Arango, D.; Bahamón-Jaramillo, S.; Aristizábal-Monsalve, P.; Vásquez-Hernández, A.; Botero, L.F.B. Relationships between lean and sustainable construction: Positive impacts of lean practices over sustainability during construction phase. J. Clean. Prod. 2019, 234, 1322–1337. [Google Scholar] [CrossRef]
- Holden, E.; Linnerud, K.; Banister, D. Sustainable development: Our Common Future revisited. Glob. Environ. Change 2014, 26, 130–139. [Google Scholar] [CrossRef]
- King, A.A.; Lenox, M.J. Lean and green? An empirical examination of the relationship between lean production and environmental performance. Prod. Oper. Manag. 2001, 10, 244–256. [Google Scholar] [CrossRef]
- Hajmohammad, S.; Vachon, S.; Klassen, R.D.; Gavronski, I. Lean management and supply management: Their role in green practices and performance. J. Clean. Prod. 2013, 39, 312–320. [Google Scholar] [CrossRef]
- Golzarpoor, H.; González, V. A green-lean simulation model for assessing environmental and production waste in construction. In Proceedings of the 21th Annual Conference of the International Group for Lean Construction, Fortaleza, Brazil, 29 July–2 August 2013; pp. 845–854. [Google Scholar]
- Ansah, R.H.; Sorooshian, S. Effect of lean tools to control external environment risks of construction projects. Sustain. Cities Soc. 2017, 32, 348–356. [Google Scholar] [CrossRef]
- Manzanares-Cañizares, C.; Sánchez-Lite, A.; Rosales-Prieto, V.F.; Fuentes-Bargues, J.L.; González-Gaya, C. A 5S Lean Strategy for a Sustainable Welding Process. Sustainability 2022, 14, 6499. [Google Scholar] [CrossRef]
- da Rocha, C.G.; Wijayaratna, K.; Jong, K.; Haller, D. Examining off-site construction from a flow viewpoint. J. Constr. Eng. Manag. 2023, 149, 05023001. [Google Scholar] [CrossRef]
- Li, S.; Wu, X.; Zhou, Y.; Liu, X. A study on the evaluation of implementation level of lean construction in two Chinese firms. Renew. Sustain. Energy Rev. 2017, 71, 846–851. [Google Scholar] [CrossRef]
- Mansell, P.; Philbin, S.P.; Konstantinou, E. Delivering un sustainable development goals’ impact on infrastructure projects: An empirical study of senior executives in the UK construction sector. Sustainability 2020, 12, 7998. [Google Scholar] [CrossRef]
- Lean Construction Institute (LCI). Transforming the Design and Construction Industry through Lean Principles. Available online: https://leanconstruction.org (accessed on 30 June 2023).
- Omotayo, T.S.; Kulatunga, U.; Awuzie, B. Continuous Cost Improvement in Construction, 1st ed.; Routledge: London, UK, 2022. [Google Scholar]
- Koskela, L. Application of the New Production Philosophy to Construction; Stanford University: Stanford, CA, USA, 1992; Volume 72. [Google Scholar]
- Koskela, L. Tuotannon Teorian Hahmottelu ja sen Soveltaminen Rakentamiseen. 2000. Available online: https://aaltodoc.aalto.fi:443/handle/123456789/2150 (accessed on 20 March 2023).
- Koskela, L. Moving-on—Beyond lean thinking. Lean Constr. J. 2004, 1, 24–37. [Google Scholar] [CrossRef]
- Koskela, L.; Howell, G.; Ballard, G.; Tommelein, I. The Foundations of Lean Construction Editorial Comment; Routledge: London, UK, 2001; pp. 211–226. [Google Scholar]
- Cherrafi, A.; Elfezazi, S.; Chiarini, A.; Mokhlis, A.; Benhida, K. The integration of lean manufacturing, Six Sigma and sustainability: A literature review and future research directions for developing a specific model. J. Clean. Prod. 2016, 139, 828–846. [Google Scholar] [CrossRef]
- Tzortzopoulos, P.; Kagioglou, M.; Koskela, L. Lean Construction: Core Concepts and New Frontiers; Routledge: London, UK, 2020. [Google Scholar]
- Power, W.; Sinnott, D.; Lynch, P. Evaluación de la eficacia del facilitador del sistema Last Planner para mejorar la productividad de la construcciónor to Enhance Construction Productivity. Constr. Econ. Build. 2021, 21, 142–158. [Google Scholar]
- Ramani, P.V.; KSD, L.K.L. Application of lean in construction using value stream mapping. Eng. Constr. Archit. Manag. 2021, 28, 216–228. [Google Scholar] [CrossRef]
- Meshref, A.N.; Elkasaby, E.A.A.; Ibrahim, A. Selecting Key Drivers for a Successful Lean Construction Implementation Using Simos’ and WSM: The Case of Egypt. Buildings 2022, 12, 673. [Google Scholar] [CrossRef]
- Salem, O.; Solomon, J.; Genaidy, A.; Minkarah, I. Lean Construction: From Theory to Implementation. J. Manag. Eng. 2006, 22, 168–175. [Google Scholar] [CrossRef]
- Riediger, I.N.; Al-Saleh, I.A. Lean Construction and Six Sigma Operations in Construction & Real Estate. Master’s Thesis, HTW Berlin, Berlin, Germany, 2019. [Google Scholar]
- Xing, W.; Hao, J.L.; Qian, L.; Tam, V.W.Y.; Sikora, K.S. Implementing lean construction techniques and management methods in Chinese projects: A case study in Suzhou, China. J. Clean. Prod. 2021, 286, 124944. [Google Scholar] [CrossRef]
- Gao, M.; Wu, X.; Wang, Y.; Yin, Y. Study on the mechanism of a lean construction safety planning and control system: An empirical analysis in China. Ain Shams Eng. J. 2023, 14, 101856. [Google Scholar] [CrossRef]
- Abu Aisheh, Y.I.; Tayeh, B.A.; Alaloul, W.S.; Almalki, A. Health and safety improvement in construction projects: A lean construction approach. Int. J. Occup. Saf. Ergon. 2022, 28, 1981–1993. [Google Scholar] [CrossRef] [PubMed]
- Margareth, H. IFIP Advances in Production Management; Springer: Berlin/Heidelberg, Germany, 2017. [Google Scholar]
- Jaillon, L.; Poon, C.S.; Chiang, Y.H. Quantifying the waste reduction potential of using prefabrication in building construction in Hong Kong. Waste Manag. 2009, 29, 309–320. [Google Scholar] [CrossRef]
- Ochoa, J.J. Reducing plan variations in delivering sustainable building projects. J. Clean. Prod. 2014, 85, 276–288. [Google Scholar] [CrossRef]
- Bajjou, M.S.; Chafi, A.; Ennadi, A.; El Hammoumi, M. The practical relationships between lean construction tools and sustainable development: A literature review. J. Eng. Sci. Technol. Rev. 2017, 10, 170–177. [Google Scholar] [CrossRef]
- Nurlaelah, N. Value Stream Mapping for Waste Identification in the Low Cost House Construction Process (Case Study: Xyz Housing. Int. J. Civ. Eng. Infrastruct. 2023, 2, 37. [Google Scholar] [CrossRef]
- Vieira, A.R.; Cachadinha, N. Lean construction and sustainability—Complementary paradigms? A case study. In Proceedings of the 19th Annual Conference of IGLC, Lima, Peru, 13–15 July 2011; pp. 584–594. [Google Scholar]
- Khanapure, V.U.; Shastri, S.S. A sustainable–lean implementation methodology: A catalyst for sustainability enhancement of high-rise residential projects. Eng. Constr. Archit. Manag. 2023; ahead-of-print. [Google Scholar] [CrossRef]
- Khodeir, L.M.; Othman, R. Examining the interaction between lean and sustainability principles in the management process of AEC industry. Ain Shams Eng. J. 2018, 9, 1627–1634. [Google Scholar] [CrossRef]
- de Oliveira Rezende, M.; da Silva, D.V.; da Silva Moris, V.A.; Silva, D.A.L. Lean & Green and the life cycle stages of constructions literature mapping and trend analysis. J. Lean Syst. 2021, 6, 38–61. [Google Scholar]
- Babaremu, K.O.; Justin, L.D.; Chidiogo, E.J.; Akinlabi, E.T.; Alalade, G.M. Impact of Lean Construction on Social Value Delivery of Construction Practices in Nigeria: A Review. AIP Conf. Proc. 2022, 2437, 020124. [Google Scholar] [CrossRef]
- Le Blanc, D. The sustainable development goals as a network of targets. Monitoring and Evaluation NEWS. Dep. Econ. Soc. Aff. 2015, 1, 1–17. Available online: http://www.un.org/esa/desa/papers/2015/wp141_2015.pdf (accessed on 20 March 2023).
- Diaz-Sarachaga, J.M.; Jato-Espino, D.; Castro-Fresno, D. Is the Sustainable Development Goals (SDG) index an adequate framework to measure the progress of the 2030 Agenda? Sustain. Dev. 2018, 26, 663–671. [Google Scholar] [CrossRef]
- United Nations. United Nations SDG e-Handbook. 2023. Available online: https://unstats.un.org/wiki/display/SDGeHandbook/Home (accessed on 15 June 2023).
- Demiris, G.; Iribarren, S.J.; Sward, K.; Lee, S.; Yang, R. Patient generated health data use in clinical practice: A systematic review. Nurs. Outlook 2019, 67, 311–330. [Google Scholar] [CrossRef]
- Ogunmakinde, O.E.; Egbelakin, T.; Sher, W. Contributions of the circular economy to the UN sustainable development goals through sustainable construction. Resour. Conserv. Recycl. 2022, 178, 106023. [Google Scholar] [CrossRef]
- Zhai, Z.; Shan, M.; Darko, A.; Chan, A.P.C. Corruption in construction projects: Bibliometric analysis of global research. Sustainability 2021, 13, 4400. [Google Scholar] [CrossRef]
- Bastidas-Manzano, A.-B.; Sánchez-Fernández, J.; Casado-Aranda, L.-A. The Past, Present, and Future of Smart Tourism Destinations: A Bibliometric Analysis. J. Hosp. Tour. Res. 2020, 45, 529–552. [Google Scholar] [CrossRef]
- Nyumba, T.O.; Wilson, K.; Derrick, C.J.; Mukherjee, N. The use of focus group discussion methodology: Insights from two decades of application in conservation. Methods Ecol. Evol. 2018, 9, 20–32. [Google Scholar] [CrossRef]
- Williams, D.G.; Babbie, E.R. The Practice of Social Research. Contemp. Sociol. 1976, 5, 163. [Google Scholar] [CrossRef]
- Krueger, R.A.; Donner, J.; Maack, J.N. Social Analysis Selected Tools and Techniques. World Dev. 2001, 36, 4–23. Available online: http://web.worldbank.org/archive/website01028/WEB/IMAGES/SDP_36.PDF#page=10 (accessed on 20 March 2023).
- Arewa, A.O.; Olubodun, F.; Peter Swai, L. Exploring nuanced approach to criminalization of late payers in the construction sector. Int. J. Constr. Manag. 2023, 1–9. [Google Scholar] [CrossRef]
- Ereiba, Y.; Glass, J.; Thorpe, T. TBY using focus groups in construction management research. In Proceedings of the 20th Annual ARCOM Conference, Edinburgh, UK, 1–3 September 2004; Volume 2, pp. 857–865. [Google Scholar]
- Bagiu, N.; Avasilcǎi, S.; Alexa, L. Exploring the opportunity for a hybrid methodology in project management: A focus group approach. IOP Conf. Ser. Mater. Sci. Eng. 2020, 898, 012045. [Google Scholar] [CrossRef]
- Melewar, T.C.; Alwi, S.; Hsu, P.F.; Lin, F.L. Developing a decision model for brand naming using Delphi method and analytic hierarchy process. Asia Pac. J. Mark. Logist. 2013, 25, 187–199. [Google Scholar] [CrossRef]
- Adu-McVie, R.; Yigitcanlar, T.; Erol, I.; Xia, B. Classifying innovation districts: Delphi validation of a multidimensional framework. Land Use Policy 2021, 111, 105779. [Google Scholar] [CrossRef]
- Twose, P.; Jones, U.; Cornell, G. Minimum standards of clinical practice for physiotherapists working in critical care settings in the United Kingdom: A modified Delphi technique. J. Intensive Care Soc. 2019, 20, 118–131. [Google Scholar] [CrossRef] [PubMed]
- Hasson, F.; Keeney, S. Enhancing rigour in the Delphi technique research. Technol. Forecast. Soc. Change 2011, 78, 1695–1704. [Google Scholar] [CrossRef]
- Khan, S.; Panuwatwanich, K.; Usanavasin, S. Integrating building information modeling with augmented reality: Application and empirical assessment in building facility management. Eng. Constr. Archit. Manag. 2023; ahead-of-print. [Google Scholar] [CrossRef]
- Khan, M.R.; Alam, M.J.; Tabassum, N.; Khan, N.A. A Systematic Review of the Delphi–AHP Method in Analyzing Challenges to Public-Sector Project Procurement and the Supply Chain: A Developing Country’s Perspective. Sustainability 2022, 14, 14215. [Google Scholar] [CrossRef]
- Niederberger, M.; Spranger, J. Delphi Technique in Health Sciences: A Map. Front. Public Health 2020, 8, 561103. [Google Scholar] [CrossRef] [PubMed]
- Brady, S.R. Utilizing and Adapting the Delphi Method for Use in Qualitative Research. Int. J. Qual. Methods 2015, 14, 1609406915621381. [Google Scholar] [CrossRef]
- Bisaga, I.; Parikh, P.; Tomei, J.; To, L.S. Mapping synergies and trade-offs between energy and the sustainable development goals: A case study of off-grid solar energy in Rwanda. Energy Policy 2021, 149, 112028. [Google Scholar] [CrossRef]
- Verrier, B.; Rose, B.; Caillaud, E.; Remita, H. Combining organizational performance with sustainable development issues: The Lean and Green project benchmarking repository. J. Clean. Prod. 2014, 85, 83–93. [Google Scholar] [CrossRef]
- Ogunbiyi, O.; Oladapo, A.; Goulding, J. An empirical study of the impact of lean construction techniques on sustainable construction in the UK. Constr. Innov. 2014, 14, 88–107. [Google Scholar] [CrossRef]
- Zahraee, S.M.; Esrafilian, R.; Kardan, R.; Shiwakoti, N.; Stasinopoulos, P. Lean construction analysis of concrete pouring process using value stream mapping and Arena based simulation model. Mater. Today Proc. 2020, 42, 1279–1286. [Google Scholar] [CrossRef]
- Bidarianzadeh, G.R.; Fortune, C.J. Lean Thinking and the Delivery of Sustainable Construction Projects. Assoc. Res. Constr. Manag. 2002, 2, 2–4. [Google Scholar]
- Campos, I.; Oliveira, D.; Carneiro, S.; Carvalho AB, L.; Neto, J.; Šibenik, G. Relation between the sustainable maturity of construction companies and the philosophy of lean construction. In Proceedings of the 20th Annual Conference of IGLC, San Diego, CA, USA, 4–7 March 2012. [Google Scholar]
- Isabelina, N.; Ikuma, L.H. Effects of Lean Construction on Sustainability of Modular Homebuilding. J. Archit. Eng. 2012, 18, 155–163. [Google Scholar] [CrossRef]
- Ghosh, S.; Bhattacharjee, S.; Pishdad-Bozorgi, P.; Ganapathy, R. A case study to examine environmental benefits of lean construction. In Proceedings of the 22nd Conference of the International Group of Lean Construction (IGLC), Oslo, Norway, 25–27 June 2014; pp. 133–144. [Google Scholar]
- Rosenbaum, S.; Toledo, M.; Gonzalez, V. Green-lean approach for assessing environmental and production waste in construction. In Proceedings of the 20th Annual Conference of IGLC, San Diego, CA, USA, 4–7 March 2012. [Google Scholar]
- Huovila, P.; Koskela, L. Contribution of the Principles of Lean Construction to Meet the Challenges of Sustainable Development. Int. Group Lean Constr. 1998, 98, 1–13. Available online: http://www.researchgate.net/publication/228706368_Contribution_of_the_principles_of_lean_construction_to_meet_the_challenges_of_sustainable_development/file/e0b495289507cc3f3c.pdf (accessed on 20 March 2023).
- Ahuja, R.; Sawhney, A.; Arif, M. Bim Based Conceptual Framework for. Proc. IGLC 2014, 2, 123–132. [Google Scholar]
- Kim, Y.W.; Azari-N, R.; Yi, J.S.; Bae, J. Environmental impacts comparison between on-site vs. prefabricated Just-In-Time (prefab-JIT) rebar supply in construction projects. J. Civ. Eng. Manag. 2013, 19, 647–655. [Google Scholar] [CrossRef]
- Bajjou, M.S.; Chafi, A.; Ennadi, A. Development of a Conceptual Framework of Lean Construction Principles: An Input–Output Model. J. Adv. Manuf. Syst. 2018, 18, 1–34. [Google Scholar] [CrossRef]
- Lapinski, A.; Horman, M.; Riley, D. Delivering Sustainability: Lean Principles for Green Projects. In Proceedings of the Broadening Perspectives; Construction Research Congress 2005, San Diego, CA, USA, 5–7 April 2012. [Google Scholar] [CrossRef]
- Horman, M.J.; Riley, D.; Lapinski, A.R.; Korkmaz, S.; Pulaski, M.H.; Magent, C.S.; Luo, Y.; Harding, N.; Dahl, P.K. Delivering green buildings: Process improvements for sustainable construction. J. Green Build. 2006, 1, 123–140. [Google Scholar] [CrossRef]
- Lapinski, A.R.; Horman, M.J.; Riley, D.R. Lean Processes for Sustainable Project Delivery. J. Constr. Eng. Manag. 2006, 132, 1083–1091. [Google Scholar] [CrossRef]
- Degani, C.M.; Cardoso, F.F. Environmental Performance of Brazilian General Contractors: An Overview. Int. Conf. Constr. Proj. Manag. Syst. 2003. Available online: http://www.irbnet.de/daten/iconda/CIB1482.pdf (accessed on 20 March 2023).
- Aslam, M.; Gao, Z.; Smith, G. Development of Lean Approaching Sustainability Tools (LAST) Matrix for Achieving Integrated Lean and Sustainable Construction. Constr. Econ. Build. 2021, 21, 176–197. [Google Scholar] [CrossRef]
- Bae, J.-W.; Kim, Y.-W. Assessing the Environmental Impacts of Lean Supply System: A Case Study of Rebar Supply in High-Rise Condominium Construction Projects. In Proceedings of the Building a Sustainable Future; Construction Research Congress 2009: Building a Sustainable Future, Seattle, WA, USA, 5–7 April 2009. [Google Scholar] [CrossRef]
- Jeong, W.S.; Chang, S.; Son, J.W.; Yi, J.S. BIM-integrated construction operation simulation for just-in-time production management. Sustainability 2016, 8, 1106. [Google Scholar] [CrossRef]
- Saggin, A.B.; Valente, C.P.; Mourão, C.A.M.A.; Cabral, A.E.B. Comparing investments in sustainability with cost reduction from waste due to lean construction. In Proceedings of the IGLC 2016—24th Annual Conference of the International Group for Lean Construction, Boston, MA, USA, 20–22 July 2016; Annual Conference of the International Group for Lean Construction: Perth, Australia, 2015; Volume 18, pp. 223–233. [Google Scholar]
- Riley, D.; Sanvido, V.; Horman, M.; McLaughlin, M.; Kerr, D. Lean and Green: The Role of Design-Build Mechanical Competencies in the Design and Construction of Green Buildings. In Proceedings of the Broadening Perspectives, San Diego, CA, USA, 5–7 April 2005. Construction Research Congress 2005: Broadening Perspectives. [Google Scholar] [CrossRef]
- Bae, J.W.; Kim, Y.W. Sustainable value on construction projects and lean construction. J. Green Build. 2008, 3, 155–167. [Google Scholar] [CrossRef]
- Klotz, L.; Horman, M. Transparency, process mapping and environmentally sustainable building projects. In Proceedings of the IGLC-15, East Lansing, MI, USA, 18–20 July 2007; pp. 322–331. [Google Scholar]
- Wu, P.; Feng, Y. Identification of non-value adding activities in precast concrete production to achieve low-carbon production. Archit. Sci. Rev. 2014, 57, 105–113. [Google Scholar] [CrossRef]
- Wu, P.; Pienaar, J.; O’Brien, D. Developing a lean benchmarking process to monitor the carbon efficiency in precast concrete factories—A case study in Singapore. J. Green Build. 2013, 8, 133–152. [Google Scholar] [CrossRef]
- Cheema, S.M. Relationship among Safety, Quality and Productivity in Construction Projects. J. Dev. Soc. Sci. 2023, 4, 183–193. [Google Scholar] [CrossRef]
- Luo, Y.; Riley, D.R.; Horman, M.J. Lean principles for prefabrication in green design-build (GDB) projects. In Proceedings of the 13th International Group for Lean Construction Conference, Sydney, Australia, 19 July 2005; pp. 539–548. [Google Scholar]
- Rosenbaum, S.; Toledo, M.; González, V. Improving Environmental and Production Performance in Construction Projects Using Value-Stream Mapping: Case Study Authors. J. Constr. Eng. Manag. 2013, 140, 04013045. [Google Scholar] [CrossRef]
- Mofolasayo, A. A framework for the evaluation of the decision between onsite and offsite construction using life cycle analysis (LCA) concepts and system dynamics modeling. Trends J. Sci. Res. 2023, 2, 1–31. [Google Scholar] [CrossRef]
- Adhi, A.B.; Muslim, F. Development of Stakeholder Engagement Strategies to Improve Sustainable Construction Implementation Based on Lean Construction Principles in Indonesia. Sustainability 2023, 15, 6053. [Google Scholar] [CrossRef]
- Barbier, E.B.; Burgess, J.C. The Sustainable Development Goals and the systems approach to sustainability. Economics 2017, 11, 20170028. [Google Scholar] [CrossRef]
- Ameyaw, E.E.; Hu, Y.; Shan, M.; Chan, A.P.C.; Le, Y. Application of Delphi method in construction engineering and management research: A quantitative perspective. J. Civ. Eng. Manag. 2016, 22, 991–1000. [Google Scholar] [CrossRef]
- Chan, A.P.C.; Yung, E.H.K.; Lam, P.T.I.; Tam, C.M.; Cheung, S.O. Application of Delphi method in selection of procurement systems for construction projects. Constr. Manag. Econ. 2001, 19, 699–718. [Google Scholar] [CrossRef]
- Badghan, F.; Namdar, R.; Valizadeh, N. Challenges and opportunities of transgenic agricultural products in Iran: Convergence of perspectives using Delphi technique. Agric. Food Secur. 2020, 9, 4. [Google Scholar] [CrossRef]
- Turoff, M. The design of a policy Delphi. Technol. Forecast. Soc. Change 1970, 2, 149–171. [Google Scholar] [CrossRef]
- Brittany, B.G.; Raja, R.A.; Issa, F.A. Framework for Evaluating the BIM Competencies of Facility Owners. J. Manag. Eng. 2015, 32, 04015024. [Google Scholar] [CrossRef]
- Grisham, T. The Delphi technique: A method for testing complex and multifaceted topics. Int. J. Manag. Proj. Bus. 2009, 2, 112–130. [Google Scholar] [CrossRef]
- Hon, C.K.H.; Chan, A.P.C.; Chan, D.W.M. Strategies for improving safety performance of repair, maintenance, minor alteration and addition (RMAA) works. Facilities 2011, 29, 591–610. [Google Scholar] [CrossRef]
- Mullen, P.M. Delphi: Myths and reality. J. Health Organ. Manag. 2003, 17, 37–52. [Google Scholar] [CrossRef]
- Olatunji, S.O.; Olawumi, T.O.; Aje, I.O. Rethinking Partnering among Quantity-Surveying Firms in Nigeria. J. Constr. Eng. Manag. 2017, 143, 05017018. [Google Scholar] [CrossRef]
- Streiner, D.L. Starting at the Beginning: An Introduction to Coefficient Alpha and Internal Consistency. J. Pers. Assess. 2003, 80, 99–103. [Google Scholar] [CrossRef] [PubMed]
- Barnes, S.J.; Mattsson, J. Understanding current and future issues in collaborative consumption: A four-stage Delphi study. Technol. Forecast. Soc. Change 2016, 104, 200–211. [Google Scholar] [CrossRef]
- Julsrud, T.E.; Priya Uteng, T. Technopolis, shared resources or controlled mobility? A net-based Delphi-study to explore visions of future urban daily mobility in Norway. Eur. J. Futures Res. 2015, 3, 10. [Google Scholar] [CrossRef]
- Dajani, J.S.; Sincoff, M.Z.; Talley, W.K. Stability and agreement criteria for the termination of Delphi studies. Technol. Forecast. Soc. Change 1979, 13, 83–90. [Google Scholar] [CrossRef]
- Shah, H.A.; Kalaian, S.A. Which is the best parametric statistical method for analyzing delphi data? J. Mod. Appl. Stat. Methods 2009, 8, 226–232. [Google Scholar] [CrossRef]
- Olawumi, T.O.; Chan, D.W.M. Identifying and prioritizing the benefits of integrating BIM and sustainability practices in construction projects: A Delphi survey of international experts. Sustain. Cities Soc. 2018, 40, 16–27. [Google Scholar] [CrossRef]
- Li, T.H.Y.; Ng, S.T.; Skitmore, M. Evaluating stakeholder satisfaction during public participation in major infrastructure and construction projects: A fuzzy approach. Autom. Constr. 2013, 29, 123–135. [Google Scholar] [CrossRef]
- Francis, A.; Thomas, A. Exploring the relationship between lean construction and environmental sustainability: A review of existing literature to decipher broader dimensions. J. Clean. Prod. 2020, 252, 119913. [Google Scholar] [CrossRef]
- Fuenzalida, C.; Fischer, B.; Arroyo, P.; Salvatierra, J.L. Evaluating environmental impacts of construction operation before and after the implementation of lean tools. In Proceedings of the Annual Conference of the International Group for Lean Construction, Boston, MA, USA, 20–22 July 2016; pp. 3–12. [Google Scholar]







| Code | L1 | L2 | L3 | L4 | L5 | L6 | L7 | L8 | L9 | L10 | L11 |
|---|---|---|---|---|---|---|---|---|---|---|---|
| Lean Construction Principles | Reducing non-value adding activities | Focus on customer needs | Reducing diversity and uncertainty in processes | Reducing cycle time | Simplifying processes, components, materials | Increasing production output flexibility | Increasing the transparency of production processes | Focus on all processes. | Integrating continuous improvement into processes | Analyze and optimize workflows before they change | Comparison for weakness and superiority detection |
| References | The Synergy between Lean Construction and Sustainability | Lean Principle | Impacts on SDGs and Their Targets | |
|---|---|---|---|---|
| 1 | [45] | Using VSM to reduce or eliminate waste. | L1, L11 | 8.4; 12.2; 12.4; 12.5 |
| 2 | [39] | There are potential applications of the LPS for safety management. | L1, L2 | 3.4; 12.8; 17.16 |
| 3 | [21] | When companies use lean construction, the 5S framework is useful for enhancing workspaces in industrial and service operations. | L3, L9 | 9.2 |
| 4 | [72] | Mainstreaming off-grid solar energy policies and giving it sector investment priority can lead to human development and well-being, the construction of physical and social infrastructure, and the sustainable management of environmental resources. | L2 | 1.1; 7.1; 17.5; 17.7; 17.14 |
| 5 | [73] | Using lean construction tools (VSM), material flows were drawn, and the non-value-adding steps were determined. | L1, L2, L6, L8, L9 | 4.7; 7.3; 8.2; 8.4; 9.2; 9.4; 9.5; 11.6; 12.2; 12.8; 17.7 |
| 6 | [74] | The advantage of combining lean construction and sustainability is waste reduction. | L2 | 8.2; 8.4; 11.6; 12.2; 12.5; 12.6 |
| 7 | [75] | There are interactions between lean construction and green buildings in increased resource utilization, reduced waste, a reduction in carbon gas emissions, energy savings, and better time–cost performance. | L1 | 7.3; 8.4; 9.2; 11.6; 12.2; 12.4; 12.5 |
| 8 | [76] | The methodology combined lean construction principles with sustainable construction principles for reducing waste and increasing productivity. | L1, L2 | 7.3; 8.4; 11.6; 12.4; 12.5; 12.8 |
| 9 | [77] | Applying lean construction and sustainable principles can immediately help companies complete their tasks more quickly and with higher quality. | L1 | 8.4; 11.6 |
| 10 | [78] | Lean construction helps cut back on material waste and work hours, improving the situation and reducing or eliminating struck-by accidents. | L1, L4 | 9.2; 17.1 |
| 11 | [79] | BIM use helps pull planning, commitment tracking, integrated project delivery (IPD), and reduction in materials and working hours. | L4, L1 | 9.2; 12.2 |
| 12 | [80] | Value stream mapping (VSM) is adapted to reveal improvement opportunities that typically remain hidden, reducing waste by synchronizing production to the customer’s needs. | L2, L9, L11 | 9.4; 9.5; 12.5; 12.6 |
| 13 | [22] | Off-site construction (OSC) strategies support the lean construction flow process, reduce completion times, and simplify the process. | L4, L5 | 12.2; 9.2 |
| 14 | [81] | The lean principles promote sustainable construction practices. | L1 | 8.4; 12.2; 12.4; 12.5 |
| 15 | [19] | There are interactions between lean construction and green buildings due to enhanced resource usage, reduced time costs, energy savings, and a reduction in greenhouse gas emissions. | L1, L4 | 8.4; 9.2; 11.6; 12.2; 12.4; 12.5 |
| 16 | [82] | A conceptual framework for lean construction and green buildings was created using BIM to add value, save money and time, and detect collisions. | L7, L8, L9, L10 | 4.7; 8.2; 9.2; 9.4; 9.5; 12.2; 12.8; 17.7 |
| 17 | [83] | Applied a prefabrication just-in-time (prefab-JIT) system to improve the process and increase its efficiency, reducing the environmental impact, including global warming, acidification, eutrophication, and smog formation. | L1, L10, L2, L4, L6 | 8.2; 9.2; 11.6; 12.4; 12.5 |
| 18 | [84] | Displayed a variety of connections between lean construction principles and green construction, such as the overall reduction of waste and the creation of value for the clients. | L1 | 11.6; 12.2; 12.5 |
| 19 | [85] | Waste reduction, value delivery, and cost savings are the main goals of high-performance lean and green building projects. | L1, L2 | 11.6; 12.5 |
| 20 | [86] | With lean construction principles, it is possible to build LEED-certified buildings that cost no additional expense. | L2, L5, L8, L9, L11, | 7.3; 11.6; 12.2; 12.5; 12.6; 12.8; 17.5; 17.7; 17.9; 17.14; 17.19 |
| 21 | [87] | Sustainability emphasizes resource minimization, system optimization, and wasteful building methods, whereas lean construction principles concentrate on waste reduction and maximization of value creation. | L1, L2, L5, L8 | 8.4; 9.2; 11.6; 12.2; 12.7; 12.8 |
| 22 | [88] | Lean construction and sustainability are compatible when it comes to removing non-value-adding activities that would otherwise have a negative influence on the environment. | L1 | 11.6; 12.4; 12.5 |
| 23 | [89] | Lean construction helps to reduce variabilities and improve workflow, continuous improvement, visualization, communication, the participation of employees in the processes, develop customer strategies, improve material flow, control defects, and improve quality and safety. | L1, L2, L3, L7, L9, | 11.6; 12.2; 12.5; 4.7; 8.2; 8.4; 9.2; 9.4 |
| 24 | [90] | Utilizing lean construction with sustainable buildings would save on waste by specifying functions, capabilities, and requirements in advance and can reduce CO2 | L1, L2, L3, L4, L6 | 8.2; 8.4; 9.2;11.6; 12.2; 12.5 |
| 25 | [91] | JIT production allows us to minimize buffers and reduce the various sources of extra inventory. | L6 | 12.2 |
| 26 | [92] | They found the effect of the reduction of construction waste production on cost, where lean saving represents 14% of green costs. | L1, L2, L11 | 12.4; 12.5; 12.8; 17.5 |
| 27 | [14] | Higher savings and an improvement in health and safety conditions would arise from lean construction use. | L1, L2 | 3.4; 8.4; 8.8; 9.4 |
| 28 | [93] | Lean construction enables initial cost reduction, waste elimination, and operating efficiency improvements. | L1, L9 | 8.2; 8.4; 11.6; 12.5 |
| 29 | [94] | Construction and maintenance of green facilities are impacted using lean construction tools and procedures. | L1, L2 | 8.2; 11.6 |
| 30 | [95] | Process mapping affects transparency and the delivery of sustainable projects. | L7 | 11.6; 12.2; 12.8 |
| 31 | [96] | Using lean construction will reduce waste and increase efficiency. | L1, L2, L4, L8 | 9.2; 11.6; 12.5 |
| 32 | [97] | A “lean” benchmark can be developed to provide comparative measurements of CO2 for precast concrete products. | L11 | 9.5; 12.6 |
| 33 | [98] | Lean construction principles can be used to enhance productivity, safety, and quality. | L1, L2 | 8.2; 6.3; |
| 34 | [99] | Prefabrication can help standardization, minimize time, enhance quality assurance, and cut down material waste. | L4, L1, L8, L2 | 9.2; 11.6; 12.2; 12.4; 12.5; |
| 35 | [43] | The Last Planner System (LPS) helps to lower plan variations. | L3, L4, L5, L6, L7, L8 | 8.4; 9.2; 12.2; 12.5 |
| 36 | [42] | There is a waste reduction impact of prefabrication. | L2, L9 | 1.1; 12.5; 12.8 |
| 37 | [100] | The efficacy of the suggested green lean approach, or value stream mapping (VSM), pertains to maximizing optimum resource use, cutting costs, improving quality, and reducing environmental effects. | L1, L11 | 8.4; 9.2; 12.2; 12.5; 12.4 |
| 38 | [101] | VSM helps to improve the environmental effects of construction operations. | L1, L10, L11 | 9.2; 12.2; 12.5; 8.4; 12.8; 17.9 |
| 39 | [102] | Improved time efficiency and process standardization. | L2 | 11.6; 12.5; 17.17 |
| Expert ID | Profession | Education | Experience (Year) |
|---|---|---|---|
| EX1 | Academic | Architect, PhD Degree | CI: >20, LCp:10, SDG: 4 |
| EX2 | Academic | Civil Engineer, PhD Degree | CI: >20, LCp:14, SDG: 7 |
| EX3 | Academic | Civil Engineer, PhD Degree | CI: >20, LCp:15, SDG: 6 |
| EX4 | Project Manager | Architect, MSc. Degree | CI: >15, LCp:10, SDG: 4 |
| EX5 | Project Director | Civil Engineer, PhD Degree | CI: >20, LCp:16, SDG: 6 |
| SDG | Target | L1 | L2 | L3 | L4 | L5 | L6 | L7 | L8 | L9 | L10 | L11 |
|---|---|---|---|---|---|---|---|---|---|---|---|---|
| SDG1 End poverty in all its forms everywhere | ||||||||||||
| 1 | 1.1 | |||||||||||
| 1.2 | ||||||||||||
| 1.3 | ||||||||||||
| 1.4 | ||||||||||||
| SDG2 End hunger, achieve food security, and improve nutrition | ||||||||||||
| 2 | 2.1 | |||||||||||
| 2.3 | ||||||||||||
| 2.4 | ||||||||||||
| 2.5 | ||||||||||||
| SDG3 Ensure healthy lives and promote well-being for all at all ages | ||||||||||||
| 3 | 3.4 | |||||||||||
| 3.9 | ||||||||||||
| SDG4 Ensure inclusive and equitable quality education and promotes learning opportunities | ||||||||||||
| 4 | 4.5 | |||||||||||
| 4.7 | ||||||||||||
| SDG5 Achieve gender equality and empower all women and girls | ||||||||||||
| 5 | 5.1 | |||||||||||
| 5.2 | ||||||||||||
| 5.3 | ||||||||||||
| 5.4 | ||||||||||||
| 5.5 | ||||||||||||
| 5.6 | ||||||||||||
| SDG6 Ensure availability and sustainable management of water and sanitation for all | ||||||||||||
| 6.1 | ||||||||||||
| 6 | 6.2 | |||||||||||
| 6.3 | ||||||||||||
| 6.4 | ||||||||||||
| 6.5 | ||||||||||||
| 6.6 | ||||||||||||
| SDG7 Ensure access to affordable, reliable, sustainable, and modern energy for all | ||||||||||||
| 7 | 7.1 | |||||||||||
| 7.2 | ||||||||||||
| 7.3 | ||||||||||||
| SDG8 Promote sustained, inclusive, and sustainable economic growth | ||||||||||||
| 8 | 8.1 | |||||||||||
| 8.2 | ||||||||||||
| 8.4 | ||||||||||||
| 8.5 | ||||||||||||
| 8.6 | ||||||||||||
| 8.7 | ||||||||||||
| 8.8 | ||||||||||||
| SDG9 Build resilient infrastructure, promote innovation | ||||||||||||
| 9 | 9.1 | |||||||||||
| 9.2 | ||||||||||||
| 9.3 | ||||||||||||
| 9.4 | ||||||||||||
| 9.5 | ||||||||||||
| SDG 10 Reduce inequality within and among countries | ||||||||||||
| 10 | 10.2 | |||||||||||
| 10.3 | ||||||||||||
| SDG11 Make cities and human settlements inclusive, safe, resilient, and sustainable | ||||||||||||
| 11 | 11.1 | |||||||||||
| 11.2 | ||||||||||||
| 11.3 | ||||||||||||
| 11.5 | ||||||||||||
| 11.6 | ||||||||||||
| 11.7 | ||||||||||||
| SDG12 Sustainable consumption and production patterns | ||||||||||||
| 12 | 12.1 | |||||||||||
| 12.2 | ||||||||||||
| 12.3 | ||||||||||||
| 12.4 | ||||||||||||
| 12.5 | ||||||||||||
| 12.6 | ||||||||||||
| 12.7 | ||||||||||||
| 12.8 | ||||||||||||
| SDG13 Take urgent action to combat climate change and its impacts | ||||||||||||
| 13 | 13.2 | |||||||||||
| 13.3 | ||||||||||||
| SDG 14 Conserve and sustainably use the oceans, seas, and marine resources | ||||||||||||
| 14 | 14.1 | |||||||||||
| SDG15 Protect, restore, and promote sustainable use of terrestrial ecosystems | ||||||||||||
| 15 | 15.1 | |||||||||||
| 15.4 | ||||||||||||
| 15.5 | ||||||||||||
| 15.8 | ||||||||||||
| SDG16 Promote peaceful and inclusive societies, provide access to justice | ||||||||||||
| 16 | 16.3 | |||||||||||
| 16.5 | ||||||||||||
| 16.6 | ||||||||||||
| SDG17 Strengthen the means of implementation and revitalize the Global Partnership | ||||||||||||
| 17 | 17.1 | |||||||||||
| 17.5 | ||||||||||||
| 17.7 | ||||||||||||
| 17.9 | ||||||||||||
| 17.14 | ||||||||||||
| 17.16 | ||||||||||||
| 17.17 | ||||||||||||
| 17.19 | ||||||||||||
Social (S);
Environmental (E);
Economical (EC).| Country | No. | Expert Experience | No. |
|---|---|---|---|
| USA | 1 | 5–10 y | 1 |
| Turkey | 4 | 10–20 y | 3 |
| UEA | 2 | >20 | 6 |
| Egypt | 1 | ||
| Iraq | 2 | ||
| The size of the company you work for | Lean construction experience | No. | |
| Small | 1 | 1–5 y | 2 |
| Medium | 4 | 6–10 y | 3 |
| Large | 5 | 11–20 y | 5 |
| Position | SDGs experience | No. | |
| Academic | 5 | 1–5 y | 7 |
| General Manager | 1 | >5 | 3 |
| Project Manager | 1 | ||
| Business Development Engineer | 2 | ||
| Project Director | 1 | ||
| International experience of the company | Background | No. | |
| 1–5 y | 1 | Civil engineer | 7 |
| 5–10 y | - | Architect | 3 |
| 10–20 y | 4 | ||
| >20 | 5 | ||
| Institution Of Expert | No. | Education status | No. |
| Private sector | 3 | Bach. | 1 |
| University | 5 | MSc. | 2 |
| Other Public Institutions | 2 | PHD | 7 |
| Interaction | M | SD | CV | Rank | Significance | |
|---|---|---|---|---|---|---|
| 1 | 6.2L2 | 5 | 0 | 0 | 1 | Ext.Imp. |
| 2 | 6.2L8 | 5 | 0 | 0 | 1 | Ext.Imp. |
| 3 | 8.2L1 | 5 | 0 | 0 | 1 | Ext.Imp. |
| 4 | 12.7L8 | 5 | 0 | 0 | 1 | Ext.Imp. |
| 5 | 12.7L9 | 5 | 0 | 0 | 1 | Ext.Imp. |
| 6 | 8.2L4 | 4.9 | 0.32 | 0.065 | 2 | Ext.Imp. |
| 7 | 8.2L8 | 4.9 | 0.32 | 0.065 | 2 | Ext.Imp. |
| 8 | 8.2L9 | 4.9 | 0.32 | 0.065 | 2 | Ext.Imp. |
| 9 | 8.2L10 | 4.9 | 0.32 | 0.065 | 2 | Ext.Imp. |
| 10 | 12.2L1 | 4.9 | 0.32 | 0.065 | 2 | Ext.Imp. |
| 11 | 12.5L10 | 4.9 | 0.32 | 0.065 | 2 | Ext.Imp. |
| 12 | 12.8L5 | 4.9 | 0.32 | 0.065 | 2 | Ext.Imp. |
| 13 | 12.8L8 | 4.9 | 0.32 | 0.065 | 2 | Ext.Imp. |
| 14 | 12.8L9 | 4.9 | 0.32 | 0.065 | 2 | Ext.Imp. |
| 15 | 11.1L2 | 4.8 | 0.42 | 0.088 | 3 | Ext.Imp. |
| 16 | 11.7L8 | 4.8 | 0.42 | 0.088 | 3 | Ext.Imp. |
| 17 | 12.1L8 | 4.8 | 0.42 | 0.088 | 3 | Ext.Imp. |
| 18 | 12.1L9 | 4.8 | 0.42 | 0.088 | 3 | Ext.Imp. |
| 19 | 12.2L5 | 4.8 | 0.42 | 0.088 | 3 | Ext.Imp. |
| 20 | 12.2L8 | 4.8 | 0.42 | 0.088 | 3 | Ext.Imp. |
| 21 | 12.2L9 | 4.8 | 0.42 | 0.088 | 3 | Ext.Imp. |
| 22 | 12.7L5 | 4.8 | 0.42 | 0.088 | 3 | Ext.Imp. |
| 23 | 12.7L7 | 4.8 | 0.42 | 0.088 | 3 | Ext.Imp. |
| 24 | 12.8L7 | 4.8 | 0.42 | 0.088 | 3 | Ext.Imp. |
| 25 | 16.5L7 | 4.8 | 0.42 | 0.088 | 3 | Ext.Imp. |
| 26 | 7.3L9 | 4.8 | 0.42 | 0.088 | 3 | Ext.Imp. |
| 27 | 11.3L9 | 4.8 | 0.42 | 0.088 | 3 | Ext.Imp. |
| 28 | 11.5L7 | 4.8 | 0.42 | 0.088 | 3 | Ext.Imp. |
| 29 | 11.6L5 | 4.7 | 0.48 | 0.103 | 4 | Ext.Imp. |
| 30 | 11.6L9 | 4.7 | 0.48 | 0.103 | 4 | Ext.Imp. |
| 31 | 12.1L5 | 4.7 | 0.48 | 0.103 | 4 | Ext.Imp. |
| 32 | 12.5L9 | 4.7 | 0.48 | 0.103 | 4 | Ext.Imp. |
| 33 | 15.4L5 | 4.7 | 0.48 | 0.103 | 4 | Ext.Imp. |
| 34 | 11.6L8 | 4.7 | 0.48 | 0.103 | 4 | Ext.Imp. |
| 35 | 12.2L7 | 4.7 | 0.48 | 0.103 | 4 | Ext.Imp. |
| 36 | 12.4L8 | 4.7 | 0.48 | 0.103 | 4 | Ext.Imp. |
| 37 | 15.1L8 | 4.7 | 0.48 | 0.103 | 4 | Ext.Imp. |
| 38 | 15.4L1 | 4.7 | 0.48 | 0.103 | 4 | Ext.Imp. |
| 39 | 17.19L9 | 4.7 | 0.48 | 0.103 | 4 | Ext.Imp. |
| 40 | 6.4L9 | 4.6 | 0.52 | 0.112 | 5 | Ext.Imp. |
| 41 | 6.5L8 | 4.6 | 0.52 | 0.112 | 5 | Ext.Imp. |
| 42 | 9.4L9 | 4.6 | 0.52 | 0.112 | 5 | Ext.Imp. |
| 43 | 11.7L9 | 4.6 | 0.52 | 0.112 | 5 | Ext.Imp. |
| 44 | 15.8L5 | 4.6 | 0.52 | 0.112 | 5 | Ext.Imp. |
| 45 | 11.6L1 | 4.6 | 0.52 | 0.112 | 5 | Ext.Imp. |
| 46 | 12.5L1 | 4.6 | 0.52 | 0.112 | 5 | Ext.Imp. |
Social (S);
Environmental (E);
Economical (EC).| Importance Level | Total No. | Sequence | Rank Range | E | EC | S |
|---|---|---|---|---|---|---|
| Extremely important | 63 | 1–63 | 1–6 | 45 | 16 | 2 |
| Very important | 251 | 64–314 | 7–33 | 84 | 108 | 59 |
| Important | 81 | 315–395 | 34–63 | 22 | 39 | 20 |
| Somewhat important | 20 | 396–415 | 64–79 | 3 | 2 | 15 |
| Not important relation | 44 | 416–459 | 80–83 | 2 | 8 | 34 |
Disclaimer/Publisher’s Note: The statements, opinions and data contained in all publications are solely those of the individual author(s) and contributor(s) and not of MDPI and/or the editor(s). MDPI and/or the editor(s) disclaim responsibility for any injury to people or property resulting from any ideas, methods, instructions or products referred to in the content. |
© 2024 by the authors. Licensee MDPI, Basel, Switzerland. This article is an open access article distributed under the terms and conditions of the Creative Commons Attribution (CC BY) license (https://creativecommons.org/licenses/by/4.0/).
Share and Cite
Hasan, S.; Işık, Z.; Demirdöğen, G. Evaluating the Contribution of Lean Construction to Achieving Sustainable Development Goals. Sustainability 2024, 16, 3502. https://doi.org/10.3390/su16083502
Hasan S, Işık Z, Demirdöğen G. Evaluating the Contribution of Lean Construction to Achieving Sustainable Development Goals. Sustainability. 2024; 16(8):3502. https://doi.org/10.3390/su16083502
Chicago/Turabian StyleHasan, Sada, Zeynep Işık, and Gökhan Demirdöğen. 2024. "Evaluating the Contribution of Lean Construction to Achieving Sustainable Development Goals" Sustainability 16, no. 8: 3502. https://doi.org/10.3390/su16083502
APA StyleHasan, S., Işık, Z., & Demirdöğen, G. (2024). Evaluating the Contribution of Lean Construction to Achieving Sustainable Development Goals. Sustainability, 16(8), 3502. https://doi.org/10.3390/su16083502

