Abstract
The present research investigates the determinants that impact the decision-making process about sustainable purchasing. The study’s conceptual framework encompasses customer attitudes, values, beliefs, environmental awareness, perceived environmental impact, price and value, and product attributes. The study aims to comprehend the inclination toward environmentally friendly purchases and the elements that promote their behavior. The study employs quantitative techniques using SEM-PLS, a robust approach for formulating hypotheses and performing mediation and moderation analysis, to comprehend the dynamics of green purchase behavior. The web survey conducted from 30 October 2023 to 16 December 2023 forms the basis of the data analysis. Throughout this period, 744 responses were collected in total. The study’s findings establish correlations between characteristics and the propensity of individuals to buy environmentally friendly products. Personal attitude, subjective norm, and perceived behavioral control are factors that are associated with variables that impact the relationship between customer attitudes and the intention to buy environmentally friendly products. The study significantly contributes to domain marketing by establishing a new concept called “sustainable product evaluation”. This concept includes factors such as perceived environmental values and beliefs, perceived environmental impact, and product features. Incorporating a new variable improves the comprehension of the factors that influence environmentally conscious decision-making among Saudi Arabian consumers. While the majority of our sample was university students, we want to understand sustainable consumption behavior. The results may not reflect the general population. Due to this constraint, we advise diligence when interpreting the results in light of public attitudes and experiences.
1. Introduction
Economic growth in recent years has brought about challenges of overconsumption of natural resources and caused environmental imbalances, contributing to issues related to ozone layer depletion, global warming, and water and air pollution [1,2]. Environmental issues were associated with urban sprawl, such as habitat loss, resource depletion, pollution, and climate change. Sprawl causes the transformation of natural landscapes into urban zones, hence causing ecological disruption and environmental degradation. As a result of increased resource consumption that is caused by concentrated human activities, infrastructure development contributes to the problems [3]. These environmental issues necessitate urgent attention to address the solutions. Growth in the human population index and excessive consumption have intensified environmental challenges and concerns [4]. Organizations play a significant role in climate change through continuous emissions of toxic chemicals and carbon dioxide. Environmental scientists and activists feel that adopting environmentally friendly and sustainable consumption practices is vital to effectively addressing the world’s environmental issues. Sustainable consumption practices require adopting eco-friendly products and habits [5]. To comply with the United Nations sustainable development goals (SDGs), Saudi Arabia has set several objectives to promote sustainable products, introduce circular business models, and empower consumers in the transition toward green practices [6]. Recent norms mandate products to be energy- and resource-efficient and environmentally sustainable [7].
The present study emphasizes its novelty by addressing significant research gaps related to sustainable consumption among Saudi Arabian residents. Although numerous studies have examined different aspects of green purchasing behavior and sustainable practices, significant gaps exist regarding factors that influence Saudi Arabian consumers. The limited research has employed sophisticated analytical methods such as Structural Equation Modelling with Partial Least Squares (SEM-PLS) to investigate the complex relationship between various factors that influence green purchase intention.
Within the framework of the Theory of Planned Behavior (TPB), the study addresses the gaps by employing a holistic approach, taking into account a vast array of factors, such as perceived environmental impact, personal values, and environmental consciousness, hence making the study more novel in this domain. The present study addresses the scientific problem of understanding the factors influencing Saudi Arabian green purchasing decisions within sustainable consumption. Scientific problems revolve around the intricate interaction between environmental and socioeconomic issues, organizations, and sustainable practices. The study employs Structural Equation Modelling with Partial Least Squares (SEM-PLS). It is based on the Theory of Planned Behavior (TPB) to address the research problem of understanding the factors influencing green purchasing decisions among Saudi Arabian consumers within the framework of sustainable consumption. The TPB states that attitude, subjective norms, and perceived behavioral control affect behavioral intention. In sustainable consumption, these elements include customers’ attitudes toward environmentally friendly products, societal impacts on their green purchase decisions, and perceived control over their sustainable behavior. Product qualities, pricing perception, environmental views, and perceived environmental impact are indicators for attitudes, subjective norms, and perceived behavioral control in the research paradigm. Perceived product features and environmental impact determine consumer attitudes toward eco-friendly items, while subjective norms influence green purchasing intention through perceived environmental values and beliefs. Price, value, environmental awareness, and education influence customers’ perceived behavioral control over sustainable buying decisions. The study model aligns these components with TPB characteristics to explain Saudi Arabian consumers’ green purchasing behavior in the context of sustainable consumption. Therefore, the paper is innovative, as it explores the intricate dynamics among different factors toward conscious purchasing, hence adding significant insights to the field of academic research and support in real-world initiatives that promote environmental sustainability. The study also attempts to improve sustainable consumer behavior in modern markets by focusing on the researchers’ challenge. The implications help policymakers and businesses to understand and promote sustainable consumption and address the research gap.
2. Literature Review
Environmental issues have made sustainable consumption a global priority. This review examines green purchasing behavior and environmental awareness theories, empirical findings, and gaps in the literature.
2.1. Conceptual Orientation: Sustainable Consumption Theory
The study is based on the Theory of Planned Behavior (TPB) since it effectively explains consumer behavior, both planned and actual intention. Consumer behavior is the motivations, attitudes, and preferences that influence an individual to engage in sustainable practices that relate to purchasing environmentally friendly products, reducing waste, and supporting ethical businesses. Sustainable consumer behavior aims to minimize negative impacts on the environment and social consequences while promoting long-term well-being for both present and future generations [8]. TPB is useful for evaluating customer intentions to buy green because it has been shown to examine pro-environmental behavior. The theory’s triple drivers—attitudes, subjective standards, and perceived behavioral control—explain consumers’ sustainable consumption decisions. TPB uses attitude as a mediating variable to explain the affective and cognitive assessments that link the study’s independent variables (product attributes, perceptions of price and values, personal values, environmental beliefs, and perceived environmental impact) to behavioral intentions. Moderating variables in the TPB framework affect correlation strength. Education, information, and environmental awareness are variables. TPB’s effectiveness, flexibility to sustainable consumption, and ability to traverse consumer behavior in green product selections make it preferable over rival theories. Despite their widespread use, other theories, such as Stern’s 2000 Value-Belief-Norm (VBN) Theory [9], Festinger’s 1957 cognitive dissonance theory [10], and Rogers’ 1962 Diffusion of Innovations Theory, may not fully capture sustainable consumption’s complexity. Human values and norms are stressed in VBN Theory; however, it may not fully address the dynamic interaction of various key to sustainable consumption factors. Our research focuses on positive aspects that enhance sustainable decision-making, while cognitive dissonance theory addresses dissatisfaction when beliefs and actions clash. The Diffusion of Technologies Theory helps explain technological adoption but may overlook contextual and motivational variables that affect sustainable consumer behavior.
The present study adds environmental awareness and educational and informational effects to the TPB to better understand consumers’ green purchasing intentions (GPIs). Studies have shown that green thinking, social media, and product knowledge influence green purchase intention. We must study how environmental knowledge and education moderate perceived environmental impact, product features, price and value perception, personal values, and perceived environmental impact.
2.2. Research Model and Hypotheses Formulation
2.2.1. Product Attribute
Product attributes are the features, traits, and qualities that define a product and add value. These attributes include a product’s physical and functional traits, design components, performance features, and other unique traits that set it apart from competitors. Green product qualities are popular as buyers become more environmentally conscious [11,12] that consumers are increasingly adopting green products due to environmental concerns. Physical appearance, weight, size, design, pricing, and packaging affect consumer trust [13]. Trust, largely based on the seller’s ethics, absence of opportunism, and product quality, influences customers’ final purchases [14]. Users and designers view products differently [15]. Consumers sometimes base purchases on subjective reasoning. When faced with many similar choices, consumers also employ subjective and objective criteria to help them narrow down their selection [16]. Designing items that align with perceptual qualities is crucial since design significantly impacts sales [17]. According to earlier research findings, a customer’s perception of a product is primarily influenced by its quality, value, and risk [18]. These qualities are crucial when judging that specific product and developing long-term consumer trust [19,20]. The investigation shows how environmental concerns, trust, design, quality, value, and risk affect customer decision-making. These factors influence consumers’ views and purchases. Hence, the following hypothesis can be proposed:
H1:
Product attributes significantly affect consumer green purchase intention.
2.2.2. Price and Value Perception
Price and value perception refers to how consumers compare the cost of a product or service to its expected advantages. It is a process that involves deciding if the price meets the product’s perceived value and utility, considering quality, features, and personal preferences. Product value and price affect consumer purchase intention [21]. A product’s price includes face value and subjective perceptions depending on buyers’ background and social class [22]. According to [23,24], perceived pricing is consumers’ subjective views of a product’s objective price, which affects distinctiveness and image [25].
On the other hand, budget and product quality determine purchasers’ price range [26,27]. Due to perceived greater costs, people are less likely to buy expensive green products. Price sensitivity affects profitability, so businesses must carefully study target consumers and integrate pricing strategies into green buying intents [28]. Consumers use the price-performance ratio to evaluate prices. Complex pricing, value perception, and green purchase intention affect sustainable consumer buying patterns. The Theory of Planned Behavior emphasizes perceived price in green purchase decisions to understand these challenges. This theoretical framework fills sustainable consumer behavior knowledge gaps by illustrating the many elements affecting environmentally responsible purchases. Hence, the following hypotheses are proposed:
H2:
Pricing and value perception significantly affect consumer green purchase intention.
2.2.3. Perceived Environmental Beliefs and Values
Consumers’ comprehensive evaluation of the benefits and drawbacks they receive from a product or service, considering their environmental preferences, expectations regarding sustainability, and green requirements, is referred to as “green perceived value.” In a broader sense, perceived value pertains to the comprehensive evaluation of consumers regarding the net benefit derived from particular products and services [29]. Perceived value pertains to how consumers assess the worth and practicality of the time and money they invest in utilizing a product [30]. Consumers are value-motivated. As perceived value is associated with the perception of product value, it can generate favorable word-of-mouth and stimulate purchase intentions. The significance of perceived value in marketing performance is that it enables businesses to foster consumers’ intentions to purchase [31]. Environmentally conscious consumers are more likely to purchase green products due to the environmental benefits they provide [32]. Perceived value, a significant intermediary state variable in the consumer purchase process, can indicate consumer evaluation and is a crucial precursor to purchase intention [33]. Consumer purchase intent positively correlates with the perceived value of ecological products. The foundation of our research lies in the Theory of Planned Behavior (TPB), which emphasizes the influence of subjective norms, attitudes, and perceived behavioral control on individuals’ intentions to engage in specific behaviors. By demonstrating the intricate connections between perceived value, green purchase intentions, and the determinants of TPB, we hope to comprehensively comprehend the factors that influence consumers’ environmentally conscious purchasing choices. This theoretical framework enhances our investigation by providing valuable insights into the motivational factors influencing consumers to make environmentally sustainable choices. Hence, the following hypothesis is formulated:
H3:
Perceived environmental values and beliefs significantly impact green purchase intention.
2.2.4. Perceived Environmental Impact
Individuals assess the probable consequences of environmental items, services, and behaviors. Perceived environmental impact evaluates the environmental impacts of actions, such as resource depletion, pollution, carbon emissions, and ecological sustainability. The perceived environmental effect strongly influences environmentally conscious behavior and decision-making, particularly in sustainable purchasing and pro-environmental choices [34]. The existing literature examines how the environment affects human behavior, particularly in healthcare, but research on environmental impact and green buying intention is still being determined. In the physical environment, spatial layout, lighting, proximity to nature, and color schemes affect mood and welfare [35]. Light improves psychology and health, and well-lit rooms speed healing. The size, layout, and aesthetics of interior spaces affect territoriality, personal space, privacy, and congestion, affecting psychological well-being. Green environments boost cognition, self-control, and mental health. Natural environment deprivation increases anxiety, clinical depression, and attention impairment. Recognizing the Western emphasis on sight, color’s role in space, building form, wayfinding, ambiance, and image have been studied. Human health and the environment are intertwined; hence, advocating for their optimal advancement is crucial [36]. According to TPB, perceived environmental impact is important. The attitudes and subjective standards shape people’s intentions to consume sustainably. Hence, the following hypotheses are proposed:
H4:
Perceived Environmental impact has a significant impact on green purchase intention.
2.2.5. Attitude
Environmentally friendly product customer behavior has its foundation in attitude. It is a customer’s positive or negative outcomes due to the experience encountered. Attitude plays a vital role in governing one’s behavior. Attitude influences perceptions of an individual toward certain products or services. Attitude influences consumer behavior by predicting green purchase intention (GPI) [37]. According to the Theory of Planned behavior (TPB), attitudes are people’s assessments that strongly influence the behavior of the consumer. Attitudes, subjective norms, and perceived behavioral control in the TPB framework explain sustainable consumption patterns. The sustainable consumption literature emphasizes attitude’s mediation of green purchase intention. Consumers’ opinions regarding product features and their intention to buy environmentally friendly products have been studied extensively. Studies show that consumers evaluate eco-friendliness, recyclability, and sustainability when buying products. Positive opinions toward these traits are linked to a stronger intention to buy green items. Consumers who view products as ecologically friendly are more inclined to buy them, indicating a pro-sustainability mindset.
The literature on sustainable consumption emphasizes attitude’s mediation of green purchase intention. Several studies have examined consumers’ views regarding product features and their propensity to buy environmentally friendly products (H5). Numerous studies have shown that consumers weigh eco-friendliness, recyclability, and sustainability when buying. Positive opinions toward these traits are linked to wanting to buy green products over conventional ones. Consumption intentions are higher for products with eco-friendly features, indicating a positive attitude toward sustainability.
H5:
Attitude mediates the relationship between product attributes and green purchase intention.
The literature also supports the idea that price and value perception strongly influence green purchase intention. Consumers consider a product’s perceived value and price when buying it, especially environmentally friendly products. Positive views of green products’ environmental benefits, durability, and long-term cost savings might influence consumers’ buying decisions, even if they cost more. Negative price and value perceptions may prevent customers from buying sustainably, emphasizing the need to know how price attitudes affect green purchase intention [38]. Hence, the following hypothesis is proposed:
H6:
Attitude mediates the relationship between price and value perception and green purchase intention.
Additionally, perceived environmental values and beliefs influence consumers’ attitudes toward sustainable products and green purchase intention. Sustainable and environmentally conscious consumers are more likely to prefer green products and buy them. Environmental values and beliefs shape consumers’ sustainability attitudes and purchasing behavior [38]. Hence, the following hypothesis is proposed:
H7:
Attitude mediates the relationship between perceived environmental values and beliefs and green purchase intention.
In general, the literature supports the hypothesis that attitude mediates crucial determinants and green buying intention. Various studies show that customers’ attitudes drive sustainable consumption behavior. Product features, price and value assessment, and environmental values and beliefs influence green purchasing intentions. Understanding attitude’s mediating role helps politicians, marketers, and businesses encourage sustainable consumption. Stakeholders can reduce price perception and environmental value barriers and encourage consumers to buy green products by promoting positive attitudes toward them. The literature emphasizes attitude mediation’s role in shaping sustainable consumerism and environmental sustainability argumentation [39]. Hence, the following hypothesis is proposed:
H8:
Attitude mediates the relationship between perceived environmental impact and green purchase intention.
2.2.6. Environmental Awareness and Educational Influence
Environmental education and awareness are associated with comprehending environmental challenges, sustainability, and human intervention that can impact the environment. It entails an understanding of how human behaviors, development, and environmental responsibility are associated with each other. The major factors considered for environmental issues are climate change, resource depletion, pollution, biodiversity loss, etc. Environmental issues require greater knowledge of the association between human behaviors, development, sustainability, and environmental responsibility [40,41]. In a study on young, educated consumers in Hungary [42], this awareness highlighted the possible threat to human survival from consumption’s environmental health impacts. Customers who care about the environment buy green items because they reduce carbon emissions and recycle [43]. The assumption that green purchases help preserve the environment motivates green purchases [44]. Growing knowledge of human environmental impact needs sustainable consumerism. Strategic educational interventions are needed to translate environmental knowledge and intentions into green purchasing behavior. Environmental awareness and educational influence have been taken as moderators to better explain consumer behavior in light of the Theory of Planned Behavior (TPB). Hence, during the study’s formulation, the above moderators were introduced to examine whether the moderator strengthened the green purchase intention or weakened the relationship. Hence, the following hypotheses are proposed:
H9:
Education and information moderate the relationship between attitude and green purchase intention.
H10:
Environmental awareness moderates the relationship between attitude and green purchase intention.
2.2.7. Green Purchase Behavior
Purchase intention is a person’s future intention of buying a product or service. It indicates a consumer’s pre-buy decision, which may or may not lead to a purchase. Purchase intention depends on the collective of determinants that include product attributes [11], price [45], value perception [46], environmental beliefs [47], environmental perception [48], environmental awareness [47], education [49], social norms [50], previous green purchasing behaviors [51], and environmental influence [52]. Furthermore, attitude plays a crucial role in adopting green purchase behavior. The purchasing intentions of consumers are influenced by perceived behavioral control, attitude, and subjective norms (TPB) [53]. This framework effectively elucidates the relationship between purchasing intentions and purchasing behavior. Multiple factors, including product features, pricing, value assessments, environmental attitudes, awareness, education, and social norms, shape green purchasing intention. Hence, it is important to understand the dynamics of factors to formulate effective strategies for green products. A lack of knowledge persists, especially about the elements impacting Saudi Arabia’s consumers, even though previous research has illuminated numerous facets of environmentally conscious consumerism and green buying habits. To fill this knowledge vacuum, this study will examine the factors influencing young Saudi Arabians’ sustainable shopping decisions. Our research aims to investigate the factors influencing green purchasing decisions, and we have used the Theory of Planned Behavior to inform our analysis. Our goal in investigating these areas is to add to the body of knowledge in [your profession] and to provide concrete suggestions for how governments and companies can encourage more sustainable consumption habits. How these goals were attained is detailed in the section that follows.
Theoretical Framework of the Study
The literature review offers an extensive examination of the empirical evidence and theoretical underpinnings about sustainable consumption, with a specific emphasis on theories concerning environmentally conscious purchasing and green purchasing behavior. The introductory section provides context by emphasizing the urgent environmental issues that arise as a result of accelerated economic expansion and excessive utilization of natural resources. This statement emphasizes the critical nature of these matters and defines the importance of advocating for sustainable consumption habits. The integration of the Theory of Planned Behavior (TPB) as the theoretical framework to comprehend consumer behavior about green purchasing is executed effectively in the review. The TPB’s focus on attitudes, subjective norms, and perceived behavioral control is highly compatible with the intricate nature of decision-making regarding sustainable consumption.
Furthermore, the academic literature recognizes that alternative theories need to encompass the multifaceted aspects of sustainable consumption comprehensively. An in-depth analysis of significant concepts, including attitude, perceived environmental impact, product attributes, price and value perception, and perceived environmental impact and value, is presented in each subsection of the literature review. By synthesizing pertinent theoretical perspectives and empirical evidence, hypotheses are formulated to direct the research model of the study. Additionally, the significance of including moderators such as education and environmental awareness is underscored in the review, as it aids in comprehending the mechanisms that impact the intention to make green purchases. By incorporating these moderators into the TPB framework, the research endeavors to augment its explanatory capability and offer valuable insights into how environmental consciousness and knowledge influence consumer conduct. In general, the literature review satisfactorily establishes the theoretical framework upon which the study is built, identifies deficiencies in current research, and develops hypotheses to fill these deficiencies. The justification for the selected research methodology and theoretical structure is explicitly stated, thereby establishing the foundation for the subsequent empirical examination.
3. Methods
By employing qualitative and quantitative data, the multifaceted study sought to gain a deeper understanding of consumer behavior and their perceptions regarding the purchase of green products. The process flowchart of the research method is illustrated in Figure 1. Information was collected from both Saudi and non-Saudi consumers residing in Saudi Arabia. Our research focused on participants who possessed previous experience purchasing environmentally friendly products that are reusable, recyclable, and green and who are regarded as sustainable products. We inquired regarding the survey with the participants. Have they previously purchased environmentally friendly products and been affected by the factors considered independent variables in the research? Those who responded affirmatively were granted access to respond to the subsequent inquiries. A self-administered questionnaire was disseminated electronically to students enrolled in five universities in Saudi Arabia for six weeks beginning in June 2023. Saudi Arabia employs a judgmental sampling methodology. Judgmental sampling was employed in our research due to its cost-effectiveness, time efficiency, and ability to provide direct access to the target population [54]. To ascertain the GPI (Green Product Evaluation Product) of consumers, this research enlisted the assistance of university students for data collection. To achieve geographical coverage, a total of five universities were selected. These institutions boasted a significant international student population and were situated in five prominent cities of Saudi Arabia, specifically in Tier I, II, and III cities.
Figure 1.
Framework of study—sustainable product evaluation.
Each academic institution in Saudi Arabia provides a social media community that caters to both domestic and international students. The university’s administration is tasked with managing the university’s social media groups; students may participate in research by posting questionnaires on these groups, such as Facebook. We contacted fifteen professors and administrative authorities from five Saudi universities via the university’s educational email system and Google Docs form questionnaires to distribute to a social media group. This approach was chosen due to its convenience. University social media administrators disseminated surveys to students. They published the surveys on university social media groups, such as Facebook, without considering variables such as gender, behavior, and territorial status. To mitigate the potential for biased results, we analyzed 744 valid questionnaires out of 1123 responses (including those lacking information). Based on prior investigations by [55,56], the current sample size was deemed suitable for our research, given that the data set ought to encompass a minimum of ten times the number of parameters or items [57]. Considering the seventeen items included in this analysis, a minimum sample size of 170 was required. From this distribution, 744 valid responses were collected for data processing, representing a 66.34 percent response rate. Table 1A presents an overview of the respondent’s sociodemographic information.
Table 1.
(A): Respondents profile. (B): Construct reliability and validity.
Measurement of Constructs
The survey questionnaire was made in English and the native language. It had two parts, which are described below. The survey is split into two parts: one set of questions is about the respondent’s background and lifestyle, and the other set of 17 questions is about their attitudes and beliefs about the environment, their plans to buy green products, and how they feel about the price and value of those products. A five-point Likert scale, with five being “strongly agree” and one being “strongly disagree”, was used to rate each item. Three construct-based measuring items, such as product attribute, were modified from earlier studies. Three measurement items for constructs (e.g., product attribute) were adapted and modified from previous studies [58,59] and three for, e.g., price and value perception, were adopted and framed from the earlier literature [60], one for perceived environmental values and beliefs was adapted from the study [60]. To capture non-mathematical concepts like frequency, buying behavior, intention, happiness, enjoyment, etc., eight variables totaling 17 items were measured using a five-point Likert scale [61] (refer appendix A for details). Thus, it employed a Likert scale to ascertain consumers’ intentions to purchase. Twenty participants pretested the questionnaire through human contact via a survey before it was finalized and had a suitable conceptual framework, pretesting the readability and content. After pretesting, we removed a few items because they were unclear, conflicting, or inappropriate. The table below, A, represents the respondents’ sociodemographic structure (Table 1).
Women made up 55.51% of the sample population compared with 44.49% for men. Most of the sample is 15–25 years old (45.83%), followed by 25–35 (21.37%) and 35–45 (20.03%). The under-15 and over-45 age groups make up 7.80% and 4.84%, respectively. Within the sample, 74.06% had undergraduate degrees, followed by 19.40% with master’s degrees. A total of 4.84% had PhDs, whereas 1.70% were ‘Others’. Demographics indicate a diversified sample with a large number of young individuals, mostly undergraduates.
4. Results
To assess the underlying theoretical model and examine hypotheses, the study utilized two structural modeling approaches: the two-step method proposed by [62], and the Partial Least Square–Structural Equation Model (PLS-SEM) developed by [63]. The program Smart-PLS4 was employed for this purpose [64]. An additional progression in PLS-SEM is the extension of a complete SEM method to formative and reflective model simulations to assist in the measurement of a more multiplex model [64] and highly complex theoretical model structures [65]. PLS-SEM is highly advantageous when the objective of the investigation is to forecast a structural model that defines the target construct [66]. PLS-SEM is ideally suited to illustrate how fundamental characteristics predict purchase intention on social media because our study aims to estimate customers’ GPI [67]. To test the hypotheses, 10,000 subsamples were bootstrapped, and two-tailed significance checks were performed at a 95% confidence level, along with a bias-corrected and accelerated (BCA) bootstrap confidence interval [68].
The research findings, displayed in Table 2 and Table 3, do not show common method bias (CMB). The correlation matrix between the major components is presented. There is no reason to be concerned about CMB because the correlation between the constructs is less than 0.9 [69].
Table 2.
Discriminant validity—HTMT.
Table 3.
Discriminant validity—Fornell–Larcker criterion.
4.1. Measurement Model
PLS and SEM analysis of the constructs confirms that the measuring model of the study is robust. Cronbach’s alpha values for all the constructs are above 0.7, which implies the robustness of internal consistency for all constructs, while composite reliability (rho_a and rho_c) values are above 0.8, which shows construct reliability. The average variance extracted (AVE) values are above 0.5, demonstrating the convergent validity of the items. This investigation confirms the suitability of our measurement approach for SEM-PLS analysis, ensuring construct reliability and internal consistency of the constructs as shown in Table 1B.
Discriminant validity measures the degree of independence between measures of distinct qualities. In order to establish discriminant validity, the correlations between constructs (Heterotrait) must be lower than the correlations within constructs (Monotrait). The HTMT ratio falls below an established threshold of 0.85 or 0.9 [70,71]. This examination guarantees that the metrics captured for the study have unique constructs and are not mirrored with underlying factors, as shown in Table 2 and Figure 2. To verify the discriminant validity, the Fornell–Larcker criterion is also used, and the results shown in Table 3 directing the AVE for each construct that exceeds the squared correlations with other constructs, the Fornell–Larcker criterion [72] is complied. This illustration confirms and ensures that the metrics are separate from one another and accurately represent distinctive attributes in the measurement framework, as depicted in Table 3.
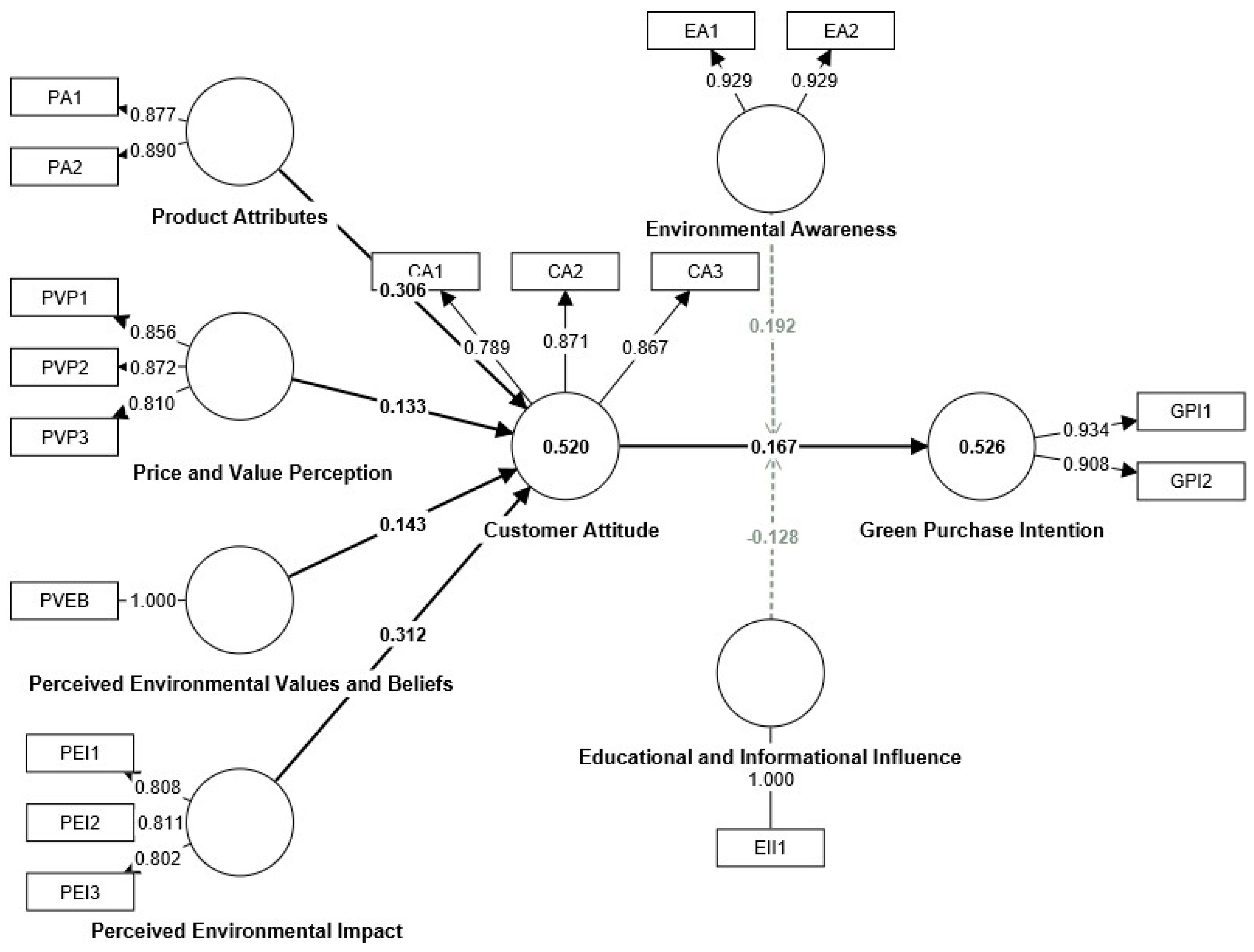
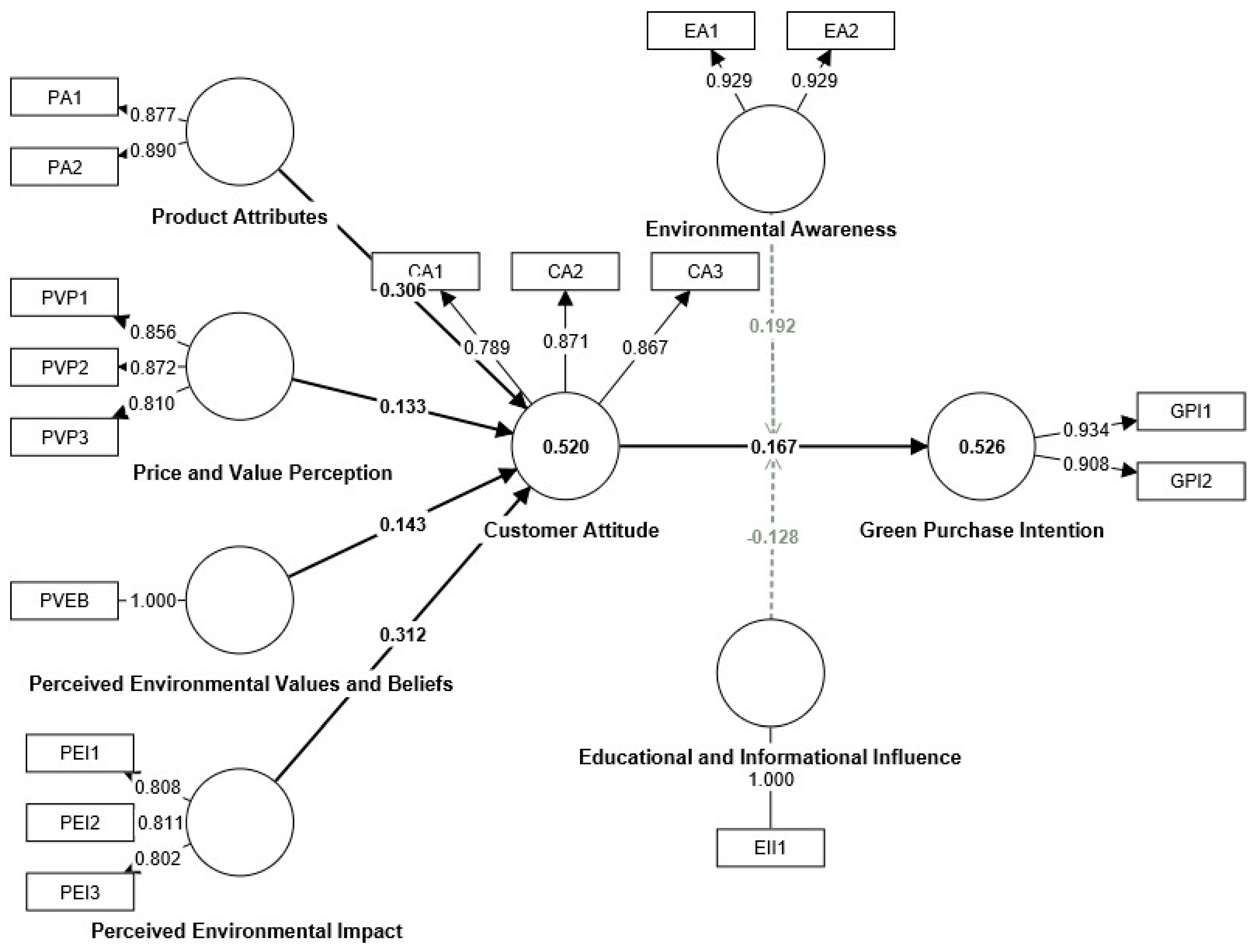
Figure 2.
SEM—measurement model.
Table 4 illustrates the calculated R-square values for customer attitude (R-square = 0.520, R-square adjusted = 0.517) and green purchase behavior (R-square = 0.526, R-square adjusted = 0.523), suggesting that the chosen predictor variables account for around 52% of the variance in both constructs. Given the intricate details of the model, the adjusted R-square [73] provides further support for a moderate to substantial explanatory capacity. The R-square result signifies that the factors for investigation, which include customer attitude, awareness, and perception toward product attributes and environmental impact, significantly contribute to embracing customer attitude and their actual green purchase behavior. Hence, as per TPB, the mentioned variables explicitly confirm that customers’ attitudes, subjective norms, and perceived behavioral control directly affect behavioral intentions and actual behavior.
Table 4.
R-square and f-square. (A)—robust predictors.
Additionally, the f-square values [74] are shown in Table 4, which is useful for understanding the relative importance of the predictor variables in the TPB framework. Customer attitude moderately affects environmentally conscious purchases. The correlation between attitudes and behavioral intentions (f-square = 0.032) aligns with the TPB. Educational and informational influences considerably impact green purchase intention (f-square = 0.166), indicating that external factors play a significant role in embracing the decisions. A strong correlation between environmental awareness and the intention to make environmentally conscious purchases (f-square = 0.083) validates the concept that heightened awareness positively influences TPB. The significant relationship between perceived environmental impact and customer attitude (f-square = 0.121) underscores the importance of how individuals perceive the effects of environmental issues. Little evidence has suggested that perceived environmental values and beliefs influence customer attitudes (f-square = 0.024).
In contrast, price and value perception influence customer attitudes (f-square = 0.029) and moderately affect attitude formation. The significant relationship between product attributes and customer attitude (f-square = 0.092) is consistent with the TPB’s emphasis on the importance of attitudes. The effects of interactions between environmental awareness and customer attitude (f-square = 0.054) and educational and informational influence and customer attitude (f-square = 0.023) on green purchase behavior are minimal and observable, respectively. In brief, the previously mentioned results highlight the complex elements that impact environmentally conscious consumer conduct, offering perspectives consistent with the TPB framework.
4.2. LV Prediction Summary—PLS-SEM
Table 4A represents the power of Partial Least Squares–Structural Equation Modelling (PLS-SEM) in predicting customer attitude (RMSE: 0.700, MAE: 0.507) and green purchase intention (RMSE: 0.689, MAE: 0.496), which is substantiated by the performance metrics, which comprise Mean Absolute Error (MAE) and Root Mean Squared Error (RMSE). A positive correlation between the specified latent variables and their associations with forecasting consumers’ attitudes and intentions regarding green purchasing is indicated by reduced RMSE and MAE values, which indicate a more precise model fit [75]. Hence, the strong predictive performance of the model highlights its potential in understanding and predicting consumerism in sustainable consumption. Using SEM-PLS, we better understand the intricate factors that impact environmentally conscious decision-making, effectively predicting the latent variables.
4.3. Structural Model
Hypothesis testing in Table 5 supports the relationships between factors and green buying intentions. First, product attributes and green buying intention are statistically significant (T = 3.292, p = 0.001); the results support previous research [12,76], showing that positive product attribute assessments significantly enhance green buying intention. Similarly, price and value perceptions significantly affect consumers’ intentions to make green purchases (T = 2.816, p = 0.005), supporting the previous study [77]. Furthermore, perceived environmental values and beliefs strongly impact green purchase intention (T = 2.566, p = 0.01); our results support earlier research that individual values and environmental attitudes influence green consumption behavior [31]. The study shows a strong correlation between perceived environmental impact and green purchase intention (T = 3.363, p = 0.001). Based on the above value, alternative hypotheses for H1, H2, H3, and H4 are accepted as indicated in Figure 3. The results show the various factors that influence customers’ environmental consciousness. Political and marketing leaders who promote sustainable consumption need this knowledge.
Table 5.
Direct effect.
Figure 3.
SEM—structural model.
Table 6 shows evidence supporting the predicted links between the Theory of Planned Behavior (TPB) and consumer attitude as mediators. Product attributes, price and value perception, perceived environmental values and beliefs, and perceived environmental impact have a significant moderating impact on green purchase intention since the p values are less than 0.05. The alternative hypotheses H5, H6, H7, and H8 are accepted. The result also supports the TPB and prior research [78,79] that these factors affect consumer’s views and green purchase intentions. Based on the above result, consumer attitude mediates the relation between the independent variable and green purchasing intention. This study clarifies the psychological mechanisms behind customers’ environmentally conscious choices. They strengthen the TPB theory and emphasize the need for positive attitudes toward sustainable consumption.
Table 6.
Mediating effect.
Table 7 shows that education and information moderate results. Environmental awareness and educational and information influence buying intention according to SEM-PLS moderation analysis of the Theory of Planned Behavior. Compare Figure 4 to prior research [42] and see that educational and informational influence do not influence customer attitude and green purchase intention (−0.128, T = 3.655, p = 0.000). According to the TPB, external educational and informational factors can attenuate the impact of individual beliefs on green buying intentions. The distinction between customer attitude and green buying intention becomes less sharp as educational and informational influence affects sustainable consumption intentions. Customer attitude and environmental awareness are positively correlated, amplifying the moderating effect (0.192, T = 5.374, p = 0.000). Environmental awareness can improve customer attitudes and green purchase intentions, as shown in Figure 5, according to the TPB and an earlier study [80]. Therefore, the alternative hypotheses H9 and H10 are substantiated, allowing us to study the non-moderating effect of educational and informational influence. Environmental awareness enhances the relationship between customer attitude and green buy intention, underlining its impact on sustainable purchasing. Moderated effects reveal how external factors, personal attitudes, and the TPB framework affect consumers’ sustainable consumption intentions.
Table 7.
Moderating effect.
Figure 4.
Moderation Effect Slope Analysis Educational and Informational Influence.
Figure 5.
Moderation effect slope analysis of environmental awareness.
4.4. Importance Performance Map
For each latent variable in Partial Least Squares (PLS) Structural Equation Modelling (SEM), the Importance-Performance Map shows its perceived efficacy or desirability. High-performing factors like perceived environmental values and beliefs (55.071) and educational and informational influence (52.939) influence green purchase intention. However, lower-performing criteria like product attributes (49.312) may need to be improved to improve green purchase intention. As shown in Figure 6, this map allows decision-makers to visually assess each variable’s importance and efficacy, revealing areas of strength and potential for improving consumer behavior toward environmentally sustainable purchases.
Figure 6.
Importance-Performance Map (green purchase intention).
5. Discussion
The study highlights the necessity of addressing environmental issues through consumer behavior and sustainable consumption. The R-square values for customer attitude and green purchase intention show that several factors influence ecologically sustainable consumer behavior. Environmental awareness and educational influence have high f-square values, demonstrating how external influences affect green purchase decisions. Environmental awareness positively affects consumer attitudes, showing the complex link between human ideas and external circumstances. Perceived environmental impact and product attributes also matter. These findings propose focused interventions and techniques to enhance environmentally conscious behavior for governments and enterprises promoting sustainability.
Strong Q-predict values for both constructs demonstrate the model’s ability to predict customer attitudes and purchase intentions for green items accurately. This suggests that product features, price perceptions, environmental convictions, and awareness influence consumers’ green purchase intentions. The model’s low RMSE and MAE values demonstrate its accuracy, suggesting it could inform sustainable consumption policies and business strategies. These findings show that multiple aspects are crucial to initiatives to promote environmentally conscious consumer behavior, providing policymakers and businesses with useful insights into sustainability issues.
Hypothesis testing supports the relationships between variables and green buying intention. Product attributes, price and value perception, perceived environmental values and beliefs, and perceived environmental impact all proved to be important factors in consumers’ intentions to buy environmentally friendly products. These factors directly affect green buying intention and indirectly affect it through customer attitude, according to mediation hypotheses. Moderation hypotheses involving educational and informational influence and environmental awareness demonstrate that these external factors can improve customer attitude and green purchase intention, emphasizing the importance of education and awareness campaigns in promoting sustainable consumption. These findings show that environmentally conscious consumer behavior is complex and requires varied solutions to promote sustainable purchasing.
The Partial Least Squares-Structural Equation Modelling (PLS-SEM) Importance-Performance Map shows how latent variables affect green purchase intention. High-performing factors like perceived environmental values and beliefs and educational and information influence green purchase intention. Low-performing factors like product attributes may need adjustment to increase green purchase intention. Decision-makers can prioritize their efforts by enhancing high-performing elements and improving lower-performing ones with this visual representation. This map helps stakeholders create focused strategies to enhance ecologically sustainable consumer purchases, advancing sustainability goals.
6. Implication of this Study
6.1. Practical
Professionals and organizations promoting environmentally friendly consumption should consider the implications of this study. Examining crucial factors, including product attributes, cost, consumers’ perceptions of value, and the impact of their environmental attitudes, can provide valuable insights for businesses seeking to promote eco-friendly products. To positively influence consumers’ perceptions and intentions toward alternative options, companies may purposefully emphasize these attributes during product development and promotion. Additionally, it is imperative to recognize the significance of consumer attitudes, as this enables the implementation of marketing strategies designed to cultivate positive feedback.
6.2. Social
The finding adds to the continuous societal discussions regarding environmentally responsible behavior. The review emphasizes the significance of educational and informative initiatives by examining the correlation between consumer behavior and the expectation of green purchasing through the lens of environmental concern. Socially responsible initiatives and missions can highlight environmental concerns and strengthen the correlation between positive attitudes and observable environmentally conscious purchasing behavior. This underscores the criticality of governmental, corporate, and non-profit partnerships to increase environmental awareness.
6.3. Managerial
The findings of this research provide administrators and decision-makers with valuable information concerning the determinants of consumer consumption. Instead of product attributes, the results indicate that managers should consider how perceptions regarding price, value, and environmental impact are formed. A strategic allocation of resources toward informational campaigns can significantly influence consumer attitudes. Furthermore, the findings underscore the significance of consciousness in influencing consumer behavior, necessitating managers to incorporate sustainability principles and methodologies into their operational strategies. This study provides general guidance on promoting a sustainable and environmentally conscious market.
7. Conclusions
The research is based on the Theory of Planned Behavior (TPB), which is often used to explain sustainable consumption. The TPB integrates attitude norms and perceived control to analyze consumers’ intentions to buy environmentally friendly products. A study of the relevant literature showed that the TPB theory is more adaptable and effective than other frameworks for addressing sustainable consumption. The study analyzed how education, information, and awareness influence purchase intention (GPI) to improve the TPB framework. This research hypothesizes about what influences customers’ consumption intentions. These elements include pricing, value, product features, environmental views, impact, and attitude. Data showing relationships between variables and environmentally conscious purchases support these ideas. Consumers’ views of the product’s price and value, as well as their values and ideas about the environment’s impact on product longevity, influence green buy intention. Consumer attitudes as mediators emphasize the processes driving environmentally conscious decision-making. The TPB framework examines awareness, informational, and instructional influence. Informational influence moderates the link between customer attitude and GPI, showing that external influences affect consumption intentions. Environmental awareness boosts consumer sentiment’s effect on GPI, demonstrating this effect’s reinforcement. This study helps us understand consumerism by including environmental consciousness and influence in the TPB framework. The findings shed light on consumer behavior in conscious buying decisions, helping policymakers and marketers promote sustainable consumption. The research findings reveal interconnected links that improve our understanding of conscious behavior mechanisms.
8. Future Avenues of Research
8.1. Cross-Cultural Analysis
It should be explored how cultural differences impact the behavior of environmentally conscious consumers while considering the societal norms and attitudes toward the environment in different regions.
8.2. Longitudinal Research
Longitudinal research should be accomplished to track the progress of trends over time. The effectiveness of environmental awareness campaigns should be assessed by observing how the behavior of green consumers changes eventually.
8.3. Innovative Marketing Strategies
An assessment of creative promotion procedures, including virtual entertainment missions and gamification, is justified in influencing purchasers positively toward supportable decisions.
8.4. Technology Integration
The review plans to inspect the likely effect of advancements like increased reality and blockchain on the straightforwardness and believability of green item assertions. Thus, it seeks to decide what these advancements could mean for buyers’ ways of behaving and mentalities.
8.5. Policy Impact
It should be examined how regulatory structures influence consumer attitudes and intentions regarding environmentally responsible purchasing.
8.6. Segmentation Analysis
To upgrade the accuracy and adequacy of supportability situated advertising techniques, it is crucial to perform exhaustive division investigations that distinguish unmistakable customer sections portrayed by individual inclinations.
8.7. Expanded Model Testing
Extended model testing involves including strengthening components, such as cognitive variables or personal attributes, into the exploratory model to better understand the factors influencing expectations to purchase environmentally friendly products.
Author Contributions
Conceptualization, S.M.F.A.K.; Methodology, S.M.F.A.K.; Software, S.M.F.A.K.; Validation, S.M.F.A.K.; Formal analysis, S.M.F.A.K.; Resources, Q.I.; Data curation, Q.I.; Writing—original draft, S.M.F.A.K.; Writing—review & editing, Q.I.; Project administration, Q.I.; Funding acquisition, Q.I. All authors have read and agreed to the published version of the manuscript.
Funding
This research was funded by the Arab Open University, KSA, under project number AOURG-2023-019.
Informed Consent Statement
Participants were hereby acknowledged to have been fully informed about the purpose, procedures, and potential risks involved in this study. Their participation signifies their consent to contribute data for research purposes, ensuring confidentiality and anonymity throughout the process.
Data Availability Statement
The data presented in this study are available on reasonable request from the corresponding author. The data are not publicly available due to privacy concerns.
Conflicts of Interest
The authors declare no conflicts of interest.
Appendix A
| Product Attribute |
| To what extent do you consider a product’s environmental aspects before making a purchase? |
| To what extent do you prefer goods that meet your environmental standards? |
| Price and Value Perception |
| How do you perceive the price of eco-friendly products as compared to non-eco-friendly alternatives? |
| To what extent do you believe that eco-friendly products provide better value for money? |
| Are you willing to pay extra for an environmentally friendly product? |
| Perceived Environmental Values and Beliefs |
| Indicate the extent to which you agree with the statement: “Protecting the environment is a personal responsibility.” |
| Perceived Environmental Impact |
| To what extent do you believe your purchasing decisions can contribute to environmental conservation? |
| How concerned are you about the environmental consequences of the products you use? |
| How much do individual consumer choices like yours affect the environment’s wellness? |
| Customer Attitude |
| How positively do you perceive products that are environmentally friendly or labeled as “green”? |
| To what extent does your attitude toward environmentally friendly products influence your purchasing decisions? |
| How important is it for you that the products you purchase align with environmentally sustainable practices? |
| Environmental Awareness |
| How well-informed do you consider yourself about environmental issues, such as climate change, pollution, and resource depletion? |
| To what extent does your awareness of environmental problems influence your daily lifestyle choices, including your purchasing decisions? |
| Education and Informational Influence |
| Indicate the extent to which external information influences your decision to choose eco-friendly products. |
| Green Purchase Intention |
| How likely are you to consider purchasing products that have a minimal environmental impact? |
| How confident are you in your ability to consistently choose environmentally friendly options in your future purchases? |
References
- Ismail, A.; Pardi, F.; Radzun, K.A.; Hatta, S.K.; Suratman, M.N.; Ikhsan, N.A.; Buyong, F. Sustainable management of natural resources for environmental sustainability. Ecorestoration Sustain. 2024, 417–438. [Google Scholar] [CrossRef]
- Zeng, Z.; Hengsadeekul, T. Environmental issues and social responsibility: A scientomeric analysis using citespace. Entrep. Sustain. Issues 2020, 8, 1419–1436. [Google Scholar] [CrossRef] [PubMed]
- Chen, D.; Lu, X.; Hu, W.; Zhang, C.; Lin, Y. How urban sprawl influences eco-environmental quality: Empirical research in China by using the Spatial Durbin model. Ecol. Indic. 2021, 131, 108113. [Google Scholar] [CrossRef]
- Chen, K.; Deng, T. Research on the green purchase intentions from the perspective of product knowledge. Sustainability 2016, 8, 943. [Google Scholar] [CrossRef]
- de Faria, C.F.; Vieira, J.M.C. Green Perceived Value in the Brand-Consumer Relationship: An Empirical Study of Its Determinants in Managing Global Brands. In Marketing and Smart Technologies; Reis, J.L., Del Rio Araujo, M., Reis, L.P., dos Santos, J.P.M., Eds.; Springer: Berlin/Heidelberg, Germany, 2024. [Google Scholar] [CrossRef]
- About Saudi Green Initiatives. Available online: https://www.greeninitiatives.gov.sa/about-sgi/ (accessed on 10 November 2023).
- Papadas, K.-K.; Avlonitis, G.J.; Carrigan, M. Green marketing orientation: Conceptualization, scale development and validation. J. Bus. Res. 2017, 80, 236–246. [Google Scholar] [CrossRef]
- White, K.; Habib, R.; Hardisty, D.J. How to SHIFT consumer behaviors to be more sustainable: A literature review and guiding framework. J. Mark. 2019, 83, 22–49. [Google Scholar] [CrossRef]
- Wynveen, C.J.; Wynveen, B.J.; Sutton, S.G. Applying the Value-Belief-Norm Theory to Marine Contexts: Implications for Encouraging Pro-Environmental Behavior. Coast. Manag. 2015, 43, 84–103. [Google Scholar] [CrossRef]
- Opler, M.K. Book Reviews: A THEORY OF COGNITIVE DISSONANCE. By Leon Festinger. Evanston, Illinois: Row, Peterson & Company, 1957. Pp. 291. Price, $5.25. PERSONALITY AND PERSUASIBILITY. Edited by Carl I. Hovland and Irving L. Janis. New Haven: Yale University Press, 1959. pp. 333. Price, $5. Int. J. Soc. Psychiatry 1961, 7, 237–238. [Google Scholar] [CrossRef]
- Sharma, A.; Foropon, C. Green product attributes and green purchase behavior: A theory of planned behavior perspective with implications for circular economy. Manag. Decis. 2019, 57, 1018–1042. [Google Scholar] [CrossRef]
- Asih, D.; Setini, M.; Soelton, M.; Muna, N.; Putra, I.G.C.; Darma, D.C.; Judiarni, J.A. Predicting green product consumption using theory of planned behavior and reasoned action. Manag. Sci. Lett. 2020, 10, 3367–3374. [Google Scholar] [CrossRef]
- Shi, J.; Huang, Y. The pricing strategy of group buying under a dual-channel supply chain with price discounts and waiting time. Kybernetes 2023. ahead-of-printing. [Google Scholar] [CrossRef]
- Marakanon, L.; Panjakajornsak, V. Perceived quality, perceived risk and customer trust affecting customer loyalty of environmentally friendly electronics products. Kasetsart J. Soc. Sci. 2017, 38, 24–30. [Google Scholar] [CrossRef]
- Magnier, L.; Mugge, R.; Schoormans, J. Turning ocean garbage into products—Consumers’ evaluations of products made of recycled ocean plastic. J. Clean. Prod. 2019, 215, 84–98. [Google Scholar] [CrossRef]
- André, Q.; Carmon, Z.; Wertenbroch, K.; Crum, A.; Frank, D.; Goldstein, W.; Huber, J.; van Boven, L.; Weber, B.; Yang, H. Consumer Choice and Autonomy in the Age of Artificial Intelligence and Big Data. Cust. Needs Solut. 2017, 5, 28–37. [Google Scholar] [CrossRef]
- Landwehr, J.R.; McGill, A.L.; Herrmann, A.; Touré-Tillery, M.; Wentzel, D.; Puzakova, M.; Kwak, H.; Rocereto, J.F. It’s got the look: The effect of friendly and aggressive “facial” expressions on product liking and sales. J. Mark. 2011, 75, 132–146. [Google Scholar] [CrossRef]
- de Medeiros, J.F.; Ribeiro, J.L.D.; Cortimiglia, M.N. Influence of perceived value on purchasing decisions of green products in Brazil. J. Clean. Prod. 2016, 110, 158–169. [Google Scholar] [CrossRef]
- Khan, K.U.; Atlas, F.; Arshad, M.Z.; Akhtar, S.; Khan, F. Signaling Green: Impact of Green Product Attributes on Consumers Trust and the Mediating Role of Green Marketing. Front. Psychol. 2022, 13, 790272. [Google Scholar] [CrossRef]
- Taufik, E.R. Predictors of Green Brand Love Via Brand Trust as Function of Green Marketing: Moderating Role of Green Altruism. Transnatl. Mark. J. 2023, 11, 59–74. [Google Scholar]
- Kotler, P.; Armstrong, G.; Harris, L.C.; Piercy, N. Principles of Marketing, 7th ed.; Pearson Education: London, UK, 2017; Volume 7. [Google Scholar]
- Jindal, P. Perceived Versus Negotiated Discounts: The Role of Advertised Reference Prices in Price Negotiations. J. Mark. Res. 2021, 59, 578–599. [Google Scholar] [CrossRef]
- Kortge, G.; Okonkwo, P.A. Perceived value approach to pricing. Ind. Mark. Manag. 1993, 22, 133–140. [Google Scholar] [CrossRef]
- Efendioğlu, H.; Durmaz, Y. The Impact of Perceptions of Social Media Advertisements on Advertising Value, Brand Awareness and Brand Associations: Research on Generation Y Instagram Users. Transnatl. Mark. J. 2022, 10, 251–275. [Google Scholar] [CrossRef]
- Small, K.A.; Yan, J. The value of “value pricing” of roads: Second-best pricing and product differentiation. J. Urban Econ. 2001, 49, 310–336. [Google Scholar] [CrossRef]
- Zhang, W.; Wang, S.; Wan, L.; Zhang, Z.; Zhao, D. Information perspective for understanding consumers’ perceptions of electric vehicles and adoption intentions. Transp. Res. Part D Transp. Environ. 2021, 102, 103157. [Google Scholar] [CrossRef]
- Hairudinor; Rusidah, S. The role of digital marketing in the Sustainable performance of Indonesian MSMEs: Do the online purchase intention and actual purchase decision matter? Transnatl. Mark. J. 2023, 11, 17–30. [Google Scholar]
- Park, H.-H.; Noh, M.-J. The Influence of Innovativeness and Price Sensitivity on Purchase Intention of Smart Wear. J. Korean Soc. Cloth. Text. 2012, 36, 218–230. [Google Scholar] [CrossRef]
- Afaneh, J.A.A.; Alqasa, K.M.A.; Ghaleb, M.M.S. Effect of perceived service quality dimensions on customer satisfaction in Saudi retail stores: Exploring the moderating role of consumer culture. Transnatl. Mark. J. 2023, 11, 1–6. [Google Scholar]
- Kim, H.-W.; Xu, Y.; Gupta, S. Which is more important in Internet shopping, perceived price or trust? Electron. Commer. Res. Appl. 2012, 11, 241–252. [Google Scholar] [CrossRef]
- Zhuang, W.; Cumiskey, K.J.; Xiao, Q.; Alford, B.L. The Impact of Perceived Value on Behavior Intention: An Empirical Study. J. Glob. Bus. Manag. 2010, 6, 1–7. [Google Scholar]
- Kong, W.; Harun, A.; Sulong, R.; Lily, J. The Influence of Consumers Perception of Green Products on Green Purchase Intention. Int. J. Asian Soc. Sci. 2014, 4, 924–939. [Google Scholar]
- Ganapathi, R.; Mahesh, N. Consumer’s Perceived Value, Attitude and Purchase Intention of Green Products. Manag. Insight 2013, 9, 37–43. [Google Scholar]
- Zhuang, W.; Luo, X.; Riaz, M.U. On the Factors Influencing Green Purchase Intention: A Meta-Analysis Approach. Front. Psychol. 2021, 12, 644020. [Google Scholar] [CrossRef] [PubMed]
- Marteau, T.M.; Fletcher, P.C.; Hollands, G.J.; Munafò, M.R. Changing Behavior by Changing Environments. In The Handbook of Behavior Change; Cambridge University Press: Cambridge, UK, 2020. [Google Scholar] [CrossRef]
- Nagaraj. Impact of Environment on Human Behaviour. Times of India. Available online: https://timesofindia.indiatimes.com/readersblog/impact-of-environment-on-human-behaviour/impact-of-environment-on-human-behaviour-25080/ (accessed on 20 November 2023).
- Zaremohzzabieh, Z.; Ismail, N.; Ahrari, S.; Abu Samah, A. The effects of consumer attitude on green purchase intention: A meta-analytic path analysis. J. Bus. Res. 2020, 132, 732–743. [Google Scholar] [CrossRef]
- Shehawy, Y.M.; Khan, S.M.F.A. Consumer readiness for green consumption: The role of green awareness as a moderator of the relationship between green attitudes and purchase intentions. J. Retail. Consum. Serv. 2024, 78, 103739. [Google Scholar] [CrossRef]
- Channa, N.A.; Tariq, B.; Samo, A.H.; Ghumro, N.H.; Qureshi, N.A. Predicting consumers’ intentions to purchase eco-friendly athletic wear in a moderated model of individual green values and gender. Int. J. Sports Mark. Spons. 2021, 23, 410–436. [Google Scholar] [CrossRef]
- Zameer, H.; Yasmeen, H. Green innovation and environmental awareness driven green purchase intentions. Mark. Intell. Plan. 2022, 40, 624–638. [Google Scholar] [CrossRef]
- Yen, N.T.H.; Hoang, D.P. The formation of attitudes and intention towards green purchase: An analysis of internal and external mechanisms. Cogent Bus. Manag. 2023, 10, 2192844. [Google Scholar] [CrossRef]
- Naz, F.; Oláh, J.; Vasile, D.; Magda, R. Green purchase behavior of university students in Hungary: An empirical study. Sustainability 2020, 12, 10077. [Google Scholar] [CrossRef]
- Fontes, E.; Moreira, A.C.; Carlos, V. The influence of ecological concern on green purchase behavior. Manag. Mark. Chall. Knowl. Soc. 2021, 16, 246–267. [Google Scholar] [CrossRef]
- Junior, S.S.B.; da Silva, D.; Gabriel, M.L.D.; Braga, W.R.d.O. The Effects of Environmental Concern on Purchase of Green Products in Retail. Procedia—Soc. Behav. Sci. 2015, 170, 99–108. [Google Scholar] [CrossRef]
- Hsu, C.-L.; Chang, C.-Y.; Yansritakul, C. Exploring purchase intention of green skincare products using the theory of planned behavior: Testing the moderating effects of country of origin and price sensitivity. J. Retail. Consum. Serv. 2017, 34, 145–152. [Google Scholar] [CrossRef]
- Yu, S.; Lee, J. The effects of consumers’ perceived values on intention to purchase upcycled products. Sustainability 2019, 11, 1034. [Google Scholar] [CrossRef]
- Ahmad, F.S.; Rosli, N.T.; Quoquab, F. Environmental quality awareness, green trust, green self-efficacy and environmental attitude in influencing green purchase behaviour. Int. J. Ethic-Syst. 2021, 38, 68–90. [Google Scholar] [CrossRef]
- Hasan, A.; Irfan, R.; Shaari, Z.H.; Sharif, A.M. Consumers’ Perception of Barriers Effecting Green Purchase Behavior: Instrument Assessment. SHS Web Conf. 2018, 56, 02008. [Google Scholar] [CrossRef]
- Wang, L.; Wong, P.P.; Narayanan, E.A. The demographic impact of consumer green purchase intention toward Green Hotel Selection in China. Tour. Hosp. Res. 2019, 20, 210–222. [Google Scholar] [CrossRef]
- Nekmahmud; Naz, F.; Ramkissoon, H.; Fekete-Farkas, M. Transforming consumers’ intention to purchase green products: Role of social media. Technol. Forecast. Soc. Chang. 2022, 185, 122067. [Google Scholar] [CrossRef]
- Sharma, A.P. Consumers’ purchase behaviour and green marketing: A synthesis, review and agenda. Int. J. Consum. Stud. 2021, 45, 1217–1238. [Google Scholar] [CrossRef]
- Albayrak, T.; Aksoy, Ş.; Caber, M. The effect of environmental concern and scepticism on green purchase behaviour. Mark. Intell. Plan. 2013, 31, 27–39. [Google Scholar] [CrossRef]
- Ajzen, I. Understanding Attitudes and Predicting Social Behavior; Prentice-Hall Inc.: Hoboken, NJ, USA, 1980. [Google Scholar]
- Fielding, N.G.; Lee, R.M.; Blank, G. The SAGE Handbook of Online Research Methods; SAGE Publications: Thousand Oaks, CA, USA, 2017. [Google Scholar]
- Hair, J.; Black, W.; Barry, J.; Anderson, R.; Tatham, R. Multivariate Data Analysis; Pearson Prentice Hall: Upper Saddle River, NJ, USA, 2006. [Google Scholar]
- Hair, J.; Black, W.C.; Babin, B.J.; Anderson, R.E. Multivariate Data Analysis: Pearson New International Edition; British Library Cataloguing-in-Publication Data; Pearson: London, UK, 2014. [Google Scholar]
- Kline, R.B. Software Review: Software Programs for Structural Equation Modeling: Amos, EQS, and LISREL. J. Psychoeduc. Assess. 1998, 16, 343–364. [Google Scholar] [CrossRef]
- Zia, M. Impact of Product Attributes on Purchase Decision: A Study of Processed Food Consumer in India. In Proceedings of the 10th Multidisciplinary Academic Conference 2017, Prague, Czech Republic, 8–10 September 2017; Volume 1. [Google Scholar]
- Lichtenstein, D.R.; Ridgway, N.M.; Netemeyer, R.G. Price Perceptions and Consumer Shopping Behavior: A Field Study. J. Mark. Res. 1993, 30, 234. [Google Scholar] [CrossRef]
- Bouman, T.; Steg, L.; Kiers, H.A.L. Measuring values in environmental research: A test of an environmental Portrait Value Questionnaire. Front. Psychol. 2018, 9, 564. [Google Scholar] [CrossRef] [PubMed]
- Forrest, M.; Andersen, B. Ordinal scale and statistics in medical research. BMJ 1986, 292, 537–538. [Google Scholar] [CrossRef] [PubMed]
- Anderson-Long, M.A. Responses to Normative Disruption of the Gender Binary Through the Creation of Gender Inclusive Housing; Columbia University: New York, NY, USA, 2019. [Google Scholar]
- Lohmöller, J.-B. Predictive vs. Structural Modeling: PLS vs. ML. In Latent Variable Path Modeling with Partial Least Squares; Springer: Berlin/Heidelberg, Germany, 1989. [Google Scholar] [CrossRef]
- Ringle, C.M.; Sarstedt, M. Gain more insight from your PLS-SEM results the importance-performance map analysis. Ind. Manag. Data Syst. 2016, 116, 1865–1886. [Google Scholar] [CrossRef]
- Boomsma, A. Systems under indirect observation: Causality, structure, prediction. In The Robustness of Lisrel Against Small Sample Sizes in Factor Analysis Models; North-Holland Amsterdam: Amsterdam, The Netherlands, 1982. [Google Scholar]
- Rigdon, E.E. Rethinking Partial Least Squares Path Modeling: In Praise of Simple Methods. Long Range Plan. 2012, 45, 341–358. [Google Scholar] [CrossRef]
- Coelho, P.S.; Henseler, J. Creating customer loyalty through service customization. Eur. J. Mark. 2012, 46, 331–356. [Google Scholar] [CrossRef]
- Aguirre-Urreta, M.I.; Rönkkö, M. Statistical inference with PLSc using bootstrap confidence intervals1. MIS Q. 2018, 42, 1001–1020. [Google Scholar] [CrossRef]
- Rasoolimanesh, S.M.; Roldán, J.L.; Jaafar, M.; Ramayah, T. Factors Influencing Residents’ Perceptions toward Tourism Development: Differences across Rural and Urban World Heritage Sites. J. Travel Res. 2016, 56, 760–775. [Google Scholar] [CrossRef]
- Ermawati, A. Discriminant Validity, Convergent Validity, Composite Realiability. J. Agora 2018, 6, 287097. [Google Scholar]
- Roemer, E.; Schuberth, F.; Henseler, J. HTMT2–an improved criterion for assessing discriminant validity in structural equation modeling. Ind. Manag. Data Syst. 2021, 121, 2637–2650. [Google Scholar] [CrossRef]
- Hilkenmeier, F.; Bohndick, C.; Bohndick, T.; Hilkenmeier, J. Assessing Distinctiveness in Multidimensional Instruments Without Access to Raw Data—A Manifest Fornell-Larcker Criterion. Front. Psychol. 2020, 11, 223. [Google Scholar] [CrossRef] [PubMed]
- Ozili, P.K. The Acceptable R-Square in Empirical Modelling for Social Science Research. SSRN Electron. J. 2022. [Google Scholar] [CrossRef]
- Arockiaraj, S.; Baskar, A.D.; Kannan, A.R. F-root square mean labeling of line graph of some graphs. Util. Math. 2019, 112. [Google Scholar]
- Kvalheim, O.M.; Arneberg, R.; Grung, B.; Rajalahti, T. Determination of optimum number of components in partial least squares regression from distributions of the root-mean-squared error obtained by Monte Carlo resampling. J. Chemom. 2018, 32, e2993. [Google Scholar] [CrossRef]
- Paul, J.; Modi, A.; Patel, J. Predicting green product consumption using theory of planned behavior and reasoned action. J. Retail. Consum. Serv. 2016, 29, 123–134. [Google Scholar] [CrossRef]
- Zhao, Y.; Ji, G.; Jiang, Y.; Dai, X. Strategic Customer Behavior and Pricing Strategy Based on the Horizontal Differentiation of Products. Math. Probl. Eng. 2020, 2020, 9475150. [Google Scholar] [CrossRef]
- Itzchakov, G.; DeMarree, K.G. Attitudes in an interpersonal context: Psychological safety as a route to attitude change. Front. Psychol. 2022, 13, 932413. [Google Scholar] [CrossRef] [PubMed]
- Zheng, M.; Tang, D.; Xu, A. Attribute-Driven or Green-Driven: The Impact of Subjective and Objective Knowledge on Sustainable Tea Consumption. Foods 2022, 12, 152. [Google Scholar] [CrossRef]
- Abeysekera, I.; Manalang, L.; David, R.; Guiao, B.G. Accounting for Environmental Awareness on Green Purchase Intention and Behaviour: Evidence from the Philippines. Sustainability 2022, 14, 12565. [Google Scholar] [CrossRef]
Disclaimer/Publisher’s Note: The statements, opinions and data contained in all publications are solely those of the individual author(s) and contributor(s) and not of MDPI and/or the editor(s). MDPI and/or the editor(s) disclaim responsibility for any injury to people or property resulting from any ideas, methods, instructions or products referred to in the content. |
© 2024 by the authors. Licensee MDPI, Basel, Switzerland. This article is an open access article distributed under the terms and conditions of the Creative Commons Attribution (CC BY) license (https://creativecommons.org/licenses/by/4.0/).





