The Innovative Entrepreneurial Marketing Journey and Sustainable Development of Southeast Asian Immigrants
Abstract
1. Introduction
2. The Study Framework
2.1. Entrepreneurial Marketing
2.2. Entrepreneurial Marketing and Sustainable Development
2.3. Immigration, Entrepreneurship, and Enterprise Type
2.4. Immigration and Entrepreneurship Marketing
3. Research Methodology
3.1. Case Selection and Description
3.2. Data Collection Methods
3.3. Data Analysis Method
4. Research Findings
4.1. Foundation Construction Phase: Objective of “Breaking through the Status Quo”
4.2. Growth Expansion Phase: Objective of “Entering Mainstream Society”
4.3. Sustainable Mutual Benefit Phase: Objective of “Securing a Foothold for Sustainable Development”
5. Discussion
5.1. How Immigrants Utilize the Four Dimensions of Entrepreneurial Marketing to Develop Their Entrepreneurial Journey
5.1.1. Foundation Construction Phase: The Stage with the Objective of “Breaking through the Status Quo”
5.1.2. Growth Expansion Phase: The Stage with the “Objective of Entering Mainstream Society”
5.1.3. Sustainable Mutual Benefit Phase: The Stage with the Objective of “Securing a Foothold for Sustainable Development”
5.2. Entrepreneurial Marketing Dynamic Adjustment Model and Stage Transition Mechanism
6. Conclusions
6.1. Contribution to Immigrant Entrepreneurship Theory
6.2. Contribution to Entrepreneurial Marketing Theory
6.3. Practical Implications
6.4. Research Limitations and Future Directions
Funding
Institutional Review Board Statement
Informed Consent Statement
Data Availability Statement
Acknowledgments
Conflicts of Interest
References
- Executive Yuan. The Number of Chinese and Foreign Spouses in Taiwan. Available online: https://www.gender.ey.gov.tw/gecdb/Stat_Statistics_DetailData.aspx?sn=lJvq!GDSYHCFfHU73DDedA%40%40 (accessed on 1 January 2024).
- Bélanger, D.L.; Lee, H.; Wang, H. Ethnic diversity and statistics in East Asia: ‘Foreign brides’ surveys in Taiwan and South Korea. Ethn. Racial Stud. 2005, 33, 1108–1130. [Google Scholar] [CrossRef]
- Wu, Y.-L. Entrepreneurship Experiences among Vietnamese Marriage Immigrant Women in Taiwan. Sustainability 2022, 14, 1489. [Google Scholar] [CrossRef]
- Morris, M.H.; Schindehutte, M.; LaForge, R.W. Entrepreneurial marketing: A construct for integrating emerging entrepreneurship and marketing perspectives. J. Mark. Theory Pract. 2002, 10, 1–19. [Google Scholar] [CrossRef]
- Ferreira, C.C.; Ferguson, S.L.; Pitt, L.F. Entrepreneurial marketing and hybrid entrepreneurship: The case of JM Reid Bamboo Rods. J. Mark. 2019, 35, 867–885. [Google Scholar] [CrossRef]
- Abdul Rahim, H.; Ab Wahab, K.; Saad, A. The Shift from Traditional Marketing to Entrepreneurial Marketing Practices: A Literature Review. Bus. Manag. J. 2015, 6, 134–139. [Google Scholar]
- Jones, R.; Rowley, J. Entrepreneurial marketing in small businesses: A conceptual exploration. Int. Small Bus. J. 2011, 29, 25–36. [Google Scholar] [CrossRef]
- Hills, G.E.; Hultman, C.M.; Miles, M.P. The evolution and development of entrepreneurial marketing. J. Small Bus. Manag. 2008, 46, 99–112. [Google Scholar] [CrossRef]
- Miles, M.; Gilmore, A.; Harrigan, P.; Lewis, G.; Sethna, Z. Exploring entrepreneurial marketing. J. Strateg. Mark. 2015, 23, 94–111. [Google Scholar] [CrossRef]
- Buccieri, D.; Javalgi, R.G.; Gross, A. Examining the formation of entrepreneurial resources in emerging market international new ventures. Ind. Mark. Manag. 2022, 103, 1–12. [Google Scholar] [CrossRef]
- Alqahtani, N.; Uslay, C.; Yeniurt, S. Entrepreneurial marketing and firm performance: Scale development, validation, and empirical test. J. Strateg. Mark. 2022, 1–22. [Google Scholar] [CrossRef]
- Nwankwo, C.A.; Kanyangale, M.I. The evolution from pre-academic marketing thought to the new paradigm of entrepreneurial marketing. Acad. Strateg. Manag. J. 2022, 21, 1–15. [Google Scholar]
- Whalen, P.; Uslay, C.; Pascal, V.J.; Omura, G.; McAuley, A.; Kasouf, C.J.; Jones, R.; Hultman, C.M.; Hills, G.E.; Hansen, D.J.; et al. Anatomy of competitive advantage: Towards a contingency theory of entrepreneurial marketing. J. Strateg. Mark. 2016, 24, 5–19. [Google Scholar] [CrossRef]
- Bachmann, J.T.; Ohlies, I.; Flatten, T. Effects of entrepreneurial marketing on new ventures’ exploitative and exploratory innovation: The moderating role of competitive intensity and firm size. Ind. Mark. Manag. 2021, 92, 87–100. [Google Scholar] [CrossRef]
- Yang, M.; Gabrielsson, P. Entrepreneurial marketing of international high-tech business-to-business new ventures: A decision-making process perspective. Ind. Mark. Manag. 2017, 64, 147–160. [Google Scholar] [CrossRef]
- Jones, R.; Suoranta, M.; Rowley, J. Entrepreneurial marketing: A comparative study. Serv. Ind. J. 2013, 33, 705–719. [Google Scholar] [CrossRef]
- Yolanda, S.; Famiola, M. The Existence and Survival Stage in SMEs Sustainability Transformation. J. Manag. 2023, 16, 207–223. [Google Scholar] [CrossRef]
- Budiarto, D.S.; Setyo, D.; Prabowo, M.A.; Azman, N. Evaluating the Important Role of Women in Maintaining the Sustainability of SMEs. Aust. J. Telecommun. Digit. Econ. 2023, 11, 180–193. [Google Scholar] [CrossRef]
- Razak, S.; Wan, N.Z.N.; Sano, S.; Saidi, N.; Hussin, S.N.A.; Tumiran, S.D. The Importance of Management Accounting PracticesRACTICES (MAPs) in Creating Sustainability of SMEs in Malaysia. Adv. Int. J. Bus. (AIJBES) 2023, 5, 79–88. [Google Scholar]
- Valenza, G.; Zoppelletto, A.; Fazio, G. Family SMEs and managerial approaches to sustainability in the blue economy. J. Manag. Organ. 2023, 1–24. [Google Scholar] [CrossRef]
- Cohen-Tzedec, B.; Bucur, M.; Maiorescu, I.; Bumbac, R. Factors Impacting SMES’ Business Sustainability PostCOVID-19 in Bucharest, Romania, from the Perspective of Resilience. In Proceedings of the 9th BASIQ International Conference on New Trends in Sustainable Business and Consumption, Constanta, Romania, 8–10 June 2023. [Google Scholar]
- Bang, W.; Cho, D.-H. Exploring Organizational Sustainability through Entrepreneurial Marketing. J. Electron. Commer. Res. 2022, 22, 93–109. [Google Scholar]
- Hanaysha, J.; Al-Shaikh, M.E. A Conceptual Review on Entrepreneurial Marketing and Business Sustainability in Small and Medium Enterprises. World Dev. Sustain. 2022, 2, 100039. [Google Scholar]
- Kant, S.; Dejene, F. Is Marketing Strategies and Business Sustainability are mediated through Entrepreneurial Innovation in Ethiopia? J. Soc. Sci. Manag. Stud. 2023, 2, 13–22. [Google Scholar] [CrossRef]
- Pang, C.L. Belgium: From Proletarians to Proteans. In Immigrant Entrepreneurs Venturing Abroad in the Age of Globalization; Kloosterman, R., Rath, J., Eds.; Berg: New York, NY, USA, 2003; pp. 195–212. [Google Scholar]
- Watson, R.; Keasey, K.; Baker, M. Small Firm Financial Contracting and Immigrant Entrepreneurship. In Immigrant Businesses: The Economic, Political and Social Environment; Rath, J., Ed.; Macmillan Press: London, UK, 2000; pp. 70–89. [Google Scholar]
- Alshebami, A.S.; Fazal, S.A.; Seraj, A.H.A.; Marri, S.H.A.; Alsultan, W.S. Fostering potential entrepreneurs: An empirical study of the drivers of green self-efficacy in Saudi Arabia. Discov. Sustain. 2024, 5, 21. [Google Scholar] [CrossRef]
- Mayuto, R.; Su, Z.; Mohiuddin, M.; Fahinde, C. Antecedents of immigrants’ entrepreneurial intention formation process: An empirical study of immigrant entrepreneurs in Canada. Front. Psychol. 2023, 14, 1153142. [Google Scholar] [CrossRef] [PubMed]
- Barth, H.; Zalkat, G. Immigrant Entrepreneurship in Sweden: The Liability of Newness. Sustainability 2020, 12, 6478. [Google Scholar] [CrossRef]
- Zhang, J.Z.; Watson Iv, G.F.; Palmatier, R.W.; Dant, R.P. Dynamic Relationship Marketing. J. Mark. 2016, 80, 53–75. [Google Scholar] [CrossRef]
- Poon, P.; Albaum, G.; Yin, C.Y. Exploring risks, advantages and interpersonal trust in buyer-salesperson relationships in direct selling in a non-western country. Int. J. Retail Distrib. 2017, 45, 328–342. [Google Scholar] [CrossRef]
- Li, E.Y.; Ko, S.F. Employee’s market orientation behavior and firm’s internal marketing mechanism: A multilevel perspective of job performance theory. Sustainability 2021, 13, 6972. [Google Scholar] [CrossRef]
- Alaeeni, B.; Hamdan, A.; Hamdan, R.; Shoaib, H.M. Marketing and entrepreneurship: Challenges and opportunities. J. Strateg. Mark. 2022, 1–8. [Google Scholar] [CrossRef]
- Langley, A. Strategies for theorizing from process data. Acad. Manage. Rev. 1990, 24, 691–710. [Google Scholar] [CrossRef]
- Langley, A.; Smallman, C.; Tsoukas, S.H.; Van de Ven, A.H. Process studies of change in organization and management: Unveiling temporality, activity, and flow. Acad. Manag. J. 2013, 56, 1–13. [Google Scholar] [CrossRef]
- Yin, R.K. Qualitative Research from Start to Finish, 2nd ed.; The Guilford Press: New York, NY, USA, 2015; pp. 152–188. [Google Scholar]
- Creswell, J.W.; Creswell, J.D. Research Design: Qualitative, Quantitative, & Mixed Methods Approach, 5th ed.; Sage Publications: Thousand Oaks, CA, USA, 2015; pp. 98–150. [Google Scholar]
- Crick, J.M. Qualitative research in marketing: What can academics do better? J. Strate. Mark. 2021, 29, 390–429. [Google Scholar] [CrossRef]
- Gibbs, G.R. Analyzing Qualitative Data, 3rd ed.; Sage Publications: London, UK, 2007; pp. 12–88. [Google Scholar]
- Miles, M.B.; Huberman, A.M.; Saldana, J. Qualitative Data Analysis, 3rd ed.; Sage Publications: Thousand Oaks, CA, USA, 2014; pp. 55–90. [Google Scholar]
- Yin, R.K. Case Study Research: Design and Methods, 4th ed.; Sage Publications: Thousand Oaks, CA, USA, 2009; pp. 25–45. [Google Scholar]
- Merriam, S.B.; Tisdell, E.J. Qualitative Research: A Guide to Design and Implementation, 4th ed.; Jossey-Bass: San Francisco, CA, USA, 2016; pp. 13–65. [Google Scholar]
- Mishler, E.G. Research Interviewing: Context and Narrative; Harvard University Press: Cambridge, MA, USA, 1986; pp. 2–50. [Google Scholar]
- Kvale, S. Doing Interviews; Sage Publications: Thousand Oaks, CA, USA, 2007; pp. 12–65. [Google Scholar]
- Brenner, M.E. Interviewing in education research. In Handbook of Complementary Methods in Education Research; Green, J., Camilli, G., Elmore, P.B., Eds.; Erlbaum Associates, Lawrence: Mahwah, NJ, USA, 2006; pp. 357–370. [Google Scholar]
- Selden, P.D.; Fletcher, D.E. The entrepreneurial journey as an emergent hierarchical system of artifact-creating processes. J. Bus. Ventur. 2015, 30, 603–615. [Google Scholar] [CrossRef]
- Chou, W.-C.; Yuan, C.; Huang, H.-Y.; Chiang, Y.-F. How Entrepreneurial Marketing Facilitates Direct Sellers’ Entrepreneurial Process: A Dynamic Adjustment Perspective. NTU Manag. Rev. 2023, 33, 1–42. [Google Scholar]
- Boso, N.; Story, V.M.; Cadogan, J.W. Entrepreneurial orientation, market orientation, network ties, and performance: Study of entrepreneurial firms in a 34 How Entrepreneurial Marketing Facilitates Direct Sellers’ Entrepreneurial Process: A Dynamic Adjustment Perspective developing economy. J. Bus. Ventur. 2013, 28, 708–727. [Google Scholar] [CrossRef]
- Jaramillo, F.; Grisaffe, D.B. Does customer orientation impact objective sales performance? Insights from a longitudinal model in direct selling. J. Pers. Sell. Sales Manag. 2009, 29, 167–178. [Google Scholar] [CrossRef]
- Rezaei, R.; Karimi, A.; Mangeli, N.; Safa, L. Effect of entrepreneurial orientation and marketing capabilities on greenhouse business performance in Jiroft county, Iran. J. Agric. Sci. Technol. 2017, 19, 771–783. [Google Scholar]
- Crick, J.M.; Crick, D.; Ferrigno, G. Coopetition and the marketing/entrepreneur ship interface in an international arena. Int. J. Entrep. Behav. Res. 2023. [Google Scholar] [CrossRef]
- Bosley, S.; McKeage, K.K. Multilevel marketing diffusion and the risk of pyramid scheme activity: The case of fortune hi-tech marketing in Montana. J. Public Policy Mark. 2015, 34, 84–102. [Google Scholar] [CrossRef]
- Schweiger, S.A.; Stettler, T.R.; Baldauf, A.; Zamudio, C. The complementarity of strategic orientation: A meta-analytic synthesis and theory extension. Strateg. Manag. J. 2019, 40, 1822–1851. [Google Scholar] [CrossRef]
- Omar, N. The relationship components of communication commence in the direct selling process in Malaysia. Malays. J. Commun. 2018, 34, 37–54. [Google Scholar]
- Duffy, D.L. Direct selling as the next channel. J. Consum. Mark. 2005, 22, 43–45. [Google Scholar] [CrossRef]
- Toghraee, M.T.; Rezvani, M.; Mobaraki, M.H.; Farsi, J.Y. A systematic review on entrepreneurial marketing: Three decade research on entrepreneurial marketing. Int. J. Appl. Bus. Econ. Res. 2017, 15, 273–296. [Google Scholar]
- Siguaw, J.A.; Simpson, P.M.; Enz, C.A. Conceptualizing innovation orientation: A framework for study and integration of innovation research. J. Prod. Innov. Manag. 2006, 23, 556–574. [Google Scholar] [CrossRef]
- Holmén, M.; Magnusson, M.; McKelvey, M. What are innovation opportunities? Ind. Innov. 2007, 14, 27–45. [Google Scholar] [CrossRef]
- Berry, L.L. Relationship marketing of services—Growing interest, emerging perspectives. J. Acad. Mark. Sci. 1995, 23, 236–245. [Google Scholar] [CrossRef]
- Arli, D.; Bauer, C.; Palmatier, R.W. Relational selling: Past, present, and future. Ind. Mark. Manag. 2018, 69, 169–184. [Google Scholar] [CrossRef]
- Goad, E.A.; Jaramillo, F. The good, the bad and the effective: A metaanalytic examination of selling orientation and customer orientation on sales performance. J. Pers. Sell. Sales Manag. 2014, 34, 285–301. [Google Scholar] [CrossRef]
- Jap, S.D.; Ganesan, S. Control mechanisms and relationship lifecycle: Implementation for safeguarding specific investments and developing commitment. J. Mark. Res. 2000, 37, 227–245. [Google Scholar] [CrossRef]
- Alqahtani, N.; Uslay, C. Entrepreneurial marketing and firm performance: Synthesis and conceptual development. J. Bus. Res. 2020, 113, 62–71. [Google Scholar] [CrossRef]
- Crick, J.M.; Karami, M.; Crick, D. The impact of the interaction between an entrepreneurial marketing orientation and coopetition on business performance. Int. J. Entrep. Behav. Res. 2021, 27, 1423–1447. [Google Scholar] [CrossRef]


| Entrepreneurial Marketing Dimensions | Definition | Components |
|---|---|---|
| Entrepreneurial Orientation | The attitude of a business toward risk-taking and the ability to respond to opportunities in a driven manner. |
|
| Customer Orientation | Focusing on the customer as the center and closely connecting with them to meet their needs and desires. |
|
| Innovation Orientation | Actively seeking new opportunities in ways different from the past and using unique methods to solve customer problems. |
|
| Market Orientation | Understanding the market to integrate market information with internal processes, differentiating from competitors, and satisfying diverse customer needs. |
|
| Code | Age | Time in Taiwan (Years) | Education |
|---|---|---|---|
| P1 | 35 | 12 | High school |
| P2 | 30 | 11 | College |
| P3 | 48 | 23 | Middle school |
| P4 | 35 | 15 | College |
| P5 | 40 | 18 | Middle school |
| P6 | 41 | 17 | Middle school |
| P7 | 38 | 8 | College |
| P8 | 39 | 7 | High school |
| P9 | 52 | 25 | College |
| P10 | 50 | 18 | High school |
| P11 | 45 | 20 | College |
| P12 | 38 | 15 | High school |
| P13 | 29 | 9 | College |
| P14 | 35 | 12 | College |
| P15 | 37 | 12 | College |
| P16 | 43 | 20 | Middle school |
| P17 | 41 | 8 | College |
| P18 | 40 | 15 | Middle school |
| P19 | 38 | 15 | Middle school |
| P20 | 37 | 17 | Middle school |
| P21 | 31 | 10 | High school |
| P22 | 29 | 8 | College |
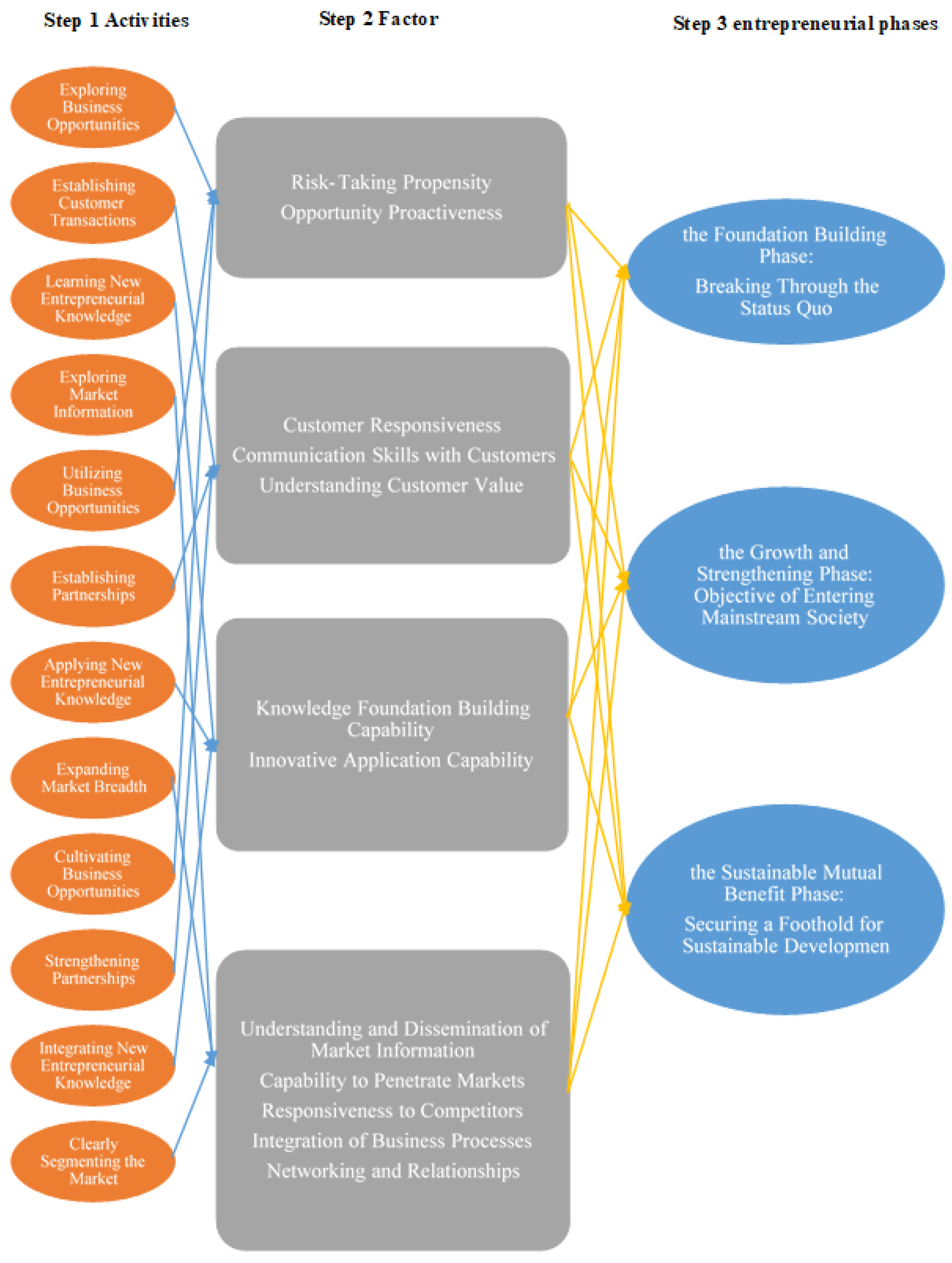
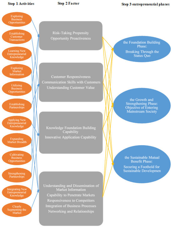
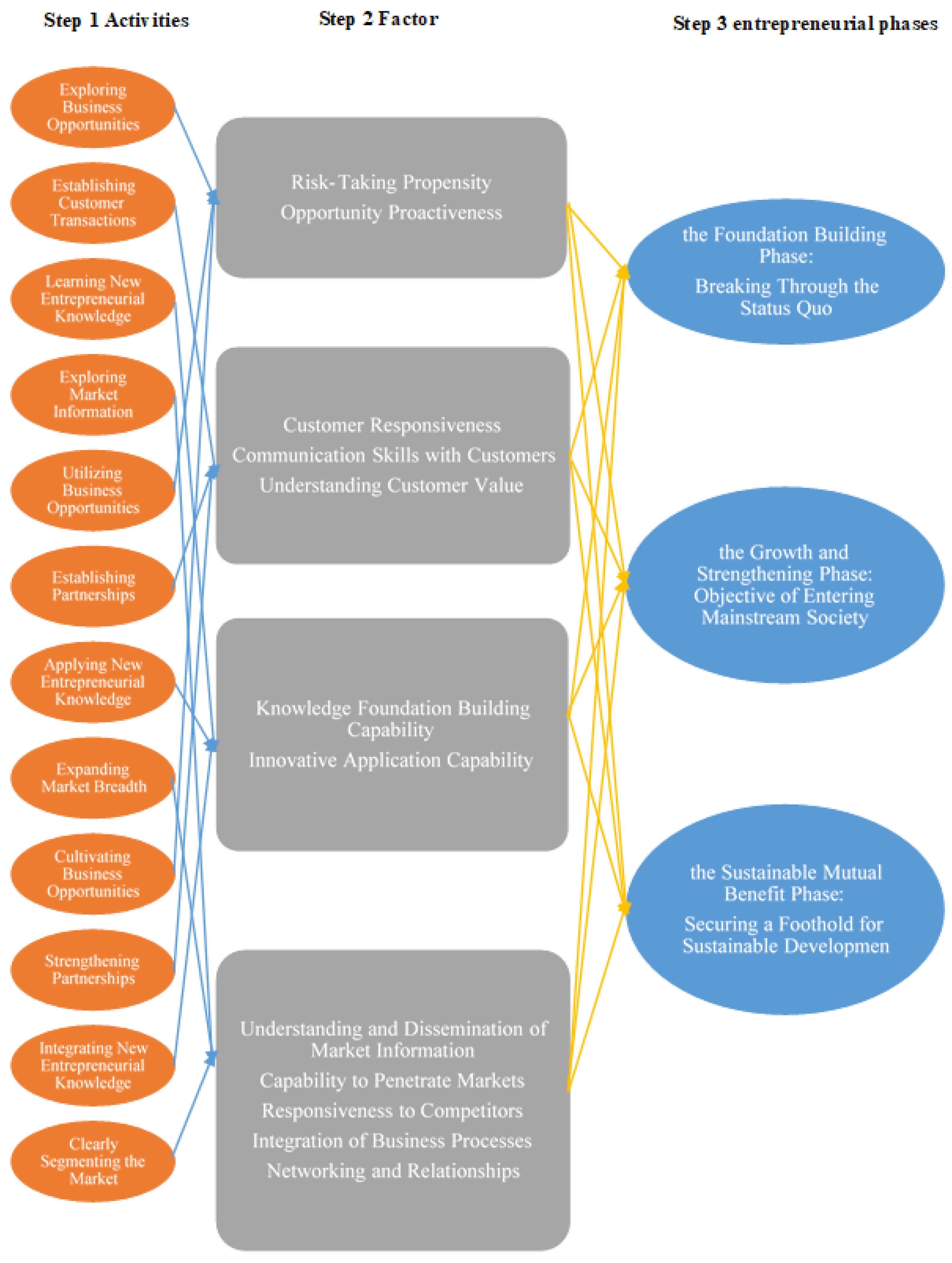
| Three Entrepreneurial Phases | Entrepreneurial Marketing Dimensions | Entrepreneurial Marketing Activities |
|---|---|---|
| The foundation building phase | Entrepreneurial orientation | Exploring business opportunities |
| Customer orientation | Establishing customer transactions | |
| Innovation orientation | Learning new entrepreneurial knowledge | |
| Market orientation | Exploring market information | |
| The growth and strengthening phase | Entrepreneurial orientation | Utilizing business opportunities |
| Customer orientation | Establishing partnerships | |
| Innovation orientation | Applying new entrepreneurial knowledge | |
| Market orientation | Expanding market breadth | |
| The sustainable mutual benefit phase | Entrepreneurial orientation | Cultivating business opportunities |
| Customer orientation | Strengthening partnerships | |
| Innovation orientation | Integrating new entrepreneurial knowledge | |
| Market orientation | Clearly segmenting the market |
| Stage | Factor | Entrepreneurial Marketing Activities across Four Dimensions |
|---|---|---|
| Entrepreneurial Orientation (Exploring Business Opportunities) | Risk-Taking Propensity: New immigrants, unfamiliar with entrepreneurship in a foreign country, consider their personal circumstances and available resources. They believe they can undertake business risks in a new environment and remain optimistic about the future. |
|
| Opportunity Proactiveness: Immigrants harness and utilize networks and resources from their home country or host country to facilitate the development of their ventures. |
| |
| Customer Orientation (Establishing Customer Transactions) | Customer Responsiveness: Immigrants begin their search for customers among friends, family, or within their previous social circles to cultivate a basic customer base. |
|
| Communication Skills with Customers: Immigrants primarily use their everyday social circles or previous life circles as a basis to spark consumer interest in their products, subsequently establishing transactional relationships. |
| |
| Understanding Customer Value: Immigrants often start with services in a foreign land, using emotional nostalgia to persuade consumers or highlighting exotic features as selling points to attract local consumers. |
| |
| Innovation Orientation (Learning New Entrepreneurial Knowledge) | Knowledge Foundation Building Capability: Immigrants effectively utilize their previous knowledge and even import resources from their home countries to build foundational capabilities for entrepreneurship. |
|
| Innovative Application Capability: Immigrants begin to experiment with new methods of work or lifestyles and learn the language, culture, and regulations of Taiwan, constructing basic capabilities for entrepreneurship. |
| |
| Market Orientation (Exploring Market Information) | Understanding and Dissemination of Market Information: Through shared immigrant status, information about the market is disseminated and obtained. |
|
| Capability to Penetrate Markets: Expanding market capabilities through the networks of friends and family. |
| |
| Responsiveness to Competitors: Adopting a more conservative approach to avoid competitors or focusing on discounts. |
| |
| Integration of Business Processes: Mostly individual or family businesses, with unclear division of labor and processes. |
| |
| Networking and Relationships: Primarily spreading through networks of friends and family. |
|
| Stage | Factor | Entrepreneurial Marketing Activities across Four Dimensions |
|---|---|---|
| Entrepreneurial Orientation (Utilizing Business Opportunities) | Risk-Taking Propensity: Immigrants, when facing their core customer base, believe that leveraging the achievements accumulated in the early stages can propel their business to a higher level, and thus are willing to expand their operations or formally establish a company. |
|
| Opportunity Proactiveness: Aligning with the market trends of mainstream society and combining personal past experiences to engage in actions beneficial to customers, thereby fulfilling their potential needs. |
| |
| Customer Orientation (Establishing Partnerships) | Customer Responsiveness: Immigrants are capable of communicating with the majority of consumers, distinguishing between local and non-local differences. |
|
| Communication Skills with Customers: Immigrants are able to understand the customs and culture of the host country, establishing relationships with different types of customers. |
| |
| Understanding Customer Value: Immigrants pay attention to customers’ thoughts and attitudes, starting from a consumer mindset to improve their business. |
| |
| Innovation Orientation (Applying New Entrepreneurial Knowledge) | Knowledge Foundation Building Capability: Immigrants construct basic work processes and procedures, formalizing their past work processes. |
|
| Innovative Application Capability: Immigrants engage in continuous learning of new business knowledge and skills, communicating with customers to enhance consumer attraction to immigrant entrepreneurial products or services. |
| |
| Market Orientation (Expanding Market Breadth) | Understanding and Dissemination of Market Information: Immigrants have grasped an overview of the host country’s market, obtaining and disseminating market information from mainstream society. |
|
| Capability to Penetrate Markets: Immigrants attract more consumers by organizing online or offline events around mainstream societal activities and festivals. |
| |
| Responsiveness to Competitors: Immigrants begin to adjust their business models to expand their customer base and create differentiation. |
| |
| Integration of Business Processes: Immigrants effectively utilize their experiences, combining the business with resources from the host country to integrate operational processes. |
| |
| Networking and Relationships: Gradually integrating into the networks of the host country. |
|
| Stage | Factor | Entrepreneurial Marketing Activities across Four Dimensions |
|---|---|---|
| Entrepreneurial Orientation (Cultivating Business Opportunities) | Risk-Taking Propensity: When facing difficulties in entrepreneurial management, immigrants believe that leveraging past successful experiences can help overcome challenges and thereby strengthen their conviction in steady management. |
|
| Opportunity Proactiveness: Immigrants adeptly exploit the customs, festivals, and activities of both their home country and host country to successfully develop a brand image distinct from that of host country enterprises. |
| |
| Customer Orientation (Strengthening Partnerships) | Customer Responsiveness: Immigrants have developed the capacity to deepen connections, thoroughly understanding consumer needs and suggestions, and providing feedback. |
|
| Communication Skills with Customers: Immigrants utilize digital technology to solidify consumer relationships, with no significant difference from local Taiwanese enterprises. |
| |
| Understanding Customer Value: Capable of conducting differentiated marketing according to the type and nature of customers. |
| |
| Innovation Orientation (Integrating New Entrepreneurial Knowledge) | Knowledge Foundation Building Capability: Immigrants are capable of sharing knowledge and experience among themselves and their members, not only enhancing business management practices but also constructing sustainable business models. |
|
| Innovative Application Capability: Immigrants internalize learned knowledge and practical experience, employing new techniques or attitudes to realize their business values. |
| |
| Market Orientation (Clearly Segmenting the Market) | Understanding and Dissemination of Market Information: Gradually becoming a well-known brand in the market through accumulated reputation and leveraging digital communities for faster dissemination. |
|
| Capability to Penetrate Markets: Utilizing past management achievements, marketing strategies, and online communities, while actively expanding overseas. |
| |
| Responsiveness to Competitors: Segmenting the market, promoting the brand, and adopting more flexible business strategies. |
| |
| Integration of Business Processes: Keeping up with digital transformation, actively managing suppliers, employees, importers, and customers. |
| |
| Networking and Relationships: Having established a professional image, becoming a word-of-mouth business. |
|
Disclaimer/Publisher’s Note: The statements, opinions and data contained in all publications are solely those of the individual author(s) and contributor(s) and not of MDPI and/or the editor(s). MDPI and/or the editor(s) disclaim responsibility for any injury to people or property resulting from any ideas, methods, instructions or products referred to in the content. |
© 2024 by the author. Licensee MDPI, Basel, Switzerland. This article is an open access article distributed under the terms and conditions of the Creative Commons Attribution (CC BY) license (https://creativecommons.org/licenses/by/4.0/).
Share and Cite
Chen, Y.-H. The Innovative Entrepreneurial Marketing Journey and Sustainable Development of Southeast Asian Immigrants. Sustainability 2024, 16, 2815. https://doi.org/10.3390/su16072815
Chen Y-H. The Innovative Entrepreneurial Marketing Journey and Sustainable Development of Southeast Asian Immigrants. Sustainability. 2024; 16(7):2815. https://doi.org/10.3390/su16072815
Chicago/Turabian StyleChen, Yu-Heng. 2024. "The Innovative Entrepreneurial Marketing Journey and Sustainable Development of Southeast Asian Immigrants" Sustainability 16, no. 7: 2815. https://doi.org/10.3390/su16072815
APA StyleChen, Y.-H. (2024). The Innovative Entrepreneurial Marketing Journey and Sustainable Development of Southeast Asian Immigrants. Sustainability, 16(7), 2815. https://doi.org/10.3390/su16072815
