The Effects of Urbanization on Urban Land Green Use Efficiency of Yangtze River Delta Urban Agglomeration: Mechanism from the Technological Innovation
Abstract
1. Introduction
2. Literature Review
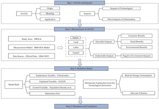
2.1. ULGUE
2.2. Impact of Urbanization on ULGUE
2.3. Mechanisms for the Impact of Technological Innovation
2.4. Research Framework
3. Study Area, Data and Methodology
3.1. Study Area
3.2. Data Source
3.3. Measure Model for ULGUE
3.4. Mediation Model
4. Results
4.1. Direct Impact of Urbanization on ULGUE
4.2. Impact of Urbanization on Technological Innovation
4.3. Robustness Tests
4.4. Impact Mechanism of Technological Innovation
5. Discussion
5.1. ULGUE in YRDUA
5.2. Relationship between ULGUE and Demographic Urbanization
5.3. Application and Expansion of the Technological Innovations
6. Conclusions
- Urbanization has a significant positive impact on the efficiency of urban green land use. Combined with the theoretical analysis of the influence of urbanization on UL-GUE, it can be inferred that the improvement of social and economic benefits brought by urbanization in the YRDUA is greater than its negative impact on land use. In this process, technological innovation restrains energy consumption and environmental pollution;
- Urbanization has a significant and strong positive impact on three types of technological innovation. The introduction of foreign investment, the expansion of built-up areas, the granting of industrial land, and the increasing of transportation levels have a significant positive impact, while population density has a significant and larger negative impact on technological innovation;
- Three kinds of technological innovation play a significant role in promoting the process of urbanization to increase the efficiency of urban land green use. The first mechanism of technological innovation is to alleviate the environmental pressure brought about by the increase in energy demand due to urbanization. Green technological innovation can reduce energy consumption and pollution per unit; digital technological innovation enhances the use of alternative energy; and transportation technological innovation eases the pollution caused by congestion. Secondly, it eases the urban problem caused by land expansion and improves the green efficiency of land in the surrounding areas. In this process, digital technological innovation promotes information integration and exchange, and transportation technological innovation improves the efficiency of transportation and eases the cost of expansion.
Policy Implications
Author Contributions
Funding
Data Availability Statement
Conflicts of Interest
References
- UN Habitat. World Cities Report 2022: Envisaging the Future of Cities [EB/OL]. 2020. Available online: https://unhabitat.org/wcr/ (accessed on 23 July 2023).
- UN Habitat. World Cities Report 2022: Urban Planning for City Leaders [EB/OL]. 2020. Available online: https://urban-planning-for-city-leaders (accessed on 23 July 2023).
- Deng, X.; Huang, J.; Rozelle, S.; Zhang, J.; Li, Z. Impact of urbanization on cultivated land changes in China. Land Use Policy 2015, 45, 1–7. [Google Scholar] [CrossRef]
- Long, H. Land use policy in China: Introduction. Land Use Policy 2014, 40, 1–5. [Google Scholar] [CrossRef]
- Zhu, X.; Li, Y.; Zhang, P.; Wei, Y.; Zheng, X.; Xie, L. Temporal–spatial characteristics of urban land use efficiency of China’s 35mega cities based on DEA: Decomposing technology and scale efficiency. Land Use Policy 2019, 88, 104083. [Google Scholar] [CrossRef]
- Xinhua News Agency. Promote Green Development and Harmonious Coexistence between Man and Nature. 2021. Available online: https://www.mee.gov.cn/ywdt/szyw/202210/t20221017_996717.shtml (accessed on 13 March 2024).
- Hu, B.X.; Li, J.; Kuang, B. Evolution Characteristics and Influencing Factors of Urban Land Use Efficiency Difference under the Concept of Green Development. Econ. Geogr. 2018, 38, 183–189. [Google Scholar]
- Sun, Y.; Jia, Z.; Chen, Q.; Na, H. Spatial Pattern and Spillover Effects of the Urban Land Green Use Efficiency for the Lanzhou-Xining Urban Agglomeration of the Yellow River Basin. Land 2023, 12, 59. [Google Scholar] [CrossRef]
- Xu, B.; Sun, Y. The Impact of Industrial Agglomeration on Urban Land Green Use Efficiency and Its Spatio-Temporal Pattern: Evidence from 283 Cities in China. Land 2023, 12, 824. [Google Scholar] [CrossRef]
- Xie, H. Analyzing the green efficiency of arable land use in China. Technol. Forecast. Soc. Chang. 2018, 133, 15028. [Google Scholar] [CrossRef]
- Song, Y.; Yeung, G.; Zhu, D.; Xu, Y.; Zhang, L. Efficiency of urban land use in China’s resource-based cities, 2000–2018. Land Use Policy 2022, 115, 106009. [Google Scholar] [CrossRef]
- Liu, Z.; Lai, B.; Wu, S.; Liu, X.; Liu, Q.; Ge, K. Growth Targets Management, Regional Competition and Urban Land Green Use Efficiency According to Evidence from China. Int. J. Environ. Res. Public Health 2022, 19, 6250. [Google Scholar] [CrossRef] [PubMed]
- Su, H.; Yang, S. Spatio-Temporal Urban Land Green Use Efficiency under Carbon Emission Constraints in the Yellow River Basin, China. Int. J. Environ. Res. Public Health 2022, 19, 12700. [Google Scholar] [CrossRef]
- Bai, Y.; Deng, X.; Jiang, S.; Zhang, Q.; Wang, Z. Exploring the relationship between urbanization and urban eco-efficiency: Evidence from prefecture-level cities in China. J. Clean. Prod. 2018, 195, 1487–1496. [Google Scholar] [CrossRef]
- Zeng, L. The Driving Mechanism of Urban Land Green Use Efficiency in China Based on the EBM Model with Undesirable Outputs and the Spatial Dubin Model. Int. J. Environ. Res. Public Health 2022, 19, 10748. [Google Scholar] [CrossRef] [PubMed]
- Fisher-Vanden, K.; Jefferson, G.H.; Liu, H.; Tao, Q. What is driving China’s decline in energy intensity? Resour. Energy Econ. 2004, 26, 77–97. [Google Scholar] [CrossRef]
- Liu, F.; Liu, C. Regional disparity, spatial spillover effects of urbanisation and carbon emissions in China. J. Clean. Prod. 2019, 241, 118226. [Google Scholar] [CrossRef]
- Yang, Y.; Yu, D. Impact of technological innovation on CO2 emissions and emissions trend prediction on ‘New Normal’ economy in China. Atmos. Pollut. Res. 2018, 10, 152–161. [Google Scholar] [CrossRef]
- Xie, H.L.; Wang, W. Exploring the spatial-temporal disparities of urban land use economic efficiency in China and its influencing factors under environmental constraints based on a sequential slacks-based model. Sustainability 2015, 7, 10171–10190. [Google Scholar] [CrossRef]
- Jin, G.; Li, Z.H.; Deng, X.Z.; Yang, J.; Chen, D.D.; Li, W.Q. An analysis of spatiotemporal patterns in Chinese agricultural productivity between 2004 and 2014. Ecol. Indic. 2018, 105, 591–600. [Google Scholar] [CrossRef]
- Li, J.; Hu, B.; Kuang, B.; Chen, D. Measuring of urban land use efficiency and its dynamic development in China. Econ. Geogr. 2017, 37, 162–167. (In Chinese) [Google Scholar]
- William, G.A.; Dirgha, J. Social organization, population, and land use. Am. J. Sociol. 2011, 17, 209–258. [Google Scholar]
- Tan, S.; Hu, B.; Kuang, B.; Zhou, M. Regional differences and dynamic evolution of urban land green use efficiency within the Yangtze River Delta, China. Land Use Policy 2021, 106, 105449. [Google Scholar] [CrossRef]
- Müller, D.; Munroe, D.K. Current and future challenges in land-use science. J. Land Use Sci. 2014, 9, 133–142. [Google Scholar] [CrossRef]
- Larsen, T.A.; Hoffmann, S.; Luthi, C.; Truffer, B.; Maurer, M. Emerging solutions to the water challenges of an urbanizing world. Science 2016, 352, 928–933. [Google Scholar] [CrossRef] [PubMed]
- Sadorsky, P. The effect of urbanization on CO2 emissions in emerging economies. Energy Econ. 2014, 41, 147–153. [Google Scholar] [CrossRef]
- Foley, J.A.; DeFries, R.; Asner, G.P.; Barford, C. Global consequences of land use. Science 2005, 309, 570–574. [Google Scholar] [CrossRef]
- Xie, X.; Fang, B.; Xu, H.; He, S.; Li, X. Study on the coordinated relationship between urban land use efficiency and ecosystem health in China. Land Use Policy 2021, 102, 105235. [Google Scholar] [CrossRef]
- Glaeser, E.; Kahn, M. The greenness of cities: Carbon dioxide emissions and urban development. J. Urban Econ. 2010, 67, 404–418. [Google Scholar] [CrossRef]
- McCarty, J.; Kaza, N. Urban form and air quality in the United States. Landsc. Urban Plan. 2015, 139, 168–179. [Google Scholar] [CrossRef]
- Long, H.; Tang, G.; Li, X.; Heilig, G.K. Socio-economic driving forces of land-use change in Kunshan, the Yangtze River Delta economic area of China. J. Environ. Manag. 2007, 83, 351–364. [Google Scholar] [CrossRef]
- Liu, Y.S.; Li, J.T.; Yang, Y.Y. Strategic adjustment of land use policy under the economic transformation. Land Use Policy 2018, 74, 5–14. [Google Scholar] [CrossRef]
- Bagheri, B.; Tousi, S.N. An explanation of urban sprawl phenomenon in Shiraz Metropolitan Area (SMA). Cities 2017, 73, 71–90. [Google Scholar] [CrossRef]
- Liu, Y.S.; Zhang, Z.W.; Zhou, Y. Efficiency of construction land allocation in China: An econometric analysis of panel data. Land Use Policy 2018, 74, 261–272. [Google Scholar] [CrossRef]
- Lu, X.; Ke, S. Evaluating the effectiveness of sustainable urban land use in China from the perspective of sustainable urbanization. Habitat Int. 2018, 77, 90–98. [Google Scholar] [CrossRef]
- Rafiq, S.; Salim, R.; Nielsen, I. Urbanization, openness, emissions and energy intensity: A study of increasingly urbanized emerging economies. Energy Econ. 2016, 56, 20–28. [Google Scholar] [CrossRef]
- Hasselmann, F.; Csaplovics, E.; Falconer, I.; Bürgi, M.; Hersperger, A.M. Technological driving forces of LUCC: Conceptualization, quantification, and the example of urban power distribution networks. Land Use Policy 2010, 27, 628–637. [Google Scholar] [CrossRef]
- Cumbers, A.; MacKinnon, D. Introduction: Clusters in urban and regional development. Urban Stud. 2004, 41, 959–969. [Google Scholar] [CrossRef]
- Duranton, G.; Puga, D. Micro-foundations of urban agglomeration economies. In Handbook of Regional and Urban Economics; Elsevier: Amsterdam, The Netherlands, 2004; Volume 4. [Google Scholar]
- Yang, K.; Zhong, T.; Zhang, Y.; Wen, Q. Total factor productivity of urban land use in China. Growth Chang. 2020, 51, 1784–1803. [Google Scholar] [CrossRef]
- Mensah, C.N.; Long, X.; Boamah, K.B.; Bediako, I.A.; Dauda, L.; Salman, M. The effect of innovation on CO2 emissions of OCED countries from 1990 to 2014. Environ. Sci. Pollut. Res. 2018, 25, 29678–29698. [Google Scholar] [CrossRef] [PubMed]
- Peng, C.; Song, M.; Han, F. Urban economic structure, technological externalities, and intensive land use in China. J. Clean. Prod. 2017, 152, 47–62. [Google Scholar] [CrossRef]
- Lindmark, M. An EKC-pattern in historical perspective: Carbon dioxide emissions, technology, fuel prices and growth in Sweden 1870–1997. Ecol. Econ. 2002, 42, 333–347. [Google Scholar] [CrossRef]
- Acemoglu, D.; Restrepo, P. The race between man and machine: Implications of technology for growth, factor shares, and employment. Am. Econ. Rev. 2018, 108, 1488–1542. [Google Scholar] [CrossRef]
- Acemoglu, D.; Aghion, P.; Bursztyn, L.; Hemous, D. The environment and directed technical change. Am. Econ. Rev. 2012, 102, 131–166. [Google Scholar] [CrossRef] [PubMed]
- Lema, A.; Lema, R. Low-carbon innovation and technology transfer in latecomer countries: Insights from solar PV in the clean development mechanism. Technol. Forecast. Soc. Chang. 2016, 104, 223–236. [Google Scholar] [CrossRef]
- Cai, W.G.; Li, G.P. The drivers of eco-innovation and its impact on performance: Evidence from China. J. Clean. Prod. 2018, 176, 110–118. [Google Scholar] [CrossRef]
- Chen, J.; Gao, M.; Mangla, S.K.; Song, M.; Wen, J. Effects of technological changes on China’s carbon emissions. Technol. Forecast. Soc. Chang. 2020, 153, 119938. [Google Scholar] [CrossRef]
- Ghobakhloo, M. Industry 4.0, Digitization, and Opportunities for Sustainability. J. Clean. Prod. 2020, 252, 119869. [Google Scholar] [CrossRef]
- Wang, L.; Chen, Y.; Ramsey, T.S.; Hewings, G.J.D. Will researching digital technology really empower green development? Technol. Soc. 2021, 66, 101638. [Google Scholar] [CrossRef]
- Cairncross, F. The Death of Distance; Harvard Business Review Press: Cambridge, MA, USA, 1997. [Google Scholar]
- Kii, M.; Moeckel, R.; Thill, J.C. Land use, transport, and environment interactions: WCTR 2016 contributions and future research directions. Comput. Environ. Urban Syst. 2019, 77, 101335. [Google Scholar] [CrossRef]
- Zhao, P.; Hu, H. Geographical patterns of traffic congestion in growing megacities big data analytics from Beijing. Cities 2019, 92, 164–174. [Google Scholar] [CrossRef]
- Heinonen, J.; Junnila, S. Implications of urban structure on carbon consumption in metropolitan areas. Environ. Res. Lett. 2011, 6, 014018. [Google Scholar] [CrossRef]
- Yu, H.; Stuart, A.L. Impacts of compact growth and electric vehicles on future air quality and exposures may be mixed. Sci. Total Environ. 2017, 576, 148–158. [Google Scholar] [CrossRef]
- Rainald, B. Public transport and urban pollution. Reg. Sci. Urban Econ. 2019, 77, 356–366. [Google Scholar] [CrossRef]
- Lee, K.; Min, B. Green R&D for eco-innovation and its impact on carbon emissions and firm performance. J. Clean. Prod. 2015, 108, 534–542. [Google Scholar]
- Cheng, Y.; Loo BP, Y.; Vickerman, R. High-speed rail networks, economic integration and regional specialisation in China and Europe. Travel Behav. Soc. 2015, 2, 1–14. [Google Scholar] [CrossRef]
- Wang, Z.; Wang, X.; Liang, L. Green economic efficiency in the Yangtze River Delta: Spatiotemporal evolution and influencing factors. Evol. Influ. Factors 2019, 5, 20–35. [Google Scholar] [CrossRef]
- Aparicio, J.; Ortiz, L.; Pastor, J.T. Measuring and decomposing profit inefficiency through the Slacks-Based Measure. Eur. J. Oper. Res. 2017, 260, 650–654. [Google Scholar] [CrossRef]
- Fukuyama, H.; Weber, W.L. A directional slacks-based measure of technical inefficiency. Socio-Econ. Plan. Sci. 2009, 43, 274–287. [Google Scholar] [CrossRef]
- Zhao, Z.; Bai, Y.; Wang, G.; Chen, J.; Yu, J.; Liu, W. Land eco-efficiency for newtype urbanization in the Beijing-Tianjin-Hebei Region. Technol. Forecast. Soc. Chang. 2018, 137, 19–26. [Google Scholar] [CrossRef]
- Wen, Z.; Fang, J.; Xie, J.; Ouyang, J. Methodological research on mediation effects in China’s mainland. Adv. Psychol. Sci. 2022, 30, 1692–1702. [Google Scholar] [CrossRef]
- Baron, R.M.; Kenny, D.A. The moderator-mediator variable distinction in social psychological research: Conceptual, strategic, and statistical considerations. J. Personal. Soc. Psychol. 1986, 51, 1173–1182. [Google Scholar] [CrossRef] [PubMed]
- Wu, M.; Cao, J.; Mao, J. Local Public Debt and Enterprise Total Factor Productivity: Effect and Mechanism. J. Econ. Res. 2022, 01, 107–121. [Google Scholar]
- Ge, K.; Zou, S.; Ke, S.G.; Chen, D.L. Does Urban Agglomeration Promote Urban Land Green Use Efficiency? Take the Yangtze River Economic Zone of China as an Example. Sustainability 2021, 13, 10527. [Google Scholar] [CrossRef]
- Tzeng, G.H.; Lin, C.W.; Opricovic, S. Multi-criteria analysis of alternative-fuel buses for public transportation. Energy Policy 2005, 33, 1373–1383. [Google Scholar] [CrossRef]
- Steinhilber, S.; Wells, P.; Thankappan, S. Socio-technical inertia: Understanding the barriers to electric vehicles. Energy Policy 2013, 60, 531–539. [Google Scholar] [CrossRef]
- Yu, J.; Zhou, K.; Yang, S. Land use efficiency and influencing factors of urban agglomerations in China. Land Use Policy 2019, 88, 104143. [Google Scholar] [CrossRef]
- Melia, S.; Parkhurst, G.; Barton, H. The paradox of intensification. Transp. Policy 2011, 18, 46–52. [Google Scholar] [CrossRef]
- Namdeo, A.; Goodman, P.; Mitchell, G.; Hargreaves, A.; Echenique, M. Land-use, transport and vehicle technology futures: An air pollution assessment of policy combinations for the Cambridge Sub-Region of the UK. Cities 2019, 89, 296–307. [Google Scholar] [CrossRef]
- Srinivasan, V.; Seto, K.C.; Emerson, R.; Gorelick, S.M. Gorelick The impact of urbanization on water vulnerability: A coupled human– environment system approach for Chennai, India. Glob. Environ. Chang. 2013, 23, 229–239. [Google Scholar] [CrossRef]
- Jahanger, A.; Usman, M.; Murshed, M.; Mahmood, H.; Balsalobre-Lorente, D. The linkages between natural resources, human capital, globalization, economic growth, financial development, and ecological footprint: The moderating role of technological innovations. Resour. Policy 2022, 76, 102569. [Google Scholar] [CrossRef]
- Kabisch, N.; Haase, D. Green spaces of European cities revisited for 1990–2006. Landsc. Urban Plan. 2013, 110, 113–122. [Google Scholar] [CrossRef]
- Wolch, J.R.; Byrne, J.; Newell, J.P. Urban green space, public health, and environmental justice: The challenge of making cities ‘just green enough’. Landsc. Urban Plan. 2014, 125, 234–244. [Google Scholar] [CrossRef]



| Province (Municipality) | Cities |
|---|---|
| Shanghai | Shanghai |
| Jiangsu | Nanjing, Wuxi, Changzhou, Suzhou, Nantong, Yancheng, Yangzhou, Zhenjiang, and Taizhou |
| Zhejiang | Hangzhou, Ningbo, Jiaxing, Huzhou, Shaoxing, Jinhua, Zhoushan, and Taizhou |
| Anhui | Hefei, Wuhu, Maanshan, Tongling, Anqing, Chuzhou, Chizhou, and Xuancheng |
| Meaning of the Indicator | Content of the Indicator | References | ||
|---|---|---|---|---|
| Inputs | Land | Urban built-up land area | Zhu et al. (2019) [5] | |
| Labor | Population employed in secondary and tertiary industries | |||
| Capital | Capital investment | |||
| Outputs | Desired outputs | Economic benefits | Value added from secondary and tertiary industries | Su, H. and Yang, Shuo (2022) [13] |
| Social benefits | Wage level | |||
| Environmental benefits | Urban green coverage rate | |||
| Undesired outputs | Negative environmental impact | Wastewater, industrial SO2, and industrial fume and dust emissions | Liu et al. (2022) [12] | |
| Variable | Obs | Mean | Std. Dev. | Min | Max |
|---|---|---|---|---|---|
| ULGUE | 364 | 1.017 | 0.078 | 0.71 | 1.431 |
| Purban | 364 | 0.426 | 0.226 | 0.113 | 1 |
| Gtech | 364 | 3.519 | 4.108 | 0.012 | 21.259 |
| Dtech | 364 | 1.823 | 1.344 | 0 | 8.57 |
| Ttech | 364 | 0.933 | 0.44 | 0.109 | 2.507 |
| Density | 364 | 0.011 | 0.006 | 0.003 | 0.037 |
| Fdi | 364 | 0.08 | 0.063 | 0.006 | 0.442 |
| Buarea | 364 | 0.108 | 0.076 | 0.008 | 0.602 |
| Road | 364 | 0.017 | 0.012 | 0.001 | 0.078 |
| Pubexp | 364 | 28.06 | 19.508 | 8.29 | 97.835 |
| Lansuse | 364 | 0.523 | 0.132 | 0.153 | 0.985 |
| Variable | ULGUE | ||
|---|---|---|---|
| OLS(1) | FE(2) | RE(3) | |
| Purban | 0.045 ** | 0.14 | 0.048 ** |
| (2.33) | (1.53) | (2.36) | |
| Density | −0.392 | −10.218 ** | −0.603 |
| (−0.26) | (−2.76) | (−0.39) | |
| Fdi | 0.024 | 0.222 * | 0.026 |
| (0.60) | (1.76) | (0.62) | |
| Buarea | −0.037 | 0.587 | −0.017 |
| (−0.26) | (2.30) | (−0.12) | |
| Road | 0.771 | −0.4 | 0.722 |
| (1.07) | (−0.44) | (1.03) | |
| Pubexp | 0 | 0 | 0 |
| (0.39) | (0.81) | (0.42) | |
| Lansuse | 0.038 | 0.074 * | 0.04 |
| (1.48) | (2.02) | (1.55) | |
| Constant | 0.969 *** | 0.944 ** | 0.968 *** |
| (38.88) | (15.92) | (38.55) | |
| R-squared | 0.017 | 0.033 | 0.017 |
| F-test | 2.852 | 1.626 | |
| Variable | Gtech | Dtech | Ttech | ||||||
|---|---|---|---|---|---|---|---|---|---|
| OLS(4) | FE(5) | RE(6) | OLS(7) | FE(8) | RE(9) | OLS(10) | FE(11) | RE(12) | |
| Purban | 3.048 * | 9.128 ** | 5.518 ** | 3.372 *** | 5.304 *** | 4.388 *** | 0.652 *** | 0.142 *** | 0.137 *** |
| (1.76) | (2.50) | (2.02) | (2.81) | (5.04) | (2.76) | (2.93) | (6.56) | (6.92) | |
| Density | −521.774 *** | −1514.87 *** | −784.662 *** | −36.506 | −243.847 *** | −158.778 *** | −41.43 *** | −23.552 *** | −19.789 *** |
| (−2.80) | (−10.24) | (−3.37) | (−0.89) | (−5.72) | (−3.37) | (−2.83) | (−6.84) | (−6.96) | |
| Fdi | 2.937 | 10.334 ** | 0.714 | 2.783 * | 9.056 *** | 6.635 *** | 0.977 * | 0.106 | 0.067 |
| (0.52) | (2.05) | (0.09) | (1.77) | (6.25) | (3.25) | (1.84) | (1.11) | (0.75) | |
| Buarea | 18.535 | 68.31 *** | 32.41 *** | 1.197 | 13.714 *** | 9.056 *** | 4.948 *** | 1.384 *** | 1.03 *** |
| (1.57) | (6.7) | (2.60) | (0.40) | (4.67) | (2.94) | (3.62) | (6.00) | (4.84) | |
| Road | 167.243 *** | 135.068 *** | 164.151 *** | 19.841 | −1.138 | 4.907 | 0.684 | 1.599 * | 1.73 ** |
| (2.91) | (3.70) | (2.93) | (1.01) | (−0.11) | (0.37) | (0.10) | (1.94) | (2.13) | |
| Pubexp | −0.014 | −0.013 | −0.018 | 0.028 *** | 0.016 *** | 0.017 *** | −0.004 * | 0 | 0.001 * |
| (−0.78) | (−0.82) | (−1.11) | (3.18) | (3.37) | (2.68) | (−1.78) | (0.61) | (1.75) | |
| Lansuse | −3.585 ** | −1.129 | −2.84 * | −1.908 ** | −0.956 ** | −1.184 | −0.569 *** | −0.056 * | −0.053 |
| (−2.12) | (−0.77) | (−1.79) | (−2.07) | (−2.28) | (−1.54) | (−2.99) | (−1.74) | (−1.62) | |
| Constant | 4.805 ** | 6.201 *** | 5.299 ** | 0.305 | 0.027 | 0.179 | 0.888 *** | 0.167 *** | 0.158 *** |
| (2.43) | (2.62) | (2.57) | (0.46) | (0.04) | (0.31) | (2.98) | (4.78) | (4.42) | |
| R-squared | 0.243 | 0.348 | 0.313 | 0.269 | 0.206 | 0.196 | 0.503 | 0.417 | 0.412 |
| F-test | 14.466 | 25.246 | 4.808 | 12.264 | 17.013 | 33.810 | |||
| Variable | ULGUE | |||||
|---|---|---|---|---|---|---|
| OLS(13) | FE(14) | RE(15) | OLS(16) | FE(17) | RE(18) | |
| Hur | 0.012 | 0.146 *** | 0.037 | |||
| (0.65) | (2.97) | (1.35) | ||||
| Lur | 0.069 *** | 0.355 *** | 0.07 ** | |||
| (3.04) | (4.02) | (3.02) | ||||
| Density | −3.199 * | −10.463 *** | −3.051 * | −0.387 | −11.655 *** | |
| (−1.92) | (−2.68) | (−1.87) | (−0.26) | (−2.89) | ||
| Fdi | 0.001 | 0.23 * | 0.04 | 0.062 | 0.444 *** | 0.059 |
| (0.02) | (1.92) | (0.90) | (1.36) | (3.14) | (1.18) | |
| Buarea | 0.046 | 0.528 ** | 0.065 | −0.053 | 0.614 ** | −0.07 |
| (0.30) | (2.01) | (0.44) | (−0.34) | (2.23) | (−0.71) | |
| Road | 1.016 | −0.446 | 1.045 | 0.9 | −0.453 | 0.841 |
| (1.36) | (−0.46) | (1.46) | (1.15) | (−0.46) | (1.12) | |
| Pubexp | 0 | 0 | 0 | 0 | 0 | 0 |
| (−1.04) | (1.09) | (−0.42) | (0.56) | (1.18) | (0.69) | |
| Lansuse | 0.039 | 0.087 ** | 0.05 * | 0.071 ** | 0.112 *** | 0.074 ** |
| (1.12) | (2.16) | (1.91) | (2.34) | (2.59) | (2.37) | |
| Constant | 1.013 *** | 0.706 *** | 0.982 *** | 0.939 *** | 0.827 *** | 0.936 *** |
| (32.91) | (6.55) | (34.71) | (30.57) | (14.63) | (29.92) | |
| R-squared | 0.015 | 0.06 | 0.019 | 0.031 | 0.081 | 0.12 |
| F-test | 6.308 | 2.757 | 3.472 | 3.828 | ||
Disclaimer/Publisher’s Note: The statements, opinions and data contained in all publications are solely those of the individual author(s) and contributor(s) and not of MDPI and/or the editor(s). MDPI and/or the editor(s) disclaim responsibility for any injury to people or property resulting from any ideas, methods, instructions or products referred to in the content. |
© 2024 by the authors. Licensee MDPI, Basel, Switzerland. This article is an open access article distributed under the terms and conditions of the Creative Commons Attribution (CC BY) license (https://creativecommons.org/licenses/by/4.0/).
Share and Cite
Yang, C.; Huang, J.; Jiao, M.; Yang, Q. The Effects of Urbanization on Urban Land Green Use Efficiency of Yangtze River Delta Urban Agglomeration: Mechanism from the Technological Innovation. Sustainability 2024, 16, 2812. https://doi.org/10.3390/su16072812
Yang C, Huang J, Jiao M, Yang Q. The Effects of Urbanization on Urban Land Green Use Efficiency of Yangtze River Delta Urban Agglomeration: Mechanism from the Technological Innovation. Sustainability. 2024; 16(7):2812. https://doi.org/10.3390/su16072812
Chicago/Turabian StyleYang, Changyong, Jianyuan Huang, Man Jiao, and Qi Yang. 2024. "The Effects of Urbanization on Urban Land Green Use Efficiency of Yangtze River Delta Urban Agglomeration: Mechanism from the Technological Innovation" Sustainability 16, no. 7: 2812. https://doi.org/10.3390/su16072812
APA StyleYang, C., Huang, J., Jiao, M., & Yang, Q. (2024). The Effects of Urbanization on Urban Land Green Use Efficiency of Yangtze River Delta Urban Agglomeration: Mechanism from the Technological Innovation. Sustainability, 16(7), 2812. https://doi.org/10.3390/su16072812

