Next Article in Journal
Examining the Quadratic Impact of Sovereign Environmental, Social, and Governance Practices on Firms’ Profitability: New Insights from the Financial Industry in Gulf Cooperation Council Countries
Previous Article in Journal
Enhancing Sustainability Teaching Competence in Preschool Teacher Education Using Living Labs
 
 
Font Type:
Arial Georgia Verdana
Font Size:
Aa Aa Aa
Line Spacing:
Column Width:
Background:
Article

Innovation and Entrepreneurship in Transition to Sustainability Trajectories: An Activity-Based Conceptual Analytic Framework

by
Emmanuel D. Adamides
Department of Mechanical Engineering & Aeronautics, School of Engineering, University of Patras, 26504 Rion, Greece
Sustainability 2024, 16(7), 2782; https://doi.org/10.3390/su16072782
Submission received: 4 February 2024 / Revised: 17 March 2024 / Accepted: 23 March 2024 / Published: 27 March 2024
(This article belongs to the Special Issue Entrepreneurship, Technology Revolution and Sustainability)

Abstract

As the road to environmental and social sustainability is tied to large-scale systemic transitions, inevitably, sustainable innovation and entrepreneurship should be considered in their context. In this paper, we investigate how entrepreneurial opportunities develop in trajectories of sectoral transitions to sustainability. We adopt a social practice perspective and, based on insights from sectoral systems of innovation, socio-technical systems and activity theory, we develop an activity-based template/framework to represent sectors and their inherent dynamics in a structured and holistic way. The framework allows for the identification of entrepreneurial opportunities in the contradictions that emerge during transitions in the activities of sectors due to internally developed inconsistencies and/or external interventions. Hence, plausible narratives of the anticipated business futures can be constructed. It also surfaces the role of learning and knowledge creation, i.e., innovation, in resolving contradictions, thus creating value and stirring transitions in the direction of sustainability. The case study of the transition of the automobility sector to sustainability is used to test the framework proposed.

1. Introduction

Transitions are large-scale changes (system innovations) in the way societal functions, such as nutrition, health, education, mobility, waste management, etc., are fulfilled [1,2]. Over the last few years, the majority of transitions are in the direction of sustainability and involve technological innovations as enablers and/or supporters of change. In this context, the socio-technical systems approach provides a holistic perspective to study transitions and system innovations [3]. No matter whether a transition to sustainability is triggered by governmental/trans-governmental policies or grassroots initiatives, it involves change and presents opportunities for innovation and entrepreneurship [4,5,6,7,8]. Opportunities may emerge in both the production and the user/application sides of technology and innovations [9,10,11], and may be linked not only to new technologies but also to changes in markets, user practices, policy and cultural meanings [3].
Sustainability transitions are associated with a variety of societal functions and their corresponding (socio-technical) system conceptualizations (natural, infrastructure, sectoral, service, regulatory) [12,13,14]. In all cases, the issue of agency (who initiates transitions and who participates in transitions, taking advantage of the windows of opportunities (WOO) created [15]) has attracted the interest of many scholars [8]. Especially in sectoral (economic) systems that are linked to specific social functions (e.g., food production and nutrition), the interest has been not only in large companies and corporate and institutional entrepreneurship [6] but also in SMEs and grassroots initiatives, as well as NGOs and similar organizations, and the related forms of entrepreneurship [4,7,14,15]. For all forms of entrepreneurship and techno-entrepreneurship, consideration of the structure of sectors and their interaction/coupling with other sectors is necessary for understanding their transition dynamics and the opportunities that they provide for innovation and entrepreneurship [14,16,17,18,19]. In addition, as entrepreneurship plays an important role in, and is stimulated by, transitions to sustainability, opportunity recognition in the fluidity of the transition trajectories becomes an important issue, for which conventional tools seem inadequate [20,21,22].
In this paper, adopting a social practice perspective, we use activity-based analysis (ABA) [23,24] of sectoral socio-technical systems of innovation for analyzing their systemic transition to sustainability. The aim is to identify the opportunities for techno-entrepreneurship that transitions present. Hence, the specific research question that we address is as follows:
RQ:
How do (techno)entrepreneurship opportunities develop in sectoral transition trajectories to sustainability, and how can they be recognized and then exploited by the creation of various forms of entrepreneurial ventures?
To answer the above research question, we initially adopt a practice perspective of socio-technical systems and employ activity theory to represent the structure and the state of sectors. Building on insights from sectoral systems of innovation, socio-technical systems and activity theory, we develop a five-activity framework/template for the representation of sectors of the economy, which we analyze and test through a case study of the transition of the automobility sector to sustainability and the opportunities that it creates for innovation and techno-entrepreneurship.
In activity systems, socio-technical systems’ transition trajectories are represented as sequences of activity state changes. The dynamics of change and inertia can be analyzed by focusing on the development and propagation of contradictions (internally developed inconsistencies and/or externally induced conflictual situations) within and among institutionalized production and use/consumption activities (practices). Should contradictions remain unresolved, the transition would stall or follow ungoverned paths. The resolution of contradictions can be through technological and/or organizational innovations, which present opportunities for (techno)entrepreneurship. So, it becomes of great importance to understand how contradictions develop and how they propagate in socio-technical activity systems.
Clearly, our research is conceptual and methodological, and is based on a qualitative case study using secondary data sources [25]. Following, we first discuss sustainable entrepreneurship and sustainable techno-entrepreneurship opportunity recognition in the context of transitions to sustainability. Then, using insights from the fields of sectoral systems of innovation and socio-technical systems, we formulate the use of activity-based analysis (ABA) for understanding sectoral transition dynamics. Based on this, we then develop an innovative framework for the firm-based representation of sectors/industries as ensembles/templates of five interconnected activities with their immediate context (third-generation activity theory) along the value chain. This template provides a canvas for the identification and characterization of contradictions that develop within activities and between activities, and the techno-entrepreneurial opportunities that each presents. We discuss how the analysis of sectoral dynamics can be performed using this template. We test our framework through a case study of the dynamics of the transition of the (auto)mobility sector toward sustainability, and we discuss the innovation and entrepreneurship opportunities that this transition presents for the stakeholders of the sector. The paper ends by drawing the conclusions of the research effort and by listing the limitations of the research and suggestions for further work.

2. Sectoral Transitions to Sustainability and Entrepreneurial Opportunities

In general, entrepreneurship can be defined as a process involving the discovery, creation and exploitation of opportunities for the creation or appropriation of value stemming from products, services, production and delivery processes, as well as novel organizational schemes and innovative business models. Lately, the objective of these future outcomes includes the sustainability of the natural and/or communal environment in the form of sustainable entrepreneurship [26]. At the same time, in the era of rapid technological developments, entrepreneurship is closely associated to technological innovation, and hence techno-entrepreneurship has become the major driver of value creation in the economy [27,28].
At a different level, as was already indicated, transitions to sustainability are system-wide long-term changes observed in different societal domains (economy and social processes) for reaching a more sustainable future. They involve and affect economic agents, individuals and organizations, and are usually related to technology. Transitions may be triggered by entrepreneurial activity—in parallel with macro-level policy interventions—while at the same time may provide opportunities for entrepreneurship. Techno-entrepreneurship in the trajectories of transitions to sustainability aims at taking advantage of the fluid environment and the contradictory situations that develop between the old state of things and the new situations that arise, or are sought for, by providing products and/or services that facilitate their resolution in the direction of a sustainable economy. In such a context, the recognition of opportunities for techno-entrepreneurial action is of major importance [29,30].
Opportunities are formed from ideas that are transformed to concepts, which are later validated through information gathering. Opportunity recognition is a cognitive process that depends, in addition to the entrepreneurs’ creativity and idiosyncratic processes, on what Wiklund and Shepherd [31] called “entrepreneurial orientation”, which is associated with “the proactive identification of trends, niches, contradictions, and omissions by which opportunities arise” [32]. Although, in general, the value of sectors (of economy) as analytical units seems to be diminishing due to the trans-sectoral activities of most firms, a broad sectoral analysis still provides a basis for in-depth thinking and inspiration as far as system innovation and entrepreneurship are concerned [14]. This is because it can link the micro level of firms with the macro level of institutions and global trends that are undergoing transformations [6]. Constructed narratives about the dynamics and the (potential) evolution of a sector can facilitate the detection and exploitation of early signals of change in specific areas and in specific directions. Then, they can be supplemented by plausible narratives about the future evolution of business and markets in such a dynamic environment. This narratives approach provides answers to the two fundamental issues in (techno)entrepreneurship opportunity development, i.e., what is reliable knowledge about the future of the business context/sector, and how to gather such knowledge [21].
In this direction, by viewing sectors as socio-technical activity systems [24], stability and change can be attributed to the internal structure of activities and the relations among activities. More specifically, change can be attributed to the efforts to resolve internally and/or externally historically developed inconsistencies (contradictions) in the elements and structure(s) of activities. In this way, transitions can be considered as series of resolutions of contradictions that involve the production of knowledge, (technological) innovation and entrepreneurial activities [32,33]. Constructing narrative explanations of transitions based on the activity perspective goes deeper than simple projections to the future. It facilitates the cognitive processes of anticipation by exposing underlying mechanisms and making sense of weak signals in the development of entrepreneurial opportunities, as novelties and their venture carriers are seen as the means to resolve contradictions. This implies that the identification and analysis of contradictions in the activities of sectoral socio-technical systems is of fundamental importance for techno-entrepreneurial opportunity recognition.

3. Sectoral Socio-Technical Systems as Activity Systems

In the economics and innovation literature, the sectoral systems of innovation, or sectoral systems of innovation and production (SSI) [17,34], and lately the entrepreneurial ecosystems [35] approaches belong to the general “systems of innovation” (SI) approaches that emphasize the systemic nature of the context where innovation and related economic activities take place. Like other similar approaches, it is a conceptual framework—not formal theory—with an evolutionary economics base (processes of variation, selection and retention) [36,37,38] and dynamics governed by processes of interactive learning that take place among their elements. The sectoral systems of innovation (SSI) approach concentrates on the innovation characteristics of sectors, providing a methodology for the analysis and comparison of sectors [39] or national peculiarities and differences in sectors [17]. For SSI, a sector is a set of activities that are unified by some linked product groups for a given or emerging demand and which share some common knowledge [34]. The central concept is the technological regime [36], which is defined in terms of (sector-specific) opportunity conditions, appropriability conditions, cumulativeness of technological knowledge and the nature of the relevant knowledge base. In a sector, actors whose behaviors are conditioned by institutions interact to generate and exchange knowledge relevant to innovation and its commercialization, hence the importance that the approach gives to knowledge, actors and their networks, as well as to formal and informal institutions.
Based on a sociological, rather than economics, base, a sectoral socio-technical systems perspective does not aim to substitute SSI but to complement it with more qualitative insights for the causes/mechanisms and the dynamics of large-scale innovation in sectors. It extends the notion of a technological regime to a socio-technical regime, explicitly incorporating into the consideration the use/consumption side, and targets large-scale innovations affecting the entire system (both production and consumption sides), i.e., innovations that change the (socio-technical) regime.
The activity-based analysis of socio-technical change [11,24] belongs to this latter research endeavor, as do the quasi-evolutionary multi-level perspective (MLP) [3] and other similar frameworks and approaches [9,10]. It is a “general-purpose” systems perspective with a practice-theoretic basis (activity theory) for learning about situations of system innovation (large-scale socio-technical change). It differs from other practice perspectives that concentrate on the use/consumption side [37,38] in that it pays equal importance to both production and use sides. In the activity-theoretic approach, socio-technical systems are conceptualized as systems of interconnected social practices (activities) mediated by technological and other artifacts. Activities are institutionalized through repetition practices in areas such as the development of technology, the construction of a societal need, the production of artifacts, their consumption and so on. Change is manifested as a change in the activities/practices of key agents of different size and complexity (individuals and organizations) that collectively define, at any time, the composition and behavior of a socio-technical system. In the activity-based view of socio-technical systems, changes and transitions are responses to historically developed (internal) or purposely induced (external) contradictions that trigger processes of change in the practices and context of the social construction of the societal functions, in their objectives, in the practices and context of related technology development, production and distribution and/or in the practices and context of consumption, adoption and/or use. Change is the result of institutional reshuffling, entrepreneurial initiatives and emerging interests for power re-distribution among stakeholders, conditioned by prevailing ideological hegemonies and mediated by material artifacts.
Cultural and historical activity theory (CHAT) [40,41] is a form of activity theory that has already been engaged in the analysis of a diverse range of social and technological phenomena in various societal functions (e.g., entertainment and circular economy [11], education [23], health care [42], international relations [43], communications [44], aerospace [45], services [46], mobility [47]) and cognitive and behavioral issues in different areas, including entrepreneurship [32,48]. Although it was initially proposed as a tool for action research in specific organizational or inter-organizational settings, some of the above uses concern ex post analysis of specific situations for policy making, as well as for theory development. Here, we use the activity construct to represent entire sectors of the economy as socio-technical systems (e.g., the mobility socio-technical system) at different levels of analysis, or specific activities/processes in socio-technical systems (e.g., car production).
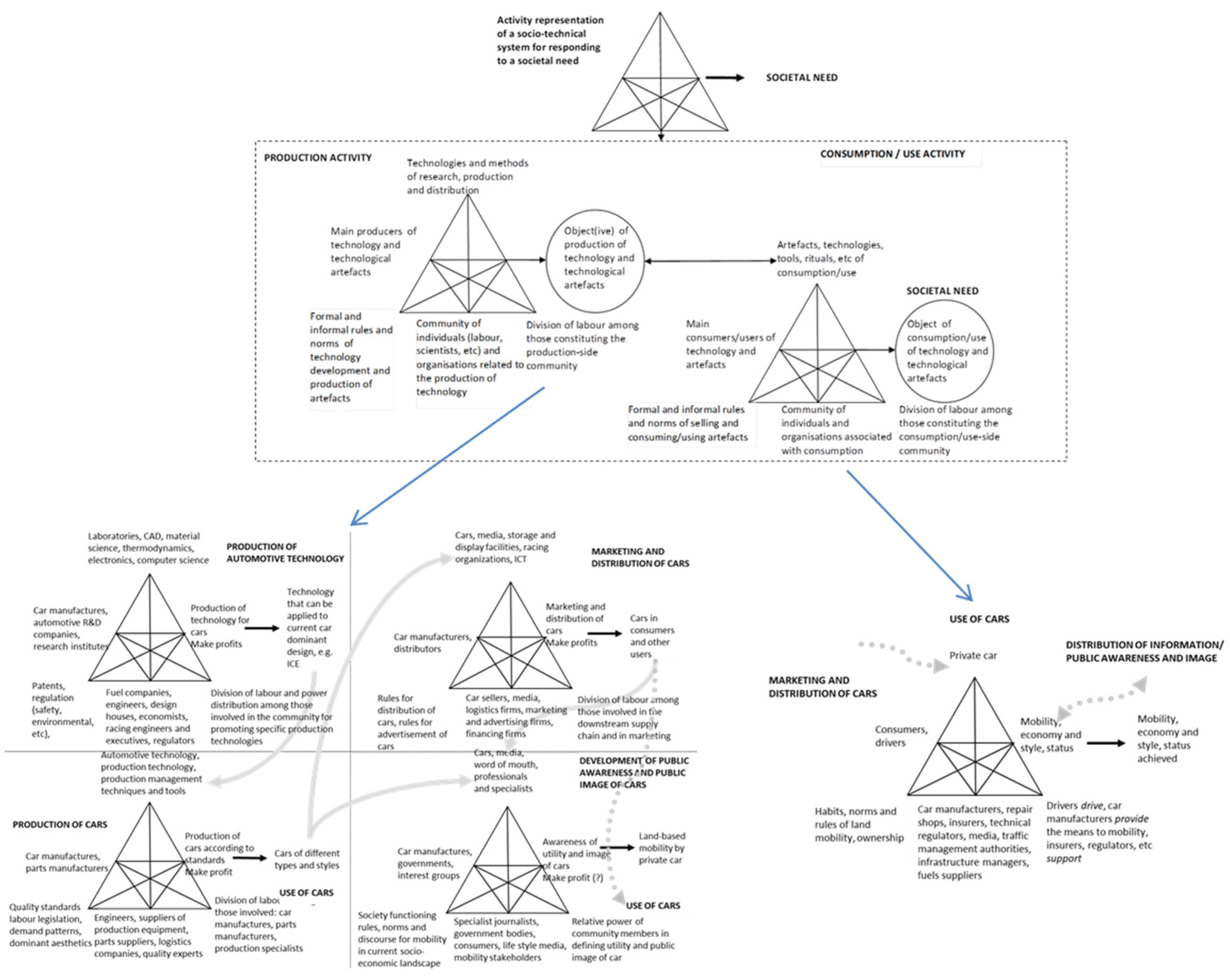
In general, activities (or activity systems) can be represented and studied in terms of a number of inter-related analytical elements and the fundamental forms of mediation between them (Figure 1). More specifically, the subject(s) is the person, the group of persons or the organizations (participants of the activity) that is/are engaged in the activity. This does not mean that it is the only agent(s) having interests and involvement in the activity. The object(ive) is the problem space to be transformed, or shaped, into an outcome with the help of tools/instruments. It defines the reason that the activity takes place, directs the effort and coordinates the elements of the activity. It is socially constructed (partially given and partially emergent) by discursive processes involving the agents of the community and is materialized in the artifacts of the outcome of the activity. More importantly, it establishes relationships with other activity systems, as well as with other societal phenomena, by becoming an element for another activity. The outcome of the activity is the desired outcome from carrying out the activity. Tools/instruments are the means—technological artifacts, or other means, such as language and signs—by which the activity is carried out (mediated). Rules are the cultural norms, rule sets and formal and informal regulations governing the performance of the activity, community denotes the environment in which the activity is carried out (the agents that have interest and are involved in) and the division of labor signifies who is responsible for what, and how assigned roles and power hierarchies are organized. In a few words, subjects perform practices employing tools to achieve, or transform the problem space represented by, the objective, subject to formal and informal regulations, in a social context that includes a community of agents organized by a certain division of labor.
Clearly, the activity-based analysis of sectoral systems does not assume the existence of activities “out there”. The activity template of Figure 1 (the “magic triangle” [49]) is an analytical framework that can be applied at different levels of analysis according to the specific inquiry. At the highest level, a sectoral socio-technical system can be considered as a single activity incorporating the more detailed activities of production and consumption/use, which can then be decomposed into activities for innovation, goods and services production, delivery and consumption/use. The subject of the highest-level activity is the main actors that are collectively involved in these activities. Figure 2 and Figure 3, which will be presented in more detail in the following sections, show this hierarchy. It should be noted that the objective of these figures is to show structurally the multi-level structure and not the details of the activities involved. The main object(ive) of the mega-activity is to produce value for all those involved according to the specific perception of value that each one has (use value, profits, etc.). To achieve this, technology (knowledge) from the technological basis of the sector (instrument/tools in the activity), which may have a narrow or wider knowledge base engaging other sectors, is employed. The extent of the technological basis and its degree of stability define the boundaries of the sector [50]. Different instantiations of the activity construct for specific sectoral activities assume different forms of knowledge (basic science and basic technology in producing technology, more applied in product- and factor-related technologies).
The main subjects of the activity are connected to other individuals and organizations (community of actors) with various network relations, mediated by formal and informal institutions (competition, co-operation, regulation bodies, legislation, etc.) (“Rules” node in the activity), which may be country specific or have a wider geographical and institutional coverage. The form and degree of contribution or appropriation of value in the sector by the different agents in the community is represented in the “division of labor” node of the activity, which mediates the relationship of the community and the objective. The “Division of labor” indicates the source of value in the value chain of the industry/sector and is dependent on the dynamics of the sector (the source of value may change over time [51]). Clearly, all the nodes of the main activity are connected to external activities that contribute to the definition of the exact form of each node (e.g., the rules node is connected to a legislation production activity whose outcome is one of the specific elements of rules).
Innovation that contributes to the dynamics of the sector is the result of learning and knowledge production that take place when resolving contradictions, which develop within activities and between activities (at different levels) and then propagate within or among activities, respectively. In SSI terminology, innovations and sectoral changes that stem from novel technologies/knowledge that mediate the subjects and the objective of the activity are technology-push changes, whereas a change in the objective and the relation between the use value and exchange value is demand-pull innovation. Innovation that is triggered by rules, i.e., institutional change, is a regulatory push–pull change. All forms of change may be the result of resolving endogenously developed systemic contradictions through innovation and entrepreneurial activity or the result of planned policies, which also form windows of opportunity for innovation and entrepreneurship.
There are four different categories of contradictions in activity systems. Primary contradictions refer to the inner conflicts in the elements of the nodes of the activity when different agencies (individuals, groups, organizations) perform the same actions for different reasons (e.g., in a community deciding the problem area that the activity will address—construction of the object). Secondary contradictions are contradictions that occur between nodes/elements of the activity system. Tertiary contradictions may arise between an existing activity system and what is perceived as a culturally more advanced form of that activity [46], whereas quaternary ones occur between different co-existing activity systems. Clearly, tertiary and quaternary contradictions are results of the resolution of secondary contradictions. For the case of socio-technical systems, transitions may be the result of either primary and/or secondary contradictions in a specific activity of a specific socio-technical system or the result of attempts to resolve contradictions in activities of a different but related socio-technical system (tertiary and quaternary contradictions).
As was already indicated, socio-technical systems comprise a production and a use side, which can be represented by two distinct interconnected activities. The outcome of the production of technology and artifacts activity mediates the consumption/use activity [52] (Figure 2). When performing ABA for explaining change experienced at the socio-technical system level, the entry point is the single higher-level activity, which is then decomposed as the inquiry proceeds at multiple levels of detail, through the division of labor nodes, until the root (activity) of change is reached and a plausible narrative of the dominant events that resulted in the change experienced can be reconstructed in a retroductive manner.

4. Activity-Based Analytical Template for Sectoral Change and Entrepreneurial Opportunity Recognition

Sectoral socio-technical systems are systems where, typically, the societal need is situated in a market context [12]; thus, they inevitably involve mostly commercial organizations and market-related and governance institutions. Based on an SSI and industrial organization consideration, the function of a sectoral socio-technical system is primarily defined by its products and/or services, their production, distribution and consumption activities and the technologies that mediate them. Hence, taking into account the structure of socio-technical systems, at a coarse-grain level, the single sector-representing activity can be decomposed into a network of five activity systems (activities). Three of them are related to the production side and practices of value-adding work of individuals and organizations (production of knowledge/technology, production of products/artifacts, marketing and distribution of products/artifacts). The fourth activity represents the use/consumption side (the direct and indirect consumption of tangible or intangible products of work), whereas the last one (“Development of awareness and public image”) has the role of binding together all the activities as it, in effect, defines the purpose/objective of the system. Figure 3 shows this in relation to the automobility sector that is discussed in a later section.
The production of knowledge/technology activity system includes the research and development practices/routines performed for the production of new technological knowledge to be substantiated in products and services. Such practices are performed in higher education establishments, basic and applied research, product development activities and so on. Subjects are private and public organizations that are actively involved in the production of knowledge and technology. The activity is mediated by the historically developed cultural connotations, scientific research methodologies, ontological and epistemological assumptions, public image, etc., associated with the basic sciences (biology, physics, chemistry), which are related to the technologies of the sector/industry, as well as the technologies employed in the practices of the activity (laboratory instrumentation, methods of measuring and recording, etc.), making the conceptualization of the associated community resemble that of an organization field (a disperse community of agents and organizations that share meaning) [53]. The object(ive) of this activity is the effective and efficient production of technology (not only in economic terms). In addition, the activity is socially mediated by the different agencies that contribute directly, or indirectly, to its performance (e.g., scientists, engineers, professors and their related organizations). The division of labor among these agents defines their relative power in steering the dynamics of practices toward specific objectives, whereas the performance of practices is regulated by formal and informal rules and norms that concern the content and the process of scientific research and product development, including standards, ethical codes, etc.
On the same production side of a sectoral socio-technical system, the production of products/artifacts activity encompasses the practices, as well as the cultural and social context, of production. Clearly, the object of such an activity is the efficient production of products and/or services that conform to the consumer/user requirements. The activity is mediated by the technology used in products, as well as by the technologies and methods of production, work practices, infrastructure, etc., and is socially mediated by the individuals and social groups associated with production (workers, engineers, unions, technology vendors, etc.) and regulated by the norms and standards of production (e.g., ISO quality management standards).
The marketing and distribution of products/artifacts activity system has the task of bringing physical products, information about products, such as prices and instructions of use, and (related) services, such as maintenance, from the domain of production to the domain of the customers/users. Clearly, the object(ive) of such an activity is to bring the artifacts to as many of the potential consumers/users as possible and to support them in their purchasing and installation practices (in conjunction with the distribution of information/public awareness and image activity). The subjects of this activity include the producers and independent distributors of the artifacts. The activity is mediated by the physical and functional attributes of the artifacts, their storage and transportation technology, the required infrastructures, the places where they are available (physical shops or virtual shops) and so on. The activity is socially mediated by the individuals and organizations that are involved in the distribution and use chain, their power structure and the related norms, habits and regulations (e.g., regulations for transporting liquid fuels).
Based on “sociology of social problems” [54], the “Development of awareness and public image” activity system concerns the practices related to the social construction of issues/problems in specific forms (the highly political claims-making process [55]). These determine the characteristics and the suitability of specific technologies and products in addressing the societal need (e.g., cars for the case of mobility) and the formation of the public image and the ideologies [56,57] associated with these technologies and products/services. In such a context, social construction does not refer to the interpretive flexibility of the technology [58] but it means that we need to look more closely at effects of applied policies and the social, political and cultural processes/practices by which certain mobility, environmental, health, nutrition, education, etc., conditions are defined as unacceptably problematic for certain individuals and/or society and contribute to the creation of a perceived “state of crisis”, e.g., the atmospheric pollution by cars and their contribution to climate change, for which certain technologies and products are crucial for their resolution [59,60,61,62]. In these activities, there exist many contradicting “certainties” in their “community” elements, resulting in an emerging objective that is the outcome of debates and negotiations among the different parts and that depends on the distribution of power and on the governance and promotion methods used by certain interest groups in the community. The objective is then materialized in the public discourse in reports, articles, books, films and other media, as well as training products and services, and may cause competition among technologies or, in the opposite direction, may provide a home to stray technologies.
Subjects of the activity are organizations from the public and private sector, as well as NGOs, that aim at defining and promoting issues. The practices of this activity are performed for circulating information, clichés and images, and for influencing the way the societal need is formed in the minds of the consumers/users and of the public in general. They are mediated by the very nature and characteristics of the products/artifacts and by other artifacts that constitute credible sources of information, such as publications in scientific journals and accreditations issued by specific national and international bodies, and are regulated by the ethical rules of information dissemination, the rules of media operation, etc. It should be noted that this activity system differs from the marketing and distribution of products/artifacts system in that its objective and consequently its practices are, in effect, “negotiated” between governing bodies, producers and users, or their “acting representatives”, such as national and local government, professional and scientific associations, consumers associations, governmental bodies and media. Its object is co-constructed in synchrony with the construction of the consumption/use activity. In this way, this activity system accounts for action in the context of economies of qualities, i.e., economies driven by constant attempts by producers, consumers and marketing intermediaries to singularize objects in the market and to attach to them particular attributes [63].
The consumption/use activity system accounts for the practices of end users and/or consumers toward fulfilling their (societal) need(s), which constitute(s) its object(ive)—the same or similar to the objective of the “Development of awareness and public image” activity system. The activity is culturally mediated by the artifact with its associated cultural and use attributes, as well as by its image and the related information communicated through the “marketing and distribution of products/artifacts” activity. New artifacts are created and introduced by changes in the consumption/use practices [64] as results of changes in the object of the activity. The consumption/use activity system is socially mediated by the individuals and organizations involved in the consumption/use (producers of use/consumption tools, information providers, professionals and professional associations, etc.)

5. Sectoral Activities, Value and WOO for Innovation and Entrepreneurship

Of particular importance to transition research is to understand what causes change in socio-technical systems and triggers transitions and how change propagates to the parts of the system as a domino effect causing state changes (regime shifts) and constructing the transition trajectory in time. In activity-theoretic terms, a source of extensive change is the value associated with the objective of the activity. Activity is an object-based construct and when, for different reasons, the value associated with the objective changes, deviant practices, inconsistencies and contradictions arise in the interior of the activity.
Value may have a direct economic meaning [28] or may be more broadly defined in sociological terms (what has value for individuals and society). The latter is more appropriate for defining the objective of the “Development of awareness and public image” activity and its modifications/variations that, in turn, contribute to the definition of the objective of the use/consumption activity, which, for the case of automobility, as discussed in a following section, is associated with the long process of “individualization” in society [65].
Clearly, beyond quantitative and qualitative changes in value associated with the objective of an activity, transitions can be initiated by contradictions in any of the elements of the five activities in the template, and entrepreneurial agency can be at the “subject” or the “community” elements in any of the five activities. However, in the majority of cases, at least as far as sectoral socio-technical systems are concerned, transitions are the results of contradictions and changes in the “Development of awareness and public image” activity system, where, in effect, the issue and hence the object of the higher-level activity are re-constructed/re-defined by actors from both the production and the use sides in response to changes in the practices of either or both the consumption or/and production of technology and technological artifacts.
For carrying out ABA to identify contradictions and WOO for innovation and (techno)entrepreneurship, it is suggested to start from a high-level single activity corresponding to the entire socio-technical system associated with a societal function, e.g., the activity of higher education, the activity of health care, the activity of nutrition, etc. [66]. Then, the analysis may proceed by investigating whether changes are the result of the multi-voiceness characteristic of the activity (endogenously emergent deviant practices) or have been introduced by other connected activities. If the sources of change are internal, the process continues top-down by considering more detailed and more specific in place and time, lower-level activities and actions of specific actors. If the sources of change are external activities, first, it is important to investigate their relation with the main activity, and then to examine their elements to find out which of them have been changed. It is also important to understand how these changes were expressed at the highest level of the departure activity that corresponds to the entire socio-technical system. The inquiry continues by investigating whether these changes were the result of internal developments or were caused by another activity, and the process continues as above. Once contradictions are identified, modifications for the resolution have to be considered.
To identify lower-level activities that play a significant role in change and possibly provide windows of opportunity for innovation and techno-entrepreneurship, consideration of the elements of “community” and “division of labor” of the high-level activities is necessary. A fundamental issue in this process is the definition of the boundary of the network of activity set under consideration, i.e., where the analysis stops. This is a fundamental highly subjective issue of systems analysis [23,67]. The subjective judgment of the researcher plays a very important role in the decision. A number of methodological approaches have been proposed (e.g., activity settings and three planes of socio-cultural analysis [21] or Critical Systems Heuristics [68]) but, in most cases, it seems appropriate to also exploit case-specific information such as an industry’s value chain [69].
The analysis may follow different paths according to the sequence that contradictions develop and propagate. There may be activity destabilization because of the development of internal contradictions, and then contradictions may propagate to other connected activities. This may stimulate a socio-technical system-wide change and transition to a different activity regime. Alternatively, an activity may be destabilized but contradictions may be remediated internally (no extensive propagation of change). This case corresponds to change in either the production or the use/consumption side. Finally, an activity may be destabilized, and contradictions may be propagating as well as change, but contradictions are remediated/absorbed by minor modifications in all the activities (in effect, the system does not change).
The sources of contradictions in activities that may destabilize regime activities are the following:
  • Disturbance of the relation between use value and exchange value in object (externally induced due to change in demand characteristics)—the objective of an activity changes and the subject(s) or other activity stakeholders do not obtain the exchange or use value that they want. Sustainability issues destabilize the relation between use and exchange value. In their majority, such contradictions cannot be resolved directly, and hence innovation and entrepreneurial activity has no direct effect. Only chain-effect contradictions can be resolved by novel offerings.
  • Introduction of novel actors in community that disturb the division of labor (and power structure)—new interests develop in the activity (e.g., value migrates from the production activity to distribution activity and the related actors) and influence both the exchange and the use value, in effect redefining the objective of the activity. In this case, there is an opportunity to follow fringe trends and agents and achieve, or participate in, early mover advantage.
  • Changes in the rules (novel regulation) that may disturb the object (relation of use value and exchange value). Here, there are opportunities for techno-entrepreneurship for those that have knowledge and capabilities related to the new rules and standards. In cases where there is uncertainty about standards and objectives, there are opportunities for corporate entrepreneurship by big players to influence both standards and sectoral objectives.
  • Change in mediating instrument (artifact or ideational one), e.g., a novel product and/or production technology, and a change in the definition of the subject of activity. Clearly, such a case offers opportunities for the techno-entrepreneurship of different types and scales and for the introduction of new players from other sectors through technology spillovers.
The above become more concrete and are discussed in the following sections that concern the case study of the transition of the automobility sector to sustainability. Using the above methodological guidelines, we perform ABA and discuss how contradictions have been developed and are developing in the activities of the sector in the course of transition to sustainability, and how they presented and are presenting opportunities for corporate and other forms of (techno-)entrepreneurship in the attempts to resolve these contractions. Before this, we briefly discuss the dynamics of the sector as they have been developed over the years.

6. Case Study—Part 1: Historical Developments and Activity-Based Representation of the Automobility Sector

The automobility sectoral socio-technical system substituted the horse-drawn mobility one in the period that extended between the end of the 1880s and the beginning of the 20th century. The transition to this form of mobility started from big cities, and thus primarily concerned urban and passenger transportation; freight long-distance transportation followed later. The transition to automobility took place because the horse-drawn-based mobility socio-technical regime became unsuitable for the social conditions in the cities of the economically advanced countries in the beginning of the 20th century. Immigration, urbanization and suburbanization were the social trends that made citizens and authorities of large cities look for substitutes of the existing technologies and the related socio-technical regime. The growth of the cities both spatially and in terms of population brought to the surface problems of health and hygiene, making the large number of horses in cities an issue of concern.
In parallel, the rise of the middle class with adequate time and money at its disposal stimulated consumption and the desire for entertainment, learning and living new experiences. Visiting parks and driving for fun were also of interest to the new middle class, which also demanded a higher quality of life, fresh air and open spaces. These trends, supported by political movements, city planners and legislation, resulted in extensive suburbanization, which was further intensified by the concentration of various activities into large spaces (big supermarkets, fewer but larger spaces for worship, etc.) [3]. The extension of everyday life in time and space made apparent the necessity for more traveling, and alternative solutions to horse-drawn mobility started to be tested. These included electric trams, electric cars, etc. [70].
The privately owned internal combustion engine (ICE) car was established as the dominant means of urban passenger transportation only after the problems of electric tram transportation (regulation of fares, decline in quality standards/overcrowded trams, negative public image of companies [3]) became apparent and cheap oil was discovered. Initially, motor cars’ chassis technology was highly influenced by the horse-drawn carriage [70]. Ford’s mass production system accelerated the transition to mobility as reliable cheap transportation for the entire family was readily available. By the end of the transient period, which lasted from about 1860 to 1930, cars started to convey signs of status and be associated with certain lifestyles [37].
These were the initial states of the development of the automobility socio-technical system, which has the privately owned car at its center and includes the related infrastructure (roads, repair shops, fuel stations, etc.), norms of traveling, patterns of mobility, regulation of travel flows and a culture of mobility. Over the years, social life (time and place) was irreversibly locked into a mode that mobility generates and presupposes [71,72]. Regarding geography, Setright [73] maintains that the roots of the modern car system were shaped in the second half of the 20th century in three places: the structure of the car industry was set in the USA, the place of the car in society was set in England and technology and design styles were set in Germany. In the decades that followed, automobility supported by the cultural traits of freedom and flexibility restructured time and space and generated the need for more steel and petroleum cars. As the culture of mobility spread into populous countries, such as China and India, world car travel has been predicted to triple between 1995 and 2050, a prediction that is, at least, partially justified by the 2% annual increase in car production volumes.
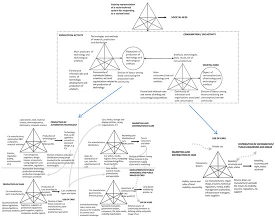
Gradually, the automobility sector converged into a global business model, and its context is reflected in the activity-based representation of the sectoral socio-technical system of Figure 4 and Figure 5. (A sectoral socio-technical system includes elements of the user side, not explicitly articulated in a (dominant) business model.) Obviously, in the two figures, the lists in the elements of all activity systems are only indicative for reasons of space. Thick connecting lines show how the activity systems are interlinked through their objects and outcomes. In terms of economic performance, over the last few decades, the production side of the sector suffering from saturation and overcapacity moved from strategies of cost leadership, variety, choice and diversification to strategies of mass customization, embracing lean production and other Japanese production organization techniques [70,74].
As was indicated in Section 4, each activity system represents prevailing practices at the level of industry/sector. Overall, the five activities of Figure 4 and Figure 5 provide a snapshot of the regime characterizing the automobility sector after the developments described above took place. Hence, the “production of knowledge/technology” activity system encloses the practices/routines that have been developed over time and characterize the production of automotive technology (object). These practices are carried out mainly by the car manufacturers’ research departments and other R&D organizations, and they are mediated by artifacts that have also been developed over time and inscribe their history, such as CAD systems, the language, the culture and the standards of thermodynamics, elements of materials science, etc. The social context in which practices of developing new technology for automotive components and entire vehicles with required characteristics (safety, economy, etc.) are carried out includes the rules, norms and habits for producing this technology (e.g., legislation for safety, environmental performance (e.g., recyclable materials), as well as the community of those involved in the practices of automotive and complementarities technology production (fuels companies, design houses, safety specialists). As was indicated in the brief historical background of the automobility socio-technical system, the object of this activity is primarily determined by leading car manufacturers and is influenced by spillovers from the ICT sector.
Automotive technology acts as a mediating artifact for the “production of artifacts/products” activity system. Car manufacturers aim at producing, with a low cost, a variety of quality cars. The practices employed to achieve this include the implementation of advanced production organization and management systems and globally acceptable quality standards. In addition to the individuals and organizations directly involved in the production activity (the subjects), its social context includes a community of suppliers of raw materials (e.g., steel) and components, which are all subject to safety and environmental protection regulations. The objective of this activity is principally set by the car manufacturers who aim at market competitiveness and compliance with governmental regulations and international standards for their products and processes.
Similarly, the marketing and distribution activity includes the practices employed for bringing vehicles to the market and to the final consumers. The activity is mediated by the form and the characteristics of the vehicles marketed (the object(ive) of the production of artifacts/products activity system) and by the means used to promote, distribute and display cars. In addition to the car manufacturers and third-part distribution and logistics services providers, entities directly associated with customers, such as financing institutions, are involved in setting the objective of the activity.
The “development of awareness and public image” activity groups all the diverse practices that car manufacturers, suppliers and distributors, as well as governments, educator and influencers, perform to socially construct the benefits, issues, problems and risks associated with the automobile system and to promote and eventually establish the public image of the car as being directly associated with autonomy, status, safety and other material and cultural values. Various specialists are also involved in setting the object and defining the performance of this activity system, and include public policy officials, the media and regional and municipal authorities, as well as consumers/users’ interest groups. In specific national and regional settings, the power of some of these social groups may be strong enough to overcome the image that the car manufacturers and/or governmental agencies want to establish. Clearly, the objective of this activity system is the result of a bras de fer between manufacturers, governmental policy makers and consumers, and, after its stabilization, is shared by the “Consumption/use” activity too.
Having the same, or similar, object with the outcome of the “Development of awareness and public image” activity, “Consumption/use” is mediated by the privately owned car and its public image centered on the values of autonomy, safety and status. Practices include the consultation and the choice of products based on technical characteristics (performance, economy, reliability, etc.), as well as broad association with lifestyles. Repair shops, insurance companies, infrastructure management companies, traffic regulation authorities, etc., participate in the activity and set the norms and rules of automobility based on their power in the distribution of power.

7. Case Study—Part 2: Contradictions as WOO for Techno-Entrepreneurship in the Transition of Automobility to Sustainability

Using an activity-based narrative based on the framework developed, in this section, we provide explanations for the windows of opportunity for innovation and techno-entrepreneurship that have been created in the transition of the automobility sector to sustainability. We consider both the production and the use sides of the corresponding socio-technical system. The analysis and the narrative move up and down in three different levels of representation (single activity, two activities and five activities). We also use the same framework to surface the dynamics of the sector’s transition to sustainability and to develop an activity-based narrative for the contradictions and WOO that are developing in the course of this transition. Inevitably, emerging contradictions will stimulate innovation and will attract entrepreneurial interest. The narrative provides a roadmap of anticipation in this direction.
Regarding the environmental performance of automobility, it is almost 50 years since the hazardous effects of car pollution became common knowledge, and various forms of legislation have been introduced in both the production and the consumption/use sides of the automobility socio-technical system. In the use side, measures such as traffic congestion taxes, restrictions in car traveling in city centers (odd and even plates alternately), etc., were taken, whereas in the production side, cleaner fuels and engines started substituting polluting ones as a response to the pressures stemming from the user side. As things were getting worse and sustainability awareness developed in the public sphere, additional measures were taken, including support for public transportation, full exclusion of cars from city centers, tougher specifications for engines, electrification, recyclable car bodies, etc.
Measures introduced contradictions in both sides of the automobility socio-technical system. Considering the activity-based framework, in the production side (activity), the pressures by national governments and trans-national organizations, such as the EU, introduced a secondary contradiction between the externally influenced “Rules” and the modified “Object” elements of the activity, which has been previously oriented solely toward financial performance and a low production cost (Figure 6; contradictions are indicated by dotted lines). To resolve the contradiction, the sector gradually introduced sustainability in its objective, i.e., to produce and sell cars that do not pollute the environment. Obviously, the new objective contradicted with the technologies used (secondary contradiction) (internal combustion engines, ICE—the “Tools” element of the activity) and provided opportunities for initiating remediation activities in the direction of technology development and corporate entrepreneurship in electrification and hybrid technologies (FEV, FCV, HEV, PHEV). In the technology development activity of the five-activity template, this change and the contradiction requiring resolution created a window of opportunity for the introduction of new players (organizations involved in the technologies of electric motors but also in the production and distribution of electricity for building up the supporting fuel infrastructure). This is because it introduced a secondary contradiction between the “Tools” and “Community” elements of the activity. Hence, a number of economic agents associated with electricity, initially not associated with the automobility sector, saw an opportunity and entered the sector through technology spillovers in products and infrastructure.
Despite these developments, the automobility sector is still unsustainable. The car industry, and the automobility sector more generally, still constitute one of the major sources of atmospheric pollution and negative contribution to climate crisis [75,76,77,78]. First, because, in the long run, full electrification of automobility would require the production of electricity at scales that are impossible to be produced by renewable resources so that the system can be considered as overall sustainable. Overcoming this corresponds to resolving the quaternary contradiction between an external “Energy production” activity and, connected through its “Tools” element, the “Automobility” activity. In addition, for vehicle production, the sector uses large energy-hungry factories, which produce only partially recyclable products, and for which automakers promote short life cycles by repeatedly introducing new models. Due to the concentration and scale of production, supply chains are long, further contributing to unsustainability. At the five-activity framework level, the imperative of sustainability created contradictions in the “Marketing and distribution” activity, which then propagated back to the “Production of cars” one, providing opportunities for the development of localized smaller-scale production systems and related technology (e.g., 3D printing). This, in turn, resulted in contradictions in the “Production of automotive technology” between the new objective(s) and the existing base technologies suitable for large energy-hungry vehicles. Despite all these newly developed opportunities, the pressures in the production of technology activity are weak and slow to be effective. Hence, there is still a logic of optimizing electric engines to existing car designs and patterns of use rather than the opposite [79,80]. There are no reinforcing dynamics for electric energy technology as the pressures exerted (legislation) to both production and use sides prove to be weak and are resisted by technology path dependency. Also, in the production side, there are no higher returns for the main industry players in electric systems (no changes in the “Objective”), no extensive technology spillovers from other sectors (no changes in the “Tools” and “Community” elements”) and (still) sufficient resources (fossil fuels) (no pressures to change the “Tools” element) [78]. Having said all this, clearly the main obstacle of the automobility system’s transition to sustainability is the car industry, which is not willing to easily abandon its current business model in which it has vested interests. The industry follows strategies of least compliance [80,81] or even resistance to compliance (and unethical behaviors as the Volkswagen scandal demonstrates [82]). Moreover, no other powerful stakeholders (members of the “Community” element), such as fossil fuels suppliers, component suppliers and infrastructure developers, are willing to modify their practices. They all try to resolve any contradictions developing between the “Subject” and the “Rules” not by changing practices and developing new technologies and ventures but by influencing the “Rules” and indirectly the “Objective” of the activity.
In the use side, the consumer-articulated needs and perceptions of the private car in general remain unchanged [80]. The long queues of commuter cars and the excessive time spent in cars in the current “conditions of existence” make the car a second home, where the modern individual looks for safety, isolation from and control of his/her environmental complexity [83,84,85]. This has been an important driving force for the persistence of the private car and the culture of automobility in comparison to alternatives of mobility-as-a-service (MaaS) that target the ends/objective (the movement from one place to another) rather than the means (the artifact/medium of transportation—the “Instrument” of the activity—and its relation with the subject). In the activity framework, this means that there are no strong pressures and contradictions that would stimulate and propagate change across the entire five-activity system. There are certain attempts to include the electric car in broader systems of clean energy production and use, such as the Better Place initiative in Denmark [86], which combines electricity-based mobility with renewable energy production and consumption, or the micro factory retailing (MFR) and Riversimple [87] alternative automaker business models, but they are more on paper or in an embryonic stage and are not able to induce strong contradictions in the current regime activity system to stimulate innovation and entrepreneurial activities.
Overall, in this context, as far as new venture creation is concerned, the production-side activity contradictions mostly lead to opportunities for corporate entrepreneurship from incumbent players [88]. Nonetheless, opportunities for smaller-scale innovation and entrepreneurship can be identified in the changing mobility infrastructure (e.g., solar-powered charging stations).
Regarding the use side, from the demand/pull perspective, there are indications, especially from younger populations, that car ownership is not a priority in life [70,89]. In addition, as cars become commodities, signs of power, wealth and autonomy move in the background. Mobility as a service in the form of car sharing and car pooling, frequently in conjunction with micro-mobility, is an important driver to sustainability, at least in urban mobility. These services, assisted by ICT, rationalize and make car use more efficient, hence reducing the number of cars produced, and they may extend their life span, further contributing to sustainability [47,90]. This, however, requires a new mindset and the adoption of different sets of values by drivers/passengers and owners [91] through increased awareness of the problems of sustainability and the contribution of the private car to them. In addition, it requires appreciation of novel technologies of mobility, such as autonomous cars [92], that give additional value to mobility (e.g., work, or to be entertained when travelling). In the activity-based perspective of socio-technical systems, these changes to the use activity and its subject’s characteristics contradict with the prevailing image of cars. Increasing the “passenger” identity in comparison to the “driver” and “owner” ones can be made possible only through the “Development of awareness and public image” activity (in the five-activity framework) and through changes in its division of labor (power structure) element.
Beyond entrepreneurial opportunities created for training and awareness development, which can be exploited by organizations in these industries, the existing social conditions had, and still have, a mixed impact on the demand for cleaner means of mobility. One positive development is the trend of returning to the center of cities from the suburbs and inevitably seeking alternative suitable means of mobility, such as bicycles, light vehicles and mobility-as-a-service (MaaS) in the forms of car sharing, car pooling, etc. [93]. In the context of the activity-based analytic framework presented above (two-activity level), these preferences create contradictions between the “Object” of the use activity (introduction of sharing and reduced pollution) and the existing forms of mobility (automobile) (“Tools”), paving the way for introducing new forms of mobility. This, in turn, provides opportunities in the public awareness and training domains, as indicated above, but also in the marketing and distribution ones or for carrying out these activities for the alternative modes of mobility. The changes in the “Object” and “Tools” of the activities and the resulting contradiction between “Tools” and “Community” create space for new ventures from different sectors (ICT, booking systems, etc.) to enter the “Community” and play significant roles [94].
Overall, beyond facilitating the opportunity recognition task, the above activity-based analysis suggests that the automobility sector transition to sustainability provides some opportunities for slow, large-scale innovation and corporate entrepreneurship for incumbent large companies at the production side, and much more for smaller ventures at the use side.

8. Summary and Conclusions

Over the last few years, the study of the potential for innovation and entrepreneurship, and the forces that provoke it in specific economic sectors, have attracted the interest of many innovation scholars. In this line, the sectoral systems of innovation (SSI) approach examines the interaction of institutions and organizations at the sectoral level and how knowledge and economic value are produced in, and transferred through, these interactions. On the other hand, the practice perspective of sectoral socio-technical systems concentrates on the social processes and practices of the agents (individual and collective) involved in the fulfilment of societal functions in a (sectoral) market perspective, i.e., how producers’ and consumers’ practices interact in the production and use of innovative technology for better addressing a societal need.
Building on insights from the above fields, in this paper, we have proposed a social practice-based activity-theoretic approach for sectoral representation in which activities represent repeated performance of practices, interlinked to form regimes through historically culturally developed mediating (technological) artifacts. The choice of activity theory was driven by the fact that contradiction is an inherent concept of activities, as are knowledge creation and innovation. Led by the imperative of sustainability, sectors in transition, i.e., undergoing systemic changes, expose systemic contradictions among their constituent elements and their associated agencies. Although there is a large amount of inertia due to incumbent agents’ vested interests, there are many individuals and organizations that seek entrepreneurial opportunities in the contextual fluidity that transitions are associated with. For them, the identification and analysis of contradictions in transitions are of major importance as they constitute the basis for their “entrepreneurial orientation” and the subsequent opportunity recognition.
In this direction, we investigated how (techno)entrepreneurial opportunities develop in sectoral transition trajectories to sustainability. We initially viewed transition trajectories as being constituted by a series of successive socio-technical system states. From a social practice perspective of socio-technical systems, this means that states (regimes) are defined by a set of interlinked social practices carried out in specific contexts. States change as result of internal inconsistencies (deviation from dominant practices) or externally induced disturbances producing contradictions between practices and/or the elements of their context. The existence and the resolution of these contradictions produce windows of opportunities for (technological) innovation and (techno)entrepreneurship. Contradictions can be both the reason for and the result of system change. The activity-theoretic representation facilitates the identification of contradictions with their causes and effects. It also surfaces the role of learning and knowledge creation, i.e., innovation, in resolving contradictions, creating value and stirring transitions in the direction of sustainability.
To facilitate the process of analysis and opportunity recognition in sectoral transitions to sustainability, we have developed a five-activity framework to represent sectors and their inherent dynamics in a structured and holistic way. The framework includes the practices carried out by producers along the value chain, production of technology, production of goods and/or services and their marketing and distribution. It also includes practices of consumption/use, as well as the practices carried out for defining in the public sphere the problem/issue that the sector addresses in a particular way.
Based on activity contradictions, identified through multi-level activity-based analysis, and their potential resolution through (techno)innovation and (techno)entrepreneurship, plausible narratives of the anticipated business futures can be constructed. Activity-based narratives are rich because activities incorporate both agency and its context (activity in context). So, innovation and entrepreneurship interventions in transitions can be considered in their totality, i.e., taking into account the effects that they have in the community, social norms and legislation, as well as in the distribution of power, thus providing a more complete picture of the anticipated business.
The case study of the transition of the automobility sector to sustainability was used to support the above argumentation. The proposed approach was employed as an instrument for understanding the dynamics of socio-technical change in the direction of sustainability. The case study was an ex post analysis at a high level of abstraction, but, overall, it can be considered as exhibiting the main conceptual and operational characteristics of the activity-based approach. It showed that the activity-theoretic approach is a symmetric, as far as the production and use sides of socio-technical systems are concerned, well-structured systemic approach that can be easily put to work in empirical settings. In general, the multi-level analysis was guided by the structure of the individual activities, as well as by the structure of the entire network of activity systems. Analyses of specific cases may commence from either side depending on the previous historical developments and the practices that contribute to the definition of the socio-technical system’s objective, and proceed both vertically (lower-level, more specific activities, i.e., depth) and horizontally (connected activities, i.e., breadth). The case considered brought to the surface the importance of the user side and of the awareness and public image of the issue, which could modify the value set of stakeholders and stir it toward sustainability. It can also put pressure on the production side toward developing alternative environmental-friendly technologies, artifacts (vehicles) and ventures, with appropriate infrastructures, as well as toward ventures to support and promote “access”/servitization models vis-à-vis ownership ones.
In closing, it should be emphasized that the activity-theoretic framework/approach presented is just an intellectual apparatus for analyzing socio-technical change and for supporting the cognitive processes of anticipation for (techno)entrepreneurship, and it should be taken as just that. Its “systemness” does not assume a functionalist ontology. Activities and activity networks are not “things” out there but means for talking about and analyzing, at a very coarse-grain level, what routinely happens in the everyday life of factories, corporate boards, research labs, households, governmental agencies, TV channels and so on when human beings are concerned with different, but related, objectives. This should be taken into account in both practical analytical endeavors of (techno)entrepreneurship as well as in any attempts to employ the approach as a basis for participative policy making.

9. Limitations and Suggestions for Further Work

The research presented in this paper is novel and conceptual. Hence, there are limitations that have to be addressed in further work.
  • The process of activity-based representation and analysis of sectors for recognizing entrepreneurial opportunities needs to be further formalized so that it can be more easily adopted by researchers and practitioners.
  • The case study presented is at a high level and is based on secondary data sources. The framework presented needs to be tested in more specific situations using primary data sources, for instance, for the sector considered, case studies for specific vehicle categories in specific national or peripheral markets.
  • As in the majority of novel research situations, case studies need to be supplemented by empirical research—if and where applicable—to have a wider picture of the applicability and problems of the proposed approach/theory.
  • The development of a typology of activity contradictions with their suitability to specific forms of (techno)entrepreneurship will be of both theoretical and practical interest.
  • The activity-based study of the dynamics of interventions to resolve contradictions though innovation and entrepreneurship can be complemented by quantitative system dynamics simulation modeling. This will reveal how the interactions of different elements and their effects develop in time.
  • The epistemology of the social constructivism of activity theory may be used to form the basis for developing structured participative modeling and analysis methodologies for (techno)entrepreneurial opportunity recognition.

Funding

This research received no external funding.

Informed Consent Statement

Not applicable.

Data Availability Statement

Data are contained within the article.

Acknowledgments

The author thanks the four anonymous referees for their critical but insightful comments that contributed to the significant improvement of the manuscript.

Conflicts of Interest

The author declares no conflicts of interest.

References

  1. Grin, J.; Rotmans, J.; Schot, J. Transitions to Sustainable Development: New Directions in the Study of Long Term Transformative Change; Geels, F., Loorbach, D., Eds.; Routledge: Abingdon, UK, 2010. [Google Scholar]
  2. Smil, V. Grand Transitions: How the Modern World Was Made; Oxford University Press: Oxford, UK, 2021. [Google Scholar]
  3. Geels, F.W. Technological Transitions and System Innovations: A Co-Evolutionary and Socio-Technical Analysis; Edward Elgar: Cheltenham, UK, 2005. [Google Scholar]
  4. Hörisch, J. The role of sustainable entrepreneurship in sustainability transitions: A conceptual synthesis against the background of the Multi-Level Perspective. Adm. Sci. 2015, 5, 286–300. [Google Scholar] [CrossRef]
  5. Gebhardt, L.; Bachmann, N. Entrepreneurial contribution to sustainability transitions—A longitudinal study of their representation and enactment through topic modeling and thematic analysis. J. Clean. Prod. 2023, 420, 138255. [Google Scholar] [CrossRef]
  6. Burch, S.; Andrachuk, M.; Carey, D.; Frantzeskaki, N.; Schroeder, H.; Mischkowski, N.; Loorbach, D. Governing and accelerating transformative entrepreneurship: Exploring the potential for small business innovations on urban sustainability transitions. Curr. Opin. Environ. Sustain. 2016, 22, 26–32. [Google Scholar] [CrossRef]
  7. Kaplinsky, R. Sustainable Futures: An Agenda for Action; Polity Press: Cambridge, UK, 2021. [Google Scholar]
  8. Havas, A.; Schartinger, D.; Weber, K.M. Innovation studies, social innovation, and sustainability transitions research: From mutual ignorance towards an integrative perspective? Environ. Innov. Soc. Transit. 2023, 48, 100754. [Google Scholar] [CrossRef]
  9. Sovacool, B.K.; Hess, D.J. Ordering theories: Typologies and conceptual frameworks for socio-technical change. Soc. Stud. Sci. 2017, 47, 703–750. [Google Scholar] [CrossRef]
  10. Schot, J.; Kanger, L. Deep transitions: Emergence, acceleration, stabilization and directionality. Res. Policy 2018, 47, 1045–1059. [Google Scholar] [CrossRef]
  11. Adamides, E.D. Activity theory for understanding and managing system innovations. Int. J. Innov. Stud. 2023, 2, 127–141. [Google Scholar] [CrossRef]
  12. De Haan, F.J.; Ferguson, B.C.; Adamowicz, R.C.; Johnstone, P.; Brown, R.R.; Wong, T.H.F. The needs of society: A new understanding of transitions, sustainability and liveability. Technol. Forecast. Soc. Chang. 2014, 85, 121–132. [Google Scholar] [CrossRef]
  13. Markard, J.; Raven, R.; Truffer, B. Sustainability transitions: An emerging field of research and its prospects. Res. Policy 2012, 41, 955–967. [Google Scholar] [CrossRef]
  14. Loorbach, D.; Wijsman, K. Business transition management: Exploring a new role for business in sustainability transitions. J. Clean. Prod. 2013, 45, 20–28. [Google Scholar] [CrossRef]
  15. Halberstadt, J.; Schwab, A.-K.; Kraus, S. Cleaning the window of opportunity: Towards a typology of sustainability entrepreneurs. J. Bus. Res. 2024, 171, 114386. [Google Scholar] [CrossRef]
  16. Schaltegger, S.; Wagner, M. Sustainable entrepreneurship and sustainability innovation: Categories and interactions. Bus. Strategy Environ. 2011, 20, 222–237. [Google Scholar] [CrossRef]
  17. Dolata, U. Technological innovations and sectoral change. Transformative capacity, adaptability, patterns of change: An analytical framework. Res. Policy 2009, 38, 1066–1076. [Google Scholar] [CrossRef]
  18. Papachristos, G.; Sofianos, A.; Adamides, E. System interactions in socio-technical transitions: Extending the multi-level perspective. Environ. Innov. Soc. Transit. 2013, 7, 53–69. [Google Scholar] [CrossRef]
  19. Trapp, C.T.C.; Kanbach, D.K.; Kraus, S. Sector coupling and business models towards sustainability: The case of hydrogen vehicle industry. Sustain. Technol. Entrep. 2022, 1, 100014. [Google Scholar] [CrossRef]
  20. Baron, R.A. Opportunity Recognition as Pattern Recognition: How Entrepreneurs “Connect the Dots” to Identify New Business Opportunities. Acad. Manag. Perspect. 2006, 20, 104–119. [Google Scholar] [CrossRef]
  21. Blanco, S. How techno-entrepreneurs build a potentially exciting future? In Handbook on Research on Techno-Entrepreneurship; Thérin, F., Ed.; Edward Elgar Publishing Limited: Cheltenham, UK, 2007; pp. 3–25. [Google Scholar]
  22. Sreenivasan, A.; Suresh, M. Exploring the contribution of sustainable entrepreneurship toward sustainable development goals: A bibliometric analysis. Green Tech. Sustain. 2023, 1, 100038. [Google Scholar] [CrossRef]
  23. Yamagata-Lynch, L.C. Activity Systems Analysis Methods: Understanding Complex Learning Environments; Springer: New York, NY, USA, 2010. [Google Scholar]
  24. Adamides, E.D. Activity analysis of socio-technical change. Syst. Res. Behav. Sci. 2020, 37, 223–234. [Google Scholar] [CrossRef]
  25. Yin, R.K. Case Study Research and Applications: Design and Methods, 6th ed.; Sage: Thousand Oaks, CA, USA, 2018. [Google Scholar]
  26. Sheperd, D.A.; Patzel, H. The new field of sustainable entrepreneurship: Studying entrepreneurial action linking “what is to be sustained” with “what is to be developed. Entrep. Theory Pract. 2011, 35, 137–226. [Google Scholar] [CrossRef]
  27. Aarhaug, J.; Tveit, A.K. How ‘within-regime’ tensions can create windows of opportunity for new mobility services. Environ. Innov. Soc. Transit. 2023, 49, 100784. [Google Scholar] [CrossRef]
  28. Mazzucato, M. The Value of Everything: Making and Taking in the Global World; Alen Lane: London, UK, 2018. [Google Scholar]
  29. Maaßen, C.; Rovirab, R.; Urbano, D. A process model for sustainable entrepreneurship: Evidence from a highly entrepreneurial European region. J. Soc. Entrep. 2023. [Google Scholar] [CrossRef]
  30. Rosário, A.T.; Raimundo, R.J.; Cruz, S.P. Sustainable entrepreneurship: A literature review. Sustainability 2022, 14, 5556. [Google Scholar] [CrossRef]
  31. Wiklund, J.; Shepherd, D. Knowledge-based resources, entrepreneurial orientation, and the performance of small and medium-sized business. Strateg. Manag. J. 2003, 24, 1307–1314. [Google Scholar] [CrossRef]
  32. Holt, R. Using activity theory to understand entrepreneurial opportunity. Mind Cult. Act. 2008, 15, 52–70. [Google Scholar]
  33. Audretsch, D.B.; Belitski, M.; Chowdhury, F.; Desai, S. Regulating entrepreneurship quality and quantity. Environ. Innov. Soc. Transit. 2024, 53, 104942. [Google Scholar] [CrossRef]
  34. Malerba, F. Sectoral systems of innovation: A framework for linking innovation to the knowledge base, structure and dynamics of sectors. Econ. Innov. New Technol. 2005, 14, 63–82. [Google Scholar] [CrossRef]
  35. Coad, A.; Srhoj, S. Entrepreneurial ecosystems and regional persistence of high growth firms: A ‘broken clock’ critique. Res. Policy 2023, 52, 104762. [Google Scholar] [CrossRef]
  36. Nelson, R.; Winter, S. An Evolutionary Theory of Economic Change; The Belknapp Press: Harvard, MA, USA, 1997. [Google Scholar]
  37. Shove, E.; Pantzar, M.; Watson, M. The Dynamics of Social Practice: Every Day Life and How it Changes; Sage: London, UK, 2012. [Google Scholar]
  38. Svennevik, E.M.C. Practices in transitions: Review, reflections, and research directions for a Practice Innovation System PIS approach. Environ. Innov. Soc. Transit. 2022, 44, 163–184. [Google Scholar] [CrossRef]
  39. Edquist, C. (Ed.) Systems of Innovation; Frances Pinter: London, UK, 1997. [Google Scholar]
  40. Engeström, Y. Learning, Working, Imagining: Twelve Studies in Activity Theory; Orienta-Konsultit: Helsinki, Finland, 1990. [Google Scholar]
  41. Engeström, Y. Activity theory and individual and social transformation. In Perspectives on Activity Theory; Engeström, Y., Miettinen, R., Punamahi, R.-L., Eds.; Cambridge University Press: Cambridge, UK, 2003; pp. 19–38. [Google Scholar]
  42. Hasu, M. Constructing clinical use: An activity-theoretical perspective on implementing new technology. Technol. Anal. Strateg. Manag. 2000, 12, 369–382. [Google Scholar] [CrossRef]
  43. Foot, K.A. Cultural-Historical Activity Theory: Illuminating the development of a conflict monitoring network. Commun. Theory 2001, 11, 56–83. [Google Scholar] [CrossRef]
  44. Lehenkari, J.; Miettinen, R. Standardisation in the construction of large technological system—The case of the Nordic mobile telephone system. Telecommun. Policy. 2002, 26, 109–127. [Google Scholar] [CrossRef]
  45. Rose-Anderssen, C.; Baldwin, J.S.; Ridgway, K.; Allen, P.M.; Varga, L. Aerospace supply chains as evolutionary networks of activities: Innovation via risk-sharing partnerships. Creativity Innov. Manag. 2008, 17, 304–318. [Google Scholar] [CrossRef][Green Version]
  46. Lin, F.-R.; Hsieh, P.-S. Analyzing the sustainability of a newly developed service: An activity theory perspective. Technovation 2014, 34, 113–125. [Google Scholar] [CrossRef]
  47. Schulz, T.; Gewald, H.; Böhm, M.; Krcmar, H. Smart mobility: Contradictions in value co-creation. Inf. Syst. Front. 2020, 25, 1125–1145. [Google Scholar] [CrossRef]
  48. Jones, O.; Holt, R. The creation and evolution of new business ventures: An activity theory perspective. J. Small Bus. Enterp. Dev. 2008, 15, 51–75. [Google Scholar] [CrossRef]
  49. Nicolini, D. Practice Theory, Work and Organization: An Introduction; Oxford University Press: Oxford, UK, 2013. [Google Scholar]
  50. Malerba, F. Sectoral systems of innovation and production. Res. Policy 2002, 31, 247–264. [Google Scholar] [CrossRef]
  51. Slywotzky, A.J. Value Migration: How to Think Several Moves Ahead of Competition; Harvard Business School Press: Boston, MA, USA, 1996. [Google Scholar]
  52. Bai, G.; Lindberg, L.Å. Dialectical approach to systems development. Syst. Res. Behav. Sci. 1998, 15, 47–54. [Google Scholar] [CrossRef]
  53. DiMaggio, P.J.; Powell, W.W. The iron cage revisited: Institutional isomorphism and collective rationality in organizational fields. Am. Sociol. Rev. 1983, 48, 147–160. [Google Scholar] [CrossRef]
  54. Spector, M.; Kitsuse, J.L. Constructing Social Problems; Cummings: Menlo Park, CA, USA, 1977. [Google Scholar]
  55. Best, J. Afterword: Extending the constructionist perspective: A conclusion–and an introduction. In Images of Issues: Typifying Contemporary Social Problems; Best, J., Ed.; Aldine de Gruyter: New York, NY, USA, 1989; pp. 243–253. [Google Scholar]
  56. Picketty, T. Capital and Ideology; Harvard University Press: Boston, MA, USA, 2020. [Google Scholar]
  57. Mackay, H.; Gillespie, G. Extending the social shaping of technology approach: Ideology and appropriation. Soc. Stud. Sci. 1992, 22, 685–716. [Google Scholar] [CrossRef]
  58. Pinch, T.; Bijker, W.E. The social construction of facts and artefacts: Or how the sociology of science and the sociology of technology might benefit each other. In The Social Construction of Technological Systems; Bijker, W.E., Hughes, T.P., Pinch., T., Eds.; The MIT Press: Cambridge, MA, USA, 1987; pp. 17–50. [Google Scholar]
  59. Penna, C.C.R.; Geels, F.W. Climate change and the slow reorientation of the American industry (1979–2012): An application and extension of the Dialectic Issue Life Cycle (DILC) model. Res. Policy 2015, 44, 1029–1048. [Google Scholar] [CrossRef]
  60. Wynne, B. Risk and environment as legitimatory discourses of technology: Reflexivity inside out? Curr. Sociol. 2002, 50, 459–477. [Google Scholar] [CrossRef]
  61. Hannigan, J. Environmental Sociology, 2nd ed.; Routledge: London, UK, 2006. [Google Scholar]
  62. Geels, F.W.; Penna, C.R. Societal problems and industry reorientation: Elaborating the Dialectic Issue Life Cycle (DILC) model and a case study of car safety in the USA (1900–1995). Res. Policy 2015, 44, 67–82. [Google Scholar] [CrossRef]
  63. Callon, M.; Meadel, C.; Rabeharision, V. The economy of qualities. Econ. Soc. 2002, 31, 194–217. [Google Scholar] [CrossRef]
  64. Warde, A. Consumption and theories of practice. J. Consum. Cult. 2005, 5, 131–153. [Google Scholar] [CrossRef]
  65. Zuboff, S. The Age of Surveillance Capitalism: The Flight for a Human Future at the Frontier of Power; Profile Books: London, UK, 2019. [Google Scholar]
  66. Engeström, Y. Comment on Blackler et al. Activity theory and social construction of knowledge: A story of four umpires. Organization 2000, 7, 301–310. [Google Scholar] [CrossRef]
  67. Jørgensen, U. Mapping and navigating transitions—The multi-level perspective compared with arenas of development. Res. Policy 2012, 41, 996–1010. [Google Scholar] [CrossRef]
  68. Ulrich, W. Operational research and critical systems thinking—An integrated perspective. Part 2: OR as argumentative practice. J. Oper. Res. Soc. 2012, 63, 1307–1322. [Google Scholar]
  69. Porter, M.E. Competitive Strategy. Techniques for Analyzing Industries and Competitors; The Free Press: New York, NY, USA, 1980. [Google Scholar]
  70. Standage, T. Brief History of Motion. From the Wheel to the Car to What Comes Next; Bloomsbury: London, UK, 2021. [Google Scholar]
  71. Urry, J. The ‘system’ of automobility. Theory Cult. Soc. 2004, 21, 25–39. [Google Scholar] [CrossRef]
  72. Urry, J. Mobilities; Polity Press: Cambridge, UK, 2007. [Google Scholar]
  73. Setright, L.J.K. Drive On! A Social History of the Motor Car; Granda Books: London, UK, 2002. [Google Scholar]
  74. Holweg, M. The evolution of the automotive industry. In Build to Order: The Road to 5-Day Car; Parry, G., Graves, A., Eds.; Springer: London, UK, 2008; pp. 13–34. [Google Scholar]
  75. Christensen, T.B.; Wells, P.; Cipcigan, L. Can innovative business models overcome resistance to electric vehicles? Better Place and battery electric cars in Denmark. Energy Policy 2012, 48, 498–505. [Google Scholar] [CrossRef]
  76. Pollin, R. Greening the Global Economy; The MIT Press: Cambridge, MA, USA, 2015. [Google Scholar]
  77. Sheller, M. Mobility Justice: The Politics of Movement in the Age of Extremes; Verso: London, UK, 2018. [Google Scholar]
  78. Salimath, M.S.; Chandna, V. Sustainable consumption and growth: Examining complementary perspectives. Manag. Decis. 2021, 59, 1228–1248. [Google Scholar] [CrossRef]
  79. Wells, P.; Nieuwenhuis, P. Transition failure: Understanding continuity in the automotive sector. Technol. Forecast. Soc. Chang. 2012, 79, 1681–1692. [Google Scholar] [CrossRef]
  80. Dijk, M.; Wells, P.; Kemp, R. Will the momentum of the electric cars last? Testing an hypothesis on disruptive innovation. Technol. Forecast. Soc. Chang. 2016, 105, 77–88. [Google Scholar] [CrossRef]
  81. Jermier, J.M.; Forbes, L.C. Greening organizations: Critical issues. In Studying Management Critically; Alvesson, M., Willmott, H., Eds.; Sage Publications: London, UK, 2003; pp. 157–176. [Google Scholar]
  82. Ewing, J. Faster, Higher, Farther: The Volkswagen Scandal; W.W. Norton & Company: London, UK, 2017. [Google Scholar]
  83. Bauman, Z. Liquid Times: Living in the Age of Uncertainty; Polity Press: London, UK, 2007. [Google Scholar]
  84. Kent, J.L. Driving to save time or saving time to drive? The enduring appeal of the private car. Transp. Res. Part A Policy Pract. 2014, 65, 103–115. [Google Scholar] [CrossRef]
  85. Wells, P.; Xenias, D. From ‘freedom of the open road’ to ‘cocooning’: Understanding resistance to change in personal private mobility. Environ. Innov. Soc. Transit. 2015, 16, 106–119. [Google Scholar] [CrossRef]
  86. Wells, P. Sustainable business models and the automotive industry: A commentary. IIMB Manag. Rev 2013, 25, 228–239. [Google Scholar] [CrossRef]
  87. Wells, P. Degrowth and techno-business model innovation: The case of Riversimple. J. Clean. Prod. 2018, 197, 1704–1710. [Google Scholar] [CrossRef]
  88. Berchicci, L.; Tucci, C.L. Entrepreneurship, technology and Schumpeterian innovation: Entrants and incumbents. In The Oxford Handbook of Entrepreneurship; Casson, M., Yeung, B., Basu, A., Wadeson, N., Eds.; Oxford University Press: Oxford, UK, 2006; pp. 332–350. [Google Scholar]
  89. Cohen, M.J. The future of automobile society: A socio-technical transitions perspective. Technol. Anal. Strateg. Manag. 2012, 24, 377–390. [Google Scholar] [CrossRef]
  90. Esposito, M.; Tse, T.; Soulani, K. Introducing a circular economy: New thinking with new managerial and policy implications. Calif. Manag. Rev. 2018, 60, 5–19. [Google Scholar] [CrossRef]
  91. Watkins, R.D.; Denegri-Knott, J.; Molesworth, M. The relationship between ownership and possession: Observations from the context of digital virtual goods. J. Mark. Manag. 2016, 32, 44–70. [Google Scholar] [CrossRef]
  92. Skeete, J.-P. Level 5 autonomy: The new face of disruption in road transportation. Technol. Forecast. Soc. Chang. 2018, 134, 22–34. [Google Scholar] [CrossRef]
  93. Laudien, S.M.; Fernandez, P.G. Longitudinal, qualitative-empirical insights into the development of carsharing. Sustain. Technol. Entrep. 2023, 2, 100043. [Google Scholar] [CrossRef]
  94. Perez-Moure, H.; Lampon, J.F.; Velando-Rodriguez, M.-E.; Rodríguez-Comesana, L. Revolutionizing the road: How sustainable, autonomous, and connected vehicles are changing digital mobility business models. Eur. Res. Manag. Bus. Econ. 2023, 29, 100230. [Google Scholar] [CrossRef]
Figure 1. Engestrom’s model of the structure of human activity.
Figure 1. Engestrom’s model of the structure of human activity.
Sustainability 16 02782 g001
Figure 2. Expansion of an activity addressing a societal function to PRODUCTION and USE activities.
Figure 2. Expansion of an activity addressing a societal function to PRODUCTION and USE activities.
Sustainability 16 02782 g002
Figure 3. The hierarchy in the decomposition of an activity representing human activities to address a societal function.
Figure 3. The hierarchy in the decomposition of an activity representing human activities to address a societal function.
Sustainability 16 02782 g003
Figure 4. The production side of the automobility socio-technical system as activity.
Figure 4. The production side of the automobility socio-technical system as activity.
Sustainability 16 02782 g004
Figure 5. The use side of the automobility socio-technical system as activity.
Figure 5. The use side of the automobility socio-technical system as activity.
Sustainability 16 02782 g005
Figure 6. Contradictions in the automobility sectoral activity system.
Figure 6. Contradictions in the automobility sectoral activity system.
Sustainability 16 02782 g006
Disclaimer/Publisher’s Note: The statements, opinions and data contained in all publications are solely those of the individual author(s) and contributor(s) and not of MDPI and/or the editor(s). MDPI and/or the editor(s) disclaim responsibility for any injury to people or property resulting from any ideas, methods, instructions or products referred to in the content.

Share and Cite

MDPI and ACS Style

Adamides, E.D. Innovation and Entrepreneurship in Transition to Sustainability Trajectories: An Activity-Based Conceptual Analytic Framework. Sustainability 2024, 16, 2782. https://doi.org/10.3390/su16072782

AMA Style

Adamides ED. Innovation and Entrepreneurship in Transition to Sustainability Trajectories: An Activity-Based Conceptual Analytic Framework. Sustainability. 2024; 16(7):2782. https://doi.org/10.3390/su16072782

Chicago/Turabian Style

Adamides, Emmanuel D. 2024. "Innovation and Entrepreneurship in Transition to Sustainability Trajectories: An Activity-Based Conceptual Analytic Framework" Sustainability 16, no. 7: 2782. https://doi.org/10.3390/su16072782

APA Style

Adamides, E. D. (2024). Innovation and Entrepreneurship in Transition to Sustainability Trajectories: An Activity-Based Conceptual Analytic Framework. Sustainability, 16(7), 2782. https://doi.org/10.3390/su16072782

Note that from the first issue of 2016, this journal uses article numbers instead of page numbers. See further details here.

Article Metrics

Back to TopTop