Fintech Service Quality of Saudi Banks: Digital Transformation and Awareness in Satisfaction, Re-Use Intentions, and the Sustainable Performance of Firms
Abstract
1. Introduction
- To examine the influence of the fintech service quality (including tangibles, assurance, responsiveness, reliability, and empathy) on customer satisfaction in the Saudi banking sector;
- To measure the effects of customer satisfaction and fintech behavioral intentions on a firm’s sustainable performance in the Saudi banking sector;
- To examine the mediating role of digital transformation between fintech behavioral intentions and a firm’s sustainable performance in the Saudi banking sector;
- To examine the moderating role of digital awareness on customer satisfaction and a firm’s sustainable performance in the Saudi banking sector.
2. Literature Review and Theoretical Framework
2.1. Resource-Based View (RBV) Theory
2.2. Fintech Service Quality and Customer Satisfaction
2.3. Customer Satisfaction and Intention to Re-Use Fintech
2.4. Intention to Re-Use Fintech and Sustainable Performance of Banks
2.5. Customer Satisfaction and Sustainable Performance of Banks
2.6. Mediating Role of Digital Transformation
2.7. Moderating Role of Digital Awareness
3. Research Methods and Data Collection
3.1. Research Design
3.2. Sample Size and Data Collection
3.3. Measurement Scales and Literature Support
3.4. Data Analysis
4. Results of the Study
4.1. Demographic Information
4.2. Assessment of Measurement Model
4.3. Assessment of Path Model
4.4. Assessment of Model Fitness
5. Discussion
5.1. Managerial Implications
5.2. Conclusions
Funding
Data Availability Statement
Conflicts of Interest
References
- Yan, T.C.; Schulte, P.; Chuen, D.L.K. InsurTech and FinTech: Banking and Insurance Enablement. In Handbook of Blockchain, Digital Finance, and Inclusion; Academic Press: Cambridge, MA, USA, 2018; Volume 1, pp. 249–281. [Google Scholar]
- Oladapo, I.A.; Hamoudah, M.M.; Alam, M.M.; Olaopa, O.R.; Muda, R. Customers’ Perceptions of FinTech Adaptability in the Islamic Banking Sector: Comparative Study on Malaysia and Saudi Arabia. J. Model. Manag. 2022, 17, 1241–1261. [Google Scholar] [CrossRef]
- Makki, A.A.; Alqahtani, A.Y. Modeling the Enablers to FinTech Innovation in Saudi Arabia: A Hybrid Approach Using ISM and ANP. Systems 2022, 10, 181. [Google Scholar] [CrossRef]
- Khan, S.; Abdulrahman Saad, A.A.H. The Use of Fintech and Its Impact on Financial Intermediation—A Comparison of Saudi Arabia with Other GCC Economies. Intellect. Econ. 2022, 16, 26–43. [Google Scholar]
- Scott, S.V.; Van Reenen, J.; Zachariadis, M. The Long-Term Effect of Digital Innovation on Bank Performance: An Empirical Study of SWIFT Adoption in Financial Services. Res. Policy 2017, 46, 984–1004. [Google Scholar] [CrossRef]
- Wonglimpiyarat, J. FinTech Banking Industry: A Systemic Approach. Foresight 2017, 19, 590–603. [Google Scholar] [CrossRef]
- Zouari, G.; Abdelhedi, M. Customer Satisfaction in the Digital Era: Evidence from Islamic Banking. J. Innov. Entrep. 2021, 10, 1–18. [Google Scholar] [CrossRef]
- Paul, J.; Mittal, A.; Srivastav, G. Impact of Service Quality on Customer Satisfaction in Private and Public Sector Banks. Int. J. Bank Mark. 2016, 34, 606–622. [Google Scholar] [CrossRef]
- Hammoud, J.; Bizri, R.M.; El Baba, I. The Impact of E-Banking Service Quality on Customer Satisfaction: Evidence from the Lebanese Banking Sector. Sage Open 2018, 8, 2158244018790633. [Google Scholar] [CrossRef]
- Fianto, B.A.; Rahmawati, C.K.; Supriani, I. Mobile Banking Services Quality and Its Impact on Customer Satisfaction of Indonesian Islamic Banks. J. Ekon. Dan Keuang. Islam 2021, 7, 59–76. [Google Scholar] [CrossRef]
- Khan, M.M.; Fasih, M. Impact of Service Quality on Customer Satisfaction and Customer Loyalty: Evidence from Banking Sector. Pak. J. Commer. Soc. Sci. 2014, 8, 331–354. [Google Scholar]
- Zameer, H.; Tara, A.; Kausar, U.; Mohsin, A. Impact of Service Quality, Corporate Image and Customer Satisfaction towards Customers’ Perceived Value in the Banking Sector in Pakistan. Int. J. Bank Mark. 2015, 33, 442–456. [Google Scholar] [CrossRef]
- Pakurár, M.; Haddad, H.; Nagy, J.; Popp, J.; Oláh, J. The Service Quality Dimensions that Affect Customer Satisfaction in the Jordanian Banking Sector. Sustainability 2019, 11, 1113. [Google Scholar] [CrossRef]
- Ugwuanyi, C.C.; Idoko, E.C. Effects of Self-service Technologies’ Attributes on Bank Customers’ Experience, Relationship Quality and Re-use Intention: Insights from a Developing Economy. Vision 2022, 09722629221110035. [Google Scholar] [CrossRef]
- Harb, A.; Thoumy, M.; Yazbeck, M. Customer Satisfaction with Digital Banking Channels in Times of Uncertainty. Banks Bank Syst. 2022, 17, 27–37. [Google Scholar] [CrossRef]
- Pappas, I.O.; Mikalef, P.; Giannakos, M.N.; Krogstie, J.; Lekakos, G. Big Data and Business Analytics Ecosystems: Paving the Way towards Digital Transformation and Sustainable Societies. Inf. Syst. e-Bus. Manag. 2018, 16, 479–491. [Google Scholar] [CrossRef]
- Winarsih; Indriastuti, M.; Fuad, K. Impact of COVID-19 on Digital Transformation and Sustainability in Small and Medium Enterprises (SMEs): A Conceptual Framework. In Proceedings of the 14th International Conference on Complex, Intelligent and Software Intensive Systems (CISIS-2020), Łódź, Poland, 11 June 2020; Springer: Berlin/Heidelberg, Germany, 2021; pp. 471–476. [Google Scholar]
- Nayal, K.; Raut, R.D.; Yadav, V.S.; Priyadarshinee, P.; Narkhede, B.E. The Impact of Sustainable Development Strategy on Sustainable Supply Chain Firm Performance in the Digital Transformation Era. Bus. Strat. Environ. 2022, 31, 845–859. [Google Scholar] [CrossRef]
- Wang, P.; Liu, Q.; Qi, Y. Factors Influencing Sustainable Consumption Behaviors: A Survey of the Rural Residents in China. J. Clean. Prod. 2014, 63, 152–165. [Google Scholar] [CrossRef]
- Warner, K.S.; Wäger, M. Building Dynamic Capabilities for Digital Transformation: An Ongoing Process of Strategic Renewal. Long Range Plan. 2019, 52, 326–349. [Google Scholar] [CrossRef]
- Abad-Segura, E.; González-Zamar, M.D.; Infante-Moro, J.C.; Ruipérez García, G. Sustainable Management of Digital Transformation in Higher Education: Global Research Trends. Sustainability 2020, 12, 2107. [Google Scholar] [CrossRef]
- Ali, M.; Raza, S.A. Service Quality Perception and Customer Satisfaction in Islamic Banks of Pakistan: The Modified SERVQUAL Model. Total Qual. Manag. Bus. Excell. 2017, 28, 559–577. [Google Scholar] [CrossRef]
- Gil-Gomez, H.; Guerola-Navarro, V.; Oltra-Badenes, R.; Lozano-Quilis, J.A. Customer Relationship Management: Digital Transformation and Sustainable Business Model Innovation. Econ. Res. Ekon. Istraž. 2020, 33, 2733–2750. [Google Scholar] [CrossRef]
- Hanafizadeh, P.; Khedmatgozar, H.R. The Mediating Role of the Dimensions of the Perceived Risk in the Effect of Customers’ Awareness on the Adoption of Internet Banking in Iran. Electron. Commer. Res. 2012, 12, 151–175. [Google Scholar] [CrossRef]
- Al-qararah, E.A. An Empirical Study of the Effect of FinTech Infrastructure on Competitive Advantage and Performance. Int. J. Inf. Technol. Lang. Stud. 2023, 7, 1–9. [Google Scholar]
- Turki, Aymen and Nahidi, Narmin, Do European FinTech Benefit from Bank-Affiliated VCs? (5 May 2023). Available online: https://ssrn.com/abstract=4439093 (accessed on 21 January 2024).
- Kozlenkova, I.V.; Samaha, S.A.; Palmatier, R.W. Resource-Based Theory in Marketing. J. Acad. Mark. Sci. 2014, 42, 1–21. [Google Scholar] [CrossRef]
- Vial, G. Understanding Digital Transformation: A Review and a Research Agenda. In Managing Digital Transformation; Routledge: Oxfordshire, UK, 2021; pp. 13–66. [Google Scholar]
- Erevelles, S.; Fukawa, N.; Swayne, L. Big Data Consumer Analytics and the Transformation of Marketing. J. Bus. Res. 2016, 69, 897–904. [Google Scholar] [CrossRef]
- Lin, Y.; Wu, L.Y. Exploring the Role of Dynamic Capabilities in Firm Performance under the Resource-Based View Framework. J. Bus. Res. 2014, 67, 407–413. [Google Scholar] [CrossRef]
- Kamdjoug, J.R.K.; Wamba-Taguimdje, S.L.; Wamba, S.F.; Kake, I.B.E. Determining Factors and Impacts of the Intention to Adopt Mobile Banking App in Cameroon: Case of SARA by Afriland First Bank. J. Retail. Consum. Serv. 2021, 61, 102509. [Google Scholar] [CrossRef]
- Alzahrani, A.I.; Mahmud, I.; Ramayah, T.; Alfarraj, O.; Alalwan, N. Modelling Digital Library Success Using the DeLone and McLean Information System Success Model. J. Librariansh. Inf. Sci. 2019, 51, 291–306. [Google Scholar] [CrossRef]
- Sun, Y.; Fang, Y.; Lim, K.H.; Straub, D. User Satisfaction with Information Technology Service Delivery: A Social Capital Perspective. Inf. Syst. Res. 2012, 23, 1195–1211. [Google Scholar] [CrossRef]
- Febrian, D.; Simanjuntak, M.; Hasanah, N. The Effect of Benefits Offered and Customer Experience on Re-Use Intention of Mobile Banking Through Customer Satisfaction and Trust. J. Keuang. Perbank. July 2021, 25, 551–569. [Google Scholar] [CrossRef]
- Kim, H.; Kang, S.; Song, C.; Lee, M.J. How Hotel Smartphone Applications Affect Guest Satisfaction in Applications and Re-Use Intention? An Experiential Value Approach. J. Qual. Assur. Hosp. Tour. 2020, 21, 209–233. [Google Scholar] [CrossRef]
- Wiastuti, R.D.; Mulyani, F.; Anita, T.L.; Masatip, A.; Rashid, B.B. The Role of Food Delivery Application Attributes on Customer Satisfaction and Intention to Reuse. In Proceedings of the 2022 6th International Conference on Information Technology, Information Systems and Electrical Engineering (ICITISEE), Yogyakarta, Indonesia, 13–14 December 2022; pp. 87–92. [Google Scholar]
- Shin, J.W. Mediating Effect of Satisfaction in the Relationship Between Customer Experience and Intention to Reuse Digital Banks in Korea. Soc. Behav. Personal. Int. J. 2021, 49, 1–18. [Google Scholar] [CrossRef]
- Shahid Iqbal, M.; Ul Hassan, M.; Habibah, U. Impact of Self-Service Technology (SST) Service Quality on Customer Loyalty and Behavioral Intention: The Mediating Role of Customer Satisfaction. Cogent Bus. Manag. 2018, 5, 1. [Google Scholar] [CrossRef]
- Lo Presti, L.; Testa, M.; Marino, V.; Singer, P. Engagement in Healthcare Systems: Adopting Digital Tools for a Sustainable Approach. Sustainability 2019, 11, 220. [Google Scholar] [CrossRef]
- Bonn, M.A.; Cronin, J.J., Jr.; Cho, M. Do Environmental Sustainable Practices of Organic Wine Suppliers Affect Consumers’ Behavioral Intentions? The Moderating Role of Trust. Cornell Hosp. Q. 2016, 57, 21–37. [Google Scholar] [CrossRef]
- Waqas, M.; Qingfeng, M.; Ahmad, N.; Iqbal, M. Green Brands, Customer Satisfaction and Sustainable Performance in the Chinese Manufacturing Industry. Manag. Decis. 2023. ahead-of-print. [Google Scholar] [CrossRef]
- Junejo, D.; Khokhar, M.; Shah, G.F.; Bhatti, A.A. Customer Satisfaction and Standard Adoption Practices on the Sustainable Performance of Supply Chain Management: A Manufacturing Firm Case Study. Pak. J. Humanit. Soc. Sci. 2023, 11, 113–131. [Google Scholar] [CrossRef]
- Westerman, G.; Bonnet, D.; McAfee, A. Leading Digital: Turning Technology into Business Transformation; Harvard Business Press: Boston, MA, USA, 2014. [Google Scholar]
- Mithas, S.; Tafti, A.; Mitchell, W. How a Firm’s Competitive Environment and Digital Strategic Posture Influence Digital Business Strategy. MIS Q. 2013, 37, 511–536. [Google Scholar] [CrossRef]
- Evans, S.; Vladimirova, D.; Holgado, M.; Van Fossen, K.; Yang, M.; Silva, E.A.; Barlow, C.Y. Business Model Innovation for Sustainability: Towards a Unified Perspective for Creation of Sustainable Business Models. Bus. Strat. Environ. 2017, 26, 597–608. [Google Scholar] [CrossRef]
- Muthuswamy, V.V.; Nithya, N. Role of Cyber Security on Employees’ Digital Workplace Performance: Exploring the Effects of Employees’ Digital Awareness and Organizational Support. Int. J. Cyber Criminol. 2023, 17, 54–71. [Google Scholar]
- Khin, S.; Ho, T.C. Digital Technology, Digital Capability and Organizational Performance: A Mediating Role of Digital Innovation. Int. J. Innov. Sci. 2018, 11, 177–195. [Google Scholar] [CrossRef]
- Fowler, F.J. Survey Research Methods; Sage Publications: Thousand Oaks, CA, USA, 2013. [Google Scholar]
- Dillman, D.A.; Smyth, J.D.; Christian, L.M. Internet, Phone, Mail, and Mixed-Mode Surveys: The Tailored Design Method; John Wiley & Sons: Hoboken, NJ, USA, 2014. [Google Scholar]
- Bryman, A. Social Research Methods; Oxford University Press: Oxford, UK, 2016. [Google Scholar]
- Comrey, A.L.; Lee, H.B. A First Course in Factor Analysis; Psychology Press: London, UK, 2013. [Google Scholar]
- Lai, T.L. Service Quality and Perceived Value’s Impact on Satisfaction, Intention and Usage of Short Message Service (SMS). Inf. Syst. Front. 2004, 6, 353–368. [Google Scholar] [CrossRef]
- Rodríguez-Espíndola, O.; Chowdhury, S.; Dey, P.K.; Albores, P.; Emrouznejad, A. Analysis of the Adoption of Emergent Technologies for Risk Management in the Era of Digital Manufacturing. Technol. Forecast. Soc. Chang. 2022, 178, 121562. [Google Scholar] [CrossRef]
- Henseler, J.; Ringle, C.M.; Sarstedt, M. A New Criterion for Assessing Discriminant Validity in Variance-Based Structural Equation Modeling. J. Acad. Mark. Sci. 2015, 43, 115–135. [Google Scholar] [CrossRef]
- Ringle, C.; Da Silva, D.; Bido, D. Structural Equation Modeling with the SmartPLS. Braz. J. Mark. 2015, 13, 56–73. [Google Scholar] [CrossRef]
- Hair, J.F.; Hult, G.T.M.; Ringle, C.M.; Sarstedt, M.; Thiele, K.O. Mirror, Mirror on the Wall: A Comparative Evaluation of Composite-Based Structural Equation Modeling Methods. J. Acad. Mark. Sci. 2017, 45, 616–632. [Google Scholar] [CrossRef]
- Hair, J.F.; Ringle, C.M.; Sarstedt, M. Partial Least Squares Structural Equation Modeling: Rigorous Applications, Better Results and Higher Acceptance. Long Range Plan. 2013, 46, 1–12. [Google Scholar] [CrossRef]



| Category | Option | Frequency | Percent | Valid Percent | Cumulative Percent |
|---|---|---|---|---|---|
| Fintech apps | Online mobile applications | 164 | 53.6 | 53.6 | 53.6 |
| Tahweel Al Rajhi/STC Pay/Money Express | 142 | 46.4 | 46.4 | 100.0 | |
| Position level | Lower-level management | 77 | 25.2 | 25.2 | 25.2 |
| Middle-level management | 202 | 66.0 | 66.0 | 91.2 | |
| Top-level management | 27 | 8.8 | 8.8 | 100.0 | |
| Gender | Man | 269 | 87.9 | 87.9 | 87.9 |
| Woman | 37 | 12.1 | 12.1 | 100.0 | |
| Online banking experience | Less than 1 year | 24 | 7.8 | 7.8 | 7.8 |
| 1–3 years | 112 | 36.6 | 36.6 | 44.4 | |
| 4–6 years | 99 | 32.4 | 32.4 | 76.8 | |
| More than 6 years | 71 | 23.2 | 23.2 | 100.0 | |
| Education | Less than 12 years | 4 | 1.3 | 1.3 | 1.3 |
| 14 years | 56 | 18.3 | 18.3 | 19.6 | |
| 16 years | 210 | 68.6 | 68.6 | 88.2 | |
| 18 years and above | 36 | 11.8 | 11.8 | 100.0 |
| Scales | Items | Factor Loadings | Cronbach Alpha | Composite Reliability | AVE |
|---|---|---|---|---|---|
| Assurance | 0.790 | 0.877 | 0.704 | ||
| ASS1 | 0.862 | ||||
| ASS2 | 0.844 | ||||
| ASS3 | 0.811 | ||||
| Bank’s sustainable performance | 0.860 | 0.899 | 0.641 | ||
| FSP1 | 0.834 | ||||
| FSP2 | 0.776 | ||||
| FSP3 | 0.802 | ||||
| FSP4 | 0.800 | ||||
| FSP5 | 0.791 | ||||
| Customer satisfaction | 0.751 | 0.857 | 0.667 | ||
| CS1 | 0.816 | ||||
| CS2 | 0.828 | ||||
| CS3 | 0.806 | ||||
| Digital awareness | 0.841 | 0.893 | 0.676 | ||
| DA1 | 0.766 | ||||
| DA2 | 0.867 | ||||
| DA3 | 0.816 | ||||
| DA4 | 0.838 | ||||
| Digital transformation | 0.789 | 0.877 | 0.704 | ||
| DT1 | 0.792 | ||||
| DT2 | 0.839 | ||||
| DT3 | 0.882 | ||||
| Empathy | 0.897 | 0.925 | 0.711 | ||
| EMP1 | 0.726 | ||||
| EMP2 | 0.886 | ||||
| EMP3 | 0.873 | ||||
| EMP4 | 0.882 | ||||
| EMP5 | 0.839 | ||||
| Intentions to re-use fintech | 0.723 | 0.844 | 0.645 | ||
| FBI1 | 0.815 | ||||
| FBI2 | 0.864 | ||||
| FBI3 | 0.725 | ||||
| Reliability | 0.778 | 0.857 | 0.599 | ||
| REL1 | 0.763 | ||||
| REL2 | 0.769 | ||||
| REL3 | 0.763 | ||||
| REL5 | 0.800 | ||||
| Responsiveness | 0.837 | 0.891 | 0.673 | ||
| RES1 | 0.739 | ||||
| RES2 | 0.849 | ||||
| RES3 | 0.836 | ||||
| RES4 | 0.851 | ||||
| Tangibles | 0.704 | 0.790 | 0.560 | ||
| TAN1 | 0.732 | ||||
| TAN2 | 0.789 | ||||
| TAN3 | 0.810 |
| Items | 1 | 2 | 3 | 4 | 5 | 6 | 7 | 8 | 9 | 10 |
|---|---|---|---|---|---|---|---|---|---|---|
| ASS1 | 0.862 | 0.439 | 0.363 | 0.406 | 0.402 | 0.434 | 0.401 | 0.520 | 0.557 | 0.509 |
| ASS2 | 0.844 | 0.512 | 0.349 | 0.432 | 0.431 | 0.446 | 0.490 | 0.453 | 0.584 | 0.557 |
| ASS3 | 0.811 | 0.472 | 0.337 | 0.494 | 0.427 | 0.525 | 0.473 | 0.509 | 0.662 | 0.471 |
| CS1 | 0.285 | 0.425 | 0.816 | 0.379 | 0.482 | 0.373 | 0.377 | 0.376 | 0.254 | 0.407 |
| CS2 | 0.354 | 0.517 | 0.828 | 0.479 | 0.458 | 0.490 | 0.435 | 0.451 | 0.374 | 0.409 |
| CS3 | 0.376 | 0.489 | 0.806 | 0.441 | 0.582 | 0.442 | 0.425 | 0.455 | 0.444 | 0.431 |
| DA1 | 0.360 | 0.462 | 0.358 | 0.766 | 0.385 | 0.469 | 0.375 | 0.480 | 0.444 | 0.360 |
| DA2 | 0.541 | 0.618 | 0.467 | 0.867 | 0.546 | 0.515 | 0.551 | 0.554 | 0.582 | 0.498 |
| DA3 | 0.375 | 0.564 | 0.424 | 0.816 | 0.428 | 0.496 | 0.488 | 0.454 | 0.443 | 0.351 |
| DA4 | 0.442 | 0.638 | 0.491 | 0.838 | 0.516 | 0.521 | 0.539 | 0.527 | 0.491 | 0.447 |
| DT1 | 0.457 | 0.465 | 0.615 | 0.522 | 0.792 | 0.446 | 0.447 | 0.498 | 0.508 | 0.453 |
| DT2 | 0.403 | 0.528 | 0.503 | 0.450 | 0.839 | 0.343 | 0.526 | 0.449 | 0.375 | 0.454 |
| DT3 | 0.406 | 0.544 | 0.466 | 0.487 | 0.882 | 0.329 | 0.554 | 0.477 | 0.376 | 0.487 |
| EMP1 | 0.450 | 0.480 | 0.385 | 0.443 | 0.349 | 0.726 | 0.445 | 0.482 | 0.395 | 0.409 |
| EMP2 | 0.484 | 0.521 | 0.460 | 0.548 | 0.358 | 0.886 | 0.432 | 0.450 | 0.484 | 0.391 |
| EMP3 | 0.456 | 0.476 | 0.461 | 0.551 | 0.343 | 0.873 | 0.401 | 0.423 | 0.493 | 0.369 |
| EMP4 | 0.504 | 0.553 | 0.510 | 0.532 | 0.438 | 0.882 | 0.517 | 0.516 | 0.486 | 0.426 |
| EMP5 | 0.452 | 0.482 | 0.434 | 0.485 | 0.356 | 0.839 | 0.414 | 0.441 | 0.448 | 0.324 |
| FBI1 | 0.339 | 0.556 | 0.391 | 0.437 | 0.531 | 0.404 | 0.815 | 0.435 | 0.314 | 0.404 |
| FBI2 | 0.563 | 0.680 | 0.448 | 0.588 | 0.561 | 0.489 | 0.864 | 0.526 | 0.482 | 0.522 |
| FBI3 | 0.383 | 0.611 | 0.378 | 0.407 | 0.362 | 0.361 | 0.725 | 0.326 | 0.318 | 0.375 |
| FSP1 | 0.506 | 0.834 | 0.485 | 0.576 | 0.426 | 0.502 | 0.635 | 0.551 | 0.540 | 0.498 |
| FSP2 | 0.439 | 0.776 | 0.444 | 0.521 | 0.408 | 0.493 | 0.656 | 0.506 | 0.401 | 0.451 |
| FSP3 | 0.418 | 0.802 | 0.480 | 0.593 | 0.462 | 0.506 | 0.562 | 0.490 | 0.487 | 0.451 |
| FSP4 | 0.407 | 0.800 | 0.508 | 0.557 | 0.591 | 0.435 | 0.615 | 0.438 | 0.427 | 0.453 |
| FSP5 | 0.491 | 0.791 | 0.433 | 0.559 | 0.565 | 0.452 | 0.607 | 0.522 | 0.548 | 0.536 |
| REL1 | 0.493 | 0.549 | 0.437 | 0.462 | 0.482 | 0.459 | 0.437 | 0.763 | 0.466 | 0.560 |
| REL2 | 0.370 | 0.445 | 0.385 | 0.516 | 0.387 | 0.391 | 0.426 | 0.769 | 0.399 | 0.427 |
| REL3 | 0.447 | 0.420 | 0.347 | 0.447 | 0.372 | 0.424 | 0.383 | 0.763 | 0.474 | 0.435 |
| REL5 | 0.501 | 0.507 | 0.445 | 0.476 | 0.485 | 0.418 | 0.424 | 0.800 | 0.547 | 0.564 |
| RES1 | 0.500 | 0.402 | 0.336 | 0.460 | 0.307 | 0.396 | 0.362 | 0.419 | 0.739 | 0.419 |
| RES2 | 0.572 | 0.536 | 0.366 | 0.456 | 0.455 | 0.464 | 0.395 | 0.547 | 0.849 | 0.453 |
| RES3 | 0.641 | 0.547 | 0.337 | 0.517 | 0.415 | 0.464 | 0.425 | 0.504 | 0.836 | 0.522 |
| RES4 | 0.625 | 0.484 | 0.408 | 0.528 | 0.433 | 0.473 | 0.362 | 0.530 | 0.851 | 0.497 |
| TAN1 | 0.345 | 0.440 | 0.303 | 0.339 | 0.417 | 0.275 | 0.450 | 0.333 | 0.317 | 0.632 |
| TAN2 | 0.549 | 0.451 | 0.408 | 0.402 | 0.405 | 0.401 | 0.444 | 0.600 | 0.499 | 0.789 |
| TAN3 | 0.460 | 0.457 | 0.419 | 0.398 | 0.433 | 0.337 | 0.352 | 0.495 | 0.459 | 0.810 |
| 1 | 2 | 3 | 4 | 5 | 6 | 7 | 8 | 9 | 10 | |
|---|---|---|---|---|---|---|---|---|---|---|
| Assurance | 0.839 | |||||||||
| Bank’s sustainable performance | 0.565 | 0.801 | ||||||||
| Customer satisfaction | 0.417 | 0.587 | 0.817 | |||||||
| Digital awareness | 0.528 | 0.701 | 0.534 | 0.822 | ||||||
| Digital transformation | 0.500 | 0.613 | 0.622 | 0.576 | 0.839 | |||||
| Empathy | 0.556 | 0.596 | 0.536 | 0.609 | 0.439 | 0.843 | ||||
| Intentions to re-use Fintech | 0.541 | 0.768 | 0.507 | 0.601 | 0.610 | 0.525 | 0.803 | |||
| Reliability | 0.589 | 0.626 | 0.526 | 0.614 | 0.563 | 0.547 | 0.541 | 0.774 | ||
| Responsiveness | 0.714 | 0.600 | 0.443 | 0.598 | 0.493 | 0.549 | 0.469 | 0.612 | 0.820 | |
| Tangibles | 0.611 | 0.596 | 0.509 | 0.508 | 0.554 | 0.455 | 0.545 | 0.648 | 0.577 | 0.748 |
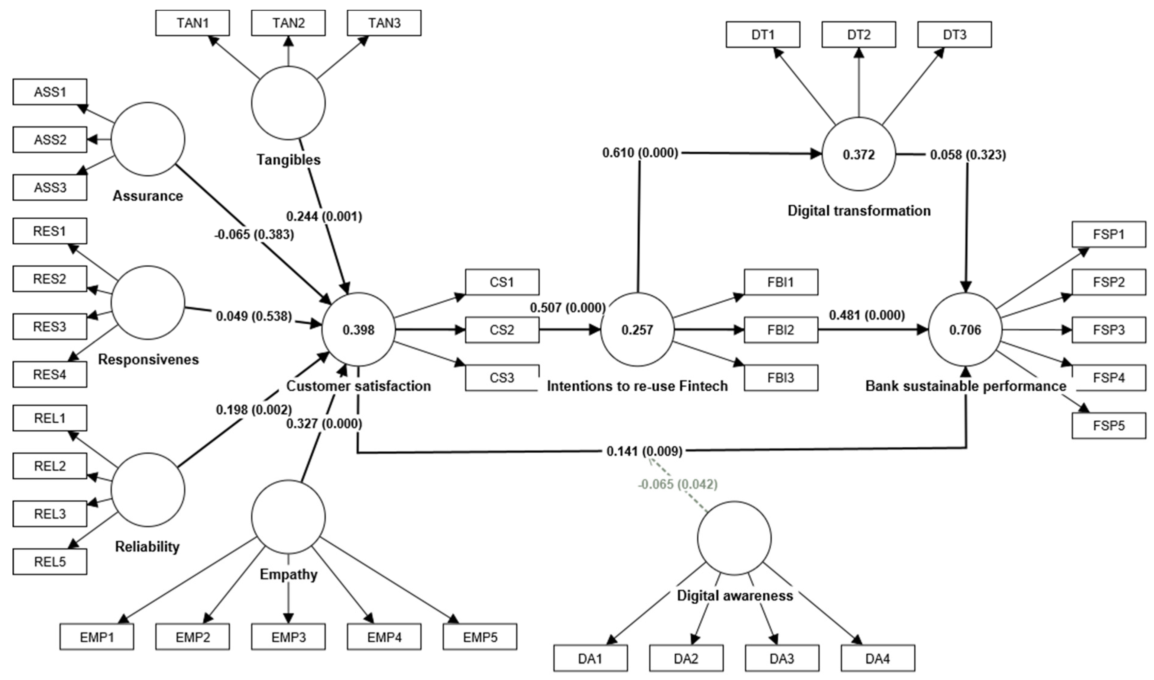
| Beta Value | t-Value | p-Value | |
|---|---|---|---|
| H1. Tangibles -> customer satisfaction | 0.244 | 3.192 | 0.001 |
| H2. Assurance -> customer satisfaction | −0.065 | 0.872 | 0.383 |
| H3. Responsiveness -> customer satisfaction | 0.049 | 0.616 | 0.538 |
| H4. Reliability -> customer satisfaction | 0.198 | 3.071 | 0.002 |
| H5. Empathy -> customer satisfaction | 0.327 | 4.699 | 0.000 |
| H6. Customer satisfaction -> intention to re-use fintech | 0.507 | 10.459 | 0.000 |
| H7. Intention to re-use fintech -> bank’s sustainable performance | 0.481 | 9.751 | 0.000 |
| H8. Customer satisfaction -> bank’s sustainable performance | 0.141 | 2.613 | 0.009 |
| Intention to re-use fintech -> digital transformation | 0.610 | 16.962 | 0.000 |
| Digital transformation -> bank’s sustainable performance | 0.058 | 0.988 | 0.323 |
| H9. Intention to re-use fintech -> digital transformation -> bank’s sustainable performance | 0.035 | 0.969 | 0.333 |
| Digital awareness -> bank’s sustainable performance | 0.285 | 5.046 | 0.000 |
| H10. Digital awareness x customer satisfaction -> bank’s sustainable performance | −0.065 | 2.039 | 0.042 |
Disclaimer/Publisher’s Note: The statements, opinions and data contained in all publications are solely those of the individual author(s) and contributor(s) and not of MDPI and/or the editor(s). MDPI and/or the editor(s) disclaim responsibility for any injury to people or property resulting from any ideas, methods, instructions or products referred to in the content. |
© 2024 by the author. Licensee MDPI, Basel, Switzerland. This article is an open access article distributed under the terms and conditions of the Creative Commons Attribution (CC BY) license (https://creativecommons.org/licenses/by/4.0/).
Share and Cite
Aldaarmi, A.A. Fintech Service Quality of Saudi Banks: Digital Transformation and Awareness in Satisfaction, Re-Use Intentions, and the Sustainable Performance of Firms. Sustainability 2024, 16, 2261. https://doi.org/10.3390/su16062261
Aldaarmi AA. Fintech Service Quality of Saudi Banks: Digital Transformation and Awareness in Satisfaction, Re-Use Intentions, and the Sustainable Performance of Firms. Sustainability. 2024; 16(6):2261. https://doi.org/10.3390/su16062261
Chicago/Turabian StyleAldaarmi, Abdulaziz Adel. 2024. "Fintech Service Quality of Saudi Banks: Digital Transformation and Awareness in Satisfaction, Re-Use Intentions, and the Sustainable Performance of Firms" Sustainability 16, no. 6: 2261. https://doi.org/10.3390/su16062261
APA StyleAldaarmi, A. A. (2024). Fintech Service Quality of Saudi Banks: Digital Transformation and Awareness in Satisfaction, Re-Use Intentions, and the Sustainable Performance of Firms. Sustainability, 16(6), 2261. https://doi.org/10.3390/su16062261
