CFD—Assisted Expert System for N2-Controlled Atmosphere Process of Rice Storage Silos
Abstract
1. Introduction
2. Theoretical Background
2.1. Expert System (ES)
2.1.1. User Interface
2.1.2. Inference Engine
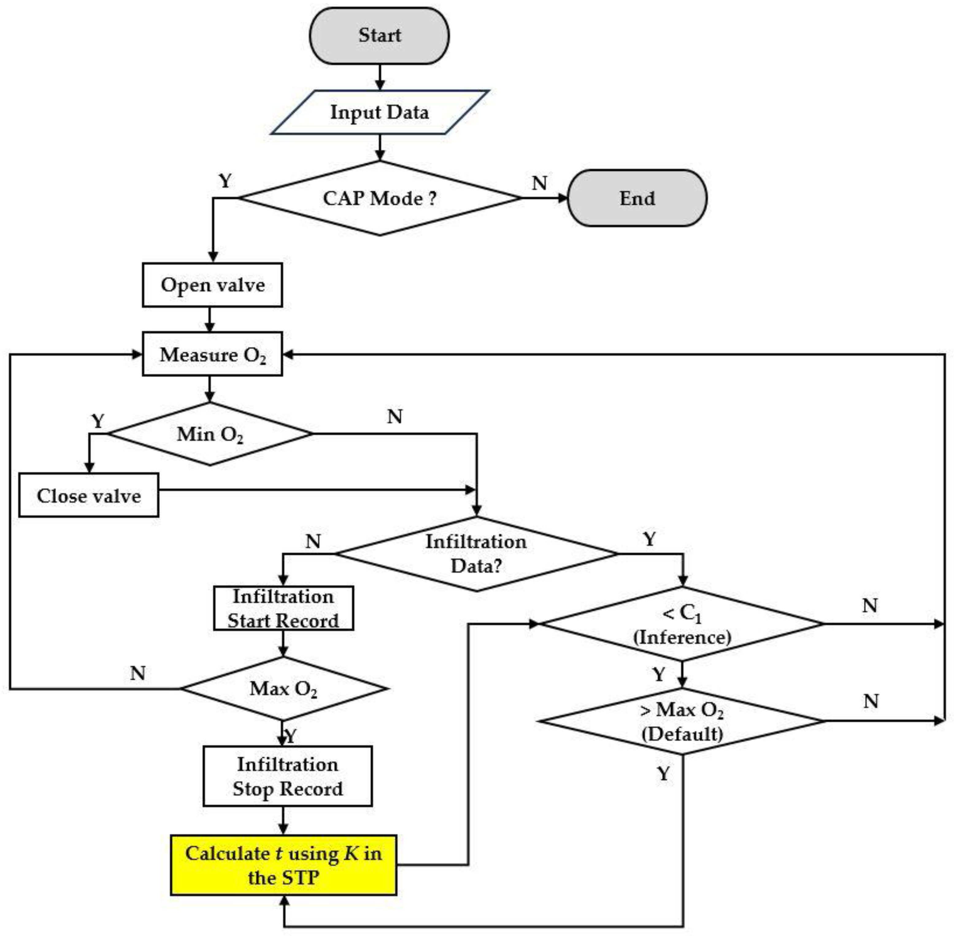
- Sweep-Through Purging (STP)
- Correction Factor (K)
2.1.3. Knowledge Base
- Experts
- American Society of Agricultural and Biological Engineers (ASABE)
- Grains Research and Development Corporation (GRDC)
- Computational Fluid Dynamics (CFD)
2.2. CFD
2.3. Two-Positions Controller (TPC)
3. Methodology
3.1. CFD Process
3.1.1. CAD Model
3.1.2. Mesh Model
3.1.3. Boundary Conditions
- Ventilation setting
- Species transport setting
- Transient setting
3.2. ES Development Process
3.2.1. ES Operation with Equipment
3.2.2. Experiments
- O2 concentration measurement
- Bioassay testing
4. Results and Discussion
4.1. CFD-Assisted ES
4.1.1. Gas Flow Pattern and O2 Concentration
4.1.2. Correction Factor K
4.2. ES Efficacy
4.2.1. O2 Concentration Measurement
4.2.2. Bioassay Testing
4.3. Suggestions and Future Work
5. Conclusions
6. Patents
Supplementary Materials
Author Contributions
Funding
Institutional Review Board Statement
Informed Consent Statement
Data Availability Statement
Acknowledgments
Conflicts of Interest
Nomenclature
| ASABE | American Society of Agricultural and Biological Engineers |
| CAP | control atmosphere process |
| CFD | computational fluid dynamics |
| K | correction factor |
| C2 | oxygen final concentration |
| C1 | oxygen initial concentration |
| O2,mf | oxygen mass fraction |
| ES | expert system |
| EV | exhaust value |
| FV | feeding value |
| GRDC | Grain Research and Development Cooperation |
| V | silo volume |
| STP | sweep through purging |
| t | time |
| TPC | two-positions controller |
| UI | user interface |
| Q | volumetric flow rate |
References
- Business/Industry Trends 2023–2025: Rice Industry by Chaiwat Sowcharoensuk. Available online: https://www.krungsri.com/th/research/industry/industry-outlook/agriculture/rice/io/io-rice-2023-2025 (accessed on 8 December 2023). (In Thai).
- The Montreal Protocol on Substances that Deplete the Ozone Layer. Available online: https://ozone.unep.org/treaties/montreal-protocol/montreal-protocol-substances-deplete-ozone-layer (accessed on 9 December 2023).
- Sakka, M.K.; Gatzali, F.; Karathanos, V.T.; Athanassiou, C.G. Effect of Nitrogen on Phosphine-Susceptile and-Resistant Population of Store Product Insects. Insects 2020, 11, 885. [Google Scholar] [CrossRef] [PubMed]
- Navarro, S.; Athanassiou, C.G.; Varnava, A.; Vroom, N.; Yiassoumis, D.; Leandrou, I.; Hadjioannou, S. Control of stored grain insects using nitrogen in large concrete silos in Cyprus. In Proceedings of the 9th International Conference of Controlled Atmospheres and Fumigation in Stored Products, Antalya, Turkey, 15–19 October 2012; pp. 478–487. [Google Scholar]
- Sadeghi, G.R.; Pourmirza, A.A.; Safarralizade, M.H. Effect of Nitrogen and Phosphine mixture on Stored Product Insects’ Mortality. Afr. J. Biotechnol. 2011, 10, 6133–6144. [Google Scholar]
- Navarro, S. The use of modified and controlled atmosphere for the disinfestation of stored products. J. Pest Sci. 2008, 81, 301–322. [Google Scholar] [CrossRef]
- GRDC Grownotes. Available online: https://grdc.com.au/__data/assets/pdf_file/0022/429502/GRDC-GS-GrowNotes_1.6.20-PDF_for-GRDC-approval-website-version.pdf (accessed on 8 December 2023).
- Carpaneto, B.; Bartosik, R.; Cardoso, L.; Manetti, P. Pest Control treatments with phosphine and controlled atmospheres in silo bags with different airtightness conditions. J. Stored Prod. Res. 2016, 69, 143–151. [Google Scholar] [CrossRef]
- Trematerra, P. Aspects Related to Decision Support tools and Intergrated Pest Management in Food Chains. Food Control. 2013, 34, 733–742. [Google Scholar] [CrossRef]
- Jing, Z. Application and Study of Expert PID Intelligent Control. IOP Conf. Ser. Mater. Sci. Eng. 2019, 563, 042084. [Google Scholar] [CrossRef]
- Tan, C.F.; Wahidin, L.S.; Khalil, S.N.; Tamaldin, N.; Hu, J.; Rauterberg, G.W.M. The Application of Expert System: A Review of Research and Applications. ARPN J. Eng. Appl. Sci. 2016, 11, 2448–2453. [Google Scholar]
- Kinsley, G.R. Properly purge and inert storage vessels. Chem. Eng. Prog. 2001, 12, 57–61. [Google Scholar]
- National Fire Prevention Association. Standard on Explosion Prevention Systems; National Fire Prevention Association: Quincy, MA, USA, 1997. [Google Scholar]
- American Society of Agricultural and Biological Engineers (ASABE). Resistance of Airflow of Grains, Seeds, Other Agricultural Products, and Perforated Metal Sheets; American Society of Agricultural and Biological Engineers (ASABE): St. Joseph, MI, USA, 1996. [Google Scholar]
- Cuce, E.; Sher, F.; Sadiq, H.; Cuce, P.M.; Gucle, T.; Besir, A.B. Sustainable Ventilation Strategies in Building: CFD Research. Sustain. Energy Technol. Assess. 2019, 36, 100540. [Google Scholar] [CrossRef]
- Tsang, T.W.; Mui, K.W.; Wong, L.T. Computational Fluid Dynamics (CFD) Studies on Airborne Transmission in Hospital: A Review on the Research Approaches and the Challenges. J. Build. Eng. 2023, 63, 105533. [Google Scholar] [CrossRef]
- Silva, M.V.A.; Farono, L.R.A.; Martins, M.A.; Sousa, A.H.; Bustos-Vanegas, J.D. CFD Simulation of ozone gas flow for controlling Sitophilus Zeamais in Rice Grains. J. Stored Prod. Res. 2020, 88, 101675. [Google Scholar] [CrossRef]
- Tangsopa, W.; Thongsri, J. A Novel Ultrasonic Cleaning Tank Developed by Harmonic Response Analysis and Computational Fluid Dynamics. Metals 2020, 10, 335. [Google Scholar] [CrossRef]
- Thongsri, J.; Srathonghuam, K.; Boonpan, A. Gas Flow and Ablation of 122 mm Supersonic Rocket Nozzle Investigated by Conjugate Heat Transfer Analysis. Processes 2022, 10, 1823. [Google Scholar] [CrossRef]
- Ansys Inc. Chapter 7 Species Transport and Finite-Rate Chemistry. In Ansys Fluent 17.1, User’s Guide; Ansys Inc.: Canonsburg, PA, USA, 2016. [Google Scholar]
- Welahettige, P.; Vaagsaether, K. Comparison of OpenFoam and ANSYS Fluent. In Proceedings of the 9th EUROSIM & the 57th SIMS, Oulu, Finland, 12–16 September 2016. [Google Scholar] [CrossRef]
- Ansys Inc. Chapter 4 Turbulence. In Ansys Fluent 17.1, User’s Guide; Ansys Inc.: Canonsburg, PA, USA, 2016. [Google Scholar]
- Stanbury, P.F.; Whitaker, A.; Hall, S.J. Chapter 8—Instrumentation and Control. Principle Ferment. Technol. 2017, 3, 487–536. [Google Scholar] [CrossRef]
- Thongsri, J.; Tangsopa, W.; Kaewbumrung, M.; Phanak, M.; Busayaporn, W. Derosion Lattice Performance and Optimization in Solving and End Effect Assessed by CFD: A Case Study in Thailand’s Beach. Water 2022, 14, 1358. [Google Scholar] [CrossRef]
- Chaparro, D. A Comparison of ANSYS Fluent Meshing and Ansys Meshing for CFD. Available online: https://www.padtinc.com/2021/05/11/comparison-ansys-fluent-meshing-ansys-meshing-cfd/ (accessed on 13 February 2024).
- Sircar, S. Pressure Swing Adsorption. Ind. Eng. Chem. Res. 2002, 41, 1389–1392. [Google Scholar] [CrossRef]
- Botín-Sanabria, D.M.; Mihaita, A.-S.; Peimbert-García, R.E.; Ramírez-Moreno, M.A.; Ramírez-Mendoza, R.A.; Lozoya-Santos, J.d.J. Digital Twin Technology Challenges and Applications: A Comprehensive Review. Remote Sens. 2022, 14, 1335. [Google Scholar] [CrossRef]
- Liu, M.; Fang, S.; Dong, H.; Xu, C. Review of Digital Twin about Concepts, Technologies, and Industrial Applications. J. Manuf. Syst. 2021, 58, 346–361. [Google Scholar] [CrossRef]
- United Nations Development Programme. What Are the Sustainable Development Goals. Available online: https://www.undp.org/sustainable-development-goals (accessed on 8 February 2024).
- Cordova, M.F.; Celone, A. SDGs and Innovation in the Business Context Literature Review. Sustainability 2019, 11, 7043. [Google Scholar] [CrossRef]



















| Source of Supply Gas | K for Exhaust Openings | |
|---|---|---|
| Single | Multiple | |
| Infiltration through cracks, open doors, or windows | 0.2 | 0.3–0.4 |
Power air supply through:
| 0.3 0.5 0.8 0.25 * | 0.5 0.7 0.9 0.25 * |
| Stage | Top | Middle | Bottom | ||||||
|---|---|---|---|---|---|---|---|---|---|
| Dead | Alive | %Dead | Dead | Alive | %Dead | Dead | Alive | %Dead | |
| Egg (200) | N/A | N/A | N/A | N/A | N/A | N/A | N/A | N/A | N/A |
| Larvae (200) | 203 | 0 | 100 | 160 | 0 | 100 | 149 | 0 | 100 |
| Pupae (200) | 433 | 0 | 100 | 385 | 0 | 100 | 76 | 0 | 100 |
| Adult (200) | 355 | 0 | 100 | 402 | 0 | 100 | 323 | 0 | 100 |
| Total (800 *) | 991 | 0 | 100 | 947 | 0 | 100 | 548 | 0 | 100 |
Disclaimer/Publisher’s Note: The statements, opinions and data contained in all publications are solely those of the individual author(s) and contributor(s) and not of MDPI and/or the editor(s). MDPI and/or the editor(s) disclaim responsibility for any injury to people or property resulting from any ideas, methods, instructions or products referred to in the content. |
© 2024 by the authors. Licensee MDPI, Basel, Switzerland. This article is an open access article distributed under the terms and conditions of the Creative Commons Attribution (CC BY) license (https://creativecommons.org/licenses/by/4.0/).
Share and Cite
Angsrisuraporn, P.; Samakkarn, C.; Lekawat, L.; Singkhornart, S.; Thongsri, J. CFD—Assisted Expert System for N2-Controlled Atmosphere Process of Rice Storage Silos. Sustainability 2024, 16, 2187. https://doi.org/10.3390/su16052187
Angsrisuraporn P, Samakkarn C, Lekawat L, Singkhornart S, Thongsri J. CFD—Assisted Expert System for N2-Controlled Atmosphere Process of Rice Storage Silos. Sustainability. 2024; 16(5):2187. https://doi.org/10.3390/su16052187
Chicago/Turabian StyleAngsrisuraporn, Phakkawat, Chawit Samakkarn, Lertsak Lekawat, Sasathorn Singkhornart, and Jatuporn Thongsri. 2024. "CFD—Assisted Expert System for N2-Controlled Atmosphere Process of Rice Storage Silos" Sustainability 16, no. 5: 2187. https://doi.org/10.3390/su16052187
APA StyleAngsrisuraporn, P., Samakkarn, C., Lekawat, L., Singkhornart, S., & Thongsri, J. (2024). CFD—Assisted Expert System for N2-Controlled Atmosphere Process of Rice Storage Silos. Sustainability, 16(5), 2187. https://doi.org/10.3390/su16052187

