Next Article in Journal
Optimizing Nitrogen Application for Enhanced Barley Resilience: A Comprehensive Study on Drought Stress and Nitrogen Supply for Sustainable Agriculture
Previous Article in Journal
Optimizing Cold Chain Distribution Routes Considering Dynamic Demand: A Low-Emission Perspective
 
 
Font Type:
Arial Georgia Verdana
Font Size:
Aa Aa Aa
Line Spacing:
Column Width:
Background:
Article

Research on New Electric Power System Risk Assessment Based on Cloud Model

1
School of Economics and Management, North China Electric Power University, Beijing 102206, China
2
State Grid Beijing Electric Power Company, Beijing 100054, China
*
Author to whom correspondence should be addressed.
Sustainability 2024, 16(5), 2014; https://doi.org/10.3390/su16052014
Submission received: 30 January 2024 / Revised: 24 February 2024 / Accepted: 27 February 2024 / Published: 29 February 2024
(This article belongs to the Section Energy Sustainability)

Abstract

A large number of new energy power electronic equipment is connected to the new power system, and the high proportion of new energy brings huge volatility and randomness, so it is necessary to establish a systematic risk assessment system to adapt to the new power system. This paper has improved the neglect of environmental benefits and supply and demand balance in the existing indicator system and established an indicator system for the risk of the new power system from the five perspectives of safety, supply and demand, sufficiency, cleanliness, and flexibility through the analysis of the evaluation indicator system of the large power grid and the influencing factors of the new power system. The index weight of a new power system is established by means of the entropy weight–critic combination weighting method, and the comprehensive evaluation is carried out by combining it with the cloud model. Finally, the specific data of the new power system in Fujian Province from 2020 to 2022 are taken as an example to verify the feasibility of combining the combined weighting method and the cloud model, and it is concluded that the new power system in Fujian Province has been in a “low risk” operation state for the recent three years.

1. Introduction

At present, with the access of a high proportion of new energy sources, the inertia of the new power system continues to decline, the dynamic characteristics change, and the risk of safe and stable operation of the power grid becomes increasingly prominent. In addition, there are uncontrollable random failure risks during operation, such as equipment failure, load fluctuation, external force damage, system instability, and other risks [1]. Therefore, for the new power system, risk assessment can quantify the risk, which is the necessary link and reliable guarantee for the safety and stability of the power system. At the same time, the traditional power system risk assessment theory has been unable to fully adapt to the new power system. Therefore, in order to improve the system control ability, it is necessary to establish a new power system risk assessment system.
The research on the risk of the new power system can be roughly divided into three categories. In terms of random uncertainty, Yi Zhang et al. believe that voltage sag has become the most serious type of power quality problem; it is mainly caused by short circuit fault of the power grid and has a widespread range, which can interrupt the operation of the equipment and then affect the continuity of the entire process [2]. Xiaopeng Li believes that the output prediction error of new energy units changes the original supply–demand balance of the system, which may cause the system to fail to meet the load requirements and lead to the upward risk of supply–demand mismatch [3]. Xie et al. believe that the power generation, power load, and power equipment life of new energy units in the new power system will also be affected by weather factors, and even be more sensitive to low-temperature cold wave weather [4]. In terms of cognitive uncertainty, Yan Meng et al. believe that different demand response users have different levels of rational cognition, consumption behavior, and adaptability, resulting in different users’ willingness to participate in demand response, and the resulting uncertainties will cause risks to the new power system [5]. In terms of decision dependence on uncertainty, Xuemin An et al. believe that the inclusion of new energy output and load response with uncertainty in system planning/operation decision making will affect the instability of both supply and demand [6]. In short, compared with the traditional power system, the new power system is more flexible, the risk sources are more diverse, and the risk forms are more complex.
At present, there are various methods of risk assessment which are applied in different fields. Among them, algorithms based on machine learning and artificial intelligence are widely used in early warning of natural disasters. When exploring typhoon generation, path, and intensity, Chen et al. paid attention to the spatio-temporal correlation of atmospheric and ocean variables, defined typhoon formation and intensity forecast as the classification and regression problems of spatio-temporal series forecast, and established a convolutional neural network–long short-term memory network hybrid prediction model [7]. Liang et al. developed a structural smoothing technique for diffraction imaging by analyzing the root mean square amplitude energy of diffraction data and proposed a method for describing natural fracture zones based on diffraction data which is capable of predicting earthquakes by describing the spatial distribution of natural fracture zones with a high signal-to-noise ratio [8]. In terms of risk assessment in the field of cold chain logistics, Wang Qi conducted cluster analysis on the risk indicators of cold chain logistics of agricultural products, established an index system according to the clustering results, and calculated the weight of the indicators by using an analytic hierarchy process [9]. When calculating grey statistics, Juring Zhang et al. took into account the human factor and added the objectively assigned expert weight. The weights of each index are obtained by using an analytic hierarchy process. Finally, the index weight is combined with the improved grey comprehensive evaluation method to obtain the overall risk value [10]. Risk assessment is also fully reflected in the civil aviation field. Zhang et al. [11] established a machine learning model integrated with support vector machine and deep neural network, developed a risk-based event outcome classification strategy, and verified the effectiveness of the hybrid model in quantifying risks related to the consequences of dangerous events. Yantao Wang et al. [12] used rough set theory to reduce the core risk index, and then selected two machine learning algorithms, support vector machine and neural network, to improve the risk identification accuracy to 95%.
Meanwhile, for the research on the comprehensive assessment index system of the new power system, domestic and foreign researchers have formed stage-by-stage results. The research in [13] used the dynamic programming method to achieve the annual optimal control and analyzed the impact of different pricing schemes, energy storage system capacity, and unit capacity cost on the efficiency of the system; the study in [14] assessed and researched the static voltage stability of the AC-DC hybrid grid, formed an index system, and verified its reasonableness in different application scenarios; the research in [15] assessed the reliability-constrained energy supply capacity for microgrids containing multiple energy sources, and formed a set of accurate assessment system. The above literature shows that the current assessment systems at home and abroad generally consider the security and flexibility aspects, while ignoring the impact of environmental benefits, supply and demand balance, etc., and the establishment of a comprehensive evaluation system still needs to be improved. In this paper, with reference to the evaluation index system of large power grids and the influencing factors of the new power system, we establish the risk assessment index system of the new power system from five aspects, namely security, supply and demand, sufficiency, cleanliness, and flexibility.
In summary, however, due to the greater complexity, stochasticity, and risk of the new type of power system, it is very necessary to assess the risks existing in the new type of power system. Among the existing risk assessment methods, the use of hierarchical analysis has too many qualitative components, which is unconvincing. In the use of support vector machines, neural networks, and other machine learning methods, the training time is very long, and if the amount of training data is not large, it is prone to overfitting phenomena, and the performance on the data is poor. The cloud model can handle the mutual conversion between qualitative and quantitative well, and can be used to deal with some problems and limitations of fuzzy logic and probability statistics in dealing with uncertainty. Meanwhile, it can also be applied to many fields, such as natural language processing, data mining, decision analysis, intelligent control, and image processing, which can be better combined with the new power system risk assessment. Therefore, this paper establishes a new type of power system risk assessment index system from five aspects, namely security, supply and demand, sufficiency, cleanliness, and flexibility, and adopts a comprehensive evaluation method of cloud modelling to assess the risk of the new type of power system.
The paper is organized as follows. Section 2 is the processing method. Section 3 is a case study to verify the effectiveness of the method. Section 4 is the discussion and analysis of the research content of this paper. Section 5 is the conclusion of this paper.

2. Methods

2.1. Research Ideas

This paper improves the existing index system’s neglect of environmental benefits and supply and demand balance, and establishes an index system for the risk of the new power system by analyzing the evaluation index system of a large power grid and the influencing factors of the new power system. The index weight of a new power system is established by means of the entropy weight–critic combination weighting method, and the comprehensive evaluation is carried out by combining it with the cloud model. Finally, the specific data of the new power system in Fujian Province from 2020 to 2022 are taken as an example to verify the feasibility of combining the combined weighting method with the cloud model.

2.2. Influencing Factors

The new power system takes wind, light, and other new energy as the main body. Due to the inherent randomness, volatility, and intermittent nature of new energy power generation and the characteristics of power grid integration through power electronic devices, the new power system will present the characteristics of “one low, two high, double peaks, double random”, which brings risks and challenges to the operation of the new power system. This paper analyzes the factors that bring risks to the operation of the new power system from five aspects.
(1)
Security factors
Security represents the ability of a new power system to respond to dynamic and transient disturbances. Security resources mainly include loss of load, line flow, energy equipment failure, and so on. Loss of load refers to the sudden reduction in or disappearance of load in the power system. Since the power system needs to maintain balance, load reduction will lead to an increase in the frequency of the power system. At the same time, the loss of load may cause the voltage level to rise and affect the voltage stability of the power system. Line power flow refers to the flow of current in the power system in the transmission line. It determines the active power loss on the transmission line. A large amount of active power loss can lead to wasted energy and reduce the overall efficiency of the system. If the line power flow exceeds the designed capacity, the line may be overloaded, resulting in equipment overheating, equipment failure, or wire breakage, which poses a threat to the safety of the system. Failure of energy equipment can lead to the interruption of generators or transmission lines, which can trigger power supply disruptions. It can also cause other equipment to overload, such as transformers or transmission lines, causing equipment to overheat, and even start a fire, which poses a threat to the safety of the system.
(2)
Supply and demand factors
At present, the mismatch between supply and demand of the new power system is obvious, and it faces the problem of the coexistence of efficient consumption and energy security. The downside risk of supply and demand mismatch represents the risk of “short supply” caused by component failures and new energy fluctuations. The upside risk of mismatch between supply and demand represents that the new energy or hydropower output is sufficient, but due to the access of a large number of interactive devices such as distributed power supplies and energy storage, the power flow congestion leads to the risk of “oversupply”. An expected power shortage is a lack of power supply in the power system due to various reasons, resulting in power outages or the need for emergency measures to balance supply and demand. If a large number of renewable energy sources are used in the new power system, the uncontrollable factors of renewable energy will exacerbate the imbalance between supply and demand. “Wind curtailment” and “light curtailment” generally refer to the excess generation of electricity in the power system due to the volatility of renewable energy sources such as wind and solar that cannot be fully absorbed. At the same time, when there is a surplus of renewable energy, if this excess power cannot be efficiently stored or deployed, it will lead to energy waste.
(3)
Sufficiency factor
Adequacy represents the ability of system facilities to fully meet user load requirements under system constraints. The new power system has changed from “source-on-load” to “source-on-load interaction”, and its risk is related to the system’s source-on-load and wind–scene complementarity. “Source load synchronization” usually refers to the synchronous movement of the power supply and load in the power system, that is, the capacity of the power supply and the demand for the load can change relatively harmoniously. It helps ensure a balance between power supply and load, making it easier to maintain an adequate power supply by generating electricity in the system to meet actual demand. Wind–solar complementarity refers to the complementary relationship between wind and solar energy in time and space. This complementarity allows the generation of wind and solar energy to compensate for each other within a certain time frame, thus providing electricity more smoothly. It also helps smooth out the volatility of renewable energy. Due to the complementary characteristics of solar and wind energy in time, the generation of solar energy may be strong at a certain time, while wind energy is relatively weak, and vice versa. This helps reduce volatility in the system and increases the stability of the power.
(4)
Cleaning factors
Cleanliness represents the carbon emission degree of the new power system, which is mainly reflected in the new energy grid connection, new energy consumption, and carbon dioxide emission reduction. Renewable energy sources such as wind and solar are intermittent and unstable, and are affected by weather conditions, and the amount of electricity generated can fluctuate greatly. When the fluctuation of renewable energy is not properly managed, it may be necessary to rely on a traditional stable power source to deal with the fluctuation, thus reducing the cleanliness of the entire power system. New energy consumption refers to the effective integration of electric energy generated by new energy into the power system to meet the needs of users. However, the intermittent characteristics of new energy require suitable energy storage facilities to balance the difference between supply and demand, and there is still a problem of insufficient energy storage capacity in some regions. The lack of effective energy storage means will lead to the waste of new energy power or the inability to meet the demand of peak hours. Reliance on conventional coal- or gas-fired power plants may remain necessary during the transition to greater use of new energy sources. This may lead to a new power system that still relies on high-carbon energy sources until clean energy is built, increasing the overall carbon emissions of the power system.
(5)
Flexibility factor
Flexibility represents the dynamic adjustment ability of a new power system to cope with load fluctuations. Flexible resources include power side, load side, transmission grid, energy storage system, and so on. Power climb rate refers to the rate at which a generator can climb from low power to high power in a certain period of time. If the power climb rate is too high, the system may struggle to cope with sudden load increase. Landslide rate refers to the rate at which a generator drops from high power to low power in a certain period of time. When the power supply landslide rate is too high, the system may struggle to rapidly reduce the power generation when faced with load reduction, resulting in excess power being released into the grid, resulting in voltage instability, frequency fluctuation, and other problems. Net load fluctuation refers to the change degree of the load of the power system in a certain period of time. New load access rate refers to the access ratio of new load in the power system. The increase in net load volatility and unreasonable changes in the new load access rate may lead to difficulties in energy consumption and trigger voltage and frequency fluctuations.

2.3. Index System

After studying the comprehensive evaluation index system of the new power system, researchers at home and abroad have formed phased results. The research in [13] uses a dynamic programming method to realize annual optimal control, and analyzes the effects of different pricing schemes, energy storage system capacity, and unit capacity cost on system efficiency. The research in [14] evaluated and studied the static voltage stability of an AC-DC hybrid power grid, formed an index system, and verified its rationality under different application scenarios. The research in [15] evaluated energy supply capacity with reliability constraints for microgrids containing multiple energy sources, and formed a set of accurate evaluation systems.
The above literature shows that the current domestic and foreign evaluation systems are generally considered from the two aspects of safety and flexibility, while ignoring the impact of environmental benefits, supply and demand balance, and other aspects, and the established comprehensive evaluation system still needs to be improved. Based on the evaluation index system of a large power grid and the influencing factors of the new power system, this paper establishes the risk assessment index system of the new power system from five aspects: security, supply and demand, sufficiency, cleanliness, and flexibility. The specific content is shown in Figure 1 below.

2.4. Weight Determination Method

This paper uses the combination weighting method of entropy weight and CRITIC to determine the weight. The entropy weight method is an objective weighting method. In essence, entropy is a measure of the instability of the system state. When evaluating the index, entropy values range from 0 to 1. When the entropy value is the maximum value of 1, it indicates that the value of the evaluated object on a certain indicator is exactly the same, which means that the indicator does not provide any useful information to the decision maker, so the entropy weight is 0. On the contrary, when the entropy value is relatively small, the value of the evaluated object in a certain index has a large difference, so the decision maker should pay more attention to this index, and the entropy weight is large [16]. The steps of using the entropy weight method to determine the weight of indicators are shown in Formulas (1)–(3):
P i j = x i j i = 1 m x i j , i = 1 , 2 , , m ; j = 1 , 2 , , n
E j = K i = 1 m P i j ln P i j
W 2 j = 1 E j n j = 1 n E j
Formula (1) calculates the occurrence probability P i j of the index, then Formula (2) calculates the output entropy E j of the JTH index through the probability, and finally the entropy weight W 2 j of the JTH index is obtained from Formula (3). In Formula (2), K = 1 / ln m , because 0 ≤ P i j ≤ 1, 0 ≤ E j ≤ 1.
The CRITIC method is also a kind of objective weight, and its basic principle is to determine the objective weight of an indicator based on the discrimination and conflict between evaluation indicators. The evaluation index reflects the discriminative power of the index according to the change in different sample values. The greater the change, the stronger the discriminative power. The correlation between indicators reflects the conflict of evaluation indicators [17]. In Formula (4), σ j represents the standard deviation of item j, r i j is the correlation coefficient between item i and item j, and C j represents the comprehensive information amount represented by item j evaluation index. Through normalization operation, the objective weight W j of item j evaluation index can be obtained from Formula (5).
C j = σ j i = 1 n 1 r i j , j = 1 , 2 , , n
W j = C j j = 1 n C j , j = 1 , 2 , , n
Finally, the weight of the CRITIC method W j and entropy method W 2 j are calculated for each three-level index. Finally, the combined weight of item i is calculated according to Formula (6):
w j = W j w 2 j j = 1 n W j w 2 j

2.5. The Analysis of Cloud Model Is Based on Evaluation Model and Solution

2.5.1. Conceptual and Numerical Characteristics of the Cloud Model

Suppose U is a quantitative region expressed numerically, C is a qualitative concept on U, and the quantitative value xU is an arbitrary implementation of C. Then, the certainty of x to C μ(x)∈[0, 1] is a random number with a stable tendency, i.e., [18]
μ:U→[0, 1],
xU, xμ(x)
The distribution of x over U is called the cloud, denoted C(x), and each cloud droplet is a random implementation of x.
The overall characteristics of qualitative concepts in cloud models are represented by expected value Ex, entropy En, and superentropy He, which are the overall quantitative expressions of concepts. The cloud model mainly generates cloud droplets according to the characteristics of Ex, En, and He to produce different cloud models.

2.5.2. Cloud Generator

The cloud model needs to be realized by specific algorithms. Forward cloud generator and reverse cloud generator are two major algorithms of the cloud model. The former realizes qualitative concept quantification and the latter realizes quantitative data qualitativeness, and the evaluation of evaluation objectives is completed through these two algorithms [18].
(1)
Forward cloud generator
The conversion of qualitative concepts to quantitative values mainly relies on the three digital characteristics of the cloud model to generate quantitative values through Ex, En, and He, which is called the forward cloud generator. The main steps of the forward cloud generator are as follows:
Input: digital eigenvalues Ex, En, He, number of cloud drops N;
Output: the certainty of generating N cloud droplets with quantitative values and their corresponding concepts;
generates a normal random number Ex, ~N(En, He, 2);
generates a normal random number x, ~N(Ex, En, 2);
Compute μ i x i = exp ( ( x i E x ) 2 2 E n 2 ) ;
Repeat steps ➀~➂ until N droplets are generated.
(2)
Reverse cloud generator
The reverse cloud generator is exactly the opposite of the forward cloud generator; it converts quantitative data into a qualitative language represented by three digital features, En, Ex, and He. The reverse cloud generator can be expressed as follows:
Input: Sample point x i i = 1 , 2 , , n .
Output: Numerical features reflecting qualitative concepts En, Ex, He.
calculates according to this group of data of the sample mean X ¯ = 1 n i = 1 n x i , a first-order sample absolute center distance 1 n i = 1 n x i X ¯ , sample variance S 2 = 1 n 1 i = 1 n ( x i X ¯ ) 2 ;
computes the expectation E x = X ¯ ;
computes the entropy E n = Π 2 × 1 n i = 1 n x i E x ;
calculates the superentropy H e = S 2 E n 2 .
In this paper, the reverse cloud generator is used to convert the sample data into cloud language, namely, the three parameters of the cloud model Ex, En, and He, so as to facilitate the subsequent comprehensive evaluation of the cloud model. The more sample data given, the smaller the error.

2.5.3. Integrated Cloud Computing

(1)
Evaluate the cloud model representation of the description language. Risk assessment rating refers to the quantitative or qualitative evaluation of risks through the use of scientific and rational methods, and the classification of the rating based on the evaluation results. The purpose of the five-level risk classification is to better identify and assess risks, prioritize risk control, and adopt effective risk management measures. Therefore, according to the characteristics of the new power system and the grading standards of previous research studies, this paper uses the five-level method [19] to classify the research objects into “major risk”, “large risk”, “general risk”, “low risk”, and “no risk”, and the corresponding value ranges are [0, 20), [20, 40), [40, 60), [60, 80), [80, 100). The calculation formula of the evaluation level expressed by the three parameters of the cloud model is
E x i = x m i n i + x m a x i 2
E n i = x m a x i x m i n i 2 2 l n 2
H e i = k
where x m a x i ,   x m i n i are the maximum and minimum values of each evaluation interval, and k is a constant, generally ranging from 0.001 to 0.1. In this paper, k is taken to be 0.03 based on the degree of ambiguity of the rubric itself and the value of hyperentropy taken in the literature [20].
According to the above formula, the cloud model representation of the rating can be calculated, as shown in Table 1.
According to Formulas (7)–(9), the evaluation interval is converted into the digital features of the cloud model, namely the three parameters of the cloud model, Ex, En, and He. Then, the forward cloud generator algorithm is used to generate the cloud map of the evaluation level, as shown in Figure 2.
(2)
Integrated cloud computing
When calculating the cloud parameters of the target layer, it is necessary to calculate the cloud parameters of the criterion layer index first. The cloud parameters of the criterion layer index are calculated based on the index layer cloud parameters. When calculating the comprehensive cloud, it is necessary to calculate the cloud parameters of the index layer first, and then calculate the corresponding cloud parameters layer by layer according to the calculation formula, which is as follows:
E x = E x 1 λ 1 + E x 2 λ 2 + + E x n λ n
E n = λ 1 2 λ 1 2 + λ 2 2 + + λ n 2 E n 1 + λ 2 2 λ 1 2 + λ 2 2 + + λ n 2 E n 2 + + λ n 2 λ 1 2 + λ 2 2 + + λ n 2 E n n
H e = λ 1 2 λ 1 2 + λ 2 2 + + λ n 2 H e 1 + λ 2 2 λ 1 2 + λ 2 2 + + λ n 2 H e 2 + + λ n 2 λ 1 2 + λ 2 2 + + λ n 2 H e n
Among them, λ represents the weight corresponding to the evaluation cloud for each level of indicators.
According to the above formula, the evaluation result of the secondary index can be calculated, and then the evaluation information of the secondary index can be integrated into cloud computing to obtain the final evaluation result. According to the final evaluation result, the cloud graph can be generated by using the forward cloud generator and compared with the evaluation grade cloud graph, the position of the graph in the coordinate axis can be obtained, and the evaluation grade of the evaluation project can be known.

3. Case Study

This chapter will take the relevant data of the new power system in Fujian Province from 2020 to 2022 as the research object to verify the rationality of the risk assessment of the new power system based on the cloud model.

3.1. Sources of Evaluation Data Acquisition

According to the operation status of the new power system in the southeast of China, the risk assessment index system is used to make a comprehensive evaluation, and Fujian Province is selected as a concrete example. The original data of the power system collected in Fujian Province in the past three years are mainly obtained from Fujian Statistical Yearbook, and some indicators are also consulted from China Statistical Yearbook. The processing method of partial missing data mainly adopts the moving average method, assisted by the mean replacement method. For the 33 three-level indicators of the new power system risk assessment index system, through the reference of relevant data, a total of ninety original data points from 2020 to 2022 are collected, including nine missing data, seven processed by the moving average method, and two processed by the mean replacement method, and a total of 99 data points are obtained.

3.2. Determination of Indicator Weights

It can be seen from the above that the risk assessment indicators of the new power system are based on the five first-level indicators of safety, supply and demand, sufficiency, cleanliness, and flexibility, and expand to thirteen s-level indicators and thirty-three third-level indicators. Among them, loss of load rate W1, loss of load risk value W2, system frequency excess limit W3, line power flow excess limit W4, average release depth W5, energy supply shortage rate W6, energy equipment failure rate W7, expected power shortage W9, expected power shortage probability W10, expected power shortage frequency W11, wind abandonment power W12, abandoned light power W13, wind abandonment rate W14, abandoned 18 indicators of light rate W15, system landscape complementarity W17, grid component failure rate W18, net load fluctuation rate W29, and response time W31 are negative indicators. Controllable load W8, system source load synchronization W16, new energy installed capacity W19, new energy power permeability W20, new energy capacity permeability W21, carbon dioxide emission reduction W22, renewable energy power generation W23, climb rate W24, landslide rate W25, adjustable capacity W26, line capacity margin W27, transformer capacity margin W28, the new load access rate W30, discharge and charge power W32, and energy storage capacity W33 are positive indicators. According to Formulas (1)–(6) in Section 2, the weight results of each index of the new power system data in Fujian Province in the last three years are calculated as shown in Table 2 below.
As can be seen from Table 2, the weight difference of the five major indicators of risk assessment of the new power system is not large; the difference between the lowest and the highest value is 0.1878. Among them, the index weights of flexibility and supply and demand are the first and second, respectively, indicating that the flexible adjustment ability of the new power system to cope with load fluctuations is the primary factor in risk assessment, which is consistent with the inherent randomness, volatility, and intermittent nature of new energy generation in the new power system and the characteristics of integration into the grid through power electronic devices. The weight of the supply and demand index is significant with the mismatch of supply and demand in the current new power system, and it is also consistent with the problem of coexistence of efficient consumption and energy security. The weight of sufficiency is the lowest, indicating that in the current new power system risk, the role of sufficiency is not very obvious.

3.3. Index Layer Cloud Parameter Calculation

The collected data of the new power system in Fujian Province are used to calculate the cloud parameters of each three-level index by using the reverse cloud generator (specifically, see Section 2.5 above). The specific values are shown in Table 3.

3.4. Criteria of Stratocloud Parameter Calculation

The cloud parameters of the third-level indicators have been calculated. From the cloud parameters of the third-level indicators, the cloud parameters of the second-level indicators can be obtained. According to Formula (10), the comprehensive cloud parameters of the second-level indicators can be obtained.
Using the forward cloud generator, the evaluation results of the criterion layer are displayed in the form of cloud graphics, as shown in Figure 3, Figure 4, Figure 5, Figure 6 and Figure 7.
(1)
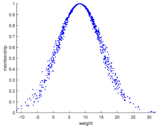
Security indicators
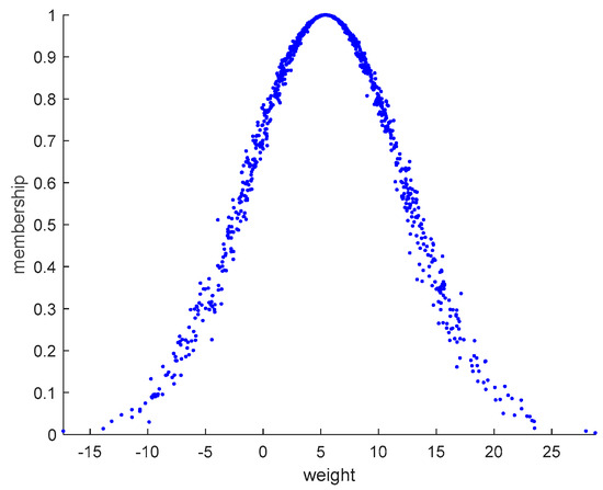
As shown in Table 4, the expected value of the safety index is 14.184, the entropy is 6.7905, and the overentropy is 0.5014. The large superentropy indicates that the cloud droplet has large dispersion and large membership randomness. In addition, it can be seen from Figure 3 that the cloud droplets in the security index cloud graph are relatively concentrated and the left and right boundaries are wide, indicating that different indicators have different degrees of influence on the security of the power system under certain circumstances, indicating that the new power system has large randomness and volatility. The high excess entropy of energy supply shortage rate under the criterion layer indicates that the supply of new energy should be ensured and the safety level of the whole system should be improved during the operation of the new power system.
(2)
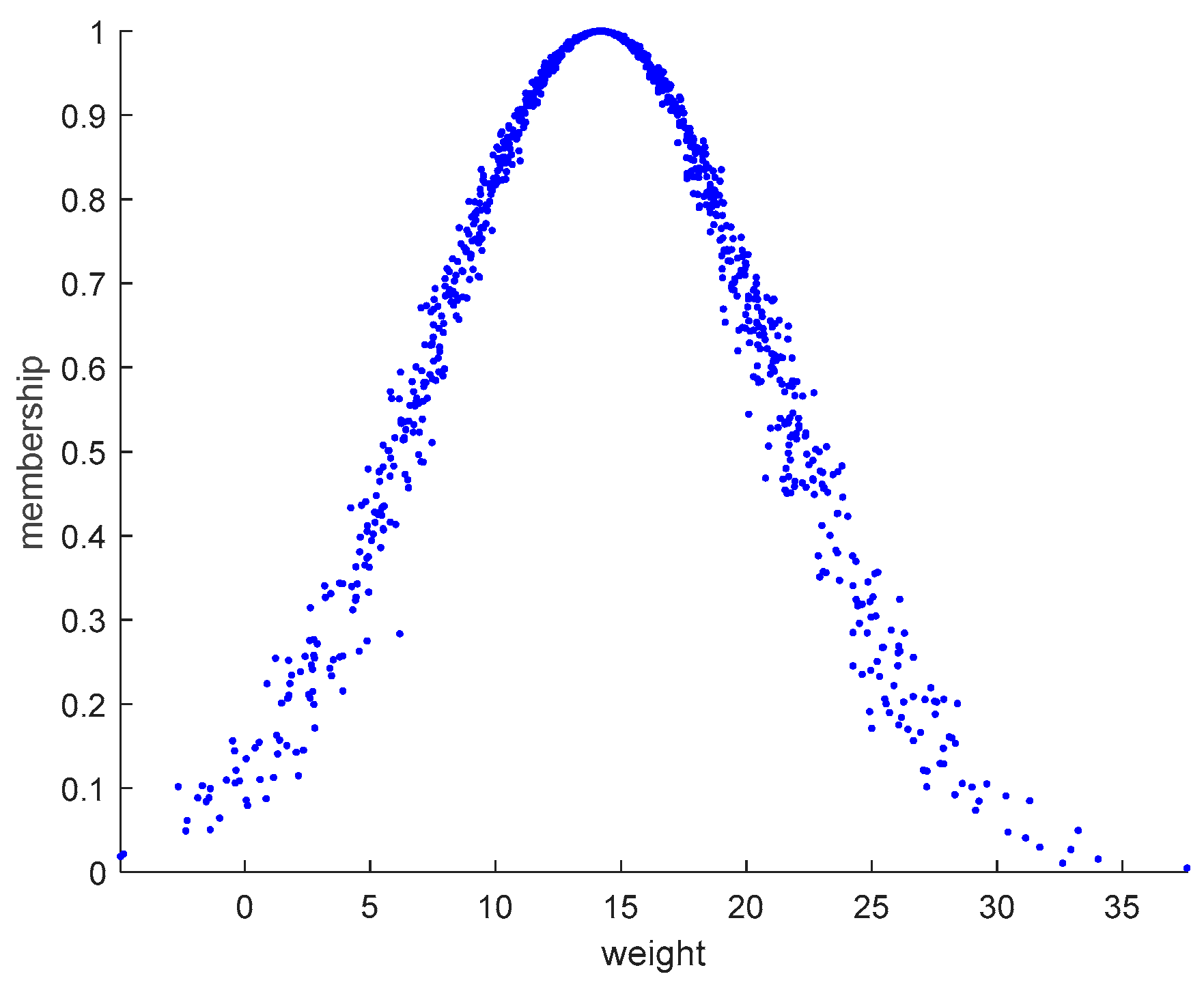
Supply and demand indicators
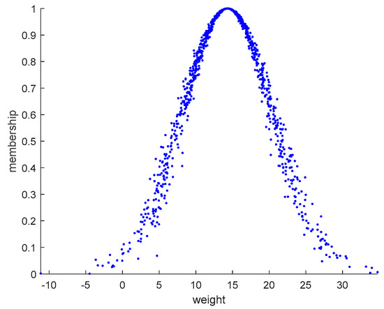
As shown in Table 4, the expected value of the supply and demand index is 14.3183, the entropy is 6.1598, and the overentropy is 0.5366. The maximum superentropy indicates that the dispersion of cloud droplets is also large, and the “thickness” of the cloud is also large. It can also be seen from Figure 4 that cloud droplets in the supply and demand index cloud graph are relatively concentrated, but scattered at the left and right boundaries. It shows that the evaluation criteria of supply and demand index are wide and fuzzy. Under this index, the overentropy of controllable load is the largest, and the expected power shortage may lead to system interruption and imbalance of power supply and demand. Therefore, maintaining the balance of supply and demand is an important factor to maintain the stability of the new power system.
(3)
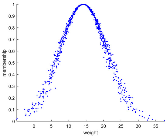
Adequacy index
As shown in Table 4, the expected value of the adequacy index is 5.3997, the entropy is 6.8016, and the overentropy is 0.4307. The smaller superentropy indicates that the dispersion of cloud droplets is smaller and the randomness of membership is also smaller. The expected value of the three indexes under this index is relatively balanced, indicating that the washing–silting index is relatively stable, and the overentropy of the system source load synchronization index is slightly higher, indicating that the synchronous movement of the power supply and the load should be maintained, that is, the capacity of the power supply and the demand of the load can be relatively coordinated. Source–charge synchronization helps to ensure a balance between the power supply and the load, so that the power generation in the system can meet the actual demand.
(4)
Cleanliness index
As shown in Table 4, the expected value of the cleanliness index is 8.2723, the entropy is 7.0386, and the overentropy is 0.4687, indicating that the randomness of this index is small. In addition, it can be seen from Figure 6 that the cloud droplets of the cleanliness index cloud graph are relatively concentrated, only some values are scattered, and the range of evaluation scores is concentrated. However, the expected value of renewable energy generation in the third index under this index is low, just reaching the general level, indicating the instability and intermittent nature of renewable new energy. Therefore, in order to prevent the increase in renewable energy instability in the new power system, more complex scheduling and management are needed to ensure the balance of supply and demand.
(5)
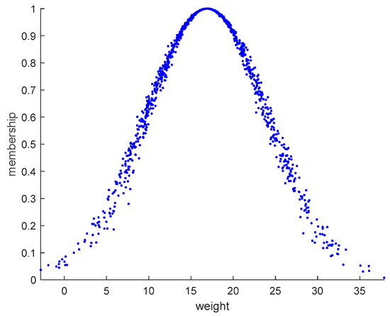
Flexibility index
As shown in Table 4, the expected value of the flexibility index is 16.9183, the entropy is 7.1942, and the overentropy is 0.4203. The minimum superentropy indicates that the randomness of the index is small and more stable. It can be seen from Figure 7 that the cloud droplets in the flexibility index cloud graph are the most concentrated, indicating that the establishment of flexibility index, selection of standards, and establishment of levels are relatively unified. Among the three indexes under this index, the expected value of transformer capacity margin and net load fluctuation is low, indicating that there are risks in the flexibility of the grid side and the load side of the new power system. The landslide rate index has the highest overentropy. If the landslide rate of the power supply is too high, excess power may be released into the power grid, causing voltage instability, frequency fluctuations, and other problems, and reducing the flexibility of the system. Therefore, more attention should be paid to the power side of the new power system.

3.5. Target Stratus Parameter Calculation

All the cloud parameters of the criterion layer index have been calculated, and the cloud parameters of the target layer index can be calculated according to Formula (10).
The comprehensive evaluation data obtained in Table 5 is input into the forward cloud generator to obtain the cloud map of the new power system risk comprehensive evaluation, as shown in Figure 8.
According to the comprehensive cloud map, comparing the comprehensive cloud map of the risk of the new power system in Fujian province with the evaluation grade standard cloud, it can be seen that the risk level of the new power system in Fujian province is between “low risk” and “no risk”, which is closer to the evaluation cloud of “low risk”. Therefore, the final level of the risk evaluation of the power system in Fujian province is “low risk”. It shows that there are still some problems in some aspects of the power system of the province, but through the overall evaluation, we can see that the risk level of the power system of the province has basically reached the required effect and level, so it is considered that the new power system risk assessment is more successful.

4. Discussions

(1)
Establishment of index system
For the research on the comprehensive evaluation index system of the new power system, domestic and foreign researchers have formed phased results. The research in [13] used a dynamic programming method to achieve annual optimal control, and analyzed the effects of different pricing schemes, energy storage system capacity, and unit capacity cost on system efficiency. The research in [14] evaluated and studied the static voltage stability of an AC-DC hybrid power grid, formed an index system, and verified its rationality under different application scenarios. The research in [15] evaluated energy supply capacity with reliability constraints for microgrids containing multiple energy sources and formed a set of accurate evaluation systems.
The above literature shows that the current domestic and foreign evaluation systems are generally considered from the two aspects of safety and flexibility, while ignoring the impact of environmental benefits, supply and demand balance, and other aspects, and the established comprehensive evaluation system still needs to be improved. Based on the evaluation index system of the large power grid and the influencing factors of the new power system, this paper establishes the risk assessment index system of the new power system from five aspects: security, supply and demand, sufficiency, cleanliness, and flexibility.
(2)
Determination of weight method
After a comparison of the methods, this paper selects the combination weighting method of entropy weight and CRITIC to establish the weight of indicators, and compares it with the methods in [21,22], respectively.
The research in [21] adopted principal component analysis, and the premise of principal component analysis is that the data are suitable for this method. The KMO test and Bartlett sphericity test are usually used. The KMO test is used to check the correlation between variables and takes the value 0–1. The closer the KMO value is to 1, the stronger the correlation between indicator variables is. Generally, if the value is greater than 0.6, principal component analysis can be carried out. The Bartlett sphericity test is used to test whether variables are independent. Usually, when the significance is less than 0.05, it indicates that the criteria are met. The data in this paper were put into SPSS for testing, and the following results were obtained, as shown in Table 6.
As can be seen from Table 6, the KMO value of 0.358 < 0.6 means that the research data are not suitable for principal component analysis, and there may be some problems such as too small sample size or non-quantitative data. If the analysis continues, the results may be biased.
The research in [22] adopted the grey relational degree subjective weighting method, established the weight parent sequence by expert experience score, and selected the maximum value of expert experience score to assign to the reference sequence. The difference between expert experience weight parent sequence and reference sequence was analyzed to determine the degree of correlation. However, after combining this with the content of this paper, it is considered that the establishment of index weights in this paper is not objective. Even if a group of identical parent sequences are selected with different reference sequences or different resolution coefficients, different weight results will be obtained. At the same time, the expert evaluation score is too affected by subjective factors, so it is not suitable to use this method.
To sum up, although the method in [21] is an objective weighting method, due to the impact of data quality and selected variables, the KMO value will not reach the standard, so the following steps cannot be carried out. The research in [22], as a subjective weighting method, has relatively low requirements for data, but because it requires expert scores, it is too affected by subjective factors. This paper does not need too many subjective factors for the index system of risk assessment. At the same time, it is difficult to determine the optimal value of some indicators, which makes it difficult to distinguish the importance of indicators, so the grey relational degree method is not suitable for risk assessment. The entropy weight method determines the index weight according to the variation degree of the index value of each index, avoiding the deviation caused by human factors. However, sometimes the weight is determined only by the fluctuation degree of the data, ignoring the actual significance and correlation of the data. However, the CRITIC weight method just makes up for this defect. It mainly analyzes the correlation between indicators, and the data have a certain stability. Therefore, this paper adopts the entropy weight–critic combination weighting method for risk assessment.
(3)
Determination of evaluation methods
At present, there are various methods of risk assessment which are applied in different fields. In terms of risk assessment in the field of cold chain logistics, the research in [9] carried out cluster analysis on the risk indicators of cold chain logistics of agricultural products, established an index system according to the clustering results, and calculated the weight of the indicators by using an analytic hierarchy process. In [12], rough set theory was used to reduce the core risk index, and two machine learning algorithms, support vector machine and neural network, were selected to improve the risk identification accuracy to 95%.
Although the analytic hierarchy process in [9] is systematic and comprehensive, it is unconvincing, with less quantitative data and more qualitative components. The risk assessment of new power systems does not need too much qualitative color. In addition, there are 33 three-level indicators in this paper. There are too many indicators, too much statistical data, a huge scale of the judgment matrix, and the weight is difficult to determine.
Although the support vector machine method in [12] has a low error rate and fast classification speed, it is difficult to implement for a large number of data samples and is very sensitive to missing data. The neural network method has strong adaptability, self-adjustment, and optimization, and high fault tolerance. However, the neural network requires a large amount of data and computing resources, and the training time is very long. If the training data are not large, it is prone to overfitting phenomena and poor performance on data.
The cloud model used in this paper can deal with the conversion between qualitative and quantitative, and can be used to deal with some problems and limitations of fuzzy logic and probability statistics in dealing with uncertainty problems. At the same time, it can also be applied to many fields such as natural language processing, data mining, decision analysis, intelligent control, and image processing. Therefore, it can be effectively combined with the new power system risk assessment, and is a comprehensive evaluation method suitable for this paper.

5. Conclusions

Due to the randomness, volatility, and dispersion of new energy power generation, new elements, new technologies, and new architectures have emerged in the construction process of new power systems. The traditional power system structure is no longer applicable, and the new power system is constantly developing and improving [23]. This paper analyzes and summarizes the risk assessment of the new power system, summarizes the evaluation indicators and evaluation methods, and reaches the following conclusions:
(1)
At present, domestic and foreign scholars generally evaluate the new power system from two aspects of power supply security and flexibility, but the perspective of consideration is not comprehensive enough to completely evaluate the system. In addition, among the existing evaluation indicators, there are indicators that are less relevant to the evaluation object, and the mathematical formulas of some indicators cannot reflect the physical significance of the indicators. Therefore, the comprehensive evaluation index system needs to be further improved.
(2)
With the continuous development of new power systems, there will inevitably be more new problems and new indicators. Therefore, it is necessary not only to improve the evaluation index system, but also to develop new evaluation methods, or to effectively couple the existing evaluation methods to make the evaluation results more objective.
(3)
In the indicator system established in this paper, there are a large number of indicators and a large number of corresponding data, so the entropy weight–critic combination method is used to process the indicators. At the same time, because the new power system is more complex and random, it needs to deal with the relationship between qualitative and quantitative and various uncertainties well, so the cloud model is used to evaluate the risk of the new power system. But it will also be affected by its own fuzziness and randomness, so it is necessary to further improve the reasonable application between the method and the system.
(4)
The combination of the entropy weight–critic combination and the cloud model is applied to the risk assessment of the new power system in Fujian Province, and the evaluation result is “low risk”. In this paper, the evaluation system is applied to comprehensively assess the actual power system risk in Fujian Province, and the final result is shown through the cloud graphic, which is more intuitive and consistent with the actual operation situation. The results also verify the reasonableness of the evaluation system established in this paper, indicating that the use of cloud models in risk assessment has a certain degree of reasonableness and scientific quality.

Author Contributions

M.T. grasped the overall context of the article, and guided and completed the creation and modification of this article as a whole. R.L. concentrated on the literature review, methods, results, and discussion. R.Z. assisted in writing and modifying the article. S.Y. completed the creation and modification of this article as a whole. All authors have read and agreed to the published version of the manuscript.

Funding

The research was funded by Supported by the National Natural Science Foundation of China (grant number is 72074074).

Institutional Review Board Statement

Not applicable.

Informed Consent Statement

Not applicable.

Data Availability Statement

Data can be provided upon reasonable request.

Conflicts of Interest

Author Ruoyang Li was employed by the company State Grid Beijing Electric Power Company. The remaining authors declare that the research was conducted in the absence of any commercial or financial relationships that could be construed as a potential conflict of interest.

References

  1. Li, W.Y. Risk Assessment of Power Systems: Models, Methods, and Applications; IEEE Press: Piscataway, NJ, USA, 2005. [Google Scholar]
  2. Zhang, Y.; Wu, Y.; Chen, J. Technical challenges and prospects of voltage sag risk assessment under the background of new power systems. China Electr. Power Constr. 2023, 44, 15–24. [Google Scholar]
  3. Li, X. Research on Risk Transfer Model and Simulation System of Energy Internet Power Information Fusion; North China Electric Power University: Beijing, China, 2019. [Google Scholar]
  4. Xie, X.; He, J.; Mao, H. Discussion on new issues and classification of stability of “double-high” power systems. Chin. J. Electr. Eng. 2021, 41, 461–475. [Google Scholar]
  5. Meng, T.; Xiao, J.; Hong, J.; Zhang, L.; Fan, S.; He, G. Nodal Load directionals Considering Uncertainty in Demand Response: Concept and Model. Autom. Power Syst. 2022, 1–17. [Google Scholar]
  6. An, X.; Sun, H.; Zhang, X.; Ji, L.; Sun, W.; Tu, J.; He, J.; Zhou, Q. Analysis and implications of “February 15” power outage in Texas, USA. Proc. CSEE 2021, 41, 3407–3415. [Google Scholar]
  7. Chen, R.; Wang, X.; Zhang, W.M.; Zhu, X.; Li, A.; Yang, C. A hybrid CNN-LSTM model for typhoon formation forecasting. Geoinformatica 2019, 23, 375–396. [Google Scholar] [CrossRef]
  8. Liang, Y.; Huo, S.D.; Li, X.L.; Sun, M.C.; Yang, X.; Shi, T.K. Pre drilling risk assessment using seismic diffraction information in fracture formations. Chin. J. Geophys. 2023, 66, 46–53. (In Chinese) [Google Scholar]
  9. Wang, Q. Research on Evaluation System of Agricultural Cold Chain Logistics Based on Data Mining Technology; Beijing University of Posts and Telecommunications: Beijing, China, 2021; pp. 18–20. (In Chinese) [Google Scholar]
  10. Zhang, J.; Cheng, Q. Risk assessment of cold chain logistics. Food Sci. Econ. 2023, 48, 76–82. (In Chinese) [Google Scholar]
  11. Zhang, X.G.; Mahadevan, S. Ensemble machine learning models for aviation incident risk prediction. Decis. Support Syst. 2018, 116, 48–63. [Google Scholar] [CrossRef]
  12. Wang, Y.-T.; Zhao, Y.-F. Research on Flight operation risk Identification based on multi-algorithm Collaboration. China Saf. Sci. J. 2018, 28, 166–172. (In Chinese) [Google Scholar]
  13. Dong, F.; Zhang, Y.; Shang, M. Research on Multi-index Comprehensive Evaluation of Distributed Energy Systems. Proc. CSEE 2016, 36, 3214–3223. [Google Scholar]
  14. Zheng, W. Research on Static Voltage Stability Evaluation System of AC/DC Hybrid Power Grid; Shenyang Institute of Engineering: Shenyang, China, 2021. [Google Scholar]
  15. Prajapati, V.K.; Mahajan, V. Reliability assessment and congestion management of power system with energy storage system and uncertain renewable resources. Energy 2021, 215, 119134. [Google Scholar] [CrossRef]
  16. Ren, Y.; Li, H.; Wang, Y.; Liu, N. Medium and long term power load forecasting based on entropy weight method and support vector Machine. Stat. Decis. 2009, 25, 46–48. [Google Scholar]
  17. Zhang, L.; Zhang, X. Weighted clustering method based on improved CRITIC method. Stat. Decis. 2015, 22, 65–68. (In Chinese) [Google Scholar]
  18. Han, J. Research on Evaluation and Optimization of Distribution Network Equipment Investment Strategy under the Background of New Power Reform; North China Electric Power University: Beijing, China, 2017. [Google Scholar]
  19. Huang, Y.; Jiang, Y.; Wang, J. Adaptability Evaluation of Distributed Power Sources Connected to Distribution Network. IEEE Access. 2021, 9, 42409–42423. [Google Scholar] [CrossRef]
  20. Luo, Y.; Zhu, Y.; Zhang, X.; Yao, L. Evaluation model of railway line selection scheme based on variable power theory. J. Railw. Eng. 2018, 35, 16–20+37. [Google Scholar]
  21. Hu, X.; Guo, N.; Shen, T.; Dong, D. Fault diagnosis of S700K Switch Machine based on Principal Component Analysis and Deep forest algorithm. J. Tongji Univ. (Nat. Sci. Ed.) 2024, 52, 35–40. [Google Scholar]
  22. Zhao, G.; Liu, H.; Yuan, S.; Chen, L.; Dou, Z. Electric vehicle Charging Safety Risk Assessment based on Fuzzy Comprehensive Evaluation. Computer Measurement and Control. Available online: http://kns.cnki.net/kcms/detail/11.4762.TP.20231228.1654.014.html (accessed on 12 January 2024).
  23. Jin, X.Y.; Li, M.Y.; Meng, F.S. Comprehensive evaluation of the new energy power generation development at the regional level: An empirical analysis from China. Energies 2019, 12, 4580. [Google Scholar] [CrossRef]
Figure 1. Risk assessment index system of new power system.
Figure 1. Risk assessment index system of new power system.
Sustainability 16 02014 g001
Figure 2. Cloud map of evaluation grade.
Figure 2. Cloud map of evaluation grade.
Sustainability 16 02014 g002
Figure 3. Security index cloud map.
Figure 3. Security index cloud map.
Sustainability 16 02014 g003
Figure 4. Cloud map of supply and demand indicators.
Figure 4. Cloud map of supply and demand indicators.
Sustainability 16 02014 g004
Figure 5. Sufficiency index cloud map.
Figure 5. Sufficiency index cloud map.
Sustainability 16 02014 g005
Figure 6. Cleanliness index cloud map.
Figure 6. Cleanliness index cloud map.
Sustainability 16 02014 g006
Figure 7. Flexibility indicator cloud map.
Figure 7. Flexibility indicator cloud map.
Sustainability 16 02014 g007
Figure 8. Comprehensive evaluation cloud map.
Figure 8. Comprehensive evaluation cloud map.
Sustainability 16 02014 g008
Table 1. Evaluation grade classification criteria.
Table 1. Evaluation grade classification criteria.
Opinion RatingEvaluation IntervalNormal Cloud Module
I[0, 20](10, 8.4932, 0.03)
II[20, 40)(30, 8.4932, 0.03)
III[40, 60)(50, 8.4932, 0.03)
IV[60, 80)(70, 8.4932, 0.03)
V[80, 100)(90, 8.4932, 0.03)
Table 2. The weight results are obtained by combination weighting method.
Table 2. The weight results are obtained by combination weighting method.
Primary IndexThree-Level IndexCombination WeightSum Total
Security IndexW10.03210.2458
W20.0324
W30.0280
W40.0341
W50.0281
W60.0332
W70.0322
W80.0257
Supply and demand indexW90.04360.2479
W100.0303
W110.0484
W120.0356
W130.0287
W140.0341
W150.0272
Adequacy indexW160.03440.0925
W170.0260
W180.0321
Cleanliness indexW190.02570.1335
W200.0280
W210.0260
W220.0274
W230.0264
Flexibility indexW240.02570.2803
W250.0259
W260.0280
W270.0278
W280.0257
W290.0323
W300.0299
W310.0260
W320.0304
W330.0286
Table 3. Counter layer cloud parameters of counters.
Table 3. Counter layer cloud parameters of counters.
IndexExEnHeWeight
W156.6678.49320.3230.0321
W256.6676.98640.39280.0324
W356.6676.98640.39280.0280
W4306.98640.55750.0341
W556.6673.97290.06610.0281
W663.3335.47970.85590.0332
W7706.98640.55750.0322
W876.6678.49320.8230.0257
W9505.47970.46890.0436
W1056.6676.98640.64590.0303
W1136.6673.97290.29180.0484
W12706.98640.55750.0356
W1363.3338.49320.8230.0287
W1476.6676.98640.64590.0341
W1563.3338.49320.8230.0272
W16506.98640.55750.0344
W1763.3338.49320.3230.0260
W1863.3335.47970.35590.0321
W1963.3335.47970.35590.0257
W2056.6678.49320.32290.0280
W21706.98640.55750.0260
W22706.98640.55750.0274
W23506.98640.55750.0264
W24706.98640.55750.0257
W2576.6676.98640.64590.0259
W2676.6678.49320.32290.0280
W27506.98640.55750.0278
W2843.3338.49320.32290.0257
W29506.98640.55750.0323
W30706.98640.55750.0299
W3163.3338.49320.32290.0260
W3243.3333.97290.06610.0304
W3363.3338.49320.32290.0286
Table 4. Criteria of stratus parameters.
Table 4. Criteria of stratus parameters.
Criterion LayerExEnHeWeight
Security index14.1846.79050.50140.2458
Supply and demand index14.31836.15980.53660.2479
Adequacy index5.39976.80160.43070.0925
Cleanliness index8.27237.03860.46870.1335
Flexibility index16.91837.19420.42030.2803
Table 5. Target stratus parameters.
Table 5. Target stratus parameters.
Target LayerExEnHe
New power system risk assessment13.3826.77940.4776
Table 6. Results of KMO and Bartlett sphericity test in principal component analysis.
Table 6. Results of KMO and Bartlett sphericity test in principal component analysis.
KMO0.358
Bartlett sphericity testApproximate chi-squarenull
df0
pnull
Disclaimer/Publisher’s Note: The statements, opinions and data contained in all publications are solely those of the individual author(s) and contributor(s) and not of MDPI and/or the editor(s). MDPI and/or the editor(s) disclaim responsibility for any injury to people or property resulting from any ideas, methods, instructions or products referred to in the content.

Share and Cite

MDPI and ACS Style

Tang, M.; Li, R.; Zhang, R.; Yang, S. Research on New Electric Power System Risk Assessment Based on Cloud Model. Sustainability 2024, 16, 2014. https://doi.org/10.3390/su16052014

AMA Style

Tang M, Li R, Zhang R, Yang S. Research on New Electric Power System Risk Assessment Based on Cloud Model. Sustainability. 2024; 16(5):2014. https://doi.org/10.3390/su16052014

Chicago/Turabian Style

Tang, Mingrun, Ruoyang Li, Rujia Zhang, and Shuxia Yang. 2024. "Research on New Electric Power System Risk Assessment Based on Cloud Model" Sustainability 16, no. 5: 2014. https://doi.org/10.3390/su16052014

APA Style

Tang, M., Li, R., Zhang, R., & Yang, S. (2024). Research on New Electric Power System Risk Assessment Based on Cloud Model. Sustainability, 16(5), 2014. https://doi.org/10.3390/su16052014

Note that from the first issue of 2016, this journal uses article numbers instead of page numbers. See further details here.

Article Metrics

Back to TopTop