Investigating Various Factors Influencing the Accessibility of Digital Government with eGov PH Mobile Application
Abstract
1. Introduction
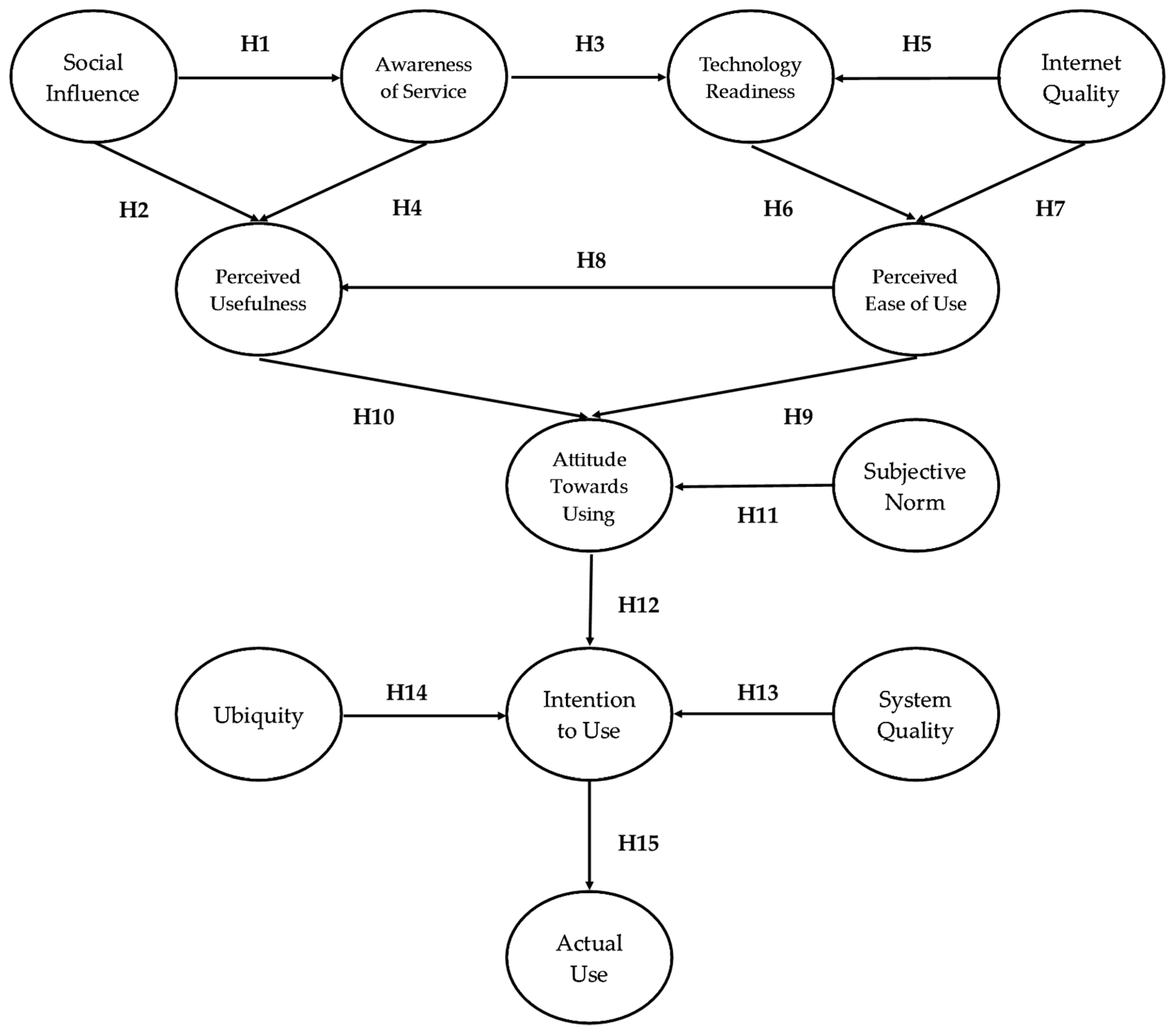
Theoretical Research Framework
2. Materials and Methods
2.1. Respondents
2.2. Questionnaire
2.3. Structural Equation Modeling (SEM)
3. Results and Discussion
4. Conclusions
Theoretical Contributions
5. Limitations and Future Research
Author Contributions
Funding
Institutional Review Board Statement
Informed Consent Statement
Data Availability Statement
Conflicts of Interest
References
- Dwivedi, Y.K.; Rana, N.P.; Tajvidi, M.; Lal, B.; Sahu, G.P.; Gupta, A. Exploring the Role of Social Media in e-Government. In Proceedings of the 10th International Conference on Theory and Practice of Electronic Governance—ICEGOV ’17, New York, NY, USA, 7–9 March 2017. [Google Scholar] [CrossRef]
- Gil-Garcia, J.R.; Flores-Zúñiga, M.Á. Towards a comprehensive understanding of digital government success: Integrating implementation and adoption factors. Gov. Inf. Q. 2020, 37, 101518. [Google Scholar] [CrossRef]
- Seifert, A.; Rössel, J. Digital Participation. In Encyclopedia of Gerontology and Population Aging; Springer: Berlin/Heidelberg, Germany, 2019; pp. 1446–1450. [Google Scholar] [CrossRef]
- Prasad Yadav, M.; Arora, M. Study on Impact on Customer Satisfaction for E-Wallet Using Path Analysis Model. Int. J. Inf. Syst. Manag. Sci. 2019, 2, 248–251. Available online: https://papers.ssrn.com/sol3/papers.cfm?abstract_id=3369651 (accessed on 11 August 2023).
- Hahm, J.B.; Byon, K.K.; Hyun, Y.A.; Hahm, J. The show must go on: The mediating role of self-assessment in the relationship between performers’ technology acceptance and satisfaction level with remote performances in Korea during the COVID-19 pandemic. Technol. Soc. 2022, 68, 101855. [Google Scholar] [CrossRef] [PubMed]
- Kemp, S. Digital 2023: The Philippines. DataReportal. 2023. Available online: https://datareportal.com/reports/digital-2023-philippines (accessed on 11 August 2023).
- eGovPH. EGovPH. (n.d.). Available online: https://e.gov.ph/?fbclid=IwAR1nl2fhX-zaSDGVd2h_QBnEpVkTxm56mNkqtijcCoHolyB1mHCNt0YVF3k (accessed on 11 August 2023).
- Regalado, P. So What Can You Do with the Latest Government App, eGOV PH? 2023. Available online: https://www.spot.ph/amp/newsfeatures/adulting/105186/guide-egov-ph-app-features-registration-a4832-20230614 (accessed on 11 August 2023).
- Austria, K.S. eGov PH Super App Digitalizes Gov’t Services. PIA. 2023. Available online: https://mirror.pia.gov.ph/news/2023/06/02/egov-ph-super-app-digitalizes-govt-services (accessed on 11 August 2023).
- Samaniego, A. Philippine Government Unveils eGov PH Super App, Revolutionizing Access to Government Services. Manila Bulletin. 2023. Available online: https://mb.com.ph/2023/6/3/philippine-government-unveils-e-gov-ph-super-app-revolutionizing-access-to-government-services?fbclid=IwAR1SzdDclLD_Ymbr4GkbOi0QS5WDvEuGuv7Kh12S4jTABnnlQzOYjys6wbo (accessed on 11 August 2023).
- Nookhao, S.; Kiattisin, S. Achieving a successful e-government: Determinants of behavioral intention from Thai citizens’ perspective. Heliyon 2023, 9, e18944. [Google Scholar] [CrossRef]
- Ho, J.C.; Wu, C.-G.; Lee, C.-S.; Pham, T.-T.T. Factors affecting the behavioral intention to adopt mobile banking: An international comparison. Technol. Soc. 2020, 63, 101360. [Google Scholar] [CrossRef]
- Punzalan, J. Guide to eGov PH Super App: What Are the Services Offered and How to Register. Philstar Life. 2023. Available online: https://philstarlife.com/geeky/303680-guide-egov-ph-app-features-registration?page=2 (accessed on 11 August 2023).
- Kwak, D.H.; McDaniel, S.R. Using an extended Technology Acceptance Model in exploring antecedents to adopting fantasy sports league websites. Int. J. Sports Mark. Spons. 2011, 12, 43–56. [Google Scholar] [CrossRef]
- Mohtar, S.; Hassan, M. A study on customer interface satisfaction by using TAM and SERVQUAL dimension on the use of technology job search website in Malaysia: A case study. J. Technol. Oper. Manag. 2012, 7, 39–54. Available online: https://repo.uum.edu.my/id/eprint/17839/1/JTOM%207%202%20%2039-54.pdf4 (accessed on 11 August 2023).
- Koenig-Lewis, N.; Marquet, M.; Palmer, A.; Zhao, A.L. Enjoyment and social influence: Predicting mobile payment adoption. Serv. Ind. J. 2015, 35, 537–554. [Google Scholar] [CrossRef]
- Ajzen, I. The Theory of Planned Behavior. Organ. Behav. Hum. Decis. Process. 1991, 50, 179–211. [Google Scholar] [CrossRef]
- Porto, R.B. Comportamentos Relatados de Responsabilidade Ambiental, Social e Reciclagem: Relação com Gênero, Idade e Estratificação Econômica. Amaz. Organ. Sustentabilidade 2012, 1, 95–107. [Google Scholar] [CrossRef]
- Delone, W.; McLean, E. The Delone and McLean Model of Information Systems Success: A Ten-Year Update. J. Manag. Inf. Syst. 2003, 19, 9–30. Available online: https://www.tandfonline.com/doi/abs/10.1080/07421222.2003.11045748 (accessed on 11 August 2023).
- Cao, Q.; Niu, X. Integrating context-awareness and UTAUT to explain Alipay user adoption. Int. J. Ind. Ergon. 2019, 69, 9–13. [Google Scholar] [CrossRef]
- Okazaki, S.; Mendez, F. Perceived Ubiquity in Mobile Services. J. Interact. Mark. 2013, 27, 98–111. [Google Scholar] [CrossRef]
- Mensah, I.K.; Mwakapesa, D.S. The Impact of Context Awareness and Ubiquity on Mobile Government Service Adoption. Mob. Inf. Syst. 2022, 2022, 5918826. [Google Scholar] [CrossRef]
- Šumak, B.; Šorgo, A. The acceptance and use of interactive whiteboards among teachers: Differences in UTAUT determinants between pre- and post-adopters. Comput. Hum. Behav. 2016, 64, 602–620. [Google Scholar] [CrossRef]
- Hendra, R.; Hill, A. Rethinking Response Rates: New Evidence of Little Relationship between Survey Response Rates and Nonresponse Bias. Evaluation Rev. 2018, 43, 5. [Google Scholar] [CrossRef] [PubMed]
- Jou, Y.-T.; Mariñas, K.A.; Saflor, C.S.; Young, M.N. Investigating accessibility of Social Security System (SSS) mobile application: A Structural Equation Modeling Approach. Sustainability 2022, 14, 7939. [Google Scholar] [CrossRef]
- Chernikov, A. How to Convert a PDF into a Google Form|Nerdy Form. Nerdy-Form.com. 2023. Available online: https://nerdy-form.com/guides/turn-pdf-into-google-form (accessed on 11 August 2023).
- German Ruiz-Herrera, L.; Valencia-Arias, A.; Gallegos, A.; Benjumea-Arias, M.; Flores-Siapo, E. Technology acceptance factors of e-commerce among young people: An integration of the technology acceptance model and theory of planned behavior. Heliyon 2023, 9, e16418. [Google Scholar] [CrossRef]
- Gaol, F.L.; Mars, W.; Saragih, H. Management and Technology in Knowledge, Service, Tourism & Hospitality; CRC Press: Boca Raton, FL, USA, 2014; Available online: https://books.google.com.ph/books?id=FjjMBQAAQBAJ (accessed on 11 August 2023).
- Jia Bannister, F.; Connolly, R. The trouble with transparency: A critical review of openness in E-Government. Policy Internet 2011, 3, 1–30. Available online: https://www.researchgate.net/publication/260415273_The_Trouble_with_Transparency_A_Critical_Review_of_Openness_in_E-Government (accessed on 11 August 2023). [CrossRef]
- Jiao, S.; Chong, G.; Huang, C.; Hu, H.; Wang, M.; Heidari, A.A.; Chen, H.; Zhao, X. Orthogonally adapted Harris Hawks optimization for parameter estimation of photovoltaic models. Energy 2020, 203, 117804. [Google Scholar] [CrossRef]
- Alalwan, A.A.; Baabdullah, A.M.; Rana, N.P.; Tamilmani, K.; Dwivedi, Y.K. Examining adoption of mobile internet in Saudi Arabia: Extending Tam with perceived enjoyment, innovativeness and trust. Technol. Soc. 2018, 55, 100–110. [Google Scholar] [CrossRef]
- Asio, J.M.R.; Gadia, E.; Abarintos, E.; Paguio, D.; Balce, M. Internet connection and learning device availability of college students: Basis for institutionalizing flexible learning in the new normal. Stud. Humanit. Educ. 2021, 2, 56–69. Available online: https://sabapub.com/index.php/she/article/view/224 (accessed on 11 August 2023). [CrossRef]
- Osswald, S.; Wurhofer, D.; Trösterer, S.; Beck, E.; Tscheligi, M. Predicting information technology usage in the car. In Proceedings of the 4th International Conference on Automotive User Interfaces and Interactive Vehicular Applications—AutomotiveUI ’12, Portsmouth, NH, USA, 17–19 October 2012. [Google Scholar] [CrossRef]
- Ho, R.C.; Rezaei, S. Social Media Communication and Consumers Decisions: Analysis of the antecedents for intended apps purchase. J. Relatsh. Mark. 2018, 17, 204–228. [Google Scholar] [CrossRef]
- Poortinga, W. Community Resilience and Health: The role of Bonding, bridging, and linking aspects of social capital. Health Place 2012, 18, 286–295. [Google Scholar] [CrossRef] [PubMed]
- Wang, E.S.; Chou, N.P. Examining social influence factors affecting consumer continuous usage intention for mobile social networking applications. Int. J. Mob. Commun. 2016, 14, 43. [Google Scholar] [CrossRef]
- Malhotra, Y.; Galleta, D.F. Extending the technology acceptance model to account for social influence: Theoretical bases and empirical validation. In Proceedings of the 32nd Annual Hawaii International Conference on Systems Sciences, Maui, HI, USA, 5–8 January 1999; Available online: https://ieeexplore.ieee.org/abstract/document/772658 (accessed on 11 August 2023).
- Davis, F.D. Perceived usefulness, perceived ease of use, and user acceptance of Information Technology. MIS Q. 1989, 13, 319. [Google Scholar] [CrossRef]
- Venkatesh, V.; Davis, F.D. A theoretical extension of the technology acceptance model: Four longitudinal field studies. Manag. Sci. 2000, 46, 186–204. [Google Scholar] [CrossRef]
- Chau, P.Y.; Hu, P.J.-H. Information Technology acceptance by individual professionals: A model comparison approach. Decis. Sci. 2001, 32, 699–719. [Google Scholar] [CrossRef]
- Dirin, A.; Laine, T.; Nieminen, M. Feelings of Being for Mobile User Experience Design. Int. J. Hum.–Comput. Interact. 2023, 39, 4059–4079. Available online: https://www.researchgate.net/publication/362945893_Feelings_of_Being_for_Mobile_User_Experience_Design (accessed on 11 August 2023). [CrossRef]
- Desmal, A.J.; Hamid, S.; Othman, M.K.; Zolait, A. A user satisfaction model for mobile government services: A literature review. PeerJ Comput. Sci. 2022, 8, e1074. Available online: https://www.ncbi.nlm.nih.gov/pmc/articles/PMC9455267/ (accessed on 11 August 2023). [CrossRef]
- Tam, C.; Santos, D.; Oliveira, T. Exploring the influential factors of continuance intention to use mobile apps: Extending the expectation confirmation model. Inf. Syst. Front. 2018, 22, 243–257. [Google Scholar] [CrossRef]
- CNN Philippines Staff. PH Launches “Super App” for Govt Transactions. 2023. Available online: https://www.cnnphilippines.com/news/2023/6/2/eGOV-PH-Super-App-launch-.html (accessed on 11 August 2023).
- Ganapati, S. Using Technology Series Using Mobile Apps in Government. (n.d.). Available online: https://businessofgovernment.org/sites/default/files/Using%20Mobile%20Apps%20in%20Government.pdf (accessed on 25 August 2023).
- Castilla, R.; Pacheco, A.; Franco, J. Digital Government: Mobile applications and their impact on access to public information. SoftwareX 2023, 22, 101382. [Google Scholar] [CrossRef]
- Jakimoski, K. Performance evaluation of mobile applications. In Proceedings of the XIV International Conference—ETAI 2018, Struga, Republic of North Macedonia, 20–22 September 2018; Available online: https://www.researchgate.net/publication/337437805_Performance_Evaluation_of_Mobile_Applications (accessed on 11 August 2023).
- Malavolta, I.; Chinnappan, K.; Jasmontas, L.; Gupta, S. Evaluating the impact of caching on the energy consumption and performance of progressive web apps. In Proceedings of the MOBILESoft ‘20: IEEE/ACM 7th International Conference on Mobile Software Engineering and Systems, Seoul, Republic of Korea, 13–15 July 2020. [Google Scholar] [CrossRef]
- Petäjäjärvi, J.; Mikhaylov, K.; Iinatti, J.; Pettissalo, M.; Janhunen, J. Performance of a low-power wide-area network based on LoRa technology: Doppler robustness, scalability, and coverage. Int. J. Distrib. Sens. Networks 2017, 13. [Google Scholar] [CrossRef]
- Margulis, A.; Boeck, H.; Laroche, M. Connecting with consumers using ubiquitous technology: A new model to forecast consumer reaction. J. Bus. Res. 2020, 121, 448–460. [Google Scholar] [CrossRef]
- Agangiba, M.; Kabanda, S. Research Foci, Methodologies, and Theories Used in Addressing E-Government Accessibility for Persons with Disabilities in Developing Countries. Interdiscip. J. Inf. Knowl. Manag. 2017, 12, 245–268. [Google Scholar] [CrossRef] [PubMed][Green Version]
- Shareef, M.A.; Kumar, V.; Kumar, U.; Dwivedi, Y.K. e-Government Adoption Model (GAM): Differing service maturity levels. Gov. Inf. Q. 2011, 28, 17–35. [Google Scholar] [CrossRef]
- Kumar, R.; Sachan, A.; Mukherjee, A. Qualitative approach to determine user experience of e-government services. Comput. Hum. Behav. 2017, 71, 299–306. Available online: https://www.sciencedirect.com/science/article/abs/pii/S0747563217300961 (accessed on 11 August 2023). [CrossRef]
- Almaiah, M.A.; Hajjej, F.; Lutfi, A.; Al-Khasawneh, A.; Shehab, R.; Al-Otaibi, S.; Alrawad, M. Explaining the Factors Affecting Students’ Attitudes to Using Online Learning (Madrasati Platform) during COVID-19. Electronics 2022, 11, 973. [Google Scholar] [CrossRef]
- Leow, L.P.; Phua, L.K.; Teh, S.Y. Extending the social influence factor: Behavioural intention to increase the usage of information and communication technology-enhanced student-centered teaching methods. Educ. Technol. Res. Dev. 2021, 69, 1853–1879. [Google Scholar] [CrossRef]
- Susanto, T.D.; Goodwin, R. User Acceptance of SMS-Based eGovernment Services. In EGOV 2011: Electronic Government; Lecture Notes in Computer Science; Janssen, M., Scholl, H.J., Wimmer, M.A., Tan, Y., Eds.; Springer: Berlin/Heidelberg, Germany, 2011; Volume 6846. [Google Scholar] [CrossRef]
- Rehman, I.H.U.; Turi, J.A.; Rosak-Szyrocka, J.; Alam, M.N.; Pilar, L. The role of awareness in appraising the success of E-government systems. Cogent Bus. Manag. 2023, 10, 2186739. [Google Scholar] [CrossRef]
- Lee, S.W.; Lai, P.H. Value Assessment in E-Government and M-Government. Digital Solutions for Contemporary Democracy and Government. In Digital Solutions for Contemporary Democracy and Government; IGI Global: Hershey, PA, USA, 2015; 19p, Available online: https://www.igi-global.com/chapter/value-assessment-in-e-government-and-m-government/129058 (accessed on 11 August 2023).
- Ziemba, E. Factors Affecting Success of e-Government Portals: A Perspective of Software Quality Model. (n.d.). Available online: https://www.academia.edu/54309132/Factors_affecting_success_of_e_government_portals_A_perspective_of_software_quality_model (accessed on 29 October 2023).
- Chekembayeva, G.; Garaus, M.; Schmidt, O. The role of time convenience and (anticipated) emotions in AR Mobile Retailing application adoption. J. Retail. Consum. Serv. 2023, 72, 103260. [Google Scholar] [CrossRef]
- Yancey-Bragg, N.; Bravo, V. Can I Still Go for a Walk, Run under Stay at Home Orders? Should I Wear a Mask? USA Today News, 15 April 2020. Available online: https://www.usatoday.com/in/depth/news/health/2020/04/15/coronavirus-masks-how-safely-go-outside-during-stay-home-order/2970072001/ (accessed on 3 September 2023).
- Choi, K.-S.; Cho, W.-H.; Lee, S.; Lee, H.; Kim, C. The relationships among quality, value, satisfaction and behavioral intention in Health Care Provider Choice. J. Bus. Res. 2004, 57, 913–921. [Google Scholar] [CrossRef]
- Naik Jandavath, R.K.; Byram, A. Healthcare service quality effect on patient satisfaction and behavioural intentions in corporate hospitals in India. Int. J. Pharm. Healthc. Mark. 2016, 10, 48–74. [Google Scholar] [CrossRef]
- Natasia, S.R.; Wiranti, Y.T.; Parastika, A. Acceptance Analysis of nuadu as e-learning platform using the technology acceptance model (TAM) approach. Procedia Comput. Sci. 2022, 197, 512–520. [Google Scholar] [CrossRef]
- Park, C.; Kim, D.; Cho, S.; Han, H.-J. Adoption of multimedia technology for Learning and gender difference. Comput. Hum. Behav. 2019, 92, 288–296. [Google Scholar] [CrossRef]
- Binyamin, S.S.; Zafar, B.A. Proposing a mobile apps acceptance model for users in the health area: A systematic literature review and meta-analysis. Health Inform. J. 2021, 27, 146045822097673. [Google Scholar] [CrossRef]
- Stein, C.M.; Morris, N.J.; Nock, N.L. Structural Equation Modeling. In Statistical Human Genetics; Methods in Molecular Biology; Springer: Berlin/Heidelberg, Germany, 2011; pp. 495–512. [Google Scholar] [CrossRef]
- Kline, R.B. Principles and Practice of Structural Equation Modeling; Guilford Press: New York, NY, USA, 1998. [Google Scholar]
- Chen, H.; Tseng, H. Factors That Influence Acceptance of Web-Based e-Learning Systems for the In-Service Education of Junior High School Teachers in Taiwan. Eval. Program Plan. 2012, 35, 398–406. [Google Scholar] [CrossRef]
- Hair, J.F.; Sarstedt, M.; Ringle, C.M.; Mena, J.A. An assessment of the use of partial least squares structural equation modeling in marketing research. J. Acad. Mark. Sci. 2012, 40, 414–433. [Google Scholar] [CrossRef]
- MacCallum, R.C.; Browne, M.W.; Sugawara, H.M. Power Analysis and Determination of Sample Size for Co-variance Structure Modeling. Psychol. Methods 1996, 1, 130–149. [Google Scholar] [CrossRef]
- Alismaiel, O.A.; Cifuentes-Faura, J.; Al-Rahmi, W.M. Social Media Technologies Used for Education: An Empirical Study on TAM Model During the COVID-19 Pandemic. Front. Educ. 2022, 7, 882831. [Google Scholar] [CrossRef]
- Mensah, I.K. Perceived Usefulness and Ease of Use of Mobile Government Services. Int. J. Technol. Diffus. 2020, 11, 1–16. [Google Scholar] [CrossRef]
- Suki, N.M. Exploring the relationship between perceived usefulness, perceived ease of use, perceived enjoyment, attitude and subscribers’ intention towards using 3G mobile services. J. Inf. Technol. Manag. 2011, 22, 1–7. Available online: https://jitm.ubalt.edu/XXII-1/article1.pdf (accessed on 11 August 2023).
- Kamal, S.A.; Shafiq, M.; Kakria, P. Investigating acceptance of telemedicine services through an extended technology acceptance model (TAM). Technol. Soc. 2020, 60, 101212. [Google Scholar] [CrossRef]
- Parasuraman, A. Technology Readiness Index (TRI) a multiple-item scale to measure readiness to embrace new technologies. J. Serv. Res. 2000, 2, 307–320. [Google Scholar] [CrossRef]
- Ohme, J. The acceptance of mobile government from a citizens’ perspective: Identifying perceived risks and perceived benefits. Mob. Media Commun. 2014, 2, 298–317. [Google Scholar] [CrossRef]
- Alotaibi, R.S. Factors Influencing Users’ Intentions to Use Mobile Government Applications in Saudi Arabia. Ph.D. Thesis, Griffith University, Nathan, QLD, Australia, 2017. Available online: https://core.ac.uk/download/pdf/159508166.pdf (accessed on 11 August 2023).
- Chatzoglou, P.; Chatzoudes, D.; Symeonidis, S. Factors affecting the intention to use e-Government services. Ann. Comput. Sci. Inf. Syst. 2015, 5, 1489–1498. [Google Scholar]
- Jou, Y.-T.; Mariñas, K.A.; Saflor, C.S. Assessing cognitive factors of modular distance learning of K-12 students amidst the COVID-19 pandemic towards academic achievements and satisfaction. Behav. Sci. 2022, 12, 200. [Google Scholar] [CrossRef]
- Ocampo, Y.; Dharmaraj, S.; Saffa, A.; Sharon, A. EGov Super App to Launch in the Philippines. OpenGov Asia. 2023. Available online: https://opengovasia.com/egov-super-app-to-launch-in-the-philippines/ (accessed on 11 August 2023).
- eGovPH. EGov Ph—Elevating Convenience to Government Experience. (n.d.-a). Available online: https://e.gov.ph/faqs (accessed on 2 December 2023).
- Aneke, S.; Bakht, H.; Desta, A. The adoption of e-government services in Nigeria using UTUAT model. J. Comput. Manag. Stud. 2019, 3. Available online: https://core.ac.uk/download/pdf/222829541.pdf (accessed on 11 August 2023).




| Construct | Items | Measures | Supporting Measures |
|---|---|---|---|
| Awareness of Service | AS1 | I understand the concept of the eGov PH mobile application. | (Gaol et al., 2014) [28] |
| AS2 | I understand the importance of using eGov PH mobile applications. | (Gaol et al., 2014) [28] | |
| AS3 | I am aware of the eGov PH mobile application as a government service. | (Bannister and Connolly, 2011) [29] | |
| AS4 | I am familiar with the use of the eGov PH mobile application. | (Jiao et al., 2020) [30] | |
| AS5 | I trust eGov PH Mobile to provide authentic and reliable information. | (Alalwan et al., 2018) [31] | |
| Social Influence | S1 | I utilized the eGov PH mobile application because of the percentage of people I know who use it. | (Asio et al. 2021) [32] |
| S2 | Generally, I use eGov PH mobile application because I like the people who encourage me to use it. | (Osswald et al., 2012) [33] | |
| S3 | I highly recommend this eGov PH mobile application. | (Ho and Rezaei, 2018) [34] | |
| S4 | I do believe that the eGov PH Mobile Application has brought my community or social circle closer together in terms of accessing government services. | (Poortinga, 2011) [35] | |
| S5 | I would mostly like to continue using the eGov PH mobile application because of the positive social interactions and influence associated with it. | (Wang and Chou, 2016) [36] | |
| Perceived Usefulness | PU1 | Using eGov PH mobile application will help me to accomplish transactions easily and immediately. | (Malhotra and Galletta, 1999) [37] |
| PU2 | The eGov PH mobile application is an effective tool to access different government services easily. | (Davis, 1989) [38] | |
| PU3 | I believe that the eGov PH mobile application improves and is useful in accessing government information. | (Venkatesh and Davis, 2000) [39] | |
| PU4 | The eGov PH mobile application helps me complete government transactions in an easier way. | (Chau and Hu, 2001) [40] | |
| PU5 | I find the eGov PH mobile application to be the easiest application to use for accessing government transactions. | (Davis, 1989) [38] | |
| Perceived Ease of Use | SU1 | The eGov PH mobile application is user-friendly. | (Davis, 1989) [38] |
| SU2 | The visual appeal of the eGov PH mobile application is excellent. | (EgovPH, 2023) [7] | |
| SU3 | The menus and functionalities of the eGov PH mobile application are straightforward to use. | (Dirin et al., 2023) [41] | |
| SU4 | Finding the services that I require is made simple for me by the eGov PH mobile application. | (Desmal et al., 2022) [42] | |
| SU5 | I receive timely responses to my orders and inquiries through the application. | (Tam, 2020) [43] | |
| Technology Readiness | TR1 | The eGov PH mobile application is a secure platform for transactions and data sharing. | (CNN, 2023) [44] |
| TR2 | I believe that the eGov PH mobile application has the potential to enhance relations between the government and its constituents. | (Ganapati, 2023) [45] | |
| TR3 | The eGov PH mobile application is regularly updated to add new features and improve functionality. | (Castilla et al., 2023) [46] | |
| TR4 | The eGov PH mobile application provides adequate support and assistance to users in case of issues or questions. | (Desmal et al., 2022) [42] | |
| TR5 | Overall, I am satisfied with my experience using the eGov PH mobile application. | (Delone et al., 2014) [19] | |
| Internet Quality | IQ1 | The eGov PH mobile application refreshes quickly. | (Jakimoski, 2018) [47] |
| IQ2 | The eGov PH mobile application runs without interruptions all the time. | (Dirin et al., 2023) [41] | |
| IQ3 | The eGov PH mobile application loads or processes its content and photos smoothly without any kind of delay. | (Malavolta et al., 2020) [48] | |
| IQ4 | The eGov PH mobile application works smoothly and effectively even in locations with poor internet signals. | (Mikhaylov et al., 2017) [49] | |
| IQ5 | Overall, the eGov PH mobile application gave me a good connection experience that was satisfactory. | (Porto, 2012) [18] | |
| Ubiquity | U1 | eGov PH mobile application is readily available for download on my smartphone. | (Margulis et al., 2020) [50] |
| U2 | Launching and using eGov PH mobile application is a quick and hassle-free process. | (Margulis et al., 2020) [50] | |
| U3 | I can access the features and services offered by eGov PH mobile application within seconds. | (Margulis et al., 2020) [50] | |
| U4 | eGov PH mobile application enhances my ability to access government information and services quickly. | (Angagiba and Kabanda, 2016) [51] | |
| U5 | The availability and quick access to eGov PH mobile application have improved my overall experience with government services. | (Angagiba and Kabanda, 2016) [51] | |
| Attitude toward using eGOV Mobile App | ATU1 | The adoption of eGov PH mobile application system is a very complex and robust subject for me. | (Shareef et al., 2011) [52] |
| ATU2 | I will use eGovPH mobile application to access governmental services anywhere and anytime. | (Kumar et al., 2017) [53] | |
| ATU3 | There is a positive effect on behavioral intention to use eGov PH mobile application services. | (Almaiah and Nasereddin, 2022) [54] | |
| ATU4 | The influence of ‘social influence’ was found to be insignificant on the participants’ behavioral intention to use. | (Leow et al.) [55] | |
| ATU5 | User acceptance of SMS-based eGov PH mobile application services is needed. | (Susanto and Goodwin, 2013) [56] | |
| System Quality | SQ1 | eGov PH mobile application systems are still challenging for various developing countries like ours. | (Rehman et al., 2023) [57] |
| SQ2 | eGov PH mobile application has its share of advantages, disadvantages, and limitations. | (Lee and Lai, 2015) [58] | |
| SQ3 | The high quality of those portals is needed for the successful adoption of eGov PH mobile application. | (Ziemba et al., 2014) [59] | |
| SQ4 | Implementation and successive upgrading of the eGov PH mobile application system follow certain paths, levels of maturity, stages, or phases. | (Shareef et al., 2011) [52] | |
| SQ5 | eGov PH mobile applications are multi-functional information systems. | (Ziemba et al., 2014) [59] | |
| Subjective Norm | SN1 | I think that the eGov PH mobile application is easy to use. | (Hahm et al., 2022) [5] |
| SN2 | The eGov PH mobile application is widely used by people I know. | (Castilla et al., 2023) [46] | |
| SN3 | I know most folks who think it is more convenient to use the eGov PH smartphone application. | (Chekembayeva et al., 2023) [60] | |
| SN4 | Most people I know access government services through eGov PH mobile application. | (Castilla et al., 2023) [46] | |
| SN5 | The majority of individuals I know opt to use the eGov PH smartphone application while staying at home. | (Yancey-Bragg and Bravo, 2020) [61] | |
| Intention to Use | ITU1 | I intend to access eGov PH mobile application in the future. | (Asio et al., 2021) [32] |
| ITU2 | I recommend accessing government services through eGov PH mobile application. | (Castilla et al., 2023) [46] | |
| ITU3 | I will recommend using eGov PH mobile application to others. | (Choi et al., 2004) [62] | |
| ITU4 | In accessing government services, I consider eGov PH mobile application as my first choice. | (Naik Jandavath and Byram, 2016) [63] | |
| ITU5 | I will tell others the benefits of using eGov PH mobile application. | (Naik Jandavath and Byram, 2016) [63] | |
| Actual Use | AU1 | I use eGov mobile application to access government services. | (Castilla et al., 2023) [46] |
| AU2 | Using eGov PH mobile application is relevant during distance transactions. | (Natasia et al., 2021) [64] | |
| AU3 | For remote transactions, I utilize the eGov PH mobile application on my phone. | (Park et al., 2019) [65] | |
| AU4 | Every online transaction will be conducted through the eGov PH mobile application. | (Binyamin and Zafar, 2021) [66] | |
| AU5 | I am already accessing eGov PH mobile application. | (Binyamin and Zafar, 2021) [66] |
| Goodness of Fit Measures | Minimum Cutoff | Reference |
|---|---|---|
| CMIN/DF | <3.0 | Kline, 1998 [68] |
| Comparative Fit Index (CFI) | >0.70 | Chen et al., 2012 [69] |
| Incremental Fit Index (IFI) | >0.70 | Hair et al., 2012 [70] |
| Tucker Lewis Indices (TLI) | >0.70 | Hair et al., 2012 [70] |
| Root Mean Square Error (RMSEA) | <0.80 | McCallum et al., 1996 [71] |
| Characteristics | Category | n | % |
|---|---|---|---|
| Gender | Male | 143 | 44.70% |
| Female | 177 | 55.30% | |
| Age | Below 20 | 35 | 10.90% |
| 20–30 | 217 | 67.80% | |
| 31–40 | 40 | 12.50% | |
| 41–50 | 13 | 4.10% | |
| 51–60 | 12 | 3.70% | |
| Above 60 | 3 | 0.90% | |
| Educational Attainment | Less than High School Graduate | 2 | 0.6 |
| High School | 35 | 10.90% | |
| High Studies/College | 239 | 74.70% | |
| Master’s Degree/Diploma | 44 | 13.70% | |
| Monthly Income | Below 300$ | 183 | 57.20% |
| 300$–600$ | 76 | 23.70% | |
| 600$–900$ | 25 | 7.80% | |
| 900$–1200$ | 22 | 6.90% | |
| 1200$–1500$ | 7 | 2.20% | |
| Above 1500$ | 7 | 2.20% |
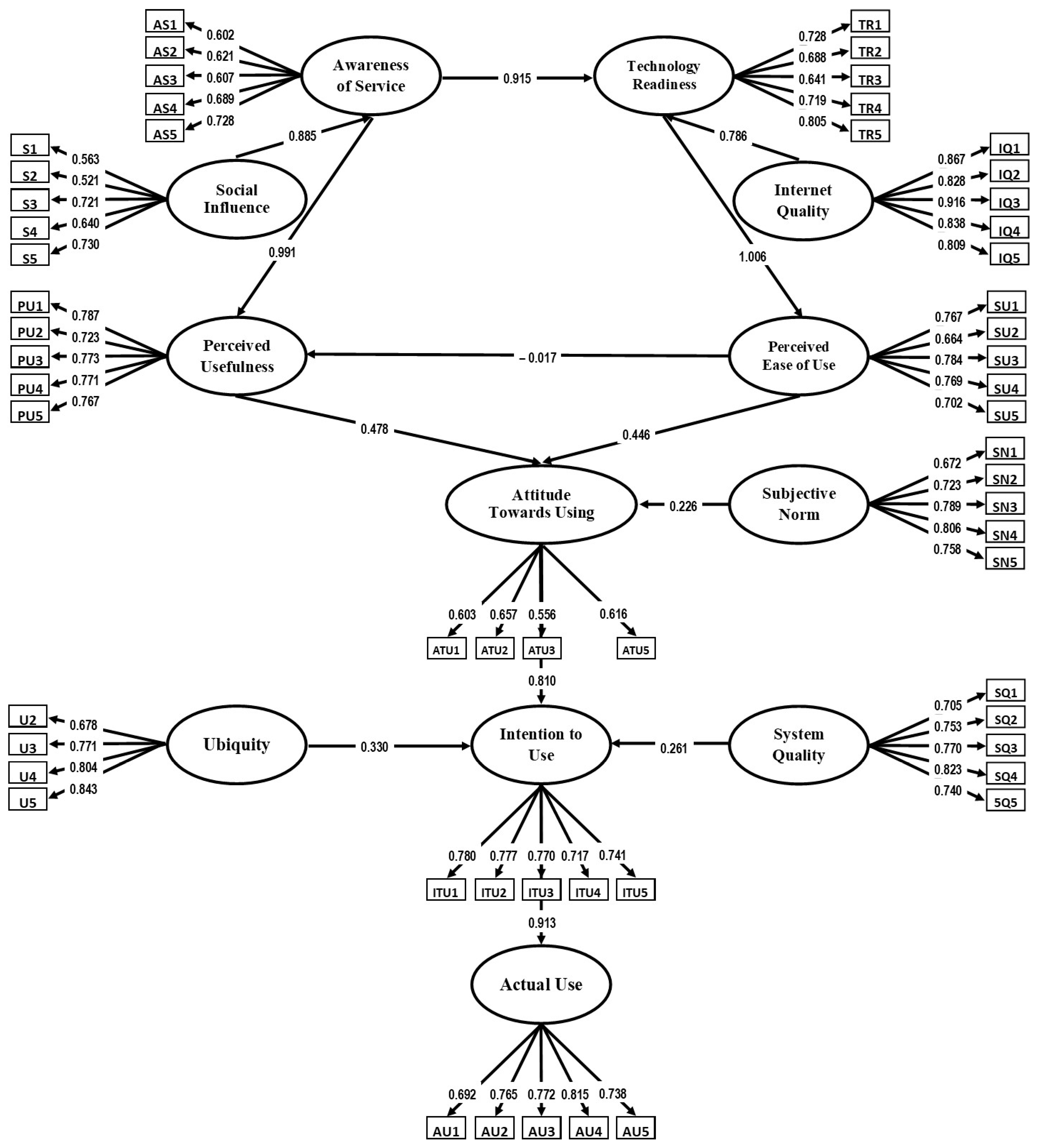
| Hypothesis | p-Value | Interpretation | |
|---|---|---|---|
| H1 | Social influence has a significant impact on the awareness of service. | 0.003 | Significant |
| H2 | Social has a significant impact on the perceived usefulness. | 0.003 | Significant |
| H3 | The awareness of service has a significant impact on technology readiness. | 0.004 | Significant |
| H4 | The awareness of service has a significant impact on the perceived usefulness. | 0.002 | Significant |
| H5 | Internet quality has a significant impact on technology readiness. | 0.002 | Significant |
| H6 | Technology readiness has a significant impact on the perceived ease of use. | 0.002 | Significant |
| H7 | Internet Quality has a significant impact on the perceived ease of use. | 0.000 | Significant |
| H8 | Perception of ease of use has a significant impact on the perceived usefulness. | 0.972 | Not Significant |
| H9 | Perception of ease of use has a significant impact on the attitude toward using. | 0.141 | Not Significant |
| H10 | Perceived usefulness has a significant impact on the attitude toward using. | 0.037 | Significant |
| H11 | Subjective norm has a significant impact on the attitude toward using. | 0.002 | Significant |
| H12 | Attitude toward using has a significant impact on the intention to use. | 0.002 | Significant |
| H13 | System Quality has a significant impact on the intention to use. | 0.002 | Significant |
| H14 | Ubiquity has a significant impact on the intention to use. | 0.006 | Significant |
| H15 | Intention to use has a significant impact on the actual use of the eGov PH mobile application. | 0.003 | Significant |
| Factor | Item | Mean | SD | Factor Loading | |
|---|---|---|---|---|---|
| Initial Model | Final Model | ||||
| Awareness of Service | AS1 | 3.7969 | 0.77135 | 0.658 | 0.602 |
| AS2 | 3.8625 | 0.76349 | 0.671 | 0.621 | |
| AS3 | 3.9219 | 0.78594 | 0.642 | 0.607 | |
| AS4 | 3.5313 | 0.88471 | 0.719 | 0.689 | |
| AS5 | 3.6469 | 0.86575 | 0.729 | 0.711 | |
| Technology Readiness | TR1 | 3.6594 | 0.74672 | 0.728 | 0.728 |
| TR2 | 3.9 | 0.72743 | 0.697 | 0.688 | |
| TR3 | 3.8094 | 0.73295 | 0.644 | 0.641 | |
| TR4 | 3.7063 | 0.85351 | 0.715 | 0.719 | |
| TR5 | 3.7969 | 0.73812 | 0.801 | 0.805 | |
| Social Influence | S1 | 3.6469 | 0.83252 | 0.605 | 0.563 |
| S2 | 3.6875 | 0.84681 | 0.61 | 0.521 | |
| S3 | 3.7469 | 0.72678 | 0.757 | 0.721 | |
| S4 | 3.7938 | 0.78462 | 0.728 | 0.64 | |
| S5 | 3.825 | 0.79615 | 0.789 | 0.73 | |
| Internet Quality | IQ1 | 3.6125 | 0.77166 | 0.822 | 0.867 |
| IQ2 | 3.4719 | 0.85966 | 0.846 | 0.828 | |
| IQ3 | 3.4719 | 0.89539 | 0.889 | 0.916 | |
| IQ4 | 3.375 | 1.01864 | 0.834 | 0.838 | |
| IQ5 | 3.5688 | 0.85002 | 0.805 | 0.809 | |
| Perceived Usefulness | PU1 | 3.7844 | 0.75973 | 0.802 | 0.787 |
| PU2 | 3.8438 | 0.76807 | 0.74 | 0.723 | |
| PU3 | 3.9031 | 0.73429 | 0.781 | 0.773 | |
| PU4 | 3.8031 | 0.75242 | 0.779 | 0.771 | |
| PU5 | 3.7563 | 0.75323 | 0.777 | 0.767 | |
| Ease of Use | SU1 | 3.9 | 0.70998 | 0.756 | 0.772 |
| SU2 | 3.8531 | 0.73022 | 0.704 | 0.664 | |
| SU3 | 3.9094 | 0.73509 | 0.764 | 0.784 | |
| SU4 | 3.8156 | 0.78008 | 0.767 | 0.769 | |
| SU5 | 3.5031 | 0.91999 | 0.588 | 0.702 | |
| Subjective Norm | SN1 | 3.7031 | 0.76931 | 0.616 | 0.672 |
| SN2 | 3.6781 | 0.74667 | 0.719 | 0.723 | |
| SN3 | 3.7219 | 0.73482 | 0.795 | 0.789 | |
| SN4 | 3.6906 | 0.73081 | 0.831 | 0.806 | |
| SN5 | 3.6406 | 0.77515 | 0.765 | 0.758 | |
| System Quality | SQ1 | 3.9094 | 0.73509 | 0.713 | 0.705 |
| SQ2 | 3.9406 | 0.73828 | 0.78 | 0.753 | |
| SQ3 | 4.0063 | 0.75531 | 0.772 | 0.77 | |
| SQ4 | 3.9688 | 0.73362 | 0.819 | 0.823 | |
| SQ5 | 3.9563 | 0.70686 | 0.711 | 0.74 | |
| Ubiquity | U1 | 3.9281 | 0.74562 | 0.428 | - |
| U2 | 3.7781 | 0.75377 | 0.674 | 0.678 | |
| U3 | 3.5219 | 0.91974 | 0.757 | 0.771 | |
| U4 | 3.7188 | 0.75261 | 0.816 | 0.804 | |
| U5 | 3.7344 | 0.78069 | 0.842 | 0.843 | |
| Attitude Toward Using | ATU1 | 3.8031 | 0.73981 | 0.569 | 0.603 |
| ATU2 | 3.7531 | 0.80261 | 0.624 | 0.657 | |
| ATU3 | 3.875 | 0.74909 | 0.548 | 0.556 | |
| ATU4 | 3.6562 | 0.92372 | 0.457 | - | |
| ATU5 | 3.7937 | 0.70464 | 0.551 | 0.616 | |
| Intention to Use | ITU1 | 3.8781 | 0.73482 | 0.667 | 0.78 |
| ITU2 | 3.8031 | 0.68251 | 0.665 | 0.777 | |
| ITU3 | 3.8344 | 0.68623 | 0.665 | 0.77 | |
| ITU4 | 3.6312 | 0.8537 | 0.58 | 0.717 | |
| ITU5 | 3.8188 | 0.70708 | 0.622 | 0.741 | |
| Actual Use | AU1 | 3.7938 | 0.77659 | 0.578 | 0.692 |
| AU2 | 3.7656 | 0.74156 | 0.668 | 0.765 | |
| AU3 | 3.675 | 0.84949 | 0.67 | 0.772 | |
| AU4 | 3.7875 | 0.74183 | 0.727 | 0.815 | |
| AU5 | 3.8031 | 0.78104 | 0.632 | 0.738 | |
| Factor | Number of Items | Cronbach’s α |
|---|---|---|
| Awareness of Service | 5 | 0.830 |
| Social Influence | 5 | 0.834 |
| Perceived Usefulness | 5 | 0.885 |
| Ease of Use | 5 | 0.824 |
| Technology Readiness | 5 | 0.840 |
| Internet Quality | 5 | 0.920 |
| Ubiquity | 4 | 0.852 |
| Attitude toward using eGOV mobile application | 3 | 0.666 |
| System Quality Subjective Norm Intention to Use | 5 5 5 | 0.872 0.860 0.871 |
| Actual Use | 5 | 0.870 |
| Total | 0.844 |
| Goodness of Fit Measures | Parameter Estimates | Minimum Cutoff | Interpretation |
|---|---|---|---|
| CMIN/DF | 2.804 | <3.0 | Acceptable |
| Comparative Fit Index (CFI) | 0.795 | >0.7 | Acceptable |
| Incremental Fit Index (IFI) | 0.796 | >0.7 | Acceptable |
| Tucker Lewis Index (TLI) | 0.783 | >0.7 | Acceptable |
| Root Mean Square Error (RMSEA) | 0.075 | <0.08 | Acceptable |
| No. | Variables | Direct Effect | p-Value | Indirect Effect | p-Value | Total Effect | p-Value |
|---|---|---|---|---|---|---|---|
| 1 | SI -> AS | 0.885 | 0.001 | - | - | 0.885 | 0.003 |
| 2 | SI -> TR | - | - | 0.810 | 0.002 | 0.810 | 0.002 |
| 3 | AS -> TR | 0.915 | 0.001 | 0.915 | 0.004 | ||
| 4 | SI -> SU | - | - | 0.815 | 0.001 | 0.815 | 0.001 |
| 5 | AS -> SU | - | - | 0.920 | 0.001 | 0.920 | 0.001 |
| 6 | TR -> SU | 1.006 | 0.002 | 1.006 | 0.002 | ||
| 7 | SI -> PU | - | - | 0.863 | 0.003 | 0.863 | 0.003 |
| 8 | AS -> PU | 0.991 | 0.002 | 0.968 | −0.016 | 0.975 | 0.002 |
| 9 | TR -> PU | - | - | 0.964 | −0.017 | 0.964 | −0.017 |
| 10 | SU -> PU | 0.956 | −0.017 | - | - | 0.972 | −0.017 |
| 11 | SI -> ATU | - | - | 0.776 | 0.002 | 0.776 | 0.002 |
| 12 | AS -> ATU | - | - | 0.877 | 0.002 | 0.877 | 0.002 |
| 13 | TR -> ATU | - | - | 0.441 | 0.144 | 0.441 | 0.144 |
| 14 | SU -> ATU | 0.446 | 0.069 | −0.008 | 0.897 | 0.438 | 0.141 |
| 15 | SN -> ATU | 0.226 | 0.002 | - | - | 0.226 | 0.002 |
| 16 | PU -> ATU | 0.478 | 0.039 | - | - | 0.478 | 0.037 |
| 17 | SI -> ITU | - | - | 0.629 | 0.002 | 0.629 | 00.002 |
| 18 | AS -> ITU | - | - | 0.710 | 0.002 | 0.710 | 0.002 |
| 19 | TR -> ITU | - | - | 0.357 | 0.119 | 0.357 | 0.119 |
| 20 | SU -> ITU | - | - | 0.355 | 0.122 | 0.355 | 0.122 |
| 21 | SN -> ITU | - | - | 0.183 | 0.002 | 0.183 | 0.002 |
| 22 | PU -> ITU | - | - | 0.387 | 0.038 | 0.387 | 0.038 |
| 23 | ATU -> ITU | 0.810 | 0.002 | - | - | 0.810 | 0.002 |
| 24 | U -> ITU | 0.330 | 0.005 | - | - | 0.330 | 0.006 |
| 25 | SQ -> ITU | 0.261 | 0.003 | - | - | 0.261 | 0.002 |
| 26 | SI -> AU | - | - | 0.574 | 0.002 | 0.574 | 0.002 |
| 27 | AS -> AU | - | - | 0.648 | 0.003 | 0.648 | 0.003 |
| 28 | TR -> AU | - | - | 0.326 | 0.122 | 0.326 | 0.122 |
| 29 | SU -> AU | - | - | 0.324 | 0.128 | 0.324 | 0.128 |
| 30 | SN -> AU | - | - | 0.167 | 0.002 | 0.167 | 0.002 |
| 31 | PU -> AU | - | - | 0.354 | 0.032 | 0.354 | 0.032 |
| 32 | ATU -> AU | - | - | 0.740 | 0.002 | 0.740 | 0.002 |
| 33 | U -> AU | - | - | 0.301 | 0.005 | 0.301 | 0.005 |
| 34 | SQ -> AU | - | - | 0.238 | 0.002 | 0.238 | 0.002 |
| 35 | ITU -> AU | 0.913 | 0.001 | - | - | 0.913 | 0.003 |
| 36 | SI -> IQ | - | - | 0.637 | 0.001 | 0.637 | 0.001 |
| 37 | AS -> IQ | - | - | 0.719 | 0.001 | 0.719 | 0.001 |
| 38 | IQ -> TR | 0.786 | 0.002 | - | - | 0.786 | 0.002 |
Disclaimer/Publisher’s Note: The statements, opinions and data contained in all publications are solely those of the individual author(s) and contributor(s) and not of MDPI and/or the editor(s). MDPI and/or the editor(s) disclaim responsibility for any injury to people or property resulting from any ideas, methods, instructions or products referred to in the content. |
© 2024 by the authors. Licensee MDPI, Basel, Switzerland. This article is an open access article distributed under the terms and conditions of the Creative Commons Attribution (CC BY) license (https://creativecommons.org/licenses/by/4.0/).
Share and Cite
Jou, Y.-T.; Mariñas, K.A.; Saflor, C.S.; Baleña, A.; Gutierrez, C.J.; Dela Fuente, G.; Manzano, H.M.; Tanglao, M.S.; Verde, N.A.; Alvarado, P.; et al. Investigating Various Factors Influencing the Accessibility of Digital Government with eGov PH Mobile Application. Sustainability 2024, 16, 992. https://doi.org/10.3390/su16030992
Jou Y-T, Mariñas KA, Saflor CS, Baleña A, Gutierrez CJ, Dela Fuente G, Manzano HM, Tanglao MS, Verde NA, Alvarado P, et al. Investigating Various Factors Influencing the Accessibility of Digital Government with eGov PH Mobile Application. Sustainability. 2024; 16(3):992. https://doi.org/10.3390/su16030992
Chicago/Turabian StyleJou, Yung-Tsan, Klint Allen Mariñas, Charmine Sheena Saflor, Anelyn Baleña, Charlie Jade Gutierrez, Ginber Dela Fuente, Hannah Maureen Manzano, Monica Shane Tanglao, Nicole Angela Verde, Princess Alvarado, and et al. 2024. "Investigating Various Factors Influencing the Accessibility of Digital Government with eGov PH Mobile Application" Sustainability 16, no. 3: 992. https://doi.org/10.3390/su16030992
APA StyleJou, Y.-T., Mariñas, K. A., Saflor, C. S., Baleña, A., Gutierrez, C. J., Dela Fuente, G., Manzano, H. M., Tanglao, M. S., Verde, N. A., Alvarado, P., & Young, M. N. (2024). Investigating Various Factors Influencing the Accessibility of Digital Government with eGov PH Mobile Application. Sustainability, 16(3), 992. https://doi.org/10.3390/su16030992

