Abstract
The Philippine government is taking advantage of the advancement of digital technology to bring and provide an accessible, sustainable, and broader version of its service and connection to its citizens by adapting digitalization and launching a mobile app called eGov PH. This application integrates with multiple sectors of the government, providing a sustainable and convenient way to conduct transactions between government agencies and citizens. This study aimed to investigate and assess the various factors that affect the accessibility of the eGov PH mobile app from the citizens’ viewpoint via an online questionnaire. A comprehensive 64-item research questionnaire was constructed and answered by 320 respondents. This study determined the key factors that influence the accessibility of the application, which will be assessed to improve the service efficiency of the mobile application. The technology acceptance model was used to correlate perceived ease of use and perceived usefulness to attitude toward using. Structural equation modeling (SEM) results revealed a noteworthy correlation between awareness of service and technology readiness and perceived ease of use. Furthermore, perceived ease of use was shown to have an insignificant direct relationship with perceived usefulness and the attitude toward using the eGov mobile application. These findings offer valuable insights into critical factors influencing the accessibility of the eGov app, contributing to enhanced sustainability and overall service efficiency. The identified model constructs from this study can serve as informative guidelines for researchers and various sectors exploring user-software interactions in relevant government applications.
1. Introduction
Digitalization and improvement of infrastructures and the emergence of new technological systems have continued to develop throughout time and with sustainable development. Information and Communication Technology (ICT) has recently advanced, fueling the nature of partnerships and modes of operation in various sectors, such as those with business and government administration processes [1]. Countries worldwide have been implementing digital or e-government platforms as a strategy for improving government administrations [2] and providing good governance by using government applications as essential tools to support the plan of action [3,4]. The digital government provides benefits to the citizens, such as efficiency, effectiveness, transparency, and accountability, among others. It may also enhance the quality of life and contribute to the development of the citizens, as well as exhibit a vital role amid crises [5], as evidenced by the COVID-19 pandemic.
Driven by rising expectations and increasing demand of citizens for faster and better services by government agencies, the government has employed the digital government as a new service system to preserve the interest of the general public and, more importantly, to implement the need for government innovation. As of January 2023, the Digital Report 2023 stated that the Philippines has reached a total population of 116.5 million, of which 85.16 million were internet users [6]. With an increasing number of Filipino citizens being open to the use of advanced technology and the Internet, the government takes advantage of this situation by bringing and providing an accessible and broader version of its service and connection to the citizens through the Internet. Consequently, the Department of Information and Communication Technology (DICT) has launched a mobile application called eGov PH super app, which allows members to access government services and information at local and national levels as well as other benefits [7]. This application integrates with multiple sectors of the government, providing another convenient way for transactions between government agencies and citizens and making activities more accessible for people. Figure 1 shows the application interface: log-in and overview of the application’s services [8].
Figure 1.
eGov PH mobile application interface.
The eGov PH, also known as e-Government PH, is a one-stop-shop online platform that allows members to access government services and information online at local and national levels as well as perform various activities such as SIM registration, business registration, tax payment, accessing social security benefit, processing valid personal identification in digital format, engaging with e-tourism and e-travel guides, processing job applications, accessing healthcare information and feedback, conducting e-payments and banking services, and accessing helpful news [7,8,9,10]. This single application integrates with multiple government sectors such as the Local Government Unit (LGU), National Government Unit (NGU), Social Security System (SSS), and PhilHealth. The application is still in beta version and is further improving to integrate with other government sectors to make the interaction between the government and citizens easier and well-established in one application, which is accessible and available whenever and wherever. Moreover, it ensures transparency and integrity toward improving citizens’ well-being, thereby minimizing corruption and abuse in the country.
The acceptance and intention of the citizens to use e-government services measured the success of e-government development [11]. Furthermore, due to technological advancement, people’s preferences will likely change, and they may use online transactions rather than walk-in transactions. Establishing this aimed development is a challenge for the government sectors, particularly in providing technological systems and infrastructures that are available and accessible to the people to bring their services to a broader and better stage. Thus, the current study investigated the various factors influencing the accessibility of new technologies and how users adapt to these changes related to the user’s acceptance of technology, including usefulness, efficacy, and convenience [12]. In addition, the study also examined the level of credibility and trust that users have in the app, as it requires users to provide personal information during registration and verification to utilize its features fully. Some users of the service providers, however, are hesitant to trust the app with their data due to privacy concerns and security risks.
The recent application launched by the Department of Information and Communication Technology (DICT) is a tool to support the digitalization of the Philippine government in enhancing its services, and it is quickly reaching the people, even those who live in rural areas. According to the Digital Report 2023, 48.2% of the population lived in urban centers, while 51.8% lived in urban areas [6]. Therefore, this app can replace the walk-in appointments and make transactions between the government and citizens faster and less costly.
This research, which investigates the accessibility of the digital government through the use of the eGov PH mobile application, will help Filipino citizens access various government sectors and be aware of the current news at local and national levels as well as the services and benefits from the government through the use of the mobile platform even with or without any crisis. In addition, it will lessen the economic cost of the people traveling back and forth to reach the physical infrastructure of the agencies, and it can overcome space and time limitations, hence providing more convenience.
An extended Technology Acceptance Model (TAM) was integrated, and the Theory of Planned Behavior (TPB) was utilized after previous related studies to assess and analyze various potential factors, influencing the accessibility of the digital government using the eGov PH mobile application. Moreover, the model constructs in this study can be used to scrutinize the key variables to analyze and evaluate the effectiveness and efficiency of the eGov PH application to its users and determine how to make it simpler and more useful as an active digital government.
Theoretical Research Framework
A smartphone app called eGov is a one-stop shop for government services provided by at least 26 government organizations nationwide. The initiative to simplify government transactions for Filipinos was spearheaded by the Department of Information and Communications Technology [13].
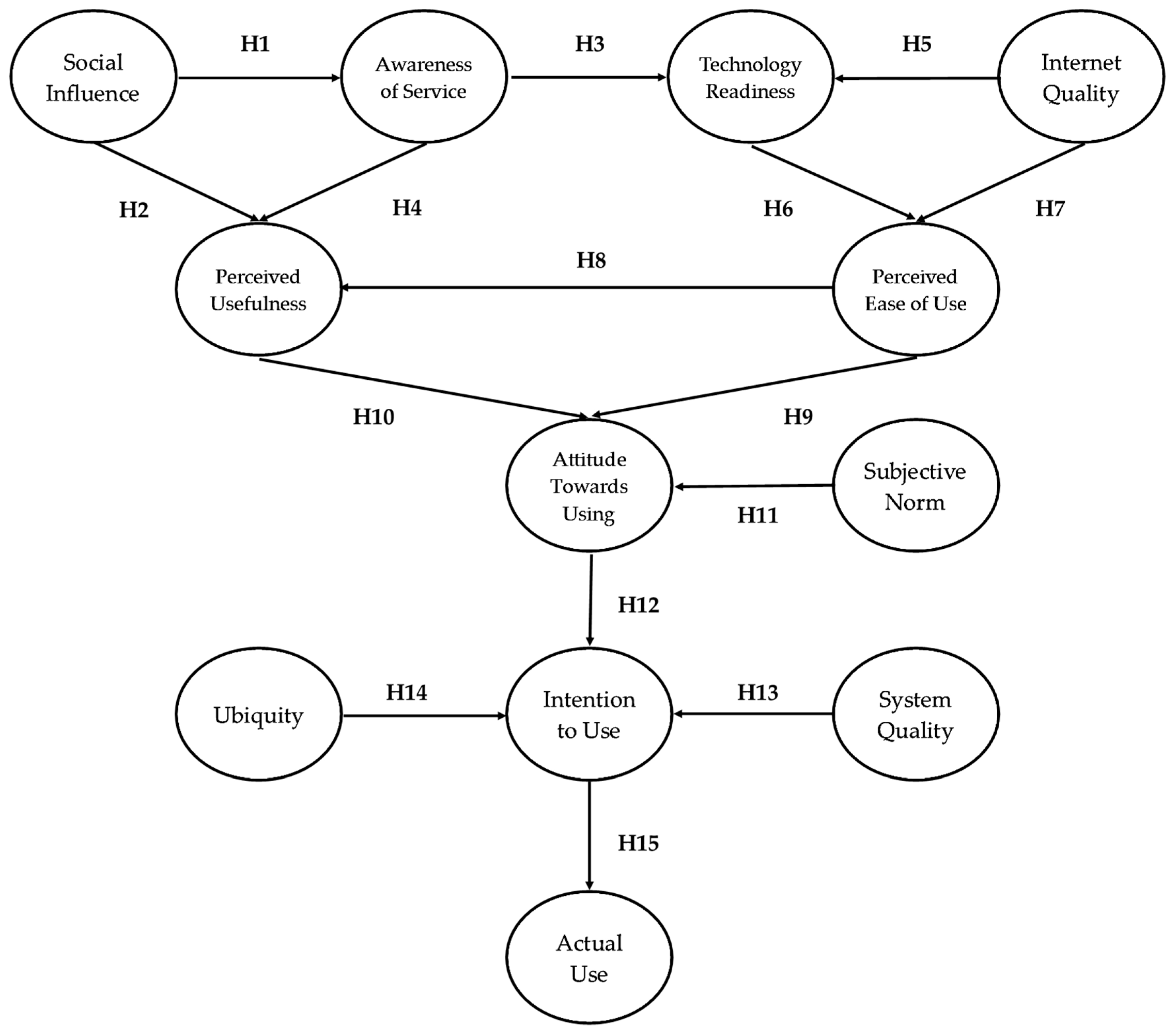
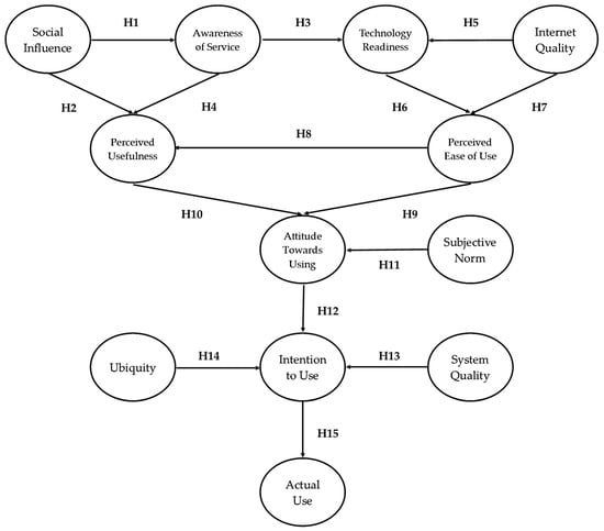
One popular model for understanding and forecasting technology adoption and usage is the Technology Acceptance Model (TAM). Its foundation is the Theory of Reasoned Action, which is a specific instance of the TPB with two primary tenets: perceived utility and perceived usability [14]. Their beliefs influence an individual’s acceptance, intention, and behavior toward adopting new technology [15]. The TAM says that if people think technology will be helpful and straightforward, they will be more likely to utilize it. This model is robust throughout time and across diverse individuals and developments because it has been evaluated and implemented in various contexts and scenarios. Figure 2 depicts the theoretical framework used to analyze the TAM.
Figure 2.
Theoretical Research Framework.
In this utilized model based on the Technology Acceptance Model (TAM), external factors such as social influence, familiarity with the eGov PH mobile app, confidence in using technology, and the quality of internet connectivity were considered to examine how they relate to the perception of usefulness and ease of use, which in turn affect one’s attitude toward using it.
Social influence refers to the impact of others’ opinions, behaviors, and attitudes on an individual’s decision to adopt a new technology. It plays a massive role in how online transaction decisions are made following peers who use the same course of action, thus reducing the perception of risk seen in other people using a particular subject, which supports this effect [16]. In addition, through the dissemination of information via social influence, more individuals could be made aware of a particular subject or technology. Moreover, awareness of service refers to the knowledge of an individual about a particular technology or service. With observed practices, people gain awareness about the new systems and technology development and increase the perceived usefulness. Hence, the researchers constructed the following hypotheses:
Hypothesis 1 (H1):
Social influence has a significant impact on the awareness of service.
Hypothesis 2 (H2):
Social influence has a significant impact on the perceived usefulness.
Hypothesis 3 (H3):
The awareness of service has a significant impact influence on the technology readiness.
Hypothesis 4 (H4):
The awareness of service has a significant impact on the perceived usefulness.
Technology readiness is the potential of the user to accept new technologies and use them to their maximum advantage to support daily life activities. Internet quality refers to the speed of internet connectivity and its latency, which is essential to perform technology services with ease and convenience. Moreover, having good internet quality development can influence the readiness of an individual to use technology, particularly in applications that use online data. These elements can provide a favorable ease of use of internet systems. Thus, the researchers hypothesized the following:
Hypothesis 5 (H5):
Internet quality has a significant impact on technology readiness.
Hypothesis 6 (H6):
Technology readiness has a significant impact on the perceived ease of use.
Hypothesis 7 (H7):
Internet Quality has a significant impact on the perceived ease of use.
Hypothesis 8 (H8):
Perceived ease of use has a significant impact on the perception of usefulness.
Hypothesis 9 (H9):
Perceived ease of use has a significant impact on the attitude toward using the eGov PH mobile application.
Perceived usefulness refers to the perception of an individual on what benefits could be gained in using a particular technology, and perceived ease of use refers to the belief of an individual that using the technology requires minimum effort. Both usefulness and ease of use determine the attitude toward using new technology. The users’ behavioral intentions are directly affected by the attitude toward use. As a result, the researcher hypothesized that:
Hypothesis 10 (H10):
The perceived usefulness of the eGov mobile application has a significant impact on the attitude toward its use.
Subjective norms are the perceived social pressure from others for an individual to behave in a particular manner [17,18]. It refers to the acceptable standards that were set in a community or social group. In this study, subjective norms influence the attitude toward using the eGov PH mobile application to access the digital government. Therefore, the researchers hypothesized that:
Hypothesis 11 (H11):
Subjective norm has a significant impact on the attitude toward use.
Hypothesis 12 (H12):
Attitude toward use has a significant impact on the intention to use.
System quality refers to an aspect of a system that provides functionality, reliability, flexibility, data quality, and integration requirements to attain a particular objective [19]. The mobile application’s efficiency affects the members’ intention to use it. Hence, the researchers hypothesized that:
Hypothesis 13 (H13):
System Quality has a significant impact on the intention to use.
One of the most significant qualities of mobile services is ubiquity. It allows users to use mobile services anytime and anywhere [20,21]. Employing the concept of ubiquity in creating digital governance systems involves integrating mobile technology to deliver government-related public services that individuals may access at any time and from any location. The capacity of citizens and the general public to use mobile government services via the mobile factor of ubiquity (i.e., limitless time and space) might impact users’ perceptions of performances, effort expectations, and intention to use mobile government services [22]. Thus, the researchers hypothesized that:
Hypothesis 14 (H14):
Ubiquity has a significant impact on the intention to use.
Furthermore, the intentional usage of the eGov PH Mobile app is a significant measurement of its actual use [23]. As a result, the researcher hypothesized the following:
Hypothesis 15 (H15):
Intention to use has a significant impact on the actual use of the eGov PH mobile application.
2. Materials and Methods
2.1. Respondents
The focal point of this study was Occidental Mindoro. However, it was not restricted to that region or any other part of the Philippines. The current study employs a simple random sample, giving the researchers a sample representative of the investigated population. The target audience for the study were Filipino residents, ages 18 to 75, who currently use the eGov PH Mobile Application. The poll was conducted between September and October. An 80% response rate was achieved by sending out four hundred (400) online surveys, including questionnaires sent via a link survey employing Messenger and the researchers’ account on Facebook, and receiving 320 online forms [24]. The respondents were also informed that they would be able to obtain monetary incentives upon completing the survey. Moreover, all the respondents who completed the survey will also have a chance to win a monetary raffle. Structural equation modeling (SEM) requires sample sizes of 200 to 500 to obtain reliable estimates for simple models, as highlighted in numerous research studies. Failure to do so may lead to underestimating model parameters [25].
2.2. Questionnaire
The current research study formulated a 60-item questionnaire constructed mainly using Google Forms [26], which passed through online platforms, such as Messenger, to directly distribute the forms to Filipino citizens residing in the Philippines who had experience or intention to use the eGov PH mobile application to gather data. The survey link was distributed around September 2023. It was determined that a study using a structural equation model with 10 to 15 observation variables recommended having at least 200 respondents [27]. This study’s sample size is a minimum of 300 respondents for a 64-item online questionnaire.
A survey questionnaire generated from various related studies was developed to investigate various factors influencing the accessibility of digital government through the eGov pH mobile application obtained from the user’s perspective, as shown in the Table 1. The questionnaire consists of the following construct variables: (1) Awareness of Service; (2) Social Influence; (3) Perceived Usefulness; (4) Perceived Ease of Use; (5) Technology Readiness; (6) Internet Quality; (7) Ubiquity; (8) Attitude Toward Using; (9) System Quality; (10) Subjective Norm; (11) Behavioral Intention to Use; (12) Actual Use. Each variable was constructed with five (5) measurable items. This approach focuses on the perspective of the user’s intention and actual use of the application to achieve the objective of this study. All items were measured using a five-point Likert scale: 1—strongly disagree; 2—disagree; 3—neither agree nor disagree (neutral); 4—agree; 5—strongly agree.
Table 1.
Construct and measurement items.
2.3. Structural Equation Modeling (SEM)
Structural equation modeling (SEM) illustrates the causal connections between variables. The relationships among the researcher’s hypotheses were displayed using the SEM [67]. Despite the complicated data statistics, the SEM provides the researcher with a clear and easy-to-understand visual representation for interpretation. In this paper, the researchers intended to use the SEM to help them evaluate and analyze the relationships between the latent variables. It shows that using the SEM will help the researchers understand more about the correspondence of the latent variables used in this paper.
The data were subjected to the structural equation modeling (SEM) analysis from the beginning to the end using the IBM SPSS AMOS version 26 statistical program. Additionally, Cronbach alpha, estimates, and Goodness of Fit were computed using the program to evaluate the model’s reliability. Specific figures are required to determine whether the SEM model appropriately depicts the relationships between variables in the model and is appropriate for making valid inferences from the data, as shown in Table 2, which lists acceptable fit values.
Table 2.
Acceptable Fit Values.
3. Results and Discussion
From the gathered responses, 55.3% of the 320 respondents are females, and 44.7% are males. Showing 67.8% of the respondents are aged 20–30 years old, 12.5% are aged 31–40, aged below 20 years old 10.9%, followed by 4.1% are aged 41–50, 3.7% are aged 51–60 and 0.9% are aged above 60 years old. A total of 74.7% shows that most respondents are in higher studies or college, followed by a master’s degree or diploma at 13.7%, 10.9% are in high school, and less than High School Graduates at 0.6%. Showing 57.2% of the respondents have a monthly income of below 300$, 23.7% have 300$–600$, 600$–900$ monthly income at 7.8%, 900$–1200$ PHP at 6.9%, and both 1200$–1500$ and above 1500% PHP at 2.2% of the total respondents, as shown in Table 3.
Table 3.
Demographic summary of the participants (n = 320).
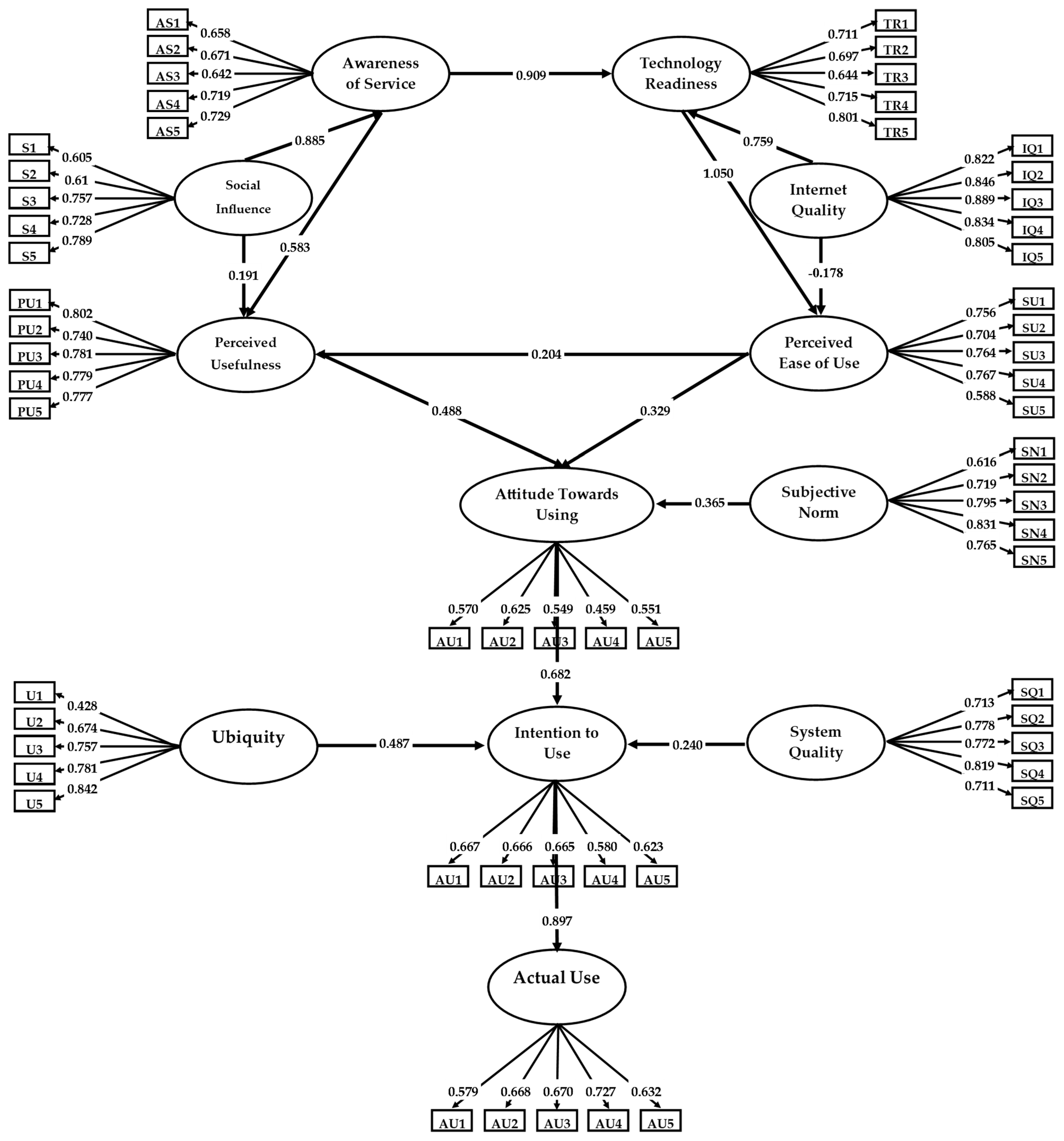
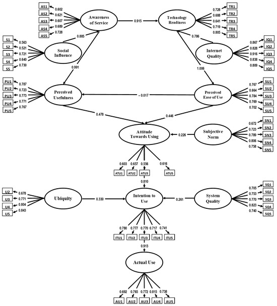
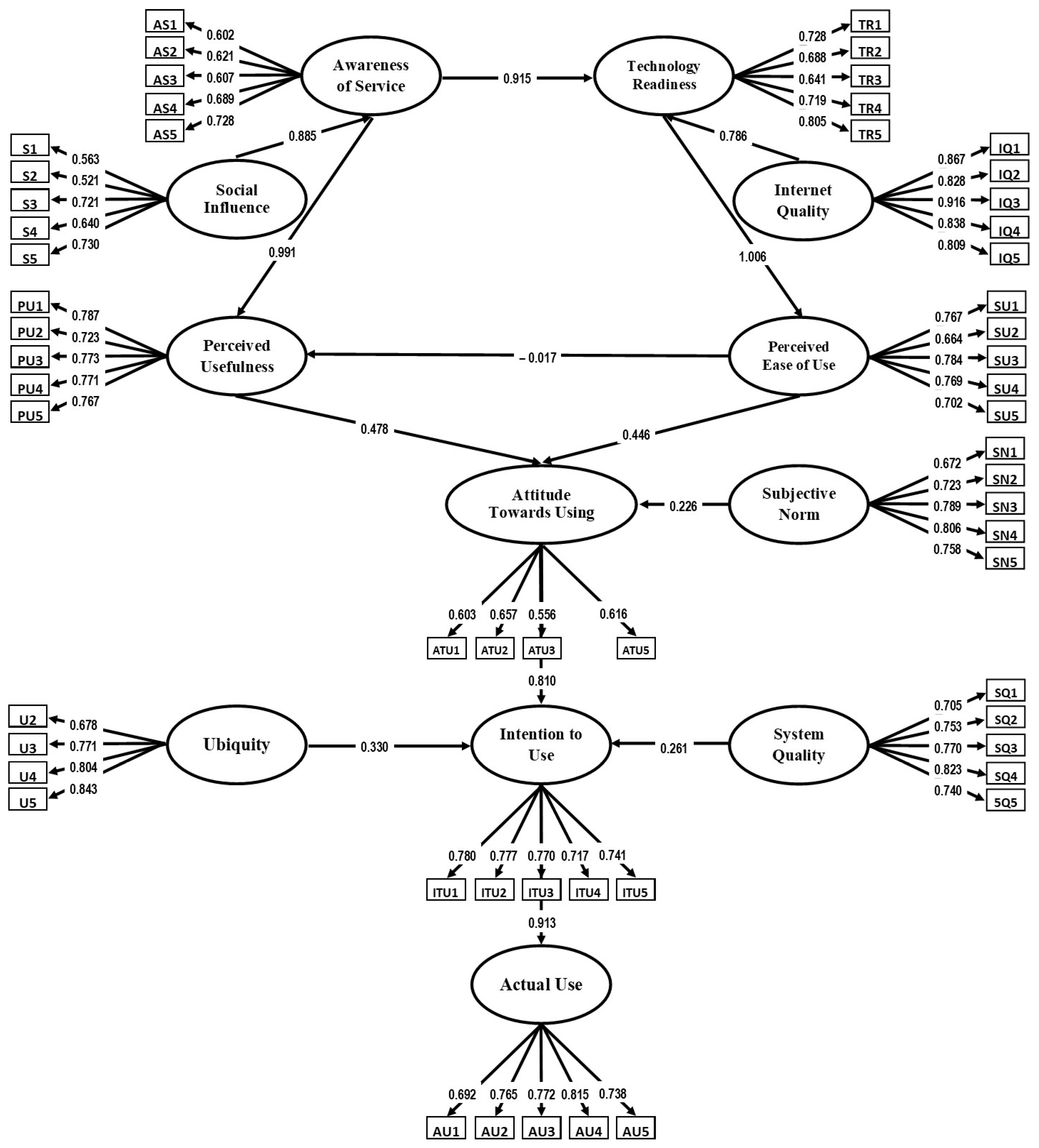
The first Structural Equation Model (SEM) for the many parameters impacting the digital government’s accessibility using the eGov PH mobile application is shown in Figure 3. Two hypotheses were found to be non-significant, as indicated by the figure below: Internet quality to perceived ease of use (Hypothesis 7) and social influence to perceived usefulness (Hypothesis 2). Consequently, this hypothesis was eliminated from Figure 4 to obtain a corrected SEM. Based on earlier research employing the SEM technique, the researchers changed a few indices to improve the model fit. The final SEM for examining the factors affecting the digital government’s accessibility with the eGov PH mobile application is displayed in Figure 4 and is indicated in Table 4. Additionally, Table 5 presents the descriptive statistical outcomes for every indicator.
Figure 3.
The Initial SEM.
Figure 4.
Final SEM.
Table 4.
Summary of the Results.
Table 5.
Descriptive statistics results.
This study investigated the factors that influenced the accessibility of digital government with the eGov PH mobile application based on the user’s perspective. This research integrated an extended TAM and utilized a TPB. The SEM was constructed to analyze the correlation between the following latent variables: (1) Awareness of Service; (2) Social Influence; (3) Perceived Usefulness; (4) Ease of Use; (5) Technology Readiness; (6) Internet Quality; (7) Ubiquity; (8) Attitude toward using the eGov PH mobile app; (9) System Quality; (10) Subjective Norm; (11) Intention to Use; (12) Actual Use of the eGov PH mobile app. Not limited to other areas within the Philippines, 320 samples were acquired via online survey.
Comparable to the research “Social Media Technologies: An Empirical Analysis on the TAM Model,” the TAM was used to investigate the variables influencing students’ adoption of social media platforms for education during the COVID-19 epidemic. The study found that students’ perceptions of social media’s utility and simplicity are the most critical indicators of their readiness to use it for learning [72].
The results show that perceived usefulness is not directly impacted by perceived ease of use (p > 0.05). This result contradicts Mensah, I.K.’s study [73], which examines how convenient and helpful people believe mobile government services are. The study found that a significant determinant of the perceived utility of mobile services was the perceived ease of use of mobile government services [73]. This finding showed that customers are proficient in using and comprehending mobile application services, requiring less effort and time. Perceived usefulness is considerably impacted by perceived ease of use (β = 0.956, p = −0.017). Furthermore, perceived ease of use did not substantially impact attitudes toward utilizing the eGov mobile app (p > 0.05). In contrast, Suki’s study [74] claims that consumers’ positive intention to utilize 3G mobile services stems from their ability to swiftly learn how to use and manage the services to their advantage.
On the other hand, results showed that social influence has a significant direct effect on the awareness of the service provided by the eGov PH mobile application (β = 0.885, p = 0.001). The study of Kamal et al. affirmed that social influence has a significant and massive impact on users’ intention to accept new technology [75]. In addition, the awareness of service directly affected the users’ technology readiness (β = 0.915, p = 0.001), and technology readiness directly affected perceived ease of use (β = 1.006, p = 0.002). According to Parasumann [76], technology readiness is the chance people will accept and use technology to accomplish activities more quickly and efficiently. It could be interpreted that people influenced by their social surroundings will have a better awareness and understanding of the eGov PH mobile application functions that can push them to try and accept the use of technology. Interestingly, internet quality is also significantly related to technology readiness (β = 0.786, p = 0.002).
Perceived usefulness is the most vital factor that affects the attitude and the intention to use mobile government services [77]. With the observed practices, people gain awareness about the new systems and technology development and increase perceived benefits and risks. Furthermore, the results showed that the awareness of service directly affected perceived usefulness (β = 0.991, p = 0.002).
The cognitive understanding and perception of the user influence the attitude toward using technology. It is affected by the security experience and quick and precise functionality of the mobile application, which influences the behavior and intention of actually using the technology. The results indicated that attitude toward using has significant direct effects from the subjective norm (β = 0.226, p = 0.002) and perceived usefulness (β = 0.478, p = 0.039). However, it has an insignificant direct effect on perceived ease of use (β = 0.446, p = 0.069).
An individual’s intention to use a technology is influenced by their attitude toward using it [78]. The current study confirmed that a user’s intention to use the technology was directly impacted by their attitude toward using the eGov PH mobile application (β = 0.810, p = 0.002). Furthermore, a substantial positive correlation exists between ubiquity and intention to use (β = 0.330, p = 0.005). Furthermore, ubiquity offers easy access to services and information on a mobile platform anywhere [20]. Furthermore, the adoption of mobile government is strongly influenced by the prevalence and knowledge of services [22], which corroborates the findings of this investigation. Finally, the study by Chatzoglou et al. [79] that focuses on the effective adoption of the mobile application supports the idea of utilizing the eGov PH mobile application having a substantial direct effect on natural and continuous usage (β = 0.913, p = 0.001).
The construct reliability of the scales utilized, or Cronbach’s alphas, are displayed in Table 6 and range from 0.666 to 0.920. These values are consistent with those reported in prior investigations [80]. Table 7 shows that the IFI, TLI, and CFI values were higher than the recommended cutoff of 0.70, suggesting that the hypothesized construct of the given model effectively described the observed data. Furthermore, the model was also good, as indicated by the CMIN/DF score of 2.804. The RMSEA value was 0.075, which is less than the suggested amount. Lastly, Table 8 displays direct, indirect, and cumulative effects.
Table 6.
Construct Validity Model.
Table 7.
Model Fit.
Table 8.
Direct effect, indirect effect, and total effect.
4. Conclusions
The eGov Super App, also known as the eGov PH, was introduced to Filipino citizens on 2 December 2022 by the Department of Information and Communications Technology (DICT) [81]. On 10 November 2023, it reached 50,000 downloads [82]. In this research study, the extended TAM and the Theory of Planned Behavior (TPB) were integrated and utilized to assess and evaluate the effectiveness of user adaptation to the eGov PH mobile application. An online questionnaire consisting of 12 categories with 60 questions was distributed to 320 residents in Occidental Mindoro, Philippines. As regards its specific focus on the eGov PH mobile application in the Philippines, the context of this study differs from other studies. The study takes into account the specific factors that may present different challenges and opportunities, compared to those examined in studies carried out in advanced countries, to ensure access to digital government services in emerging economies. Additionally, the study’s integration of external variables, such as social influence, the awareness of service, and internet quality, reflects a nuanced approach to understanding user-software interactions in the context of digital government applications.
The results of the structural equation model (SEM) revealed a noteworthy correlation between social influence and the awareness of service. Based on this finding, this study concludes that individuals who are heavily influenced by their social environment are more likely to have a heightened awareness and comprehension of the features of the eGov PH mobile application, potentially leading them to experiment with and embrace the use of technology. Technology readiness has a significant direct influence on the perceived ease of use. Moreover, internet quality influences technology readiness, and technology readiness significantly impacts perceived ease of use; it explains how vital the quality of internet connection is for exploring the application and accessing its benefits. Subjective norms and perceived usefulness directly influence the attitude toward using the mobile application, which contributes to the intention to use. Furthermore, ubiquity and system quality have significant direct effects on the intention to use. These findings offer valuable insights into critical factors influencing the accessibility of the eGov mobile application, contributing to enhanced overall service efficiency that influenced its actual and continuous usage. The identified models constructed from this study can serve as informative guidelines for researchers and various sectors exploring user-software interactions for relevant government applications.
Effective implementation of electronic government in developing countries is influenced by different factors, including insufficient facilities, technological gaps, limited digital knowledge, poor internet access, online security risks, government assistance, and public support [83]. Thus, this study will provide helpful insights that will guide the effective implementation of electronic government, especially in developing countries as they shift to industrialization.
Theoretical Contributions
Through random sampling, the online survey questionnaires that contained 64 questions were answered by 320 respondents and were developed based on different relevant research. Using the SEM, the associations between twelve latent variables were examined. The variables are awareness of service, social influence, perceived usefulness, ease of use, technology readiness, internet quality, ubiquity, attitude toward using the eGov mobile app, system quality, subjective norm, intention to use, and actual use. The study’s model components may be used to closely examine the essential variables for assessing the eGov PH application’s suitability and effectiveness for its users and determine how to improve it to support an active digital government. The Structural Equation Model (SEM) was used to simulate and assess the mentioned application, and there are a few things to consider before employing it. This structural model illustrates hypotheses that demonstrate how the variables are interconnected. Hence, the result of the SEM gives the researchers a clear, easy-to-understand visual depiction, and by applying relevant theories integrated into an extended TAM, the researchers can refer to this study for reference.
5. Limitations and Future Research
The goal of the current study was to look at the several elements that affect how easily accessible the digital government is when using the eGov mobile app. The acquired results help create the eGov mobile application and may contain essential conclusions.
The study yielded promising findings, but it is essential to consider its limitations, which include the fact that all respondents, who were between the ages of 18 and 75, were from Occidental Mindoro, Luzon, Philippines. Moreover, the current study’s respondents were mainly between 20 and 30 years old, which might induce bias in the results. Therefore, future studies may increase the number of respondents and even use stratified sampling to expand the surveying of the general population. Furthermore, more variables from other theories and models were added, even if the researchers used methods and approaches to acquire the results. Furthermore, it is feasible to reach a larger sample size that connects to the perspectives of numerous users and includes all Filipino users of the eGov mobile application. In the future, a macro-level study conclusion might be made.
Author Contributions
Conceptualization, Supervision, Funding acquisition, writing—review and editing, Y.-T.J., K.A.M., C.S.S. and M.N.Y.; Formal Analysis, Investigation, Methodology, Visualization, Writing—original draft, A.B., C.J.G., G.D.F., H.M.M., M.S.T., N.A.V. and P.A. All authors have read and agreed to the published version of the manuscript.
Funding
This research received no external funding.
Institutional Review Board Statement
Not applicable.
Informed Consent Statement
Informed consent was obtained from all subjects involved in the study.
Data Availability Statement
Data are contained within the article.
Conflicts of Interest
The authors declare no conflict of interest.
References
- Dwivedi, Y.K.; Rana, N.P.; Tajvidi, M.; Lal, B.; Sahu, G.P.; Gupta, A. Exploring the Role of Social Media in e-Government. In Proceedings of the 10th International Conference on Theory and Practice of Electronic Governance—ICEGOV ’17, New York, NY, USA, 7–9 March 2017. [Google Scholar] [CrossRef]
- Gil-Garcia, J.R.; Flores-Zúñiga, M.Á. Towards a comprehensive understanding of digital government success: Integrating implementation and adoption factors. Gov. Inf. Q. 2020, 37, 101518. [Google Scholar] [CrossRef]
- Seifert, A.; Rössel, J. Digital Participation. In Encyclopedia of Gerontology and Population Aging; Springer: Berlin/Heidelberg, Germany, 2019; pp. 1446–1450. [Google Scholar] [CrossRef]
- Prasad Yadav, M.; Arora, M. Study on Impact on Customer Satisfaction for E-Wallet Using Path Analysis Model. Int. J. Inf. Syst. Manag. Sci. 2019, 2, 248–251. Available online: https://papers.ssrn.com/sol3/papers.cfm?abstract_id=3369651 (accessed on 11 August 2023).
- Hahm, J.B.; Byon, K.K.; Hyun, Y.A.; Hahm, J. The show must go on: The mediating role of self-assessment in the relationship between performers’ technology acceptance and satisfaction level with remote performances in Korea during the COVID-19 pandemic. Technol. Soc. 2022, 68, 101855. [Google Scholar] [CrossRef] [PubMed]
- Kemp, S. Digital 2023: The Philippines. DataReportal. 2023. Available online: https://datareportal.com/reports/digital-2023-philippines (accessed on 11 August 2023).
- eGovPH. EGovPH. (n.d.). Available online: https://e.gov.ph/?fbclid=IwAR1nl2fhX-zaSDGVd2h_QBnEpVkTxm56mNkqtijcCoHolyB1mHCNt0YVF3k (accessed on 11 August 2023).
- Regalado, P. So What Can You Do with the Latest Government App, eGOV PH? 2023. Available online: https://www.spot.ph/amp/newsfeatures/adulting/105186/guide-egov-ph-app-features-registration-a4832-20230614 (accessed on 11 August 2023).
- Austria, K.S. eGov PH Super App Digitalizes Gov’t Services. PIA. 2023. Available online: https://mirror.pia.gov.ph/news/2023/06/02/egov-ph-super-app-digitalizes-govt-services (accessed on 11 August 2023).
- Samaniego, A. Philippine Government Unveils eGov PH Super App, Revolutionizing Access to Government Services. Manila Bulletin. 2023. Available online: https://mb.com.ph/2023/6/3/philippine-government-unveils-e-gov-ph-super-app-revolutionizing-access-to-government-services?fbclid=IwAR1SzdDclLD_Ymbr4GkbOi0QS5WDvEuGuv7Kh12S4jTABnnlQzOYjys6wbo (accessed on 11 August 2023).
- Nookhao, S.; Kiattisin, S. Achieving a successful e-government: Determinants of behavioral intention from Thai citizens’ perspective. Heliyon 2023, 9, e18944. [Google Scholar] [CrossRef]
- Ho, J.C.; Wu, C.-G.; Lee, C.-S.; Pham, T.-T.T. Factors affecting the behavioral intention to adopt mobile banking: An international comparison. Technol. Soc. 2020, 63, 101360. [Google Scholar] [CrossRef]
- Punzalan, J. Guide to eGov PH Super App: What Are the Services Offered and How to Register. Philstar Life. 2023. Available online: https://philstarlife.com/geeky/303680-guide-egov-ph-app-features-registration?page=2 (accessed on 11 August 2023).
- Kwak, D.H.; McDaniel, S.R. Using an extended Technology Acceptance Model in exploring antecedents to adopting fantasy sports league websites. Int. J. Sports Mark. Spons. 2011, 12, 43–56. [Google Scholar] [CrossRef]
- Mohtar, S.; Hassan, M. A study on customer interface satisfaction by using TAM and SERVQUAL dimension on the use of technology job search website in Malaysia: A case study. J. Technol. Oper. Manag. 2012, 7, 39–54. Available online: https://repo.uum.edu.my/id/eprint/17839/1/JTOM%207%202%20%2039-54.pdf4 (accessed on 11 August 2023).
- Koenig-Lewis, N.; Marquet, M.; Palmer, A.; Zhao, A.L. Enjoyment and social influence: Predicting mobile payment adoption. Serv. Ind. J. 2015, 35, 537–554. [Google Scholar] [CrossRef]
- Ajzen, I. The Theory of Planned Behavior. Organ. Behav. Hum. Decis. Process. 1991, 50, 179–211. [Google Scholar] [CrossRef]
- Porto, R.B. Comportamentos Relatados de Responsabilidade Ambiental, Social e Reciclagem: Relação com Gênero, Idade e Estratificação Econômica. Amaz. Organ. Sustentabilidade 2012, 1, 95–107. [Google Scholar] [CrossRef]
- Delone, W.; McLean, E. The Delone and McLean Model of Information Systems Success: A Ten-Year Update. J. Manag. Inf. Syst. 2003, 19, 9–30. Available online: https://www.tandfonline.com/doi/abs/10.1080/07421222.2003.11045748 (accessed on 11 August 2023).
- Cao, Q.; Niu, X. Integrating context-awareness and UTAUT to explain Alipay user adoption. Int. J. Ind. Ergon. 2019, 69, 9–13. [Google Scholar] [CrossRef]
- Okazaki, S.; Mendez, F. Perceived Ubiquity in Mobile Services. J. Interact. Mark. 2013, 27, 98–111. [Google Scholar] [CrossRef]
- Mensah, I.K.; Mwakapesa, D.S. The Impact of Context Awareness and Ubiquity on Mobile Government Service Adoption. Mob. Inf. Syst. 2022, 2022, 5918826. [Google Scholar] [CrossRef]
- Šumak, B.; Šorgo, A. The acceptance and use of interactive whiteboards among teachers: Differences in UTAUT determinants between pre- and post-adopters. Comput. Hum. Behav. 2016, 64, 602–620. [Google Scholar] [CrossRef]
- Hendra, R.; Hill, A. Rethinking Response Rates: New Evidence of Little Relationship between Survey Response Rates and Nonresponse Bias. Evaluation Rev. 2018, 43, 5. [Google Scholar] [CrossRef] [PubMed]
- Jou, Y.-T.; Mariñas, K.A.; Saflor, C.S.; Young, M.N. Investigating accessibility of Social Security System (SSS) mobile application: A Structural Equation Modeling Approach. Sustainability 2022, 14, 7939. [Google Scholar] [CrossRef]
- Chernikov, A. How to Convert a PDF into a Google Form|Nerdy Form. Nerdy-Form.com. 2023. Available online: https://nerdy-form.com/guides/turn-pdf-into-google-form (accessed on 11 August 2023).
- German Ruiz-Herrera, L.; Valencia-Arias, A.; Gallegos, A.; Benjumea-Arias, M.; Flores-Siapo, E. Technology acceptance factors of e-commerce among young people: An integration of the technology acceptance model and theory of planned behavior. Heliyon 2023, 9, e16418. [Google Scholar] [CrossRef]
- Gaol, F.L.; Mars, W.; Saragih, H. Management and Technology in Knowledge, Service, Tourism & Hospitality; CRC Press: Boca Raton, FL, USA, 2014; Available online: https://books.google.com.ph/books?id=FjjMBQAAQBAJ (accessed on 11 August 2023).
- Jia Bannister, F.; Connolly, R. The trouble with transparency: A critical review of openness in E-Government. Policy Internet 2011, 3, 1–30. Available online: https://www.researchgate.net/publication/260415273_The_Trouble_with_Transparency_A_Critical_Review_of_Openness_in_E-Government (accessed on 11 August 2023). [CrossRef]
- Jiao, S.; Chong, G.; Huang, C.; Hu, H.; Wang, M.; Heidari, A.A.; Chen, H.; Zhao, X. Orthogonally adapted Harris Hawks optimization for parameter estimation of photovoltaic models. Energy 2020, 203, 117804. [Google Scholar] [CrossRef]
- Alalwan, A.A.; Baabdullah, A.M.; Rana, N.P.; Tamilmani, K.; Dwivedi, Y.K. Examining adoption of mobile internet in Saudi Arabia: Extending Tam with perceived enjoyment, innovativeness and trust. Technol. Soc. 2018, 55, 100–110. [Google Scholar] [CrossRef]
- Asio, J.M.R.; Gadia, E.; Abarintos, E.; Paguio, D.; Balce, M. Internet connection and learning device availability of college students: Basis for institutionalizing flexible learning in the new normal. Stud. Humanit. Educ. 2021, 2, 56–69. Available online: https://sabapub.com/index.php/she/article/view/224 (accessed on 11 August 2023). [CrossRef]
- Osswald, S.; Wurhofer, D.; Trösterer, S.; Beck, E.; Tscheligi, M. Predicting information technology usage in the car. In Proceedings of the 4th International Conference on Automotive User Interfaces and Interactive Vehicular Applications—AutomotiveUI ’12, Portsmouth, NH, USA, 17–19 October 2012. [Google Scholar] [CrossRef]
- Ho, R.C.; Rezaei, S. Social Media Communication and Consumers Decisions: Analysis of the antecedents for intended apps purchase. J. Relatsh. Mark. 2018, 17, 204–228. [Google Scholar] [CrossRef]
- Poortinga, W. Community Resilience and Health: The role of Bonding, bridging, and linking aspects of social capital. Health Place 2012, 18, 286–295. [Google Scholar] [CrossRef] [PubMed]
- Wang, E.S.; Chou, N.P. Examining social influence factors affecting consumer continuous usage intention for mobile social networking applications. Int. J. Mob. Commun. 2016, 14, 43. [Google Scholar] [CrossRef]
- Malhotra, Y.; Galleta, D.F. Extending the technology acceptance model to account for social influence: Theoretical bases and empirical validation. In Proceedings of the 32nd Annual Hawaii International Conference on Systems Sciences, Maui, HI, USA, 5–8 January 1999; Available online: https://ieeexplore.ieee.org/abstract/document/772658 (accessed on 11 August 2023).
- Davis, F.D. Perceived usefulness, perceived ease of use, and user acceptance of Information Technology. MIS Q. 1989, 13, 319. [Google Scholar] [CrossRef]
- Venkatesh, V.; Davis, F.D. A theoretical extension of the technology acceptance model: Four longitudinal field studies. Manag. Sci. 2000, 46, 186–204. [Google Scholar] [CrossRef]
- Chau, P.Y.; Hu, P.J.-H. Information Technology acceptance by individual professionals: A model comparison approach. Decis. Sci. 2001, 32, 699–719. [Google Scholar] [CrossRef]
- Dirin, A.; Laine, T.; Nieminen, M. Feelings of Being for Mobile User Experience Design. Int. J. Hum.–Comput. Interact. 2023, 39, 4059–4079. Available online: https://www.researchgate.net/publication/362945893_Feelings_of_Being_for_Mobile_User_Experience_Design (accessed on 11 August 2023). [CrossRef]
- Desmal, A.J.; Hamid, S.; Othman, M.K.; Zolait, A. A user satisfaction model for mobile government services: A literature review. PeerJ Comput. Sci. 2022, 8, e1074. Available online: https://www.ncbi.nlm.nih.gov/pmc/articles/PMC9455267/ (accessed on 11 August 2023). [CrossRef]
- Tam, C.; Santos, D.; Oliveira, T. Exploring the influential factors of continuance intention to use mobile apps: Extending the expectation confirmation model. Inf. Syst. Front. 2018, 22, 243–257. [Google Scholar] [CrossRef]
- CNN Philippines Staff. PH Launches “Super App” for Govt Transactions. 2023. Available online: https://www.cnnphilippines.com/news/2023/6/2/eGOV-PH-Super-App-launch-.html (accessed on 11 August 2023).
- Ganapati, S. Using Technology Series Using Mobile Apps in Government. (n.d.). Available online: https://businessofgovernment.org/sites/default/files/Using%20Mobile%20Apps%20in%20Government.pdf (accessed on 25 August 2023).
- Castilla, R.; Pacheco, A.; Franco, J. Digital Government: Mobile applications and their impact on access to public information. SoftwareX 2023, 22, 101382. [Google Scholar] [CrossRef]
- Jakimoski, K. Performance evaluation of mobile applications. In Proceedings of the XIV International Conference—ETAI 2018, Struga, Republic of North Macedonia, 20–22 September 2018; Available online: https://www.researchgate.net/publication/337437805_Performance_Evaluation_of_Mobile_Applications (accessed on 11 August 2023).
- Malavolta, I.; Chinnappan, K.; Jasmontas, L.; Gupta, S. Evaluating the impact of caching on the energy consumption and performance of progressive web apps. In Proceedings of the MOBILESoft ‘20: IEEE/ACM 7th International Conference on Mobile Software Engineering and Systems, Seoul, Republic of Korea, 13–15 July 2020. [Google Scholar] [CrossRef]
- Petäjäjärvi, J.; Mikhaylov, K.; Iinatti, J.; Pettissalo, M.; Janhunen, J. Performance of a low-power wide-area network based on LoRa technology: Doppler robustness, scalability, and coverage. Int. J. Distrib. Sens. Networks 2017, 13. [Google Scholar] [CrossRef]
- Margulis, A.; Boeck, H.; Laroche, M. Connecting with consumers using ubiquitous technology: A new model to forecast consumer reaction. J. Bus. Res. 2020, 121, 448–460. [Google Scholar] [CrossRef]
- Agangiba, M.; Kabanda, S. Research Foci, Methodologies, and Theories Used in Addressing E-Government Accessibility for Persons with Disabilities in Developing Countries. Interdiscip. J. Inf. Knowl. Manag. 2017, 12, 245–268. [Google Scholar] [CrossRef] [PubMed][Green Version]
- Shareef, M.A.; Kumar, V.; Kumar, U.; Dwivedi, Y.K. e-Government Adoption Model (GAM): Differing service maturity levels. Gov. Inf. Q. 2011, 28, 17–35. [Google Scholar] [CrossRef]
- Kumar, R.; Sachan, A.; Mukherjee, A. Qualitative approach to determine user experience of e-government services. Comput. Hum. Behav. 2017, 71, 299–306. Available online: https://www.sciencedirect.com/science/article/abs/pii/S0747563217300961 (accessed on 11 August 2023). [CrossRef]
- Almaiah, M.A.; Hajjej, F.; Lutfi, A.; Al-Khasawneh, A.; Shehab, R.; Al-Otaibi, S.; Alrawad, M. Explaining the Factors Affecting Students’ Attitudes to Using Online Learning (Madrasati Platform) during COVID-19. Electronics 2022, 11, 973. [Google Scholar] [CrossRef]
- Leow, L.P.; Phua, L.K.; Teh, S.Y. Extending the social influence factor: Behavioural intention to increase the usage of information and communication technology-enhanced student-centered teaching methods. Educ. Technol. Res. Dev. 2021, 69, 1853–1879. [Google Scholar] [CrossRef]
- Susanto, T.D.; Goodwin, R. User Acceptance of SMS-Based eGovernment Services. In EGOV 2011: Electronic Government; Lecture Notes in Computer Science; Janssen, M., Scholl, H.J., Wimmer, M.A., Tan, Y., Eds.; Springer: Berlin/Heidelberg, Germany, 2011; Volume 6846. [Google Scholar] [CrossRef]
- Rehman, I.H.U.; Turi, J.A.; Rosak-Szyrocka, J.; Alam, M.N.; Pilar, L. The role of awareness in appraising the success of E-government systems. Cogent Bus. Manag. 2023, 10, 2186739. [Google Scholar] [CrossRef]
- Lee, S.W.; Lai, P.H. Value Assessment in E-Government and M-Government. Digital Solutions for Contemporary Democracy and Government. In Digital Solutions for Contemporary Democracy and Government; IGI Global: Hershey, PA, USA, 2015; 19p, Available online: https://www.igi-global.com/chapter/value-assessment-in-e-government-and-m-government/129058 (accessed on 11 August 2023).
- Ziemba, E. Factors Affecting Success of e-Government Portals: A Perspective of Software Quality Model. (n.d.). Available online: https://www.academia.edu/54309132/Factors_affecting_success_of_e_government_portals_A_perspective_of_software_quality_model (accessed on 29 October 2023).
- Chekembayeva, G.; Garaus, M.; Schmidt, O. The role of time convenience and (anticipated) emotions in AR Mobile Retailing application adoption. J. Retail. Consum. Serv. 2023, 72, 103260. [Google Scholar] [CrossRef]
- Yancey-Bragg, N.; Bravo, V. Can I Still Go for a Walk, Run under Stay at Home Orders? Should I Wear a Mask? USA Today News, 15 April 2020. Available online: https://www.usatoday.com/in/depth/news/health/2020/04/15/coronavirus-masks-how-safely-go-outside-during-stay-home-order/2970072001/ (accessed on 3 September 2023).
- Choi, K.-S.; Cho, W.-H.; Lee, S.; Lee, H.; Kim, C. The relationships among quality, value, satisfaction and behavioral intention in Health Care Provider Choice. J. Bus. Res. 2004, 57, 913–921. [Google Scholar] [CrossRef]
- Naik Jandavath, R.K.; Byram, A. Healthcare service quality effect on patient satisfaction and behavioural intentions in corporate hospitals in India. Int. J. Pharm. Healthc. Mark. 2016, 10, 48–74. [Google Scholar] [CrossRef]
- Natasia, S.R.; Wiranti, Y.T.; Parastika, A. Acceptance Analysis of nuadu as e-learning platform using the technology acceptance model (TAM) approach. Procedia Comput. Sci. 2022, 197, 512–520. [Google Scholar] [CrossRef]
- Park, C.; Kim, D.; Cho, S.; Han, H.-J. Adoption of multimedia technology for Learning and gender difference. Comput. Hum. Behav. 2019, 92, 288–296. [Google Scholar] [CrossRef]
- Binyamin, S.S.; Zafar, B.A. Proposing a mobile apps acceptance model for users in the health area: A systematic literature review and meta-analysis. Health Inform. J. 2021, 27, 146045822097673. [Google Scholar] [CrossRef]
- Stein, C.M.; Morris, N.J.; Nock, N.L. Structural Equation Modeling. In Statistical Human Genetics; Methods in Molecular Biology; Springer: Berlin/Heidelberg, Germany, 2011; pp. 495–512. [Google Scholar] [CrossRef]
- Kline, R.B. Principles and Practice of Structural Equation Modeling; Guilford Press: New York, NY, USA, 1998. [Google Scholar]
- Chen, H.; Tseng, H. Factors That Influence Acceptance of Web-Based e-Learning Systems for the In-Service Education of Junior High School Teachers in Taiwan. Eval. Program Plan. 2012, 35, 398–406. [Google Scholar] [CrossRef]
- Hair, J.F.; Sarstedt, M.; Ringle, C.M.; Mena, J.A. An assessment of the use of partial least squares structural equation modeling in marketing research. J. Acad. Mark. Sci. 2012, 40, 414–433. [Google Scholar] [CrossRef]
- MacCallum, R.C.; Browne, M.W.; Sugawara, H.M. Power Analysis and Determination of Sample Size for Co-variance Structure Modeling. Psychol. Methods 1996, 1, 130–149. [Google Scholar] [CrossRef]
- Alismaiel, O.A.; Cifuentes-Faura, J.; Al-Rahmi, W.M. Social Media Technologies Used for Education: An Empirical Study on TAM Model During the COVID-19 Pandemic. Front. Educ. 2022, 7, 882831. [Google Scholar] [CrossRef]
- Mensah, I.K. Perceived Usefulness and Ease of Use of Mobile Government Services. Int. J. Technol. Diffus. 2020, 11, 1–16. [Google Scholar] [CrossRef]
- Suki, N.M. Exploring the relationship between perceived usefulness, perceived ease of use, perceived enjoyment, attitude and subscribers’ intention towards using 3G mobile services. J. Inf. Technol. Manag. 2011, 22, 1–7. Available online: https://jitm.ubalt.edu/XXII-1/article1.pdf (accessed on 11 August 2023).
- Kamal, S.A.; Shafiq, M.; Kakria, P. Investigating acceptance of telemedicine services through an extended technology acceptance model (TAM). Technol. Soc. 2020, 60, 101212. [Google Scholar] [CrossRef]
- Parasuraman, A. Technology Readiness Index (TRI) a multiple-item scale to measure readiness to embrace new technologies. J. Serv. Res. 2000, 2, 307–320. [Google Scholar] [CrossRef]
- Ohme, J. The acceptance of mobile government from a citizens’ perspective: Identifying perceived risks and perceived benefits. Mob. Media Commun. 2014, 2, 298–317. [Google Scholar] [CrossRef]
- Alotaibi, R.S. Factors Influencing Users’ Intentions to Use Mobile Government Applications in Saudi Arabia. Ph.D. Thesis, Griffith University, Nathan, QLD, Australia, 2017. Available online: https://core.ac.uk/download/pdf/159508166.pdf (accessed on 11 August 2023).
- Chatzoglou, P.; Chatzoudes, D.; Symeonidis, S. Factors affecting the intention to use e-Government services. Ann. Comput. Sci. Inf. Syst. 2015, 5, 1489–1498. [Google Scholar]
- Jou, Y.-T.; Mariñas, K.A.; Saflor, C.S. Assessing cognitive factors of modular distance learning of K-12 students amidst the COVID-19 pandemic towards academic achievements and satisfaction. Behav. Sci. 2022, 12, 200. [Google Scholar] [CrossRef]
- Ocampo, Y.; Dharmaraj, S.; Saffa, A.; Sharon, A. EGov Super App to Launch in the Philippines. OpenGov Asia. 2023. Available online: https://opengovasia.com/egov-super-app-to-launch-in-the-philippines/ (accessed on 11 August 2023).
- eGovPH. EGov Ph—Elevating Convenience to Government Experience. (n.d.-a). Available online: https://e.gov.ph/faqs (accessed on 2 December 2023).
- Aneke, S.; Bakht, H.; Desta, A. The adoption of e-government services in Nigeria using UTUAT model. J. Comput. Manag. Stud. 2019, 3. Available online: https://core.ac.uk/download/pdf/222829541.pdf (accessed on 11 August 2023).
Disclaimer/Publisher’s Note: The statements, opinions and data contained in all publications are solely those of the individual author(s) and contributor(s) and not of MDPI and/or the editor(s). MDPI and/or the editor(s) disclaim responsibility for any injury to people or property resulting from any ideas, methods, instructions or products referred to in the content. |
© 2024 by the authors. Licensee MDPI, Basel, Switzerland. This article is an open access article distributed under the terms and conditions of the Creative Commons Attribution (CC BY) license (https://creativecommons.org/licenses/by/4.0/).



