Built Environment Renewal Strategies Aimed at Improving Metro Station Vitality via the Interpretable Machine Learning Method: A Case Study of Beijing
Abstract
1. Introduction
2. Literature Review
2.1. Explanatory Variables for the Built Environment
2.2. Delineation of PCA at Metro Stations
2.3. Modeling Methods
2.4. Current Gaps and Our Study
3. Methods
3.1. Study Scope and Data
3.2. Explanatory Variable
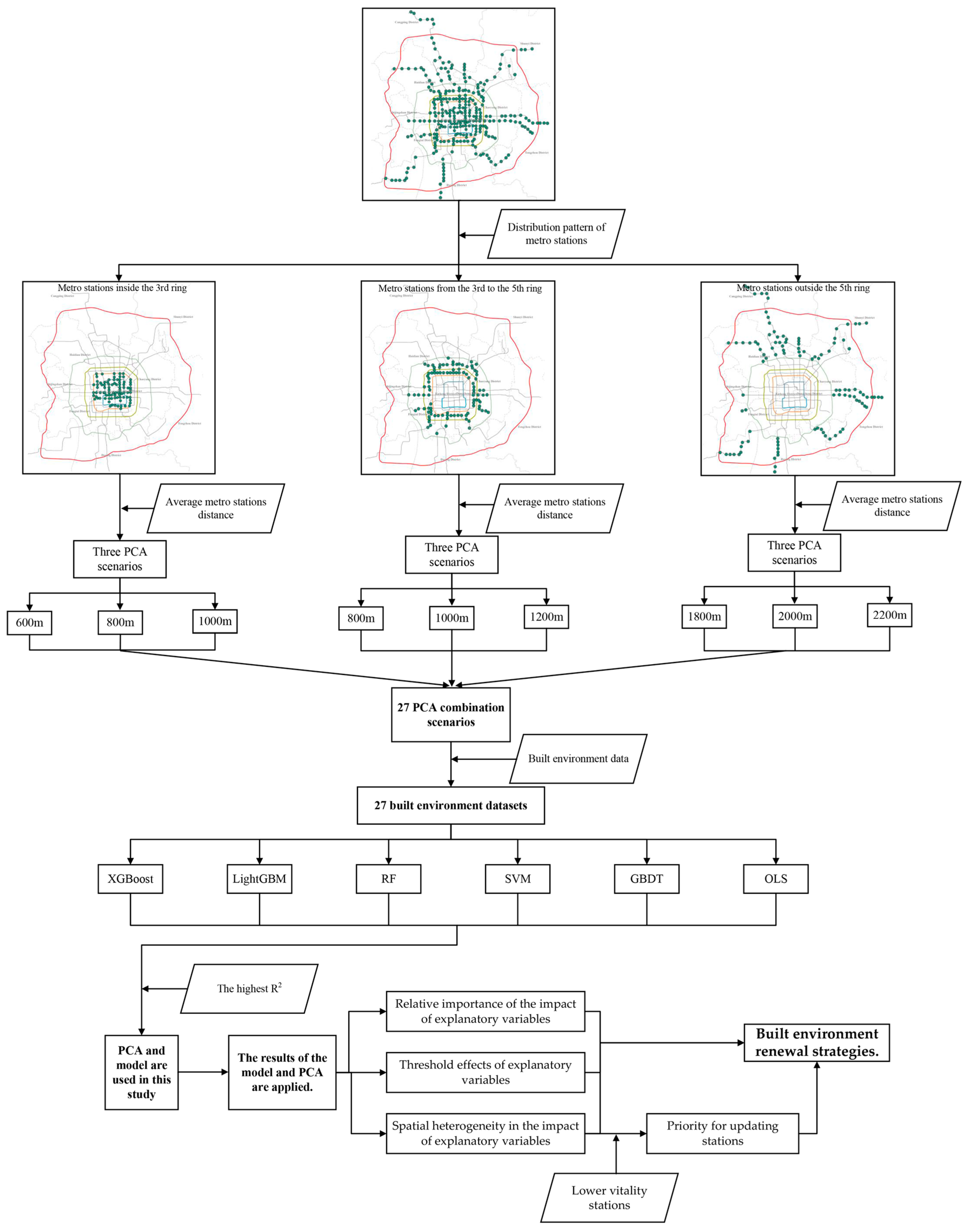
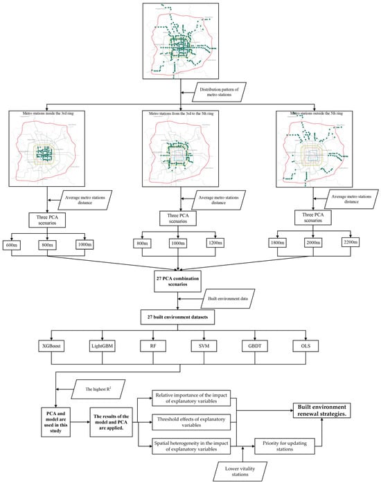
3.3. Research Framework
3.4. Delineation of PCA at Metro Stations
3.5. Machine Learning Models
3.5.1. eXtreme Gradient Boosting (XGBoost)
3.5.2. Light Gradient Boosting Machine (LightGBM)
3.5.3. Random Forest (RF)
3.5.4. Support Vector Machines (SVM)
3.5.5. Gradient Boosting Decision Trees (GBDT)
3.6. Explanation of Machine Learning Models: Shapley Additive exPlanations (SHAP)
4. Results
4.1. Model Performance and Recommended PCA Combinations
4.2. Relative Importance of the Impact of Explanatory Variables on Metro Ridership
4.3. Threshold Effects of Explanatory Variables
4.4. Spatial Heterogeneity in the Impact of Built Environment on Metro Ridership
4.5. Built Environment Renewal Strategies
5. Discussion
5.1. Advantages of XGBoost Model in Metro Ridership Modeling
5.2. Necessity of Using a PCA Combination of Metro Stations
5.3. Comprehensive Analysis of the Influence of the Built Environment on Metro Ridership
5.4. Strengths and Limitations
6. Conclusions
Author Contributions
Funding
Institutional Review Board Statement
Informed Consent Statement
Data Availability Statement
Conflicts of Interest
References
- Cullinane, S. The relationship between car ownership and public transport provision: A case study of Hong Kong. Transp. Policy 2002, 9, 29–39. [Google Scholar] [CrossRef]
- Goodwin, P.B. Car ownership and public transport use: Revisiting the interaction. Transportation 1993, 20, 21–33. [Google Scholar] [CrossRef]
- Nguyen-Phuoc, D.Q.; Currie, G.; De Gruyter, C.; Young, W. Congestion relief and public transport: An enhanced method using disaggregate mode shift evidence. Case Stud. Transp. Policy 2018, 6, 518–528. [Google Scholar] [CrossRef]
- Badland, H.M.; Rachele, J.N.; Roberts, R.; Giles-Corti, B. Creating and applying public transport indicators to test pathways of behaviours and health through an urban transport framework. J. Transp. Health 2017, 4, 208–215. [Google Scholar] [CrossRef]
- Cervero, R.; Day, J. Suburbanization and transit-oriented development in China. Transp. Policy 2008, 15, 315–323. [Google Scholar] [CrossRef]
- Shen, Q.; Chen, P.; Pan, H. Factors affecting car ownership and mode choice in rail transit-supported suburbs of a large Chinese city. Transp. Res. Part A Policy Pract. 2016, 94, 31–44. [Google Scholar] [CrossRef]
- News, C.E. The Results of the Fifth Comprehensive Traffic Survey in Beijing Were Announced. Available online: http://epaper.cenews.com.cn/html/2016-07/14/content_47058.htm (accessed on 18 November 2023).
- Zhao, J.; Deng, W.; Song, Y.; Zhu, Y. Analysis of Metro ridership at station level and station-to-station level in Nanjing: An approach based on direct demand models. Transportation 2013, 41, 133–155. [Google Scholar] [CrossRef]
- Wang, Z.; Song, J.; Zhang, Y.; Li, S.; Jia, J.; Song, C. Spatial Heterogeneity Analysis for Influencing Factors of Outbound Ridership of Subway Stations Considering the Optimal Scale Range of “7D” Built Environments. Sustainability 2022, 14, 16314. [Google Scholar] [CrossRef]
- Gan, Z.; Yang, M.; Feng, T.; Timmermans, H.J.P. Examining the relationship between built environment and metro ridership at station-to-station level. Transp. Res. Part D Transp. Environ. 2020, 82, 102332. [Google Scholar] [CrossRef]
- Wang, Z.; Li, S.; Li, Y.; Liu, D.; Liu, S.; Chen, N. Investigating the Nonlinear Effect of Built Environment Factors on Metro Station-Level Ridership under Optimal Pedestrian Catchment Areas via the Machine Learning Method. Appl. Sci. 2023, 13, 12210. [Google Scholar] [CrossRef]
- Chiang, W.-C.; Russell, R.A.; Urban, T.L. Forecasting ridership for a metropolitan transit authority. Transp. Res. Part A Policy Pract. 2011, 45, 696–705. [Google Scholar] [CrossRef]
- Sohn, K.; Shim, H. Factors generating boardings at Metro stations in the Seoul metropolitan area. Cities 2010, 27, 358–368. [Google Scholar] [CrossRef]
- Andersson, D.E.; Shyr, O.F.; Yang, J. Neighbourhood effects on station-level transit use: Evidence from the Taipei metro. J. Transp. Geogr. 2021, 94, 103127. [Google Scholar] [CrossRef]
- Fotheringham, A.S.; Yang, W.; Kang, W. Multiscale Geographically Weighted Regression (MGWR). Ann. Am. Assoc. Geogr. 2017, 107, 1247–1265. [Google Scholar] [CrossRef]
- Yu, H.; Fotheringham, A.S.; Li, Z.; Oshan, T.; Kang, W.; Wolf, L.J. Inference in Multiscale Geographically Weighted Regression. Geogr. Anal. 2019, 52, 87–106. [Google Scholar] [CrossRef]
- Zhao, J.; Deng, W. Relationship of Walk Access Distance to Rapid Rail Transit Stations with Personal Characteristics and Station Context. J. Urban Plan. Dev. 2013, 139, 311–321. [Google Scholar] [CrossRef]
- Zhao, J.; Deng, W.; Song, Y.; Zhu, Y. What influences Metro station ridership in China? Insights from Nanjing. Cities 2013, 35, 114–124. [Google Scholar] [CrossRef]
- Du, Q.; Zhou, Y.; Huang, Y.; Wang, Y.; Bai, L. Spatiotemporal exploration of the non-linear impacts of accessibility on metro ridership. J. Transp. Geogr. 2022, 102, 103380. [Google Scholar] [CrossRef]
- Ji, S.; Wang, X.; Lyu, T.; Liu, X.; Wang, Y.; Heinen, E.; Sun, Z. Understanding cycling distance according to the prediction of the XGBoost and the interpretation of SHAP: A non-linear and interaction effect analysis. J. Transp. Geogr. 2022, 103, 103414. [Google Scholar] [CrossRef]
- Caigang, Z.; Shaoying, L.; Zhangzhi, T.; Feng, G.; Zhifeng, W. Nonlinear and threshold effects of traffic condition and built environment on dockless bike sharing at street level. J. Transp. Geogr. 2022, 102, 103375. [Google Scholar] [CrossRef]
- Ding, C.; Cao, X.; Liu, C. How does the station-area built environment influence Metrorail ridership? Using gradient boosting decision trees to identify non-linear thresholds. J. Transp. Geogr. 2019, 77, 70–78. [Google Scholar] [CrossRef]
- Jun, M.-J.; Choi, K.; Jeong, J.-E.; Kwon, K.-H.; Kim, H.-J. Land use characteristics of subway catchment areas and their influence on subway ridership in Seoul. J. Transp. Geogr. 2015, 48, 30–40. [Google Scholar] [CrossRef]
- Li, S.; Lyu, D.; Huang, G.; Zhang, X.; Gao, F.; Chen, Y.; Liu, X. Spatially varying impacts of built environment factors on rail transit ridership at station level: A case study in Guangzhou, China. J. Transp. Geogr. 2020, 82, 102631. [Google Scholar] [CrossRef]
- Li, S.; Lyu, D.; Liu, X.; Tan, Z.; Gao, F.; Huang, G.; Wu, Z. The varying patterns of rail transit ridership and their relationships with fine-scale built environment factors: Big data analytics from Guangzhou. Cities 2020, 99, 102580. [Google Scholar] [CrossRef]
- Zhou, S.; Liu, Z.; Wang, M.; Gan, W.; Zhao, Z.; Wu, Z. Impacts of building configurations on urban stormwater management at a block scale using XGBoost. Sustain. Cities Soc. 2022, 87, 104235. [Google Scholar] [CrossRef]
- Gutiérrez, J.; Cardozo, O.D.; García-Palomares, J.C. Transit ridership forecasting at station level: An approach based on distance-decay weighted regression. J. Transp. Geogr. 2011, 19, 1081–1092. [Google Scholar] [CrossRef]
- Thompson, G.; Brown, J.; Bhattacharya, T. What Really Matters for Increasing Transit Ridership: Understanding the Determinants of Transit Ridership Demand in Broward County, Florida. Urban Stud. 2012, 49, 3327–3345. [Google Scholar] [CrossRef]
- Calvo, F.; Eboli, L.; Forciniti, C.; Mazzulla, G. Factors influencing trip generation on metro system in Madrid (Spain). Transp. Res. Part D Transp. Environ. 2019, 67, 156–172. [Google Scholar] [CrossRef]
- Sung, H.; Choi, K.; Lee, S.; Cheon, S. Exploring the impacts of land use by service coverage and station-level accessibility on rail transit ridership. J. Transp. Geogr. 2014, 36, 134–140. [Google Scholar] [CrossRef]
- Sung, H.; Oh, J.-T. Transit-oriented development in a high-density city: Identifying its association with transit ridership in Seoul, Korea. Cities 2011, 28, 70–82. [Google Scholar] [CrossRef]
- Loo, B.P.Y.; Chen, C.; Chan, E.T.H. Rail-based transit-oriented development: Lessons from New York City and Hong Kong. Landsc. Urban Plan. 2010, 97, 202–212. [Google Scholar] [CrossRef]
- Cardozo, O.D.; García-Palomares, J.C.; Gutiérrez, J. Application of geographically weighted regression to the direct forecasting of transit ridership at station-level. Appl. Geogr. 2012, 34, 548–558. [Google Scholar] [CrossRef]
- Estupiñán, N.; Rodríguez, D.A. The relationship between urban form and station boardings for Bogotá’s BRT. Transp. Res. Part A Policy Pract. 2008, 42, 296–306. [Google Scholar] [CrossRef]
- Ewing, R.; Cervero, R. Travel and the Built Environment. J. Am. Plan. Assoc. 2010, 76, 265–294. [Google Scholar] [CrossRef]
- De Gruyter, C.; Saghapour, T.; Ma, L.; Dodson, J. How does the built environment affect transit use by train, tram and bus? J. Transp. Land Use 2020, 13, 625–650. [Google Scholar] [CrossRef]
- Jiang, Y.; Christopher Zegras, P.; Mehndiratta, S. Walk the line: Station context, corridor type and bus rapid transit walk access in Jinan, China. J. Transp. Geogr. 2012, 20, 1–14. [Google Scholar] [CrossRef]
- Liu, J.; Wang, B.; Xiao, L. Non-linear associations between built environment and active travel for working and shopping: An extreme gradient boosting approach. J. Transp. Geogr. 2021, 92, 103034. [Google Scholar] [CrossRef]
- Sun, L.S.; Wang, S.W.; Yao, L.Y.; Rong, J.; Ma, J.M. Estimation of transit ridership based on spatial analysis and precise land use data. Transp. Lett. 2016, 8, 140–147. [Google Scholar] [CrossRef]
- Liu, M.; Liu, Y.; Ye, Y. Nonlinear effects of built environment features on metro ridership: An integrated exploration with machine learning considering spatial heterogeneity. Sustain. Cities Soc. 2023, 95, 104613. [Google Scholar] [CrossRef]
- Lu, B.; Yang, W.; Ge, Y.; Harris, P. Improvements to the calibration of a geographically weighted regression with parameter-specific distance metrics and bandwidths. Comput. Environ. Urban Syst. 2018, 71, 41–57. [Google Scholar] [CrossRef]
- Cheng, L.; Chen, X.; De Vos, J.; Lai, X.; Witlox, F. Applying a random forest method approach to model travel mode choice behavior. Travel Behav. Soc. 2019, 14, 1–10. [Google Scholar] [CrossRef]
- Hagenauer, J.; Helbich, M. A comparative study of machine learning classifiers for modeling travel mode choice. Expert Syst. Appl. 2017, 78, 273–282. [Google Scholar] [CrossRef]
- Zhao, X.; Yan, X.; Yu, A.; Van Hentenryck, P. Prediction and behavioral analysis of travel mode choice: A comparison of machine learning and logit models. Travel Behav. Soc. 2020, 20, 22–35. [Google Scholar] [CrossRef]
- Liang, W.; Luo, S.; Zhao, G.; Wu, H. Predicting Hard Rock Pillar Stability Using GBDT, XGBoost, and LightGBM Algorithms. Mathematics 2020, 8, 765. [Google Scholar] [CrossRef]
- Feng, D.C.; Wang, W.J.; Mangalathu, S.; Taciroglu, E. Interpretable XGBoost-SHAP Machine-Learning Model for Shear Strength Prediction of Squat RC Walls. J. Struct. Eng. 2021, 147, 04021173. [Google Scholar] [CrossRef]
- Sun, B.; Sun, T.; Jiao, P.; Tang, J. Spatio-Temporal Segmented Traffic Flow Prediction with ANPRS Data Based on Improved XGBoost. J. Adv. Transp. 2021, 2021, 5559562. [Google Scholar] [CrossRef]
- Ran, D.; Jiaxin, H.; Yuzhe, H. Application of a Combined Model based on K-means++ and XGBoost in Traffic Congestion Prediction. In Proceedings of the 2020 5th International Conference on Smart Grid and Electrical Automation (ICSGEA), Zhangjiajie, China, 13–14 June 2020; pp. 413–418. [Google Scholar]
- Lv, C.X.; An, S.Y.; Qiao, B.J.; Wu, W. Time series analysis of hemorrhagic fever with renal syndrome in mainland China by using an XGBoost forecasting model. BMC Infect. Dis 2021, 21, 839. [Google Scholar] [CrossRef] [PubMed]
- Tang, J.; Zheng, L.; Han, C.; Liu, F.; Cai, J. Traffic Incident Clearance Time Prediction and Influencing Factor Analysis Using Extreme Gradient Boosting Model. J. Adv. Transp. 2020, 2020, 6401082. [Google Scholar] [CrossRef]
- Ma, M.; Zhao, G.; He, B.; Li, Q.; Dong, H.; Wang, S.; Wang, Z. XGBoost-based method for flash flood risk assessment. J. Hydrol. 2021, 598, 126382. [Google Scholar] [CrossRef]
- Le, L.T.; Nguyen, H.; Zhou, J.; Dou, J.; Moayedi, H. Estimating the Heating Load of Buildings for Smart City Planning Using a Novel Artificial Intelligence Technique PSO-XGBoost. Appl. Sci. 2019, 9, 2714. [Google Scholar] [CrossRef]
- Garcia-Retuerta, D.; Chamoso, P.; Hernández, G.; Guzmán, A.S.R.; Yigitcanlar, T.; Corchado, J.M. An Efficient Management Platform for Developing Smart Cities: Solution for Real-Time and Future Crowd Detection. Electronics 2021, 10, 765. [Google Scholar] [CrossRef]
- Zhao, D.; Zhen, J.; Zhang, Y.; Miao, J.; Shen, Z.; Jiang, X.; Wang, J.; Jiang, J.; Tang, Y.; Wu, G.; et al. Mapping mangrove leaf area index (LAI) by combining remote sensing images with PROSAIL-D and XGBoost methods. Remote Sens. Ecol. Conserv. 2022, 9, 370–389. [Google Scholar] [CrossRef]
- Guerra, E.; Cervero, R.; Tischler, D. Half-Mile Circle. Transp. Res. Rec. J. Transp. Res. Board 2012, 2276, 101–109. [Google Scholar] [CrossRef]
- Chen, T.; Guestrin, C. XGBoost: A Scalable Tree Boosting System. In Proceedings of the 22nd ACM SIGKDD International Conference on Knowledge Discovery and Data Mining, San Francisco, CA, USA, 13–17 August 2016; pp. 785–794. [Google Scholar]
- Hajihosseinlou, M.; Maghsoudi, A.; Ghezelbash, R. A Novel Scheme for Mapping of MVT-Type Pb-Zn Prospectivity: LightGBM, a Highly Efficient Gradient Boosting Decision Tree Machine Learning Algorithm. Nat. Resour. Res. 2023, 32, 2417–2438. [Google Scholar] [CrossRef]
- Breiman, L. Random forests. Mach. Learn. 2001, 45, 5–32. [Google Scholar] [CrossRef]
- Cortes, C.; Vapnik, V. Support-vector networks. Mach. Learn. 1995, 20, 273–297. [Google Scholar] [CrossRef]
- Kim, S.; Lee, S. Nonlinear relationships and interaction effects of an urban environment on crime incidence: Application of urban big data and an interpretable machine learning method. Sustain. Cities Soc. 2023, 91, 104419. [Google Scholar] [CrossRef]
- Yang, C.; Chen, M.; Yuan, Q. The application of XGBoost and SHAP to examining the factors in freight truck-related crashes: An exploratory analysis. Accid. Anal. Prev. 2021, 158, 106153. [Google Scholar] [CrossRef]
- Liu, Y.; Yao, G.; Cai, C.; Cui, K. Job-Housing Spatial Distribution and the Commuting Characteristics in Beijing. Urban Transp. China 2022, 20, 98–104. [Google Scholar] [CrossRef]












| Explanatory Variables | Estupiñán et al. (2008) [34] | Sohn et al. (2010) [13] | Loo et al. (2010) [32] | Gutiérrez et al. (2011) [27] | Sung et al. (2011) [31] | Cardozo et al. (2012) [33] | Zhao et al. (2013) [18] | Zhao et al. (2013) [8] | Hyungun et al. (2014) [30] | Jun et al. (2015) [23] | Calvo et al. (2019) [29] | Ding et al. (2019) [22] | Li et al. (2020) [24] | Gan et al. (2020) [10] | Andersson et al. (2021) [14] | Wang et al. (2022) [9] | Du et al. (2022) [19] | |
|---|---|---|---|---|---|---|---|---|---|---|---|---|---|---|---|---|---|---|
| Land use and density | Employment density | ■ | ■ | ■ | ■ | ■ | ■ | ■ | ■ | ■ | ■ | |||||||
| Commercial/residential building area or density | ■ | ■ | ■ | ■ | ■ | |||||||||||||
| Land use mixing degree | ■ | ■ | ■ | ■ | ■ | ■ | ■ | ■ | ■ | ■ | ||||||||
| Off-street parking area | ■ | |||||||||||||||||
| Floor area ratio | ■ | ■ | ||||||||||||||||
| Number and density of hotels/restaurants/hospitals/universities | ■ | ■ | ■ | ■ | ■ | ■ | ■ | ■ | ■ | ■ | ■ | |||||||
| Accessibility | Average walking distance from residence | ■ | ■ | |||||||||||||||
| Distance from city centre or CBD | ■ | ■ | ■ | ■ | ■ | |||||||||||||
| Perceived attributes (safety, convenience, cycling, and walking) | ■ | ■ | ||||||||||||||||
| Socioeconomic characteristics | Population | ■ | ■ | ■ | ■ | ■ | ■ | ■ | ■ | ■ | ■ | ■ | ■ | ■ | ■ | |||
| Vehicles per capita or per household | ■ | ■ | ■ | ■ | ||||||||||||||
| Housing–class correlation | ■ | ■ | ■ | |||||||||||||||
| Traffic-related variables | Road length/width/density | ■ | ■ | ■ | ■ | ■ | ■ | ■ | ■ | |||||||||
| Intersection density/number | ■ | ■ | ■ | ■ | ■ | |||||||||||||
| Number of parking lots | ■ | ■ | ■ | ■ | ||||||||||||||
| Transit service level | ■ | ■ | ||||||||||||||||
| Number/density of bus stops and routes | ■ | ■ | ■ | ■ | ■ | ■ | ■ | ■ | ■ | ■ | ■ | ■ | ■ | |||||
| Feeder routes | ■ | ■ | ■ | |||||||||||||||
| Number of site entrances and exits | ■ | ■ | ■ | |||||||||||||||
| Transfer time | ■ | ■ | ■ | ■ | ||||||||||||||
| Property of station | ■ | ■ | ■ | ■ | ■ | |||||||||||||
| Rail transit service | Rail transit service level | ■ | ■ | |||||||||||||||
| Rail transit service quality | ■ | |||||||||||||||||
| Built environment “4D “/” 5D “/” 7D” | Built environment “4D” | Built environment “4D” | Built environment “5D” | Built environment “7D” | ||||||||||||||
| Built Environment Category | Variables | Description | Unit |
|---|---|---|---|
| Density | Density of office facilities | The number of POI per square kilometer within PCA per metro station | quantity/km2 |
| Density of public service facilities | |||
| Density of apartment facilities | |||
| Density of commercial facilities | |||
| Building density | The ratio of building floor area to PCA area | ||
| Floor area ratio | The ratio of total construction area to PCA area | ||
| Diversity | Mixed utilization of land | The degree of land use complexity in metro station PCA. The Shannon–Wiener Index is used here. | |
| Design | Road density | The length of road per square kilometer within PCA per metro station | km/km2 |
| Destination Accessibility | Number of entrances and exits | Number of entrances and exits per subway station | quantity |
| Distance to Transit | Density of bus lines | The length of bus lines per square kilometer within PCA per metro station | km/km2 |
| Density of bus stops | The number of bus stops per square kilometer within PCA per metro station | quantity/km2 | |
| Demand Management | Density of parking lots | The number of parking lots per square kilometer within PCA per metro station | quantity/km2 |
| Demographics | Population density | Population per square kilometer within PCA per metro station | quantity/km2 |
| Station Name | Boarding Ridership | Deboarding Ridership | ||||
|---|---|---|---|---|---|---|
| Density of Apartment Facilities | Density of Office Facilities | Density of Parking Lots | Density of Office Facilities | Density of Apartment Facilities | Density of Bus Lines | |
| Cui Gezhuang | + | |||||
| Chemical Industry | + | + | ||||
| Shisanling Scenic Area | + | |||||
| Sunhe | − | |||||
| Lincuiqiao | + | − | ||||
| Olympic Park | + | |||||
| Yizhuang Cultural Park | + | + | ||||
| Jijiamei | + | + | ||||
| Tiananmen West | + | + | ||||
| Yancun East | + | + | ||||
| Dongfeng North Bridge | + | |||||
| Coking Plant | + | + | ||||
| Ciqu | + | |||||
| Xiaocun | + | |||||
| Beihai North | − | |||||
| Shichahai | − | − | ||||
| Tiantonyuan | + | + | ||||
| Baliqiao | + | + | ||||
| Liangxiang South Gate | + | − | ||||
| Tongzhou North Gate | + | − | ||||
| Linheli | + | − | ||||
| PCA | Testing Set R2 | |
|---|---|---|
| Boarding Ridership | Deboarding Ridership | |
| 1000_1200_1800 m | 0.67 | 0.80 |
| 1000 m | 0.59 | 0.64 |
| 1200 m | 0.62 | 0.71 |
| 1800 m | 0.42 | 0.58 |
Disclaimer/Publisher’s Note: The statements, opinions and data contained in all publications are solely those of the individual author(s) and contributor(s) and not of MDPI and/or the editor(s). MDPI and/or the editor(s) disclaim responsibility for any injury to people or property resulting from any ideas, methods, instructions or products referred to in the content. |
© 2024 by the authors. Licensee MDPI, Basel, Switzerland. This article is an open access article distributed under the terms and conditions of the Creative Commons Attribution (CC BY) license (https://creativecommons.org/licenses/by/4.0/).
Share and Cite
Wang, Z.; Li, S.; Zhang, Y.; Wang, X.; Liu, S.; Liu, D. Built Environment Renewal Strategies Aimed at Improving Metro Station Vitality via the Interpretable Machine Learning Method: A Case Study of Beijing. Sustainability 2024, 16, 1178. https://doi.org/10.3390/su16031178
Wang Z, Li S, Zhang Y, Wang X, Liu S, Liu D. Built Environment Renewal Strategies Aimed at Improving Metro Station Vitality via the Interpretable Machine Learning Method: A Case Study of Beijing. Sustainability. 2024; 16(3):1178. https://doi.org/10.3390/su16031178
Chicago/Turabian StyleWang, Zhenbao, Shihao Li, Yushuo Zhang, Xiao Wang, Shuyue Liu, and Dong Liu. 2024. "Built Environment Renewal Strategies Aimed at Improving Metro Station Vitality via the Interpretable Machine Learning Method: A Case Study of Beijing" Sustainability 16, no. 3: 1178. https://doi.org/10.3390/su16031178
APA StyleWang, Z., Li, S., Zhang, Y., Wang, X., Liu, S., & Liu, D. (2024). Built Environment Renewal Strategies Aimed at Improving Metro Station Vitality via the Interpretable Machine Learning Method: A Case Study of Beijing. Sustainability, 16(3), 1178. https://doi.org/10.3390/su16031178

