From Posts to Action: Leveraging Social Media to Inspire Food Waste Reduction in Hospitality for a Net Zero Future
Abstract
1. Introduction
2. Literature Review and Theoretical Underpinning
3. Materials and Methods
3.1. Participants and Data Collection Procedure
3.2. Measures
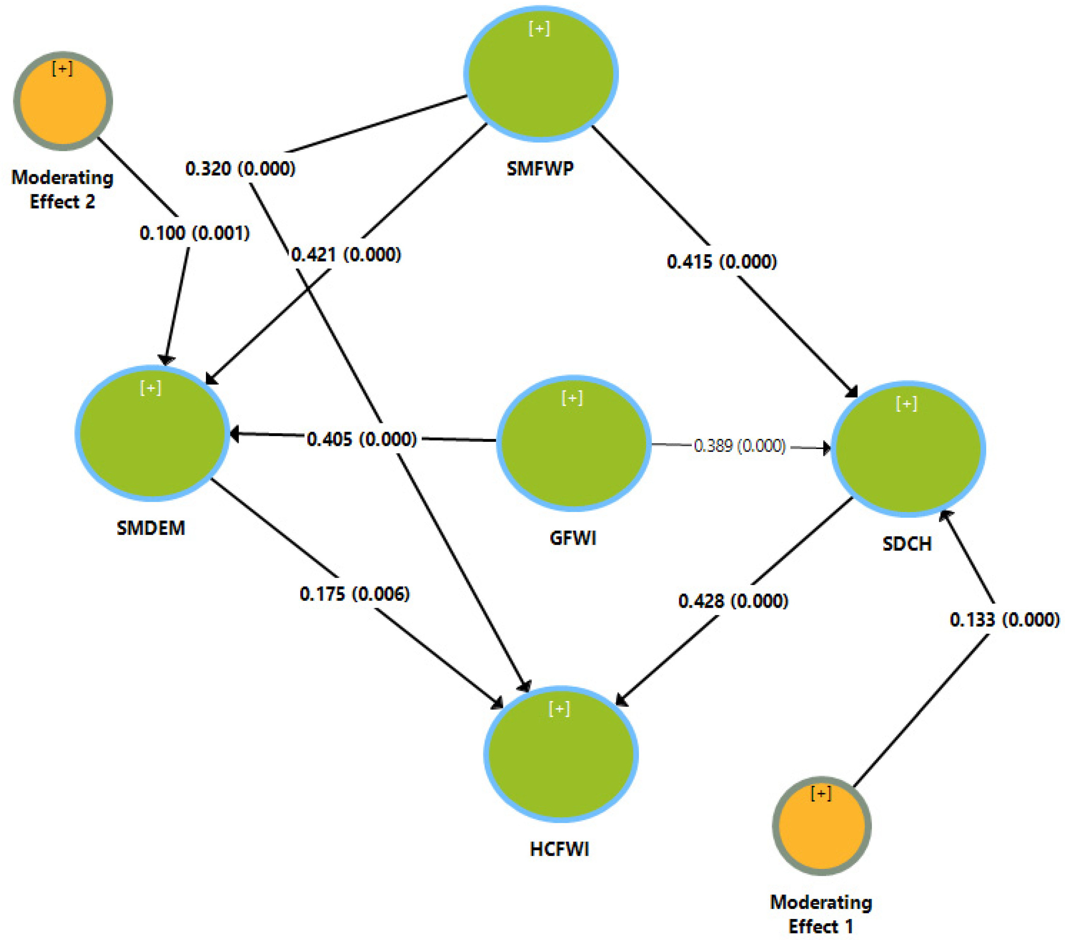
4. Data Analysis
5. Discussion
5.1. Theoretical Implications
5.2. Practical Implications
5.3. Limitations and Future Research Directions
6. Conclusions
Author Contributions
Funding
Institutional Review Board Statement
Informed Consent Statement
Data Availability Statement
Conflicts of Interest
References
- Allen, M.R.; Friedlingstein, P.; Girardin, C.A.; Jenkins, S.; Malhi, Y.; Mitchell-Larson, E.; Peters, G.P.; Rajamani, L. Net zero: Science, origins, and implications. Annu. Rev. Environ. Resour. 2022, 47, 849–887. [Google Scholar] [CrossRef]
- Rajamani, L. The 2015 Paris Agreement: Interplay between hard, soft and non-obligations. J. Environ. Law 2016, 28, 337–358. [Google Scholar] [CrossRef]
- FAO. Tackling Food Loss and Waste: A Triple Win Opportunity. Available online: https://www.fao.org/newsroom/detail/FAO-UNEP-agriculture-environment-food-loss-waste-day-2022/en (accessed on 20 May 2024).
- EPA. Global Greenhouse Gas Overview. Available online: https://www.epa.gov/ghgemissions/global-greenhouse-gas-overview (accessed on 20 May 2024).
- Liu, C.; Ahmad, N.; Jiang, M.; Arshad, M.Z. Steering the path to safer food: The role of transformational leadership in food services to combat against foodborne illness. J. Retail. Consum. Serv. 2024, 81, 103958. [Google Scholar] [CrossRef]
- Crippa, M.; Solazzo, E.; Guizzardi, D.; Monforti-Ferrario, F.; Tubiello, F.N.; Leip, A. Food systems are responsible for a third of global anthropogenic GHG emissions. Nat. Food 2021, 2, 198–209. [Google Scholar] [CrossRef]
- Hertwig, R.; Grüne-Yanoff, T. Nudging and boosting: Steering or empowering good decisions. Perspect. Psychol. Sci. 2017, 12, 973–986. [Google Scholar] [CrossRef]
- Zaman, U. Seizing momentum on climate action: Nexus between net-zero commitment concern, destination competitiveness, influencer marketing, and regenerative tourism intention. Sustainability 2023, 15, 5213. [Google Scholar] [CrossRef]
- Filimonau, V.; Delysia, A. Food waste management in hospitality operations: A critical review. Tour. Manag. 2019, 71, 234–245. [Google Scholar] [CrossRef]
- Everitt, H.; van der Werf, P.; Seabrook, J.A.; Gilliland, J.A. Household food wasting in a net-zero energy neighbourhood: Analyzing relationships between household food waste and pro-environmentalism. Can. Geogr./Géographe Can. 2024, 68, 489–502. [Google Scholar] [CrossRef]
- Ahmed, S.; Stewart, A.; Smith, E.; Warne, T.; Byker Shanks, C. Consumer perceptions, behaviors, and knowledge of food waste in a rural American state. Front. Sustain. Food Syst. 2021, 5, 734785. [Google Scholar] [CrossRef]
- Septianto, F.; Kemper, J.A.; Northey, G. Thanks, but no thanks: The influence of gratitude on consumer awareness of food waste. J. Clean. Prod. 2020, 258, 120591. [Google Scholar] [CrossRef]
- Septianto, F.; Kemper, J.; Northey, G.; Andonopoulos, V.; Barbera, M. Let Us Give Thanks: How Gratitude and Message Framing Can Reduce Food Waste. Adv. Consum. Res. 2019, 47, 684–685. [Google Scholar]
- Sansone, R.A.; Sansone, L.A. Gratitude and well being: The benefits of appreciation. Psychiatry 2010, 7, 18. [Google Scholar] [PubMed]
- Lin, X.; Yang, R.; Zhang, W.; Zeng, N.; Zhao, Y.; Wang, G.; Li, T.; Cai, Q. An integrated view of correlated emissions of greenhouse gases and air pollutants in China. Carbon Balance Manag. 2023, 18, 9. [Google Scholar] [CrossRef] [PubMed]
- Chloe, W. Food Waste in China and How the Government is Combating It. Available online: https://earth.org/food-waste-in-china (accessed on 22 May 2024).
- Pirani, S.I.; Arafat, H.A. Reduction of food waste generation in the hospitality industry. J. Clean. Prod. 2016, 132, 129–145. [Google Scholar] [CrossRef]
- Heskiano, H.; Syah, T.Y.R.; Hilmy, M.R. Social media marketing relations, brand awareness to brand loyalty through the brand image. J. Multidiscip. Acad. 2020, 4, 208–214. [Google Scholar]
- Aljumah, A.; Nuseir, M.; Refae, G. Examining the effect of social media interaction, E-WOM, and public relations: Assessing the mediating role of brand awareness. Int. J. Data Netw. Sci. 2023, 7, 467–476. [Google Scholar] [CrossRef]
- Ahmad, N.; Ahmad, A.; Lewandowska, A.; Han, H. From screen to service: How corporate social responsibility messages on social media shape hotel consumer advocacy. J. Hosp. Mark. Manag. 2024, 33, 384–413. [Google Scholar] [CrossRef]
- Zhou, X.; Ahmad, N.; Lho, L.H.; Han, H. Social ripple: Unraveling the impact of customer relationship management via social media on consumer emotions and behavior. Soc. Behav. Personal. Int. J. 2023, 51, 1–12. [Google Scholar] [CrossRef]
- Li, Y.; Ahmad, N.; Lewandowska, A. Eco-Chic stays: The influence of green communication on guest booking intentions. J. Vacat. Mark. 2024, 13567667241293792. [Google Scholar] [CrossRef]
- Bonnici, T.; Briguglio, M.; Spiteri, G.W. Humor helps: An experimental analysis of pro-environmental social media communication. Sustainability 2023, 15, 5157. [Google Scholar] [CrossRef]
- Ahmad, N.; Samad, S.; Mahmood, S. Sustainable pathways: The intersection of CSR, hospitality and the United Nations’ sustainable development goals. Curr. Issues Tour. 2024, 27, 3924–3943. [Google Scholar] [CrossRef]
- Gupta, S.; Nawaz, N.; Alfalah, A.A.; Naveed, R.T.; Muneer, S.; Ahmad, N. The relationship of CSR communication on social media with consumer purchase intention and brand admiration. J. Theor. Appl. Electron. Commer. Res. 2021, 16, 1217–1230. [Google Scholar] [CrossRef]
- Ahmad, N.; Naveed, R.T.; Scholz, M.; Irfan, M.; Usman, M.; Ahmad, I. CSR communication through social media: A litmus test for banking consumers’ loyalty. Sustainability 2021, 13, 2319. [Google Scholar] [CrossRef]
- Ahmad, N.; Ahmad, A.; Siddique, I. Responsible Tourism and Hospitality: The Intersection of Altruistic Values, Human Emotions, and Corporate Social Responsibility. Adm. Sci. 2023, 13, 105. [Google Scholar] [CrossRef]
- Yuxiang, L.; Ahmad, N.; Linda, H.; Heesup, H. From boardroom to breakroom: Corporate social responsibility, happiness, green self-efficacy, and altruistic values shape sustainable behavior. Soc. Behav. Personal. Int. J. 2024, 52, 1–14. [Google Scholar]
- Ahmad, N.; Samad, S.; Han, H. Travel and Tourism Marketing in the age of the conscious tourists: A study on CSR and tourist brand advocacy. J. Travel Tour. Mark. 2023, 40, 551–567. [Google Scholar] [CrossRef]
- Kurniawan, T.A.; Liang, X.; Goh, H.H.; Othman, M.H.D.; Anouzla, A.; Al-Hazmi, H.E.; Chew, K.W.; Aziz, F.; Ali, I. Leveraging food waste for electricity: A low-carbon approach in energy sector for mitigating climate change and achieving net zero emission in Hong Kong (China). J. Environ. Manag. 2024, 351, 119879. [Google Scholar] [CrossRef]
- De Fano, D.; Schena, R.; Russo, A. Empowering plastic recycling: Empirical investigation on the influence of social media on consumer behavior. Resour. Conserv. Recycl. 2022, 182, 106269. [Google Scholar] [CrossRef]
- Rachmad, Y.E. Social Media Marketing Mediated Changes In Consumer Behavior From E-Commerce To Social Commerce. Int. J. Econ. Manag. Res. 2022, 1, 227–242. [Google Scholar] [CrossRef]
- Kong, H.M.; Witmaier, A.; Ko, E. Sustainability and social media communication: How consumers respond to marketing efforts of luxury and non-luxury fashion brands. J. Bus. Res. 2021, 131, 640–651. [Google Scholar] [CrossRef]
- Rini, L.; Schouteten, J.J.; Faber, I.; Frøst, M.B.; Perez-Cueto, F.J.; De Steur, H. Social media and food consumer behavior: A systematic review. Trends Food Sci. Technol. 2023, 143, 104290. [Google Scholar] [CrossRef]
- Mehrabian, A.; Russell, J.A. An Approach to Environmental Psychology; The MIT Press: Cambridge, MA, USA, 1974. [Google Scholar]
- Talwar, S.; Kaur, P.; Kumar, S.; Salo, J.; Dhir, A. The balancing act: How do moral norms and anticipated pride drive food waste/reduction behaviour? J. Retail. Consum. Serv. 2022, 66, 102901. [Google Scholar] [CrossRef]
- Kumar, A.; Pandey, M. Social media and impact of altruistic motivation, egoistic motivation, subjective norms, and ewom toward green consumption behavior: An empirical investigation. Sustainability 2023, 15, 4222. [Google Scholar] [CrossRef]
- Guo, L.; Hu, X.; Wei, X.; Cai, X. The influence of personal motivation and environmental stimuli on customer participation and engagement behavior: The mediating role of experience evaluation. J. Hosp. Tour. Technol. 2020, 11, 643–666. [Google Scholar] [CrossRef]
- Sutinen, U.-M.; Närvänen, E. Constructing the food waste issue on social media: A discursive social marketing approach. J. Mark. Manag. 2022, 38, 219–247. [Google Scholar] [CrossRef]
- Matharu, M.; Gupta, N.; Swarnakar, V. Efforts are made but food wastage is still going on: A study of motivation factors for food waste reduction among household consumers. Asia Pac. J. Bus. Adm. 2022, 14, 244–264. [Google Scholar] [CrossRef]
- Teoh, C.W.; Koay, K.Y.; Chai, P.S. The role of social media in food waste prevention behaviour. Br. Food J. 2022, 124, 1680–1696. [Google Scholar] [CrossRef]
- Nguyen, N.P.; Mogaji, E. A theoretical framework for the influence of green marketing communication on consumer behaviour in emerging economies. In Green Marketing in Emerging Economies: A Communications Perspective; Palgrave Macmillan: Cham, Switzerland, 2022; pp. 253–274. [Google Scholar]
- Chung, C.D.; Gao, Y.L.; Leung, D. Corporate social responsibility communications on social media and consumers’ brand engagement: A case study of hotels in Hong Kong. In New Technology and Mediated Chinese Tourists; Routledge: Abingdon, UK, 2023; pp. 61–79. [Google Scholar]
- Wibowo, A.; Chen, S.-C.; Wiangin, U.; Ma, Y.; Ruangkanjanases, A. Customer behavior as an outcome of social media marketing: The role of social media marketing activity and customer experience. Sustainability 2020, 13, 189. [Google Scholar] [CrossRef]
- Brodie, R.J.; Hollebeek, L.D.; Jurić, B.; Ilić, A. Customer engagement: Conceptual domain, fundamental propositions, and implications for research. J. Serv. Res. 2011, 14, 252–271. [Google Scholar] [CrossRef]
- Ruo-Fei, S.; Zeng, J.-Y.; Jin, C.-H. The role of consumer’social capital on ethical consumption and consumer happiness. Sage Open 2022, 12, 21582440221095026. [Google Scholar] [CrossRef]
- Acampora, A.; Preziosi, M.; Lucchetti, M.C.; Merli, R. The role of hotel environmental communication and guests’ environmental concern in determining guests’ behavioral intentions. Sustainability 2022, 14, 11638. [Google Scholar] [CrossRef]
- Allen, M.; Allen, M. Understanding pro-environmental behavior: Models and messages. In Strategic Communication for Sustainable Organizations: Theory and Practice; Springer: Cham, Switzerland, 2016; pp. 105–137. [Google Scholar]
- Ravina Ripoll, R.; Romero-Rodríguez, L.M.; Ahumada-Tello, E. Guest editorial: Happiness management: Key factors for sustainability and organizational communication in the age of Industry 4.0. Corp. Gov. Int. J. Bus. Soc. 2022, 22, 449–457. [Google Scholar] [CrossRef]
- Cachero-Martínez, S.; García-Rodríguez, N.; Salido-Andrés, N. Because I’m happy: Exploring the happiness of shopping in social enterprises and its effect on customer satisfaction and loyalty. Manag. Decis. 2024, 62, 492–512. [Google Scholar] [CrossRef]
- Attiq, S.; Chau, K.Y.; Bashir, S.; Habib, M.D.; Azam, R.I.; Wong, W.-K. Sustainability of household food waste reduction: A fresh insight on youth’s emotional and cognitive behaviors. Int. J. Environ. Res. Public Health 2021, 18, 7013. [Google Scholar] [CrossRef]
- Sirieix, L.; Lála, J.; Kocmanová, K. Understanding the antecedents of consumers’ attitudes towards doggy bags in restaurants: Concern about food waste, culture, norms and emotions. J. Retail. Consum. Serv. 2017, 34, 153–158. [Google Scholar] [CrossRef]
- Tam, K.-P. Gratitude to nature: Presenting a theory of its conceptualization, measurement, and effects on pro-environmental behavior. J. Environ. Psychol. 2022, 79, 101754. [Google Scholar] [CrossRef]
- Emmons, R.A.; Mishra, A. Why gratitude enhances well-being: What we know, what we need to know. Des. Posit. Psychol. Tak. Stock Mov. Forw. 2011, 248, 262. [Google Scholar]
- Sun, J.; Ma, B.; Wei, S. Same gratitude, different pro-environmental behaviors? Effect of the dual-path influence mechanism of gratitude on pro-environmental behavior. J. Clean. Prod. 2023, 415, 137779. [Google Scholar] [CrossRef]
- Syropoulos, S.; Watkins, H.M.; Shariff, A.F.; Hodges, S.D.; Markowitz, E.M. The role of gratitude in motivating intergenerational environmental stewardship. J. Environ. Psychol. 2020, 72, 101517. [Google Scholar] [CrossRef]
- Septianto, F.; Garg, N. The impact of gratitude (vs. pride) on the effectiveness of cause-related marketing. Eur. J. Mark. 2021, 55, 1594–1623. [Google Scholar] [CrossRef]
- Witvliet, C.v.; Richie, F.J.; Root Luna, L.M.; Van Tongeren, D.R. Gratitude predicts hope and happiness: A two-study assessment of traits and states. J. Posit. Psychol. 2019, 14, 271–282. [Google Scholar] [CrossRef]
- Ahmad, N.; Ullah, Z.; Ryu, H.B.; Ariza-Montes, A.; Han, H. From corporate social responsibility to employee well-being: Navigating the pathway to sustainable healthcare. Psychol. Res. Behav. Manag. 2023, 16, 1079–1095. [Google Scholar] [CrossRef] [PubMed]
- Liu, Y.; Cherian, J.; Ahmad, N.; Han, H.; de Vicente-Lama, M.; Ariza-Montes, A. Internal corporate social responsibility and employee burnout: An employee management perspective from the healthcare sector. Psychol. Res. Behav. Manag. 2023, 16, 283–302. [Google Scholar] [CrossRef] [PubMed]
- Fu, B.; Ahmad, N.; Lho, L.H.; Han, H. Triple-E effect: Corporate ethical responsibility, ethical values, and employee emotions in the healthcare sector. Soc. Behav. Personal. Int. J. 2023, 51, 1–14. [Google Scholar] [CrossRef]
- Ahmad, N.; Han, H.; Kim, M. Elevated emotions, elevated ideas: The CSR-employee creativity nexus in hospitality. J. Serv. Theory Pract. 2024, 34, 891–914. [Google Scholar] [CrossRef]
- Ahmad, N.; Samad, S.; Han, H. Charting new terrains: How CSR initiatives shape employee creativity and contribute to UN-SDGs in a knowledge-driven world. J. Innov. Knowl. 2024, 9, 100557. [Google Scholar] [CrossRef]
- Ahmad, N.; Ahmad, A.; Siddique, I. Beyond self-interest: How altruistic values and human emotions drive brand advocacy in hospitality consumers through corporate social responsibility. Corp. Soc. Responsib. Environ. Manag. 2024, 31, 2439–2453. [Google Scholar] [CrossRef]
- Cohen, J. Statistical power analysis. Curr. Dir. Psychol. Sci. 1992, 1, 98–101. [Google Scholar] [CrossRef]
- Herman, L.E.; Udayana, I.B.N.; Farida, N. Young generation and environmental friendly awareness: Does it the impact of green advertising? Bus. Theory Pract. 2021, 22, 159–166. [Google Scholar] [CrossRef]
- Ali, F.; Ashfaq, M.; Begum, S.; Ali, A. How “Green” thinking and altruism translate into purchasing intentions for electronics products: The intrinsic-extrinsic motivation mechanism. Sustain. Prod. Consum. 2020, 24, 281–291. [Google Scholar] [CrossRef]
- Kim, J.; Park, T. How corporate social responsibility (CSR) saves a company: The role of gratitude in buffering vindictive consumer behavior from product failures. J. Bus. Res. 2020, 117, 461–472. [Google Scholar] [CrossRef]
- Bell, A.E.; Ulhas, K.R. Working to reduce food waste: Investigating determinants of food waste amongst Taiwanese workers in factory cafeteria settings. Sustainability 2020, 12, 9669. [Google Scholar] [CrossRef]
- Ahmad, N.; Ullah, Z.; Arshad, M.Z.; waqas Kamran, H.; Scholz, M.; Han, H. Relationship between corporate social responsibility at the micro-level and environmental performance: The mediating role of employee pro-environmental behavior and the moderating role of gender. Sustain. Prod. Consum. 2021, 27, 1138–1148. [Google Scholar] [CrossRef]
- Peng, J.; Samad, S.; Comite, U.; Ahmad, N.; Han, H.; Ariza-Montes, A.; Vega-Muñoz, A. Environmentally specific servant leadership and employees’ Energy-specific pro-environmental behavior: Evidence from healthcare sector of a developing economy. Int. J. Environ. Res. Public Health 2022, 19, 7641. [Google Scholar] [CrossRef]
- Xu, L.; Mohammad, S.J.; Nawaz, N.; Samad, S.; Ahmad, N.; Comite, U. The role of CSR for de-carbonization of hospitality sector through employees: A leadership perspective. Sustainability 2022, 14, 5365. [Google Scholar] [CrossRef]
- Ahmad, N.; Ullah, Z.; AlDhaen, E.; Han, H.; Ariza-Montes, A.; Vega-Muñoz, A. Fostering advocacy behavior of employees: A corporate social responsibility perspective from the hospitality sector. Front. Psychol. 2022, 13, 865021. [Google Scholar] [CrossRef]
- Ahmad, N.; Ullah, Z.; AlDhaen, E.; Siddique, I. Promoting the advocacy behavior of customers through corporate social responsibility: The role of brand admiration. Bus. Soc. Rev. 2023, 128, 367–386. [Google Scholar] [CrossRef]
- Han, H.; Al-Ansi, A.; Chua, B.-L.; Ahmad, N.; Kim, J.J.; Radic, A.; Bobby Ryu, H. Reconciling civilizations: Eliciting residents’ attitude and behaviours for international Muslim tourism and development. Curr. Issues Tour. 2022, 9, 1463–1481. [Google Scholar] [CrossRef]
- Chen, J.; Ghardallou, W.; Comite, U.; Ahmad, N.; Ryu, H.B.; Ariza-Montes, A.; Han, H. Managing hospital employees’ burnout through transformational leadership: The role of resilience, role clarity, and intrinsic motivation. Int. J. Environ. Res. Public Health 2022, 19, 10941. [Google Scholar] [CrossRef]
- Ahmad, N.; Ullah, Z.; AlDhaen, E.; Han, H.; Scholz, M. A CSR perspective to foster employee creativity in the banking sector: The role of work engagement and psychological safety. J. Retail. Consum. Serv. 2022, 67, 102968. [Google Scholar] [CrossRef]
- Ahmad, N.; Ullah, Z.; AlDhaen, E.; Han, H.; Araya-Castillo, L.; Ariza-Montes, A. Fostering hotel-employee creativity through micro-level corporate social responsibility: A social identity theory perspective. Front. Psychol. 2022, 13, 853125. [Google Scholar] [CrossRef] [PubMed]
- Fu, Q.; Cherian, J.; Ahmad, N.; Scholz, M.; Samad, S.; Comite, U. An inclusive leadership framework to foster employee creativity in the healthcare sector: The role of psychological safety and polychronicity. Int. J. Environ. Res. Public Health 2022, 19, 4519. [Google Scholar] [CrossRef] [PubMed]
- Deng, Y.; Cherian, J.; Ahmad, N.; Scholz, M.; Samad, S. Conceptualizing the role of target-specific environmental transformational leadership between corporate social responsibility and pro-environmental behaviors of hospital employees. Int. J. Environ. Res. Public Health 2022, 19, 3565. [Google Scholar] [CrossRef]
- Guan, X.; Ahmad, N.; Sial, M.S.; Cherian, J.; Han, H. CSR and organizational performance: The role of pro-environmental behavior and personal values. Corp. Soc. Responsib. Environ. Manag. 2023, 30, 677–694. [Google Scholar] [CrossRef]
- Lau, E.A.; Rukmana, A.Y.; Uhai, S.; Mokodenseho, S.; Tapaningsih, W.I.D.A. Mapping Research on the Influence of Social Media on Consumer Food Behavior a Bibliometric Approach. Eastasouth J. Soc. Sci. Humanit. 2024, 1, 84–94. [Google Scholar] [CrossRef]
- Jenkins, E.L.; Brennan, L.; Molenaar, A.; McCaffrey, T.A. Exploring the application of social media in food waste campaigns and interventions: A systematic scoping review of the academic and grey literature. J. Clean. Prod. 2022, 360, 132068. [Google Scholar] [CrossRef]

| Characteristic | Frequency (n) | Percentage (%) |
|---|---|---|
| Gender | ||
| Male | 194 | 48 |
| Female | 210 | 52 |
| Age | ||
| Under 20 | 22 | 5.4 |
| 21–30 | 164 | 40.6 |
| 31–40 | 127 | 31.4 |
| 41–50 | 65 | 16.1 |
| Above 50 | 26 | 6.4 |
| Educational Level | ||
| High School | 49 | 12.1 |
| Diploma | 87 | 21.5 |
| Bachelor’s Degree | 193 | 47.8 |
| Master’s Degree | 60 | 14.9 |
| Ph.D. or Higher | 15 | 3.7 |
| Monthly Income (RMB) | ||
| Less than 3000 | 65 | 16.1 |
| 3001–5000 | 119 | 29.5 |
| 5001–8000 | 108 | 26.7 |
| 8001–10,000 | 66 | 16.3 |
| Above 10,000 | 46 | 11.4 |
| Frequency of Visits | ||
| 1–2 times per month | 78 | 19.3 |
| 3–5 times per month | 142 | 35.1 |
| 6–8 times per month | 116 | 28.7 |
| More than 8 times | 68 | 16.8 |
| Construct | Abbreviation | Item | Loading | Composite Reliability | Average Variance Extracted (AVE) |
|---|---|---|---|---|---|
| Gratitude Towards Food Waste Initiatives | GFWI | GFWI1 | 0.905 | 0.94 | 0.838 |
| GFWI2 | 0.923 | ||||
| GFWI3 | 0.918 | ||||
| Hospitality Customer Food Waste Intentions | HCFWI | HCFWI1 | 0.932 | 0.975 | 0.888 |
| HCFWI2 | 0.943 | ||||
| HCFWI3 | 0.953 | ||||
| HCFWI4 | 0.942 | ||||
| HCFWI5 | 0.941 | ||||
| Sustainability-Driven Customer Happiness | SDCH | SDCH1 | 0.925 | 0.948 | 0.785 |
| SDCH2 | 0.738 | ||||
| SDCH3 | 0.918 | ||||
| SDCH4 | 0.937 | ||||
| SDCH5 | 0.896 | ||||
| Social Media-Driven Environmental Motivation | SMDEM | SMDEM1 | 0.822 | 0.925 | 0.711 |
| SMDEM2 | 0.846 | ||||
| SMDEM3 | 0.851 | ||||
| SMDEM4 | 0.844 | ||||
| SMDEM5 | 0.852 | ||||
| Social Media Food Waste Reduction Promotion | SMFWP | SMFWP1 | 0.763 | 0.865 | 0.616 |
| SMFWP2 | 0.763 | ||||
| SMFWP3 | 0.82 | ||||
| SMFWP4 | 0.792 |
| Construct | GFWI | HCFWI | SDCH | SMDEM | SMFWP |
|---|---|---|---|---|---|
| Correlations and Square Root of AVEs | |||||
| GFWI | 0.915 | ||||
| HCFWI | 0.528 | 0.942 | |||
| SDCH | 0.604 | 0.77 | 0.886 | ||
| SMDEM | 0.618 | 0.708 | 0.758 | 0.843 | |
| SMFWP | 0.476 | 0.715 | 0.656 | 0.655 | 0.785 |
| HTMT Ratios | |||||
| GFWI | |||||
| HCFWI | 0.565 | ||||
| SDCH | 0.661 | 0.811 | |||
| SMDEM | 0.69 | 0.747 | 0.829 | ||
| SMFWP | 0.446 | 0.586 | 0.581 | 0.614 |
| Hypothesis | Beta Coefficient | S.D. | t-Statistics | p-Value | Lower CI | Upper CI | R-Square |
|---|---|---|---|---|---|---|---|
| SDCH → HCFWI (H7) | 0.428 | 0.071 | 6.001 | 0.000 | 0.294 | 0.570 | HCFWI (R2 = 0.409) |
| SMDEM → HCFWI (H3) | 0.175 | 0.064 | 2.740 | 0.006 | 0.042 | 0.297 | |
| SMFWP → HCFWI (H1) | 0.320 | 0.044 | 7.230 | 0.000 | 0.249 | 0.420 | |
| SMFWP → SDCH (H5) | 0.415 | 0.035 | 11.772 | 0.000 | 0.337 | 0.485 | SDCH (R2 = 0.433) |
| SMFWP → SMDEM (H2) | 0.421 | 0.036 | 11.715 | 0.000 | 0.344 | 0.484 | SMDEM (R2 = 0.382) |
| Moderating Effect 1 (H8b) | 0.057 | 0.016 | 3.653 | 0.000 | 0.030 | 0.090 | - |
| SMFWP → SDCH → HCFWI (H7) | 0.178 | 0.038 | 4.688 | 0.000 | 0.113 | 0.267 | - |
| GFWI → SMDEM → HCFWI (H4) | 0.071 | 0.027 | 2.648 | 0.008 | 0.017 | 0.122 | - |
| Moderating Effect 2 (H8a) | 0.017 | 0.008 | 2.102 | 0.036 | 0.005 | 0.035 | - |
Disclaimer/Publisher’s Note: The statements, opinions and data contained in all publications are solely those of the individual author(s) and contributor(s) and not of MDPI and/or the editor(s). MDPI and/or the editor(s) disclaim responsibility for any injury to people or property resulting from any ideas, methods, instructions or products referred to in the content. |
© 2024 by the authors. Licensee MDPI, Basel, Switzerland. This article is an open access article distributed under the terms and conditions of the Creative Commons Attribution (CC BY) license (https://creativecommons.org/licenses/by/4.0/).
Share and Cite
Chang, W.; Jiang, M.; Arshad, M.H. From Posts to Action: Leveraging Social Media to Inspire Food Waste Reduction in Hospitality for a Net Zero Future. Sustainability 2024, 16, 11296. https://doi.org/10.3390/su162411296
Chang W, Jiang M, Arshad MH. From Posts to Action: Leveraging Social Media to Inspire Food Waste Reduction in Hospitality for a Net Zero Future. Sustainability. 2024; 16(24):11296. https://doi.org/10.3390/su162411296
Chicago/Turabian StyleChang, Weifeng, Mingdi Jiang, and Muhammad Hassan Arshad. 2024. "From Posts to Action: Leveraging Social Media to Inspire Food Waste Reduction in Hospitality for a Net Zero Future" Sustainability 16, no. 24: 11296. https://doi.org/10.3390/su162411296
APA StyleChang, W., Jiang, M., & Arshad, M. H. (2024). From Posts to Action: Leveraging Social Media to Inspire Food Waste Reduction in Hospitality for a Net Zero Future. Sustainability, 16(24), 11296. https://doi.org/10.3390/su162411296
