Next Article in Journal
Environmental-, Social-, and Governance-Oriented Pension Funds for Young Contributors: A Win–Win Option
Previous Article in Journal
Blockchain-Driven Carbon Accountability in Supply Chains
 
 
Font Type:
Arial Georgia Verdana
Font Size:
Aa Aa Aa
Line Spacing:
Column Width:
Background:
Article

The Impact of Poor Waste Management on Public Health Initiatives in Shanty Towns in Tanzania

by
Felician Andrew Kitole
1,
Temitope O. Ojo
2,3,4,*,
Chijioke U. Emenike
4,
Nolwazi Z. Khumalo
5,
Khalid M. Elhindi
6 and
Hazem S. Kassem
7
1
Department of Economics, Mzumbe University, Morogoro P.O. Box 5, Tanzania
2
Department of Agricultural Economics, Obafemi Awolowo University, Ile-Ife 220103, Nigeria
3
Disaster Management Training and Education Centre for Africa, University of the Free State, Bloemfontein 9301, South Africa
4
Department of Plant, Food and Environmental Sciences, Faculty of Agriculture, Dalhousie University, Truro, NS B3H 4R2, Canada
5
Department of Agriculture, University of Zululand, P. Bag X1001, KwaDlangezwa 3886, South Africa
6
Department of Plant Production, College of Food and Agriculture Sciences, King Saud University, Riyadh 11451, Saudi Arabia
7
Department of Agricultural Extension and Rural Society, Faculty of Agriculture, Mansoura University, Mansoura 35516, Egypt
*
Author to whom correspondence should be addressed.
Sustainability 2024, 16(24), 10873; https://doi.org/10.3390/su162410873
Submission received: 30 October 2024 / Revised: 30 November 2024 / Accepted: 6 December 2024 / Published: 12 December 2024

Abstract

Poor waste management in shanty towns across developing countries has significantly impacted public health, contributing to widespread outbreaks of diseases such as cholera, malaria, and typhoid due to unsanitary living conditions and contaminated environments. Limited efforts by residents and governments to implement effective waste disposal practices exacerbate these health risks, perpetuating a cycle of poor sanitation, increased disease transmission, and environmental degradation. This study investigates the impact of poor waste management on public health in informal settlements and explores strategies to mitigate these risks through improved practices and collaborative efforts. The study employed a cross-sectional research design and collected data using semi-structured questionnaires to collect data from 217 households in Tandale, Manzese, and Tandika in the Dar es Salaam region. The findings confirm that inadequate waste collection services, lack of proper disposal sites, high costs of waste management, and poor public awareness are key contributors to the accumulation of waste and the prevalence of diseases. Hypothesis testing further reveals that inadequate waste collection services significantly impact public health challenges, while public health initiatives on waste management significantly improve health outcomes and reduce disease prevalence. The study’s recommendations include increasing the frequency of waste collection, fostering community-led waste management initiatives, enhancing public education on the health risks of poor waste disposal, and providing subsidized resources such as waste bins and bags. Additionally, strengthened collaboration between local governments, NGOs, and community members is essential for mobilizing resources and implementing sustainable waste management practices. These measures are vital to reducing public health risks and creating healthier living conditions in underserved communities.

1. Introduction

Poor waste management is a critical issue in urban environments worldwide, and its effects are particularly pronounced in shanty towns and informal settlements, where infrastructure is often inadequate and governance systems are weak [1,2,3]. In Tanzania, rapid urbanization has led to the proliferation of informal settlements, particularly in cities like Dar es Salaam, Mwanza, and Arusha, which has strained already limited municipal waste management services [4,5,6,7]. Waste collection in these areas is often irregular, leading to waste accumulation that negatively affects both the environment and public health [8,9].
Inadequate waste disposal systems, open dumps, and improper sewage management in shanty towns pose significant health risks [10,11]. Residents are exposed to a range of hazards, from contaminated drinking water to the spread of diseases such as cholera, malaria, and typhoid [12,13]. Solid waste left unmanaged leads to vector breeding sites, particularly for mosquitoes and rodents, increasing the risk of vector-borne diseases [14,15]. The lack of sanitation infrastructure exacerbates these risks, and the situation is further worsened by poor drainage systems that result in flooding, which spreads waste and contaminates water sources [16,17].
In Tanzania, about 70% of urban residents live in informal settlements, where waste management is generally neglected [18,19]. These areas are characterized by high population densities, unplanned housing, and limited access to basic services such as water and sanitation [20,21]. Municipal authorities often lack the capacity or resources to implement effective waste collection and management strategies in these areas [22,23]. As a result, residents often resort to burning waste or disposing of it in nearby rivers or vacant plots, leading to environmental degradation and significant health risks [24].
Public health initiatives in these settings are severely hampered by poor waste management [25]. Efforts to curb communicable diseases such as cholera, diarrhea, and malaria often fail because of persistent unsanitary conditions [14,26,27]. Although the Tanzanian government, non-government organizations (NGOs) and various international organizations have made efforts to improve waste management through policy reforms and public health campaigns, the challenges in informal settlements remain overwhelming [26,27]. In these areas, the lack of public awareness and community engagement further complicates waste management efforts, as many residents are unaware of the health risks associated with improper waste disposal [28,29].
Compounding the issue is the lack of effective policy implementation and weak coordination among stakeholders [30]. Although there are national policies in place, such as the National Environmental Policy (NEP) of 1997 and the Environmental Management Act (EMA) of 2004, they have not been fully enforced in informal settlements [27,30]. Corruption, poor governance, and resource constraints are key barriers to effective waste management in Tanzania [21,25]. Moreover, the informal nature of the economy in shanty towns makes it difficult to impose fees for waste collection, further hindering the development of sustainable waste management systems [13,19].
In recent years, informal settlements in Tanzania have faced persistent challenges related to waste management and public health, necessitating a deeper exploration of context-specific solutions. Poor waste management has been identified as a significant contributor to health risks, especially in densely populated areas where infrastructure is often inadequate [31,32,33]. While global research has highlighted the importance of community-based interventions in improving waste management outcomes, their role in mitigating public health risks in Tanzanian shanty towns remains underexplored [34,35].
Waste management challenges in informal settlements, such as those in Dar es Salaam, are compounded by socio-economic and structural barriers that limit effective waste disposal and exacerbate health risks [9,14,36]. Households often face difficulties in accessing waste collection services, contributing to the proliferation of open dumping and burning of waste, which pose direct threats to community health. Understanding these challenges at the household level is critical for designing effective interventions that address both waste management and public health concerns. Additionally, public health initiatives in these communities are further hindered by the lack of alignment between local and municipal efforts, as well as limited engagement of the affected communities themselves. While public health campaigns exist, their effectiveness in addressing waste-related health risks remains unclear, particularly in informal settlements where structural and resource challenges are prevalent [13,24]. This underscores the need to evaluate how current public health initiatives address waste management issues and their impact on mitigating health risks.
To improve conditions in these underserved communities, there is a need for strategies that not only focus on waste management but also integrate public health priorities. Community-based approaches have shown promise in similar contexts, but there is limited evidence on how they can be effectively implemented and scaled in Tanzania’s informal settlements [21,28]. Furthermore, identifying sustainable strategies to improve waste management infrastructure and community practices is essential to reducing public health risks in these densely populated areas.
Therefore, the current study focuses on examining the impact of poor waste management on public health in informal settlements, specifically in the context of shanty towns in Dar es Salaam, Tanzania. The key research objectives for the study include but are not limited to identifying the challenges households face in managing waste, assessing the effectiveness of current public health initiatives in addressing these issues, and exploring strategies to improve waste management while mitigating associated health risks. To further investigate these dynamics, two hypotheses were formulated:
Null Hypothesis (H0). 
Inadequate waste collection services in shanty towns have no significant impact on public health challenges, and
Null Hypothesis (H0). 
Public health initiatives on waste management do not lead to significant improvements in community health outcomes.
These components collectively contribute to understanding the broader implications of waste management on public health initiatives in these vulnerable communities.

Theoretical Foundation

This study is grounded on the Eco-Social Theory, complemented by elements of Systems Theory and the Health Belief Model (HBM). These theoretical frameworks provide a multidimensional lens to understand the interplay between waste management practices, public health, and the socio-economic and environmental realities of shanty towns.
The Eco-Social Theory emphasizes the interconnectedness of social, economic, and environmental determinants of health [37]. In the context of shanty towns, this theory helps explain how inadequate waste management—such as uncollected garbage, open dumping, and burning of waste—exacerbates public health risks. It acknowledges that environmental degradation interacts with socio-economic vulnerabilities, such as poverty, overcrowding, and limited infrastructure, to disproportionately affect marginalized communities. By framing waste management as a structural determinant of health, this theory highlights the need for systemic interventions to address environmental inequities and improve public health outcomes [38].
Building on this, Systems Theory provides a framework to examine the interconnectedness of waste management systems, public health initiatives, and community behaviors [39]. Waste management challenges in shanty towns are not isolated but are part of a broader system that includes inadequate infrastructure, inefficient municipal services, and limited community engagement. Systems Theory allows the study to explore how deficiencies in one area, such as waste collection, ripple through other systems, leading to health crises like outbreaks of waterborne and respiratory diseases [40]. This approach emphasizes the need for integrated and holistic solutions that address multiple facets of the problem simultaneously.
The Health Belief Model (HBM) adds a behavioral dimension by focusing on how individuals and communities perceive the risks associated with poor waste management and how these perceptions influence their engagement with public health initiatives [41]. In shanty towns, residents’ attitudes towards waste disposal and health interventions are shaped by factors such as perceived severity of health risks, perceived benefits of proper waste management, and perceived barriers to participation (e.g., cost or lack of access). This model guides the study in understanding how to design targeted health campaigns that promote behavioral change, encouraging residents to adopt safer waste disposal practices and actively participate in community health programs [42].
Together, these theories form a robust framework for analyzing the multifaceted impact of poor waste management on public health in Tanzanian shanty towns. The Eco-Social Theory provides the macro-level context [37], the Systems Theory examines the interdependencies within waste management and health systems [40], and the Health Belief Model addresses the micro-level factors influencing community engagement and behavioral change [41]. This integrated approach ensures a comprehensive understanding of the problem and informs the development of effective, context-specific interventions.

2. Methodology

This study employs a cross-sectional research design to collect data from the Tandale, Manzese, and Tandika wards in the Dar es Salaam region of Tanzania (see Figure 1). These areas were selected due to their dense populations, prevalent informal settlements, and significant waste management challenges, making them ideal for studying the impact of poor waste management on public health initiatives. The cross-sectional approach provides a snapshot of the current waste management practices and public health conditions in these communities, offering relevant insights at a single point in time.
Prior to the main data collection, both a mock survey and a pilot study were conducted. The mock survey was used to test the clarity and functionality of the survey instruments, ensuring that participants understood the questions well and that there were no technical issues in data collection. This helped refine the survey design and improve its effectiveness. The pilot study was then carried out to test the overall research methodology, including sampling techniques, data collection procedures, and the practicality of the research in the field. The mock interviews and pilot study allowed the research team to identify and address potential challenges before full-scale data collection, ensuring the reliability and validity of the final data.
A random sampling technique was applied to give every household in these wards an equal chance of being selected, eliminating selection bias and enhancing the generalizability of the findings. Using Yamane’s formula [42], the study determined a sample size of 217 households from three wards, ensuring sufficient representation to provide reliable data. Consider that,
n = N 1 + N ( e 2 )
where N is total population, and e represents the error margin of 5% (0.05), while the squared error margin ( e 2 ) quantifies the level of precision desired in the sampling process. Furthermore, the Yamane formula has several limitations, including the assumption of a simple random sampling method and not accounting for variations in population characteristics, which can lead to biased estimates if the population is heterogeneous. Additionally, it relies solely on the error margin ( e ) and does not consider other factors, such as response rates or non-sampling errors, limiting its applicability in complex sampling scenarios.
Data were collected through structured and open-ended questionnaires, combining both quantitative and qualitative methods. The structured portion gathered data on household demographics, waste management practices, and public health issues, using a Likert scale, specifically a five-point scale ranging from ‘strongly disagree’ (1) to ‘strongly agree’ (5), to quantify perceptions and behaviors related to waste disposal and its health impacts. This scale allows individuals to express the extent to which they agree or disagree with specific statements. The scale works such that ‘strongly disagree’ represents 1 and ‘strongly agree’ represents 5, with higher values indicating stronger agreement or more positive perceptions. As the responses move towards higher values, the results reflect a greater level of agreement or alignment with the given statement, providing insights into the participants’ attitudes and behaviors. The open-ended questions allowed respondents to elaborate on the challenges they face in waste management and public health, providing rich, detailed information that complemented the quantitative findings.
Ethical considerations were carefully addressed throughout the study. Approval for data collection was obtained from relevant authorities in the Dar es Salaam region after being granted permission by the President’s Office of Regional Administration and Local Government (PO-RALG). Participants were fully informed about the purpose of the study, their rights, and the voluntary nature of their involvement. Informed consent was obtained, and confidentiality was maintained by anonymizing personal information. Participants were assured they could withdraw from the study at any time without negative consequences. Data were securely stored to protect participant privacy, ensuring their dignity and rights were respected throughout the research process.

Relative Importance Index (RII)

In this study, the Relative Importance Index (RII) was employed to assess the extent to which poor waste management affects public health. The RII is a useful tool for quantifying and ranking the severity of various factors based on the perceptions of respondents. It was used to evaluate and rank the impact of poor waste management on public health, the challenges households face in managing waste, the effectiveness of current public health initiatives, and the strategies for improving waste management in densely populated communities.
The RII for each factor is calculated using the formula:
R I I = w A × N
where w is the sum of the weights assigned to each factor by respondents, A is the highest weight on the Likert scale (i.e., 5 points) and N is the total number of respondents (217). The RII value ranges from 0 to 1, and the closer the RII value is to 1, the higher the relative importance of the factor.
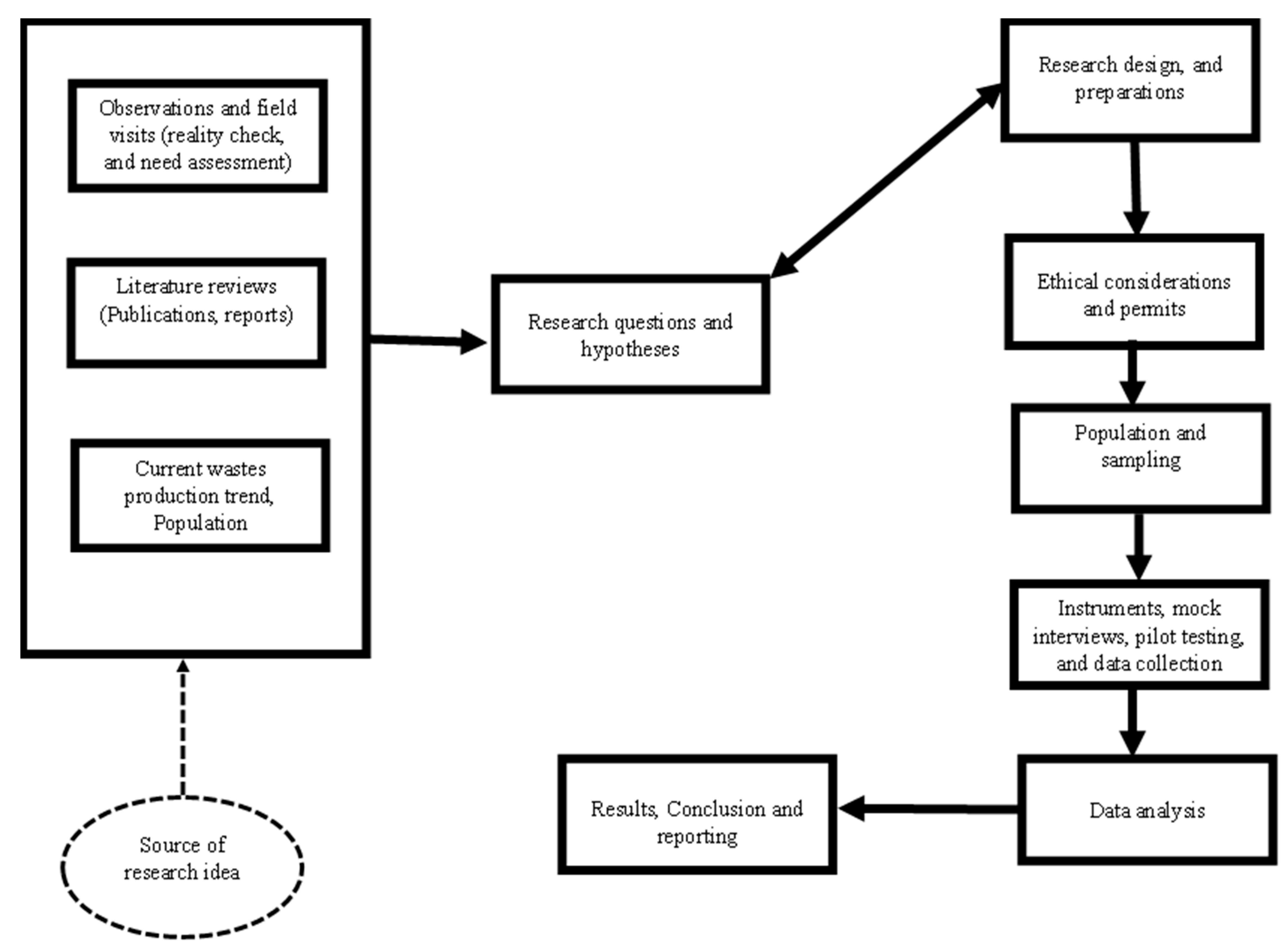
Moreover, the entire process of this study has been presented in Figure 2, where it begins with the generation of research ideas through observations, literature reviews, and assessments of waste production trends, leading to the formulation of research questions and hypotheses, followed by research design, ethical considerations, sampling, instrumentation and conduction of the mock and pilot testing before the full process of data collection, analysis, and concluding with the results and reporting.

3. Results

3.1. Description of Respondents’ Characteristics

The results in Table 1 present a demographic overview of the 217 respondents from the three wards of Tandale, Manzese, and Tandika in Dar es Salaam, focusing on variables such as sex, age, marital status, residency, education level, environmental group membership, household size, employment status, and access to waste collection services.
The data indicates that 57% of respondents are male and 43% are female, reflecting a relatively balanced gender distribution within the study sample. The age group of respondents is predominantly between 30 and 39 years (36%), followed by 40–49 years (28%), 18–29 years (21%), and those 50 years and above (15%). This distribution suggests that most respondents in the sample are in their prime working age, which may influence their household responsibilities and interaction with waste management services. In terms of marital status, 51% of respondents are married, 30% are single, 14% are divorced or separated, and 5% are widowed. The proportion of married respondents may indicate a prevalence of stable household structures within the study sample, which could influence waste generation and disposal behaviors.
Additionally, the residency distribution shows that respondents are nearly evenly spread across the three wards: Tandale (35%), Manzese (34%), and Tandika (31%), ensuring representativeness within the studied area. Regarding education levels, 38% of respondents have completed primary education, 32% have completed secondary education, 22% have post-secondary education, and 8% have no formal education. Also, the majority of respondents (84%) are not affiliated with environmental conservation groups. This indicates a potential gap in community engagement with environmental issues and highlights a lack of awareness or participation in initiatives focused on waste management. Such low membership suggests the need for targeted efforts to promote community involvement and awareness through environmental advocacy programs and local initiatives. Also, results show that household size reveals that 46% of households have 4–6 members, while 31% have 7 or more members, and 23% have 1–3 members, indicating that large households are common in these areas. Larger household sizes may increase waste generation, thereby exacerbating the challenges of waste management in the area.
In terms of employment status, 44% of respondents are self-employed, followed by 35% employed and 21% unemployed, indicating that a significant portion of the population relies on informal employment. This could influence their ability to pay for waste management services and their participation in formal waste disposal systems. Finally, access to waste collection services remains a major challenge, with 61% of respondents reporting no access to waste collection services, while only 39% have access. This suggests significant gaps in waste management infrastructure, which could contribute to poor sanitation and public health risks in these wards.

3.2. Cronbach’s Alpha Analysis

The results in Figure 2 reveal strong internal consistency across the three constructs analyzed, namely effects of poor waste management with an alpha of 0.89, challenges in waste management also with an alpha of 0.89, and strategies to improve waste management with an alpha of 0.88. These high Cronbach’s alpha values (Table 2) demonstrate that the survey items within each construct effectively measure the intended aspects of waste management and public health. Within the effects of poor waste management construct, the highest item-total correlations were observed for contamination of food and water supplies at 0.78 and increased cases of waterborne diseases at 0.77, emphasizing their significance. This underscores that waterborne diseases and food contamination are regarded as the most immediate and critical impacts of poor waste management.
Regarding the challenges in the waste management construct, the item’s inadequate waste collection services and lack of proper disposal sites show the strongest item-total correlations, with values of 0.76 and 0.75, respectively. These findings highlight the critical role of infrastructure deficiencies in sustaining waste management challenges. On the other hand, irregular collection schedules and poor infrastructure have slightly lower correlations of 0.705 and 0.712, respectively, but they still contribute significantly to the construct. These variations indicate that while all challenges are important, certain issues are perceived as more pressing or critical than others.
The strategies to improve waste management construct also demonstrate strong internal consistency. Items such as providing subsidized waste disposal bins and strengthening collaboration between governments and NGOs exhibit high item-total correlations of 0.8 and 0.81, reflecting their importance as perceived solutions to waste management challenges. Slightly lower alpha values for items like establishing proper waste disposal sites, with an alpha if deleted value of 0.84, suggest that strategies such as community-led programs and public education may play a more prominent role in shaping perceptions of effective waste management. Overall, the consistently high Cronbach’s alpha values across all constructs confirm the reliability of the survey instrument and validate its dimensions in capturing waste management issues and public health concerns in informal settlements.

3.3. Comparison of Survey Data and Independent Data for Representativeness

The results presented in Table 3 indicate no statistically significant differences between the survey data and the independent data across all variables examined. For demographic attributes such as sex, age, and education level, the p-values are consistently above the significance threshold of 0.05, with Chi-Square statistics indicating negligible differences. For instance, the sex distribution in the survey (57% male, 43% female) aligns closely with the census data (55% male, 45% female), as shown by a p-value of 0.6877. Similarly, the age group distributions and education levels in the survey closely match the independent data, with p-values ranging from 0.7388 to 0.8690, confirming representativeness in these categories.
Household size, access to waste collection, and membership in environmental groups also demonstrate strong alignment between survey and independent data. For example, the percentage of households with 4–6 members is 46% in the survey and 45% in the census data, with a p-value of 0.8252. Likewise, access to waste collection services shows minimal variation between survey data (39% Yes, 61% No) and regional socioeconomic profiles (38% Yes, 62% No), with a p-value of 0.8368. Across all variables, the lack of significant differences supports the conclusion that the survey is representative of the communities in Tandale, Manzese, and Tandika, strengthening the reliability of the study’s findings.

3.4. Current Waste Management Practices (n = 217)

The results in Figure 3 highlight the waste disposal practices of households in the surveyed shanty area, with 41.9% of respondents practicing open dumping in nearby areas. This involves discarding waste in vacant lots, roadsides, or drains, often due to the lack of formal waste disposal systems, but it leads to environmental pollution, blocked drainage, and health risks. Burning of waste, used by 35.9% of respondents, is a common alternative but emits harmful pollutants, contributing to air quality issues and respiratory health problems. Household composting, practiced by 12%, reflects some awareness of sustainable practices, though its limited use suggests barriers such as lack of knowledge or space. Other informal methods, like burying waste (6.5%), are used as a last resort but can contaminate soil and groundwater. The least common methods, communal bins and private waste collection services (1.8% each) indicate poor access to or affordability of formal waste management solutions.

3.5. Common Disease Prevalence Among Households in Informal Settlements

The results in Figure 4 present the distribution of common diseases among households in informal settlements in Tanzania, highlighting the health risks associated with poor waste management. Diarrheal diseases are the most prevalent, affecting 39% of households, indicating widespread exposure to contaminated water and inadequate sanitation. Malaria follows at 28%, largely driven by stagnant water from waste accumulation that serves as mosquito breeding grounds. Respiratory infections, accounting for 14%, are linked to air pollution caused by the burning of waste and poor air quality in densely populated areas. Typhoid affects 9% of households, reflecting the risks posed by unhygienic living conditions and the consumption of contaminated water or food. Skin infections, reported by 5%, often result from direct contact with waste or polluted water. Cholera, though less common at 3%, remains a significant concern due to its potential for outbreaks in areas with poor sanitation, while other diseases, including HIV and malnutrition, account for 2%.

3.6. Question 1: How Does Poor Waste Management in Informal Settlements Affect the Public Health of Residents?

The results in Table 4 provide a detailed analysis of how poor waste management is perceived to affect public health in the three surveyed wards, with responses measured using a 5-point Likert scale and the Relative Importance Index (RII) indicating the significance of each health impact. The results show that the highest-ranked issue is the increase in cases of waterborne diseases such as cholera and typhoid, with an RII of 0.84. A total of 58% of respondents strongly agree while an additional 28% agree that poor waste management is causing a surge in these diseases. This indicates that the contamination of water sources through improper waste disposal is a major concern in the area. Such diseases are often associated with open waste and inadequate sanitation, which lead to the contamination of drinking water and food.
These results align with the views of the participants in the in-depth interview, who argued that:
“The lack of waste management is affecting our children the most. Cases of diarrhea and other diseases are becoming too common, especially in the rainy season when waste is everywhere.”
(Participant A1, Tandale Ward)
Similarly, the contamination of food and water supplies also ranks highly, with an RII of 0.82. 60% of respondents strongly agree that food and water contamination is a significant problem due to poor waste management practices. This highlights the interconnected nature of waste mismanagement and the vulnerability of food and water systems to contamination, further compounding the risks of disease outbreaks in these communities.
In cementing these results, another participant in the in-depth interview argued that:
“We have seen an increase in waterborne diseases like cholera and typhoid because waste is not collected properly. The stagnant water mixes with waste, and during the rainy season, it contaminates our water sources.”
(Participant B1, Manzese Ward)
Mosquito-borne diseases such as malaria and dengue are also identified as critical public health risks, with an RII of 0.81. A substantial portion of respondents (51% strongly agree) that poor waste disposal creates stagnant water, which becomes breeding grounds for mosquitoes, thereby increasing the spread of these diseases. Additionally, respiratory issues, such as those caused by burning waste and air pollution, were also identified, though with a slightly lower RII of 0.79. Therefore, 48% of respondents strongly agree that air pollution from waste burning contributes to respiratory problems in these communities, while 35% agree. This result points to air quality deterioration as a direct consequence of inadequate waste management practices, particularly in densely populated informal settlements. Also, the perception that poor waste management increases child health risks, including diarrhea and malnutrition, is notable, with an RII of 0.81. This reflects the vulnerability of children in these communities to waste-related health issues, with 52% of respondents strongly agreeing with the statement.
Also, the limited access to clean environments was another major concern, with an RII of 0.81. More than half of the respondents (54% strongly agree) that restricted access to clean surroundings impacts overall well-being, signifying the broader public health implications of poor waste management on community life and daily health. These results collectively highlight that the residents perceive a significant relationship between poor waste management and the spread of diseases, contamination, and overall environmental degradation, reinforcing the urgent need for targeted interventions in waste management to protect public health.
The results in Table 5 indicate that the Friedman test reveals a statistically significant difference among the perceived effects of poor waste management on public health (χ2 = 78.061, df = 5, p = 0.0000). This confirms that not all health effects are viewed as equally impactful, and respondents ranked certain effects as more critical than others. This highlights the need to identify and prioritize the most severe health issues caused by poor waste management practices.
The pairwise Wilcoxon Signed-Rank Test results in Table 6 further clarify these differences. Increased cases of waterborne diseases (cholera, typhoid) show significant differences from most other effects (p < 0.01), underscoring its critical impact. Similarly, the spread of mosquito-borne diseases (malaria, dengue) and respiratory issues due to burning waste and air pollution are significantly different from nearly all other effects, emphasizing their severity. In contrast, contamination of food and water supplies and limited access to clean environments affecting overall well-being show no significant differences from certain other effects (p > 0.1), suggesting these are perceived as less immediate concerns. These findings underline the urgent need to address waterborne and mosquito-borne diseases and respiratory issues as top public health priorities associated with poor waste management.

3.7. Question 2: What Are the Challenges in Waste Management Faced by Households in Dar es Salaam?

The results in Table 7 highlight the main challenges households face in managing waste in the Tandale, Manzese, and Tandika wards. These challenges are evaluated using a 5-point Likert scale and summarized using the Relative Importance Index (RII) to quantify their significance. The most significant challenge identified is the inadequate waste collection services, with an RII of 0.84. Also, 55% of respondents strongly agree that the infrequent or insufficient waste collection in their communities is a major issue, while 32% agree. This indicates that waste accumulates due to inefficient municipal services, contributing to poor sanitation and exacerbating health risks.
Additionally, participants in the in-depth interview added that:
“The waste collection services are irregular. Sometimes, we wait for weeks, and the waste piles up, causing a lot of issues with sanitation and smell.”
(Participant C1, Tandika Ward)
The lack of proper disposal sites, leading to illegal dumping, also ranks highly as a challenge, with an RII of 0.83. Additionally, 53% of respondents strongly agree that illegal dumping occurs because there are no designated waste disposal sites nearby. The absence of these sites forces residents to resort to unsafe practices such as dumping waste in open spaces, contributing to environmental degradation and public health concerns, particularly during rainy seasons when waste can spread.
Another notable challenge is the high cost of waste collection services, which limits household participation, with an RII of 0.82. Nearly 50% of respondents strongly agree that the cost of waste collection services is a significant barrier, especially for low-income households. This challenge indicates that even when waste collection services are available, they may be unaffordable for many, leading to non-participation and the continuation of improper waste disposal practices. This was also argued during the interview as participants added that:
“The cost of paying for waste collection services is too high for many households here. Many families cannot afford to pay, so they end up dumping waste illegally.”
(Participant B2, Manzese Ward)
The challenge of limited community awareness of the health impacts of poor waste management has an RII of 0.80, indicating that 52% of respondents strongly agree that there is a lack of understanding about the consequences of improper waste disposal. This suggests that public education on waste management and its link to public health is insufficient, highlighting the need for awareness campaigns to improve community participation in better waste practices.
Poor infrastructure, particularly during rainy seasons, also emerged as a concern, with an RII of 0.79. In addition, 51% of respondents strongly agree that inadequate drainage and road systems contribute to waste accumulation when heavy rains occur. This challenge underscores the environmental vulnerability of these communities, as waste accumulates and creates breeding grounds for disease-carrying vectors. Lastly, irregular waste collection schedules, with an RII of 0.78, further exacerbate the problem. Also, 49% of respondents strongly agree that inconsistent waste collection results in waste pile-ups, leading to unsanitary conditions. This reflects the need for more reliable and consistent waste management services to prevent waste from accumulating in the community.
These results collectively highlight that the main challenges in waste management stem from insufficient infrastructure, inadequate services, and high costs, all of which contribute to poor public health outcomes in these communities. Addressing these challenges requires a combination of improved municipal services, infrastructure development, and community engagement.
The results in Table 8 indicate that the Friedman test shows a statistically significant difference among the rankings of the challenges (χ2 = 81.048, df = 5, p = 0.0004). This means that respondents perceived certain challenges as more critical or impactful than others, warranting further analysis to identify which specific challenges differ significantly.
The results in Table 9 show the pairwise comparisons of challenges using the Wilcoxon Signed-Rank Test, revealing significant differences between several challenges. Inadequate waste collection services in the community, lack of proper disposal sites leading to illegal dumping, and high cost of waste collection services limiting household participation are significantly different from all other challenges (p = 0.0000), indicating their critical importance. However, no significant differences were found between limited community awareness of the health impacts of poor waste management and poor infrastructure leading to waste accumulation during rainy seasons (p = 0.5722) or irregular collection schedules increasing waste pile-ups (p = 0.401), suggesting these challenges are perceived similarly. These results highlight the need to prioritize addressing waste collection services, disposal sites, and affordability to improve waste management in the community.
Results in Figure 5 show that inadequate waste collection services (mean rank = 4.72) and high cost of waste collection services (mean rank = 4.69) are the most critical challenges, with statistically significant differences compared to other challenges (p < 0.001). Additionally, poor infrastructure in rainy seasons (mean rank = 4.66) is also a significant concern (p < 0.001). In contrast, insufficient recycling facilities (mean rank = 4.18) and limited government support (mean rank = 4.26) are ranked lower and do not differ significantly (NS), indicating they are perceived as less pressing issues. These results highlight a prioritization of challenges related to waste collection services and cost as the most urgent for intervention.

3.8. Question 3: To What Extent Do Current Public Health Initiatives Address the Waste Management Issues in These Informal Settlements in Dar es Salaam?

The results in Figure 6 demonstrate that the current public health initiatives are perceived as effective in several key areas. For example, 75 respondents (34.6%) strongly agree, and 65 respondents (30.0%) agree that public health campaigns have improved awareness of waste management, totaling 140 respondents (64.6%) expressing positive responses. Similarly, 90 respondents (41.5%) strongly agree, and 80 respondents (36.9%) agree that health initiatives have reduced the prevalence of waste-related diseases, showing strong approval, with 170 respondents (78.4%) acknowledging their effectiveness. These findings emphasize the notable successes of these initiatives in raising awareness and mitigating health risks.
Moreover, one of the participants in the interview argued that:
“Public health campaigns and initiatives have significantly raised awareness about waste management and reduced waste-related diseases in our community. However, more consistent efforts are needed to ensure these impacts are sustained over time. The collaboration between health officials and the community has been helpful, but there is still a need for greater resources and long-term strategies. Addressing these gaps will ensure that the benefits of these initiatives reach everyone, especially the most vulnerable populations.”
(Participant D3, Tandale Ward)
Community engagement and targeted support also stand out as strengths. A total of 165 respondents (76%) believe that local health officials collaborate effectively with the community on waste management, with 85 respondents (39%) strongly agreeing and 80 respondents (37%) agreeing. Similarly, 169 respondents (78%) feel that public health programs effectively target the most vulnerable populations, with 92 respondents (42%) strongly agreeing and 77 respondents (36%) agreeing. These high approval rates suggest inclusivity and responsiveness to community needs, though a small percentage of respondents remain neutral or disagree, indicating areas for further engagement.
However, certain areas require improvement. For instance, while 151 respondents (69%) feel that public health initiatives address both short-term and long-term waste issues, 35 respondents (16%) remain neutral, and 31 respondents (14%) express disagreement (20 disagreeing and 11 strongly disagreeing). Additionally, while 150 respondents (69%) believe public health programs provide adequate resources for waste disposal, 35 respondents (16%) are neutral, and 32 respondents (15%) express disagreement (20 disagreeing and 12 strongly disagreeing). These results highlight the need for better resource allocation and more comprehensive planning to address both immediate and long-term waste management challenges. Moreover, one of the participants in the interview argued that:
“While public health initiatives have made progress, there are still significant gaps in addressing both immediate and long-term waste management issues. Many residents feel that the resources provided are insufficient to meet the growing challenges, and without better planning and support, the impact of these programs may be limited. More strategic investments and consistent efforts are crucial to ensure sustainable improvements.”
(Participant D4, Tandika Ward)

3.9. Question 4: What Strategies Can Be Implemented to Improve Waste Management and Reduce Public Health Risks in These Densely Populated, Underserved Communities?

The results from Table 10 outline key strategies proposed to improve waste management and reduce public health risks in the Tandale, Manzese, and Tandika wards. These strategies are ranked using a 5-point Likert scale, and the Relative Importance Index (RII) shows the perceived effectiveness of each strategy based on the responses from 217 participants.
The most highly rated strategy is to increase the frequency of waste collection services, with an RII of 0.86. More than 55% of respondents strongly agree, and 34% agree, making this the top-priority strategy for addressing waste management challenges. Only 6% of respondents remain neutral, and a negligible portion (5%) either disagree or strongly disagree. This highlights the urgent need for more regular waste collection in these communities, as infrequent collection leads to waste accumulation, which in turn results in unsanitary living conditions and a higher prevalence of waste-related diseases. Also, participants in interviews argued that:
“If waste collection services were more frequent, I believe our health would improve. Right now, the long waits between collections make it impossible to maintain a clean environment.”
(Participant A2, Manzese Ward)
The next most favored strategy is the development of community-led waste management programs, with an RII of 0.85. A majority of respondents (53% strongly agree and 38% agree) believe that empowering local communities to take an active role in waste management can be highly effective. Only a small number (9%) express disagreement or neutrality. This suggests that community-based interventions, such as waste recycling initiatives and local cleanup campaigns, could be effective in fostering a sense of ownership and responsibility among residents, leading to more sustainable waste management practices.
Another important strategy identified is to improve public education on the health impacts of poor waste disposal, with an RII of 0.84. 51% of respondents strongly agree, and 37% agree that increasing public awareness through educational campaigns and workshops could significantly improve waste disposal practices. Additionally, 8% remain neutral, while 4% disagree or strongly disagree. This indicates that many residents may not fully understand the health risks associated with improper waste management and that targeted education efforts could bridge this gap and promote healthier waste management behaviors. In cementing these results, the participants in the interview added that:
“We need better education on how to manage waste ourselves. If the community was more involved and had the right resources, like bins or disposal sites, things would improve.”
(Participant A3, Tandale Ward)
Providing subsidized waste disposal bins and bags to households is also a popular strategy, with an RII of 0.83. 48% strongly agree, and 41% agree that making waste disposal resources more affordable and accessible would encourage proper waste management at the household level. 7% of respondents are neutral on this issue, and a small portion (4%) disagree or strongly disagree, suggesting that some households may not view cost as the primary barrier to proper waste disposal, but a significant portion clearly sees it as an important factor.
The strategy of strengthening collaboration between local governments and NGOs is also highly supported, with an RII of 0.81. 46% of respondents strongly agree, and 39% agree that partnerships between local authorities and non-governmental organizations can improve waste management efforts by providing more resources, expertise, and oversight. 15% of respondents express neutrality or disagreement, suggesting that some believe more internal governmental action is needed.
Finally, establishing proper waste disposal sites closer to informal settlements also ranks highly, with an RII of 0.80. 50% strongly agree, and 34% agree, indicating that many respondents see the lack of convenient waste disposal sites as a major issue. 9% are neutral, and 7% disagree or strongly disagree, highlighting the potential resistance to using formal sites, possibly due to cultural or logistical reasons. This finding suggests that while proper waste disposal sites are needed, efforts to educate and encourage the community to use these sites are equally important.
The results in Table 11 show the findings of the Friedman test, which was used to assess whether there are significant differences in the rankings of the strategies under study. The Friedman chi-squared statistic of 127.14 with 5 degrees of freedom and a p-value of 0.0002 indicates that the differences in rankings among the strategies are statistically significant. This means that the strategies are not ranked equally by respondents, and at least one strategy is perceived as more effective or preferred compared to others. Further pairwise comparisons can be made using a post-hoc test like the Wilcoxon Signed-Rank test, which helps to identify which strategies differ significantly from each other.
The pairwise Wilcoxon Signed-Rank Test results in Table 12 reveal significant differences in the perceived effectiveness of the strategies. The strategy of increasing the frequency of waste collection services stands out as significantly more effective than all other strategies, with p-values below 0.05 for every comparison. Similarly, developing community-led waste management programs is also highly rated and significantly different from most other strategies, except for improving public education on the health impacts of poor waste disposal (p = 0.1957). These results highlight that increasing waste collection frequency and community-led programs are the most preferred approaches for addressing waste management issues in informal settlements.
In contrast, strategies such as providing subsidized waste disposal bins and bags and strengthening collaboration between local governments and NGOs show no significant differences from each other (p = 0.1741) or from establishing proper waste disposal sites closer to informal settlements (p = 0.1584). This suggests that these strategies are perceived as moderately effective but not as impactful as increasing waste collection frequency or implementing community-led programs. Overall, these findings emphasize a clear prioritization of strategies, with increasing waste collection frequency emerging as the most critical intervention.
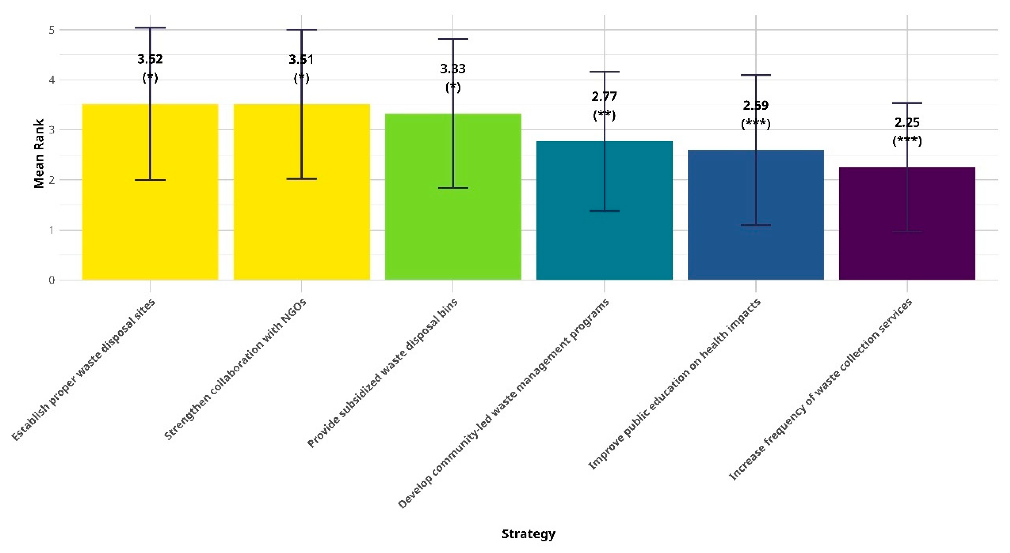
Results in Figure 7 emphasize that increasing the frequency of waste collection services has the lowest mean rank (2.25), indicating it is perceived as the most effective strategy, followed closely by improving public education on health impacts (2.59) and developing community-led waste management programs (2.77). Additionally, strategies such as providing subsidized waste disposal bins (3.83), Strengthening collaboration with NGOs (3.51), and establishing proper waste disposal sites (3.52) have higher mean ranks, suggesting they are considered less impactful. The significant differences across rankings highlight clear preferences for strategies prioritizing direct waste collection improvements and education initiatives.
After understanding the household perceptions on the impact of poor waste management on public health, the study establishes the need to examine whether inadequate waste management practices significantly contribute to the prevalence of public health challenges, such as waterborne diseases, respiratory issues, and overall environmental contamination. Additionally, the study evaluates whether targeted public health initiatives addressing waste management can lead to measurable improvements in health outcomes.
Furthermore, to guide this investigation, the following hypotheses are proposed:
Null Hypotheses (H0). 
Inadequate waste collection services in shanty towns have no significant impact on public health challenges.
The results in Table 13 indicate that the null hypothesis (H0: Inadequate waste collection services in shanty towns have no significant impact on public health challenges) is rejected. The mean of public health challenges (3.245) is significantly higher than the mean of waste collection services (2.812), with a mean difference of 0.4335. The t-statistic is 27.812, and the p-value (Pr(|T| > |t|) = 0.0000) is well below the standard significance level of 0.05, indicating a highly significant result. The 95% confidence interval for the difference does not include zero, further supporting the conclusion that inadequate waste collection services have a significant impact on public health challenges in shanty towns. These findings underscore the critical link between waste collection inadequacies and adverse public health outcomes.
Null Hypotheses (H0). 
Public health initiatives on waste management do not lead to significant improvements in community health outcomes.
The results in Table 14 provide a statistical test of the hypothesis that public health initiatives on waste management do not lead to significant improvements in community health outcomes (H0). The mean score for public health challenges before the initiatives was 2.450, with a standard error of 0.020, while the mean for waste collection services after the initiatives was 3.300, with a standard error of 0.018. The combined mean score is 2.875, with a standard error of 0.014. The difference in means is 0.850, and the 95% confidence interval for the difference is [0.236, 1.081], which does not include zero, indicating a statistically significant difference.
The t-test statistic is 32.693, with 215 degrees of freedom, and the p-value for the two-tailed test (Pr(|T| > |t|) = 0.0000) is highly significant, well below the conventional significance threshold of 0.05. This allows us to reject the null hypothesis (H0) and conclude that the difference between the means is statistically significant. The one-tailed tests further support this conclusion, with Pr(T > t) = 0.0000, indicating that public health initiatives on waste management have significantly improved community health outcomes.

4. Discussion

The findings of this study underscore the significant impact of poor waste management on public health in densely populated informal settlements. The discussion centers around the major health risks posed by ineffective waste management systems, the challenges communities face in handling waste, and the public health initiatives aimed at mitigating these risks. Additionally, strategies to improve waste management and reduce health hazards are explored, highlighting the critical need for multi-stakeholder collaboration, improved infrastructure, and community involvement.
One of the most prominent issues highlighted by the study is the increased prevalence of waterborne and vector-borne diseases such as cholera, typhoid, malaria, and dengue in areas with poor waste management. These findings align with previous studies that indicate a strong correlation between inadequate sanitation, improper waste disposal, and the spread of communicable diseases in informal settlements [5,12]. The community’s perception of increased water contamination and its link to health problems demonstrates the need for immediate intervention, as evidenced by the high Relative Importance Index (RII) scores for waterborne diseases and food contamination. These issues are exacerbated by the lack of proper infrastructure to support effective waste disposal, a problem that has been consistently noted in developing countries with rapid urbanization but inadequate public services [9,13].
The challenges faced by households in managing waste are multifaceted and reflect systemic, infrastructural and socio-economic constraints. The study highlights the inadequate waste collection services, the high cost of waste disposal, and the lack of proper disposal sites as key barriers to effective waste management. These findings are consistent with studies that have identified the urban poor’s limited access to formal waste disposal services as a critical issue [17,31]. The lack of affordable services pushes households to resort to unsafe practices such as illegal dumping, further exacerbating environmental contamination and the spread of diseases. Additionally, the high cost of waste collection services restricts the participation of low-income households in formal waste management systems, reinforcing social inequalities in access to clean environments [14,24].
One of the study’s key insights is the limited awareness of the health impacts of poor waste management among residents, which underscores the need for more robust public health education. This lack of awareness has been cited in numerous studies as a major barrier to improving waste management practices in low-income communities [6,42]. Without a clear understanding of how poor waste management directly affects their health, communities may be less motivated to adopt healthier waste disposal practices, thus perpetuating unsanitary conditions. Moreover, the perception of ineffective health initiatives, particularly in terms of resource provision and sustained long-term strategies, highlights the disconnect between public health campaigns and the actual needs of these communities [43].
The study also highlights the collaborative role of local health officials and NGOs in improving waste management practices. However, the results suggest that despite some progress in community engagement, many residents feel that current efforts are insufficient to address both short-term and long-term waste management needs. This aligns with studies that call for stronger multi-stakeholder partnerships between government authorities, local organizations, and community members to ensure a more integrated approach to waste management [9,30,35]. Improving collaboration and ensuring that the most vulnerable populations are effectively targeted by public health programs will require sustained commitment from all stakeholders.
In terms of actionable strategies, the study’s results support several key interventions that could improve waste management and reduce public health risks. Increasing the frequency of waste collection services is seen as the most critical action, reflecting a common issue in informal settlements where infrequent waste collection leads to unsanitary conditions and the proliferation of waste-related diseases [28,30]. Additionally, the development of community-led waste management programs is recognized as an effective way to promote local ownership and responsibility in managing waste. This approach has been shown to be successful in other contexts where local communities have organized collective waste management efforts with the support of NGOs and local governments [26,27].
Public education campaigns are also highlighted as essential for improving awareness of the health risks associated with poor waste management. Previous research has shown that targeted educational interventions can lead to significant improvements in waste disposal behaviors and, consequently, public health outcomes [27,44]. However, the success of these campaigns will depend on their ability to reach all segments of the community, particularly the most marginalized populations. Finally, the provision of subsidized waste disposal bins and bags and the establishment of proper waste disposal sites closer to informal settlements are seen as practical solutions to overcome financial and logistical barriers [45,46,47,48,49]. Ensuring that households have the necessary resources to manage waste properly will reduce reliance on unsafe disposal methods, while the proximity of disposal sites will encourage more residents to use formal waste services [20,22,44].
On the other hand, findings highlight the significant impact of inadequate waste collection services on public health challenges and the effectiveness of public health initiatives in improving community health outcomes. The relationship between poor waste collection and public health is well-established, with prior studies indicating that uncollected waste exacerbates the spread of waterborne diseases, increases mosquito-borne illnesses, and contributes to respiratory issues caused by waste burning [9,14]. These findings align with the eco-social perspective, which emphasizes the interconnectedness of environmental and social determinants of health, particularly in marginalized communities such as shanty towns [37]. In such contexts, inadequate waste collection services create a cascade of negative health effects, amplifying the burden of diseases in already vulnerable populations. The statistically significant difference in public health outcomes between areas with and without effective waste collection underscores the critical need to address these service gaps.
Additionally, the results demonstrate the transformative potential of public health initiatives in mitigating the adverse effects of poor waste management. Initiatives that promote waste collection and management not only improve sanitation but also enhance community health by addressing the root causes of disease [38]. The Health Belief Model further supports these findings, suggesting that interventions designed to raise awareness about the health risks of inadequate waste management and promote behavior change can significantly improve health outcomes [43]. The observed improvement in community health outcomes following targeted public health initiatives reflects the importance of integrating health promotion strategies with systemic waste management solutions. These findings reinforce calls for increased investment in waste management infrastructure and public health programs to create healthier, more sustainable communities.
Therefore, this study emphasizes the urgent need for coordinated, multi-level interventions to address the complex waste management challenges in informal settlements. By combining infrastructure improvements, public education, and community involvement, public health risks associated with poor waste management can be significantly mitigated. The study’s findings reinforce the importance of addressing socio-economic disparities and involving local communities in the design and implementation of waste management solutions, ensuring that interventions are both sustainable and equitable.

5. Conclusions

This study highlights the critical challenges posed by poor waste management on public health in informal settlements such as Tandale, Manzese, and Tandika in Dar es Salaam. Inadequate waste disposal practices, irregular waste collection services, lack of proper disposal sites, and limited access to affordable waste management solutions contribute significantly to the prevalence of diseases such as cholera, typhoid, and malaria, which are common in densely populated areas with poor sanitation. While public health campaigns have had some success in raising awareness, they have not fully addressed the gaps in knowledge and resources needed to tackle the long-term health impacts of poor waste management.
These findings strongly affirm the theoretical underpinnings of the study, particularly the Eco-Social Theory, Systems Theory, and the Health Belief Model. The Eco-Social Theory emphasizes how structural and environmental factors disproportionately affect vulnerable populations, as seen in the health disparities in informal settlements caused by inadequate waste management infrastructure. The Systems Theory highlights the interconnectedness of waste management practices, health systems, and community behavior, demonstrating how deficiencies in one area can have cascading effects on public health. Additionally, the Health Belief Model is supported by the findings that public awareness and education are critical in motivating behavior change and encouraging better waste disposal practices. Together, these results underscore the validity of the theoretical framework in explaining and addressing the complexities of waste management and public health in underserved communities.
On the other hand, to address these challenges, increasing the frequency of waste collection services is essential to prevent waste accumulation and reduce health risks associated with unsanitary conditions. Regular waste collection minimizes issues related to waste pile-ups, particularly during rainy periods when improper disposal becomes a critical source of contamination. Promoting community-led waste management programs is also vital, as these initiatives foster local ownership and responsibility for waste disposal, empower residents to adopt better practices, and provide platforms for ongoing public health education.
Targeted public education campaigns remain a key strategy for raising awareness about the health risks associated with poor waste management. These campaigns should focus on educating residents about the direct connection between waste management and public health, encouraging behavior change, and promoting active participation in waste management systems. To address financial barriers, subsidized waste disposal resources such as bins and waste bags should be provided to alleviate household costs. Strengthened collaboration between local governments, NGOs, and international organizations is essential to mobilize resources, ensure effective implementation, and foster sustainable solutions. Such measures can significantly improve waste management practices and create healthier living conditions for vulnerable populations.
Finally, this study concludes that poor waste management practices, including inadequate waste collection services, have a significant impact on public health challenges. Conversely, the implementation of public health initiatives on waste management has significant effects on improving community health outcomes, including lowering disease prevalence. However, this study is limited by its relatively small sample size and cross-sectional design, which hinders generalizability and causality assessment. Future research should employ rigorous econometric analyses, such as instrumental variable approaches or longitudinal models, to estimate the causal impacts of waste management interventions. Long-term studies are also needed to capture the sustainability, behavioral changes, and evolving public health impacts of these interventions. Addressing these gaps will provide deeper insights and support more effective, scalable solutions to waste management and public health challenges.

Author Contributions

Conceptualization, F.A.K. and T.O.O.; Formal analysis, C.U.E.; Funding acquisition, K.M.E.; Investigation, F.A.K. and N.Z.K.; Methodology, F.A.K., C.U.E., and T.O.O.; Project administration, N.Z.K. and F.A.K.; Software, H.S.K.; Supervision, K.M.E. and H.S.K.; Validation, T.O.O. and C.U.E.; Visualization, N.Z.K., F.A.K. and H.S.K.; Writing—original draft, F.A.K. and T.O.O.; Writing—review and editing, F.A.K., C.U.E., N.Z.K., and K.M.E. All authors have read and agreed to the published version of the manuscript.

Funding

This research was supported by The Researchers Supporting Project number (RSPD2024R952), King Saud University, Riyadh, Saudi Arabia.

Institutional Review Board Statement

The study was performed in line with the principles of the Declaration of Helsinki. Ethical approval for this study was granted by the President’s Office of Regional Administration and Local Government (PO-RALG). The authors declare that all methods were carried out in accordance with relevant guidelines and regulations.

Informed Consent Statement

Authors declare that written informed consent was obtained from all participants.

Data Availability Statement

Data and material used will be available upon reasonable request from the corresponding author.

Conflicts of Interest

The authors have no conflicts of interest to declare.

References

  1. United Nation Environment Program (UNEP). Global Waste Management Outlook 2024. Available online: https://www.unep.org/resources/global-waste-management-outlook-2024 (accessed on 16 September 2024).
  2. UN-Habitat. The State of African Cities 2018: Urbanization and Sustainable Development in Africa. United Nations Human Settlements Programme. Available online: https://unhabitat.org/sites/default/files/download-manager-files/The%20State%20of%20African%20Cities.pdf (accessed on 14 August 2024).
  3. Folarin, O.S. Achieving sustainable solid waste management in Sub-Saharan Africa: The option of valorisation and circular economy model. In Waste Management, Processing and Valorisation; Springer: Singapore, 2022; pp. 285–300. [Google Scholar]
  4. Shayo, G.M.; Elimbinzi, E.; Shao, G.N.; Fabian, C. Severity of waterborne diseases in developing countries and the effectiveness of ceramic filters for improving water quality. Bull. Natl. Res. Cent. 2023, 47, 113. [Google Scholar] [CrossRef]
  5. Kombe, W. Tanzania’s urbanization and the growth of informal settlements: Challenges and policy interventions. J. Afr. Cities 2016, 25, 301–315. [Google Scholar]
  6. Kibassa, D. Challenges in waste management in Dar es Salaam, Tanzania. Afr. J. Waste Manag. 2018, 34, 189–201. [Google Scholar]
  7. Nyambura, G. Environmental health risks in Tanzania’s urban areas. J. Environ. Sci. 2021, 18, 65–79. [Google Scholar]
  8. Biswas, A.; Singh, S.G. Tanzania: An Assessment of the Solid-Waste-Management Ecosystem; Centre for Science and Environment: New Delhi, India, 2021. [Google Scholar]
  9. Mato, R.; Kaseva, M. Waste management challenges in Tanzania’s informal settlements. Waste Manag. J. 2019, 44, 312–323. [Google Scholar]
  10. Addo, H.O.; Dun-Dery, E.J.; Afoakwa, E.; Elizabeth, A.; Ellen, A.; Rebecca, M. Correlates of domestic waste management and related health outcomes in Sunyani, Ghana: A protocol towards enhancing policy. BMC Public Health 2017, 17, 615. [Google Scholar] [CrossRef]
  11. Deeney, M.; Green, R.; Yan, X.; Dooley, C.; Yates, J.; Rolker, H.B.; Kadiyala, S. Human health effects of recycling and reusing plastic packaging in the food system: A systematic review and meta-analysis of life cycle assessments. medRxiv 2022. [Google Scholar] [CrossRef]
  12. Ali, M.; Snel, M. Waste management practices in Africa. In Urban Environmental Management; Langevin, P., Ed.; Routledge: Abingdon, UK, 2017; pp. 67–92. [Google Scholar]
  13. Birhanu, A.; Berhe, G.; Taye, M. Waste management in urban settlements: A case study of Ethiopia. J. Environ. Health 2018, 67, 233–245. [Google Scholar]
  14. Ferronato, N.; Torretta, V. Waste mismanagement in developing countries: A review. Waste Manag. 2019, 95, 487–495. [Google Scholar]
  15. Kiyasudeen, S.K.; Ibrahim, M.H.; Quaik, S.; Ahmed Ismail, S.; Ibrahim, M.H.; Quaik, S.; Ismail, S.A. Organic waste management practices and their impact on human health. In Prospects of Organic Waste Management and the Significance of Earthworms; Springer: Cham, Switzerland, 2016; pp. 245–252. [Google Scholar]
  16. Kagashe, G.; Kamuhabwa, A. Sanitation and waste management challenges in Tanzania’s informal settlements. J. Public Health Dev. Ctries. 2021, 11, 156–168. [Google Scholar]
  17. Jacob, J.; Taylor, M. Flood risks and waste management in shanty towns: A focus on Tanzania. J. Environ. Manag. 2020, 15, 457–469. [Google Scholar]
  18. Kombe, W.J.; Kreibich, V. Governance and waste management in urban settlements in Tanzania. Environ. Urban. 2006, 18, 23–39. [Google Scholar]
  19. Msangi, S. Urban waste management practices in Tanzania: Challenges and opportunities. Environ. Res. Lett. 2017, 12, 450–463. [Google Scholar]
  20. Mwakyusa, B. Challenges in public health interventions in informal settlements in Tanzania. Public Health Afr. 2020, 9, 174–187. [Google Scholar]
  21. Patel, S.; Balara, M.; Mavhura, E. The environmental and public health implications of solid waste disposal in Zimbabwe’s shanty towns. Environ. Health Insights 2020, 14, 1–9. [Google Scholar]
  22. Muzzini, E.; Lindeboom, W. Tanzania Urbanization Review: Managing Rapid Urban Growth; World Bank Group: Washington, DC, USA, 2019. [Google Scholar]
  23. Rugaiah, P. Solid waste management challenges in Tanzanian municipalities: A case study of Mwanza City. Int. J. Waste Manag. 2021, 42, 102–115. [Google Scholar]
  24. Kassenga, G. Environmental health risks in Tanzania: A review of waste management challenges. J. Environ. Res. 2018, 18, 215–230. [Google Scholar]
  25. Kassim, S.M.; Ali, A. Public health and waste management: A review of Tanzania’s informal settlements. J. Public Health Policy 2020, 29, 102–113. [Google Scholar]
  26. Mbuligwe, S. Tanzanian environmental policies and their implementation challenges. Int. J. Environ. Policy 2016, 15, 423–441. [Google Scholar]
  27. Mabula, S.; Ndyetabura, J. Waste management and public health challenges in Tanzanian shanty towns. Afr. J. Public Health 2018, 10, 212–225. [Google Scholar]
  28. Lwasa, S.; Mbula, E.; Kimani, J. Challenges in urban waste management in East Africa. Afr. J. Environ. Health 2014, 56, 98–110. [Google Scholar]
  29. Ahmed, S.A.; Ali, M. Partnerships for solid waste management in developing countries: Linking theories to realities. Habitat Int. 2004, 28, 467–479. [Google Scholar] [CrossRef]
  30. Magutu, J.; Muli, J. Policy gaps in waste management in African cities: A focus on Kenya. Afr. J. Environ. Policy 2021, 11, 180–192. [Google Scholar]
  31. Kusumaningrum, D.; Widiastuti, R.; Purwanto, A. Sustainable waste management in informal settlements: Lessons from Indonesia. J. Urban Plan. 2017, 43, 145–161. [Google Scholar]
  32. Kaza, S.; Yao, L.; Bhada-Tata, P.; Van Woerden, F. What a Waste 2.0: A Global Snapshot of Solid Waste Management to 2050; World Bank Publications: Washington, DC, USA, 2018. [Google Scholar]
  33. Harvey, P.; Birkett, H. Sanitation in slums: Lessons from Tanzania. Environ. Health Perspect. 2014, 112, 123–135. [Google Scholar]
  34. Musa, M.; Anderson, L. Municipal waste management in Dar es Salaam: Challenges and prospects. Waste Resour. Manag. 2020, 36, 172–185. [Google Scholar]
  35. Bolaane, B.; Ali, M. Solid waste management in informal settlements: A comparative study of Botswana and South Africa. Waste Manag. Res. 2017, 35, 672–682. [Google Scholar]
  36. Mudzengerere, F.; Chigwenya, A. Waste management in urban settlements: A comparative study of Zimbabwe and South Africa. J. Environ. Health 2012, 22, 121–133. [Google Scholar]
  37. Krieger, N. Theories for social epidemiology in the 21st century: An ecosocial perspective. Int. J. Epidemiol. 2001, 30, 668–677. [Google Scholar] [CrossRef]
  38. Solar, O.; Irwin, A. A Conceptual Framework for Action on the Social Determinants of Health; World Health Organization: Geneva, Switzerland, 2010; Available online: https://www.who.int/publications/i/item/9789241500852 (accessed on 23 September 2024).
  39. Von Bertalanffy, L. General System Theory: Foundations, Development, Applications; George Braziller: New York, NY, USA, 1968. [Google Scholar]
  40. Meadows, D.H. Thinking in Systems: A Primer; Chelsea Green Publishing: White River Junction, VT, USA, 2008. [Google Scholar]
  41. Rosenstock, I.M. Historical origins of the Health Belief Model. Health Educ. Monogr. 1974, 2, 328–335. [Google Scholar] [CrossRef]
  42. Yamane, T. Statistics: An Introductory Analysis, 2nd ed; Harper and Row: New York, NY, USA, 1967. [Google Scholar]
  43. Glanz, K.; Rimer, B.K.; Viswanath, K. Health Behavior and Health Education: Theory, Research, and Practice, 4th ed.; Jossey-Bass: Hoboken, NJ, USA, 2008. [Google Scholar]
  44. Fadhullah, W.; Imran, N.I.N.; Ismail, S.N.S.; Jaafar, M.H.; Abdullah, H. Household solid waste management practices and perceptions among residents in the East Coast of Malaysia. BMC Public Health 2022, 22, 1. [Google Scholar] [CrossRef] [PubMed]
  45. Schlosberg, D. Defining Environmental Justice: Theories, Movements, and Nature; Oxford University Press: Oxford, UK, 2007. [Google Scholar]
  46. Kessy, F.; Urassa, M. Informal settlements and urbanization in Tanzania: Policy responses and gaps. Urban Stud. J. 2020, 30, 212–234. [Google Scholar]
  47. Mwale, M.; Chanza, N. Waste and public health in Southern African cities. Int. J. Urban Health 2021, 9, 145–161. [Google Scholar]
  48. Oji, C.; Jacobs, S. Sustainable waste management in Tanzania’s informal settlements: A community-based approach. J. Environ. Plan. 2022, 47, 111–130. [Google Scholar]
  49. Shafer, M. Global crop waste burning–micro-biochar; how a small community development organization learned experientially to address a huge problem one tiny field at a time. Sustain. Earth 2020, 3, 18. [Google Scholar] [CrossRef]
Figure 1. Study area. Source: Author’s design (2024).
Figure 1. Study area. Source: Author’s design (2024).
Sustainability 16 10873 g001
Figure 2. Schematic diagram of the research methodology.
Figure 2. Schematic diagram of the research methodology.
Sustainability 16 10873 g002
Figure 3. Current waste management practices among households (n = 217).
Figure 3. Current waste management practices among households (n = 217).
Sustainability 16 10873 g003
Figure 4. Common diseases across households in informal settlements in Dar es Salaam (n = 217).
Figure 4. Common diseases across households in informal settlements in Dar es Salaam (n = 217).
Sustainability 16 10873 g004
Figure 5. Statistical analysis of waste management challenges. ***, and * represent significant levels at 1% and 10%, respectively. NS means Not Significant.
Figure 5. Statistical analysis of waste management challenges. ***, and * represent significant levels at 1% and 10%, respectively. NS means Not Significant.
Sustainability 16 10873 g005
Figure 6. Effectiveness of Current Public Health Initiatives in Addressing Waste Management Issues.
Figure 6. Effectiveness of Current Public Health Initiatives in Addressing Waste Management Issues.
Sustainability 16 10873 g006
Figure 7. Statistical analysis of waste management strategies. ***, ** and * represent significant levels at 1%, 5% and 10%, respectively.
Figure 7. Statistical analysis of waste management strategies. ***, ** and * represent significant levels at 1%, 5% and 10%, respectively.
Sustainability 16 10873 g007
Table 1. Description of Respondents’ Characteristics (n = 217).
Table 1. Description of Respondents’ Characteristics (n = 217).
VariableCategoryFrequencyPercentage
SexMale12357%
Female9443%
Age Group18–29 years4521%
30–39 years7936%
40–49 years6028%
50 years and above3315%
Marital StatusSingle6730%
Married11051%
Divorced/Separated3014%
Widowed105%
Residency across WardsTandale7535%
Manzese7334%
Tandika6931%
Education levelNo formal education188%
Primary education8238%
Secondary education7032%
Post-secondary education4722%
Membership in Environmental Groups (affiliation with organizations or groups focused on environmental advocacy, awareness, or activities)Yes3516%
No18284%
Household Size1–3 members5023%
4–6 members10046%
7 or more members6731%
Employment StatusEmployed7735%
Self-employed9544%
Unemployed4521%
Access to Waste Collection ServicesYes8539%
No13261%
Table 2. Cronbach’s alpha analysis results.
Table 2. Cronbach’s alpha analysis results.
ConstructAttributesMean if Item DeletedVariance If Item DeletedItem–Total CorrelationAlpha If Item Deleted
Effects of Poor Waste Management Alpha = 0.89Increased cases of waterborne diseases (cholera, typhoid)4.120.540.770.85
Spread of mosquito-borne diseases (malaria, dengue)4.10.580.740.84
Respiratory issues due to burning waste and air pollution4.080.60.740.85
Increased child health risks (diarrhea)4.110.560.750.83
Contamination of food and water supplies4.140.520.780.83
Limited access to clean environments4.130.530.770.83
Challenges in Waste Management Alpha = 0.89Inadequate waste collection services3.870.520.760.83
Lack of proper disposal sites3.880.540.750.83
High cost of waste collection services3.890.560.740.84
Limited community awareness3.920.60.720.85
Poor infrastructure3.950.620.710.86
Irregular collection schedules3.980.640.700.86
Strategies to Improve Waste Management Alpha = 0.88Increase frequency of waste collection services4.140.490.770.82
Develop community-led waste management programs4.120.510.760.82
Improve public education on the health impacts4.150.480.780.82
Provide subsidized waste disposal bins4.180.450.800.81
Strengthen collaboration between governments and NGOs4.20.430.810.80
Establish proper waste disposal sites4.220.420.810.84
Table 3. Comparison of survey data and independent data for representativeness.
Table 3. Comparison of survey data and independent data for representativeness.
VariableAttributeSurvey Data (%)Independent Data (%)Source of Independent DataChi-Square Statisticp-Value
SexMale5755National Census, 20220.16160.6877
Female43450.16160.6877
Age18–292122National Census, 20220.05830.8092
30–3936350.04400.8339
40–4928270.05070.8218
50+15160.07440.785
Education levelNo formal education89National Census, 20220.11110.7388
Primary education38370.02700.869
Secondary education32330.03030.8614
Post-secondary education22210.04880.8252
Household Size (members)1–32324National Census, 20220.04170.8385
4–646450.04880.8252
7+31310.00001.0000
Access to Waste CollectionYes3938Regional Socioeconomic Profile, 20210.04240.8368
No61620.04240.8368
Membership in Environmental GroupsYes1615Regional Socioeconomic Profile, 20210.05880.8079
No84850.05880.8079
Table 4. Effects of poor waste management on public health of residents.
Table 4. Effects of poor waste management on public health of residents.
StatementStrongly Agree (5)Agree (4)Neutral (3)Disagree (2)Strongly Disagree (1)RII
Increased cases of waterborne diseases (cholera, typhoid)125 (58%)60 (28%)18 (7%)8 (4%)6 (3%)0.84
Spread of mosquito-borne diseases (malaria, dengue)110 (51%)65 (30%)22 (10%)15 (7%)5 (2%)0.81
Respiratory issues due to burning waste and air pollution105 (48%)75 (35%)15 (7%)12 (6%)10 (4%)0.79
Increased child health risks (diarrhea)112 (52%)67 (32%)18 (8%)10 (4%)10 (4%)0.81
Contamination of food and water supplies128 (60%)51 (24%)18 (8%)10 (4%)10 (4%)0.82
Limited access to clean environments affecting overall well-being117 (54%)58 (27%)21 (10%)11 (5%)10 (4%)0.81
Table 5. Friedman Test Results.
Table 5. Friedman Test Results.
StatisticValue
Friedman chi-squared78.061
Degrees of Freedom5
p-value0.0000
Table 6. Pairwise Wilcoxon Signed-Rank Test Results (p-values).
Table 6. Pairwise Wilcoxon Signed-Rank Test Results (p-values).
EffectsEffect 1Effect 2Effect 3Effect 4Effect 5Effect 6
Increased cases of waterborne diseases (cholera, typhoid)NA0.00010.52280.00000.00000.0000
Spread of mosquito-borne diseases (malaria, dengue)NANA0.69350.00000.00000.0000
Respiratory issues due to burning waste and air pollutionNANANA0.00000.00000.0000
Increased child health risks (diarrhea)NANANANA0.60220.0000
Contamination of food and water suppliesNANANANANA0.5173
Limited access to clean environments affecting overall well-beingNANANANANANA
Table 7. Challenges in waste management faced by households.
Table 7. Challenges in waste management faced by households.
StatementStrongly Agree (5)Agree (4)Neutral (3)Disagree (2)Strongly Disagree (1)RII
Inadequate waste collection services in the community120 (55%)70 (32%)15 (7%)8 (3%)4 (2%)0.84
Lack of proper disposal sites leading to illegal dumping115 (53%)75 (35%)10 (4%)12 (6%)5 (2%)0.83
High cost of waste collection services limiting household participation108 (50%)85 (38%)12 (6%)8 (3%)4 (2%)0.82
Limited community awareness on the health impacts of poor waste management112 (52%)65 (30%)18 (8%)14 (6%)8 (3%)0.80
Poor infrastructure leading to waste accumulation during rainy seasons110 (51%)60 (27%)25 (12%)10 (4%)12 (6%)0.79
Irregular collection schedules increasing waste pile-ups107 (49%)67 (31%)22 (10%)15 (7%)6 (2%)0.78
Table 8. Friedman Test Results on the statistical significance of challenges faced by households in waste management.
Table 8. Friedman Test Results on the statistical significance of challenges faced by households in waste management.
StatisticValue
Friedman chi-squared81.048
Degrees of Freedom5
p-value0.0004
Table 9. Pairwise Wilcoxon Signed-Rank Test Results (p-values).
Table 9. Pairwise Wilcoxon Signed-Rank Test Results (p-values).
ChallengeChallenge 1Challenge 2Challenge 3Challenge 4Challenge 5Challenge 6
Inadequate waste collection services in the communityNA0.67550.43890.00000.00000.0000
Lack of proper disposal sites leading to illegal dumpingNANA0.69350.00000.00000.0000
High cost of waste collection services limiting household participationNANANA0.00000.00000.0000
Limited community awareness on the health impacts of poor waste managementNANANANA0.57220.2141
Poor infrastructure leading to waste accumulation during rainy seasonsNANANANANA0.401
Irregular collection schedules increasing waste pile-upsNANANANANANA
Table 10. Strategies to Improve Waste Management and Reduce Public Health Risks.
Table 10. Strategies to Improve Waste Management and Reduce Public Health Risks.
StrategyStrongly Agree (5)Agree (4)Neutral (3)Disagree (2)Strongly Disagree (1)RII
Increase frequency of waste collection services120 (55%)75 (34%)12 (6%)8 (4%)2 (1%)0.86
Develop community-led waste management programs115 (53%)82 (38%)10 (5%)7 (3%)3 (1%)0.85
Improve public education on the health impacts of poor waste disposal110 (51%)80 (37%)17 (8%)7 (3%)3 (1%)0.84
Provide subsidized waste disposal bins and bags to households105 (48%)88 (41%)15 (7%)6 (3%)3 (1%)0.83
Strengthen collaboration between local governments and NGOs100 (46%)85 (39%)18 (8%)10 (5%)4 (2%)0.81
Establish proper waste disposal sites closer to informal settlements108 (50%)75 (34%)20 (9%)10 (5%)4 (2%)0.80
Table 11. Friedman Test Results.
Table 11. Friedman Test Results.
StatisticValue
Friedman chi-squared127.14
Degrees of Freedom5
p-value0.0002
Table 12. Pairwise Wilcoxon Signed-Rank Test Results (p-values).
Table 12. Pairwise Wilcoxon Signed-Rank Test Results (p-values).
StrategyStrategy 1Strategy 2Strategy 3Strategy 4Strategy 5Strategy 6
Increase frequency of waste collection servicesNA0.00010.01150.00000.00000.0000
Develop community-led waste management programsNANA0.19570.00000.00000.0000
Improve public education on the health impacts of poor waste disposalNANANA0.00000.00000.0000
Provide subsidized waste disposal bins and bags to householdsNANANANA0.17410.1584
Strengthen collaboration between local governments and NGOsNANANANANA0.6932
Establish proper waste disposal sites closer to informal settlementsNANANANANANA
Table 13. Statistical test.
Table 13. Statistical test.
VariableObservationMeanStd. Err.Std. Dev.[95% Conf. Interval]
Public health challenges 2173.2450.0121.9342.2214.871
Waste collection services 2172.8120.0111.1531.7783.631
Combined4343.02850.0081.54352.6074.003
Difference 0.4450.016 0.1280.544
H0: mean(diff) = 0t = 27.812
H0: Difference = 0Degrees of freedom = 215
Ha: Difference < 0Pr (T< t) = 1.0000
Ha: Difference! = 0Pr (|T| > |t|) = 0.0000
Ha: Difference > 0Pr (T > t) = 0.0000
Table 14. Statistical test.
Table 14. Statistical test.
VariableObservationMeanStd. Err.Std. Dev.[95% Conf. Interval]
Public health challenges 2172.4500.0201.1202.2214.871
Waste collection services 2173.3000.0181.1501.7783.631
Combined4342.8750.0141.1352.6074.003
Difference 0.8500.026 0.2361.081
H0: mean(diff) = 0t = 32.693
H0: Difference = 0Degrees of freedom = 215
Ha: Difference < 0Pr (T < t) = 1.0000
Ha: Difference ! = 0Pr (|T| > |t|) = 0.0000
Ha: Difference > 0Pr (T > t) = 0.0000
Disclaimer/Publisher’s Note: The statements, opinions and data contained in all publications are solely those of the individual author(s) and contributor(s) and not of MDPI and/or the editor(s). MDPI and/or the editor(s) disclaim responsibility for any injury to people or property resulting from any ideas, methods, instructions or products referred to in the content.

Share and Cite

MDPI and ACS Style

Kitole, F.A.; Ojo, T.O.; Emenike, C.U.; Khumalo, N.Z.; Elhindi, K.M.; Kassem, H.S. The Impact of Poor Waste Management on Public Health Initiatives in Shanty Towns in Tanzania. Sustainability 2024, 16, 10873. https://doi.org/10.3390/su162410873

AMA Style

Kitole FA, Ojo TO, Emenike CU, Khumalo NZ, Elhindi KM, Kassem HS. The Impact of Poor Waste Management on Public Health Initiatives in Shanty Towns in Tanzania. Sustainability. 2024; 16(24):10873. https://doi.org/10.3390/su162410873

Chicago/Turabian Style

Kitole, Felician Andrew, Temitope O. Ojo, Chijioke U. Emenike, Nolwazi Z. Khumalo, Khalid M. Elhindi, and Hazem S. Kassem. 2024. "The Impact of Poor Waste Management on Public Health Initiatives in Shanty Towns in Tanzania" Sustainability 16, no. 24: 10873. https://doi.org/10.3390/su162410873

APA Style

Kitole, F. A., Ojo, T. O., Emenike, C. U., Khumalo, N. Z., Elhindi, K. M., & Kassem, H. S. (2024). The Impact of Poor Waste Management on Public Health Initiatives in Shanty Towns in Tanzania. Sustainability, 16(24), 10873. https://doi.org/10.3390/su162410873

Note that from the first issue of 2016, this journal uses article numbers instead of page numbers. See further details here.

Article Metrics

Back to TopTop