Next Article in Journal
Novel Method for Evaluating Wetland Ecological Environment Quality Based on Coupled Remote Sensing Ecological Index and Landscape Pattern Indices: Case Study of Dianchi Lake Wetlands, China
Previous Article in Journal
A Study on the Role of Leaders in Achieving Sustainable Competitiveness and Sustainability During Change
 
 
Font Type:
Arial Georgia Verdana
Font Size:
Aa Aa Aa
Line Spacing:
Column Width:
Background:
Article

Understanding Turnover Intentions: The Interplay of Organizational Politics, Employee Resilience, and Person-Job Fit in Ghana’s Healthcare Sector

Department of Business Administration, Cyprus International University, Haspolat, 99258 Nicosia, Cyprus
*
Author to whom correspondence should be addressed.
Sustainability 2024, 16(22), 9980; https://doi.org/10.3390/su16229980
Submission received: 26 September 2024 / Revised: 9 November 2024 / Accepted: 12 November 2024 / Published: 15 November 2024

Abstract

This study explores the dynamics of organizational politics, employee resilience, person-job fit, and turnover intentions among health workers in Ghanaian public and private hospitals, all under the framework of the person-environment fit theory. The convenience sampling technique was used to collect data from 371 participants across six distinct regions of Ghana. The collected data were analyzed using partial least squares structural equation modeling. This study indicates that organizational politics have a significant positive impact on turnover intentions and employee resilience, and higher resilience is linked to a lower inclination to leave. This study found that employee resilience partially mediates the relationship between organizational politics and turnover intentions. Furthermore, it was discovered that person-job fit moderates the relationship between organizational politics and both inclination to leave and resilience. These findings highlight the importance for health service administrators to foster staff resilience and person-job fit while addressing organizational politics through open communication and equitable decision-making.

1. Introduction

Organizations in the ever-changing field of healthcare confront various challenges that significantly influence their staff’s dedication and psychological well-being [1]. Among these challenges, organizational politics (OP) has emerged as a crucial factor affecting the attitudes and actions of employees [2]. OP in hospitals can lead to decision-making that prioritizes personal or departmental interests over organizational goals and patient welfare [3]. Competition for resources may result in power struggles and favoritism, affecting the fair distribution of funding, staff, and equipment. Political maneuvering can influence promotion opportunities, favoring individuals adept at navigating office politics regardless of merit. OP can strain interpersonal relationships among healthcare professionals, fostering mistrust, resentment, and conflict, ultimately undermining teamwork and collaboration [4].
OP in public healthcare can significantly impede efficiency and effectiveness by diverting attention and resources from patient care and critical organizational goals [5]. This can result in a hostile work atmosphere associated with reduced morale, job dissatisfaction, and elevated turnover rates among healthcare personnel. Moreover, patient-centered care and safety may be compromised as decisions are influenced by personal agendas rather than clinical considerations [6]. Consequently, negative perceptions of favoritism, corruption, or inequitable practices resulting from OP can damage public trust and confidence in the healthcare system.
Turnover intentions (TIs) pose significant challenges to organizational performance and sustainability [7]. They manifest in decreased employee engagement and productivity, amplifying recruitment costs due to frequent hiring and training needs. Departing employees carry vital knowledge, contributing to the loss of institutional expertise [8]. Workflow disruptions and team dynamic alterations occur when key roles remain vacant or are filled with inexperienced staff. Morale and job satisfaction decline, fostering an environment of instability and diminished employee commitment. Such turnover tarnishes the organization’s reputation, hindering its ability to attract and retain top talent. It undermines service consistency, diminishing customer satisfaction and loyalty [9]. Addressing TIs is imperative for organizational vitality and long-term success.
The person-environment fit (P-E Fit) theory advances the idea that individuals seek congruence between themselves and their place of work [10]. In workplaces, a high perception of OP, marked by power struggles and favoritism, can create a poor fit, leading to dissatisfaction and intention to leave [11]. Employees may seek alternative environments that align better with their values and preferences. OP can significantly influence TIs by shaping employees’ sensitivities of how well they fit with their workplace setting.
OP can significantly impact TIs by creating a work environment characterized by power struggles, favoritism, and a lack of transparency [12]. Workers who perceive high levels of OP may experience increased stress, job dissatisfaction, and a sense of unfair treatment. These negative experiences can lead to decreased morale, disengagement, and intentions to leave the organization [13].
There is a research gap in the dearth of studies examining the mediating role of employee resilience (ER) and the moderating effect of person-job fit (PJF) in the relationship between OP and TIs, as well as the limited investigation into this relationship within the public and private sectors in Ghana. Existing literature has overlooked how OP influences TIs. This study seeks to fill this gap by investigating the mediating role of ER in the relationship between OP and TIs, while also examining the moderating effect of PJF in these relationships in Ghanaian public and private sector organizations.
The objectives of this study are of significant importance as they aim to fill a crucial gap in existing research by examining the relationships between OP, ER, PJF, and TIs. This study seeks to provide answers to the following questions: What is the effect of OP on TIs? What is the effect of ER on TIs? What is the mediating role of ER in the relationship between OP and TIs? Further, how does PJF moderate the relationship between OP and TIs, and between ER and TIs?
This study offers multiple contributions to the existing body of literature. Firstly, it provides nuanced insights into turnover dynamics in Ghanaian public hospitals, focusing on how OP, ER, and PJF influence TIs. This enhances the understanding of how OP impacts TIs in public and private hospitals. Secondly, the study highlights the mediating role of ER, offering pathways to diminish negative consequences of OP on turnover. By focusing on public hospitals in Ghana, the research offers context-specific insights for organizational management in the healthcare sector. Thirdly, this study accentuates the prominence of PJF in moderating the impact of OP on TIs. It details how the compatibility of employees’ talents, abilities, and values with the demands of their job positions affects the connection between OP and the intention to leave the organization. This analysis aims to understand how individual-job compatibility can either worsen or alleviate the influence of OP on employees’ inclinations to leave their positions. Lastly, by addressing the unique challenges in Ghanaian public and private hospitals, health service administrators can develop tailored strategies to address OP and enhance ER, ultimately reducing turnover rates and improving organizational effectiveness.
Finally, this study fills a gap in the literature by investigative turnover patterns within public and private hospitals, particularly in transition economies like Ghana, contributing to a more comprehensive understanding of turnover phenomena across diverse organizational settings. This research offers actionable insights for health service administrators by uncovering the influence of OP on TIs, the mediating role of ER, and the moderating effect of PJF. Mitigating OP among healthcare staff in public and commercial institutions can improve mental health, reduce fatigue, and foster a happy work atmosphere. Ultimately, these strategies will yield improved teamwork and more sustainable healthcare practices. Through this investigation, organizations can gain a valuable understanding of the mechanisms that PJF may use to mitigate the negative effects of OP. These insights could lead to opportunities for improving employee retention and well-being within the Ghanaian public sector. Ultimately, the findings of this study inform policy and management decisions aimed at creating a more supportive work environment in public and private healthcare settings, thereby contributing to the overall quality and effectiveness of healthcare delivery.

2. Literature Review

2.1. Theoretical Background of the Study

Previous studies have utilized numerous theories to explain the impact of OP on employees’ inclinations to leave the company. Conservation of Resources (COR) Theory and Social Exchange Theory (SET) are essential ideas in the field.
SET suggests mutually beneficial exchanges form the foundation of interactions between employees and their organizations [14]. Employees’ attitudes and behaviors depend on their perception of the organization’s balance between contributions and rewards. Engaging in positive interactions, such as extending support and providing rewards, can enhance work fulfillment and dedication, hence reducing the propensity of employees to seek alternative employment [15]. In contrast, negative interactions, such as unjust treatment or excessive OP, can lead to discontentment and an increased probability of employees desiring to depart from the organization [16]. Although SET offers valuable insights into the relational aspects of employee behavior, its main focus is on the transactional character of these interactions. This viewpoint may fail to consider the inherent aspects, such as personal compatibility with job positions and alignment with organizational principles, that are essential for appreciating turnover motives beyond simple transactions.
The COR Theory underscores the motivation of employees to protect their resources, including time, energy, and emotional well-being. OP can pose a risk to these resources, resulting in stress and fatigue and eventually raising TIs as employees strive to preserve their residual resources [5]. While COR Theory successfully emphasizes the impact of stress and resource depletion on turnover, it may not comprehensively encompass the proactive and positive elements of employee-organization alignment. The primary emphasis is on individuals’ defensive strategies rather than how a strong alignment between the job and the company can proactively avoid these issues.
The P-E Fit Theory provides a more comprehensive framework for this study because it examines the degree of alignment between employees and their work environment. It evaluates the magnitude to which workers’ values, talents, and job requirements align with the firm’s features [17]. This factor’s alignment is critical for accurately understanding the influence of OP on TIs. The P-E Fit Theory posits that a strong alignment between an individual and their organization can mitigate the detrimental impact of OP and bolster ER [18], consequently diminishing their inclination to leave the company. Contrary to SET and COR, the P-E Fit Theory includes positive and negative dynamics, offering a more equitable perspective on all aspects of employee experiences [19]. It specifically focuses on the correlation between employees and their employment, which is crucial for comprehending TIs. P-E Fit prioritizes creating a conducive environment for workers to thrive, thereby mitigating the emergence of adverse effects caused by OP.
The P-E Fit Theory is a fundamental concept in organizational psychology, providing an integrated framework for understanding individuals’ interactions with their work environments [20]. This theory, which has gained prominence in research across various organizational settings, suggests that the alignment between individuals and their work environment significantly influences their attitudes, behaviors, and outcomes.
Grounded on the proposition that individuals actively seek settings that align with their beliefs, interests, and talents [21], the P-E Fit Theory delineates three primary categories of alignment: Person-Job Fit (PJF), Person-Organization Fit (P-O Fit), and Person-Group Fit (P-G Fit). PJF refers to the alignment between an individual’s competencies, aptitudes, and inclinations and the unique requirements and features of their job. An optimal PJF enhances both job satisfaction and commitment [22]. P-O Fit evaluates how well an employee’s values, objectives, and professional ambitions are parallel with the organization’s overarching culture, values, and work environment. A robust P-O Fit is associated with increased job satisfaction, commitment, and decreased TIs [23]. P-G Fit assesses the extent to which a worker’s principle, goals, and interpersonal approach correspond with those of their colleagues. A positive P-G Fit enhances team cohesion, collaboration, and JS.
When applied to hospitals in Ghana, the P-E Fit Theory facilitates an examination of the interconnections among employee TIs, organizational dynamics, and employee attitudes. Disparities between an individual’s job requirements, skills, and preferences (P-J Fit), the organizational culture (P-O Fit), and interactions within their work groups (P-G Fit) can increase the likelihood of TIs [24]. Strong PJF is crucial in the healthcare environment, as it indicates competence and fulfillment in work, reducing the likelihood of turnover intentions [25]. Robust PJF becomes imperative in public and private hospitals in Ghana, where mutual aims and beliefs promote a sense of belonging and commitment, thereby reducing TIs [26,27]. Additionally, strong PJF within work teams fosters cooperation, mutual assistance, and JS, lowering the probability of TIs.

2.2. Hypothesis Development

2.2.1. Influence of Organizational Politics on Turnover Intentions

OP, characterized by power dynamics, favoritism, and opaque decision-making, remains pervasive in workplace environments. Employees’ perceptions of OP significantly influence their job attitudes and behaviors, particularly regarding TIs. Extensive evidence indicates a strong correlation between OP and the desire to leave a job. Employees perceiving high levels of OP often experience increased stress, lower JS, and diminished loyalty to the organization [28,29]. These negative experiences elevate the likelihood of employees contemplating and expressing intentions to resign [30].
OP exert various psychological effects on employees, fostering feelings of injustice, inequity, and decreased trust, thereby contributing to a toxic work environment [31]. These adverse emotions prompt individuals to reassess their organizational commitment and explore alternative job opportunities. The influence of OP on job satisfaction, a critical determinant of TIs, is significant.
Moreover, the detrimental effects of OP undermine trust and commitment, essential components of a robust employer-employee relationship. Witnessing political behavior within the organization can lead employees to question the authenticity of the organization’s intentions, eroding trust. As trust wanes, organizational commitment declines, creating an environment conducive to employee turnover.
Agarwal’s [32] research examined the impact of mediation and moderation on the relationship between locus of command, the perception of OP over job consequences, and work engagement. The findings suggest that disparities in decision-making, favoritism, and biased treatment hinder commitment, innovative work behavior, and management retention. Researchers in China found that employees’ perceptions of OP had a more detrimental effect on emotional commitment than duty-bound commitment [33].
Imran et al. [34] conducted a study to examine the relationship between job assessment policies and the performance of workers. Data were collected from 445 eligible participants out of a sample size of 750, utilizing the purposive sampling approach and semi-structured questionnaires. The study utilized PLS-SEM version 3.2.7 for statistical analysis. The findings suggested that the political dynamics surrounding performance evaluation had an adverse impact on employee performance. Moreover, the involvement of politics in performance management contributes to heightened levels of anxiety and unhappiness, ultimately leading to decreased productivity among employees at the operational level.
In Ghana, Amponsah [35] investigated the influence of perceived OP and job security on TIs at the Electricity Company of Ghana (ECG). Data were gathered by distributing questionnaires to respondents selected through a convenience non-probability sampling method. Two hundred seventy-six (276) completed questionnaires were received and utilized in the final analysis. The conclusions of this study were derived from correlations and regression analysis. The study revealed a significant and positive correlation between perceived OP and TIs. A strong inverse correlation was observed between job satisfaction and TIs. Age had a strong negative correlation with TIs; however, gender did not serve as a predictor of TIs. There was a strong inverse correlation between job tenure and TIs.
The impact of OP on employee TIs is a rejective domain of investigation in organizational behavior research. The adverse psychological effects of politics, its negative influence on occupational fulfillment, and its erosion of trust and commitment collectively contribute to employees’ intentions to resign. Organizations must comprehend the complexities of political climates to develop interventions that effectively promote healthier workplace conditions and reduce TIs. From the discussions above, the following hypothesis was developed:
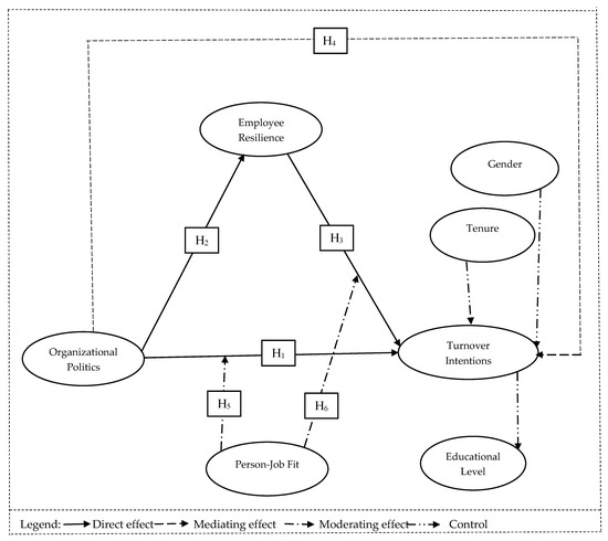
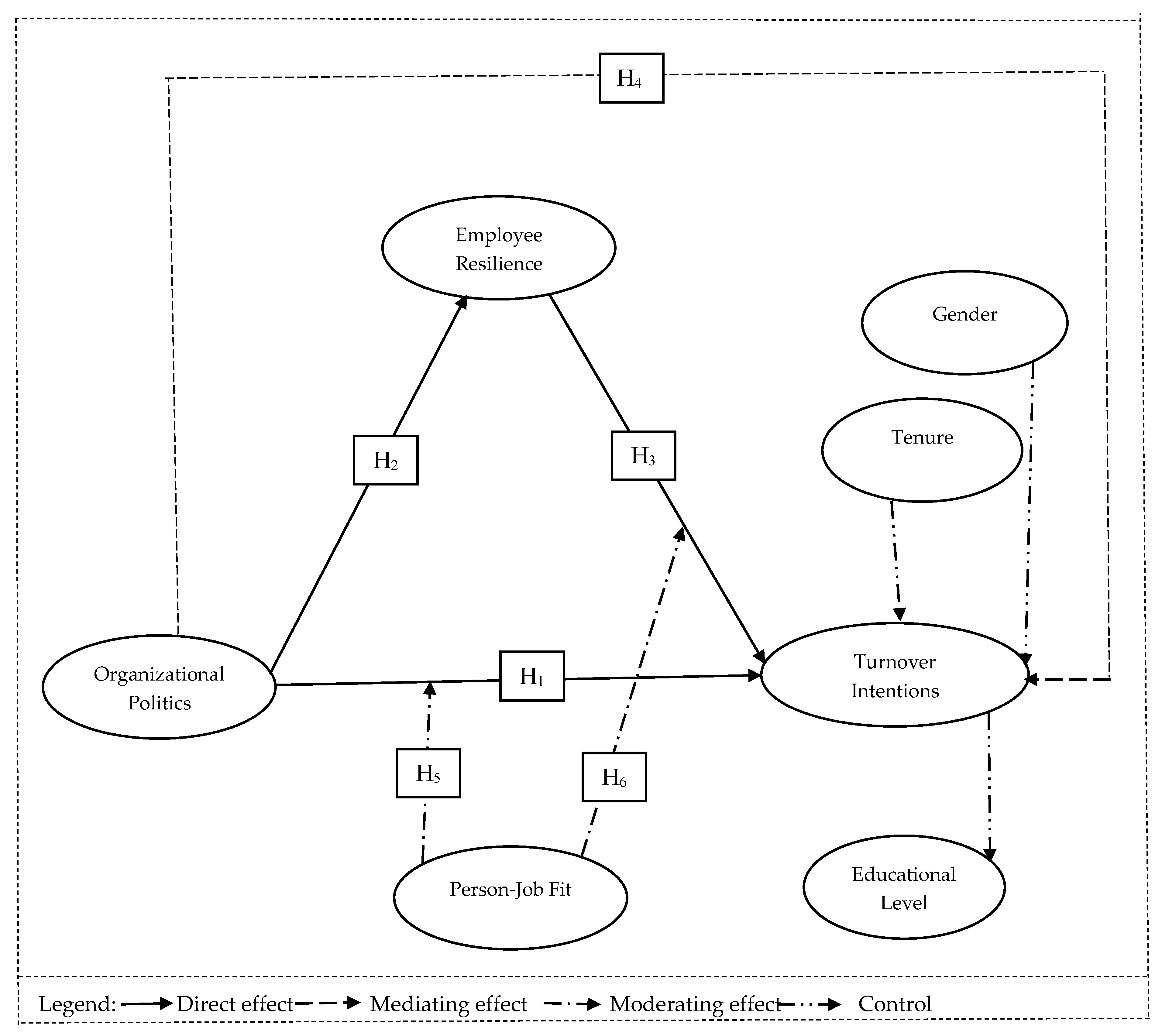
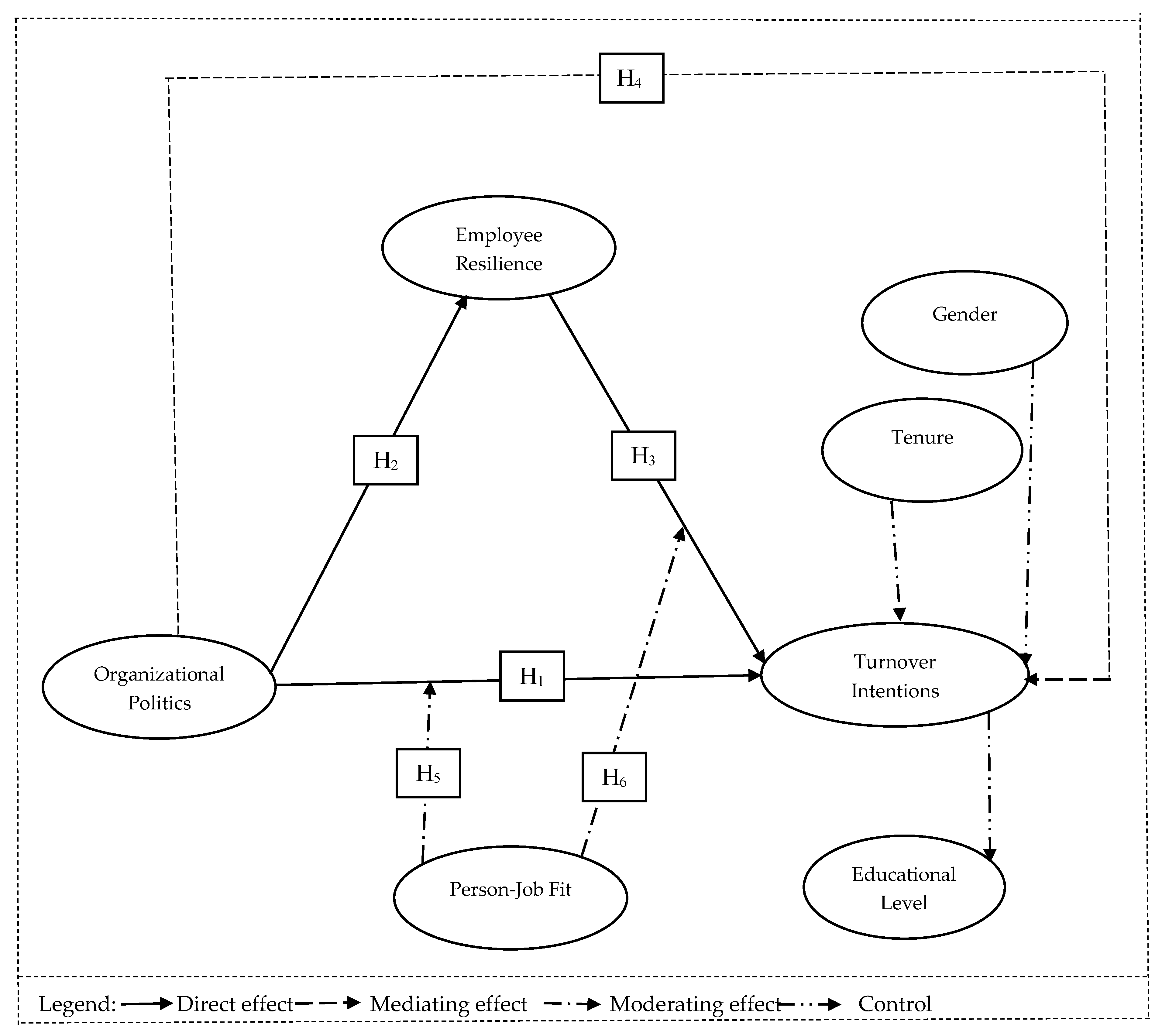
H1. 
Organizational politics significantly and positively influence turnover intentions.

2.2.2. Influence of Organizational Politics on Employee Resilience

ER is a dynamic and resourceful ability that enables employees to cope meritoriously with workplace changes and challenges. The ability of individuals to effectively navigate and capitalize on unfavorable circumstances, as well as their resilience in not taking setbacks personally, plays a vital role in fostering organizational adaptation [36]. Wang et al. [37] asserted that resilience should be considered a major advantage for firms, surpassing both social and economic resources. This is because modern workplaces are frequently characterized by ambiguity, pressure, and constant change, leading to many difficulties, including conflicts, challenging situations, setbacks, failures, and demanding standards.
Organizational resilience denotes the aptitude of employees to effectively deal with and adapt to changing and challenging situations inside a company [38]. Given that this ability strengthens an organization’s capacity to adapt to and prosper in the face of ongoing change and disruption, organizations must learn more about ER as well as the elements that foster resilience in the workplace [39].
Resilient employees exhibit emotional stability and refrain from showing extreme reactions to unpleasant situations [40]. Rather, they engage serenely and with positive feelings. They are able to gain meaning from their work, discern the level of severity in the circumstances, and manage it with composure [41]. Consequently, they fulfill their obligations as anticipated and avoid creating challenges for others, all the while exhibiting exemplary citizenship by aiding coworkers and actively participating in organizational dynamics.
OP influence extends beyond immediate job attitudes, impacting employees’ psychological well-being and adaptive capacities [12]. The relationship between OP and ER is complex, involving the psychological consequences of political behaviors and individuals’ ability to endure and overcome challenges [42]. Previous research suggests that exposure to OP may induce stress, test employees’ adaptability, and influence their resilience levels [31,43].
OP contributes to psychological stress as employees navigate ambiguous decision-making processes and power conflicts [2]. This stress can negatively impact emotional well-being and hinder individuals’ coping abilities [44]. Employees’ ability to recognize and respond to political dynamics in their workplace strongly influences the correlation between OP and ER [45].
While the competitive nature of OP can offer opportunities to adapt, promote creativity, and respond quickly to unforeseen circumstances, it can also empower individuals to take proactive measures [46]. However, in such political environments, personal interests, ego, resistance to change, and resulting conflicts may impede resource reallocation and decision-making processes [47]. From the above discussion, the following hypothesis was formulated:
H2. 
Organizational politics significantly and positively influence employee resilience.

2.2.3. Influence of Employee Resilience and Turnover Intentions

Resilience is a crucial quality in a professional environment, and mastering it is essential. Developing the ability to manage deadlines, work relationships, and stress benefits individuals by enabling them to handle work problems effectively and prevent stress and burnout. Being adept at managing pressure and unforeseen obstacles fosters a less stressful and more pleasant work environment [48], resulting in enhanced efficiency. Reducing stress decreases sickness, tardiness, and absenteeism, as stress significantly contributes to anxiety and depression, which are primary causes of workplace absences [49].
Work environments with higher levels of resilience experience fewer conflicts and communication breakdowns. Employees are less inclined to perceive statements as personal attacks. By minimizing conflicts and negative influences, employees can enhance their collaborative efforts and maintain productive working relationships. Enhanced resilience enables individuals to effectively manage diverse personalities when collaborating on shared tasks [50]. It allows them to navigate disagreements and conflicts arising from differences in viewpoints and personalities, thereby minimizing team discord [51]. Resilient employees can overcome challenges and sustain functional connections while contributing to the team’s overall success.
Enhancing resilience leads to higher overall well-being in the workplace. Resilience reduces organizational stress, enhancing workplace fulfillment and productivity. It also improves organizational culture, leading to decreased staff turnover. Resilience promotes a positive and proactive attitude towards life, significantly affecting overall workplace well-being. It is not a reactive response but a deliberate strategy. Reduced resilience among employees results in an increase in presenteeism. Staff experiencing a loss of interest in their profession may exhibit absent-mindedness at work [52]. The pressure and stress can cause burnout, leading to presenteeism. Enhancing workplace resilience helps employees maintain their enthusiasm for their roles and stay engaged despite challenges or obstacles [53].
Resilience enables employees to focus on the future, maintain an optimistic perspective, strategically organize their workloads, and efficiently meet deadlines [54]. This results in improved coordination and structure within the team. By adopting a forward-thinking mentality, employees can better organize their work strategically, and impending deadlines become less burdensome. Improved resilience helps individuals overcome their previous intimidation of deadlines [55]. Instead, they can focus on their goals and pursue them more deliberately.
ER, characterized by effectively coping with and thriving in challenging work environments, is increasingly recognized as a fundamental element in understanding responses to workplace stressors. Empirical evidence indicates a significant correlation between employees’ resilience and intentions to leave their jobs. Employees with higher levels of resilience exhibit a greater capacity to navigate workplace challenges, reducing the likelihood of expressing intentions to leave their organizations [54,56].
Smith et al. [43] found that individuals with higher resilience, gauged by the Brief Resilience Scale, were less likely to report TIs. The study underscored resilience’s adaptive and flexible nature, highlighting its role in mitigating the adverse effects of workplace pressures on individuals’ commitment to their organizations.
A longitudinal study by Robertson et al. [56] analyzed the relationship between ER and TIs across a diverse organizational sample. Their research revealed a significant inverse relationship, indicating that individuals with higher resilience were less likely to intend to leave their positions. The study emphasized the enduring nature of this association over time. From the above discussion, the following hypothesis was formulated:
H3. 
Employee resilience significantly and positively influences turnover intentions.

2.2.4. Mediating Role of Employee Resilience in the Relationship Between Organizational Politics and Turnover Intentions

In a professional setting, resilience denotes the capacity to effectively address and resolve problems, confront and overcome challenges, and bounce back from errors or setbacks. Resilience empowers employees to effectively cope with stress and empowers them to confront snags with unwavering drive. Resilience can enhance employees’ job satisfaction by equipping them with strategies to manage stress and reduce work-related anxiety [57]. Resilient workers exhibit enhanced self-esteem as they possess the ability to confront workplace obstacles with assurance and optimism.
Resilient individuals possess the ability to receive feedback in a receptive manner and actively strive to resolve disagreements with their colleagues [58]. Furthermore, resilience cultivates a work atmosphere that promotes open and unbiased discussions as a means of addressing issues. Resilience enhances individuals’ ability to acknowledge and acclimatize to vicissitudes [59]. Proficiency in this talent is crucial, as it allows individuals to swiftly adjust to changes in the workplace and resume work with minimal interruption.
OP, characterized by power dynamics and questionable decision-making, significantly influences employee attitudes and behaviors [12]. The P-E Fit Theory suggests that individuals have a tendency to gravitate towards environments that are compatible with their beliefs and skills.
OP often creates tensions and obstacles in the workplace. According to the P-E Fit Theory, a mismatch between employees and their work context, exacerbated by OP, can lead to higher stress levels and lower career satisfaction [29]. Consequently, this may increase intentions to leave the organization. A lack of alignment between employees’ values, competencies, and the political atmosphere within the organization may strain their ability to adapt [60]. However, resilient individuals may be better equipped to handle these challenges, acting as a buffer against the adverse impact of OP on intentions to leave the company [43,61].
Bani-Melhem et al. [62] suggest that ER acts as a moderator in the relationship between arbitrary oversight and sense of worth. The study found that a strong level of resilience significantly diminishes the harmful impact of abusive supervision on self-esteem, whereas low resilience does not demonstrate this protective effect. An in-depth understanding of the mediating function of ER in the correlation between ER and workplace stressors, within the framework of the P-E Fit Theory, provides a comprehensive understanding of how the alignment between individuals and their work environment impacts their capacity to handle the challenges presented by OP effectively. Therefore, the following hypothesis was formulated:
H4. 
Employee resilience mediates the relationship between organizational politics and turnover intentions.

2.2.5. Moderating Role of Person-Job Fit in the Relationships Between Organizational Politics, Employee Resilience, and Turnover Intentions

Achieving optimal synergy between an individual’s strengths and the preconditions of a given task is key to PJF theory. Several factors contribute to this alignment. These include skill fit, which entails a high level of competence in carrying out the role’s duties. This encompasses both professional and general abilities, such as adept dialogue and finding effective solutions [63]. Another is cultural fit, which relates to the alignment between an individual’s personality and the organizational culture, addressing whether they thrive in a fast-paced work environment or prefer independence. Further is motivation fit, which pertains to the alignment between an individual’s values and their work obligations, such as ethical standards [64]. For instance, someone who values ethical business practices may be less inclined to engage in procurement activities for a company lacking such standards.
Evaluating a person’s compatibility with a work environment involves considering various types of fit. Demand-ability fit refers to the compatibility between an individual’s skills and the job’s requirements. Needs-supplies fit pertains to how well a job meets an individual’s personal needs and aspirations and whether the individual has valuable contributions to offer [65]. The alignment between personal values and organizational culture is also crucial [22]. Personality traits, such as openness, conscientiousness, and extraversion or introversion, can influence job performance and overall fit. Understanding these various types of fit helps individuals prioritize critical criteria when assessing new career opportunities. By evaluating their skills, preferences, and the organization’s culture, individuals can identify a rewarding career path that aligns with their interests and effectively contributes to business objectives. This is particularly important in roles such as procurement, where specific skills are essential for success.
Effective application of PJF can yield significant benefits, including superior outcomes, higher professional contentment, and lower employee turnover rates, fostering personal and professional growth. Additionally, PJF supports a diverse workforce by considering personal traits and not just technical skills or academic qualifications [66]. However, overemphasizing PJF can lead to discriminatory practices against individuals who do not fit the desired criteria but may offer unique perspectives or experiences. It may also limit an organization’s ability to adapt to industry changes, potentially impeding innovation and diversity [67]. Despite these drawbacks, careful implementation of PJF can minimize risks and prioritize diverse perspectives while focusing on essential competencies.
According to the P-E Fit Theory, satisfaction and performance are contingent upon the alignment between an individual’s traits and the demands of their environment [68]. PJF, a component of this theory, emphasizes the alignment between an individual’s skills, aptitudes, and preferences with job requirements. In environments where employees perceive significant levels of OP and experience low PJF, the negative effects of politics are likely to be exacerbated [69]. Insufficient PJF can amplify stress and dissatisfaction caused by OP, leading to higher intentions to leave the organization [69]. Understanding how PJF moderates the relationship between OP and TIs is crucial.
Employees with high resilience who are capable of bouncing back from challenges are expected to have reduced intention to leave their jobs [43]. PJF can deepen this understanding by moderating the impact of resilience. High PJF, indicating a strong match between an individual’s skills and role prerequisites, enables employees to effectively handle challenges, acting as a shield against the detrimental effects of low resilience on TIs. A suitable work environment enhances the capacity to deal with pressure, decreasing the likelihood of employees considering leaving the organization [70].
Chang et al. [71] found that perceived PJF, organizational fit, and perceived training investment together predict TIs among knowledge workers. Specifically, employees who value their training are less likely to leave, but a poor job fit can negate this. Understanding this can guide efforts to improve alignment between individuals and their jobs, mitigating the adverse effects of workplace characteristics. Therefore, the following hypotheses were formulated:
H5. 
Person-job fit moderates the relationship between OP and TIs, such that a higher level of OP is associated with greater TIs when PJF is low.
H6. 
Person-job fit moderates the relationship between ER and TIs, such that the negative relationship is weaker when PJF is high.
The formulation of the hypothesis and the literature review were utilized to construct the study model outlined below (Figure 1):

3. Materials and Methods

3.1. Research Approach and Design

This study is grounded in the positivist approach, which posits that social processes can be objectively measured and quantified [72,73]. This approach is valued for its reliability, as it allows for the validation of results and facilitates replication by other researchers. Positivists typically use structured interviews and closed questionnaires to enhance repeatability and reliability [74,75]. These methods are employed to establish causal relationships or associations between events, producing quantitative data that are regarded as more objective and scientific. The quantitative technique emphasizes numerical data, utilizes convenience sampling, and requires well-defined study objectives.
Positivist approaches are often valued by governments for informing social policies due to their generalizability across different demographic groups. The emphasis on reliability ensures that findings can be replicated and adheres to the principle of falsifiability. This study employed a cross-sectional survey design to gather data from a sample of the target population at a specific point in time using questionnaires.

3.2. Population of the Study

Determining the exact number of employees in the healthcare sector (both public and private hospitals) in Ghana proved to be a significant challenge. To address this, an estimated sample size was calculated using Cochran’s [76] formula, ensuring a sufficient number of respondents for the study. This approach allows researchers to provide robust and meaningful answers to the research questions and contribute substantially to the existing knowledge base. Cochran’s formula is particularly well-suited for large populations with unknown fractions [77]. To ensure statistical reliability and the generalizability of the findings, Cochran’s method employs a predetermined confidence level of 95% and a margin of error of 5%. Additionally, if needed, the formula can be adjusted for smaller populations using a finite population correction factor. This adaptability ensures that the sample size is appropriate for the study’s specific conditions. By using Cochran’s formula, researchers can improve the quality and applicability of their findings by systematically determining the optimal sample size. The formula is given as follows:
n = Z 2 4 e 2  
  • n” is the essential sample size,
  • Z” is the Z-score consistent to the preferred confidence level, and
  • e” is the preferred margin of error.
n = 1.96 2 4 ( 0.05 ) 2  
n = 3.8416 0.01  
n = 384
After determining the sample size using Cochran’s formula, a convenience sampling technique was used to select 384 employees from the six regions in Ghana. The convenience sampling strategy is efficient for swiftly collecting data when time, financial resources, or logistical capabilities are limited, as it targets persons who are readily available or nearby. Although the target sample size was 384, the study obtained 371 complete responses. This was identified during data keying into the software; 13 respondents skipped some of the questions, resulting in missing data. This resulted in a response rate of approximately 96.6%, providing a thorough understanding of the impact of OP on employee TIs. The use of computer-assisted web interviewing for data collection further supports the practicality and efficiency of the process.
Convenience sampling can introduce selection bias by favoring easily accessible individuals who may not represent the broader population. To ensure diversity, participants were selected from various departments, occupations, and shifts across public and private hospitals in the six regions. Additionally, expanding the sample size and including multiple regions helped reduce regional biases and improve the generalizability of the findings.

3.3. Measurement

To guarantee the accuracy and credibility of the measurement items, this study utilized established questionnaires (see Appendix A) from previous research. A five-dimensional scale, developed by Landells and Albrecht [78], was used to measure OP. This scale includes 15 items, divided into five dimensions—communication, decision, relationships, reputation, and resources—with 3 items per dimension. This scale was selected due to its high reliability, with Cronbach’s alpha (α) values ranging from 0.88 to 0.95. This validated scale provides a consistent and precise assessment of OP, which is essential for making significant inferences and comparisons. The impact of OP on staff morale and TIs in Ghana’s healthcare sector—and potentially other sectors—can be substantial. Using a robust and validated scale ensures an accurate evaluation of the frequency and influence of OP in this context.
Employee TIs were measured using a four-item scale developed by Sang et al. [79]. This scale, with an α score of 0.8349, demonstrates high reliability, ensuring that the evaluation of TIs is both reliable and consistent. Accurately measuring turnover in healthcare is critical as it can disrupt service delivery and patient care.
ER was assessed using a modified six-item scale from Smith et al. [43]. This measure, with an α score ranging from 0.80 to 0.91, is well-regarded for its dependability. It was chosen for its established reputation, enabling a thorough assessment of resilience and its impact on the relationship between OP and TIs. Given the demanding and stressful nature of the healthcare industry in Ghana, resilience is a key focus.
To measure PJF, an eight-item scale adapted from Brkich et al. [80], as cited in Hassan et al. [81], was used. This scale, with an α value of 0.939, reflects outstanding reliability. It ensures a strong alignment between healthcare professionals and their job responsibilities, thereby enhancing job satisfaction, performance, and retention. By improving resilience and reducing the negative effects of OP through high PJF, this study aims to achieve a reduction in turnover intentions.
All the items were measured on a five-point Likert scale ranging from 1 (strongly disagree) to 5 (strongly agree) [82].

3.4. Control Variables

Controlled variables based on participants’ demographic information were assessed to examine their impact on turnover intentions. Data on educational level, tenure, and gender were collected following previous research [83]. This study evaluated how employees’ educational attainment influences their likelihood of staying with the organization. It also assessed the effect of tenure, which refers to the length of employment with the organization, employees’ commitment, and their propensity to leave. Additionally, gender was recorded to investigate potential differences in turnover intentions between male and female employees. Including this demographic information allowed for a comprehensive understanding of the variables affecting turnover intentions and provided a more accurate analysis and interpretation of the study’s findings.

3.5. Statistical Tools for Data Analysis

The statistical tool used for data analysis was PLS-SEM version 4.1.0.8. The PLS algorithm was employed to iteratively calculate path coefficients and factor loadings, optimizing the explained variance in the endogenous variables. PLS-SEM was selected for its suitability in evaluating multifarious models with multiple components and indicators, particularly when dealing with limited sample sizes or data that may not meet the assumptions of covariance-based SEM [84]. This technique is particularly appropriate for this study because it can handle both formative and reflective measurement models effectively.

4. Results and Discussion

4.1. Demographic Characteristics of Respondents

Table 1 presents the demographic characteristics of the participants. Among the respondents, 152 (41%) were male, 213 (57.4%) were female, and 6 (1.6%) chose not to disclose their gender. In terms of age, 209 (56.3%) were between 31 and 40 years old, 98 (26.4%) were between 20 and 30 years old, 57 (15.4%) were between 41 and 50 years old, and 7 (1.9%) were aged 51 years or older. Regarding education, 141 (38%) held diploma certificates from nursing training colleges and other diploma-awarding institutions. Additionally, 127 (34.2%) had undergraduate degrees from universities, 59 (15.9%) had master’s degrees, 27 (7.3%) held doctorate degrees from medical colleges or universities, and 17 (4.6%) had other certificates from accredited institutions. In terms of staff positions, 193 (52%) were senior staff, 137 (36.9%) were junior staff, and 41 (11.1%) were in top management. Regarding tenure, 192 (51.6%) had been with their current hospital for 1 to 5 years, 76 (20.5%) for 6 to 10 years, 72 (19.4%) for 11 to 15 years, 27 (7.3%) for 16 to 20 years, and 4 (1.1%) for 21 years or more.

4.2. Descriptive Statistics of Constructs

Table 2 displays the concise statistical information for the parameters utilized in this research. The average score for OP indicates that employees generally perceive a moderate level of political behavior in the workplace. Employee feedback suggests that workplace politics are somewhat prevalent and, if not managed effectively, could negatively impact morale and productivity.
The mean TIs score suggests that employees are inclined to leave the organization. This may point to underlying issues that need addressing to retain valuable employees, such as job dissatisfaction, ineffective management practices, or limited opportunities for career advancement.
The mean ER score indicates that workers are generally able to cope effectively with and recover from challenges and stressors. High levels of resilience are beneficial, as they suggest that employees can maintain their well-being and productivity even in difficult situations, thereby contributing to the organization’s stability and success.
The average PJF score reflects a strong alignment between employees’ job tasks and their personal strengths and interests, leading to high job satisfaction. Strong alignment between employees’ characteristics and their job requirements is advantageous for both individuals and organizations. It typically results in improved performance, increased job satisfaction, and reduced intentions to leave the organization.

4.3. Common Method Bias

Eliminating common method bias was a crucial aspect of this investigation. Variance inflation factor (VIF) values were used to assess the likelihood of common method bias [85,86,87,88]. All VIF values were significantly below the recommended threshold of 3.3, as suggested by [89], indicating a minimal likelihood of common method bias affecting the findings. The VIF values in this study met this criterion, as shown in Table 3.

4.4. Model Fitness

The results of the model fit analysis are shown in Table 4. CFA was performed to evaluate the proposed model for all four constructs and their respective elements. The CFA results indicated a slight disparity between the observed and proposed models. The standardized root mean square residual (SRMR) was 0.057, which falls well below the recommended criterion of 0.08 for indicating a reasonable model fit, as proposed by [90] and acknowledged by [91]. In addition, the Normed Fit Index (NFI) had a value of 0.862, indicating that the theoretical model matches the data sufficiently.

4.5. Internal Consistency and Convergent Validity Test

Table 3 presents the results for the reliability and assessment of convergent validity. Reliability was evaluated using CR and α. According to [92], both CR and Cronbach’s alpha values greater than 0.70 indicate high reliability. The values obtained for all constructs exceeded this threshold, demonstrating high reliability.
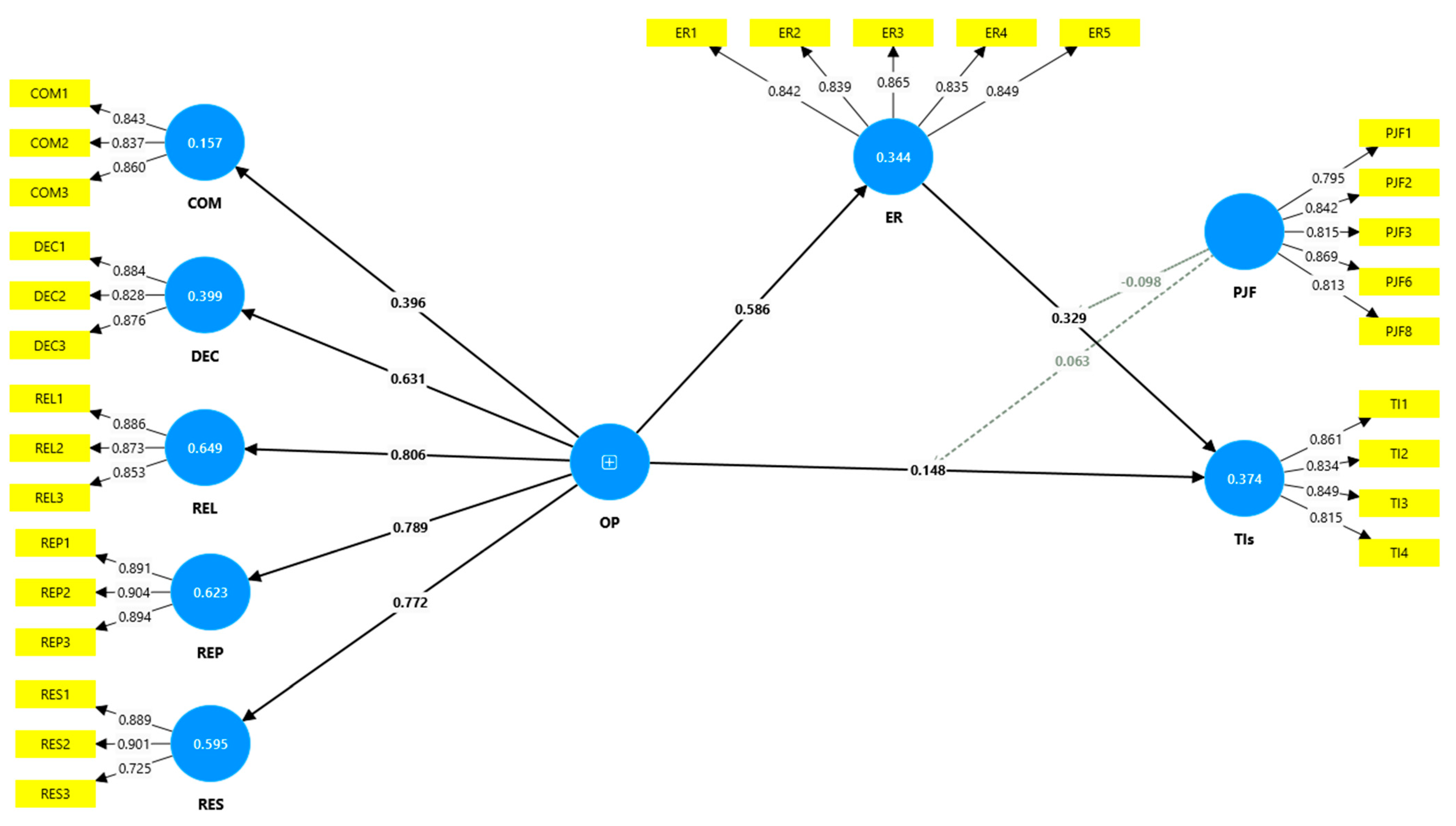
Convergent validity was evaluated by calculating the AVE and standardized loadings (see Figure 2). According to [93], in order to prove convergent validity, it is necessary for standardized loadings to be higher than 0.70 and for the AVE to be greater than 0.50. The results showed that each item under the dimensions of the instruments exceeded these recommended values. For example, the standardized loadings for items measuring TIs were all above 0.70, and the AVE for TIs surpassed the 0.50 threshold. These criteria were met for all dimensions of each construct, confirming the presence of convergent validity for the instruments used.

4.6. Discriminant Validity

Discriminant validity was assessed using the HTMT ratio and the Fornell-Larcker criterion, as shown in Table 5 and Table 6. The HTMT (refer to Table 5) ratio measures the average correlations between items from different constructs compared to the average correlations within the same construct. According to [94], an HTMT ratio below 0.9 indicates strong discriminant validity, suggesting that the constructs are sufficiently distinct. The HTMT ratio values for all variables in this study were significantly below the threshold, demonstrating that each construct is distinct and separate.
The [95] criterion was used to evaluate discriminant validity by juxtaposing the square root of the AVE for every concept with the links between elements. The criterion requires that the square root of the AVE should be higher than the correlations with other constructs. Table 6 demonstrates that the diagonal values, which indicate the square root of the AVE, were greater than the off-diagonal values, which illustrate the correlations between different constructs. The square root of the AVE for Communication (COM) is 0.847, which is higher than the correlations with Decision (DEC) (0.070), Employee ER (0.248), PJF (0.05), Relationship (REL) (0.281), Reputation (REP) (0.112), Resources (RES) (0.282), and TIs (0.238). These findings offer more proof of the distinctiveness of the variables in the model.

4.7. Structural Model

The assessment of the structural model (as depicted in Figure 2) is the second step in guaranteeing the precision of the research model. The analysis evaluates the path coefficients (β-values), coefficient of determination (R2), effect size (f2), predictive validity of the model (Q2), and t-statistics values [96].

4.7.1. Coefficient of Determination (R2)

The coefficient of determination (R2) in a regression model quantifies the extent to which the independent variables account for the variability observed in the dependent variable. The coefficient of determination, R2, is a statistical measure that runs from 0 to 1. A value of 0 signifies that the model does not account for any of the variation in the dependent variable, while a value of 1 shows that the model accounts for all of the variation [97]. A higher R2 value indicates a more robust correlation between the model and the data, suggesting that the independent variables possess a larger predictive capacity for the dependent variable. On the other hand, a lower R2 value indicates a less robust model with reduced ability to explain the data.
Table 7 and Figure 2 display the R2 outcomes for the endogenous constructs. The coefficient of determination (R2) for ER is 0.50, which signifies that OP accounts for 50% of the variation in ER. Furthermore, the coefficient of determination (R2) for TIs is 0.464, indicating that the joint effect of OP and ER explains 46.4% of the observed variability in TIs.

4.7.2. Predictive Relevance (Q2)

Predictive relevance, often denoted as Q2, assesses a model’s ability to accurately forecast future or out-of-sample data. Q2 values are computed using techniques such as blindfolding, which systematically omits and extrapolates portions of the data. These values range from 0 to positive values, reflecting the model’s predictive significance [98]. A higher Q2 score indicates a model with strong predictive capability, suggesting it can accurately predict additional data points [99]. Positive Q2 values imply that the model has predictive relevance, demonstrating its effectiveness in forecasting new data points [98]. Conversely, models with negative Q2 values suggest a lack of predictive relevance and poor performance in forecasting new data [100]. Negative Q2 values indicate that the model’s predictions are less accurate than simply using the average value of the dependent variable as a prediction [100].
As shown in Table 7, the Q2 values for ER and TIs are 0.327 and 0.257, respectively. These values align with the specifications set by [99,100], indicating that the model demonstrates predictive relevance.

4.7.3. Effect Size (f2)

The effect size (f2) (see Table 8) is estimated to quantify the magnitude of the influence that an independent variable has on the dependent variable in a structural equation model [101]. The measure is quantified to offer valuable information about the relative significance of each predictor group by quantifying the variation in R2 that occurs when a particular predictor is added or removed from the model [101]. Cohen’s [102] criteria are categorized to group effect sizes into different groups. A small effect (f2 = 0.02) is indicated to suggest that the predictor has a negligible effect on the dependent variable. A medium effect size (f2 = 0.15) is indicated to suggest a moderate impact of the predictor on the dependent variable. A large effect size (f2 = 0.35) is indicated to suggest the predictor’s significant and substantial impact on the dependent variable. Large effect sizes (shown by high f2 values) are suggested to indicate that the predictor variable has a substantial impact on explaining the variability in the dependent variable, making it an essential factor in the model. In contrast, when effect sizes are modest (shown by tiny f2 values), it is indicated to suggest that the predictor variable plays a minimal role and contributes very little to explaining the variability in the dependent variable. Medium magnitude effect sizes are suggested to fall between these two extremes, signifying a moderate significance level.
In this study, OP, ER, and PJF are reported to have f2 values of 0.023, 0.108, and 0.067, respectively. Based on the information, the f2 values of OP, ER, and PJF are stated to be 0.023, 0.108, and 0.067, respectively. This is implied to suggest that OP has an f2 value of 0.023. Cohen’s [102] criterion is suggested to classify this as a tiny effect size. The variable OP is indicated to have a negligible effect on the dependent variable, suggesting little influence in explaining the variability. For ER (f2 = 0.108), this value is stated to lie within the range of effect sizes that are considered to be between small and medium. Although it is not stated to achieve a medium effect size, the data are indicated to suggest that Variable ER has a greater impact than A. However, it is still regarded to have a relatively minor influence on the dependent variable. For PJF (f2 = 0.067), this is also suggested to indicate a small effect size; however, larger than the effect size of A. PJF is stated to exert a modest effect on the dependent variable. However, it is indicated to have a greater influence than OP, albeit to a lesser extent than ER.

4.8. Hypothesis Testing

Table 9 presents the results of the direct effects, mediating effects, and controlled variables from the SEM path analysis. The mediation analysis employed a bootstrapping approach, generating 5000 resamples and applying bias correction at a significance level of 5% using a two-tailed test. This robust bootstrapping method helps in accurately estimating the standard errors and confidence intervals for the path coefficients, providing a reliable basis for hypothesis testing.
Hypothesis 1 (H1) investigated whether OP significantly influences TIs. The results showed a significant and positive effect of OP on TIs (β = 0.148, t = 2.144, p < 0.05). Therefore, H1 was accepted.
Hypothesis 2 (H2) assessed whether OP significantly influences ER. The findings indicated a significant and positive effect of OP on ER (β = 0.586, t = 10.103, p < 0.01). Thus, H2 was accepted.
Hypothesis 3 (H3) examined whether ER significantly influences TIs. The results demonstrated a significant and positive effect of ER on TIs (β = 0.329, t = 4.768, p < 0.01). Consequently, H3 was accepted.

4.9. Mediation Analysis

Table 9 presents the outcomes of the mediation analysis. Hypothesis 4 (H4) explored the mediating influence of ER in the relationship between OP and TIs. This study confirmed this hypothesis, revealing that ER partially mediates the association between OP and TIs (β = 0.192, t = 4.465, p < 0.01). Consequently, H4 was substantiated and accepted.

4.10. Moderating Analysis

The findings of the moderating analysis are displayed in Table 9. Hypotheses 5 and 6 (H5 and H6) posit that PJF acts as a moderator in the relationship between OP and TIs, as well as between ER and TIs. This study demonstrated that PJF significantly and positively moderates the relationship between OP and TIs (β = 0.063, t = 4.846, p < 0.01). Accordingly, H5 was supported. Additionally, this study showed that PJF significantly and negatively moderates the relationship between ER and TIs (β = −0.098, t = 2.00, p < 0.05). Hence, H6 was supported.

4.11. Control Variables Analysis

This study controlled for educational level, tenure, and gender, and Table 9 presents the results. Among these controlled factors, educational level had a significant and adverse impact on TIs (β = −0.083, t = 1.881, p < 0.10). Additionally, tenure had a significant and positive influence on TIs (β = 0.108, t = 1.88, 2.634, p < 0.01). Furthermore, gender had a significant but negative influence on TIs (β = −0.075, t = 2.083, p < 0.05).

5. Discussion of the Findings

This study’s findings contribute significantly to the existing literature. First, the results demonstrate a significant and positive impact of OP on TIs, highlighting a critical aspect of employee behavior in the healthcare industry in Ghana. These findings indicate that when employees perceive higher levels of OP, their inclination to quit the organization increases. This aligns with the findings of [52,103,104], who also reported a similar relationship between OP and TIs. Conversely, ref. [105] reported an insignificant and negative influence of OP on organizational citizenship behavior. Additionally, this discovery provides evidence for the P-E Fit Theory, which suggests that a mismatch between an individual and their work environment can lead to undesirable consequences, such as a higher likelihood of wanting to leave the job. Elevated levels of OP result in a lack of harmony between employees’ ideals and the corporate culture, leading to discontentment and an increased probability of employee turnover [106].
OP in the healthcare sector can have significant ramifications, given the high-stress environment and the crucial requirement for collaboration and trust among workers. Detrimental political conduct that inhibits collaboration and equity can significantly affect employee morale and patient treatment quality [107]. OP involves actions like favoritism, power struggles, and manipulation, resulting in a work atmosphere filled with ambiguity, distrust, and discontent. When hospital employees perceive these politics within their organizations, they may experience disillusionment and a sense of being underappreciated, prompting them to consider leaving their jobs.
Political contexts can exacerbate psychological stress levels among employees. Consistently handling intricate political relationships might result in stress and emotional fatigue. Employee stress can negatively impact their overall well-being and job satisfaction, increasing their likelihood of leaving the organization [108]. A sense of fairness is crucial in determining an individual’s likelihood of leaving their current job. Viewing OP as widespread may lead employees to conclude that they face hampered opportunities for professional progression and equitable treatment. This belief might erode their dedication to the organization and heighten their inclination to pursue opportunities elsewhere.
Health service administrators can improve engagement and instill a sense of empowerment and recognition among staff by incorporating them into decision-making processes and using organizational politics. Managers may foster inclusivity by establishing objectives and synchronizing departmental aims, enhancing employee dedication and reducing turnover. Employees who believe they have a voice and influence are far more likely to feel valued and stay with the firm.
Furthermore, the findings revealed that OP had a significant and positive impact on ER. This discovery underscores a significant interaction within the work environment, indicating that when individuals perceive higher levels of OP, they exhibit greater resilience. This finding is consistent with the results of [109], who also observed a significant positive influence of OP on ER. OP frequently gives rise to complex and unpredictable work situations, supporting the P-E Fit Theory, which suggests that a disparity between a worker and their work setting can lead to adverse effects such as a greater probability of contemplating leaving the job.
Hospital employees who effectively navigate these circumstances have the potential to build resilience by acquiring the skills to adjust, manage stress, and overcome challenges [110]. Building resilience is especially advantageous in healthcare organizations, where the workforce frequently encounters high-stress circumstances and intricate interpersonal interactions. Having the capacity to endure and adjust to OP can assist employees in sustaining their performance and well-being in a challenging work setting. OP frequently requires employees to increase their awareness of their work environment and vigilance. Increased awareness can improve individuals’ capacity to handle and address difficulties, boosting resilience. Employees may enhance their ability to handle stress effectively and navigate delicate social interactions.
The positive impact of OP on ER may also indicate a sense of enhanced autonomy over one’s performance. Employees who actively participate in and navigate political processes may experience greater empowerment and control, enhancing their resilience [111]. Exercising control over their circumstances under political obstacles can boost their mental resilience. Establishing a favorable workplace culture that appreciates and encourages resilience can help employees effectively navigate the challenges presented by OP. Promoting open communication, offering stress management options, and fostering a supportive work atmosphere can bolster resilience and mitigate the adverse effects of political conduct. Managing OP necessitates diverse abilities, including dispute resolution, emotional intelligence, and negotiation. Developing and refining these skills can improve hospital staff’s capacity to recover from setbacks and persist in facing difficulties, enhancing their resilience.
Hospital managers can bolster resilience by cultivating a culture that empowers staff to navigate organizational transitions and difficulties through OP. They can also provide resources such as stress management classes and peer support groups, which empower employees to develop coping strategies for managing workplace demands. These strategies can bolster workers’ resilience in the face of hardship, allowing them to excel despite OP.
Additionally, the findings revealed that ER had a significant and positive impact on TIs. This discovery uncovers a fascinating aspect of employee experience, suggesting a correlation between higher resilience levels and a higher inclination to leave the company. This finding corroborates a previous study [112], which suggests that resilience is crucial in reducing TIs. However, it challenges the P-E Fit Theory, which typically anticipates that more resilience (indicating a stronger match) would result in fewer TIs. This outcome suggests that resilient employees may still depart if they perceive the organizational atmosphere as excessively political or incongruent with their values. This indicates that resilience alone cannot completely counteract the adverse effects of a mismatch between individuals and their work environment.
In the healthcare industry, characterized by high job expectations and stress levels, resilient individuals may be more perceptive to the shortcomings in their work environment. If individuals are adept at handling stress, they are more inclined to assess and actively seek different job opportunities if their circumstances fail to meet their standards [113]. Resilient hospital staff have efficient coping strategies that allow them to adjust to challenges and failures in the workplace. Instead of succumbing to negative feelings or thoughts of giving up, resilient individuals are more likely to employ constructive coping mechanisms [114], such as problem-solving and seeking social support to handle work-related difficulties. Although resilience typically helps employees cope with challenges and pressure, it may also be associated with increased intentions to leave a job. This suggests that individuals with high levels of resilience are more inclined to acknowledge and respond to dissatisfaction. Resilient personnel have the self-assurance and competence to actively pursue superior opportunities if dissatisfied with their work environment [115].
Resilient hospital workers can maintain a positive perspective even when faced with challenging circumstances. They perceive setbacks as transient and resolvable rather than impenetrable barriers. This positive outlook enables them to persist through challenging circumstances and remain dedicated to their work, diminishing their inclination to contemplate resignation [116].
To enhance employee adaptation and well-being, managers may apply tactics such as resilience training, recognizing their efforts to overcome challenges, and promoting open dialogue regarding coping mechanisms. Resilience positively influences turnover intention. By actively fostering resilience, managers can diminish the probability of employee turnover by motivating people to react constructively to workplace challenges and persist in their roles within the firm.
Furthermore, the findings of this study indicated that ER partially mediates the connection between OP and TIs. This discovery offers vital insights into resilience’s precise impact on how OP influences employees’ inclinations to quit their jobs. ER serves as an intermediary by altering how OP affects employees’ inclinations to leave the company. This result is consistent with the P-E Fit Theory, indicating that although resilience can mitigate the inevitable adverse consequences of OP, it does not entirely eradicate the influence of mismatches on TIs. Resilience enables people to deal with workplace politics, but if the overall environment continues to be inconsistent with their values, the desire to quit persists.
In healthcare settings, where stress and subtle interpersonal interactions are widespread, the partial mediation of resilience indicates that although individuals may develop coping mechanisms, the overall influence of OP still affects their intentions to resign. Directly addressing OP is essential for enhancing staff retention in this sector. Employees who possess resilience are more likely to have the necessary skills to effectively handle the stress and difficulties that come with OP [117]. Resilient employees will likely experience fewer negative consequences from political activities than their less resilient colleagues. Nevertheless, while resilience is essential, it is not sufficient to completely mitigate the negative impact of OP.
Given that resilience serves as a partial mediator in the connection between OP and TIs, it is imperative for organizations to directly address the underlying reasons for OP to decrease turnover successfully. While resilience training and support can be beneficial, hospitals must prioritize establishing a fair and transparent work environment to reduce the negative impact of political actions on employees’ intentions to leave the company. Developing a favorable corporate culture that mitigates political conduct and fosters equity and openness can effectively decrease the direct influence of OP on employees’ inclinations to leave the hospital [118]. In addition, promoting ER can provide further protection against adverse consequences, resulting in a more steadfast and dedicated team.
The results of this moderation study indicate that PJF positively moderates the link between OP and TIs and negatively moderates the association between ER and TIs. The findings provide evidence for the P-E Fit Theory, which posits that when there is a misalignment between an individual’s values and the organizational environment, negative consequences might arise, such as increased intentions to leave the organization [119]. OP frequently leads to a lack of harmony between employees and their work environment. When PJF is high, individuals are more likely to be sensitive to OP because of their increased commitment to their roles and expectations of a supportive work environment. This increased sensitivity can magnify the negative impact of OP on their intentions to leave the company.
Furthermore, ER commonly acts as a safeguard, aiding employees in managing difficulties and decreasing their inclination to leave their jobs. Nevertheless, when there is a strong alignment between an individual’s skills and the job requirements, the overall work environment becomes more favorable for employee contentment and longevity, reducing the significance of resilience [120,121]. In this situation, the positive impact of resilience on decreasing TIs is not as noticeable because strong compatibility already plays a large role in reducing TIs. This finding supports the P-E Fit Theory by demonstrating that a strong alignment between a person and their job generates a positive work environment, naturally decreasing the likelihood of employees contemplating leaving their jobs [122]. This, in turn, diminishes the added advantage of ER in reducing TIs.
These findings have substantial ramifications for the healthcare sector in Ghana. Elevated OP within hospitals can result in increased inclinations among personnel to leave their positions [123,124], especially among those who perceive a strong alignment between their professional functions and their personal preferences. This underscores the need for hospital management to reduce political conduct within the company to retain highly skilled personnel. Moreover, facilitating a strong alignment between individuals and their professional roles can effectively alleviate the adverse effects of OP and diminish inclinations to leave the company. Implementing meticulous recruitment procedures, providing ongoing training, and offering development initiatives that align employees’ abilities and interests with their assigned job responsibilities can accomplish this. Furthermore, it is crucial to prioritize the development of resilience among healthcare personnel. However, the most effective way to reduce TIs is by combining resilience-building efforts with ensuring a strong alignment between the individual and their job.

6. Conclusions

This study explores the dynamics of OP, ER, PJF, and TIs among health workers in Ghanaian public and private hospitals, framed within the P-E Fit Theory. Using convenience and snowball sampling, data were collected from 371 participants across six distinct regions of Ghana. The data were analyzed using partial least squares structural equation modeling, focusing on path analysis, confirmatory factor analysis, and bootstrapping methods.
The findings indicate that OP has a significant and positive impact on TIs. This suggests that higher levels of political conduct within a firm increase the likelihood of employees intending to leave, emphasizing the negative impact of a politically charged work environment on employee retention.
Moreover, the study uncovered a significant positive relationship between OP and ER. This implies that hospital employees are more likely to exhibit increased resilience when faced with heightened OP, using it as a coping mechanism to deal with the challenging work environment.
Additionally, the results indicated that ER significantly and positively influences TIs. The correlation between ER and TIs suggests that while resilience generally supports employees in dealing with workplace difficulties, it also makes them more aware of alternative opportunities. Consequently, employees may be more likely to leave the organization if they perceive the work environment to be overly political or antagonistic.
This study also found that ER partially mediates the association between OP and TIs. This indicates that while resilience helps reduce the negative impact of OP on TI, it does not completely eliminate the desire to leave. Other factors beyond resilience substantially influence employees’ decisions to stay or depart.
The moderation analysis indicates that PJF significantly impacts the relationships between OP and TIs, as well as between ER and TIs. Specifically, a high PJF magnifies the detrimental effect of OP on employees’ TIs, suggesting that individuals with a strong fit are more responsive to political conduct. Conversely, a higher PJF reduces the influence of resilience on TIs. This suggests that when there is a strong alignment between an individual and their job, TIs decrease independently, thereby diminishing the significance of resilience. These findings underscore the critical importance of aligning individuals with suitable job roles to effectively manage the impact of workplace politics and leverage the advantages of ER.

7. Theoretical Implications

This study provides empirical evidence supporting the P-E Fit Theory, highlighting the significance of both PJF and ER in relation to OP and TIs. This reinforces the theory’s relevance in understanding employee well-being and its impact on organizational outcomes. The notable and positive correlation between OP and TIs enhances our understanding of how workplace politics influence employees’ inclination to leave their jobs, underscoring the importance of considering OP as a critical factor in turnover models within the healthcare industry.
Moreover, this study advances theoretical understanding by highlighting resilience as a mediating factor between OP and TIs. Viewing resilience as a coping mechanism sheds light on how it influences hospital employees’ responses to challenging workplace situations. This study provides thorough insight into the impact of OP on hospital employees’ decisions to leave their current jobs.
Identifying a moderating effect of PJF on the relationship between OP and TIs underscores the importance of considering both organizational and individual characteristics when predicting turnover intentions. This theoretical perspective emphasizes the role of compatibility between an individual’s skills and job demands in shaping the impact of OP on TIs.
The inverse moderation of PJF on the association between ER and TI suggests that the P-E fit hypothesis should consider the dual function of job fit in moderating the impact of resilience. This implies that the degree to which individuals align with their job responsibilities influences the impact of resilience on turnover, underscoring the need for comprehensive theoretical frameworks.
Overall, this study’s theoretical implications deepen understanding of the P-E Fit Theory and its relevance to the healthcare industry in Ghana. These findings offer valuable theoretical insights for guiding future research endeavors and informing the development of targeted interventions to address turnover intentions among health workers in public hospitals in Ghana.

8. Managerial/Practical Implications

The findings of this study provide essential insights for healthcare managers and practitioners in Ghana, highlighting the practical measures needed to address employee turnover. By understanding the impact of OP, ER, and PJF on TIs, healthcare institutions can implement targeted strategies to enhance employee retention and satisfaction.
First, OP significantly impacts TIs, indicating that environments characterized by political dynamics contribute to increased employee turnover. To address this issue, healthcare institutions should adopt clear and equitable policies to minimize political conduct. These policies can encompass transparent communication, fair distribution of resources, and impartial performance evaluation systems. By limiting the impact of politics, hospitals can foster a more conducive and secure work environment, which mitigates TIs.
Additionally, resilient employees play a role in mitigating the impact of OP on TIs. While these employees are better equipped to handle political situations, they may still contemplate leaving if the conditions are adverse. Healthcare organizations should establish support programs to promote and strengthen resilience among their personnel. These programs may include stress management workshops, resilience training, and resources for mental health and well-being. By enhancing ER, hospitals can improve their staff’s ability to handle workplace problems and decrease their inclination to leave the organization.
Furthermore, PJF is a critical component that can mitigate the adverse effects of OP and amplify the beneficial effects of resilience. Hospitals should prioritize ensuring employees’ talents, abilities, and interests are well-matched with their professional duties. Healthcare organizations can utilize effective recruiting and selection methods to align candidates’ competencies with job needs. In addition, continuous professional development and training initiatives can help maintain and enhance PJF, fostering employee competence and satisfaction in their respective positions.
An affirmative workplace culture that prioritizes openness, equity, and support can also alleviate the adverse effects of OP and enhance employee retention. Health service administrators should strive to foster a culture characterized by trust and transparency where employees feel appreciated and their voices are acknowledged. This can include implementing consistent feedback methods, establishing recognition and incentive systems, and providing opportunities for employee participation in decision-making processes.
Moreover, implementing strategic human resources (HR) policies that prioritize the alignment between individuals and their job roles and foster resilience is crucial for mitigating TIs. HR departments must formulate strategies encompassing people management, succession planning, and career development opportunities. By ensuring that HR policies align with the organization’s goals and the needs of its employees, the healthcare sector can foster a more engaged and devoted workforce.

9. Limitations and Directions for Future Research

This study’s primary limitation is its reliance on the convenience sampling technique. Although this approach allowed access to a broad range of healthcare professionals, it may not fully represent the overall population due to potential selection bias from interconnected participants. Future research should consider using random sampling across diverse healthcare settings to enhance sample inclusivity and represent a broader spectrum of experiences. Additionally, employing stratified sampling could ensure adequate representation of different employment positions and hierarchical levels within the healthcare sector.
The use of self-reported questionnaires introduces the risk of common method and social desirability biases, potentially skewing results. To gain a more accurate understanding of OP and its impact on personnel, future studies should incorporate multiple data collection methods, such as interviews, focus groups, and observational studies. Triangulating data from various sources can help validate findings and reduce biases associated with self-reporting.
The focus on Ghana’s healthcare sector may limit the generalizability of the findings to other industries or regions. Cultural, economic, and organizational factors specific to Ghana could influence the relationships between OP, ER, TIs, and PJF. Comparative studies across different cultural and industrial contexts can clarify the extent to which these findings are universally applicable and provide valuable insights for developing tailored interventions in diverse environments. Future studies should also examine the same issue by comparing public and private hospitals.
Furthermore, while this study concentrated on OP, ER, TIs, and PJF, it did not address other potentially influential factors, such as psychosocial safety climate, organizational justice, organizational support, leadership styles, and work-life balance. Future research should include these additional variables to offer a more comprehensive understanding of how these dynamics interact. Incorporating these factors can lead to more nuanced models and practical recommendations for enhancing organizational practices and employee outcomes.

Author Contributions

H.A.O.: Conceptualization, Writing—review & editing, Writing—original draft, Visualization, Validation, Software, Resources, Project administration, Methodology, Investigation, Formal analysis, Data curation, Conceptualization. T.A.: Writing—original draft, Investigation, Data curation, Conceptualization, Methodology, Supervision. All authors have read and agreed to the published version of the manuscript.

Funding

This research received no external funding.

Institutional Review Board Statement

Approval for this work was given by the Scientific and Publication Ethics Board of our university.

Informed Consent Statement

Prior to the launch of the investigation, we furnished each participant with a detailed elucidation of the purpose, methodologies, dangers, benefits, and entitlements related to their involvement in this research project. Before engaging in the experiment, all participants granted informed consent. During the research procedure, we ensured the confidentiality of participants’ information and constantly protected their right to privacy.

Data Availability Statement

Data will be made available on reasonable request through the corresponding author.

Conflicts of Interest

The authors declare no conflicts of interest.

Appendix A

ConstructDimension/MeasureSource
Organizational politicsCommunicationLandells and Albrecht (2019)
[78]
Gossip drives the way that people interpret what goes on in this organization.
Gossip is the primary way in which information is shared.
Rumors are central to people’s understanding of what is happening in this organization.
Decision
People use their position to influence decisions to benefit themselves.
People abuse their authority by making decisions that benefit themselves.
People pretend to consult and invite input even though decisions have already been made.
Relationship
People ingratiate themselves to other people to achieve the outcomes they desire.
People improperly use their relationships to bypass organizational processes.
People cultivate relationships in order to obtain personal benefits.
Reputation
Individuals stab each other in the back to make themselves look good.
People try to make themselves look good by making others look incompetent.
People undermine others’ credibility behind their backs.
Resources
People build up resources to increase their personal power, not to benefit the organization.
Too often, people unfairly obtain resources that could be better used elsewhere.
Resources are unfairly allocated based on individual influence rather than organizational priorities.
Turnover intentionsI often think about leaving my job.Sang et al.’s (2009)
[79]
I often think about leaving the architectural profession.
I will be actively searching for a new job over the next 12 months.
I will be actively searching for a job outside of my profession over the next 12 months.
Employee resilienceI tend to bounce back quickly after hard times.Smith et al. (2008)
[43]
I have a hard time making it through stressful events.
It does not take me long to recover from a stressful event.
It is hard for me to snap back when something bad happens.
I usually come through difficult times with little trouble.
I tend to take a long time to overcome setbacks in my life.
Person-job fitMy current job is not really me.Brkich et al. (2002) [80],
Hassan et al. (2021) [81].
This job is really what I would like to be doing.
All things considered, this job suits me.
I feel like this is the right type of work for me.
I feel that my goals and needs are met in this job.
I find my current job motivating.
My abilities, skills, and talents are the right type for this job.
I am able to use my talents, skills, and competencies in my current job.

References

  1. Jain, P. Cultural intelligence and innovative work behavior: Examining multiple mediation paths in the healthcare sector in india. Ind. Commer. Train. 2022, 54, 647–665. [Google Scholar] [CrossRef]
  2. Nazir, S.; Khadim, S.; Asadullah, M.A.; Syed, N. The paradoxical effect of perceived organizational politics on employees motivation: The mediation role of hostility and moderating role of organizational injustice. Evid.-Based HRM 2024, 12, 87–111. [Google Scholar] [CrossRef]
  3. Bergstedt, E.; Sandman, L.; Nedlund, A.C. Consolidating political leadership in healthcare: A mediating institution for priority-setting as a political strategy in a local health system. Health Econ. Policy Law 2024, 1–16. [Google Scholar] [CrossRef] [PubMed]
  4. Karim, D.N.; Majid, A.H.A.; Omar, K.; Aburumman, O.J. The mediating effect of interpersonal distrust on the relationship between perceived organizational politics and workplace ostracism in higher education institutions. Heliyon 2021, 7, e07280. [Google Scholar] [CrossRef] [PubMed]
  5. Murtaza, G.; Roques, O.; Talpur, Q.U.A.; Khan, R.; Haq, I.U. Effects of perceived organisational politics and effort–reward imbalance on work outcomes–the moderating role of mindfulness. Pers. Rev. 2024, 53, 76–98. [Google Scholar] [CrossRef]
  6. Rowe, A.; Knox, M. The impact of the healthcare environment on patient experience in the Emergency Department: A systematic review to understand the implications for patient-centered design. HERD Health Environ. Res. Des. J. 2023, 16, 310–329. [Google Scholar] [CrossRef]
  7. Lu, J.; Guo, S.; Qu, J.; Lin, W.; Lev, B. “Stay” or “Leave”: Influence of employee-oriented social responsibility on the turnover intention of new-generation employees. J. Bus. Res. 2023, 161, 113814. [Google Scholar] [CrossRef]
  8. Daghfous, A.; Amer, N.T.; Belkhodja, O.; Angell, L.C.; Zoubi, T. Managing knowledge loss: A systematic literature review and future research directions. J. Enterp. Inf. Manag. 2023, 36, 1008–1031. [Google Scholar] [CrossRef]
  9. Lui, K.H. How Is My CEO Doing?: Practical Lessons for Servant Leadership in an Era of Innovation and Rapid Change (Written by My AI Bot); Phoenix Consulting: Darwin, Australia, 2024. [Google Scholar]
  10. Van Vianen, A.E. Person–environment fit: A review of its basic tenets. Annu. Rev. Organ. Psychol. Organ. Behav. 2018, 5, 75–101. [Google Scholar] [CrossRef]
  11. Gaji, A.A.; Galoji, S.I. Organisational politics and employee withdrawal behaviour: A study of public institution in north-east nigeria. ACU J. Soc. Manag. Sci. 2022, 3, 177–200. [Google Scholar]
  12. Sandeep, K.S. Effect of Workplace Politics in Multicultural Organizations in India. Master’s Thesis, České Vysoké Učení Technické v Praze—Vypočetní a Informační Centrum, Praha, Czech Republic, 2023. [Google Scholar]
  13. Agina, M.F.; Khairy, H.A.; Abdel Fatah, M.A.; Manaa, Y.H.; Abdallah, R.M.; Aliane, N.; Al-Romeedy, B.S. Distributive Injustice and Work Disengagement in the Tourism and Hospitality Industry: Mediating Roles of the Workplace Negative Gossip and Organizational Cynicism. Sustainability 2023, 15, 15011. [Google Scholar] [CrossRef]
  14. Bahadır, F.; Yeşiltaş, M.; Sesen, H.; Olaleye, B.R. The relation between perceived organizational support and employee satisfaction: The role of relational psychological contract and reciprocity ideology. Kybernetes 2024, 53, 102–122. [Google Scholar] [CrossRef]
  15. Adanlawo, E.F.; Nkomo, N.Y. Compensation as a motivating factor of job satisfaction and performance. Int. J. Res. Bus. Soc. Sci. (2147-4478) 2023, 12, 131–139. [Google Scholar] [CrossRef]
  16. Khattak, M.N.; Zolin, R.; Muhammad, N. The combined effect of perceived organizational injustice and perceived politics on deviant behaviors. Int. J. Confl. Manag. 2021, 32, 62–87. [Google Scholar] [CrossRef]
  17. Kristof-Brown, A.; Schneider, B.; Su, R. Person-organization fit theory and research: Conundrums, conclusions, and calls to action. Pers. Psychol. 2023, 76, 375–412. [Google Scholar] [CrossRef]
  18. Çarkıt, E. Counselor burnout, person–environment fit, and job crafting among school counselors: A person–centered approach. J. Couns. Dev. 2024, 102, 302–317. [Google Scholar] [CrossRef]
  19. Subramanian, S.; Billsberry, J.; Barrett, M. A bibliometric analysis of person-organization fit research: Significant features and contemporary trends. Manag. Rev. Q. 2023, 73, 1971–1999. [Google Scholar] [CrossRef]
  20. Pattanawit, P.; Charoensukmongkol, P. Benefits of workplace spirituality on real estate agents’ work outcomes: The mediating role of person-job fit. Manag. Res. Rev. 2022, 45, 1393–1411. [Google Scholar] [CrossRef]
  21. Chhabra, M.; Singh, L.B.; Mehdi, S.A. Women entrepreneurs’ success factors of Northern Indian community: A person–environment fit theory perspective. J. Enterp. Communities People Places Glob. Econ. 2023, 17, 1293–1314. [Google Scholar] [CrossRef]
  22. Kim, Y.H.; Shin, S.I.; Kim, H.K.; Jun, M.; Wreen, M. Advanced practice nurses’ organization commitment: Impact of job environment, job satisfaction, and person-organization fit. Asian Nurs. Res. 2023, 17, 91–101. [Google Scholar] [CrossRef]
  23. Kakar, A.S.; Muhammad Khan, N.; Haider, A. The turnover intention among IT professionals: A person-organisation fit, person-job fit, and HRM perspective. Hum. Syst. Manag. 2023, 42, 325–335. [Google Scholar] [CrossRef]
  24. Serenko, A. The human capital management perspective on quiet quitting: Recommendations for employees, managers, and national policymakers. J. Knowl. Manag. 2024, 28, 27–43. [Google Scholar] [CrossRef]
  25. Kakar, A.S.; Saufi, R.A.; Devadhasan, B.D.; Meyer, N.; Vetrivel, S.C.; Magda, R. The mediating role of person-job fit between work-life balance (WLB) practices and academic turnover intentions in India’s higher educational institutions. Sustainability 2021, 13, 10497. [Google Scholar] [CrossRef]
  26. Ashley, N.; Brijball, S. The relationship between organisational culture and employee engagement in private hospitals. Corp. Gov. Organ. Behav. Rev. 2024, 8, 68–82. [Google Scholar] [CrossRef]
  27. Koomson, D.K. Organizational Culture, Job Satisfaction, and Turnover Intentions the Case of the Assemblies of God Organization, Ghana. Doctoral Dissertation, University of Education, Winneba, Ghana, 2023. [Google Scholar]
  28. Atshan, N.A.; Al-Abrrow, H.; Abdullah, H.O.; Khaw, K.W.; Alnoor, A.; Abbas, S. The effect of perceived organizational politics on responses to job dissatisfaction: The moderating roles of self-efficacy and political skill. Glob. Bus. Organ. Excell. 2022, 41, 43–54. [Google Scholar] [CrossRef]
  29. Kacmar, K.M.; Bozeman, D.P.; Carlson, D.S.; Anthony, W.P. An examination of the perceptions of organizational politics model: Replication and extension. Hum. Relat. 2017, 70, 319–346. [Google Scholar] [CrossRef]
  30. Sinclair, S.; Nilsson, A.; Holm, K. The role of political fit and self-censorship at work for job satisfaction, social belonging, burnout, and turnover intentions. Curr. Psychol. 2024, 43, 20935–20947. [Google Scholar] [CrossRef]
  31. Ferris, G.R.; Ellen, B.P., III; McAllister, C.P.; Maher, L.P. Reorganizing organizational politics research: A review of the literature and identification of future research directions. Annu. Rev. Organ. Psychol. Organ. Behav. 2019, 6, 299–323. [Google Scholar] [CrossRef]
  32. Agarwal, U.A. Examining perceived organizational politics among Indian managers Engagement as mediator and locus of control. Int. J. Organ. Anal. 2016, 24, 415–437. [Google Scholar] [CrossRef]
  33. Riaz, A.; Afzal, M.M.; Rehman, K.U.; Kha, R.A. Politics in the Government Organizations: The Moderating Role of Optimism to Control Deleterious Effects. Found. Univ. J. Bus. Econ. 2021, 6, 22–41. [Google Scholar] [CrossRef]
  34. Imran, M.; Haque, A.U.; Rębilas, R. Performance appraisal politics and employees’ performance in distinctive economies. Pol. J. Manag. Stud. 2018, 18, 135–150. [Google Scholar] [CrossRef]
  35. Amponsah, N.Y.K. The Impact of Perceived Organizational Politics and Job Security on Turnover Intentions among Workers of the Electricity Company of Ghana. Master’s Thesis, University of Ghana, Accra, Ghana, 2015. [Google Scholar]
  36. Shepherd, D.A.; Williams, T.A. Different response paths to organizational resilience. Small Bus. Econ. 2023, 61, 23–58. [Google Scholar] [CrossRef] [PubMed]
  37. Wang, F.; Wong, W.K.; Wang, Z.; Albasher, G.; Alsultan, N.; Fatemah, A. Emerging pathways to sustainable economic development: An interdisciplinary exploration of resource efficiency, technological innovation, and ecosystem resilience in resource-rich regions. Resour. Policy 2023, 85, 103747. [Google Scholar] [CrossRef]
  38. Madi Odeh, R.B.; Obeidat, B.Y.; Jaradat, M.O.; Masa’deh, R.E.; Alshurideh, M.T. The transformational leadership role in achieving organizational resilience through adaptive cultures: The case of Dubai service sector. Int. J. Product. Perform. Manag. 2023, 72, 440–468. [Google Scholar] [CrossRef]
  39. Monternel, B.; Kilag, O.K.; Restauro, G. Crisis Response and Employee Engagement: The Dynamics of Organizational Resilience with Fink’s Model. Excell. Int. Multi-Discip. J. Educ. (2994-9521) 2023, 1, 279–291. [Google Scholar]
  40. Konaszewski, K.; Kolemba, M.; Niesiobędzka, M. Resilience, sense of coherence and self-efficacy as predictors of stress coping style among university students. Curr. Psychol. 2021, 40, 4052–4062. [Google Scholar] [CrossRef]
  41. Willenborg, J. “When They Say, ‘I Hear You’, They Truly Hear Me”: An Application of Theories of Resilience to Occupational Trauma Exposure. Doctoral Dissertation, The University of Wisconsin, Milwaukee, WI, USA, 2024. [Google Scholar]
  42. Mao, Y.; He, J.; Morrison, A.M.; Andres Coca-Stefaniak, J. Effects of tourism CSR on employee psychological capital in the COVID-19 crisis: From the perspective of conservation of resources theory. Curr. Issues Tour. 2021, 24, 2716–2734. [Google Scholar] [CrossRef]
  43. Smith, B.W.; Dalen, J.; Wiggins, K.; Tooley, E.; Christopher, P.; Bernard, J. The brief resilience scale: Assessing the ability to bounce back. Int. J. Behav. Med. 2008, 15, 194–200. [Google Scholar] [CrossRef]
  44. Chukwuemeka, N.A.; Obioha, C.W. Emotion regulation strategies on psychological distress and psychological well-being of caregivers of mentally challenged children: Moderating role of social support. Psychol. Health Med. 2024, 29, 79–91. [Google Scholar] [CrossRef]
  45. Do, H.; Budhwar, P.; Shipton, H.; Nguyen, H.D.; Nguyen, B. Building organizational resilience, innovation through resource-based management initiatives, organizational learning and environmental dynamism. J. Bus. Res. 2022, 141, 808–821. [Google Scholar] [CrossRef]
  46. Darvishmotevali, M.; Altinay, L.; Köseoglu, M.A. The link between environmental uncertainty, organizational agility, and organizational creativity in the hotel industry. Int. J. Hosp. Manag. 2020, 87, 102499. [Google Scholar] [CrossRef]
  47. Jarrett, M.; Vince, R. Mitigating anxiety: The role of strategic leadership groups during radical organisational change. Hum. Relat. 2023, 77, 1178–1208. [Google Scholar] [CrossRef]
  48. Govindaras, B.; Wern, T.S.; Kaur, S.; Haslin, I.A.; Ramasamy, R.K. Sustainable environment to prevent burnout and attrition in project management. Sustainability 2023, 15, 2364. [Google Scholar] [CrossRef]
  49. Gullon-Scott, P.; Longstaff, L. The prevalence of depression, anxiety, stress and their relationship to length of service in the UK police force. Police J. 2024, 97, 131–149. [Google Scholar] [CrossRef]
  50. Mukundi Gichuhi, J. Shared leadership and organizational resilience: A systematic literature review. Int. J. Organ. Leadersh. 2021, 10, 67–88. [Google Scholar]
  51. Malik, P.; Garg, P. Learning organization and work engagement: The mediating role of employee resilience. Int. J. Hum. Resour. Manag. 2020, 31, 1071–1094. [Google Scholar] [CrossRef]
  52. Iqbal, S.; Iqbal, Z.; Ain, I. The spillover effect of online vigilance on employees’ absent-mindedness and creative behaviour: A coping mechanism. Int. Soc. Sci. J. 2022, 72, 999–1015. [Google Scholar] [CrossRef]
  53. Garcia-Rivera, B.R.; Mendoza-Martinez, I.A.; García-Alcaráz, J.L. Enhancing Resilience: Analyzing Its Impact with a Second-Order Structural Equation Model on Burnout Among Mexican University Students During COVID-19. Advers. Resil. Sci. 2023, 5, 175–187. [Google Scholar] [CrossRef]
  54. Kuntz, J.C. Resilience in times of global pandemic: Steering recovery and thriving trajectories. Appl. Psychol. Psychol. Appl. 2021, 70, 188. [Google Scholar] [CrossRef]
  55. Cabano, N.R.; Schlanser, T.V. Resilience in US Army Veterinary Personnel: Imminent Threats and Proposed Solutions. Med. J. US Army Med. Cent. Excell. (MEDCoE) 2023, 165. [Google Scholar]
  56. Robertson, I.T.; Cooper, C.L.; Sarkar, M.; Curran, T. Resilience training in the workplace from 2003 to 2014: A systematic review. J. Occup. Organ. Psychol. 2015, 88, 533–562. [Google Scholar] [CrossRef]
  57. Nwaogu, J.M.; Chan, A.P.; Tetteh, M.O. Staff resilience and coping behavior as protective factors for mental health among construction tradesmen. J. Eng. Des. Technol. 2022, 20, 671–695. [Google Scholar] [CrossRef]
  58. Faisal, A. The Effect of Training, Mentoring, and Resilience on Employee Performance is Mediated by Employee Engagement. Dinasti Int. J. Digit. Bus. Manag. 2024, 5, 511–531. [Google Scholar]
  59. Bartuseviciene, I.; Butkus, M.; Schiuma, G. Modelling organizational resilience structure: Insights to assess resilience integrating bounce-back and bounce-forward. Eur. J. Innov. Manag. 2024, 27, 153–169. [Google Scholar] [CrossRef]
  60. Ouedraogo, N.; Ouakouak, M.L.; Hewapathirana, G.I. Leaders’ political skills and organizational change. Glob. Bus. Organ. Excell. 2024, 43, 61–78. [Google Scholar] [CrossRef]
  61. De Clercq, D.; Khan, M.A.; Haq, I.U. Perceived organizational politics and turnover intentions: Critical roles of social adaptive behavior and emotional regulation skills. J. Manag. Organ. 2023, 29, 247–265. [Google Scholar] [CrossRef]
  62. Bani-Melhem, S.; Quratulain, S.; Al-Hawari, M.A. Does employee resilience exacerbate the effects of abusive supervision? A study of frontline employees’ self-esteem, turnover intention, and innovative behaviors. J. Hosp. Mark. Manag. 2021, 30, 611–629. [Google Scholar] [CrossRef]
  63. Kroon, N.; do Céu Alves, M. Examining the fit between supply and demand of the accounting professional’s competencies: A systematic literature review. Int. J. Manag. Educ. 2023, 21, 100872. [Google Scholar] [CrossRef]
  64. Alqhaiwi, Z.O.; Koburtay, T.; Karatepe, O.M. Linking person–job fit and intrinsic motivation to salespeople’s service innovative behavior. J. Serv. Mark. 2023, 37, 1186–1200. [Google Scholar] [CrossRef]
  65. Abedini, A.; Abedin, B.; Zowghi, D. A framework of environmental, personal, and behavioral factors of adult learning in online communities of practice. Inf. Syst. Front. 2023, 26, 1201–1218. [Google Scholar] [CrossRef]
  66. Alsayyed, B. Streamlining Hiring Practices in the Talent Acquisition Processes at a Vocational College. Doctoral Dissertation, Niagara University, New York, NY, USA, 2020. [Google Scholar]
  67. Struckell, E.; Ojha, D.; Patel, P.C.; Dhir, A. Strategic choice in times of stagnant growth and uncertainty: An institutional theory and organizational change perspective. Technol. Forecast. Soc. Chang. 2022, 182, 121839. [Google Scholar] [CrossRef]
  68. Treviño, L.J.; Egri, C.P.; Ralston, D.A.; Naoumova, I.; Li, Y.; Darder, F.L.; Furrer, O. A cross-cultural examination of person-organization fit: Is PO fit congruent with or contingent on societal values? Manag. Int. Rev. 2020, 60, 287–314. [Google Scholar] [CrossRef]
  69. Ahmed, M.J. Emotional Labor: The Elusive Aspect of Workplace Exploitation. Master’s Thesis, Marmara Universitesi, Istanbul, Turkey, 2022. [Google Scholar]
  70. Rasool, S.F.; Wang, M.; Tang, M.; Saeed, A.; Iqbal, J. How toxic workplace environment effects the employee engagement: The mediating role of organizational support and employee wellbeing. Int. J. Environ. Res. Public Health 2021, 18, 2294. [Google Scholar] [CrossRef] [PubMed]
  71. Chang, H.T.; Chi, N.W.; Chuang, A. Exploring the moderating roles of perceived person–job fit and person–organisation fit on the relationship between training investment and knowledge workers’ turnover intentions. Appl. Psychol. 2010, 59, 566–593. [Google Scholar] [CrossRef]
  72. Saunders, M.; Lewis, P.; Thornhill, A. Research Methods for Business Students; Prentice Hall: Harlow, UK, 2003. [Google Scholar]
  73. Obeng, H.A. Exploring the Correlation between Philosophy of Science and Business Administration, with a Focus on Organisational Behaviour and Human Resource Management. Int. J. Innov. Sci. Res. Technol. 2023, 8, 1927–1937. [Google Scholar]
  74. Tessema, D.H.; Nuhu, J.A.; Obeng, H.A.; Assefa, H.K. The relationship between total quality management, patient satisfaction, service quality, and trust in the healthcare sector: The case of Ethiopian public hospitals. Uluslar. Anadolu Sos. Bilim. Derg. 2024, 8, 164–176. [Google Scholar] [CrossRef]
  75. Obeng, H.; Tessema, D.H.; Nuhu, J.A.; Atan, T.; Tucker, J.J. Enhancing job performance: Exploring the impact of employee loyalty and training on quality human resources practices. Uluslar. Anadolu Sos. Bilim. Derg. 2024, 8, 244–266. [Google Scholar] [CrossRef]
  76. Cochran, W.G. Sampling Techniques; John Wiley & Sons: Hoboken, NJ, USA, 1977. [Google Scholar]
  77. Hasan, T.; Jawaad, M.; Butt, I. The influence of person–job fit, work–life balance, and work conditions on organizational commitment: Investigating the mediation of job satisfaction in the private sector of the emerging market. Sustainability 2021, 13, 6622. [Google Scholar] [CrossRef]
  78. Landells, E.M.; Albrecht, S.L. Perceived organizational politics, engagement, and stress: The mediating influence of meaningful work. Front. Psychol. 2019, 10, 1612. [Google Scholar] [CrossRef]
  79. Sang, K.J.; Ison, S.G.; Dainty, A.R. The job satisfaction of UK architects and relationships with work-life balance and turnover intentions. Eng. Constr. Archit. Manag. 2009, 16, 288–300. [Google Scholar] [CrossRef]
  80. Brkich, M.; Jeffs, D.; Carless, S.A. A global self-report measure of person-job fit. Eur. J. Psychol. Assess. 2002, 18, 43. [Google Scholar] [CrossRef]
  81. Hassan, S.; Fiaz, M.; Asif, R. Public service motivation and quality of working life in public institutions: Analyzing the moderating role of po fit. J. Manag. Res. 2021, 8, 159–181. [Google Scholar] [CrossRef]
  82. Nyarko, K.K.; Obeng, H.A.; Arhinful, R. Revealing the Impact: Online Teaching Effectiveness and Student Outcomes during the COVID-19 Pandemic at the University of Cape Coast. EduLine J. Educ. Learn. Innov. 2024, 4, 77–90. [Google Scholar] [CrossRef]
  83. Khan, T.M.; Bai, G.; Fareed, Z.; Quresh, S.; Khalid, Z.; Khan, W.A. CEO tenure, CEO compensation, corporate social and environmental performance in China: The moderating role of coastal and non-coastal areas. Front. Psychol. 2021, 11, 574062. [Google Scholar] [CrossRef]
  84. Guenther, P.; Guenther, M.; Ringle, C.M.; Zaefarian, G.; Cartwright, S. Improving PLS-SEM use for business marketing research. Ind. Mark. Manag. 2023, 111, 127–142. [Google Scholar] [CrossRef]
  85. Arhinful, R.; Radmehr, M. The impact of financial leverage on the financial performance of the firms listed on the Tokyo stock exchange. SAGE Open 2023, 13, 1–22. [Google Scholar] [CrossRef]
  86. Arhinful, R.; Mensah, L.; Owusu-Sarfo, J.S. The impact of corporate governance on debt service obligations: Evidence from automobile companies listed on the Tokyo stock exchange. Int. J. Discl. Gov. 2023, 21, 501–519. [Google Scholar] [CrossRef]
  87. Mensah, L.; Bein, M.A. Sound corporate governance and financial performance: Is There a Link? Evidence from manufacturing companies in South Africa, Nigeria, and Ghana. Sustainability 2023, 15, 9263. [Google Scholar] [CrossRef]
  88. Arhinful, R.; Mensah, L.; Amin, H.I.M.; Obeng, H.A. The influence of cost of debt, cost of equity and weighted average cost of capital on dividend policy decision: Evidence from non-financial companies listed on the Frankfurt Stock Exchange. Future Bus. J. 2024, 10, 99. [Google Scholar] [CrossRef]
  89. Kock, N. Common method bias in PLS-SEM: A full collinearity assessment approach. Int. J. e-Collab. 2015, 11, 1–10. [Google Scholar] [CrossRef]
  90. Hu, L.T.; Bentler, P.M. Fit indices in covariance structure modeling: Sensitivity to underparameterized model misspecification. Psychol. Methods 1998, 3, 424. [Google Scholar] [CrossRef]
  91. McNeish, D. Generalizability of dynamic fit index, equivalence testing, and Hu Bentler cutoffs for evaluating fit in factor analysis. Multivar. Behav. Res. 2023, 58, 195–219. [Google Scholar] [CrossRef] [PubMed]
  92. Obeng, H.A.; Arhinful, R.; Mensah, L.; Osei, D.A. Investigating the influence of green human resource management practices on employee behavior and organizational commitment in Ghana’s tourism sector. J. Tour. Manag. Res. 2024, 11, 75–97. [Google Scholar] [CrossRef]
  93. Haji-Othman, Y.; Yusuff, M.S.S. Assessing reliability and validity of attitude construct using partial least squares structural equation modeling. Int. J. Acad. Res. Bus. Soc. Sci. 2022, 12, 378–385. [Google Scholar] [CrossRef]
  94. Fithri, P.; Hasan, A.; Syafrizal, S.; Games, D. Validation Studies a Questionnaire Developed to Measure Incubator Business Technology Performance Using PLS-SEM Approach. Andalasian Int. J. Appl. Sci. Eng. Technol. 2024, 4, 64–78. [Google Scholar] [CrossRef]
  95. Fornell, C.; Larcker, D.F. Evaluating structural equation models with unobservable variables and measurement error. J. Mark. Res. 1981, 18, 39–50. [Google Scholar] [CrossRef]
  96. Yahaya, M.; Murtala, A.A.; Onukwube, H.N. Partial least square structural equation modeling (PLS-SEM): A note for beginners. Int. J. Environ. Stud. Saf. Res. 2019, 4, 1–30. [Google Scholar]
  97. Schober, P.; Boer, C.; Schwarte, L.A. Correlation coefficients: Appropriate use and interpretation. Anesth. Analg. 2018, 126, 1763–1768. [Google Scholar] [CrossRef]
  98. Bocoya-Maline, J.; Calvo-Mora, A.; Rey Moreno, M. Predictive and mediation model for decision-making in the context of dynamic capabilities and knowledge management. Manag. Decis. 2024, 62, 2164–2188. [Google Scholar] [CrossRef]
  99. Shmueli, G.; Sarstedt, M.; Hair, J.F.; Cheah, J.H.; Ting, H.; Vaithilingam, S.; Ringle, C.M. Predictive model assessment in PLS-SEM: Guidelines for using PLSpredict. Eur. J. Mark. 2019, 53, 2322–2347. [Google Scholar] [CrossRef]
  100. Sharma, P.N.; Shmueli, G.; Sarstedt, M.; Danks, N.; Ray, S. Prediction-oriented model selection in partial least squares path modeling. Decis. Sci. 2021, 52, 567–607. [Google Scholar] [CrossRef]
  101. Fey, C.F.; Hu, T.; Delios, A. The measurement and communication of effect sizes in management research. Manag. Organ. Rev. 2023, 19, 176–197. [Google Scholar] [CrossRef]
  102. Cohen, J. Statistical Power Analysis for the Behavioral Sciences; Routledge: London, UK, 2013. [Google Scholar]
  103. De Clercq, D.; Fatima, T.; Jahanzeb, S. Bullying and turnover intentions: How creative employees overcome perceptions of dysfunctional organizational politics. Pers. Rev. 2022, 51, 2239–2260. [Google Scholar] [CrossRef]
  104. Parvaiz, L.; Batool, S.; Khalid, A.; AftabFarooqi, Y. Impact of stressors (role conflict, role overload, leadership support and organizational politics) on job stress and its subsequent impact on turnover intention. Int. J. Bus. Manag. Invent. 2015, 4, 52–63. [Google Scholar]
  105. Goo, W.; Choi, Y.; Choi, W. Coworkers’ organizational citizenship behaviors and employees’ work attitudes: The moderating roles of perceptions of organizational politics and task interdependence. J. Manag. Organ. 2022, 28, 1011–1035. [Google Scholar] [CrossRef]
  106. Girigiri, B.W.; Badom, P.M. Industrial harmony and work discontent: Employer and employee relations perspective. Int. J. Res. Publ. 2021, 80, 209–219. [Google Scholar]
  107. Paarima, Y.; Kisinna, A.A.; Ofei, A.M.A. Perceived organizational politics: Implications for nurses’ stress and job satisfaction. Int. J. Afr. Nurs. Sci. 2024, 20, 100686. [Google Scholar] [CrossRef]
  108. Hennicks, E.; Heyns, M.M.; Rothmann, S. Social well-being, job satisfaction, organisational citizenship behaviour and intentions to leave in a utility organisation. SA J. Ind. Psychol. 2022, 48, 1928. [Google Scholar] [CrossRef]
  109. Chahar, B.; Hatwal, V. Organizational politics and its impact on workplace incivility: Mediating role of employee resilience. AIP Conf. Proc. 2021, 2378, 020008. [Google Scholar]
  110. Dagar, R.; Sisodia, S. Navigating crises: Leadership’s role in fostering employee well-being and resilience. Seybold Rep. 2023, 18, 721–738. [Google Scholar]
  111. Cooke, F.L.; Cooper, B.; Bartram, T.; Wang, J.; Mei, H. Mapping the relationships between high-performance work systems, employee resilience and engagement: A study of the banking industry in China. Int. J. Hum. Resour. Manag. 2019, 30, 1239–1260. [Google Scholar] [CrossRef]
  112. Cao, X.; Li, J.; Gong, S. Effects of resilience, social support, and work environment on turnover intention in newly graduated nurses: The mediating role of transition shock. J. Nurs. Manag. 2021, 29, 2585–2593. [Google Scholar] [CrossRef] [PubMed]
  113. Lazarus, R.S. Psychological stress in the workplace. In Occupational Stress; CRC Press: Boca Raton, FL, USA, 2020; pp. 3–14. [Google Scholar]
  114. Wicks, R.J. Bounce: Living the Resilient Life; Oxford University Press: Oxford, UK, 2023. [Google Scholar]
  115. Khahan, N.N.; Vrabcová, P.; Prompong, T.; Nattapong, T. Moderating effects of resilience on the relationship between self-leadership and innovative work behavior. Sustain. Futures 2024, 7, 100148. [Google Scholar] [CrossRef]
  116. Plessis, C.; Altintas, E. We can be heroes at work: The relationship between psychological capital, motivation and well-being during the great resignation. J. Organ. Chang. Manag. 2024, 37, 581–602. [Google Scholar] [CrossRef]
  117. Liang, F.; Cao, L. Linking employee resilience with organizational resilience: The roles of coping mechanism and managerial resilience. Psychol. Res. Behav. Manag. 2021, 14, 1063–1075. [Google Scholar] [CrossRef]
  118. Ndou, J.M. The Influence of Ethical Leadership and Organisational Culture on Employee Commitment in the City of Johannesburg. Doctoral Dissertation, Berea, South Africa, 2023. [Google Scholar]
  119. Williamson, M.K.; Perumal, K. Exploring the consequences of person–environment misfit in the workplace: A qualitative study. SA J. Ind. Psychol. 2021, 47, 1798. [Google Scholar] [CrossRef]
  120. Bajaba, A.; Bajaba, S.; Simmering, M.J. When resilience is not enough: Theoretical development and validation of the antifragility at work scale. Personal. Individ. Differ. 2024, 231, 112818. [Google Scholar] [CrossRef]
  121. Obeng, H.A.; Arhinful, R.; Mensah, L.; Owusu-Sarfo, J.S. Assessing the Influence of the Knowledge Management Cycle on Job Satisfaction and Organizational Culture Considering the Interplay of Employee Engagement. Sustainability 2024, 16, 8728. [Google Scholar] [CrossRef]
  122. Shi, X.; Gordon, S.; Tang, C.H. Momentary well-being matters: Daily fluctuations in hotel employees’ turnover intention. Tour. Manag. 2021, 83, 104212. [Google Scholar] [CrossRef]
  123. Allan, B.A.; Autin, K.L.; Wilkins-Yel, K.G. Precarious work in the 21st century: A psychological perspective. J. Vocat. Behav. 2021, 126, 103491. [Google Scholar] [CrossRef]
  124. Iqbal Khan, T.; Kaewsaeng-on, R.; Hassan Zia, M.; Ahmed, S.; Khan, A.Z. Perceived organizational politics and age, interactive effects on job outcomes. SAGE Open 2020, 10, 2158244020936989. [Google Scholar] [CrossRef]
Figure 1. Research Model (authors’ own construct).
Figure 1. Research Model (authors’ own construct).
Sustainability 16 09980 g001
Figure 2. Measurement model.
Figure 2. Measurement model.
Sustainability 16 09980 g002
Table 1. Demographic characteristics of workers in Ghanaian hospitals (public and private).
Table 1. Demographic characteristics of workers in Ghanaian hospitals (public and private).
Description FrequencyPercent
GenderMale15241.0
Female21357.4
AgePrefer not to say61.6
20–30 years9826.4
31–40 years20956.3
41–50 years5715.4
51 years and above71.9
Educational LevelDiplomate14138
Undergraduate12734.2
Masters5915.9
Doctorate277.3
Others174.6
PositionSenior Staff19352.0
Junior Staff13736.9
Top Management4111.1
Tenure1–5 years19251.6
6–10 years7620.5
11–15 years7219.4
16–20 years277.3
21 years and above41.1
Table 2. Descriptive statistics of the constructs (summary of the responses).
Table 2. Descriptive statistics of the constructs (summary of the responses).
NMeanStd. Deviation
(1) Organizational politics3713.751.280
(2) Turnover intentions3713.791.211
(3) Employee resilience3714.020.899
(4) Person-job fit3713.911.063
Table 3. Internal consistency (reliability) and convergent validity.
Table 3. Internal consistency (reliability) and convergent validity.
ConstructItemVIFLoadingsAVECRα
Organizational politicsCOM11.5450.8430.7170.8840.804
COM 22.0160.837
COM 32.0410.860
DEC 12.420.8840.7450.8980.828
DEC 21.8060.828
DEC 32.2860.876
REL 12.1180.8860.7580.9040.840
REL 22.0470.873
REL 32.0830.853
REP 12.5520.8910.8030.9250.878
REP 22.6970.904
REP 32.5570.894
RES 12.2470.8890.7090.8790.797
RES 22.1110.901
RES 31.3950.725
Turnover IntentionsTIs 12.1770.8610.7050.9050.861
TIs 22.0440.834
TIs 32.0830.849
TIs 41.8950.815
Employee ResilienceER 12.3880.8420.7160.9270.901
ER 22.4140.839
ER 32.6560.865
ER 42.2500.835
ER 52.3630.849
Person-job fitPJF 12.2510.7950.6850.9160.885
PJF 22.4530.842
PJF 32.0650.815
PJF 62.5640.869
PJF 82.0130.813
Communication—COM, Decision–DEC, Relationship—REL, Reputation—REP, Resources—RES.
Table 4. Model fit results.
Table 4. Model fit results.
ValuesRating
SRMR0.057Good fit
NFI0.862Good fit
Table 5. Discriminant validity: Heterotrait-Monotrait ratio (HTMT).
Table 5. Discriminant validity: Heterotrait-Monotrait ratio (HTMT).
COMDECERPJFRELREPRESTIsPJF × ERPJF × OP
COM
DEC0.100
ER0.2830.407
PJF0.0890.4360.414
REL0.3390.4380.5350.495
REP0.1250.4520.5420.4960.620
RES0.3720.4150.5050.4180.5870.563
TIs0.2850.3230.5920.5080.4590.4600.405
PJF × ER0.0730.2680.3550.4700.2530.2750.3230.364
PJF × OP0.0260.2880.3340.5370.3020.3210.3260.3140.765
Table 6. Fornell–Larcker criterion (discriminant validity).
Table 6. Fornell–Larcker criterion (discriminant validity).
COMDECERPJFRELREPRESTIs
COM0.847
DEC0.0700.863
ER0.2480.3510.846
PJF0.050.3670.3750.827
REL0.2810.3660.4680.4290.871
REP0.1120.3860.4840.4350.5330.896
RES0.2820.3610.4390.3750.4910.4900.842
TIs0.2380.2740.5250.4550.3910.4000.3260.840
Table 7. Results of coefficient of determination (R2) and predictive relevance (Q2).
Table 7. Results of coefficient of determination (R2) and predictive relevance (Q2).
R2Q2
ER0.500.327
TIs0.4640.257
Table 8. Results of effect size.
Table 8. Results of effect size.
ConstructTIs
OP0.023
ER0.108
PJF0.067
Table 9. Results of hypothesis test and controlled variables.
Table 9. Results of hypothesis test and controlled variables.
HypothesisPathBeta (β)MeanStandard Errort-Statisticsp-ValuesDecision
H1OP -> TIs0.148 **0.1580.0692.1440.015Supported
H2OP -> ER0.586 ***0.5910.05810.1030.000Supported
H3ER -> TIs0.329 ***0.3190.0694.7680.000Supported
Mediation (specific indirect effect)
H4OP -> ER -> TIs0.192 ***0.1880.0434.4650.000Supported
Moderation
H5PJF × OP -> TIs0.063 ***0.0640.0134.8460.000Supported
H6PJF × ER -> TIs−0.098 **−0.0970.0492.0000.034Supported
Controls
EL -> TIs−0.083 *−0.0820.0441.8860.060
T -> TIs0.108 ***0.1070.0412.6340.000
G -> TIs−0.075 **−0.0740.0362.0830.032
*** p < 0.01, ** p < 0.05, * p < 0.1. Note: β = unstandardized beta value; EL = educational level G = gender; OP = organizational politics; T = tenure; TIs = turnover intentions; ER = employee resilience.
Disclaimer/Publisher’s Note: The statements, opinions and data contained in all publications are solely those of the individual author(s) and contributor(s) and not of MDPI and/or the editor(s). MDPI and/or the editor(s) disclaim responsibility for any injury to people or property resulting from any ideas, methods, instructions or products referred to in the content.

Share and Cite

MDPI and ACS Style

Obeng, H.A.; Atan, T. Understanding Turnover Intentions: The Interplay of Organizational Politics, Employee Resilience, and Person-Job Fit in Ghana’s Healthcare Sector. Sustainability 2024, 16, 9980. https://doi.org/10.3390/su16229980

AMA Style

Obeng HA, Atan T. Understanding Turnover Intentions: The Interplay of Organizational Politics, Employee Resilience, and Person-Job Fit in Ghana’s Healthcare Sector. Sustainability. 2024; 16(22):9980. https://doi.org/10.3390/su16229980

Chicago/Turabian Style

Obeng, Hayford Asare, and Tarik Atan. 2024. "Understanding Turnover Intentions: The Interplay of Organizational Politics, Employee Resilience, and Person-Job Fit in Ghana’s Healthcare Sector" Sustainability 16, no. 22: 9980. https://doi.org/10.3390/su16229980

APA Style

Obeng, H. A., & Atan, T. (2024). Understanding Turnover Intentions: The Interplay of Organizational Politics, Employee Resilience, and Person-Job Fit in Ghana’s Healthcare Sector. Sustainability, 16(22), 9980. https://doi.org/10.3390/su16229980

Note that from the first issue of 2016, this journal uses article numbers instead of page numbers. See further details here.

Article Metrics

Back to TopTop