Next Article in Journal
Metal Resistance of Microorganisms as a Crucial Factor for Their Homeostasis and Sustainable Environment
Previous Article in Journal
Green Knowledge Sharing and the Green Performance Nexus: A Moderated Mediation Model
 
 
Font Type:
Arial Georgia Verdana
Font Size:
Aa Aa Aa
Line Spacing:
Column Width:
Background:
Article

Enhancing User Experience and Sustainability in Open Banking Using PLS-SEM

Management Information System Department, College of Business Administration, King Saud University, P.O. Box 28095, Riyadh 11437, Saudi Arabia
*
Author to whom correspondence should be addressed.
Sustainability 2024, 16(22), 9656; https://doi.org/10.3390/su16229656
Submission received: 5 September 2024 / Revised: 15 October 2024 / Accepted: 24 October 2024 / Published: 6 November 2024
(This article belongs to the Section Sustainable Management)

Abstract

A framework empowering third-party providers to access individual financial data has revolutionized the financial services landscape. Despite the user-centric nature of FinTech solutions, research on post-adoption behavior remains relatively scarce. Given the pivotal role of FinTech in the modern financial industry, understanding the factors driving sustained adoption and continued usage is crucial. This study aims to explore the key determinants influencing users’ decisions to remain engaged with Open Banking solutions. We propose a model examining the impacts of various factors on user satisfaction and their intention to continue using Open Banking. Partial least squares structural equation modeling (PLS-SEM) was employed to validate this model. Our findings reveal that user satisfaction with the usage experience is the sole predictor of continued use intention, explaining 62% of the variance in continuance use intention (R2 = 0.62). Additionally, user satisfaction is influenced by perceived usefulness (β = 0.33, p < 0.001), trust (β = 0.24, p = 0.003), and convenience (β = 0.25, p = 0.006), accounting for 70.5% of the variance in satisfaction (R2 = 0.705). The practical implications of this study suggest that Open Banking providers should prioritize enhancing user satisfaction by improving the perceived usefulness and convenience of their applications while fostering trust to maintain user engagement. Furthermore, our findings emphasize that convenience and trust are critical levers that Open Banking providers can utilize to ensure long-term customer loyalty and adoption, particularly in developing economies.

1. Introduction

The proliferation of data, coupled with advances in information technologies, has drastically transformed the financial industry [1]. Within the banking sector, innovative models of financing have emerged as new players—such as financial startups—have increased in numbers [2]. Open Banking (hereafter OB) refers to the customer-permitted flow of data between financial institutions. Unlike traditional banks’ classic e-banking services, solutions enabled by OB agreements are typically offered by third-party providers (TPPs, hereafter) [3]. This customer-approved data flow can transform users’ financial experiences and empower them to access, manage, and rearrange their finances more easily [1]. According to a statistic published by Statista [4], the value of OB transactions reached about USD 57 billion in 2023, and this figure is expected to increase by nearly 500 percent over the next few years, arriving at USD 330 billion in 2027.
Given the promising opportunities OB presents [5], several countries have already established regulatory frameworks to encourage more participation [3]. Saudi Arabia, through the efforts of its central bank Saudi Arabian Monetary Authority (SAMA) (Saudi Central Bank), has published detailed guidelines regulating OB implementation for both banks and TPPs. According to Babina et al. [6], by October 2021, policies to promote OB adoption had been fully implemented in 49 countries, including, but not limited to, Ireland, Norway, the United Kingdom, South Korea, and all nations within the European Union. To date, SAMA has permitted eleven local FinTech startups to join the OB ecosystem through SAMA’s sandbox initiative [7]. However, despite the substantial role users play in OB models’ success, our understanding of users’ experience with this innovative technology is still lacking [8].
As Open Banking (OB) presents promising opportunities for financial innovation, several countries have already established regulatory frameworks to support its development and encourage broader adoption [9]. For instance, the United Kingdom has been a pioneer in implementing OB, with the Competition and Markets Authority (CMA) mandating the largest UK banks to adopt OB through the Open Banking Implementation Entity (OBIE) [10]. Similarly, the European Union adopted the Revised Payment Services Directive (PSD2), which requires banks to allow licensed third-party providers access to customer data with user consent [11]. In Australia, the Consumer Data Right (CDR) legislation, which includes OB, empowers consumers to securely share their financial data [12]. Other examples include Brazil, which launched its OB system through the Central Bank of Brazil, and South Korea, where the government introduced a regulatory framework to facilitate OB services by collaborating with the Korea Financial Telecommunications and Clearings Institute (KFTC).
These countries, alongside Saudi Arabia, are actively shaping the regulatory environment to support OB adoption and provide consumers with greater control over their financial data. By fostering innovation and competition in the financial sector, these frameworks are instrumental in driving the global growth of OB.
If implemented correctly, OB practices can transform the relationship between financial institutions and their customers [13]. The financial service landscape will become more competitive as customers gain more control over their data [8]. As a result, customer value will increase through personalization, transparency, and lower costs [1]. In addition, financial inclusion will improve as access to financing applications becomes more tenable [14]. Although the aforementioned studies on OB have contributed significantly to the body of literature, they have primarily studied adoption antecedents or customer experience. There is a lack of study regarding the sustained use of OB applications, which indicates a research gap in understanding users’ behavioral patterns.
However, despite the substantial role users play in OB models’ success, our understanding of users’ post-adoption behavior, particularly their long-term engagement with OB solutions, is still lacking. Existing literature primarily focuses on the factors influencing initial adoption, such as ease of use, perceived usefulness, and performance expectancy, leaving a gap in understanding what drives continuous use. Studies on post-adoption behavior, especially in the context of Open Banking, remain scarce. Moreover, the influence of variables such as trust and convenience on sustained user satisfaction and engagement has not been extensively explored, particularly in emerging markets like Saudi Arabia. This work extends the expectation-confirmation model of IS continuance use by exploring how trust and convenience impact the prolonged use of OB-enabled solutions in the Saudi context.
Although security concerns are commonly addressed in adoption studies, trust was selected as a more holistic measure because it encompasses both users’ perceptions of system security and provider credibility. Research has shown that trust plays a vital role in shaping technology adoption and post-adoption behavior, offering a broader lens through which to view user engagement. Additionally, convenience was chosen as a variable due to its direct impact on user satisfaction in digital services. In contrast to security concerns, which are often addressed during the adoption phase, convenience continues to influence user satisfaction and long-term engagement, making it a more relevant variable for investigating sustained use in the OB context.
Considering the paramount role of the financial sector in enabling the realization of Saudi Vision 2030 objectives [15], understanding FinTech penetration in the Saudi context is increasingly important. Additionally, Saudi investors are expected to exhibit financial behaviors that are influenced by their distinctive circumstances (e.g., they tend to be risk-averse given the kingdom’s social climate [16,17]).
Saudi Vision 2030 is a strategic initiative aimed at diversifying Saudi Arabia’s economy and reducing its dependence on oil by enhancing public service sectors, including finance. Central to this vision is the digital transformation of the financial sector, particularly through the adoption of FinTech solutions like Open Banking (OB), which fosters a more inclusive financial ecosystem. Initiatives such as the Saudi Financial Sector Development Program (FSDP) promote financial inclusion, improve banking accessibility, and stimulate innovation through FinTech integration. The Saudi Arabian Monetary Authority (SAMA) supports OB implementation by creating a regulatory sandbox for FinTech firms to test new technologies. Vision 2030 also aims to enhance the ease of doing business to attract international investors, positioning Saudi Arabia as a regional hub for financial innovation. Ultimately, the alignment of Vision 2030 with the growth of the FinTech sector, including OB, reflects the kingdom’s goal of developing a modern financial system that meets the needs of a digitally savvy population, crucial for achieving economic diversification and sustainability.
This study aims to address these research questions using the expectation-confirmation model of IS continuance use, extended with the variables of convenience and trust. The primary objectives of this research are to provide a brief overview of the innovative technology of OB, understand the current state of OB’s long-term use, and provide insights into successful long-term user engagement and potential barriers to sustained use practices. The novelty of this research lies in its efforts to examine the sustained use of OB applications. Most studies in this arena have been conceptual in nature, with a specific focus on regulatory frameworks. On the other hand, research analyzing the consumer viewpoint has mainly focused on the initial acceptance of OB technologies. To the best of our knowledge, no study has examined the factors driving prolonged use of OB-enabled services. By focusing on the long-time usage of such services, the paper offers a unique perspective on the potential of OB to reshape the financial industry.
Motivated by the lack of research on this domain, our study seeks to investigate the following research questions:
  • RQ1—What are the determinants of users’ decision to continue using OB-enabled services?
  • RQ2—How do trust and convenience impact users’ satisfaction and, subsequently, continuance use intention?
The primary aim of this research is to explore the key determinants influencing the continuous use of Open Banking (OB) solutions in Saudi Arabia. As OB gains traction in the global financial ecosystem, understanding the post-adoption behaviors of users becomes crucial for ensuring sustained engagement with these services. This study specifically focuses on examining the roles of trust, convenience, and satisfaction in shaping users’ decisions to continue using OB solutions, with the intention of identifying actionable insights for OB providers and policymakers.
The key objectives of this research are as follows:
  • To analyze the impact of trust and convenience on user satisfaction with OB solutions;
  • To investigate the relationship between satisfaction and continuous use intentions in the OB context;
  • To assess the influence of perceived usefulness on post-adoption behavior, particularly in a cultural setting where risk aversion and trust concerns are prevalent;
  • To provide recommendations for OB providers on strategies to improve user engagement and retention in Saudi Arabia’s rapidly evolving financial landscape.
The remainder of this paper is structured as follows: Section 2 explores the literature on the topic of OB. Section 3 discusses the relevant theoretical background. In Section 4, we develop our hypotheses and illustrate the research model. Section 5 describes the process of collecting and analyzing the data. The results are reported in Section 6. Section 7 discusses the study’s findings and their implications. Section 8 concludes this paper.

2. Literature Review

2.1. Open Banking

OB is a schema in which users are empowered to allow a steady exchange of their financial data between financial intermediaries (in this case, banks) and TPPs [3,6,13]. Based on the scope of the services they provide, TPPs’ access to users’ data comes in two levels: read-only access, wherein TPPs are permitted to process the data but not edit users’ records, whereas the second level of access allows TPPs to read customers’ records and modify them [13]. By authorizing access to their financial data, users can enjoy a vast number of services, including wealth management tools, payment options, and consumable micro-lending [18].
OB presents a move beyond digitizing banking services through Online Banking and Mobile Payments as it permits emerging TPPs to tap into a massive amount of customer data, thereby cultivating innovation and transforming the entire financial ecosystem [6,19]. As such, OB models are becoming industry standards in many countries either through market forces or governmental interventions [6]. Upon witnessing this shift, incumbent banks began adapting their business models in order to incorporate this emerging technology and mitigate its potentially disruptive effects [1,20].
The continuous flow of data between permitted financial entities is enabled and secured by Application Programming Interfaces (APIs) [3,6]. An API is a vendor and language-neutral interface through which software systems can communicate within and beyond organizational boundaries [21,22]. Since its inception in the late 2000s, the concept of APIs has become a crucial driver of digital innovation [22] and a key element in the digital economy [13]. According to [21], APIs spurred the emergence of novel, partnership-based business models. In the context of OB, the multi-layered permission structure and platform-based approach enabled by APIs has allowed incumbents to collaborate with FinTech providers, thereby mitigating the risks and security concerns associated with exchanging data with third parties [20].

2.2. Previous Work

Due to the revolutionary implications of OB, the topic attracted the attention of scholars worldwide. In an effort to explore customers’ acceptance of OB technology, Sivathanu et al. [23] collected data from banks’ customers in India. By extending the Technology Readiness and Acceptance Model (TRAM), the study examined how customers’ stickiness with traditional banks (CS) impacted their intention to adopt OB-enabled services. The results of this study were primarily consistent with earlier studies, in that customers’ perceived ease of use (PEU) and perceived usefulness (PU) positively influenced perceived customer value (PCV), which in turn positively impacted OB use intention. Interestingly, the CS played a significant role in moderating the relationship between PCV and the usage intention of OB applications.
In the Australian context, Chan et al. [24] extended the UTAUT model to understand the drivers of consumers’ intention to use OB applications. The paper examined a wide range of variables, including performance expectancy (PE), effort expectancy (EE), social influence (SI), perceived risk (PR), initial trust (INT), and financial literacy (FL). In addition to confirming the positive role of the key UTAUT factors, the study also arrived at some interesting conclusions. For example, FL was found to lower INT towards OB application, possibly inducing consumer skepticism.
Similarly, De Araluze and Plaza [8] examined users’ intention to adopt OB applications in the Spanish context. By modifying the Technology Acceptance Model (TAM), the authors were able to study the role of INT and SI in adoption intention. For users in Spain, PU, SI, and INT positively impacted the behavioral intention to try OB-enabled solutions.
Expanding the research further, Mutambik [14] investigated factors influencing customer experience and loyalty intention for TPPs. The author presumed that in the case of OB applications, PEU, perceived value (PV), quality of support (QS), reliability (RT), perceived risk (PR), and the provider’s ability to innovate (INO) would influence the customer experience rationally and emotionally. A positive customer experience would subsequently increase users’ intention to remain loyal to the service provider. The study’s results support its hypotheses, providing initial insights into the psychology of the Saudi-based users.
While the Technology Acceptance Model (TAM) and the Unified Theory of Acceptance and Use of Technology (UTAUT) have been widely used to study technology adoption, these models have limitations in their ability to explain post-adoption behaviors, particularly long-term use, as they assume user behavior becomes static after adoption, overlooking the dynamic nature of user satisfaction and engagement. In the context of Open Banking (OB), where continuous user engagement is vital, these models fail to account for the evolving aspects of trust and convenience or how users’ expectations and experiences influence long-term use. Similarly, the Technology Readiness and Acceptance Model (TRAM) and the Decomposed Theory of Planned Behavior (DTPB) offer comprehensive analyses of factors like social influence and self-efficacy, but are primarily focused on first-time adoption or short-term interactions, making them less suitable for studying sustained user engagement in Open Banking, where post-adoption behavior is crucial for service success. Table 1 summarizes our analysis of empirical research on open banking, showcasing how variables and findings vary depending on the context and objectives of each study.

3. Theoretical Framework

Research on technology penetration mainly falls into two categories: pre-adoption studies and post-adoption studies. The former has captivated researchers’ interest for the past few decades, with theories like TAM and UTAUT being the most popular. However, as technology and systems matured, scholarly interest shifted toward understanding drivers of post-adoption behaviors, such as satisfaction and continuous use [26].
Given these limitations, the expectation-confirmation model of IS continuance (ECM-IS) serves as a more suitable theoretical framework for investigating the post-adoption phase. ECM explains how users’ initial expectations and actual experiences with technology influence their decision to continue using it, emphasizing satisfaction as critical for the long-term use of Open Banking applications. Its focus on perceived usefulness and confirmation aligns with this study’s goals, capturing how initial expectations and experiences drive continued engagement. Previous research indicates that perceived usefulness and user satisfaction are key predictors of technology continuance in financial services, with findings showing that while trust influences initial adoption, satisfaction determines ongoing use. For instance, research in Australia found that the confirmation of expectations positively impacts post-adoption satisfaction, underscoring the relevance of integrating ECM to explore continuous usage in the OB sector.

3.1. Expectation-Confirmation Theory (ECT)

Adapted from marketing research, ECT examines users’ post-adoption behaviors [27]. In its original form, the theory examines how users’ prior expectations and perceived performance impact post-adoption confirmation, satisfaction, and continuance use intention [28]. In this model, prior expectations are informed by past experiences, paid ads, or marketing campaigns [29]. This theory poses that satisfaction, and subsequently, continuous use, are a direct result of the product experience confirming prior expectations. If the experience fails to realize said expectations, the user shifts toward a state of dissatisfaction and is less likely to continue using the product [30].

3.2. Expectation-Confirmation Model of IS Continuance (ECM-IS)

In an effort to anchor the theoretical foundations of the IS discipline, Bhattacherjee [31] proposed an extension to ECT theory through the introduction of perceived usefulness. The ECM-IS model posits that a system’s perceived usefulness positively influences users’ satisfaction and continuance use intention. However, users’ perception of IS benefits is influenced by their feelings of confirmation. As such, users are viewed as continuously adjusting their perception of a product’s functionality to better reflect their actual experience. This model has been used as a blueprint to examine post-technology-adoption behavior across different domains, including internet banking [32], mobile banking [33], and E-finance [34].

3.3. Trust

Trust is widely accepted as a critical factor in determining technology-related decisions [35]. It refers to the degree to which individuals perceive their providers to be credible, the technology to be secure, and the service to be reliable [36]. It reflects a state wherein a person is willing to be vulnerable based on their optimistic beliefs regarding another party’s future conduct [35]. Due to the immense exposures associated with OB-enabled solutions, the impact of initial trust has generally been examined and proven in OB pre-adoption studies (e.g., [8,24]). Accordingly, trust was included in our framework in order to evaluate its impact on OB users’ post-adoption behavior.

3.4. Convenience

Trust and convenience are distinct variables in Open Banking (OB) due to their unique theoretical significance. Trust extends beyond perceived usefulness by addressing users’ concerns about data privacy, system security, and the credibility of third-party providers, offering emotional assurance and risk mitigation essential for engaging with financial services. This influence on satisfaction and loyalty is highlighted by Alwabel and Zeng [36], who emphasize its role in fostering sustained user relationships in digital banking. In contrast, convenience emphasizes the time and effort required to use OB solutions, reflecting the overall user experience rather than just technical simplicity. Timely access to information is critical in financial services, and Kaura et al. [37] demonstrate that convenience directly enhances customer satisfaction by minimizing friction. Unlike perceived usefulness and ease of use, trust and convenience address different dimensions of the post-adoption experience, essential for sustained engagement. By ensuring users feel safe sharing their financial data while providing practical benefits, both constructs are particularly relevant in OB, where users balance the risks of data sharing against service convenience. Recognizing trust and convenience as distinct variables offers a comprehensive framework for understanding user satisfaction and retention in OB applications, addressing the unique challenges of data sharing, security, and accessibility.

4. The Research Hypotheses and Model

4.1. Confirmation and Satisfaction

Confirmation (and dis-confirmation) occurs as a result of users comparing their expectations prior to the usage experience against the system performance [31]. If expectations are met, positive confirmation will then lead to higher levels of satisfaction. In the IS context, evidence from Pee et al. [38] has affirmed the role of conformed expectations in driving satisfaction. However, one study found that when users have no clear expectations of newly launched products, confirmation does not necessarily lead to satisfaction [39]. Therefore, additional research is needed to examine this relationship. Accordingly, we hypothesize the following:
H1. 
Users’ confirmation of expectation of an OB application positively influences their satisfaction with the usage experience.

4.2. Perceived Usefulness and Satisfaction

Perceived usefulness is defined in this model as the level at which a user expects to benefit from using an application [40]. This perception of practicality positively impacts user satisfaction, especially in the earlier stages of adoption [41]. While this relationship has been established in the FinTech industry [42], in some cases, the impact of perceived usefulness on satisfaction has diminished as users became more familiar with employed systems [43]. Accordingly, we hypothesize the following:
H2. 
Users’ perceived esefulness of an OB application positively influences their satisfaction with the usage experience.

4.3. Trust and Satisfaction

Trust plays a vital role in shaping customer satisfaction with technology as it directly concerns provider credibility and system security, some of the most critical aspects of any technology [44,45]. Interestingly, trust and satisfaction share a reciprocal relation in which they mutually reinforce one another. While some studies have examined how exceeding users’ expectations could enhance or diminish users’ trust in a given system [46], others, including [26], confirmed that users become more satisfied as they perceive a system to be secure. Accordingly, we hypothesize the following:
H3. 
Users’ trust in the OB application positively influences their satisfaction with the usage experience.

4.4. Convenience and Satisfaction

Convenience concerns users’ perception of the extent to which using technology would require time and effort. Minimizing or eliminating the effort required to use a technology has been proven to decrease the hassle associated with using the technology, thus increasing users’ satisfaction and repurchase intention [47]. Kaura [47] and Kaura et al. [37] revealed a significant relationship between convenience and satisfaction. Henceforth, we hypothesize the following:
H4. 
Users’ perceptions regarding convenience of an OB application positively influence their satisfaction with the usage experience.

4.5. Confirmation and Perceived Usefulness

Confirmation and perceived usefulness are similar in that they are both cognitively driven evaluations. Similar to its effect on satisfaction, positive confirmation also impacts users’ assessment of the usefulness of the IS [31]. This case is especially true for newly introduced technologies. In one study, users’ perceptions of banking applications delivering their value increased as users used the applications more [48]. Accordingly, we hypothesize the following:
H5. 
Users’ confirmation of expectation for OB applications positively influences their perceived usefulness of OB applications.

4.6. Perceived Usefulness and IS Continuous Use

When users perceive a system as functionally beneficial, it leads to the continuous use of that system [31]. A majority of studies have established the impact of perceived usefulness on IS continuous use. For example, Hamid et al. [49] found that if users consider e-government services useful and convenient, then they will be more likely to continue using the service. We believe that the perceived usefulness of OB applications is critical for continuous use decisions [50]. Accordingly, we hypothesize the following:
H6. 
Users’ perceived usefulness of an OB application positively influences their intention to continue using the application.

4.7. Satisfaction and IS Continuous Use

Satisfaction is defined as the emotional state resulting from the IS usage experience [31]. Extant research has consistently demonstrated the role satisfaction plays in habit formation and repurchasing behavior. Whereas positive satisfaction increases the likelihood of continuous IS use, dissatisfied users are inclined to stop using the system or switch to alternative products [31]. While many studies have proven the role of satisfaction in predicting the continuous use of a particular technology [34], satisfaction did not predict continuous use in purpose-specific information systems (for example, LMS systems) [51]. Henceforth, further examination of this relationship across different contexts is warranted. Accordingly, we hypothesize the following:
H7. 
Users’ satisfaction with the OB application positively influences their intention to continue using the application.
Figure 1 depicts the conceptual model proposed in this study.
While the relationships in the hypotheses, such as the connection between satisfaction and continuous use, appear self-evident in traditional technology adoption models, the unique Open Banking (OB) context in Saudi Arabia necessitates a reevaluation of these connections. The complexities of the Saudi OB ecosystem—including dual trust in banks and third-party providers, high risk aversion, and the requirement for Sharia compliance—can significantly influence user behavior. In this evolving market, established relationships must be tested, as satisfaction may not ensure continuous use due to security concerns around data sharing. This study underscores the need for a deeper exploration of the interactions between trust and convenience in OB, addressing a research gap regarding post-adoption behavior in Saudi Arabia. Ultimately, it seeks to determine whether traditional constructs function consistently in this culturally and regulatory-sensitive environment, providing valuable insights for OB providers and regulators as they aim for greater financial inclusion and digital transformation.

5. Methodology

To explore our research questions, we employed a quantitative, hypothesis-deductive approach, which involves deducing several testable hypotheses. According to Saunders et al. [52], this approach is appropriate because the study is guided by established theories. In our case, the expectation-confirmation model of IS continuance (ECM-IS) provided the base of the theoretical framework from which our seven hypotheses were deduced to be empirically tested.

5.1. Instrument Development

This study augments the ECT-IS model with trust and convenience to explain and predict IS continuance use behavior. All our constructs and measurement items were borrowed from previous literature. Minor modifications were made as needed for contextualization, but the core constructs and items remained unchanged [53].
Items for continuous use, confirmation, and perceived usefulness were adapted from Bhattacherjee [31], satisfaction items were drawn from Savitha et al. [54], trust items were borrowed from Alwabel and Zeng [36], and items for convenience were drawn from Kaura et al. [37]. The questionnaire also gathered demographic information about the participants, including gender, age group, and education level. In an effort to minimize friction and increase the response rate [55], all constructs were measured using a five-point Likert scale (ranging from strongly agree to strongly disagree). Although a more granular measurement scale, such as a seven-point or ten-point Likert scale, could enhance the assessment of trust and satisfaction in financial systems, a five-point Likert scale was deliberately chosen for this study due to its simplicity and ease of understanding. This scale reduces cognitive load for Open Banking (OB) users, many of whom may not be familiar with complex financial terminology, thus improving response rates. Additionally, five-point scales minimize response fatigue and central tendency bias while providing reliable results, as validated in previous studies. Using a uniform scale across constructs like perceived usefulness, convenience, trust, and satisfaction also enhances data consistency. While future research could explore more detailed scales to capture subtle variations in attitudes, the five-point scale was chosen for its practicality and reliability in this online survey context. The operational definitions of the constructs are presented in Table 2.

5.2. Sample and Data Collection

Data collection was carried out in two stages. First, a preliminary study was conducted to test the validity and reliability of the measuring instrument of this study. Based on the pilot study results, the questionnaire was improved for clarity. Specifically, we conducted a small-scale pilot test with a sample of 5 participants from our target population. Based on their feedback, we clarified the wording of five items that participants found to be ambiguous. This stage’s responses were discarded. Second, the main data collection process was carried out between March and April 2024. Our sample consists of individuals who currently use OB-enabled solutions. A non-probability sampling method with a convenience sampling approach was used to select our respondents. This method is appropriate as our target population is not directly accessible to the researchers [56]. The questionnaire was distributed through professional social networks (i.e., WhatsApp and Telegram groups). In the questionnaire’s introduction, respondents were informed about the study’s objectives and reassured about the strict confidentiality of their responses. The questionnaire was administered through SurveyMonkey, a web-based survey tool. This choice is justified by the fact that the OB solutions are exclusively delivered via digital channels.
The study utilized a non-probability convenience sampling method, which limits generalizability, but the sample still represents the target population for Open Banking (OB) solutions in Saudi Arabia. The 98 respondents included a diverse demographic, with 77% male, 23% female, and 49% holding a bachelor’s degree, capturing a range of age, education levels, and user experiences. While some bias may exist, this sample offers a reasonably representative snapshot of OB users, although it may not fully represent rural or less tech-savvy individuals. Future studies could enhance robustness by employing probability sampling methods. A preliminary pilot study with 5 OB users identified issues with survey clarity, particularly regarding convenience and trust. Revisions were made to improve clarity, including refining trust-related items to focus on credibility and reliability. The pilot study revealed a Cronbach’s alpha of 0.67 for the convenience scale, which improved to 0.871 in the main study after adjustments, enhancing the reliability and quality of the collected data. Based on the “10-times rule” method set, which suggests a minimum sample size of 10 times the number of maximum inner or outer model links (in our case, 7), our sample size of 98 is well above the minimum requirement of 70.
We also employed bootstrapping with 5000 subsamples to enhance result robustness by improving standard error accuracy. Although we acknowledge limitations in generalizability due to convenience sampling, the sample represents Open Banking (OB) users in Saudi Arabia during early adoption. A post-hoc power analysis confirmed adequate statistical power (>0.80) for detecting medium to large effect sizes, justifying the sample size. In summary, the 98 respondents meet PLS-SEM methodological requirements, and the results remain robust due to bootstrapping, though future studies should seek larger and more diverse samples to improve generalizability.

5.3. Statistical Analysis

Following Anderson and Gerbing’s [57] recommendation, the data analysis process was conducted in two stages. First, reliability and validity were assessed using the measurement model [58]. Second, the structural model assessment was employed to test the relationships between variables. Structural equation modeling (SEM) was deemed the most appropriate analytics tool as it was proven to easily explain the direct and indirect relations between latent variables [59]. PLS-SEM was determined to be the best fit for several reasons, one of them pertaining to the complexity of our model as it includes many constructs [60,61]. Additionally, PLS-SEM has high statistical power, ensuring that it would identify significant relationships if they were indeed present in the population [61].
While simpler statistical methods like multiple regression could assess variable relationships, PLS-SEM was preferred for this study due to its advantages in predictive accuracy, managing complex constructs, and handling small sample sizes. PLS-SEM prioritizes prediction, making it suitable for our applied research aimed at providing actionable insights for Open Banking (OB) providers by maximizing explained variance (R2) in key dependent variables such as satisfaction and continuous use. It accommodates both reflective and formative constructs, enhancing understanding of how trust and convenience influence user retention. Additionally, PLS-SEM effectively manages multicollinearity among predictors, which is crucial given the correlations in our model, and is robust enough for our sample size of 98. It also accounts for potential indirect effects between variables, offering a comprehensive evaluation of their interrelations. PLS-SEM aligns with the study’s objectives by providing a holistic analysis of complex relationships in Open Banking.

6. Results

6.1. Descriptive Statistics

Out of 250 questionnaires distributed through different media of communication, initially, 167 responses were collected from participants using OB-enabled solutions. However, after excluding incomplete or invalid responses, only 98 responses were retained for further analysis. The response rate was calculated based on 250 distributed questionnaires, yielding a response rate of 39.2% after the removal of incomplete submissions.
Of the 98 valid responses, approximately 77% of the respondents were men, while 23% were women. The age distribution of the sample indicates that almost half of the respondents (49%) were between the ages 25 and 34. In terms of educational background, most respondents held a bachelor’s degree (approximately 49%), with the remainder having either secondary education or graduate studies. Table 3 below provides a detailed breakdown of the demographic information.

6.2. Common Method Bias

Data collected from one source could be subject to common method bias, defined as “a systematic error variance that stems from a common method used to measure the constructs of the study” [14]. In this study, we employed the method highlighted in [62] to identify any potential common method bias.

6.3. Measurement Model Assessment

In the first run, one item (i.e., CONT3) had a factor loading of 0.415 and was removed from the initial model as it fell below the acceptable threshold of 0.7 [61].
As shown in Table 4, composite reliability ranged from 0.873 to 0.932, and Cronbach’s alpha values were between 0.748 and 0.890, confirming the high reliability of the model.
All items’ factor loadings exceeded the recommended 0.7 threshold, meaning each item is strongly associated with its underlying construct [63]. For constructs, all AVE values were above 0.69, indicating that each construct explained at least 69% of the variance of its items [63].
This study utilized the Fornell–Larcker criterion to assess discriminant validity. Table 5 depicts an overall satisfactory discriminant validity. When examining each construct’s correlation with other constructs, all values were less than the square root of the AVE estimate for that construct, thus confirming a good discriminant validity for the model [64].
Table 6 below depicts the means, standard deviation, and correlations between the six factors included in this study.

6.4. Structural Model Assessment

In this study, all VIF values ranged between 3.37 and 1.52; henceforth, collinearity was not a critical issue in this study.
The VIF values for the constructs were as follows: confirmation (CONF) had a VIF of 2.73, perceived usefulness (PU) had a VIF of 2.84, trust (TRS) had a VIF of 2.61, convenience (CONV) had a VIF of 2.52, satisfaction (SAT) had a VIF of 1.52, and continuous use (CONT) had a VIF of 3.37. All VIF values were below the commonly accepted threshold of 3.3, indicating that multicollinearity was not a critical issue in this study.
To assess our model, we applied the bootstrapping technique in Smartpls with 5000 subsamples.
As presented in Table 7, all variance inflation factor (VIF) values fall below the threshold of 5, as recommended in [64].
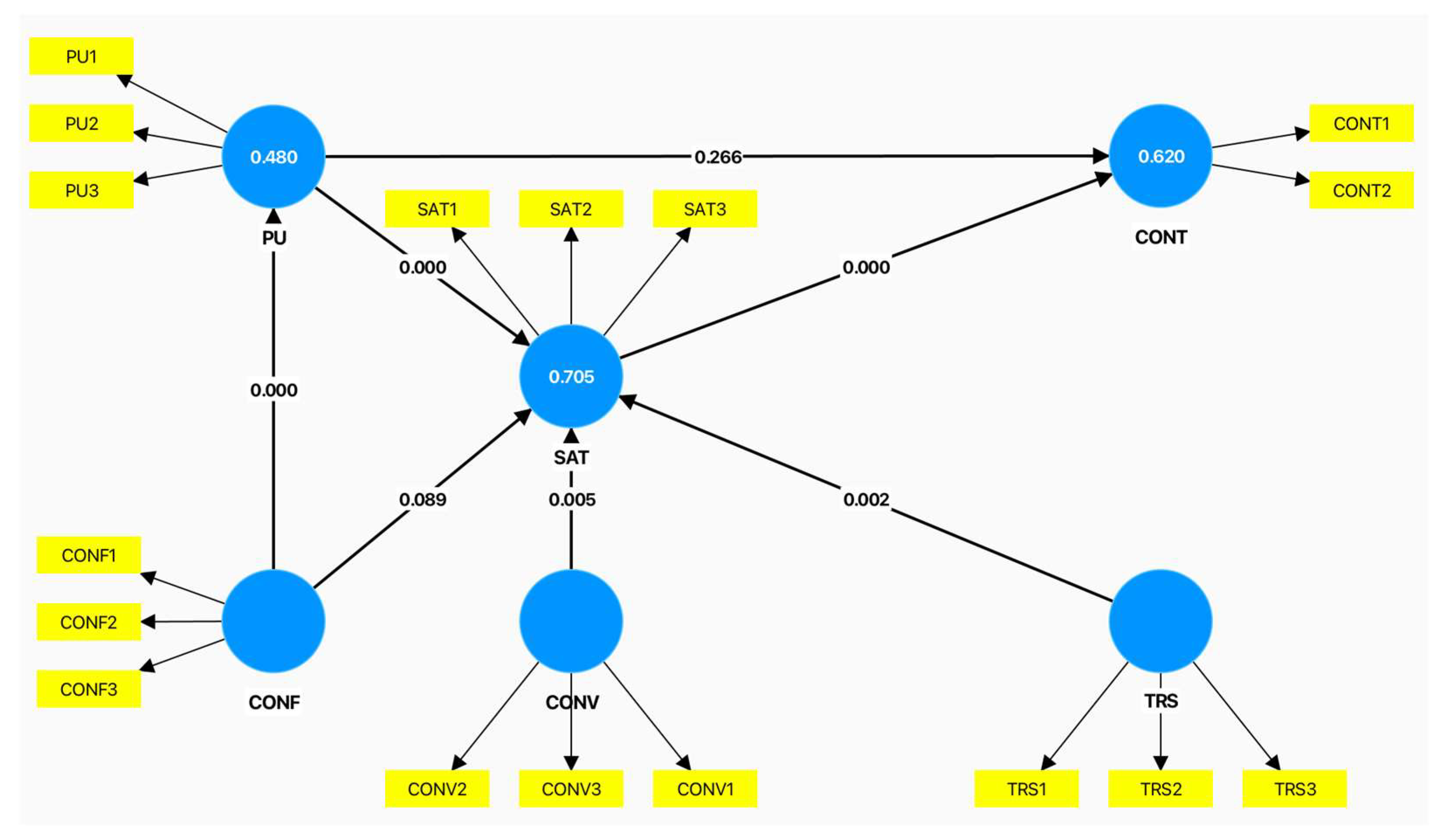
As shown in Figure 2, the model explains 62% of the variance for OB continuance use intention, 48% for perceived usefulness, and 70.5% for satisfaction. In our sample, about 48% of the change in perceived usefulness is explained by confirmation. Perceived usefulness, confirmation, convenience, and trust caused about 70.5% of the changes in satisfaction. Satisfaction causes about 62% of the change in continuous use intention, listed in Table 8.
In contrast, the results did not provide any support for hypotheses one and six. For hypothesis one, β = 0.162, p > 0.05, which means that confirmation did not have a significant impact on satisfaction. On the other hand, for hypothesis six, β = 0.140, p > 0.05, which means that perceived usefulness did not have a significant impact on continuous use intention.
The findings of this study are significant for Open Banking providers and policymakers in Saudi Arabia, with user satisfaction identified as the primary driver of continuous use intention, accounting for 62% of the variance. This indicates that providers should focus on delivering satisfying user experience to foster long-term engagement. Trust (β = 0.241, p = 0.003) and convenience (β = 0.247, p = 0.006) also significantly influence satisfaction, emphasizing the need for reliable and easily accessible services. The lack of a significant relationship between confirmation and satisfaction (β = 0.162, p > 0.05) suggests users may not yet have well-formed expectations of OB services, pointing to a need for educational efforts to manage expectations. Comparisons with global trends reveal similar priorities for trust and convenience; however, in India, security concerns are more pronounced, while Saudi Arabia’s regulatory environment—especially the SAMA sandbox initiative—may alleviate such fears. In Australia, perceived usefulness has a stronger impact on satisfaction, likely due to differences in market maturity. Overall, while Saudi user behavior aligns with global trends, local regulatory measures and market maturity significantly shape user priorities, indicating that OB providers should continue to build trust, simplify services, and enhance perceived benefits as the market evolves. This result depicts a clear contrast to [51], who found satisfaction to have no impact on students’ intention to continou using Learning Management Systems (LMS). Ref. [51] suggested various possibly contributing factors to this result; one of which is the mandatory natuer of LMS use. Voluntariness of use have for long been disscussed as moderator in technology diffusion studies [65]. Our results, compained with those of [51], could provide the theoratical ground for testing the direct impact of Voluntariness on satisfaction, and whether it has any moderating affect on the relationship between satisfaction and continous use intention.

7. Discussion and Implications

Discussion

Our findings show that users’ intention to continue using OB solutions is positively impacted by users’ satisfaction (H7). Users are expected to continue using OB applications when satisfied with the service. In our case, while satisfaction is mainly an emotional state, it was the primary and sole driver for OB continuous use intention in our sample (R2 = 62.6%), which highlights the importance of users’ post-usage experience over other considerations, including perceived usefulness. This result aligns with those of earlier studies (i.e., Zhou et al. [34] and Nguyen and Dao [66]), thus confirming the finding in the context of OB continuance intention.
Satisfaction, on the other hand, is positively affected by perceived usefulness (H2), trust (H3), and convenience (H4).
It suggests that the users are more pleased if they observe positive changes to their finances as a result of using OB applications (H2). This result underscores the importance of continuously improving OB solutions so they deliver on users’ expectations. Our results are consistent with those of previous research conducted by Shiau et al. [42], where perceived usefulness significantly contributed to users’ satisfaction.
In addition, our results suggest that users tend to be more satisfied with OB applications if they perceive the OB provider to be trustworthy (H3). This indeed points out the OB providers’ instrumental role in fostering growth for OB technologies. TPPs and policy makers could both benefit from this insight to implement measures to strengthen users’ trust in OB solutions. This result aligns with those from the work of Mishra et al. [26] and Sharma and Sharma [65].
Additionally, we found that users tend to be more satisfied with OB applications if they save time and effort (H4). While the impact of convenience has been repeatedly proven in traditional financial institutions [47], our findings highlight the importance of convenience in the context of digital services such as OB solutions. As such, TPPs should make convenience a core principle when designing their applications.
On the contrary, confirmation did not significantly impact satisfaction (H1). In other words, even when users’ preconceived notions are met, that does not directly translate into satisfaction. This result could plausibly be influenced by the emerging nature of OB solutions in Saudi Arabia. While the country is considered very advanced technology-wise, OB applications are relatively new to the FinTech sector. The findings of Eren [39] reinforced our results, explaining that a confirmation of the expectation of new products would not necessarily lead to satisfaction, as users are yet to formulate a clear sense of their expectations.
Similarly, perceived usefulness did not have an impact on H6, indicating users’ lack of commitment toward such applications even in cases where these applications performed well. This result aligns with the findings of Kumar et al. [67], who similarly found perceived usefulness to be unrelated to intentions to continue using digital banking applications, as users tend to prioritize convenience factors over functionality. Our result, while surprising, may have been caused by two factors. First, while users may deem OB applications useful, they may not fully grasp the transformational nature of such technology in comparison to traditional banks, as OB applications are still in the early stages of development. Second, OB application may lack the elements necessary for habit formation, a critical factor that is slowly gaining attention within FinTech research [68].
Our findings play a major role on the growing literature on Open Banking (OB). Specifically, the previous studies by Zhou et al. (2018) [34] and Nguyen and Dao (2024) [66] both confirm that user satisfaction is a significant predictor of continuance intention in financial technologies. However, the role of trust in our study highlights an important contrast with similar studies conducted in more mature OB markets. For instance, De Araluze and Plaza (2023) [8] found that trust was primarily influential in the pre-adoption phase, while our results demonstrate that trust continues to play a critical role in the post-adoption phase within the Saudi context. This distinction may stem from the relatively nascent state of OB in Saudi Arabia, where users still express concerns about the security and reliability of these services. Additionally, our findings regarding the influence of convenience on user satisfaction resonate with Kaura et al. (2015) [37], who demonstrated that the perceived convenience of banking services positively impacts customer satisfaction and loyalty. However, unlike Shiau et al. (2020) [42], who found that perceived usefulness plays a dominant role in continuance behavior, our study revealed that perceived usefulness did not significantly influence continuous use intention in the OB context. This discrepancy may reflect the unique financial and cultural environment in Saudi Arabia, where users prioritize factors such as trust and convenience over the perceived functionality of OB applications. Moreover, the lack of an impact of confirmation on satisfaction contrasts with the findings of Pee et al. (2018) [38], who identified confirmation as a significant predictor of satisfaction in information systems (IS). Our result suggests that Saudi OB users may have limited pre-existing expectations of these emerging services, leading to a weaker confirmation effect. This result is supported by Eren (2021) [39], who found that in cases where users are unfamiliar with new technologies, the confirmation of expectations does not always translate into satisfaction.
These results would help such stakeholders improve their FinTech offerings to better maintain long-lasting customer involvement.
The practical implications are stated below. Firstly, our study first integrates the ECM-IS model with the convenience factor, thereby extending the ECM-IS framework to predict users’ continuous use intention in the OB settings. While this framework is considered one of the foundational models for measuring post-adoption behavior, prior studies have been reluctant to combine the model with exogenous, technology-adjacent factors. Our findings confirm most of the model’s original hypotheses with the exception of the impacts of confirmation on satisfaction and perceived usefulness on continuous use intention. Therefore, the proposed model validated in this study provides a theoretical basis for predicting continuous use intention for OB solutions and similar settings.
Another implication concerns the association between satisfaction and continuous use intention. While this relationship has been repeatedly reported in the FinTech sector (i.e., Zhou et al. [34] and Nguyen and Dao [66]), our results extend these studies to the context of OB, and highlight the role of satisfaction as the major driver of continuous use intention.
Our findings also have multiple practical implications for OB providers, including, but not limited to, the following. First, they deepen our understanding of the core elements influencing users’ intentions to continue using OB applications. According to our results, satisfaction was the core predictor of continuance intentions. As such, providers focusing on user experience may gain a competitive edge.
Additionally, traditional banking institutions could benefit from our findings by employing the findings regarding the lack of expectations in the OB sector to their advantage.
Finally, government agencies operating in this arena could benefit from our findings in shaping future regulations and policies, especially considering the overall consequences of OB technologies.
This study focused on trust, convenience, and perceived usefulness in Open Banking (OB) adoption, but cultural and socio-economic factors also significantly influence user behavior in Saudi Arabia. Religious values foster risk aversion, making users cautious about sharing sensitive financial data unless trust and security are established. Additionally, socio-economic conditions, such as digital access and education levels, affect trust levels among different populations. The regulatory environment, overseen by the Saudi Arabian Monetary Authority (SAMA), can facilitate or hinder OB adoption, with protective regulations possibly slowing innovation. Furthermore, adherence to Islamic finance principles may enhance trust in Sharia-compliant OB solutions. Future research should integrate factors for an understanding of OB adoption in Saudi Arabia and how they compare across other developing economies.

8. Conclusions

The aim of this paper is to study the impact of confirmation, perceived usefulness, trust, and convenience on satisfaction and continuous use intention for OB applications. Our results reveal a direct effect between confirmation, perceived usefulness, trust, and convenience on one hand, and satisfaction and continuous use of intention on the other. In contrast, our findings do not support the relationship between confirmation and satisfaction. While this study contributes to our understanding of FinTech’s continuous use, some limitations must be acknowledged. To improve user satisfaction and retention in Open Banking (OB) in Saudi Arabia, providers should focus on building trust through the clear communication of data privacy policies, transparent service agreements, and consistent service delivery. Enhancing convenience by offering intuitive interfaces, streamlined onboarding, and responsive customer support is also crucial. Since perceived usefulness was not a strong predictor of continuous use, providers should demonstrate the practical benefits of OB services through personalized insights, financial tools, and customized offers. These strategies, emphasizing trust, ease of use, and visible benefits, can also be applied to developing economies where Open Banking adoption is in its early stages, with strong regulatory frameworks helping to build user confidence and drive adoption.

Limitations and Recommendations for Future Research

The sample size of 98 respondents, while adequate for exploratory research, limits the generalizability of the findings; thus, larger and more diverse samples are needed for future research. While this study focused on trust and convenience, other factors like security concerns and regulatory impacts were not examined, necessitating their inclusion in future research for a more comprehensive understanding of Open Banking (OB) adoption. Lastly, the study’s context within Saudi Arabia may not be applicable to other regions, so comparative studies across different countries would provide valuable insights into global OB adoption trends. Addressing these limitations can enrich the understanding of OB adoption and support the global growth of the FinTech sector.

Author Contributions

Conceptualization, T.A. and M.A.; Methodology, T.A.; Formal analysis, M.A.; Data curation, T.A.; Writing – original draft, T.A.; Writing – review & editing, M.A.; Visualization, M.A.; Supervision, M.A. All authors have read and agreed to the published version of the manuscript.

Funding

This research is funded by the Deputyship for Research and Innovation, Ministry of Education, Saudi Arabia, IFKSUOR3-176-10.

Institutional Review Board Statement

Not Applicable.

Informed Consent Statement

Not Applicable.

Data Availability Statement

Data are available on request from corresponding author.

Acknowledgments

The authors extend their appreciation to the Deputyship for Research and Innovation, Ministry of Education, Saudi Arabia, for funding this research (IFKSUOR3-176-10).

Conflicts of Interest

The authors declare no conflicts of interest.

References

  1. Omarini, A.E. Banks and FinTechs: How to develop a digital open banking approach for the bank’s future. Int. Bus. Res. 2018, 11, 23–36. [Google Scholar] [CrossRef]
  2. Plaitakis, A.; Staschen, S. Open Banking: How to Design for Financial Inclusion; Consultative Group to Assist the Poor (CGAP) Working Paper; World Bank: Washington, DC, USA, 2020. [Google Scholar]
  3. Vezzoso, S. The Critical Journey from Open Banking to Open Finance. SSRN 4150255. 2022. Available online: https://ssrn.com/abstract=4150255 (accessed on 10 January 2024).
  4. Statista. Available online: https://www.statista.com/statistics/1389390/value-of-open-banking-transactions-worldwide-and-uk/ (accessed on 21 March 2024).
  5. Zachariadis, M.; Ozcan, P. The API Economy and Digital Transformation in Financial Services: The Case of Open Banking. 2017. Available online: https://papers.ssrn.com/sol3/papers.cfm?abstract_id=2975199 (accessed on 10 January 2024).
  6. Babina, T.; Bahaj, S.A.; Buchak, G.; De Marco, F.; Foulis, A.K.; Gornall, W.; Mazzola, F.; Yu, T. Customer Data Access and Fintech Entry: Early Evidence from Open Banking; National Bureau of Economic Research: Cambridge, MA, USA, 2024. [Google Scholar]
  7. SAMA (Saudi Arabian Monetary Authority). 2023. Available online: https://www.openbanking.sa/ (accessed on 7 February 2024).
  8. Briones de Araluze, G.; Cassinello Plaza, N. The relevance of initial trust and social influence in the intention to use open banking-based services: An empirical study. SAGE Open 2023, 13, 21582440231187607. [Google Scholar] [CrossRef]
  9. Wang, M. A legal analysis of open banking in the promotion of financial data antitrust in China. J. Antitrust Enforc. 2024, jnae003. [Google Scholar] [CrossRef]
  10. Klein, V.; da Costa Farias, R.R. Open Banking on Different Sides of the Atlantic: A Comparative Study between Brazil and the United Kingdom. In Central Banking in a Post-Pandemic World; Routledge: Abingdon, UK, 2023; pp. 127–144. [Google Scholar]
  11. Gounari, M.; Stergiopoulos, G.; Pipyros, K.; Gritzalis, D. Harmonizing open banking in the European Union: An analysis of PSD2 compliance and interrelation with cybersecurity frameworks and standards. Int. Cybersecur. Law Rev. 2024, 5, 79–120. [Google Scholar] [CrossRef]
  12. Didenko, A.N. Australia’s Consumer Data Right and Its Implications for Consumer Trust. Forthcoming 2024, 50, 61. [Google Scholar]
  13. Frei, C. Open Banking: Opportunities and Risks. In The Fintech Disruption: How Financial Innovation Is Transforming the Banking Industry; Palgrave Macmillan: Cham, Switzerland, 2023; pp. 167–189. [Google Scholar]
  14. Mutambik, I. Customer Experience in Open Banking and How It Affects Loyalty Intention: A Study from Saudi Arabia. Sustainability 2023, 15, 10867. [Google Scholar] [CrossRef]
  15. Ishfaq, M.; AlHajieh, H.; Alharthi, M. Quality determination of the Saudi retail banking system and the challenges of vision 2030. Int. J. Financ. Stud. 2020, 8, 40. [Google Scholar] [CrossRef]
  16. Bartke, S.; Schwarze, R. Risk-Averse by Nation or by Religion? Some Insights on the Determinants of Individual Risk Attitudes (October 2008). SOEP Paper No. 131. Available online: https://ssrn.com/abstract=1285520 (accessed on 23 October 2024).
  17. Sarofim, S.; Minton, E.; Hunting, A.; Bartholomew, D.E.; Zehra, S.; Montford, W.; Cabano, F.; Paul, P. Religion’s influence on the financial well-being of consumers: A conceptual framework and research agenda. J. Consum. Aff. 2020, 54, 1028–1061. [Google Scholar] [CrossRef]
  18. Ramdani, B.; Rothwell, B.; Boukrami, E. Open banking: The emergence of new digital business models. Int. J. Innov. Technol. Manag. 2020, 17, 2050033. [Google Scholar] [CrossRef]
  19. He, Z.; Huang, J.; Zhou, J. Open banking: Credit market competition when borrowers own the data. J. Financ. Econ. 2023, 147, 449–474. [Google Scholar] [CrossRef]
  20. Preziuso, M.; Koefer, F.; Ehrenhard, M. Open banking and inclusive finance in the European Union: Perspectives from the Dutch stakeholder ecosystem. Financ. Innov. 2023, 9, 111. [Google Scholar] [CrossRef]
  21. Ünsal, E.; Öztekin, B.; Çavuş, M.; Özdemir, S. Building a fintech ecosystem: Design and development of a fintech API gateway. In Proceedings of the 2020 International Symposium on Networks, Computers and Communications (ISNCC), Montreal, QC, Canada, 20–22 October 2020; pp. 1–5. [Google Scholar]
  22. Pujadas, R.; Valderrama, E.; Venters, W. The value and structuring role of web APIs in digital innovation ecosystems: The case of the online travel ecosystem. Res. Policy 2024, 53, 104931. [Google Scholar] [CrossRef]
  23. Sivathanu, B. An empirical study on the intention to use open banking in India. Inf. Resour. Manag. J. (IRMJ) 2019, 32, 27–47. [Google Scholar] [CrossRef]
  24. Chan, R.; Troshani, I.; Rao Hill, S.; Hoffmann, A. Towards an understanding of consumers’ FinTech adoption: The case of Open Banking. Int. J. Bank Mark. 2022, 40, 886–917. [Google Scholar] [CrossRef]
  25. Polasik, M.; Kotkowski, R. The Open Banking Adoption Among Consumers in Europe: The Role of Privacy, Trust, and Digital Financial Inclusion. 2022. Available online: https://ssrn.com/abstract=4105648 (accessed on 10 January 2024).
  26. Mishra, A.; Shukla, A.; Rana, N.P.; Currie, W.L.; Dwivedi, Y.K. Re-examining post-acceptance model of information systems continuance: A revised theoretical model using MASEM approach. Int. J. Inf. Manag. 2023, 68, 102571. [Google Scholar] [CrossRef]
  27. Alojail, M.; Bhatia, S. A novel technique for behavioral analytics using ensemble learning algorithms in E-commerce. IEEE Access 2020, 8, 150072–150080. [Google Scholar] [CrossRef]
  28. Halilovic, S.; Cicic, M. Antecedents of information systems user behaviour–extended expectation-confirmation model. Behav. Inf. Technol. 2013, 32, 359–370. [Google Scholar] [CrossRef]
  29. Tawafak, R.M.; AlRahmi, W.M.; Almogren, A.S.; AlAdwan, M.N.; Safori, A.; Attar, R.W.; Habes, M. Analysis of E-learning system use using combined TAM and ECT factors. Sustainability 2023, 15, 11100. [Google Scholar] [CrossRef]
  30. Hossain, M.A.; Quaddus, M. Expectation–confirmation theory in information system research: A review and analysis. Inf. Syst. Theory Explain. Predict. Our Digit. Soc. 2012, 1, 441–469. [Google Scholar]
  31. Bhattacherjee, A. Understanding information systems continuance: An expectation-confirmation model. MIS Q. 2001, 25, 351–370. [Google Scholar] [CrossRef]
  32. Rahi, S.; Abd Ghani, M. Integration of expectation confirmation theory and self-determination theory in internet banking continuance intention. J. Sci. Technol. Policy Manag. 2019, 10, 533–550. [Google Scholar] [CrossRef]
  33. Yuan, S.; Liu, Y.; Yao, R.; Liu, J. An investigation of users’ continuance intention towards mobile banking in China. Inf. Dev. 2016, 32, 20–34. [Google Scholar] [CrossRef]
  34. Zhou, W.; Tsiga, Z.; Li, B.; Zheng, S.; Jiang, S. What influence users’e-finance continuance intention? The moderating role of trust. Ind. Manag. Data Syst. 2018, 118, 1647–1670. [Google Scholar] [CrossRef]
  35. Zhou, T. Understanding users’ initial trust in mobile banking: An elaboration likelihood perspective. Comput. Hum. Behav. 2012, 28, 1518–1525. [Google Scholar] [CrossRef]
  36. Alwabel, A.S.; Zeng, X.J. Data-driven modeling of technology acceptance: A machine learning perspective. Expert Syst. Appl. 2021, 185, 115584. [Google Scholar] [CrossRef]
  37. Kaura, V.; Durga Prasad, C.S.; Sharma, S. Service quality, service convenience, price and fairness, customer loyalty, and the mediating role of customer satisfaction. Int. J. Bank Mark. 2015, 33, 404–422. [Google Scholar] [CrossRef]
  38. Pee, L.G.; Jiang, J.; Klein, G. Signaling effect of website usability on repurchase intention. Int. J. Inf. Manag. 2018, 39, 228–241. [Google Scholar] [CrossRef]
  39. Eren, B.A. Determinants of customer satisfaction in chatbot use: Evidence from a banking application in Turkey. Int. J. Bank Mark. 2021, 39, 294–311. [Google Scholar] [CrossRef]
  40. Davis, F.D. Perceived usefulness, perceived ease of use, and user acceptance of information technology. MIS Q. 1989, 1, 319–340. [Google Scholar] [CrossRef]
  41. Nguyen, D.M.; Chiu, Y.T.; Le, H.D. Determinants of continuance intention towards banks’ chatbot services in Vietnam: A necessity for sustainable development. Sustainability 2021, 13, 7625. [Google Scholar] [CrossRef]
  42. Shiau, W.L.; Yuan, Y.; Pu, X.; Ray, S.; Chen, C.C. Understanding fintech continuance: Perspectives from self-efficacy and ECT-IS theories. Ind. Manag. Data Syst. 2020, 120, 1659–1689. [Google Scholar] [CrossRef]
  43. Liao, C.; Palvia, P.; Chen, J.L. Information technology adoption behavior life cycle: Toward a Technology Continuance Theory (TCT). Int. J. Inf. Manag. 2009, 29, 309–320. [Google Scholar] [CrossRef]
  44. Singh, N.; Sinha, N. How perceived trust mediates merchant’s intention to use a mobile wallet technology. J. Retail. Consum. Serv. 2020, 52, 101894. [Google Scholar] [CrossRef]
  45. Kaur, S.; Arora, S. Role of perceived risk in online banking and its impact on behavioral intention: Trust as a moderator. J. Asia Bus. Stud. 2020, 15, 1–30. [Google Scholar] [CrossRef]
  46. Jimenez, N.; San-Martin, S.; Azuela, J.I. Trust and satisfaction: The keys to client loyalty in mobile commerce. Acad. Rev. Latinoam. De Adm. 2016, 29, 486–510. [Google Scholar] [CrossRef]
  47. Kaura, V. Service convenience, customer satisfaction, and customer loyalty: Study of Indian commercial banks. J. Glob. Mark. 2013, 26, 18–27. [Google Scholar] [CrossRef]
  48. Foroughi, B.; Iranmanesh, M.; Hyun, S.S. Understanding the determinants of mobile banking continuance usage intention. J. Enterp. Inf. Manag. 2019, 32, 1015–1033. [Google Scholar] [CrossRef]
  49. Hamid, A.A.; Razak, F.Z.; Bakar, A.A.; Abdullah, W.S. The effects of perceived usefulness and perceived ease of use on continuance intention to use e-government. Procedia Econ. Financ. 2016, 35, 644–649. [Google Scholar] [CrossRef]
  50. Laksamana, P.; Suharyanto, S.; Cahaya, Y.F. Determining factors of continuance intention in mobile payment: Fintech industry perspective. Asia Pac. J. Mark. Logist. 2022, 35, 1699–1718. [Google Scholar] [CrossRef]
  51. Zareravasan, A.; Ashrafi, A. Influencing Factors on Students’ Continuance Intention to Use Learning Management System (LMS). In Proceedings of the 9th International Conference on Information Communication and Management, Prague, Czech Republic, 23–26 August 2019; pp. 165–169. [Google Scholar]
  52. Saunders, M.; Lewis, P.; Thornhill, A. Research Methods for Business Students; Pearson Education: London, UK, 2009. [Google Scholar]
  53. Alojail, M.; Khan, S.B. Impact of digital transformation toward sustainable development. Sustainability 2023, 15, 14697. [Google Scholar] [CrossRef]
  54. Savitha, B.; Hawaldar, I.T.; Kumar, N. Continuance intentions to use FinTech peer-to-peer payments apps in India. Heliyon 2022, 8, e11654. [Google Scholar] [CrossRef] [PubMed]
  55. Sachdev, S.B.; Verma, H.V. Relative importance of service quality dimensions: A multisectoral study. J. Serv. Res. 2004, 4, 93. [Google Scholar]
  56. AlGahtani, S.S. Empirical investigation of e-learning acceptance and assimilation: A structural equation model. Appl. Comput. Inform. 2016, 12, 27–50. [Google Scholar] [CrossRef]
  57. Anderson, J.C.; Gerbing, D.W. Structural equation modeling in practice: A review and recommended two-step approach. Psychol. Bull. 1988, 103, 411. [Google Scholar] [CrossRef]
  58. Brown, T.A. Confirmatory Factor Analysis for Applied Research; Guilford Publications: New York, NY, USA, 2015. [Google Scholar]
  59. Dash, G.; Paul, J. CB-SEM vs. PLS-SEM methods for research in social sciences and technology forecasting. Technol. Forecast. Soc. Change 2021, 173, 121092. [Google Scholar] [CrossRef]
  60. Gefen, D.; Rigdon, E.E.; Straub, D. Editor’s comments: An update and extension to SEM guidelines for administrative and social science research. MIS Q. 2011, 35, 3–14. [Google Scholar] [CrossRef]
  61. Hair, J.F.; Risher, J.J.; Sarstedt, M.; Ringle, C.M. When to use and how to report the results of PLS-SEM. Eur. Bus. Rev. 2019, 31, 2–4. [Google Scholar] [CrossRef]
  62. Kock, N. Common method bias in PLS-SEM: A full collinearity assessment approach. Int. J. E Collab. (IJEC) 2015, 11, 1–10. [Google Scholar] [CrossRef]
  63. Hair, J.F., Jr.; Sarstedt, M.; Hopkins, L.; Kuppelwieser, V.G. Partial least squares structural equation modeling (PLS-SEM): An emerging tool in business research. Eur. Bus. Rev. 2014, 26, 106–121. [Google Scholar] [CrossRef]
  64. Fornell, C.; Larcker, D.F. Evaluating structural equation models with unobservable variables and measurement error. J. Mark. Res. 1981, 18, 39–50. [Google Scholar] [CrossRef]
  65. Sharma, S.K.; Sharma, M. Examining the role of trust and quality dimensions in the actual usage of mobile banking services: An empirical investigation. Int. J. Inf. Manag. 2019, 44, 65–75. [Google Scholar] [CrossRef]
  66. Nguyen, G.D.; Dao, T.H. Factors influencing continuance intention to use mobile banking: An extended expectation-confirmation model with moderating role of trust. Humanit. Soc. Sci. Commun. 2024, 11, 276. [Google Scholar] [CrossRef]
  67. Kumar, R.R.; Israel, D.; Malik, G. Explaining customer’s continuance intention to use mobile banking apps with an integrative perspective of ECT and Self-determination theory. Pac. Asia J. Assoc. Inf. Syst. 2018, 10, 5. [Google Scholar] [CrossRef]
  68. Handarkho, Y.D.; Harjoseputro, Y.; Samodra, J.E.; Irianto, A.B. Understanding proximity mobile payment continuance usage in Indonesia from a habit perspective. J. Asia Bus. Stud. 2021, 15, 420–440. [Google Scholar] [CrossRef]
Figure 1. The proposed model.
Figure 1. The proposed model.
Sustainability 16 09656 g001
Figure 2. The conceptual model. Note(s): CONF = confirmation, PU = perceived usefulness, TRS = trust, SAT = satisfaction, CONT = continuous IS use.
Figure 2. The conceptual model. Note(s): CONF = confirmation, PU = perceived usefulness, TRS = trust, SAT = satisfaction, CONT = continuous IS use.
Sustainability 16 09656 g002
Table 1. A Comprehensive Summary of Previous Research.
Table 1. A Comprehensive Summary of Previous Research.
AuthorYearFocusMethodologyContextKey Findings
[23]2019Consumers’ use intention by developing a conceptual modelQuestionnaireIndiaUsers’ personal characteristics influenced PEU and PU. Both influenced PCV, which positively influenced use intentions. CS moderated the relationship between PCV and use intention.
[25]2022Consumer adoption using statistical modelsQuestionnaireEuropeConsumer interest varied based on the type of OB service and country lived in. INT and PU were found to be key drivers of adoption, whereas privacy and anonymity concerns had a negative impact on adoption intentions.
[24]2022Consumers’ adoption by extending the UTAUT modelQuestionnaireAustraliaConsumers’ usage intention was directly influenced by PE, EE, and SI. PR had a direct but negative impact on the intention to use. FL lowered INT, whereas INT reduced PR.
[8]2023Consumers’ adoption by extending the TAM modelQuestionnaireSpainINT, PU, and SI directly influenced consumers’ intention to adopt. INT and convenience had a positive indirect role on users’ behavioral intention.
[14]2023Customer experience and brand loyalty QuestionnaireSaudi ArabiaPEU, PV, QS, RT, PR, and INO were found to influence customer experience, which, in turn, positively influenced usage intention.
Note(s): PEU = perceived ease of use, PU = perceived usefulness, PCV = perceived customer value, PE = performance expectancy, EE = effort expectancy, SI = social influence, PR = perceived risk, INT = initial trust, FL = financial literacy, PV = perceived value, QS = quality of support, RT = reliability, and INO = the provider’s ability to innovate.
Table 2. Operational definitions of constructs.
Table 2. Operational definitions of constructs.
ConstructDefinitionSource
Continuous useUser’s intention to continue using OB applications.[31]
SatisfactionUser’s feelings about the OB applications experience.
ConfirmationUser’s perception of the match between the expectation of the OB applications and its actual performance.
Perceived usefulnessUsers’ anticipation regarding the benefits of OB solutions usage.
TrustThe degree to which users expect their providers to be credible, the technology to be secure and the service to be reliable.[36]
ConvenienceThe degree to which individuals believe they can gain the benefits of a certain technology with minimum time and effort.[37]
Table 3. Sample profile summary.
Table 3. Sample profile summary.
CategoryFrequencyPercent %
Gender
Female2323%
Male7577%
Age
18 to 24 years1313%
25 to 34 years4950%
35 to 44 years2627%
45 to 54 years77%
55 to 64 years33%
65+ years00%
Education level
Secondary or less55%
Diploma1212%
Bachelor’s4849%
Graduate studies3334%
Prefer not to disclose00%
Table 4. The measurement model.
Table 4. The measurement model.
ConstructItemFactor LoadingCronbach’s AlphaComposite ReliabilityAVE
CONFCONF10.8940.8520.9100.772
CONF20.882
CONF30.859
PUPU10.9170.8890.9320.819
PU20.928
PU40.870
TRSTRS10.8280.7840.8730.696
TRS20.836
TRS30.839
CONVCONV10.8870.8710.9210.795
CONV20.913
CONV30.874
SATSAT10.8880.8900.9320.820
SAT20.913
SAT30.897
CONTCONT10.9050.7480.8880.798
CONT20.882
Note(s): CONF = confirmation, PU = perceived usefulness, TRS = trust, SAT = satisfaction, CONT = continuous IS use.
Table 5. Fornell–Larcker Criterion.
Table 5. Fornell–Larcker Criterion.
ConstructsCONFPUTRSCONVSATCONT
CONF0.879
PU0.6930.905
TRS0.6570.6120.834
CONV0.6370.6500.5840.891
SAT0.7070.7510.6940.7060.906
CONT0.4830.6480.5230.5740.7820.893
Note(s): CONF = confirmation, PU = perceived usefulness, TRS = trust, SAT = satisfaction, CONT = continuous IS use.
Table 6. Descriptive statistics and correlations.
Table 6. Descriptive statistics and correlations.
ConstructsCONFPUTRSCONVSATCONTMeanSD
CONF1.00 3.730.97
PU0.6971.00 4.130.94
TRS0.6570.6281.00 3.770.93
CONV0.6370.6560.5831.00 3.840.98
SAT0.7070.7480.6940.7061.00 4.110.93
CONT0.4830.6580.5220.5730.7811.004.190.91
Note(s): CONF = confirmation, PU = perceived usefulness, TRS = trust, SAT = satisfaction, CONT = continuous IS use.
Table 7. The collinearity table.
Table 7. The collinearity table.
ConstructItemVIF
CONFCONF12.230
CONF22.229
CONF31.910
PUPU13.163
PU23.376
PU42.083
TRSTRS11.668
TRS21.806
TRS31.515
CONVCONV12.265
CONV22.664
CONV32.157
SATSAT12.369
SAT23.273
SAT32.624
CONTCONT11.554
CONT21.554
Table 8. Path coefficients, t-values and p-values.
Table 8. Path coefficients, t-values and p-values.
HypothesisPathPath Coefficientst-Statisticsp-ValuesDecision
H1CONF → SAT0.1621.7040.089Unsupported
H2PU → SAT0.3303.786<0.001Supported
H3TRS → SAT0.2413.1190.002Supported
H4CONV → SAT0.2472.8080.006Supported
H5CONF → PU0.69310.403<0.001Supported
H6PU → CONT0.1401.1110.267Unsupported
H7SAT → CONT0.6776.196<0.001Supported
Note(s): CONF = confirmation, PU = perceived usefulness, TRS = trust, SAT = satisfaction, CONT = continuous IS use.
Disclaimer/Publisher’s Note: The statements, opinions and data contained in all publications are solely those of the individual author(s) and contributor(s) and not of MDPI and/or the editor(s). MDPI and/or the editor(s) disclaim responsibility for any injury to people or property resulting from any ideas, methods, instructions or products referred to in the content.

Share and Cite

MDPI and ACS Style

Althinayyan, T.; Alojail, M. Enhancing User Experience and Sustainability in Open Banking Using PLS-SEM. Sustainability 2024, 16, 9656. https://doi.org/10.3390/su16229656

AMA Style

Althinayyan T, Alojail M. Enhancing User Experience and Sustainability in Open Banking Using PLS-SEM. Sustainability. 2024; 16(22):9656. https://doi.org/10.3390/su16229656

Chicago/Turabian Style

Althinayyan, Tala, and Mohammed Alojail. 2024. "Enhancing User Experience and Sustainability in Open Banking Using PLS-SEM" Sustainability 16, no. 22: 9656. https://doi.org/10.3390/su16229656

APA Style

Althinayyan, T., & Alojail, M. (2024). Enhancing User Experience and Sustainability in Open Banking Using PLS-SEM. Sustainability, 16(22), 9656. https://doi.org/10.3390/su16229656

Note that from the first issue of 2016, this journal uses article numbers instead of page numbers. See further details here.

Article Metrics

Back to TopTop