Next Article in Journal
Spatial Distribution and Accessibility Analysis of Primary School Facilities in Mega Cities: A Case Study of Chengdu
Previous Article in Journal
Blockchain-Enabled Construction and Demolition Waste Management: Advancing Information Management for Enhanced Sustainability and Efficiency
 
 
Font Type:
Arial Georgia Verdana
Font Size:
Aa Aa Aa
Line Spacing:
Column Width:
Background:
Article

Framework to Identify Vehicle Platoons under Heterogeneous Traffic Conditions on Urban Roads

by
Karthiga Kasi
* and
Gunasekaran Karuppanan
Division of Transportation Engineering, Department of Civil Engineering, College of Engineering Guindy, Anna University, Chennai 600025, Tamil Nadu, India
*
Author to whom correspondence should be addressed.
Sustainability 2024, 16(2), 724; https://doi.org/10.3390/su16020724
Submission received: 20 December 2023 / Revised: 9 January 2024 / Accepted: 10 January 2024 / Published: 14 January 2024
(This article belongs to the Section Sustainable Transportation)

Abstract

Vehicle platoon studies are essential for understanding and managing traffic on urban arterial roads. The identification of vehicle platoons on urban roads has drawn more attention in recent years. Researchers have been exploring various methods and algorithms to detect and classify platoons, as well as investigating the benefits and implications of their presence on road capacity, safety, fuel consumption, and environmental pollution. The present study formulated a three-step strategy to identify vehicle platoons in the urban road network under heterogeneous traffic conditions. The proposed three steps are recognizing vehicle interaction, the estimation of critical headway, and vehicle platoon identification. Traffic data were collected for 13 h in a six-lane divided urban arterial road using an infrared sensor. A Python program was developed to recognize vehicle platoons. The results revealed that out of a total of 42,500 vehicles observed, 74% of vehicles were in vehicle platoons. The characteristics of the identified vehicle platoons were studied, thus focusing on key aspects such as platoon size, intra-platoon headway, platoon stream speed, and vehicle composition in the platoon. The results revealed a linear relationship between the percentage of vehicles in the platoon and traffic volume. The findings of the study will be beneficial in examining platoon-based data aggregation, the utilization of road capacity, and traffic flow optimization.

1. Introduction

Cities are experiencing a considerable rise in population and an increase in the number of automobiles. Studies to understand traffic characteristics are essential to facilitate efficient flow. The behavior of traffic flow on arterial roads is quite dynamic and more challenging than on rural highways. This is because urban roads have more complex topologies, a variety of vehicles, different driver behavior, and traffic flow, among other factors [1]. In developing countries, the presence of non-adherence of lane discipline and heterogeneous traffic flow have a significant impact on how vehicles travel in the traffic stream. The various types of vehicles plying on the roads have diverse static and dynamic characteristics [2]. Vehicles tend to travel on any part of the road instead of traversing according to a lane discipline. Traffic signals at intersections necessitate vehicles to move as a group of vehicles on urban road sections [3]. The state of traffic flow can be divided into three distinct states: free-flow conditions, intermediate traffic conditions, and congested traffic conditions. In free-flow conditions, vehicles can travel at or close to their desired speed with minimal interruptions or delays. Intermediate traffic conditions refer to a state where there is moderate traffic volume, some level of congestion or slowdowns, and still relatively smooth vehicle movement. Congested traffic conditions, on the other hand, occur when there is heavy traffic volume, limited spacing between vehicles, and decreased speeds. In congested traffic conditions, vehicles may experience significant delays, stop-and-go movement, and overall reduced traffic flow. The vehicles traveling on urban roads can be generally categorized into two types, namely, following vehicles (platooned vehicles) and non-following vehicles (free vehicles) [4]. In the following condition, the subject vehicle’s speed is impeded by the presence of the vehicle ahead [5]. But in the case of the non-following vehicles, the subject vehicle has no interaction with the preceding vehicle. In order to comprehend the behavior of vehicles in group or individual vehicles, there is a prerequisite to study the vehicle interaction in the stream. Vehicle interaction is a term used to describe the extensive range of interactions between all vehicles on the roadway, regardless of their position in the group or platoon. In heterogeneous traffic conditions, the interaction between the vehicles and their behavior is influenced by the area occupied and the maneuverable capabilities of different vehicle classes [6]. The development of a framework to define the interaction of vehicles within the traffic stream is pivotal to identifying vehicle platoons.
The concept of vehicle platooning has recently attracted significant attention due to its potential to optimize traffic flow, infrastructure planning, and design; its potential use in intelligent transportation systems; and the potential to understand the interaction between autonomous vehicles and driver-driven vehicles. A platoon is defined as a group of vehicles traveling together, either by choice or because of signal control, geometric factors, or other factors [7]. Vehicle platooning offers a promising path toward a more sustainable and efficient transportation system by reducing emissions, improving traffic flow and road safety, and optimizing fuel usage [8]. Understanding the dynamics of how vehicles interact in a platoon allows for the development of advanced technologies and strategies for traffic management. The investigation into platoon-related studies commenced in the 1950s [9], and numerous researchers have documented the application of such studies to reduce fuel consumption and emissions, alleviate traffic congestion, enhance traffic flow, optimize traffic signals, facilitate autonomous driving, and optimize freight and logistics [10]. Taweesilp et al. [11] studied the behavior of platoons under various traffic volumes on multi-lane highways, and platoon parameters were employed to evaluate road performance. The level of service (LOS) for two-lane roads was forecasted using vehicular platooning variables [12]. Gaur et al. [13] developed a model to detect vehicle platoons in real time, which facilitates the real-time adjustment of signal timings. The majority of these investigations were conducted under homogeneous traffic conditions. In the case of heterogeneous traffic conditions, Gunasekaran et al. [3] suggested platoon-based aggregation for the capacity estimation of urban roads. Praveen et al. [14] estimated the passenger car unit for urban arterial roads under platooning conditions. Singh et al. [15] studied the impact of commercial vehicles on vehicle platoons to understand the traffic flow characteristics of a highway. Badhrudeen et al. [16] analyzed the platoon dispersion behavior under Indian traffic conditions.
Although earlier research has focused on various aspects of vehicle platoon studies, there have been limited studies on recognizing vehicle platoons on urban arterial roads. Studies conducted under homogeneous traffic conditions primarily depend on time headway as the primary parameter for identifying vehicle platoons [5,11,17,18]. But in the case of non-lane-based traffic conditions with a mixture of different types of vehicles, the movement of vehicles occurs both longitudinally and laterally. Therefore, it is imperative to take into account the impact of lateral clearance when identifying platoons. To address this issue, the present study has devised a three-step strategy for identifying vehicle platoons in the urban road network. This strategy enables us to examine the characteristics of vehicle platoons and their influence on the flow of traffic.
The subsequent section of this document is structured in the following manner. Section 2 presents a comprehensive overview of the relevant research. Section 3 delineates the framework of platoon recognition. Section 4 details the process of traffic data collection and the estimation of critical headway. Section 5 expounds upon the characteristics of vehicle platoons, which encompass platoon size, intra-platoon headway, platoon stream speed, and the percentage of platoon formation. Finally, Section 6 concludes this investigation and proposes future research directions.

2. Research Background

The investigation of vehicle platoon studies is vital for understanding and managing traffic on urban arterial roads. The identification of vehicle platoons on urban roads has drawn more attention in recent years. However, comprehending the ways vehicles interact with one another is the initial step in investigating platooning. In developed countries, numerous studies [19,20,21,22] have been conducted to understand the following behavior of vehicles under homogeneous conditions. However, investigating vehicle-following behavior in heterogeneous traffic presents a formidable challenge due to the intricate nature of non-lane-based vehicle movements and the diverse mix of vehicles on the road. Several researchers have documented the following vehicle behavior in the context of heterogeneous traffic. Mohd Erwan Sanik et al. [23] conducted a study on car-following headway on multilane highways, thereby revealing that a significant portion of drivers tend to closely follow the vehicles in front of them, with a considerable proportion of vehicles traveling at headways of less than five seconds. The traffic flow characteristics and vehicle interactions on inter-city roads have been investigated through the utilization of a developed traffic simulation model known as HETEROSIM. A study quantified vehicular interaction in terms of a passenger car equivalent (PCE) [24]. The vehicle interactions of different types of vehicles and the lateral shift propensity in disordered heterogeneous traffic were investigated using trajectory data [25]. Raju et al. [26] investigated the following behavior of vehicles in Indian traffic conditions through an analysis of trajectory data and the hysteresis phenomenon. The study detected leader–follower pairs and a variety of following behaviors, including exact (lane-based), staggered (non-lane-based), vehicle-following, closing, and giving-up behavior. Gunay [27] proposed a car-following model that incorporates the influence of lateral friction due to the interactions between vehicles. The simulation results demonstrated that the width of the travel path has an impact on the speed of the following vehicle, while the distance between the leader and follower is reduced when there is an increase in lateral separation. Gaurav Pandey et al. [28] introduced a modified cellular automata model for determining the rate of interaction through the utilization of traffic flow data collected in the field. This model takes into account the preference of each vehicle type for its lateral position and introduces a parameter, denoted as “b”, which allows for a gradual shift towards the preferred position on the road. Ramezani Khansari et al. [29] conducted a study on the driving behavior in both lane-based and non-lane-based traffic flows. The investigation explored the correlation between time headway (TH) and lateral distance in non-lane-based traffic.
Recently, most of the research on vehicle platooning has been conducted from the perspectives of advancing technology, optimizing traffic management, and enhancing overall transportation efficiency, safety, and sustainability in the realm of transportation. Tiaprasert et al. [30] presented a platoon recognition algorithm using connected vehicle technology and onboard GPS devices. Akopov A.S et al. [31] proposed a multi-agent fuzzy transportation system to enhance the maneuverability of both manned and unmanned ground vehicles within the transportation network. Linheng Li et al. [32] proposed a novel platoon formation and optimization model combining graph theory and safety potential field theory for connected and automated vehicles (CAVs) under different vehicle distributions. Jicheng Chen et al. [33,34] used a vehicular ad hoc network (VANET) for the effective identification and coordination of vehicle platoons, thereby enhancing the safety and performance of platooning systems. Maglaras et al. [35] proposed a new algorithm called Virtual Forces Vehicular Clustering (VFVC) to create stable clusters in urban environments by using combined metrics such as vehicle position, geometry, relative velocity, and vehicle lane.
Vehicle platoon identification is a crucial task in studies related to vehicle platoons. The study of vehicle platoons originated in the 1950s, with Greenshield [9] defining platoons as vehicles with a space headway of less than 200 feet. Subsequently, many researchers used time headway [3,17,36], free gap [37,38], space headway, and relative speed to identify the platoon followers and free vehicles. Time headway is a widely used and frequently used measure to identify vehicle platoons, known as critical headway. If the headway is less than the critical headway, the vehicle is considered to be in a platoon. Surasak et al. [11] examined platoon behavior on multi-lane highways and employed two approaches to determine the critical headway: the mean relative speeds method and the exponential headway model. The study adopted a critical headway range of 3–4 s. Singh et al. [39] estimated a critical headway of 4 s. The mean absolute relative speed and time headway were utilized as an indicator of variability to estimate the critical time headway. Jelena Kajalić et al. [40] developed a logistic regression model to ascertain vehicle platoon membership; the model was assessed with different headway values (3 s, 2.5 s, and 2.1 s), and a critical headway of 2.1 s was selected for the study based on the analysis. Morral et al. [41] identified platoons on two-lane rural roads by considering criteria such as headway and speed differences. The study aimed to evaluate the level of service by examining platoon parameters observed on Indian multi-lane highways. For this evaluation, a critical headway of 5 s was adopted to analyze various platoon characteristics [42]. Bennett et al. [43] proposed that both time headway and relative speeds are effective in identifying platoon vehicles. Shiomi et al. [44] examined the relationship between time headway and correlation in the speeds of two successive vehicles. Based on their findings, a critical headway of 4 s was estimated. According to the U.S. Highway Capacity Manual (TRB 2010), following vehicles are those that follow slowly moving vehicles with a headway value of at least 3 s. The critical headway of 3 s was adopted in identifying vehicle platoons. Vogel [36] established a threshold of 6 s to distinguish interacting vehicles from free vehicles in urban areas. Gunasekaran et al. [3] adopted a minimum free headway of 7 s to define the vehicle platoons on urban roads. Badhrudeen et al. [45] conducted a headway analysis for leader–follower pairs, and their study employed a headway threshold value of 5 s to investigate the interaction between vehicles. Raffaele Mauro et al. [46] proposed a statistically based model for characterizing vehicle interactions and platoons’ formation on two-lane roads. A time headway threshold value of 3 s was used to distinguish between the free and non-free moving behaviors of vehicles on two-lane roads. Sudheer et al. [47] proposed automated techniques for detecting platoons in heterogeneous traffic through the utilization of three distinct methodologies: a cluster-based approach, a modified Gaur and Mirchandani approach, and an image processing-based technique.
Based on the aforementioned literature, it is evident that the majority of researchers perceive time headway as a technique for identifying vehicle platoons, while some studies also include time headway and speed as criteria in this recognition process. In the context of mixed traffic conditions, vehicle-following maneuvers play a crucial role. However, detecting vehicle platoons in mixed traffic conditions poses a more intricate challenge when contrasted with homogeneous traffic scenarios. Hence, the current study developed a framework that considers various factors, including critical time headway, the width of the interacting region, and relative speed to recognize vehicle platoons in a mixed traffic stream.

3. Framework of Platoon Recognition

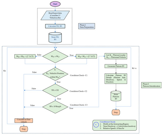
A traffic platoon is a group of vehicles that closely follow the leader vehicle maintaining a desirable spacing at a speed closer to the lead vehicle; in summary, they move as a group or convoy. Vehicle platoons are prevalent on city streets for a variety of reasons. One is that, unlike rural roads, traffic on urban roads can frequently be interrupted by signalized intersections. Another factor is that as traffic is heterogeneous, greater variances in the physical and operational features of vehicles (speed) cause the traffic stream to move in platoons when the chance of overtaking is nil. As the vehicles travel along the road section, the vehicles with substantially higher operational speeds tend to disengage from the platoon and combine with the next moving platoon. This occurrence continues until the next upstream intersection. Many scholars have examined platoon dispersion along signalized corridors, but relatively few have attempted to identify vehicle platoons in diverse traffic situations. The primary objective of this research is to acquire a better understanding of how vehicles interact with preceding vehicles and to investigate the circumstances behind the platoon formation that occurs in a mixed traffic stream. The current study provides a three-step strategy for identifying vehicle platoons in mixed traffic conditions. The graphic (Figure 1) depicts a flow chart for platoon identification, which highlights three stages: vehicle interaction, critical time headway, and platoon identification.

3.1. Step 1: Vehicle Interaction

In heterogeneous traffic conditions, different vehicle types and sizes share the road and interact with one another. This heterogeneous traffic consists of a wide range of vehicles, including cars, motorized two-wheelers, motorized three-wheelers, light commercial vehicles (LCVs), medium commercial vehicles (MCVs), buses, and bicycles. Due to the distinct characteristics and maneuvering capabilities of each vehicle type, the driver tends to go anywhere along the road section and engages in longitudinal and lateral interactions with the leading vehicle. The degree of heterogeneity present in a traffic stream significantly impacts the speeds of the vehicles. Quantification of the level of interaction between moving vehicles becomes complex. Car-following models, simulation models, and cellular automata models were proposed in many studies to represent the interaction between two succeeding vehicles. These interactions are governed by various factors, such as the type of vehicle, speed, position, and driver behavior. Some eloquent studies [2,24,26,48,49] provide insight into how vehicles interact in heterogeneous traffic conditions. As recognizing interacting vehicles in traffic is vital for identifying the formation of a platoon, three criteria were considered to identify interacting vehicles in the stream, namely, the width of the interacting vehicle, time headway, and relative speed. To recognize interacting vehicles, a schematic diagram is presented in Figure 2. In this study, any vehicle that satisfies the three criteria mentioned in Figure 2 is stated as an interacting vehicle.

3.1.1. Criteria 1: Width of the Interacting Region

In traffic situations where the adherence to lane discipline is weak, vehicles exhibit heterogeneous characteristics, and with irregular driving behavior, there is a considerable amount of lateral movement. This lateral movement is influenced by vehicle dimensions, performance capabilities, and driver behavior. In recent studies, researchers have conducted investigations on the lateral interactions of vehicles in heterogeneous traffic flows. Gunay [27] discovered that when a vehicle’s frictional clearance (FC) is less than 0.5 m, the subject vehicle follows the lead vehicle, thereby eliminating the possibility of lateral shifting. The speed of the subject vehicle is also influenced by the width of the travel path. Amrutsamanvar et al. [25] defined an interacting region to recognize the interacting vehicles. This study examined a lateral threshold of 2 m on both sides of the vehicle, and the results revealed that more than 70% of two-wheelers executed lateral shifts between 0.6 and 1.2 m. Madhu et al. [2,6] reported the size of the vehicles, from which the following maneuvers have been taken into account while analyzing the vehicle interaction in an urban road section. In the case of heterogeneous traffic conditions, the sole consideration of time headway proves inadequate in the identification of vehicles interacting on an urban roadway. In addition to the time headway, it is essential to take into account the dimensions of the vehicles and the maneuvers they perform while following one another. Consequently, to identify interacting vehicles, a new term called the “width of the interacting region” has been introduced. The width of the interacting region is the sum of the width of the vehicle and a specified threshold value for lateral clearance on either side of the vehicle. The minimum lateral distance that a vehicle can maintain in the following condition is known as the lateral clearance threshold (LCT). In this present study, two categories of interactions have been taken into account: (1) the width of the subject vehicle ≤ the width of the lead vehicle, and (2) the width of the subject vehicle > the width of the lead vehicle. These two categories were defined considering the possible following maneuvers on the road section. This study also investigated two distinct types of following maneuvers: overlapping and non-overlapping. In overlapping following maneuvers, the subject vehicle either traces the lead vehicle path fully or partly. In non-overlapping following maneuvers, the subject vehicle does not trace the path of the lead vehicle and instead travels either the left or right end of the interacting region.
Category I–Width of the Subject Vehicle ≤ Width of the Lead Vehicle
For the case when the width of the subject vehicle is equal to or less than the width of the lead vehicle, the width of the interacting region is calculated using Equation (1). As the width of the subject vehicle is smaller than that of the lead vehicle, the subject vehicles employ the lateral shift only when they encounter a lateral gap of sufficient magnitude with the lead vehicle. In Category I, the width of the interacting region (WIR) is computed by the width of the lead vehicle (WLV) and the lateral clearance threshold (LCT) adopted for this study. Figure 3a illustrates the systematic diagram of Category I and its following possibilities, which consist of the subject vehicle either strictly following the path of the lead vehicle or being positioned to the left or right side of the width of the interacting region.
WIR = WLV + (2 * LCT)
Category II–Width of the Subject Vehicle > Width of the Lead Vehicle
In case where the width of the subject vehicle is greater than the width of the lead (Figure 3b), the width of the interacting region is calculated using Equation (2). In Category II, the determination of the width of the interacting region is based on the width of the subject vehicle (WFV) and the lateral clearance threshold (LCT) value adopted. Although the width of the subject vehicle is greater than that of the lead vehicle, it is essential to maintain a sufficient lateral gap to perform a lateral shift. Figure 3b illustrates the systematic diagram of Category II and its following possibilities, which consist of the subject vehicle either strictly following the path of the lead vehicle or the lead vehicle being positioned to the left or right side of the width of the interacting region.
WIR = WFV + (2 * LCT)
Whereas WIR is the width of the interacting region, WFV is the width of the subject vehicle (following vehicle), and LCT is the lateral clearance threshold.
Based on the dimensions of two successive vehicles, the vehicles are classified into either one of the aforementioned two classifications. Subsequently, the width of the interacting region is computed. If the position of the vehicle falls within the interaction region, the relevant vehicle is presumed to be interacting.

3.1.2. Criteria 2: Time Headway

Time headway refers to the time duration between two successive vehicles passing through a designated point (Figure 4). Numerous studies have demonstrated the significance of time headway in understanding vehicle behavior within a traffic flow. Some researchers have used time headway threshold values as a criterion to recognize following and non-following vehicles in the stream. Vogel [36] established a threshold value of 6 s for the time headway to differentiate between interacting vehicles and free vehicles in urban areas. In a study by Boora et al. [38], a critical gap of 10 s was proposed to identify free-flow traffic conditions on two-lane intercity roads. Al-Kaisy et al. [5] found that a headway threshold value between 5 and 7 s was crucial in understanding the interaction between consecutive vehicles in the traffic stream. Additionally, Lay [50] summarized that headway values exceeding 9 s could be considered to be indicative of free-flow conditions. Time headways ranging from 2.5 to 9 s were identified as the transition zone between following and free-flow traffic conditions. May [51] mentioned sporadic occurrences of time headways exceeding 10 s. Based on the aforementioned literature, it has been noted that vehicles with time headways greater than 10 s exhibit minimal interaction with successive vehicles. In the present study, vehicles with a time headway of 10 s or less were assumed to be interacting.

3.1.3. Criteria 3: Relative Speed

The difference in speed between the preceding and subject vehicles is a crucial parameter in determining their following behavior. Drivers tend to adapt their speed and sustain a distance commensurate with the speed of the preceding vehicle. Many researchers have incorporated the concept of relative speed into the development of car-following models [52,53,54]. Jiang et al. [55] developed a car-following model that takes into consideration both the distance (gap) and relative speed between two consecutive vehicles. The researchers inferred that the relative speeds of vehicles have an impact on their following behaviors. In the study by Zhang et al. [56], the relative speed, relative distance, and the speed of the subject vehicle were considered as inputs for car-following scenarios. The relationship between relative distance and relative speed was examined to comprehend the behavior of the following vehicle. In the context of inter-city roads, the difference in speed between two consecutive vehicles has been proposed as a new measure to identify free vehicles. A speed difference limit of −4 to 10 km/h, along with a time gap of 10 s, was used to identify the following vehicles [57]. The aforementioned literature highlights the importance of relative speed in the identification of vehicle interactions. In this study, a relative speed of 10 km/h has been considered.
In the first step, vehicles meeting all three criteria—a time headway of 10 s or less, a position within the width of the interacting region, and a relative speed less than or equal to 10 km/h—are identified as interacting vehicles. Subsequently, the relative speed and time headway of these interacting vehicles are then employed to calculate the critical headway.

3.2. Step 2: Critical Time Headway

The critical time headway (time headway threshold) is estimated to identify the vehicles in platoons. The estimation of the critical time headway is crucial to identifying vehicle platoons. To identify the platoon followers, numerous researchers have used various criteria, such as time headway, free gap, space headway, and relative speed. Several researchers used different methods such as mean relative speed [11,39,42], the exponential headway model [11], and the coefficient of variation (CoV) of speed [58] to estimate the critical time headway, since the speed and time headway influence the platoon formation on urban road sections. In this study, the mean absolute relative speed of vehicles and their time headway have been considered valuable factors in estimating the critical time headway.

3.3. Step 3: Platoon Identification

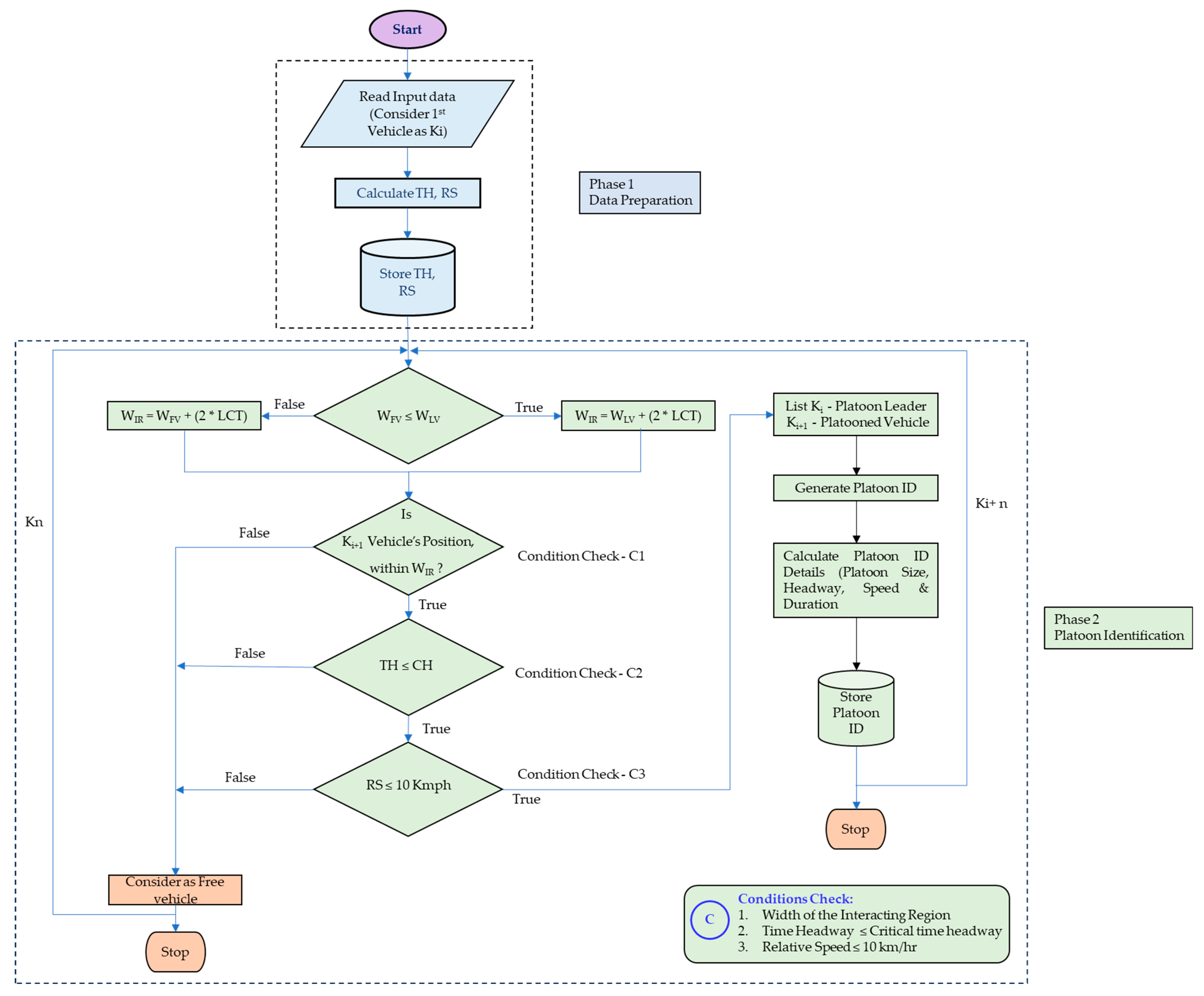
In mixed traffic conditions, vehicles interact both longitudinally and laterally with the preceding vehicles. The speed difference with the lead vehicle has a significant impact on the behavior of the following vehicles. Therefore, in this study, a novel approach has been proposed to recognize vehicle platoons by employing three criteria: the width of the interacting region, the critical time headway, and the relative speed. The identification of platoons follows a process analogous to vehicle interaction, as illustrated in Figure 2. In platoon identification, instead of using a time headway of 10 s, the critical time headway, computed from the field data, is utilized. The other criteria, namely, the width of the interacting region and the relative speed, were used to define the vehicle interaction. Figure 5 depicts the schematic representation of the platoon identification. The input contained vehicle details such as the time of the vehicle passing the detector point, vehicle type, vehicle speed, minimum and maximum distance from the transmitter, and vehicle width and length. The output file contents are listed in Table 1.
The process of platoon identification involves two phases: data preparation and platoon identification.
Phase 1: Data Preparation
Read Data: The algorithm begins by reading the raw data from a given data source using an infra-red sensor TIRTL instrument.
Data Cleaning and Validation: After reading the data, the algorithm performs data cleaning and a validation processes. Data cleaning involves removing or correcting any inconsistencies, errors, or missing values in the data. Data validation is the process of verifying that the data conforms to predetermined rules, constraints, or formats. It involves checking data types, ranges, or relationships between data variables.
Calculate TH and RS: Next, the algorithm calculates the time headway (TH) and relative speed (RS) between successive vehicles.
Data Storage: After the necessary data preparation, the processed data are saved for further analysis. The storage mechanism can vary based on writing the data to a file and storing it in memory for immediate use.
Phase 2: Platoon Identification
Check Condition: The algorithm checks three specific conditions, namely, C1—the width of the interacting region, C2—the time headway, and C3—the relative speed.
  • Condition Check 1 (C1)—The width of the interacting region is calculated (reference Section 3.1.1). If the Ki+1 and Ki travel within the range of WIR, it can be processed for Condition Check 2 (C2), or else it is treated as a free vehicle.
  • Condition Check 2 (C2)—If the calculated time headway of Ki+1 is less than or equal to the critical headway, it can be processed for Condition Check 3 (C3), or else it is considered as a free vehicle.
  • Condition Check 3 (C3)—If the relative speed of Ki+1 is less than or equal to 10 kmph (reference Section 3.1.3), it can be considered as a platoon follower, or else it is preserved as a free vehicle.
If Condition Satisfied: Vehicles that satisfy the above conditions were sorted. The list of vehicles was segregated regarding the platoon leader, which is denoted as Ki. The list was populated based on the condition checks. Each platoon leader was added to the list, thereby ensuring that it contained all the relevant leaders for the platoon. We then listed Ki+1—the following vehicles in the platoon. Ki+1 represents vehicles in the platoon. We generated the platoon ID: The algorithm generates a unique identifier, known as the platoon ID, for the platoon.
Else: We considered the vehicle as a free vehicle and processed the Kn vehicle for the analysis of the condition checks.

4. Traffic Data Description

A six-lane divided urban arterial in Chennai was chosen as the study stretch. Data collection was conducted in the mid-block section of the road, which was located around 400 m from the downstream signalized intersection. This particular section was deliberately selected, as the flow was uninterrupted. An infra-red-based portable automatic traffic counter—Transportable Infra-Red Traffic Logger (TIRTL)—was used for data collection. The instrument has a transmitter and a receiver, which were strategically positioned on the edges of the road to detect passing vehicles. The traffic data were collected at the study location for 13 h (7:30 am to 8:30 pm). During the survey, 42,500 traffic data points were observed in a selected six-lane divided road section. The recorded information includes the classified volume count, vehicle speed, time headway, space headway, gap, vehicle length, and width of the vehicle, as well as the minimum and maximum distances from the transmitter. A video graphic survey was done for one hour in the selected study section to verify the reliability of the TIRTL detectors. The classified volume count and speed were obtained from the recorded video using an in-house data extraction application, and it was compared with the traffic data from the TIRTL instrument. A total of 95% of the data matched indicating good reliability in capturing the traffic characteristics.
The categories of vehicles collected in the sections were grouped into five categories: car, motorized two-wheeler, motorized three-wheeler, light commercial vehicle (LCV), and bus. Figure 6a illustrates the vehicle composition observed in the road section. Motorized two-wheelers accounted for approximately 55% of the total, and cars accounted for 24%, which was followed by motorized three-wheelers (13%); both LCVs and buses each contributed 4%. Figure 6b represents the speed distribution of the vehicles, which conformed to a normal distribution.
The presence of platoons on the urban road segment was observed through the graph representing the rate of arrival over a ten-second interval. The arrival rate of the vehicles is the number of vehicles that traverse through a designated observation point on a road segment within a defined time. Figure 7 illustrates the number of vehicles crossing the observation point within each 10 s interval. The group of vehicles crossed the data collection point for a few seconds, after which no flow was observed for a brief period. This pattern of flow was observed in the chosen study stretch. It indicates the existence of platoons on urban midblock sections, which are characterized by a consistent (constant) flow during certain periods, which is then followed by time intervals with no traffic flow.

4.1. Estimation of Lateral Clearance Threshold (LCT)

The LCT is the minimum lateral clearance the subject vehicle maintains under the prevailing circumstances without passing the lead vehicle. Lateral clearance is important for passing maneuvers and identifying vehicle interactions in heterogeneous traffic flow. Two aspects, namely, the lag distance and space headway were considered. The lag distance refers to the distance of the visible road ahead of the driver, which is computed using Equation (3).
D = V * t
where D is the lag distance of the vehicle, V is the speed of the vehicle, and t is the reaction time of the driver. In this study, 2.5 s were considered as the reaction time [59]. If the lag distance is less than the space headway, it is deemed that the speed of the following vehicle is influenced by the speed of the leading vehicle. Vehicles that have a lag distance less than the space headway were selected to study the influence of lateral clearance. The relative speeds of the selected vehicles and their lateral clearances were plotted, and the trend was analyzed to estimate the lateral clearance threshold(Figure 8). As the lateral clearance increased for each vehicle, there was a noticeable increase in their relative speeds, and it was also observed that the shift or a significant change in the trend was noticed at a lateral clearance of 0.5 m. The lateral clearance threshold (LCT) was considered as the point of change in the trend, i.e., 0.5 m. The estimated LCT value was utilized to compute the width of the interacting region.

4.2. Estimation of Critical Headway

The first step of the methodology was executed on the obtained traffic data, and the interacting vehicles were identified. The mean absolute relative speed and time headway of interacting vehicles are plotted in a graph and shown in Figure 9. It can be observed that the mean absolute relative speed of the vehicles gradually increased as the headway increased. When the time headway was low, the observed mean absolute relative speed of the vehicles was also at its minimum. As the headway gradually increased, the mean absolute relative speed also increased up to 5 s, thereby indicating that when the headway is 5 s or less, all vehicles tend to adjust their speed to match that of the lead vehicle. However, for headways greater than 5 s, the mean absolute relative speed of the following vehicles was not significantly affected. Hence, a critical headway of 5 s was determined.

5. Characteristics of Vehicle Platoon

To identify vehicles in a platoon, an algorithm was proposed and implemented. It was proposed for vehicles with a headway less than a critical time headway of 5 s, a lateral clearance less than 0.5 m, and a relative speed less than 10 kmph. The analysis revealed that out of the total observed vehicles, approximately 74% were said to move as a platoon, while the remaining 26% were categorized as free vehicles. In order to verify the accuracy of the platoon identification, a part data of 15 min’ duration was used. Platoons were identified by applying three-stage strategy manually. There was 98.2% matching manually identified framework results. Furthermore, the characteristics of the identified vehicle platoons were extensively studied, thereby focusing on key aspects: platoon size, intra-platoon headway, platoon stream speed, and the percentage of platoon formation. These factors were analyzed to gain a comprehensive understanding of the nature of the observed platoons.

5.1. Platoon Size

The term “platoon size” describes the number of vehicles traveling together as a platoon. In this study, the vehicle platoon size observed on the road section ranged from a minimum of 2 vehicles to a maximum of 35 vehicles. The 85th percentile platoon size observed was six vehicles. The frequency plot of the platoon size is illustrated in Figure 10. Analysis of the data revealed that 36% of the total observed platoons consisted of two vehicles, thereby indicating their prevalence was highest in the study section.

5.2. Intra-Platoon Headway

The intra-platoon headway is the time headway maintained between vehicles within a platoon formation, thus ignoring the headway of the platoon leader [60]. The time headway of platooned vehicles exhibited a diverse nature. Thus, an average time headway for all followers within a platoon was taken, and a frequency distribution plot is shown in Figure 11. Notably, the observed data exhibits a symmetric pattern, as evidenced by the similarity between the mean and median values. To evaluate the appropriateness of the data, an Anderson–Darling examination was conducted at a significance level of 5%. The results of the test indicate that the intra-platoon headway followed a normal distribution, as evidenced by a p value of 0.942. Furthermore, the study examined the average intra-platoon headway in relation to the platoon size (Figure 12). As the platoon size increased, the following vehicles tended to closely trail the leader vehicle, thereby resulting in a gradual decrease in the average intra-platoon headway.

5.3. Platoon Stream Speed

The term ‘Platoon stream speed’ is employed to denote the mean speed of all the vehicles within a platoon. A frequency distribution plot depicting the distribution of the average speeds of the vehicles in the platoon is presented in Figure 13. To evaluate the appropriateness of the data’s fit, an Anderson–Darling test was conducted at a significance level of 5%. The results of the test demonstrate that the distribution of the platoon speed followed a normal distribution, as supported by a p value of 0.947. Furthermore, the study examined the relationship between the platoon size and platoon speed (Figure 14). It was noted that as the platoon size increased, there was a consistent decrease in the platoon speed. This observation indicates that larger platoons tend to demonstrate slower speeds in comparison to smaller platoons.

5.4. Percentage of Platoon Formation

The percentage of platoon formation in an urban road section refers to the proportion of vehicles that are members of a platoon compared to the total number of vehicles observed in the section. In this study, the vehicle platoons were identified by applying the proposed methodology, and the results revealed that out of a total of 42,500 vehicles, 74% of the vehicles belonged to vehicle platoons. Further analysis was conducted to comprehend the relationship between the volume of traffic and the proportion of platoon formation. To accomplish this objective, the observed traffic volume in the study stretch was categorized into four distinct types, namely, Type I, Type II, Type III, and Type IV. Type I denotes a traffic volume of less than 2000 vehicles per hour, while Type II signifies a traffic volume ranging from 2000 vehicles per hour to 3000 vehicles per hour. Type III, on the other hand, encompasses a traffic volume ranging from 3000 vehicles per hour to 4000 vehicles per hour. Type IV indicates a traffic volume exceeding 4000 vehicles per hour. The percentage of vehicle platoons and the percentage of free vehicles were identified for each category (Figure 15). As the traffic volume increases, drivers often find it challenging to maintain their desired speeds due to the presence of congestion or reduced road capacity. Consequently, the overall speed of vehicles slightly decreases, thus leading to a higher likelihood of vehicles following closely behind the vehicle ahead. The increase in vehicle-following behavior is indicative of a growing possibility of platoon formation. Moreover, as traffic volume continues to rise, the formation of vehicle platoons becomes more prominent. The findings provide evidence that with an increase in link volume, there is also a decline in the percentage of free vehicles.
The share of free vehicles for various volume ranges are given in Table 2. The findings illustrate that there was an associated decrease in the tendency of all vehicle categories to move as free vehicles as the volume of traffic increased. The results revealed that as the volume of traffic increased, larger-sized automobiles integrated with the platooned vehicles, thereby consequently decreasing the proportion of vehicles that did not adhere to the preceding vehicle. However, although there was a decline in the tendency of motorized two-wheelers to move as free vehicles, they constituted a higher percentage of free vehicles compared to other vehicle types. This phenomenon can be attributed to the small size of motorized two-wheelers, which allows them to easily maneuver through narrow spaces.

5.5. Relationship between Percentage of Platoon Formation and Traffic Volume

To better understand the relationship between traffic volume and platoon formation, a regression analysis was conducted on the collected traffic data.
Y = 0.006 * X + 52.194
In the regression Equation (4), Y represents the percentage of platoon formation, and X represents the traffic volume. This regression analysis demonstrates that there is a positive association between traffic volume and the likelihood of platoon formation (Figure 16). The accuracy of the regression model was assessed. The result exhibited R2 values of 0.9052, thereby indicating a strong fit of the regression equation. The regression model was statistically significant at a 5% level of significance. By utilizing this equation, researchers and transportation planners can forecast the expected level of platoon formation and its relationship to traffic volume, thereby facilitating the design and evaluation of efficient traffic management strategies.

6. Conclusions

Vehicle platoon studies are essential for understanding and managing traffic on urban arterial roads. Previous research has proposed multiple approaches for identifying vehicle platoons and studied their behavior under homogeneous traffic conditions. However, these approaches are inappropriate for heterogeneous traffic conditions. Based on the site investigation and traffic data observation, it has been found that the vehicles may take their path anywhere across the width of the road on multilane urban roadways because of the non-adherence of lane discipline and heterogeneity. The ways that vehicles interact with one another is also influenced by their static and dynamic characteristics. To address this issue, a three-step strategy was proposed to recognize vehicle platoons in mixed traffic flows. In order to determine vehicle interaction, this study took into account the time headway, the width of the interacting region, and the relative speed. The critical headway of 5 s was estimated considering the relationship between the mean absolute relative speeds of interacting vehicles and their time headways. The vehicle platoons were identified by executing the Python program, and out of a total of 42,500 vehicles observed, 74% of the vehicles traversed as vehicle platoons. The following aspects of vehicles in the platoon were studied viz the platoon size, intra-platoon headway, platoon stream speed, and percentage of platoon formation. According to the findings, the platoon size predominantly consisted of two vehicles, and the 85th percentile platoon size observed was six vehicles. The findings illustrate that the platoon size was inverse to platoon stream speed and intra-platoon headway. Furthermore, it was found that the intra-platoon headway and platoon stream speed followed a normal distribution. The study also investigated the share of free vehicles for various volume ranges. The findings demonstrate that there was a decrease in the tendency of all vehicle categories to move as free vehicles as the volume of traffic increased. The study findings revealed a direct correlation between the traffic volume and the percentage of platoon formation.
There have been very limited attempts to study the platooning of heterogeneous traffic flow. The proposed framework for platoon identification is one such attempt that takes into account heterogeneous and non-lane-based traffic conditions. This study can be utilized to simulate traffic flow on urban roads and to explore the potential benefits and challenges associated with improving traffic flow, fuel efficiency, and overall transportation sustainability. This research’s findings can be beneficial in studying platoon-based aggregation, estimating road capacity, optimizing traffic flow, enhancing safety, and reducing emissions. Our forthcoming research intends to apply the concept of vehicle platoons to estimate the capacity of urban roads.

Author Contributions

Conceptualization, K.K.; Methodology, K.K. and G.K.; Formal analysis, K.K.; Writing—original draft, K.K.; Writing—review & editing, G.K.; Supervision, G.K. All authors have read and agreed to the published version of the manuscript.

Funding

This research received no external funding.

Institutional Review Board Statement

Not applicable.

Informed Consent Statement

Not applicable.

Data Availability Statement

The data presented in this study are available on request from the corresponding author.

Conflicts of Interest

The authors declare no conflict of interest.

References

  1. Wang, R.; Liu, M.; Kemp, R.; Zhou, M. Modeling driver behavior on urban streets. Int. J. Mod. Phys. C 2007, 18, 903–916. [Google Scholar] [CrossRef]
  2. Madhu, K.; Srinivasan, K.K.; Sivanandan, R. Following Behaviour in Mixed Traffic: Effects of Vehicular Interactions, Local Area Concentration and Driving Regimes. Int. J. Eng. Res. Technol. 2020, 13, 1353–1368. [Google Scholar] [CrossRef]
  3. Gunasekaran, K.; Kalaanidhi, S.; Gayathri, H.; Velmurugan, S. A Concept of Platoon Flow Duration in Data Ag-Gregation for Urban Road Capacity Estimation. In Proceedings of the 14th International Conference on Computers in Urban Planning and Urban Management, Cambridge, MA, USA, 7–10 July 2015. [Google Scholar]
  4. Surasak, T.; Okura, I.; Nakamura, F. Measuring Level of Services on Multi-Lane Expressways by Platoon Parameters. Doboku Gakkai Ronbunshu 2004, 2004, 23–32. [Google Scholar] [CrossRef][Green Version]
  5. Al-Kaisy, A.; Durbin, C. Platooning on Two-Lane Two-Way Highways: An Empirical Investigation. Procedia-Soc. Behav. Sci. 2011, 16, 329–339. [Google Scholar] [CrossRef]
  6. Madhu, K.; Sivanandan, R.; Srinivasan, K.K. Identification of Different Vehicle-Following Manoeuvres for Heterogeneous Weak-Lane Disciplined Traffic Condition from Vehicle Trajectory Data. In Proceedings of the IOP Conference Series: Earth and Environmental Science, Bangkok, Thailand, 5–7 June 2020; Institute of Physics Publishing: Briston, UK, 2020; Volume 491. [Google Scholar]
  7. National Research Council (U.S.) (Ed.) Highway Capacity Manual; Transportation Research Board, National Research Council: Washington, DC, USA, 2000; ISBN 978-0-309-06681-5. [Google Scholar]
  8. Axelsson, J. Safety in Vehicle Platooning: A Systematic Literature Review. IEEE Trans. Intell. Transp. Syst. 2017, 18, 1033–1045. [Google Scholar] [CrossRef]
  9. Greenshields, B.D.; Weida, F.M. Statistics with Applications to Highway Traffic Analyses. 1952. Available online: https://rosap.ntl.bts.gov/view/dot/5575 (accessed on 28 December 2023).
  10. Chandra, S.; Thai, T. Analyzing Freight Truck Platoon Accessibility with Route Deviations. Sustainability 2022, 14, 2130. [Google Scholar] [CrossRef]
  11. Taweesilp, S.; Okura, I.; Nakamura, F. Study of Platoon Characteristics on a Multi-Lane Expressway. Infrastruct. Plan. Rev. 2001, 18, 909–918. [Google Scholar] [CrossRef]
  12. Samadi, H.; Aghayan, I.; Shaaban, K.; Hadadi, F. Development of Performance Measurement Models for Two-Lane Roads under Vehicular Platooning Using Conjugate Bayesian Analysis. Sustainability 2023, 15, 4037. [Google Scholar] [CrossRef]
  13. Gaur, A.; Mirchandani, P. Method for Real-Time Recognition of Vehicle Platoons. Transp. Res. Rec. 2001, 1748, 8–17. [Google Scholar] [CrossRef]
  14. Praveen, P.S.; Ashalatha, R. Passenger Car Equivalency Factors Under Platooning Conditions. Transp. Dev. Econ. 2019, 5, 1–16. [Google Scholar] [CrossRef]
  15. Singh, S.; Rajesh, V.; Santhakumar, S.M. Effect of Mixed Traffic Platooning by Commercial Vehicle Types on Traffic Flow Characteristics of Highways. Period. Polytech. Transp. Eng. 2022, 50, 344–356. [Google Scholar] [CrossRef]
  16. Badhrudeen, M.; Vanajakshi, L.; Subramanian, S.C.; Sharma, A.; Thomas, H. Recurrence Theory–Based Platoon Analysis under Indian Traffic Conditions. J. Transp. Eng. Part A Syst. 2018, 144, 04018040. [Google Scholar] [CrossRef]
  17. Jiang, Y.; Li, S. Characteristics of Vehicle Platoons at Isolated Intersections. Transp. Res. Forum 2005, 44, 5–25. [Google Scholar] [CrossRef][Green Version]
  18. Gattis, J.L.; Alguire, M.S.; Townsend, K.; Rao, S. Rural Two-Lane Passing Headways and Platooning. Transp. Res. Rec. 1997, 1579, 27–34. [Google Scholar] [CrossRef]
  19. Gipps, P.G. A Behavioural Car-Following Model for Computer Simulation. Transp. Res. Part B Methodol. 1981, 15, 105–111. [Google Scholar] [CrossRef]
  20. Treiber, M.; Hennecke, A.; Helbing, D. Congested Traffic States in Empirical Observations and Microscopic Simulations. Phys. Rev. E 2000, 62, 1805–1824. [Google Scholar] [CrossRef] [PubMed]
  21. Gazis, D.C.; Herman, R.; Rothery, R.W. Nonlinear Follow-the-Leader Models of Traffic Flow. Oper. Res. 1961, 9, 545–567. [Google Scholar] [CrossRef]
  22. Chandler, R.E.; Herman, R.; Montroll, E.W. Traffic Dynamics: Studies in Car Following. Oper. Res. 1958, 6, 165–184. [Google Scholar] [CrossRef]
  23. Sanik, M.E.; Prasetijo, J.; Nor, A.H.M.; Hamid, N.B.; Yusof, I.; Jaya, R.P. Analysis of Car Following Headway along Multilane Highway. J. Teknol. 2016, 78, 59–64. [Google Scholar] [CrossRef][Green Version]
  24. Arasan, V.T.; Arkatkar, S.S. Microsimulation Study of Vehicular Interactions in Heterogeneous Traffic Flow on Intercity Roads. Eur. Transp. Trasp. Eur. 2011, 48, 60–86. [Google Scholar]
  25. Amrutsamanvar, R.B.; Muthurajan, B.R.; Vanajakshi, L.D. Extraction and Analysis of Microscopic Traffic Data in Disordered Heterogeneous Traffic Conditions. Transp. Lett. 2021, 13, 1–20. [Google Scholar] [CrossRef]
  26. Raju, N.; Arkatkar, S.; Joshi, G. Study of Vehicle-Following Behavior Under Heterogeneous Traffic Conditions. In Traffic and Granular Flow ′17; Springer International Publishing: Berlin/Heidelberg, Germany, 2019; pp. 87–95. [Google Scholar]
  27. Gunay, B. Car Following Theory with Lateral Discomfort. Transp. Res. Part B Methodol. 2007, 41, 722–735. [Google Scholar] [CrossRef]
  28. Pandey, G.; Rao, K.R.; Mohan, D. Modelling Vehicular Interactions for Heterogeneous Traffic Flow Using Cellular Automata with Position Preference. J. Mod. Transp. 2017, 25, 163–177. [Google Scholar] [CrossRef]
  29. Ramezani Khansari, E.; Tabibi, M.; Nejad, F.M. A Study on Following Behavior Based on the Time Headway. J. Kejuruter. 2020, 32, 187–195. [Google Scholar] [CrossRef]
  30. Tiaprasert, K.; Zhang, Y.; Ye, X. Platoon Recognition Using Connected Vehicle Technology. J. Intell. Transp. Syst. Technol. Plan. Oper. 2019, 23, 12–27. [Google Scholar] [CrossRef]
  31. Akopov, A.S.; Beklaryan, L.A.; Thakur, M. Improvement of Maneuverability Within a Multiagent Fuzzy Transportation System with the Use of Parallel Biobjective Real-Coded Genetic Algorithm. IEEE Trans. Intell. Transp. Syst. 2022, 23, 12648–12664. [Google Scholar] [CrossRef]
  32. Li, L.; Gan, J.; Qu, X.; Mao, P.; Yi, Z.; Ran, B. A Novel Graph and Safety Potential Field Theory-Based Vehicle Platoon Formation and Optimization Method. Appl. Sci. 2021, 11, 958. [Google Scholar] [CrossRef]
  33. Chen, J.; Zhang, H.; Yin, G. Distributed Dynamic Event-Triggered Secure Model Predictive Control of Vehicle Platoon Against DoS Attacks. IEEE Trans. Veh. Technol. 2023, 72, 2863–2877. [Google Scholar] [CrossRef]
  34. Chen, J.; Wei, H.; Zhang, H.; Shi, Y. Asynchronous Self-Triggered Stochastic Distributed MPC for Cooperative Vehicle Platooning over Vehicular Ad-Hoc Networks. IEEE Trans. Veh. Technol. 2023, 72, 1–13. [Google Scholar] [CrossRef]
  35. Maglaras, L.A.; Katsaros, D. Clustering in Urban Environments: Virtual Forces Applied to Vehicles. In Proceedings of the 2013 IEEE International Conference on Communications Workshops (ICC), Budapest, Hungary, 9–13 June 2013; pp. 484–488. [Google Scholar]
  36. Vogel, K. What Characterizes a “free Vehicle” in an Urban Area? Transp. Res. Part F Traffic Psychol. Behav. 2002, 5, 15–29. [Google Scholar] [CrossRef]
  37. Lobo, A.; Jacques, M.A.P.; Rodrigues, C.M.; Couto, A. Free-Gap Evaluation for Two-Lane Rural Highways. Transp. Res. Rec. 2011, 2223, 9–17. [Google Scholar] [CrossRef]
  38. Boora, A.; Ghosh, I.; Chandra, S. Identification of Free Flowing Vehicles on Two Lane Intercity Highways under Heterogeneous Traffic Condition. Transp. Res. Procedia 2017, 21, 130–140. [Google Scholar] [CrossRef]
  39. Singh, S.; Santhakumar, S.M. Assessing the Impacts of Heavy Vehicles on Traffic Characteristics of Highways under Mixed Traffic Platooning Conditions. Eur. Transp. Trasp. Eur. 2022. [Google Scholar] [CrossRef]
  40. Kajalić, J.; Čelar, N.; Stanković, S.; Kocić, A. Vehicle Platoon Membership Definition for Unsaturated Conditions. Int. J. Traffic Transp. Eng. 2021, 11. [Google Scholar]
  41. Morrall, J.F.; Werner, A. Measurement of Level of Service for Two-Lane Rural Highways. Can. J. Civ. Eng. 1982, 9, 388–398. [Google Scholar] [CrossRef]
  42. Chatterjee, S.; Roy, D.; Roy, S.K. Level of Service Criteria on Indian Multilane Highways Based on Platoon Characteristics. In Proceedings of the Transportation Research Board 96th Annual Meeting, Washington, DC, USA, 8–12 January 2017. [Google Scholar] [CrossRef]
  43. Bennett, C.R.; Dunn, R.C.M. Critical Headways on Two-Lane Highways in New Zealand. In Proceedings of the Second International Symposium on Highway Capacity: Sydney, Australia, August 1994, Volume 1; Australian Road Research Board: Melbourne, VIC, Australia, 2011; pp. 91–100. [Google Scholar]
  44. Shiomi, Y.; Yoshii, T.; Kitamura, R. Platoon-Based Traffic Flow Model for Estimating Breakdown Probability at Single-Lane Expressway Bottlenecks. Procedia-Soc. Behav. Sci. 2011, 17, 591–610. [Google Scholar] [CrossRef]
  45. Badhrudeen, M.; Ramesh, V.; Vanajakshi, L. Headway Analysis Using Automated Sensor Data under Indian Traffic Conditions. Transp. Res. Procedia 2016, 17, 331–339. [Google Scholar] [CrossRef]
  46. Mauro, R.; Pompigna, A. A Statistically Based Model for the Characterization of Vehicle Interactions and Vehicle Platoons Formation on Two-Lane Roads. Sustainability 2022, 14, 4714. [Google Scholar] [CrossRef]
  47. Sudheer, S.; Thomas, H.; Sharma, A.; Vanajakshi, L.D. Automated Techniques for Real Time Platoon Detection and Identification. In Proceedings of the 2016 IEEE 19th International Conference on Intelligent Transportation Systems (ITSC), Rio de Janeiro, Brazil, 1–4 November 2016; pp. 1820–1825. [Google Scholar]
  48. Budhkar, A.K.; Maurya, A.K. Characteristics of Lateral Vehicular Interactions in Heterogeneous Traffic with Weak Lane Discipline. J. Mod. Transp. 2017, 25, 74–89. [Google Scholar] [CrossRef]
  49. Asaithambi, G.; Kanagaraj, V.; Srinivasan, K.K.; Sivanandan, R. Study of Traffic Flow Characteristics Using Different Vehicle-Following Models under Mixed Traffic Conditions. Transp. Lett. 2018, 10, 92–103. [Google Scholar] [CrossRef]
  50. Lay, M.G. Handbook of Road Technology, 4th ed.; Routledge: Oxfordshire, UK, 2009; ISBN 978-1-4822-8866-7. [Google Scholar]
  51. May, A.D. Traffic Flow Fundamentals; Prentice Hall: Hoboken, NJ, USA, 1990; ISBN 0-13-926072-2. [Google Scholar]
  52. Gao, Z.; Zhang, N.; Mannini, L.; Cipriani, E. The Car Following Model with Relative Speed in Front on the Three-Lane Road. Discret. Dyn. Nat. Soc. 2018, 2018, 7560493. [Google Scholar] [CrossRef]
  53. Shamoto, D.; Tomoeda, A.; Nishi, R.; Nishinari, K. Car-Following Model with Relative-Velocity Effect and Its Experimental Verification. Phys. Rev. E Stat. Nonlinear Soft Matter Phys. 2011, 83, 046105. [Google Scholar] [CrossRef]
  54. Madhu, K.; Srinivasan, K.K.; Sivanandan, R. Acceleration Models for Two-Wheelers and Cars in Mixed Traffic: Effect of Unique Vehicle- Following Interactions and Driving Regimes. Curr. Sci. 2022, 122, 1441. [Google Scholar] [CrossRef]
  55. Jiang, R.; Wu, Q.S.; Zhu, Z.J. A New Continuum Model for Traffic Flow and Numerical Tests. Transp. Res. Part B Methodol. 2002, 36, 405–419. [Google Scholar] [CrossRef]
  56. Zhang, Y.; Wang, J.; Lin, Q.; Verwer, S.; Dolan, J.M. A Data-Driven Behavior Generation Algorithm in Car-Following Scenarios. In Dynamics of Vehicles on Roads and Tracks Volume 1; CRC Press: Boca Raton, FL, USA, 2015. [Google Scholar]
  57. Boora, A.; Ghosh, I.; Chandra, S. What Characterizes a Vehicle as Follower on Two-Lane Intercity Highways under Heterogeneous Traffic Conditions. J. Transp. Eng. Part A Syst. 2018, 144, 04017070. [Google Scholar] [CrossRef]
  58. Singh, S.; Santhakumar, S.M. Modeling Traffic Parameters Accounting for Platoon Characteristics on Multilane Highways. Transp. Dev. Econ. 2022, 8, 30. [Google Scholar] [CrossRef]
  59. Elefteriadou, L. An Introduction to Traffic Flow Theory; Springer Optimization and Its Applications; Springer: New York, NY, USA, 2014; Volume 84, ISBN 978-1-4614-8434-9. [Google Scholar]
  60. Ramezani, H.; Benekohal, R.F.; Avrenli, K. Statistical Distribution for Inter Platoon Gaps, Intra-Platoon Headways and Platoon Size Using Field Data from Highway Bottlenecks. In Proceedings of the Traffic Flow Theory and Characteristics Committee: Summer Meeting and Conference, Annecy, France, 7–9 July 2010. [Google Scholar]
Figure 1. Three-step strategy for identifying vehicle platoons in mixed traffic conditions.
Figure 1. Three-step strategy for identifying vehicle platoons in mixed traffic conditions.
Sustainability 16 00724 g001
Figure 2. Schematic diagram to recognize vehicle interaction.
Figure 2. Schematic diagram to recognize vehicle interaction.
Sustainability 16 00724 g002
Figure 3. (a) Vehicle following maneuvers—Category I. (b) Vehicle following maneuvers—Category II.
Figure 3. (a) Vehicle following maneuvers—Category I. (b) Vehicle following maneuvers—Category II.
Sustainability 16 00724 g003
Figure 4. Illustration of term “Time headway”.
Figure 4. Illustration of term “Time headway”.
Sustainability 16 00724 g004
Figure 5. Schematic representation of platoon identification.
Figure 5. Schematic representation of platoon identification.
Sustainability 16 00724 g005
Figure 6. (a) Vehicle composition. (b) Speed Distribution.
Figure 6. (a) Vehicle composition. (b) Speed Distribution.
Sustainability 16 00724 g006
Figure 7. Observed flow for a typical 30 min period.
Figure 7. Observed flow for a typical 30 min period.
Sustainability 16 00724 g007
Figure 8. Estimation of lateral clearance threshold.
Figure 8. Estimation of lateral clearance threshold.
Sustainability 16 00724 g008
Figure 9. Critical headway Identification.
Figure 9. Critical headway Identification.
Sustainability 16 00724 g009
Figure 10. Frequency plot of platoon size.
Figure 10. Frequency plot of platoon size.
Sustainability 16 00724 g010
Figure 11. Distribution of intra-platoon headway.
Figure 11. Distribution of intra-platoon headway.
Sustainability 16 00724 g011
Figure 12. Intra-platoon headway vs. platoon size.
Figure 12. Intra-platoon headway vs. platoon size.
Sustainability 16 00724 g012
Figure 13. Distribution of platoon stream speed.
Figure 13. Distribution of platoon stream speed.
Sustainability 16 00724 g013
Figure 14. Platoon stream speed vs. platoon size.
Figure 14. Platoon stream speed vs. platoon size.
Sustainability 16 00724 g014
Figure 15. Distribution of vehicles in platoons and free vehicles.
Figure 15. Distribution of vehicles in platoons and free vehicles.
Sustainability 16 00724 g015
Figure 16. Level of platoon formation for various flow ranges.
Figure 16. Level of platoon formation for various flow ranges.
Sustainability 16 00724 g016
Table 1. Features from the output file.
Table 1. Features from the output file.
FeaturesDefinition
Platoon IDEach cluster of vehicles identified in the stream is given a unique Platoon ID.
Platoon leaderThe first vehicle within the platoon formation is designated as the platoon leader.
Platooned vehicle
(following vehicle)
A platooned vehicle refers to a vehicle that is a member of the vehicle platoon and follows the platoon leader.
Free VehicleThe vehicle whose speed is not influenced by the presence of a lead vehicle.
Platoon sizeThe platoon size is defined as the number of vehicles recorded in each platoon.
Platoon durationPlatoon duration represents the length of time that a group of vehicles need to cross an observation point.
Table 2. Share of free vehicles for different flow ranges.
Table 2. Share of free vehicles for different flow ranges.
Traffic Flow RangesPlatooned
Vehicle
Free Vehicle Percentage of Free Vehicles
Motorized
Two-Wheeler
CarMotorized Three-Wheeler LCVBus
Traffic flow less than 2000 veh/h 60%40%26.8%5.6%3.2%2.0%2.8%
Traffic flow between 2000 veh/h to 3000 veh/h70%30%21.9%3.9%2.7%0.9%0.6%
Traffic flow between 3000 veh/h to 4000 veh/h 72%28%21.6%3.1%2.2%0.8%0.6%
Traffic flow greater than 4000 veh/h 77%23%19.3%1.6%1.8%0.2%0.2%
Disclaimer/Publisher’s Note: The statements, opinions and data contained in all publications are solely those of the individual author(s) and contributor(s) and not of MDPI and/or the editor(s). MDPI and/or the editor(s) disclaim responsibility for any injury to people or property resulting from any ideas, methods, instructions or products referred to in the content.

Share and Cite

MDPI and ACS Style

Kasi, K.; Karuppanan, G. Framework to Identify Vehicle Platoons under Heterogeneous Traffic Conditions on Urban Roads. Sustainability 2024, 16, 724. https://doi.org/10.3390/su16020724

AMA Style

Kasi K, Karuppanan G. Framework to Identify Vehicle Platoons under Heterogeneous Traffic Conditions on Urban Roads. Sustainability. 2024; 16(2):724. https://doi.org/10.3390/su16020724

Chicago/Turabian Style

Kasi, Karthiga, and Gunasekaran Karuppanan. 2024. "Framework to Identify Vehicle Platoons under Heterogeneous Traffic Conditions on Urban Roads" Sustainability 16, no. 2: 724. https://doi.org/10.3390/su16020724

APA Style

Kasi, K., & Karuppanan, G. (2024). Framework to Identify Vehicle Platoons under Heterogeneous Traffic Conditions on Urban Roads. Sustainability, 16(2), 724. https://doi.org/10.3390/su16020724

Note that from the first issue of 2016, this journal uses article numbers instead of page numbers. See further details here.

Article Metrics

Back to TopTop