Using Social Media Data to Research the Impact of Campus Green Spaces on Students’ Emotions: A Case Study of Nanjing Campuses
Abstract
1. Introduction
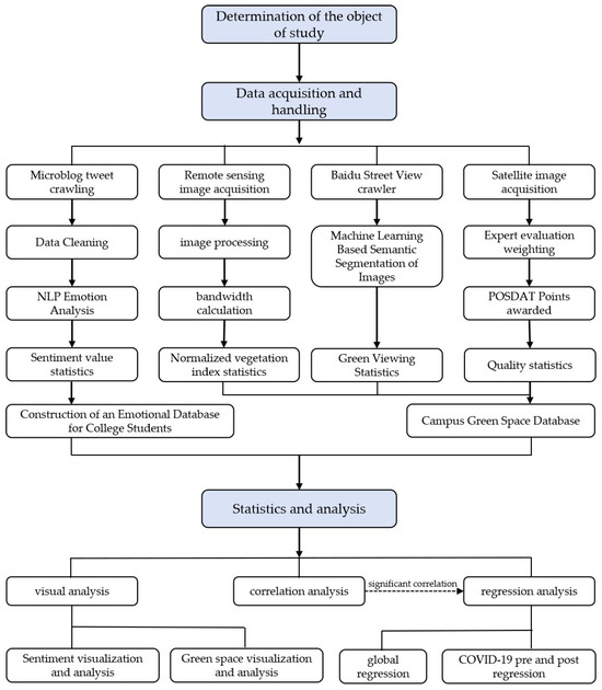
2. Methods
2.1. Study Area and Pathways
2.2. Green Space Databases
2.2.1. Normalized Difference Vegetation Index (NDVI) Acquisition Processing
2.2.2. Green View Index (GVI) Acquisition Processing
2.2.3. Green Space Quality Data Acquisition and Processing
2.3. Emotion Database
2.4. Control Variables
2.5. Statistical Analysis
2.5.1. Variability Analysis
2.5.2. Correlation Test
3. Results
3.1. Descriptive Statistical Analysis of Results
3.2. The Relationship between Green Space Indicators and Positive Emotions of College Students
3.3. Regression Results of NDVI, GVI, Green Space Quality, and Positive Emotions
3.4. Regression Results for Pre- and Post-COVID-19 Data
4. Discussion
4.1. Research Innovations
4.2. Contribution of the Results to the Exploration of Green Spaces and Youth Emotions on Campus
4.3. Limitations and Future Research
5. Conclusions
Supplementary Materials
Author Contributions
Funding
Institutional Review Board Statement
Informed Consent Statement
Data Availability Statement
Acknowledgments
Conflicts of Interest
References
- Ali, M.J.; Rahaman, M.; Hossain, S.I. Urban green spaces for elderly human health: A planning model for healthy city living. Land. Use Policy 2022, 114, 105970. [Google Scholar] [CrossRef]
- Yang, H.; Chen, T.; Zeng, Z.; Mi, F. Does urban green space justly improve public health and well-being? A case study of Tianjin, a megacity in China. J. Clean. Prod. 2022, 380, 134920. [Google Scholar] [CrossRef]
- Wang, H.; Dai, X.L.; Wu, J.L.; Wu, X.Y.; Nie, X. Influence of urban green open space on residents’ physical activity in China. BMC Public Health 2019, 19, 12. [Google Scholar] [CrossRef] [PubMed]
- Beyer, K.M.M.; Kaltenbach, A.; Szabo, A.; Bogar, S.; Nieto, F.J.; Malecki, K.M. Exposure to neighborhood green space and mental health: Evidence from the survey of the health of Wisconsin. Int. J. Environ. Res. Public Health 2014, 11, 3453–3472. [Google Scholar] [CrossRef] [PubMed]
- Jennings, V.; Bamkole, O. The relationship between social cohesion and urban green space: An avenue for health promotion. Int. J. Environ. Res. Public Health 2019, 16, 452. [Google Scholar] [CrossRef] [PubMed]
- Herzog, T.R.; Black, A.M.; Fountaine, K.A.; Knotts, D.J. Reflection and attentional recovery as distinctive benefits of restorative environments. J. Environ. Psychol. 1997, 17, 165–170. [Google Scholar] [CrossRef]
- Zhu, X.; Gao, M.; Zhang, R.; Zhang, B. Quantifying emotional differences in urban green spaces extracted from photos on social networking sites: A study of 34 parks in three cities in northern China. Urban For. Urban Green. 2021, 62, 127133. [Google Scholar] [CrossRef]
- Zhang, L.Q.; Tan, P.Y.; Richards, D. Relative importance of quantitative and qualitative aspects of urban green spaces in promoting health. Landsc. Urban Plan. 2021, 213, 104131. [Google Scholar] [CrossRef]
- Lee, A.C.K.; Jordan, H.C.; Horsley, J. Value of urban green spaces in promoting healthy living and wellbeing: Prospects for planning. Risk Manag. Healthc. Policy 2015, 8, 131–137. [Google Scholar] [CrossRef]
- Choi, Y.J.; Oh, M.J.; Kang, J.H.; Lutzenhiser, L. Plans and living practices for the green campus of Portland state university. Sustainability 2017, 9, 252. [Google Scholar] [CrossRef]
- Washington-Ottombre, C.; Washington, G.L.; Newman, J. Campus sustainability in the us: Social change since 1970 environmental management and. J. Clean. Prod. 2018, 196, 564–575. [Google Scholar] [CrossRef]
- Zhao, D.X.; He, B.J.; Meng, F.Q. The green school project: A means of speeding up sustainable development? Geoforum 2015, 65, 310–313. [Google Scholar] [CrossRef]
- Zhang, Y.J.; Mavoa, S.; Zhao, J.F.; Raphael, D.; Smith, M. The association between green space and adolescents’ mental well-being: A systematic review. Int. J. Environ. Res. Public Health 2020, 17, 6640. [Google Scholar] [CrossRef] [PubMed]
- Bibri, S.E. On the sustainability of smart and smarter cities in the era of big data: An interdisciplinary and transdisciplinary literature review. J. Big Data 2019, 6, 25. [Google Scholar] [CrossRef]
- Xue, X.Q.; Zhang, Y.J.; Zhang, L.X.; Wang, Y.Q.; Hou, R.C. Evaluation on sustainable development of smart urban rail transit. Mob. Inf. Syst. 2022, 2022, 2737750. [Google Scholar] [CrossRef]
- Yoffe, H.; Plaut, P.; Grobman, Y.J. Towards sustainability evaluation of urban landscapes using big data: A case study of Israel’s architecture, engineering and construction industry. Landsc. Res. 2022, 47, 49–67. [Google Scholar] [CrossRef]
- Bibri, S.E.; Krogstie, J. Ict of the new wave of computing for sustainable urban forms: Their big data and context-aware augmented typologies and design concepts. Sustain. Cities Soc. 2017, 32, 449–474. [Google Scholar] [CrossRef]
- Bibri, S.E. The IOT for smart sustainable cities of the future: An analytical framework for sensor-based big data applications for environmental sustainability. Sustain. Cities Soc. 2018, 38, 230–253. [Google Scholar] [CrossRef]
- Xu, R.R. Framework for building smart tourism big data mining model for sustainable development. Sustainability 2023, 15, 5162. [Google Scholar] [CrossRef]
- Rani, S.; Mishra, R.K.; Usman, M.; Kataria, A.; Kumar, P.; Bhambri, P.; Mishra, A.K. Amalgamation of advanced technologies for sustainable development of smart city environment: A review. IEEE Access 2021, 9, 150060–150087. [Google Scholar] [CrossRef]
- Yang, Z.; Liu, J.J.; Faqiri, H.; Shafik, W.; Abdulrahman, A.T.; Yusuf, M.; Sharawy, A.M. Green internet of things and big data application in smart cities development. Complexity 2021, 2021, 4922697. [Google Scholar] [CrossRef]
- Beeco, J.A.; Hallo, J.C.; Brownlee, M.T.J. GPS visitor tracking and recreation suitability mapping: Tools for understanding and managing visitor use. Landsc. Urban Plan. 2014, 127, 136–145. [Google Scholar] [CrossRef]
- Wang, S.H.; Qin, A.H. Landscape planning and management methods of beautiful rural pastoral complexes under the background of big data. Math. Probl. Eng. 2022, 2022, 5304873. [Google Scholar] [CrossRef]
- Tu, S.N.; Zhang, M. Research on planning and design of settlement from cities to rural areas based on big data technology. Soft Comput. 2023, 27, 1203. [Google Scholar] [CrossRef]
- Liu, S.Y. Application of big data technology in urban greenway design. Secur. Commun. Netw. 2022, 2022, 4826523. [Google Scholar] [CrossRef]
- Jin, Y.; Xu, Y.; Liu, W. The green quality of urban spatial development: A multi-dimensional and multi-regional model using big data. Urban For. Urban Green. 2023, 85, 127953. [Google Scholar] [CrossRef]
- Dong, Y.-H.; Peng, F.-L.; Li, H.; Men, Y.-Q. Spatiotemporal characteristics of Chinese metro-led underground space development: A multiscale analysis driven by big data. Tunn. Undergr. Space Technol. 2023, 139, 105209. [Google Scholar] [CrossRef]
- Wang, R.; Browning, M.H.E.M.; Qin, X.; He, J.; Wu, W.; Yao, Y.; Liu, Y. Visible green space predicts emotion: Evidence from social media and street view data. Appl. Geogr. 2022, 148, 102803. [Google Scholar] [CrossRef]
- Sinclair, M.; Ghermandi, A.; Sheela, A.M. A crowdsourced valuation of recreational ecosystem services using social media data: An application to a tropical wetland in India. Sci. Total Environ. 2018, 642, 356–365. [Google Scholar] [CrossRef]
- Angradi, T.R.; Launspach, J.J.; Debbout, R. Determining preferences for ecosystem benefits in great lakes areas of concern from photographs posted to social media. J. Great Lakes Res. 2018, 44, 340–351. [Google Scholar] [CrossRef]
- Oteros-Rozas, E.; Martín-López, B.; Fagerholm, N.; Bieling, C.; Plieninger, T. Using social media photos to explore the relation between cultural ecosystem services and landscape features across five European sites. Ecol. Indic. 2018, 94, 74–86. [Google Scholar] [CrossRef]
- Yoshimura, N.; Hiura, T. Demand and supply of cultural ecosystem services: Use of geotagged photos to map the aesthetic value of landscapes in Hokkaido. Ecosyst. Serv. 2017, 24, 68–78. [Google Scholar] [CrossRef]
- Wang, Y.; Gao, S.D.; Li, N.; Yu, S.Y. Crowdsourcing the perceived urban built environment via social media: The case of underutilized land. Adv. Eng. Inf. 2021, 50, 101371. [Google Scholar] [CrossRef]
- Väisänen, T.; Järv, O.; Toivonen, T.; Hiippala, T. Mapping urban linguistic diversity with social media and population register data. Comput. Environ. Urban Syst. 2022, 97, 101857. [Google Scholar] [CrossRef]
- Amoly, E.; Dadvand, P.; Forns, J.; López-Vicente, M.; Basagaña, X.; Julvez, J.; Alvarez-Pedrerol, M.; Nieuwenhuijsen, M.J.; Sunyer, J. Green and blue spaces and behavioral development in Barcelona schoolchildren: The breathe project. Environ. Health Perspect. 2014, 122, 1351–1358. [Google Scholar] [CrossRef]
- Vanaken, G.J.; Danckaerts, M. Impact of green space exposure on children’s and adolescents’ mental health: A systematic review. Int. J. Environ. Res. Public Health 2018, 15, 2668. [Google Scholar] [CrossRef]
- Janeczko, E.; Czyzyk, K.; Korcz, N.; Woznicka, M.; Bielinis, E. The psychological effects and benefits of using green spaces in the city: A field experiment with young polish adults. Forests 2023, 14, 497. [Google Scholar] [CrossRef]
- Bray, I.; Reece, R.; Sinnett, D.; Martin, F.; Hayward, R. Exploring the role of exposure to green and blue spaces in preventing anxiety and depression among young people aged 14–24 years living in urban settings: A systematic review and conceptual framework. Environ. Res. 2022, 214, 114081. [Google Scholar] [CrossRef]
- von Benzon, N. Discussing nature, ‘doing’ nature: For an emancipatory approach to conceptualizing young people’s access to outdoor green space. Geoforum 2018, 93, 79–86. [Google Scholar] [CrossRef]
- Chen, C.X.; Li, H.W.; Luo, W.J.; Xie, J.H.; Yao, J.; Wu, L.F.; Xia, Y. Predicting the effect of street environment on residents’ mood states in large urban areas using machine learning and street view images. Sci. Total Environ. 2022, 816, 151605. [Google Scholar] [CrossRef]
- Rui, Q.; Cheng, H. Quantifying the spatial quality of urban streets with open street view images: A case study of the main urban area of Fuzhou. Ecol. Indic. 2023, 156, 111204. [Google Scholar] [CrossRef]
- Yuan, Y.; Wang, R.; Niu, T.; Liu, Y. Using street view images and a geographical detector to understand how street-level built environment is associated with urban poverty: A case study in Guangzhou. Appl. Geogr. 2023, 156, 102980. [Google Scholar] [CrossRef]
- Liu, Y.; Liu, Y. Detecting the city-scale spatial pattern of the urban informal sector by using the street view images: A street vendor massive investigation case. Cities 2022, 131, 103959. [Google Scholar] [CrossRef]
- Zhang, Y.; Sun, M.; Ren, Y.; Shen, J. Sentiment analysis of Sina Weibo users under the impact of super typhoon Lekima using natural language processing tools: A multi-tags case study. Procedia Comput. Sci. 2020, 174, 478–490. [Google Scholar] [CrossRef]
- Wang, R.; Rho, S.; Chen, B.-W.; Cai, W. Modeling of large-scale social network services based on mechanisms of information diffusion: Sina Weibo as a case study. Future Gener. Comput. Syst. 2017, 74, 291–301. [Google Scholar] [CrossRef]
- Guan, W.; Gao, H.; Yang, M.; Li, Y.; Ma, H.; Qian, W.; Cao, Z.; Yang, X. Analyzing user behavior of the micro-blogging website Sina Weibo during hot social events. Phys. A Stat. Mech. Its Appl. 2014, 395, 340–351. [Google Scholar] [CrossRef]
- Zhang, M.; Zhang, F.; Chen, D.; Tan, M.L.; Chan, N.W. Urban local surface temperature prediction using the urban gray-green space landscape and vegetation indices. Build. Environ. 2022, 226, 109723. [Google Scholar] [CrossRef]
- Zhang, J. Inequalities in the quality and proximity of green space exposure are more pronounced than in quantity aspect: Evidence from a rapidly urbanizing Chinese city. Urban For. Urban Green. 2023, 79, 127811. [Google Scholar] [CrossRef]
- Xia, Y.; Yabuki, N.; Fukuda, T. Sky view factor estimation from street view images based on semantic segmentation. Urban. Clim. 2021, 40, 100999. [Google Scholar] [CrossRef]
- Li, X.; Zhang, J.; Li, B. Patterns in negative emotions, sleep disorders, and temperature: Evidence from microblog big data. Heliyon 2023, 9, e21987. [Google Scholar] [CrossRef]
- Kazemi, F.; Hosseinpour, N.; Ebrahimian, M. People’s preferences and perceptions toward low-input versus conventional park design approaches using 3d images and interview-based questionnaires. Urban For. Urban Green. 2023, 86, 128040. [Google Scholar] [CrossRef]
- Rosenberg, D.E.; Huang, D.L.; Simonovich, S.D.; Belza, B. Outdoor built environment barriers and facilitators to activity among midlife and older adults with mobility disabilities. Gerontologist 2013, 53, 268–279. [Google Scholar] [CrossRef] [PubMed]
- Cheng, Y.Y.; Zhang, J.G.; Wei, W.; Zhao, B. Effects of urban parks on residents’ expressed happiness before and during the COVID-19 pandemic. Landsc. Urban Plan. 2021, 212, 104118. [Google Scholar] [CrossRef] [PubMed]
- Wang, R.Y.; Feng, Z.Q.; Pearce, J.; Zhou, S.H.; Zhang, L.; Liu, Y. Dynamic greenspace exposure and residents’ mental health in Guangzhou, China: From over-head to eye-level perspective, from quantity to quality. Landsc. Urban Plan. 2021, 215, 104230. [Google Scholar] [CrossRef]
- Helbich, M.; Yao, Y.; Liu, Y.; Zhang, J.B.; Liu, P.H.; Wang, R.Y. Using deep learning to examine street view green and blue spaces and their associations with geriatric depression in Beijing, China. Environ. Int. 2019, 126, 107–117. [Google Scholar] [CrossRef]
- Kovalchuk, A.; Izonin, I.; Riznyk, O. An efficient image encryption scheme using projective transformations. Procedia Comput. Sci. 2019, 160, 584–589. [Google Scholar] [CrossRef]
- Peng, L.L.H.; Jim, C.Y. Economic evaluation of green-roof environmental benefits in the context of climate change: The case of Hong Kong. Urban For. Urban Green. 2015, 14, 554–561. [Google Scholar] [CrossRef]





| Target Level (A) | Standardized Level (B) | Indicator Layer (C) | Combined Weights | |
|---|---|---|---|---|
| Evaluation of the weighting of indicators of the quality of campuses’ accessible green spaces | Quality of Landscape (0.48) | Hydrophilicity | 0.1300 | 0.0500 |
| Number of trees | 0.1400 | 0.0700 | ||
| Distribution of tree plantings | 0.2300 | 0.0700 | ||
| Shade condition | 0.1400 | 0.1200 | ||
| Plant species | 0.1100 | 0.0700 | ||
| Campus cultural landscape | 0.0900 | 0.0800 | ||
| Presence of water features | 0.1600 | 0.0600 | ||
| Quality of Service (0.52) | Event facilities | 0.2483 | 0.1200 | |
| Convenience facility | 0.1488 | 0.0700 | ||
| Proximity to main school road | 0.1758 | 0.0400 | ||
| Distribution of lighting facilities | 0.1271 | 0.0600 | ||
| Diversification of space types | 0.2141 | 0.0800 | ||
| Neighboring major buildings | 0.0859 | 0.1100 | ||
| Norm | Average Value | Standard Deviation | Minimum Value | Maximum Value |
|---|---|---|---|---|
| NDVI | 0.2717 | 0.0852 | 0.0759 | 0.5114 |
| GVI | 0.3580 | 0.4954 | 0.1732 | 0.5189 |
| Quality | 0.4275 | 0.2071 | 0.0000 | 1.0000 |
| Norm | Level of Emotional Positivity among College Students | |
|---|---|---|
| NDVI | Pearson correlation | 0.160 ** |
| Sig. (Twin-tailed) | 0.034 | |
| GVI | Pearson correlation | 0.273 *** |
| Sig. (Twin-tailed) | 0.000 | |
| Quality | Pearson correlation | 0.467 *** |
| Sig. (Twin-tailed) | 0.000 | |
| Overall Data Model Results | Pre-COVID-19 Data Model Results | Results of Data Modeling during COVID-19 Prevention and Control Period | ||||
|---|---|---|---|---|---|---|
| Coef. | p-Value | Coef. | p-Value | Coef. | p-Value | |
| NDVI | 0.117 * | 0.068 | 0.012 | 0.903 | 0.115 * | 0.072 |
| GVI | 0.273 ** | 0.042 | 0.358 * | 0.078 | 0.305 ** | 0.023 |
| Green space quality | 0.184 *** | 0.001 | 0.190 ** | 0.014 | 0.275 *** | 0.001 |
| Surface temperature | −0.045 * | 0.089 | −0.085 ** | 0.035 | −0.047 * | 0.091 |
| Air quality | −0.047 ** | 0.044 | −0.002 | 0.961 | −0.075 *** | 0.002 |
| Gender ratio of men to women | 0.222 ** | 0.046 | 0.190 | 0.259 | 0.330 *** | 0.003 |
| Time fixed effect | Yes | Yes | Yes | |||
| Individual fixed effect | Yes | Yes | Yes | |||
| Number of individuals | 176 | 176 | 176 | |||
| Adjusted R2 | 0.384 | 0.216 | 0.545 | |||
Disclaimer/Publisher’s Note: The statements, opinions and data contained in all publications are solely those of the individual author(s) and contributor(s) and not of MDPI and/or the editor(s). MDPI and/or the editor(s) disclaim responsibility for any injury to people or property resulting from any ideas, methods, instructions or products referred to in the content. |
© 2024 by the authors. Licensee MDPI, Basel, Switzerland. This article is an open access article distributed under the terms and conditions of the Creative Commons Attribution (CC BY) license (https://creativecommons.org/licenses/by/4.0/).
Share and Cite
Wang, A.; Meng, Z.; Zhao, B.; Zhang, F. Using Social Media Data to Research the Impact of Campus Green Spaces on Students’ Emotions: A Case Study of Nanjing Campuses. Sustainability 2024, 16, 691. https://doi.org/10.3390/su16020691
Wang A, Meng Z, Zhao B, Zhang F. Using Social Media Data to Research the Impact of Campus Green Spaces on Students’ Emotions: A Case Study of Nanjing Campuses. Sustainability. 2024; 16(2):691. https://doi.org/10.3390/su16020691
Chicago/Turabian StyleWang, Ao, Ziran Meng, Bing Zhao, and Fan Zhang. 2024. "Using Social Media Data to Research the Impact of Campus Green Spaces on Students’ Emotions: A Case Study of Nanjing Campuses" Sustainability 16, no. 2: 691. https://doi.org/10.3390/su16020691
APA StyleWang, A., Meng, Z., Zhao, B., & Zhang, F. (2024). Using Social Media Data to Research the Impact of Campus Green Spaces on Students’ Emotions: A Case Study of Nanjing Campuses. Sustainability, 16(2), 691. https://doi.org/10.3390/su16020691

