The Mediation Effect of Customer Satisfaction in the Relationship between CSR and Financial Performance: An Empirical Study in Large Companies in Serbia
Abstract
1. Introduction
2. Theoretical Background
2.1. Stakeholders’ Theory and CSR
2.2. Relations between CSR and Financial Performance
2.3. Relationship between CSR, Customer Satisfaction, and Financial Performance
3. Methodology
3.1. CSR in Serbia—The Context
3.2. Questionnaire and Variables
3.3. Sample and Data Collection
3.4. Data Analysis
4. Results
5. Discussion
6. Conclusions
Author Contributions
Funding
Institutional Review Board Statement
Informed Consent Statement
Data Availability Statement
Conflicts of Interest
References
- Shahzad, F.; Baig, M.H.; Rehman, I.U.; Saeed, A.; Asim, G.A. Does intellectual capital efficiency explain corporate social responsibility engagement-firm performance relationship? Evidence from environmental, social and governance performance of US listed firms. Borsa Istanb. Rev. 2022, 22, 295–305. [Google Scholar] [CrossRef]
- Sang, M.; Zhang, Y.; Ye, K.; Jiang, W. Moderating Effects of Internalization between Corporate Social Responsibility and Financial Performance: The Case of Construction Firms. Buildings 2022, 12, 185. [Google Scholar] [CrossRef]
- Simmou, W.; Govindan, K.; Sameer, I.; Hussainey, K.; Simmou, S. Linking corporate social responsibility strategy, green innovation, and environmental performance: Evidence from Maldivian and Moroccan small and medium-sized enterprises. J. Clean. Prod. 2023, 384, 135265. [Google Scholar] [CrossRef]
- Kong, Y.; Antwi-Adjei, A.; Bawuah, J. A Systematic Review of the Business Case for Corporate Social Responsibility and Firm Performance. Corp. Soc. Responsib. Environ. Manag. 2020, 27, 444–454. [Google Scholar] [CrossRef]
- Adamkaite, J.; Streimikiene, D.; Rudzioniene, K. The Impact of Social Responsibility on Corporate Financial Performance in the Energy Sector: Evidence from Lithuania. Corp. Soc. Responsib. Environ. Manag. 2023, 30, 91–104. [Google Scholar] [CrossRef]
- Saha, R.; Shashi Cerchione, R.; Singh, R.; Dahiya, R. Effect of ethical leadership and corporate social responsibility on firm performance: A systematic review. Corp. Soc. Responsib. Environ. Manag. 2019, 27, 409–429. [Google Scholar]
- Lin, W.L.; Ho, J.A.; Sambasivan, M. Impact of corporate political activity on the relationship between corporate social responsibility and financial performance: A dynamic panel data approach. Sustainability 2019, 11, 60. [Google Scholar] [CrossRef]
- Ma, C.; Chisti, M.F.; Durrani, M.K.; Bashir, R.; Safdar, S.; Hussain, R.T. The Corporate Social Responsibility and Its Impact on Financial Performance: A Case of Developing Countries. Sustainability 2023, 15, 3724. [Google Scholar] [CrossRef]
- Hamdoun, M.; Achabou, M.A.; Dekhili, S. Could CSR Improve the Financial Performance of Developing Countries’ Firms? Analyses of Mediating Effect of Intangible Resources. Eur. Bus. Rev. 2022, 34, 41–61. [Google Scholar]
- Barnet, M.L.; Salomon, R.M. Does It Pay to Be Really Good? Addressing the Shape of the Relationship between Social and Financial Performance. Strateg. Manag. J. 2012, 33, 1304–1320. [Google Scholar] [CrossRef]
- Shirasu, Y.; Kawakita, H. Long-term financial performance of corporate social responsibility. Global Financ. J. 2020, 50, 100532. [Google Scholar] [CrossRef]
- Gimeno-Arias, F.; Santos-Jaén, J.M.; Palacios-Manzano, M.; Garza-Sánchez, H.H. Using PLS-SEM to Analyze the Effect of CSR on Corporate Performance: The Mediating Role of Human Resources Management and Customer Satisfaction. An Empirical Study in the Spanish Food and Beverage Manufacturing Sector. Mathematics 2021, 9, 2973. [Google Scholar] [CrossRef]
- El-Garaihy, W.H.; Mobarak, A.-K.M.; Albahussain, S.A. Measuring the Impact of Corporate Social Responsibility Practices on Competitive Advantage: A Mediation Role of Reputation and Customer Satisfaction. Int. J. Bus. Manag. 2014, 9, 109–124. [Google Scholar] [CrossRef]
- Salam, M.A.; Jahed, M.A.; Palmer, T. CSR Orientation and Firm Performance in the Middle Eastern and African B2B Markets: The Role of Customer Satisfaction and Customer Loyalty. Ind. Mark. Manag. 2022, 107, 1–13. [Google Scholar] [CrossRef]
- Saeidi, S.P.; Sofian, S.; Saeidi, P.; Saeidi, S.P.; Saaeidi, S.A. How Does Corporate Social Responsibility Contribute to Firm Financial Performance? The Mediating Role of Competitive Advantage, Reputation, and Customer Satisfaction. J. Bus. Res. 2015, 68, 341–350. [Google Scholar] [CrossRef]
- Nareeman, A.; Hassan, Z. Customer Perceived Practices of CSR on Improving Customer Satisfaction and Loyalty. Int. J. Account. Bus. Manag. 2013, 1, 30–49. [Google Scholar]
- Chung, K.-H.; Yu, J.-F.; Choi, M.-G.; Shin, J.-J. The Effects of CSR on Customer Satisfaction and Loyalty in China: The Moderating Role of Corporate Image. J. Econ. Bus. Manag. 2015, 3, 542–547. [Google Scholar] [CrossRef]
- Bello, K.B.; Jusoh, A.; Md Nor, K. Relationships and Impacts of Perceived CSR, Service Quality, Customer Satisfaction and Consumer Rights Awareness. Soc. Responsib. J. 2021, 17, 1116–1130. [Google Scholar] [CrossRef]
- Marić, S.; Berber, N.; Slavić, A.; Aleksić, M. The Mediating Role of Employee Commitment in the Relationship between Corporate Social Responsibility and Firm Performance in Serbia. Sage Open 2021, 11, 21582440211037668. [Google Scholar] [CrossRef]
- Berber, N.; Aleksić, M.; Slavić, A.; Jelača, M.S. The Relationship between Corporate Social Responsibility and Corporate Reputation in Serbia. Eng. Econ. 2022, 33, 232–245. [Google Scholar] [CrossRef]
- Galant, A.; Cadez, S. Corporate Social Responsibility and Financial Performance Relationship: A Review of Measurement Approaches. Econ. Res. 2017, 30, 676–693. [Google Scholar] [CrossRef]
- Tobin, J. A General Equilibrium Approach to Monetary Theory. J. Money Credit. Bank. 1969, 1, 15–29. [Google Scholar] [CrossRef]
- Barauskaite, G.; Streimikiene, D. Corporate Social Responsibility and Financial Performance of Companies: The Puzzle of Concepts, Definitions and Assessment Method. Corp. Soc. Responsib. Environ. Manag. 2021, 28, 278–287. [Google Scholar] [CrossRef]
- Brooks, C.; Oikonomou, I. The Effects of Environmental, Social and Governance Disclosures and Performance on Firm Value: A Review of the Literature in Accounting and Finance. Br. Account. Rev. 2018, 50, 1–15. [Google Scholar] [CrossRef]
- Cho, S.J.; Chung, C.Y.; Young, J. Study on the Relationship between CSR and Financial Performance. Sustainability 2019, 11, 343. [Google Scholar] [CrossRef]
- Ang, R.; Shao, Z.; Liu, C.; Yang, C.; Zheng, Q. The Relationship between CSR and Financial Performance and the Moderating Effect of Ownership Structure: Evidence for Chinese Heavily Polluting Listed Enterprises. Sustain. Prod. Consum. 2021, 30, 117–129. [Google Scholar] [CrossRef]
- Zhu, Q.; Liu, J.; Lai, K. Corporate social responsibility practices and performance improvement among Chinese national state-owned enterprises. J. Prod. Econ. 2016, 171, 417–426. [Google Scholar] [CrossRef]
- Yang, M.; Bento, P.; Akbar, A. Does CSR Influence Firm Performance Indicators? Evidence from Chinese Pharmaceutical Enterprises. Sustainability 2019, 11, 5656. [Google Scholar] [CrossRef]
- Bag, S.; Omrane, A. Corporate Social Responsibility and Its Overall Effects on Financial Performance: Empirical Evidence from Indian Companies. J. Afr. Bus. 2020, 23, 264–280. [Google Scholar] [CrossRef]
- Matei, F.B.; Boboc, C.; Ghita, S. The relationship between corporate social responsibility and financial performance in Romanian companies. Econ. Comput. Econ. Cybern. Stud. Res. 2021, 55, 297–314. [Google Scholar] [CrossRef]
- Okafor, A.; Adeleye, B.N.; Adusei, M. Corporate social responsibility and financial performance: Evidence from US tech firms. J. Clean. Prod. 2021, 292, 126078. [Google Scholar] [CrossRef]
- Ben Saad, S.; Belkacem, L. How Does Corporate Social Responsibility Influence Firm Financial Performance? Corp. Gov. 2022, 22, 1–22. [Google Scholar] [CrossRef]
- Nguyen, C.T.; Nguyen, L.T.; Nguyen, N.Q. Corporate social responsibility and financial performance: The case in Vietnam. Cogent Econ. Financ. 2022, 10, 2075600. [Google Scholar] [CrossRef]
- Coelho, R.; Jayantilal, S.; Ferreira, J.J. The Impact of Social Responsibility on Corporate Financial Performance: A Systematic Literature Review. Corp. Soc. Responsib. Environ. Manag. 2023, 30, 1535–1560. [Google Scholar] [CrossRef]
- Kabir, M.A.; Chowdhury, S.S. Empirical Analysis of the Corporate Social Responsibility and Financial Performance Causal Nexus: Evidence from the Banking Sector of Bangladesh. Asia Pac. Manag. Rev. 2023, 28, 1–12. [Google Scholar] [CrossRef]
- Cavaco, S.; Crifo, P. CSR and Financial Performance: Complementarity between Environmental, Social and Business Behaviours. Appl. Econ. 2014, 46, 3323–3338. [Google Scholar] [CrossRef]
- Elouidani, A.; Zoubir, F. Corporate Social Responsibility and Financial Performance. Afr. J. Account. Audit. Financ. 2015, 4, 74–85. [Google Scholar] [CrossRef]
- Nollet, J.; Filis, G.; Mitrokostas, E. Corporate social responsibility and financial performance: A non-linear and disaggregated approach. Econ. Model. 2016, 52, 400–407. [Google Scholar] [CrossRef]
- Fu, G.; Wang, J.; Jia, M. The Relationship between Corporate Social Performance and Financial Performance: Modified Models and Their Application—Evidence from Listed Companies in China. J. Contemp. Manag. 2012, 9, 17–37. [Google Scholar]
- Yousoff, W.F.W.; Adamu, M.S. The Relationship between Corporate Social Responsibility and Financial Performance: Evidence from Malaysia. Int. Bus. Manag. 2016, 10, 345–351. [Google Scholar]
- Lee, Y.-H.; Yang, L.T.-Y. Corporate Social Responsibility and Financial Performance: A Case Study Based in Taiwan. Appl. Econ. 2021, 53, 2661–2670. [Google Scholar] [CrossRef]
- Sun, N.; Salama, A.; Hussainey, K.; Habbash, M. Corporate environmental disclosure, corporate governance and earning management. Manag. Audit. J. 2010, 25, 679–700. [Google Scholar] [CrossRef]
- Soana, M.G. The relationship between corporate social performance and corporate financial performance in the banking sector. J. Bus. Ethics 2011, 104, 133–148. [Google Scholar] [CrossRef]
- Han, J.-J.; Kim, H.J.; Yu, J. Empirical Study on Relationship between Social Responsibility and Financial Performance in Korea. Asian J. Sustain. Soc. Responsib. 2016, 1, 61–76. [Google Scholar] [CrossRef]
- Luo, X.; Bhattacharya, C.B. Corporate social responsibility, customer satisfaction, and market value. J. Mark. 2006, 70, 1–18. [Google Scholar] [CrossRef]
- Galbreath, J.; Shum, P. Do customer satisfaction and reputation mediate the CSR–FP link? Evidence from Australia. Aust. J. Manag. 2012, 37, 211–229. [Google Scholar]
- Xie, X.; Jia, Y.; Meng, X.; Li, C. Corporate Social Responsibility, Customer Satisfaction, and Financial Performance: The Moderating Effect of the Institutional Environment in Two Transition Economies. J. Clean. Prod. 2017, 150, 26–39. [Google Scholar] [CrossRef]
- Alafi, K.; Alsufy, F.J.H. Corporate Social Responsibility Associated with Customer Satisfaction and Financial Performance: A Case Study with Housing Banks in Jordan. Int. J. Humanit. Soc. Sci. 2012, 2, 102–115. [Google Scholar]
- Berber, N.; Slavić, A.; Strugar Jelača, M.; Bjekić, R. The effects of market economy type on the training practice differences in the Central Eastern European region. Employ. Relat. 2020, 42, 971–998. [Google Scholar] [CrossRef]
- Turker, D. Measuring corporate social responsibility: A scale development study. J. Bus. Ethics 2009, 85, 411–427. [Google Scholar] [CrossRef]
- Rettab, B.; Brik, A.B.; Mellahi, K. A Study of Management Perceptions of the Impact of Corporate Social Responsibility on Organisational Performance in Emerging Economies: The Case of Dubai. J. Bus. Ethics 2009, 89, 371–390. [Google Scholar] [CrossRef]
- Grubor, A.; Berber, N.; Aleksić, M.; Bjekić, R. The Influence of Corporate Social Responsibility on Organizational Performance: A Research in AP Vojvodina. An. Ekon. Fak. Subi. 2020, 43, 3–13. [Google Scholar] [CrossRef]
- Farmaki, A. Corporate social responsibility in hotels: A stakeholder approach. Int. J. Contemp. Hosp. Manag. 2019, 31, 2297–2320. [Google Scholar] [CrossRef]
- Yoon, B.; Chung, Y. The effects of corporate social responsibility on firm performance: A stakeholder approach. J. Hosp. Tour. Manag. 2018, 37, 89–96. [Google Scholar] [CrossRef]
- Santos, J.B.; Brito, L.A.L. Toward a Subjective Measurement Model for Firm Performance. BAR-Braz. Adm. Rev. 2012, 9, 95–117. [Google Scholar] [CrossRef]
- Vij, S.; Bedi, H.S. Are subjective business performance measures justified? Int. J. Product. Perform. Manag. 2016, 65, 603–621. [Google Scholar] [CrossRef]
- Andreassen, T.W.; Lindestad, B. Customer Loyalty and Complex Services: The Impact of Corporate Image on Quality, Customer Satisfaction and Loyalty for Customers with Varying Degrees of Service Expertise. Int. J. Serv. Ind. Manag. 1998, 9, 7–23. [Google Scholar] [CrossRef]
- Galbreath, J. How Does Corporate Social Responsibility Benefit Firms? Evidence from Australia. Eur. Bus. Rev. 2010, 22, 411–431. [Google Scholar] [CrossRef]
- Hair, J.F.; Risher, J.J.; Sarstedt, M.; Ringle, C.M. When to use and how to report the results of PLS-SEM. Eur. Bus. Rev. 2019, 31, 2–24. [Google Scholar] [CrossRef]
- Kock, N. Common Method Bias in PLS-SEM: A Full Collinearity Assessment Approach. Int. J. e-Collab. 2015, 11, 1–10. [Google Scholar] [CrossRef]
- Dash, G.; Paul, J. CB-SEM vs PLS-SEM Methods for Research in Social Sciences and Technology Forecasting. Technol. Forecast. Soc. Chang. 2021, 173, 121092. [Google Scholar] [CrossRef]
- Tang, Z.; Hull, C.E.; Rothenberg, S. How Corporate Social Responsibility Engagement Strategy Moderates the CSR–Financial Performance Relationship. J. Manag. Stud. 2012, 49, 1274–1303. [Google Scholar] [CrossRef]
- Ali, R.; Sial, M.S.; Brugni, T.V.; Hwang, J.; Khuong, N.V.; Khanh, T.H.T. Does CSR Moderate the Relationship between Corporate Governance and Chinese Firm’s Financial Performance? Evidence from the Shanghai Stock Exchange (SSE) Firms. Sustainability 2020, 12, 149. [Google Scholar] [CrossRef]
- Aleksić, M.; Berber, N.; Strugar, J.M.; Bjekić, R. The Impact of Corporate Social Responsibility on the Environmental Performance of Large Organizations in Serbia. Strateg. Manag. 2022. [Google Scholar] [CrossRef]
- Modreanu, A.; Toma, S.-G.; Burcea, M.; Grădinaru, C. Perceptions and Attitudes of SMEs and MNCs Managers Regarding CSR Implementation: Insights from Companies Operating in the Retail Sector. Sustainability 2024, 16, 3963. [Google Scholar] [CrossRef]
- Dieguez, T.; Loureiro, P.; Ferreira, I. Portuguese Corporate Social Responsibility: Features and Stakeholder Views. Int. J. Innov. Econ. Dev. 2023, 9, 7–15. [Google Scholar]
- Li, F.; Lu, W.; Wang, J. Corporate Social Responsibility and Goodwill Impairment: Charitable Donations of Chinese Listed Companies. Available online: https://ssrn.com/abstract=4337571 (accessed on 7 February 2024).


| Original Sample | Sample Mean | Standard Deviation | T-Statistics | p-Values | |
|---|---|---|---|---|---|
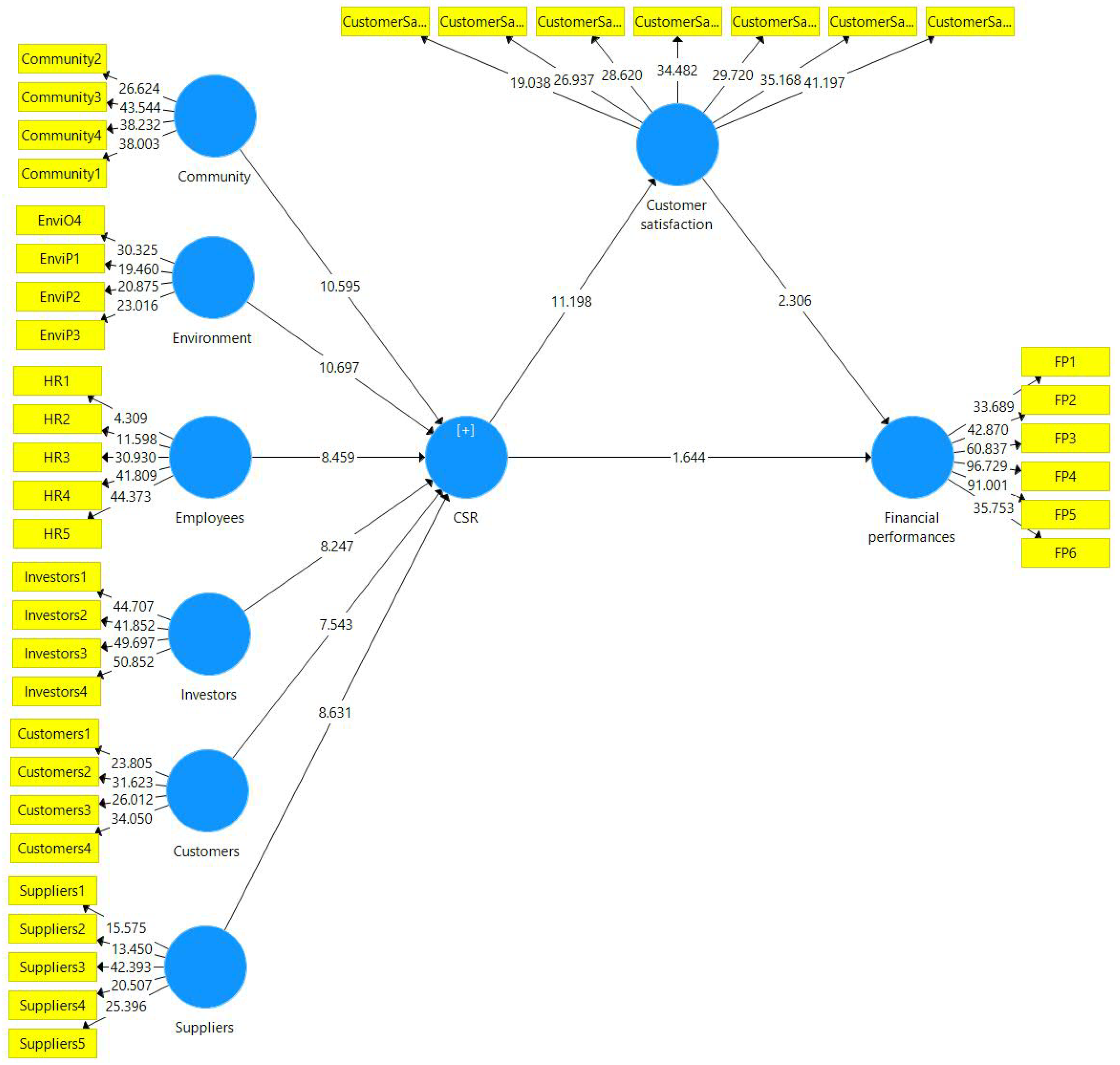
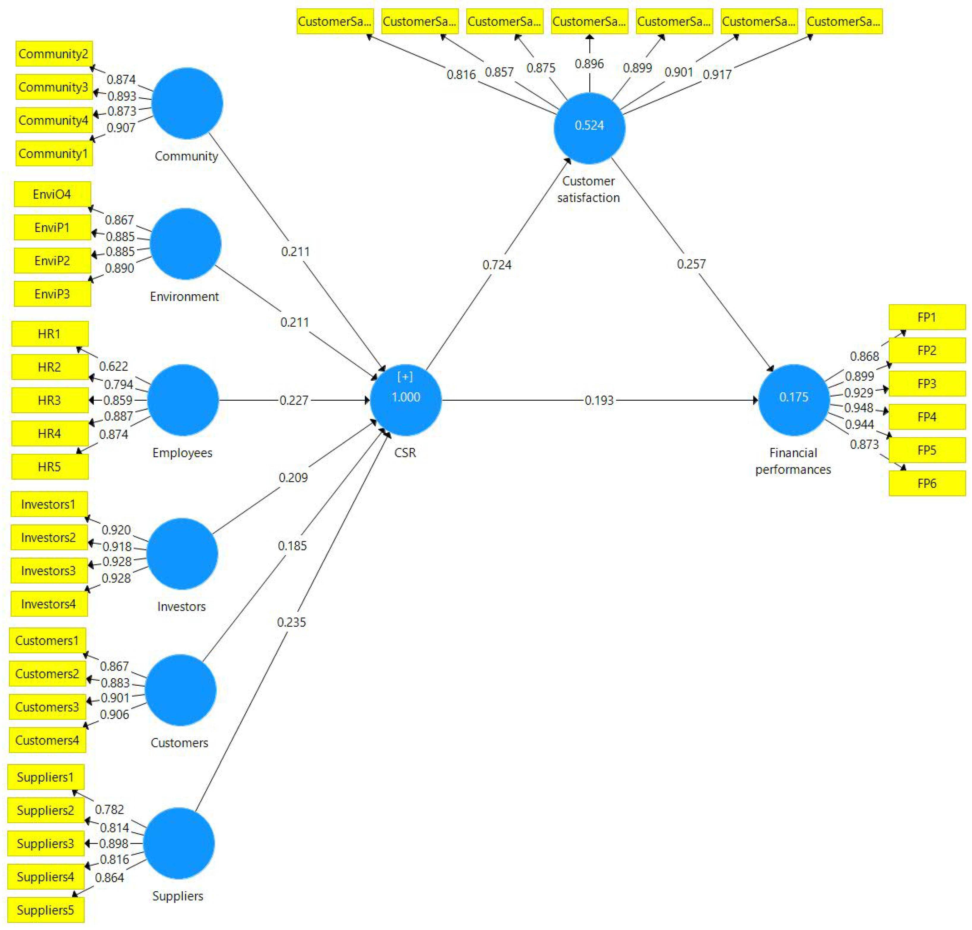
| Community → CSR | 0.211 | 0.213 | 0.020 | 10.595 | 0.000 |
| Customers → CSR | 0.185 | 0.185 | 0.025 | 7.543 | 0.000 |
| Employees → CSR | 0.227 | 0.230 | 0.027 | 8.459 | 0.000 |
| Environment → CSR | 0.211 | 0.209 | 0.020 | 10.697 | 0.000 |
| Investors → CSR | 0.209 | 0.211 | 0.025 | 8.247 | 0.000 |
| Suppliers → CSR | 0.235 | 0.239 | 0.027 | 8.631 | 0.000 |
| Cronbach’s Alpha | CR | AVE | |
|---|---|---|---|
| Community | 0.909 | 0.936 | 0.786 |
| Customers | 0.912 | 0.938 | 0.791 |
| Employees | 0.867 | 0.906 | 0.662 |
| Environment | 0.905 | 0.933 | 0.777 |
| Investors | 0.943 | 0.959 | 0.853 |
| Suppliers | 0.891 | 0.920 | 0.698 |
| Customer satisfaction | 0.952 | 0.960 | 0.776 |
| Financial performance | 0.959 | 0.967 | 0.829 |
| Community | Customer Satisfaction | Customers | Employees | Environment | Financial Performance | Investors | Suppliers | |
|---|---|---|---|---|---|---|---|---|
| Community | ||||||||
| Customer satisfaction | 0.597 | |||||||
| Customers | 0.553 | 0.561 | ||||||
| Employees | 0.668 | 0.683 | 0.532 | |||||
| Environment | 0.760 | 0.627 | 0.583 | 0.706 | ||||
| Financial performance | 0.312 | 0.411 | 0.206 | 0.334 | 0.322 | |||
| Investors | 0.579 | 0.546 | 0.484 | 0.453 | 0.554 | 0.318 | ||
| Suppliers | 0.578 | 0.627 | 0.563 | 0.700 | 0.544 | 0.378 | 0.583 |
| Original Sample | Sample Mean | SD | T-Statistics | p-Values | |
|---|---|---|---|---|---|
| CSR → Customer satisfaction | 0.724 | 0.721 | 0.065 | 11.198 | 0.000 |
| CSR → Financial performance | 0.193 | 0.202 | 0.118 | 1.644 | 0.100 |
| Customer satisfaction → Financial performance | 0.257 | 0.249 | 0.111 | 2.306 | 0.021 |
| CSR → Customer satisfaction → Financial performance | 0.186 | 0.179 | 0.083 | 2.248 | 0.025 |
Disclaimer/Publisher’s Note: The statements, opinions and data contained in all publications are solely those of the individual author(s) and contributor(s) and not of MDPI and/or the editor(s). MDPI and/or the editor(s) disclaim responsibility for any injury to people or property resulting from any ideas, methods, instructions or products referred to in the content. |
© 2024 by the authors. Licensee MDPI, Basel, Switzerland. This article is an open access article distributed under the terms and conditions of the Creative Commons Attribution (CC BY) license (https://creativecommons.org/licenses/by/4.0/).
Share and Cite
Aleksić, M.; Kalaš, B.; Đokić, N.; Milićević, N.; Berber, N. The Mediation Effect of Customer Satisfaction in the Relationship between CSR and Financial Performance: An Empirical Study in Large Companies in Serbia. Sustainability 2024, 16, 8113. https://doi.org/10.3390/su16188113
Aleksić M, Kalaš B, Đokić N, Milićević N, Berber N. The Mediation Effect of Customer Satisfaction in the Relationship between CSR and Financial Performance: An Empirical Study in Large Companies in Serbia. Sustainability. 2024; 16(18):8113. https://doi.org/10.3390/su16188113
Chicago/Turabian StyleAleksić, Marko, Branimir Kalaš, Nenad Đokić, Nikola Milićević, and Nemanja Berber. 2024. "The Mediation Effect of Customer Satisfaction in the Relationship between CSR and Financial Performance: An Empirical Study in Large Companies in Serbia" Sustainability 16, no. 18: 8113. https://doi.org/10.3390/su16188113
APA StyleAleksić, M., Kalaš, B., Đokić, N., Milićević, N., & Berber, N. (2024). The Mediation Effect of Customer Satisfaction in the Relationship between CSR and Financial Performance: An Empirical Study in Large Companies in Serbia. Sustainability, 16(18), 8113. https://doi.org/10.3390/su16188113

