Leveraging BIM for Sustainable Construction: Benefits, Barriers, and Best Practices
Abstract
1. Introduction
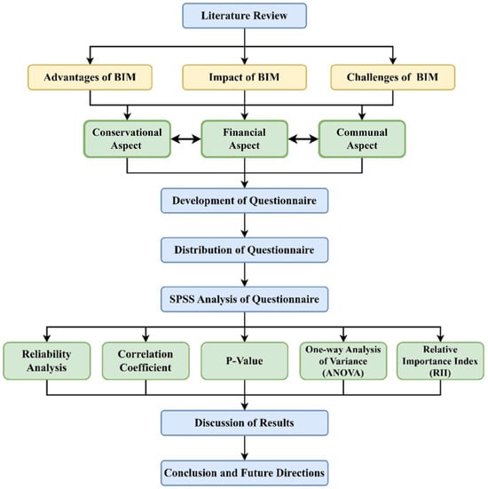
2. Literature Review
2.1. Advantages of BIM Utilization
2.1.1. Conservational Aspect
2.1.2. Financial Aspect
2.1.3. Communal Aspect
2.2. Obstacles in the Implementation of BIM
3. Methodology
3.1. Development of Questionnaire
3.2. Distribution of Questionnaire
3.3. Statistical Validity of the Questionnaire
3.3.1. Validity of Advantages from Utilizing BIM Techniques
3.3.2. Validity of Challenges for Integration of BIM Techniques
3.4. Reliability of the Research
3.5. Data Analysis Tests
3.5.1. Relative Importance Index (RII)
3.5.2. One sample t-test
3.5.3. Independent Samples Test
3.5.4. One-Way Analysis of Variance (ANOVA)
3.5.5. Paired t-Test
4. Results and Discussion
4.1. Demographic Information about the Respondents
4.2. Advantages of Utilizing BIM Technologies in Construction for Sustainable Practices
4.2.1. Conservational Aspect
4.2.2. Financial Aspect
4.2.3. Communal Aspect
4.2.4. An Overview of the Benefits of Using BIM Methods in the Building Sector for Sustainable Practices
4.3. Obstacles to the Building Industry’s Adoption of Sustainable Practices Using BIM Methodologies
4.4. Relationship between the General Information of the Study Participants and Their Opinion about the Capabilities (Advantages and Challenges)
4.4.1. Analysis Considering Gender
4.4.2. Analysis Considering Educational Qualifications
4.4.3. Analysis Considering Engineering Specialization
4.4.4. Analysis Considering Position
4.4.5. Analysis Considering Construction Working Experience
4.4.6. Analysis Considering Workplace
5. Conclusions and Recommendations
5.1. Conclusions
5.2. Recommendations
6. Future Research Directions
Author Contributions
Funding
Data Availability Statement
Acknowledgments
Conflicts of Interest
Appendix A. Survey Questionnaire
- Gender:
- ○
- Male
- ○
- Female
- ○
- Non-binary
- ○
- Prefer not to say
- Age Group:
- ○
- Under 25
- ○
- 25–34
- ○
- 35–44
- ○
- 45–54
- ○
- 55–64
- ○
- 65 and over
- Highest Level of Education:
- ○
- High School
- ○
- Associate degree
- ○
- Bachelor’s Degree
- ○
- Master’s Degree
- ○
- Doctoral Degree
- ○
- Other: __________
- Years of Experience in the Construction Industry:
- ○
- Less than 1 year
- ○
- 1–3 years
- ○
- 4–6 years
- ○
- 7–10 years
- ○
- More than 10 years
- Current Position:
- ○
- Project Manager
- ○
- Architect
- ○
- Engineer
- ○
- Contractor
- ○
- Consultant
- ○
- Other: __________
- Organization Type:
- ○
- Private Sector
- ○
- Public Sector
- ○
- Non-profit
- ○
- Academic/Research Institution
- ○
- Other: __________
| Item | Strongly Disagree | Disagree | Neutral | Agree | Strongly Agree |
| B1. Reducing the amount of energy used | [ ] | [ ] | [ ] | [ ] | [ ] |
| B2. Delivering the best possible assessment of options and possibilities | [ ] | [ ] | [ ] | [ ] | [ ] |
| B3. Evaluating the capacity for water harvesting | [ ] | [ ] | [ ] | [ ] | [ ] |
| B5. Improving ventilation effectiveness/improving resource management effectiveness | |||||
| B6. Encouraging a decrease in carbon emissions | |||||
| B7. Completing a life cycle analysis of thermal buildings | |||||
| B8. Tracking the impact on output | |||||
| B9. Providing energy and code analysis as well as predictive performance analysis | |||||
| B10. Motivating interested parties to understand the benefits of sustainable development | |||||
| B11. Encouraging the adoption of green technology that uses less energy | |||||
| B12. Presenting options for sustainable design | |||||
| B13. Increasing the decrease in material waste | |||||
| B14. Encouraging green building design, construction, and management | |||||
| B15. Increasing the effectiveness of the design | |||||
| B16. Reducing the as-built drawing cost | |||||
| B17. Lowering the project’s total expenses | |||||
| B18. Increasing the efficiency of building | |||||
| B19. Improving the building life cycle management procedures | |||||
| B20. Improving overall financial management | |||||
| B21. Cutting down on the time it takes to complete a job | |||||
| B22. Arranging ahead of time for the required capital, equipment, and supply needs | |||||
| B23. Streamlining data flows for the project’s operation | |||||
| B24. Investigating energy-efficient renewable energy sources | |||||
| B25. Figuring out the best ways to use less energy and resources | |||||
| B26. Using economical methods for sustainable design | |||||
| B27. Forecasting the use of less energy | |||||
| B28. Supplying sound financial and investment options | |||||
| B29. Encouraging the execution of price and quantity surveying procedures | |||||
| B30. Enhancing the management of quality | |||||
| B31. Fostering connections and teamwork among employees to expedite initiatives | |||||
| B32. Enhancing the performance of project safety and health | |||||
| B33. Lowering hazards and accidents at work | |||||
| B34. Extending the life of structures | |||||
| B35. Encouraging sustainable systems to run efficiently | |||||
| B36. Assisting in the seamless transfer of ideas from design to implementation | |||||
| B37. Motivating interested parties to embrace sustainable initiatives | |||||
| B38. Assisting with information entry, extraction, sharing, and transformation processes | |||||
| B39. Improving project management efficiency | |||||
| B40. Enhancing security and safety protocols when building |
| Item | Strongly Disagree | Disagree | Neutral | Agree | Strongly Agree |
| C1. Lack of a cooperative work atmosphere | |||||
| C2. Increased implementation costs | |||||
| C3. Lack of qualified workers to carry out BIM projects | |||||
| C4. Significant expense of employee training | |||||
| C5. High expense of hiring BIM specialists | |||||
| C6. The construction industry’s lack of innovation readiness | |||||
| C7. The construction industry’s unwillingness to change from using old working techniques | |||||
| C8. Recurring requirement for more resources and the resulting high costs | |||||
| C9. There is little study on using BIM to develop environmentally friendly buildings | |||||
| C10. Lack of clear instructions for applying BIM in environmentally friendly building projects | |||||
| C11. BIM users’ little participation in sustainable construction projects | |||||
| C12. Absence of a clear protocol for data exchange in operational management | |||||
| C13. Senior management’s lack of interest in and support for integrating BIM and sustainability practices | |||||
| C14. Absence of a thorough implementation strategy and framework for using BIM in sustainable building | |||||
| C15. Variations in sustainability and BIM assessment standards and metrics | |||||
| C16. The administration’s unwillingness to embrace the company’s decision to move towards sustainability and BIM implementation |
References
- Zhang, R.; Yin, L.; Jia, J.; Yin, Y. Application of ATS-GWIFBM Operator Based on Improved Time Entropy in Green Building Projects. Adv. Civ. Eng. 2019, 2019, 3519195. [Google Scholar] [CrossRef]
- Balasubramanian, S.; Shukla, V. Green supply chain management: An empirical investigation on the construction sector. Supply Chain Manag. Int. J. 2017, 22, 58–81. [Google Scholar] [CrossRef]
- Raza, M.S.; Tayeh, B.A.; Aisheh, Y.I.A.; Maglad, A.M. Potential features of building information modeling (BIM) for application of project management knowledge areas in the construction industry. Heliyon 2023, 9, e19697. [Google Scholar] [CrossRef]
- Datta, S.D.; Tayeh, B.A.; Hakeem, I.Y.; Aisheh, Y.I.A. Benefits and barriers of implementing building information modeling techniques for sustainable practices in the construction industry—A comprehensive review. Sustainability 2023, 15, 12466. [Google Scholar] [CrossRef]
- Holness, G. Future direction of the design and construction industry” Building inform. ASHRAE J. 2006, 48, 38–46. [Google Scholar]
- Stadel, A.; Eboli, J.; Ryberg, A.; Mitchell, J.; Spatari, S. Intelligent sustainable design: Integration of carbon accounting and building information modeling. J. Prof. Issues Eng. Educ. Pract. 2011, 137, 51–54. [Google Scholar] [CrossRef]
- Maliha, M.N.; Tayeh, B.A.; Aisheh, Y.I.A. Building information modeling (BIM) in enhancing the applying of knowledge areas in the architecture, engineering and construction (AEC) industry. Open Civ. Eng. J. 2020, 14, 388–401. [Google Scholar] [CrossRef]
- Enshassi, M.A.; Al Hallaq, K.A.; Tayeh, B.A. Limitation factors of building information modeling (BIM) implementation. Open Constr. Build. Technol. J. 2019, 13. [Google Scholar] [CrossRef]
- Latiffi, A.A.; Mohd, S.; Rakiman, U.S. Potential improvement of building information modeling (BIM) implementation in malaysian construction projects. In Proceedings of the IFIP International Conference on Product Lifecycle Management, Doha, Qatar, 19–21 October 2015; Springer: Berlin/Heidelberg, Germany, 2015; pp. 149–158. [Google Scholar]
- Altaf, M.; Alaloul, W.S.; Khan, S.; Liew, M.; Musarat, M.A.; Mohsen, A.A. Value Analysis in Construction Projects with BIM Implementation: A Systematic Review. In Proceedings of the 2021 International Conference on Decision Aid Sciences and Application (DASA), Virtual, 7–8 December 2021; IEEE: Piscataway, NJ, USA, 2021; pp. 51–56. [Google Scholar]
- Almutiri, Y.R. Empirical Investigation into Development of a Curricular Framework to Embed Building Information Modelling with Undergraduate Architectural Programmes within Saudi Arabia; University of Salford: Salford, UK, 2016. [Google Scholar]
- Eastman, C.M.; Eastman, C.; Teicholz, P.; Sacks, R.; Liston, K. BIM Handbook: A Guide to Building Information Modeling for Owners, Managers, Designers, Engineers and Contractors; John Wiley & Sons: Hoboken, NJ, USA, 2011. [Google Scholar]
- Vafaeva, K.; Gaevskaya, Z.; Zabirova, S.; Shinkareva, M.; Tayeh, B.A. Planning and organisation of work in the 4d bim project of an industrial building. Иннoвации и Инвестиции 2023, 259–266. [Google Scholar]
- Howell, I.; Batcheler, B. Building information modeling two years later–huge potential, some success and several limitations. Laiserin Lett. 2005, 22, 3521–3528. [Google Scholar]
- Tomislav, K. The concept of sustainable development: From its beginning to the contemporary issues. Zagreb Int. Rev. Econ. Bus. 2018, 21, 67–94. [Google Scholar]
- Altaf, M.; Alaloul, W.S.; Musarat, M.A.; Bukhari, H.; Saad, S.; Ammad, S. BIM implication of life cycle cost analysis in construction project: A systematic review. In Proceedings of the 2020 Second International Sustainability and Resilience Conference: Technology and Innovation in Building Designs (51154), Sakheer, Bahrain, 11–12 November 2020; IEEE: Piscataway, NJ, USA, 2020; pp. 1–7. [Google Scholar]
- Akadiri, P.O.; Olomolaiye, P.O.; Chinyio, E.A. Multi-criteria evaluation model for the selection of sustainable materials for building projects. Autom. Constr. 2013, 30, 113–125. [Google Scholar] [CrossRef]
- Habib, H.M. Employ 6D-BIM Model Features for Buildings Sustainability Assessment. In IOP Conference Series: Materials Science and Engineering; IOP Publishing: Bristol, UK, 2020; p. 012021. [Google Scholar]
- Zhang, J.; Zhu, X.; Khan, A.M.; Houda, M.; Rehman, S.K.U.; Jameel, M.; Javed, M.F.; Alrowais, R. BIM-based architectural analysis and optimization for construction 4.0 concept (a comparison). Ain Shams Eng. J. 2023, 14, 102110. [Google Scholar] [CrossRef]
- Zhang, L.; Chu, Z.; Song, H. Understanding the relation between BIM application behavior and sustainable construction: A case study in China. Sustainability 2020, 12, 306. [Google Scholar] [CrossRef]
- Zhang, L.; Chu, Z.; He, Q.; Zhai, P. Investigating the constraints to buidling information modeling (BIM) applications for sustainable building projects: A case of China. Sustainability 2019, 11, 1896. [Google Scholar] [CrossRef]
- Carvalho, J.P.; Alecrim, I.; Bragança, L.; Mateus, R. Integrating BIM-Based LCA and Building Sustainability Assessment. Sustainability 2020, 12, 7468. [Google Scholar] [CrossRef]
- Alaloul, W.; Altaf, M.; Musarat, M.; Javed, F.F.; Mosavi, A. Systematic Review of Life Cycle Assessment and Life Cycle Cost Analysis for Pavement and a Case Study. Sustainability 2021, 13, 4377. [Google Scholar] [CrossRef]
- Eleftheriadis, S.; Mumovic, D.; Greening, P. Life cycle energy efficiency in building structures: A review of current developments and future outlooks based on BIM capabilities. Renew. Sustain. Energy Rev. 2017, 67, 811–825. [Google Scholar] [CrossRef]
- Barlish, K.; Sullivan, K. How to measure the benefits of BIM—A case study approach. Autom. Constr. 2012, 24, 149–159. [Google Scholar] [CrossRef]
- Ayman, R.; Alwan, Z.; McIntyre, L.J. BIM for sustainable project delivery: Review paper and future development areas. Archit. Sci. Rev. 2019, 63, 15–33. [Google Scholar] [CrossRef]
- Gupta, S.; Sharma, P.; Kumar, L. Identifying and Assessing the Usefulness and Validity of 6D and 7D BIM in Construction Practices. Int. J. Constr. Eng. Plan. 2017, 3, 22–31. [Google Scholar]
- Quiñones, R.; Llatas, C.; Montes, M.V.; Cortés, I. A Multiplatform BIM-Integrated Construction Waste Quantification Model during Design Phase. The Case of the Structural System in a Spanish Building. Recycling 2021, 6, 62. [Google Scholar] [CrossRef]
- Evans, M.; Farrell, P. Barriers to integrating building information modelling (BIM) and lean construction practices on construction mega-projects: A Delphi study. Benchmarking Int. J. 2020, 28, 652–669. [Google Scholar] [CrossRef]
- Salam, M.A. An empirical investigation of the determinants of adoption of green procurement for successful green supply chain management. In Proceedings of the 2008 4th IEEE International Conference on Management of Innovation and Technology, Bangkok, Thailand, 21–24 September 2008; IEEE: Piscataway, NJ, USA, 2008; pp. 1038–1043. [Google Scholar]
- Waqar, A.; Khan, A.M.; Othman, I. Blockchain empowerment in construction supply chains: Enhancing efficiency and sustainability for an infrastructure development. J. Infrastruct. Intell. Resil. 2024, 3, 100065. [Google Scholar] [CrossRef]
- Qian, Q.; Chan, E. Government measures for promoting Building Energy Efficiency (BEE): A comparative study between China and some developed countries. In Proceedings of the International Research Symposium on Advancement of Construction Management and Real Estate (CRIOCM), Sydney, Australia, 8–13 August 2007. [Google Scholar]
- Willar, D.; Waney, E.V.Y.; Pangemanan, D.D.G.; Mait, R.E. Sustainable construction practices in the execution of infrastructure projects: The extent of implementation. Smart Sustain. Built Environ. 2020, 10, 106–124. [Google Scholar] [CrossRef]
- Sourani, A. A review of sustainability in construction and its dimensions. Comb. Forces Adv. Facil. Manag. Constr. Through Innov. Ser. 2008, 4, 536–547. [Google Scholar]
- Jamil, A.H.A.; Fathi, M.S. The integration of lean construction and sustainable construction: A stakeholder perspective in analyzing sustainable lean construction strategies in Malaysia. Procedia Comput. Sci. 2016, 100, 634–643. [Google Scholar] [CrossRef]
- Rosen, M.A. Sustainability: Concepts, Definitions, and Applications, Building Sustainable Cities; Springer: Berlin/Heidelberg, Germany, 2020; pp. 15–26. [Google Scholar]
- Maglad, A.M.; Houda, M.; Alrowais, R.; Khan, A.M.; Jameel, M.; Rehman, S.K.U.; Khan, H.; Javed, M.F.; Rehman, M.F. Bim-based energy analysis and optimization using insight 360 (case study). Case Stud. Constr. Mater. 2023, 18, e01755. [Google Scholar] [CrossRef]
- Verbeeck, G.; Hens, H. Life cycle inventory of buildings: A calculation method. Build. Environ. 2010, 45, 1037–1041. [Google Scholar] [CrossRef]
- Waqar, A.; Othman, I.; Shafiq, N.; Khan, A.M. Integration of passive RFID for small-scale construction project management. Data Inf. Manag. 2023, 7, 100055. [Google Scholar] [CrossRef]
- Manzoor, B.; Othman, I.; Gardezi, S.S.S.; Harirchian, E. Strategies for Adopting Building Information Modeling (BIM) in Sustainable Building Projects—A Case of Malaysia. Buildings 2021, 11, 249. [Google Scholar] [CrossRef]
- Pan, X.; Khan, A.M.; Eldin, S.M.; Aslam, F.; Rehman, S.K.U.; Jameel, M. BIM adoption in sustainability, energy modelling and implementing using ISO 19650: A review. Ain Shams Eng. J. 2024, 15, 102252. [Google Scholar] [CrossRef]
- Rosen, M.A.; Kishawy, H.A. Sustainable manufacturing and design: Concepts, practices and needs. Sustainability 2012, 4, 154–174. [Google Scholar] [CrossRef]
- Waqar, A.; Othman, I.; Saad, N.; Azab, M.; Khan, A.M. BIM in green building: Enhancing sustainability in the small construction project. Clean. Environ. Syst. 2023, 11, 100149. [Google Scholar] [CrossRef]
- Shareef, S.L.; Altan, H. Building sustainability rating systems in the Middle East. In Proceedings of the Institution of Civil Engineers-Engineering Sustainability; Thomas Telford Ltd.: London, UK, 2016; pp. 283–293. [Google Scholar]
- Sajjad, M.; Hu, A.; Alshehri, A.M.; Waqar, A.; Khan, A.M.; Bageis, A.S.; Elaraki, Y.G.; Shohan, A.A.A.; Benjeddou, O. BIM-driven energy simulation and optimization for net-zero tall buildings: Sustainable construction management. Front. Built Environ. 2024, 10, 1296817. [Google Scholar] [CrossRef]
- Ismail, N.A.A.; Ramli, H.; Ismail, E.D.; Rooshdi, R.R.R.M.; Sahamir, S.R.; Idris, N.H. A review on green BIM potentials in enhancing the construction industry practice. In MATEC Web of Conferences; EDP Sciences: Les Ulis, France, 2019; p. 01023. [Google Scholar]
- Waqar, A.; Houda, M.; Khan, A.M.; Khan, M.B.; Raja, B.N.K.; Elmazi, G. Limitations to the BIM-based safety management practices in residential construction project. Environ. Chall. 2024, 14, 100848. [Google Scholar] [CrossRef]
- Olawumi, T.O.; Chan, D.W. Identifying and prioritizing the benefits of integrating BIM and sustainability practices in construction projects: A Delphi survey of international experts. Sustain. Cities Soc. 2018, 40, 16–27. [Google Scholar] [CrossRef]
- Althoey, F.; Waqar, A.; Alsulamy, S.H.; Khan, A.M.; Alshehri, A.; Falqi, I.I.; Abuhussain, M.; Abuhussain, M.A. Influence of IoT Implementation on Resource Management in Construction. Heliyon 2024, 10, e32193. [Google Scholar] [CrossRef]
- Santos, R.; Costa, A.A.; Grilo, A. Bibliometric analysis and review of Building Information Modelling literature published between 2005 and 2015. Autom. Constr. 2017, 80, 118–136. [Google Scholar] [CrossRef]
- Hwang, B.G.; Tan, J.S. Green building project management: Obstacles and solutions for sustainable development. Sustain. Dev. 2012, 20, 335–349. [Google Scholar] [CrossRef]
- Rehman, S.K.U.; Khan, A.M.; Khan, H.; Ali, S.; Zaki, A. BIM adoption over the entire life cycle of a constructed asset and using ISO standards in Pakistan. In AIP Conference Proceedings; AIP Publishing: Melville, NY, USA, 2023. [Google Scholar]
- Bonini, S.; Görner, S. The Business of Sustainability; McKinsey Company: New York, NY, USA, 2011. [Google Scholar]
- Waqar, A.; Othman, I.; Saad, N.; Qureshi, A.H.; Azab, M.; Khan, A.M. Complexities for adopting 3D laser scanners in the AEC industry: Structural equation modeling. Appl. Eng. Sci. 2023, 16, 100160. [Google Scholar] [CrossRef]
- Shi, Q.; Zuo, J.; Huang, R.; Huang, J.; Pullen, S. Identifying the critical factors for green construction–an empirical study in China. Habitat Int. 2013, 40, 1–8. [Google Scholar] [CrossRef]
- Azhar, S. Building information modeling (BIM): Trends, benefits, risks, and challenges for the AEC industry. Leadersh. Manag. Eng. 2011, 11, 241–252. [Google Scholar] [CrossRef]
- Abuhussain, M.A.; Waqar, A.; Khan, A.M.; Othman, I.; Alotaibi, B.S.; Althoey, F.; Abuhussain, M. Integrating Building Information Modeling (BIM) for optimal lifecycle management of complex structures. Structures 2024, 60, 105831. [Google Scholar] [CrossRef]
- Li, Z.; Quan, S.J.; Yang, P.P.-J. Energy performance simulation for planning a low carbon neighborhood urban district: A case study in the city of Macau. Habitat Int. 2016, 53, 206–214. [Google Scholar] [CrossRef]
- Waqar, A.; Houda, M.; Khan, A.M.; Qureshi, A.H.; Elmazi, G. Sustainable leadership practices in construction: Building a resilient society. Environ. Chall. 2024, 14, 100841. [Google Scholar] [CrossRef]
- Azhar, S.; Nadeem, A.; Mok, J.Y.; Leung, B.H. Building Information Modeling (BIM): A new paradigm for visual interactive modeling and simulation for construction projects. In Proceedings of the First International Conference on Construction in Developing Countries, Karachi, Pakistan, 4–5 August 2008; pp. 435–446. [Google Scholar]
- Alotaibi, B.S.; Waqar, A.; Radu, D.; Khan, A.M.; Dodo, Y.; Althoey, F.; Almujibah, H. Building information modeling (BIM) adoption for enhanced legal and contractual management in construction projects. Ain Shams Eng. J. 2024, 15, 102822. [Google Scholar] [CrossRef]
- Straub, A. Estimating the Service Lives of Building Products in Use. J. Civ. Eng. Archit. 2015, 9, 331–340. [Google Scholar] [CrossRef]
- Diaz-Sarachaga, J.M.; Jato-Espino, D.; Castro-Fresno, D. Methodology for the development of a new Sustainable Infrastructure Rating System for Developing Countries (SIRSDEC). Environ. Sci. Policy 2017, 69, 65–72. [Google Scholar] [CrossRef]
- Olatunji, S.; Olawumi, T.; Awodele, O. Achieving value for money (VFM) in construction projects. J. Civ. Environ. Res. 2017, 9, 54–64. [Google Scholar]
- Boktor, J.; Hanna, A.; Menassa, C.C. State of practice of building information modeling in the mechanical construction industry. J. Manag. Eng. 2014, 30, 78–85. [Google Scholar] [CrossRef]
- Aati, K.; Houda, M.; Alotaibi, S.; Khan, A.M.; Alselami, N.; Benjeddou, O. Analysis of Road Traffic Accidents in Dense Cities: Geotech Transport and ArcGIS. Transp. Eng. 2024, 16, 100256. [Google Scholar] [CrossRef]
- Khan, A.M.; Tariq, M.A.; Rehman, S.K.U.; Saeed, T.; Alqahtani, F.K.; Sherif, M. BIM Integration with XAI Using LIME and MOO for Automated Green Building Energy Performance Analysis. Energies 2024, 17, 3295. [Google Scholar] [CrossRef]
- Krygiel, E.; Nies, B. Green BIM: Successful Sustainable Design with Building Information Modeling; John Wiley & Sons: Hoboken, NJ, USA, 2008. [Google Scholar]
- Kapogiannis, G.; Gaterell, M.; Oulasoglou, E. Identifying uncertainties toward sustainable projects. Procedia Eng. 2015, 118, 1077–1085. [Google Scholar] [CrossRef]
- Crosbie, T.; Dawood, N.; Dean, J. Energy profiling in the life-cycle assessment of buildings. Manag. Environ. Qual. Int. J. 2010, 21, 20–31. [Google Scholar] [CrossRef]
- Fan, S.-L.; Skibniewski, M.J.; Hung, T.W. Effects of building information modeling during construction. J. Appl. Sci. Eng. 2014, 17, 157–166. [Google Scholar]
- Chen, L.; Luo, H. A BIM-based construction quality management model and its applications. Autom. Constr. 2014, 46, 64–73. [Google Scholar] [CrossRef]
- Islam, H.; Jollands, M.; Setunge, S.; Haque, N.; Bhuiyan, M.A. Life cycle assessment and life cycle cost implications for roofing and floor designs in residential buildings. Energy Build. 2015, 104, 250–263. [Google Scholar] [CrossRef]
- Fearnside, P.M. Challenges for sustainable development in Brazilian Amazonia. Sustain. Dev. 2018, 26, 141–149. [Google Scholar] [CrossRef]
- Manzoor, B.; Othman, I.; Manzoor, M. Evaluating the critical safety factors causing accidents in high-rise building projects. Ain Shams Eng. J. 2021, 12, 2485–2492. [Google Scholar] [CrossRef]
- Röck, M.; Hollberg, A.; Habert, G.; Passer, A. LCA and BIM: Visualization of environmental potentials in building construction at early design stages. Build. Environ. 2018, 140, 153–161. [Google Scholar] [CrossRef]
- Cao, D.; Li, H.; Wang, G. Impacts of isomorphic pressures on BIM adoption in construction projects. J. Constr. Eng. Manag. 2014, 140, 04014056. [Google Scholar] [CrossRef]
- Antón, L.Á.; Díaz, J. Integration of LCA and BIM for sustainable construction. Int. J. Civ. Environ. Eng. 2014, 8, 1378–1382. [Google Scholar]
- Aksamija, A. BIM-based building performance analysis: Evaluation and simulation of design decisions. In Proceedings of the ACEEE Summer Study on Energy Efficiency in Buildings, Pacific Grove, CA, USA, 26 August–1 September 2012. [Google Scholar]
- Lee, G.; Park, H.K.; Won, J. D3 City project—Economic impact of BIM-assisted design validation. Autom. Constr. 2012, 22, 577–586. [Google Scholar] [CrossRef]
- Manzoor, B.; Othman, I. Safety Management Model During Construction Focusing on Building Information Modeling (BIM). In Advances in Civil Engineering Materials: Selected Articles from the International Conference on Architecture and Civil Engineering (ICACE2020); Springer Nature: Singapore, 2021; p. 31. [Google Scholar]
- Akinade, O.O.; Oyedele, L.O.; Ajayi, S.O.; Bilal, M.; Alaka, H.A.; Owolabi, H.A.; Bello, S.A.; Jaiyeoba, B.E.; Kadiri, K.O. Design for Deconstruction (DfD): Critical success factors for diverting end-of-life waste from landfills. Waste Manag. 2017, 60, 3–13. [Google Scholar] [CrossRef]
- Bynum, P.; Issa, R.R.; Olbina, S. Building information modeling in support of sustainable design and construction. J. Constr. Eng. Manag. 2013, 139, 24–34. [Google Scholar] [CrossRef]
- Ku, K.; Taiebat, M. BIM experiences and expectations: The constructors’ perspective. Int. J. Constr. Educ. Res. 2011, 7, 175–197. [Google Scholar] [CrossRef]
- Aibinu, A.; Venkatesh, S. Status of BIM adoption and the BIM experience of cost consultants in Australia. J. Prof. Issues Eng. Educ. Pract. 2014, 140, 04013021. [Google Scholar] [CrossRef]
- Maliha, M.N.; Aisheh, Y.I.A.; Tayeh, B.A.; Almalki, A. Safety barriers identification; classification, and ways to improve safety performance in the architecture, engineering, and construction (AEC) industry: Review study. Sustainability 2021, 13, 3316. [Google Scholar] [CrossRef]
- Sun, P.; Tayeh, B.A.; Alaloul, W.S.; Aisheh, Y.I.A.; Frijah, M.M. The role of client in fostering construction safety during the planning and design stages. J. Asian Archit. Build. Eng. 2024, 1–13. [Google Scholar] [CrossRef]
- Tayeh, B.A.; Al Hallaq, K.; Al Faqawi, A.H.; Alaloul, W.S.; Kim, S.Y. Success factors and barriers of last planner system implementation in the gaza strip construction industry. Open Constr. Build. Technol. J. 2018, 12, 389–403. [Google Scholar] [CrossRef]
- Tayeh, B.A.; Al Hallaq, K.; Alaloul, W.S.; Kuhail, A.R. Factors affecting the success of construction projects in Gaza Strip. Open Civ. Eng. J. 2018, 12. [Google Scholar] [CrossRef]
- Sepasgozar, S.M.; Hui, F.K.P.; Shirowzhan, S.; Foroozanfar, M.; Yang, L.; Aye, L. Lean practices using building information modeling (Bim) and digital twinning for sustainable construction. Sustainability 2021, 13, 161. [Google Scholar] [CrossRef]
- Gu, N.; London, K. Understanding and facilitating BIM adoption in the AEC industry. Autom. Constr. 2010, 19, 988–999. [Google Scholar] [CrossRef]
- Olatunji, S.O.; Olawumi, T.O.; Ogunsemi, D.R. Demystifying issues regarding public private partnerships (PPP). J. Econ. Sustain. Dev. 2016, 7, 21–33. [Google Scholar]
- Liu, S.; Xie, B.; Tivendal, L.; Liu, C. Critical barriers to BIM implementation in the AEC industry. Int. J. Mark. Stud. 2015, 7, 162. [Google Scholar] [CrossRef]
- Sriyolja, Z.; Harwin, N.; Yahya, K. Barriers to Implement Building Information Modeling (BIM) in Construction Industry: A Critical Review. In IOP Conference Series: Earth and Environmental Science; IOP Publishing: Bristol, UK, 2021; p. 012021. [Google Scholar]
- Abubakar, M.; Ibrahim, Y.; Kado, D.; Bala, K. Contractors’ perception of the factors affecting Building Information Modelling (BIM) adoption in the Nigerian Construction Industry. Comput. Civ. Build. Eng. 2014, 167–178. [Google Scholar] [CrossRef]
- Ghaffarianhoseini, A.; Tookey, J.; Ghaffarianhoseini, A.; Naismith, N.; Azhar, S.; Efimova, O.; Raahemifar, K. Building Information Modelling (BIM) uptake: Clear benefits, understanding its implementation, risks and challenges. Renew. Sustain. Energy Rev. 2017, 75, 1046–1053. [Google Scholar] [CrossRef]
- Wong, K.D.; Fan, Q. Building information modelling (BIM) for sustainable building design. Facilities 2013, 31, 138–157. [Google Scholar] [CrossRef]
- Liang, C.; Lu, W.; Rowlinson, S.; Zhang, X. Development of a multifunctional BIM maturity model. J. Constr. Eng. Manag. 2016, 142, 06016003. [Google Scholar] [CrossRef]
- Aranda-Mena, G.; Crawford, J.; Chevez, A.; Froese, T. Building information modelling demystified: Does it make business sense to adopt BIM? Int. J. Manag. Proj. Bus. 2009, 2, 419–434. [Google Scholar] [CrossRef]
- Redmond, A.; Hore, A.; Alshawi, M.; West, R. Exploring how information exchanges can be enhanced through Cloud BIM. Autom. Constr. 2012, 24, 175–183. [Google Scholar] [CrossRef]
- Hope, A.; Alwan, Z. Building the future: Integrating building information management and environmental assessment methodologies. In Proceedings of the First UK Academic Conference on BIM, Newcastle upon Tyne, UK, 5–7 September 2012; Northumbria University: Newcastle upon Tyne, UK, 2012. [Google Scholar]
- Meng, J.; Xue, B.; Liu, B.; Fang, N. Relationships between top managers’ leadership and infrastructure sustainability: A Chinese urbanization perspective. Eng. Constr. Archit. Manag. 2015, 22, 692–714. [Google Scholar] [CrossRef]
- Zahrizan, Z.; Ali, N.M.; Haron, A.T.; Marshall-Ponting, A.; Hamid, Z. Exploring the adoption of Building Information Modelling (BIM) in the Malaysian construction industry: A qualitative approach. Int. J. Res. Eng. Technol. 2013, 2, 384–395. [Google Scholar]
- Motawa, I.; Carter, K. Sustainable BIM-based evaluation of buildings. Procedia—Soc. Behav. Sci. 2013, 74, 116–125. [Google Scholar] [CrossRef]
- Vangimalla, P.R.; Olbina, S.J.; Issa, R.R.; Hinze, J. Validation of Autodesk Ecotect™ accuracy for thermal and daylighting simulations. In Proceedings of the 2011 Winter Simulation Conference (WSC), Phoenix, AZ, USA, 11–14 December 2011; IEEE: Piscataway, NJ, USA, 2011; pp. 3383–3394. [Google Scholar]
- Adamus, L.W. BIM: Interoperability for sustainability analysis in construction. In Central Europe towards Sustainable Building: Integrated Building Design BIM; Building Research Institute Poland: Warszawa, Poland, 2013; pp. 1–4. [Google Scholar]
- Bradley, A.; Li, H.; Lark, R.; Dunn, S. BIM for infrastructure: An overall review and constructor perspective. Autom. Constr. 2016, 71, 139–152. [Google Scholar] [CrossRef]
- Saxon, R.G. Growth through BIM; Construction Industry Council: London, UK, 2013. [Google Scholar]
- Terris, J.; Nepal, M. The potential of using BIM to improve the safety of temporary structures on construction sites. In Proceedings of the 43rd AUBEA: Australasian Universities Building Education Association Conference Proceedings, Noosa, Australia, 6–8 November 2019; Central Queensland University: Rockhampton, Australia, 2019; pp. 556–562. [Google Scholar]
- Kivits, R.A.; Furneaux, C. BIM: Enabling sustainability and asset management through knowledge management. Sci. World J. 2013, 2013, 983721. [Google Scholar] [CrossRef]
- Cao, D.; Wang, G.; Li, H.; Skitmore, M.; Huang, T.; Zhang, W. Practices and effectiveness of building information modelling in construction projects in China. Autom. Constr. 2015, 49, 113–122. [Google Scholar] [CrossRef]
- Djuedja, T.; Flore, J. Information Modelling for the Development of Sustainable Construction (MINDOC); INPT: Toulouse, France, 2019. [Google Scholar]
- Deville, C. Language Testing and Validation: An Evidence-Based Approach by WEIR, CYRIL J. Mod. Lang. J. 2007, 91, 320–321. [Google Scholar] [CrossRef]
- Garson, G.D. Testing Statistical Assumptions; Statistical Associates Publishing: Asheboro, NC, USA, 2012; Volume 4, pp. 201–217. [Google Scholar]
- Joshi, A.; Kale, S.; Chandel, S.; Pal, D.K. Likert scale: Explored; explained. Br. J. Appl. Sci. Technol. 2015, 7, 396–403. [Google Scholar] [CrossRef]
- Akcay, E. Analysis of challenges to BIM adoption in mega construction projects. In IOP Conference Series: Materials Science and Engineering; IOP Publishing: Bristol, UK, 2022; p. 012020. [Google Scholar]



| Advantages | References |
|---|---|
| Conservational Aspect | |
| Provision of energy and code analysis for predictive performance evaluation | [38] |
| Observing the impact on output | [38] |
| Reducing the amount of energy used | [40,79] |
| Encouraging a decrease in carbon emissions | [40,42,48] |
| Improving the efficiency of ventilation | [40] |
| Evaluating the capacity for water harvesting | [42] |
| Presenting options for sustainable design | [44,80] |
| Improving the effectiveness of resource management | [81] |
| Completing a life cycle analysis of thermal buildings | [46] |
| Completing a life cycle study for lighting buildings | [46] |
| Delivering the best possible assessment of options and possibilities | [50] |
| Encouraging the adoption of green technology that use less energy | [53] |
| Increasing the decrease in material waste | [42,82] |
| Promoting the design, construction, and administration of green buildings | [48] |
| Motivating interested parties to understand the benefits of sustainable development | [77] |
| Financial Aspect | |
| Increasing the effectiveness of the design | [55,60] |
| Reducing the as-built drawing cost | [65] |
| Lowering the project’s total expenses | [55,60,83] |
| Increasing the efficiency of building | [56] |
| Increasing output | [56,60] |
| Improving the building life cycle management processes (design, construction, operation, maintenance, and management) | [56,58] |
| Improving overall financial management | [58] |
| Reducing the amount of time needed to do a task | [60] |
| Arranging ahead of time for the required capital, equipment, and supply needs | [56,58] |
| Optimizing data flows for the project’s operation | [21] |
| Investigating energy-efficient renewable energy sources | [42] |
| Figuring out the best ways to use less energy and resources. | [56,58] |
| Using economical methods for sustainable design | [44,69] |
| Forecasting the use of less energy | [68,70,71] |
| Supplying sound financial and investment options | [80,84] |
| Communal Aspect | |
| Creating connections and teamwork among employees to expedite initiatives | [55,85] |
| Enhancing the performance of project safety and health | [86,87] |
| Extending the life of structures | [72,73] |
| Assisting in the seamless transfer of ideas from the design to the implementation, post-design, and maintenance stages. | [72,73] |
| Motivating interested parties to embrace sustainable initiatives | [21] |
| Assisting with the information entry, extraction, sharing, and transformation processes for projects. | [21,76] |
| Improving the standard of living for people individually | [74,75] |
| Encouraging sustainable systems to run efficiently | [21] |
| Enhancing the construction quality monitoring system | [40] |
| Keeping track of project issues and difficulties | [40] |
| Supplying an all-inclusive database to facilitate the administration of the construction life cycle | [75,76] |
| Enhancing the parties’ mutual exchange of functional and tangible information about sustainable initiatives. | [40] |
| Assisting in the process of determining decisions | [18] |
| Assisting management divisions with maintenance, space planning, and renovations | [88] |
| Establishing a competitive edge and improving the reputation of the construction industry | [78,89] |
| Challenges | References |
|---|---|
| Absence of a collaborative work environment | [66,79,92] |
| Higher implementation expenses Lack of workers to complete BIM projects | [61,93] |
| High cost of employing BIM expertise and significant expenditure of staff training | [93] |
| The lack of innovation preparedness in the construction industry | [94] |
| Reluctance of the construction industry to abandon outdated methods of operation. Lack of skills, ongoing need for more resources, and the ensuing high costs | [94] |
| Research on utilizing BIM to create environmentally friendly structures is scarce. | [91,94] |
| Inadequate guidance on using BIM in ecologically friendly construction projects | [21,94,95] |
| BIM users’ little engagement in sustainable building projects | [96,97,101,102] |
| Insufficiently specified data exchange protocol in operational management | [99] |
| insufficient understanding of the steps and techniques required for ecological sustainability and BIM | [100] |
| Energy analysis estimations in ecologically friendly structures based on BIM are unreliable. | [103] |
| Not enough BIM data structures to properly record sustainability data. | [103] |
| Absence of a thorough strategy for implementation and organization | [104] |
| Risks associated with uncontrolled BIM technology usage in sustainable construction | [104] |
| Improved owings | [70,104,105] |
| The absence of enthusiasm and backing from senior management for combining BIM and sustainability practices | [106,112] |
| Disparities in BIM evaluation criteria and standards about sustainability | [108] |
| Absence of a collaborative work environment | [110] |
| Higher implementation expenses. Lack of workers to complete BIM projects | [110] |
| High cost of employing BIM expertise and significant expenditure of staff training | [21,95,111] |
| The lack of innovation preparedness in the construction industry | [78] |
| Advantages | Correlation Coefficient (r) | p-Value |
|---|---|---|
| Conservational advantages | ||
| Providing energy and code analysis as well as predictive performance analysis | 0.624 | <0.001 |
| Tracking the impact on output, regulating energy use, and encouraging the decrease of carbon emissions | 0.659 | <0.001 |
| Improving the efficiency of ventilation | 0.728 | <0.001 |
| Evaluating the capacity for water harvesting | 0.683 | <0.001 |
| Presenting options for sustainable design | 0.659 | <0.001 |
| Improving the effectiveness of resource management | 0.633 | <0.001 |
| Completing a life cycle analysis of thermal buildings | 0.741 | <0.01 |
| Completing a life cycle study for lighting buildings | 0.712 | <0.001 |
| Delivering the best possible assessment of options and possibilities | 0.656 | <0.001 |
| Encouraging the adoption of green technology that use less energy | 0.713 | <0.001 |
| Increasing the decrease in material waste | 0.707 | <0.001 |
| encouraging green building design, construction, and management | 0.777 | <0.001 |
| Motivating interested parties to understand the benefits of sustainable development | 0.732 | <0.001 |
| Encouraging green building design, construction, and management | 0.678 | <0.001 |
| Providing energy and code analysis as well as predictive performance analysis | 0.653 | <0.001 |
| Financial advantages | ||
| Increasing the effectiveness of the design | 0.762 | <0.001 |
| Reducing the as-built drawing cost | 0.703 | <0.001 |
| lowering the project’s total expenses | 0.717 | <0.001 |
| Increasing the efficiency of building | 0.694 | <0.001 |
| Increasing output | 0.668 | <0.001 |
| Improving the building life cycle management processes (design, construction, operation, maintenance, and management) | 0.774 | <0.001 |
| Improving overall financial management | 0.743 | <0.001 |
| Reducing the amount of time needed to do a task | 0.658 | <0.001 |
| Arranging ahead of time for the required capital, equipment, and supply needs | 0.690 | <0.001 |
| Streamlining data flows for the project’s operation | 0.758 | <0.001 |
| Investigating energy-efficient renewable energy sources | 0.771 | <0.001 |
| Figuring out the best ways to use less energy and resources. | 0.739 | <0.001 |
| Using economical methods for sustainable design | 0.738 | <0.001 |
| Forecasting the use of less energy | 0.723 | <0.001 |
| Supplying sound financial and investment options | 0.624 | <0.001 |
| Encouraging the execution of price and quantity surveying procedures required for cost estimate | 0.625 | <0.001 |
| Enhancing the management of quality | 0.722 | <0.001 |
| Communal advantages | ||
| Fostering connections and teamwork among employees to expedite initiatives | 0.689 | <0.001 |
| Enhancing the performance of project safety and health | 0.717 | <0.001 |
| extending the life of structures | 0.642 | <0.001 |
| Assisting in the seamless transfer of ideas from the design to the implementation, post-design, and maintenance stages. | 0.687 | <0.001 |
| Motivating interested parties to embrace sustainable initiatives | 0.653 | <0.001 |
| Assisting with the information entry, extraction, sharing, and transformation processes for projects. | 0.735 | <0.001 |
| Improving the standard of living for people individually | 0.700 | <0.001 |
| Encouraging sustainable systems to run efficiently | 0.740 | <0.001 |
| Enhancing the construction quality monitoring system | 0.730 | <0.001 |
| Keeping track of project issues and difficulties | 0.738 | <0.001 |
| Supplying an all-inclusive database to facilitate the administration of the construction life cycle | 0.713 | <0.001 |
| Enhancing the parties’ mutual exchange of functional and tangible information about sustainable initiatives. | 0.715 | <0.001 |
| Assisting in the process of determining decisions | 0.719 | <0.001 |
| Assisting management divisions with maintenance, space planning, and renovations | 0.653 | <0.001 |
| Establishing a competitive edge and improving the reputation of the construction industry | 0.756 | <0.001 |
| Lowering hazards and accidents at work | 0.653 | <0.001 |
| Enhancing security and safety protocols when building | 0.614 | <0.001 |
| Challenges | Correlation Coefficient (r) | p-Value |
|---|---|---|
| Absence of a collaborative work environment | 0.662 | <0.001 |
| Higher implementation expenses and lack of workers to complete BIM projects | 0.617 | <0.001 |
| High cost of employing BIM expertise and significant expenditure of staff training | 0.616 | <0.001 |
| The lack of innovation preparedness in the construction industry | 0.665 | <0.001 |
| Reluctance of the construction industry to abandon outdated methods of operation and lack of skills, ongoing need for more resources, and the ensuing high costs | 0.638 | <0.001 |
| Research on utilizing BIM to create environmentally friendly structures is scarce. | 0.689 | <0.001 |
| Inadequate guidance on using BIM in ecologically friendly construction projects | 0.598 | <0.01 |
| Low involvement of BIM users in sustainable building projects | 0.596 | <0.001 |
| Lack of a defined data sharing mechanism in operational management | 0.564 | <0.001 |
| Insufficient understanding of the steps and techniques required for ecological sustainability and BIM | 0.605 | <0.001 |
| Energy analysis estimations in ecologically friendly structures based on BIM are unreliable. | 0.707 | <0.001 |
| Insufficient BIM data structures to accurately capture sustainability information. | 0.755 | <0.001 |
| Lack of a comprehensive plan for execution and structure | 0.738 | <0.001 |
| Risks associated with uncontrolled BIM technology usage in sustainable construction | 0.661 | <0.001 |
| Improved owings | 0.686 | <0.001 |
| The absence of enthusiasm and backing from senior management for combining BIM and sustainability practices | 0.786 | <0.001 |
| Disparities in BIM evaluation criteria and standards about sustainability | 0.601 | <0.001 |
| Aspect | No. of Items | Cronbach’s Alpha |
|---|---|---|
| Benefits of using BIM methods in the building sector for sustainable practices | 49 | 0.837 |
| Conservational aspect | 15 | 0.802 |
| Financial aspect | 17 | 0.825 |
| Communal aspect | 17 | 0.798 |
| Barriers to the building industry’s adoption of sustainable practices through the incorporation of BIM methodologies | 17 | 0.855 |
| All questionnaires | 68 | 0.854 |
| No. | Items | Mean | STD | RII | Rank |
|---|---|---|---|---|---|
| B 13 | Increasing the decrease in material waste | 4.34 | 0.67 | 86.74 | 1 |
| B 14 | Encouraging green building design, construction, and management | 4.32 | 0.65 | 86.36 | 2 |
| B 5 | Improving ventilation effectiveness and improving resource management effectiveness | 4.31 | 0.65 | 86.29 | 3 |
| B 8 | Tracking the impact on output | 4.21 | 0.63 | 84.27 | 4 |
| B 2 | Delivering the best possible assessment of options and possibilities | 4.20 | 0.61 | 84.04 | 5 |
| B 11 | Motivating interested parties to understand the benefits of sustainable development | 4.19 | 0.72 | 83.82 | 6 |
| B 15 | Encouraging the adoption of green technology that use less energy | 4.18 | 0.71 | 83.60 | 7 |
| B 12 | Presenting options for sustainable design | 4.17 | 0.67 | 83.40 | 8 |
| B 7 | Completing a life cycle analysis of thermal buildings | 4.15 | 0.70 | 82.92 | 9 |
| B 9 | Completing a life cycle study for lighting buildings | 4.12 | 0.77 | 82.47 | 10 |
| B 10 | Providing energy, code analysis, and predictive performance analysis | 4.08 | 0.73 | 81.57 | 11 |
| B 1 | Reducing the amount of energy used | 4.06 | 0.76 | 81.12 | 12 |
| B 3 | Evaluating the capacity for water harvesting | 4.02 | 0.74 | 80.45 | 13 |
| B 6 | Encouraging a decrease in carbon emissions | 4.00 | 0.71 | 80.00 | 14 |
| Total degree for all items | 4.15 | 0.46 | 83.10 | - |
| No. | Items | Mean | STD | RII | Rank |
|---|---|---|---|---|---|
| B 16 | Increasing the effectiveness of the design | 4.42 | 0.64 | 88.31 | 1 |
| B 31 | Encouraging the execution of price and quantity and surveying procedures required for cost estimate | 4.39 | 0.70 | 87.87 | 2 |
| B 19 | Increasing the efficiency of building | 4.34 | 0.67 | 86.74 | 3 |
| B 21 | Improving the building life cycle management procedures (building, managing, operating, maintaining, and designing) | 4.33 | 0.69 | 86.52 | 4 |
| B 22 | Improving overall financial management | 4.30 | 0.61 | 86.07 | 5 |
| B 23 | Cutting down on the time it takes to complete a job | 4.26 | 0.70 | 85.17 | 6 |
| B 20 | Increasing output | 4.25 | 0.70 | 84.94 | 7 |
| B 32 | Enhancing the management of quality | 4.24 | 0.60 | 84.72 | 8 |
| B 24 | Arranging ahead of time for the required capital, equipment, and supply needs | 4.20 | 0.68 | 84.04 | 9 |
| B 18 | Lowering the project’s total expenses | 4.19 | 0.69 | 83.82 | 10 |
| B 28 | Using economical methods for sustainable design | 4.16 | 0.69 | 83.15 | 11 |
| B 25 | Streamlining data flows for the project’s operation | 4.15 | 0.70 | 82.92 | 12 |
| B 27 | Figuring out the best ways to use less energy and resources. | 4.13 | 0.74 | 82.70 | 13 |
| B 17 | Reducing the as-built drawing cost | 4.11 | 0.82 | 82.25 | 14 |
| B 26 | Investigating energy-efficient renewable energy sources | 4.07 | 0.75 | 81.35 | 15 |
| B 29 | Forecasting the use of less energy | 3.99 | 0.82 | 79.78 | 16 |
| B 30 | Supplying sound financial and investment options | 3.98 | 0.71 | 79.55 | 17 |
| Total degree for all items | 4.21 | 0.49 | 84.11 | - |
| No. | Items | Mean | STD | RII | Rank |
|---|---|---|---|---|---|
| B 43 | Supplying an all-inclusive database to facilitate the administration of the construction life cycle | 4.34 | 0.64 | 86.74 | 1 |
| B 38 | Assisting with the information entry, extraction, sharing, and transformation processes for projects. | 4.27 | 0.73 | 85.39 | 2 |
| B 36 | Assisting in the seamless transfer of ideas from the design to the implementation, post-design, and maintenance stages. | 4.25 | 0.70 | 84.94 | 3 |
| B 49 | Enhancing security and safety protocols when building | 4.21 | 0.70 | 84.27 | 4 |
| B 45 | Assisting in the process of determining decisions | 4.19 | 0.65 | 83.82 | 5 |
| B 41 | Enhancing the construction quality monitoring system | 4.11 | 0.68 | 82.25 | 6 |
| B 42 | Keeping track of project issues and difficulties | 4.08 | 0.68 | 81.57 | 7 |
| B 44 | Enhancing the parties’ mutual exchange of functional and tangible information about sustainable initiatives. | 4.08 | 0.68 | 81.57 | 8 |
| B 34 | Enhancing the performance of project safety and health | 3.99 | 0.73 | 79.78 | 9 |
| B 37 | Motivating interested parties to embrace sustainable initiatives | 3.98 | 0.82 | 79.60 | 10 |
| B 46 | Assisting management divisions with maintenance, space planning, and renovations | 3.97 | 0.65 | 79.40 | 11 |
| B 40 | Encouraging sustainable systems to run efficiently | 3.96 | 0.71 | 79.10 | 12 |
| B 33 | Fostering connections and teamwork among employees to expedite initiatives | 3.90 | 0.94 | 77.98 | 13 |
| B 47 | 3.89 | 0.82 | 77.75 | 14 | |
| B 48 | Establishing a competitive edge and improving the reputation of the construction industry | 3.88 | 0.81 | 77.53 | 15 |
| B 35 | Lowering hazards and accidents at work | 3.84 | 0.78 | 76.85 | 16 |
| B 39 | Extending the life of structures | 3.75 | 0.80 | 75.06 | 17 |
| Total degree for all items | 4.04 | 0.51 | 80.83 | - |
| Advantages | Mean | STD | RII | Rank |
|---|---|---|---|---|
| Financial aspect | 4.21 | 0.49 | 84.11 | 1 |
| Conservational aspect | 4.15 | 0.46 | 83.10 | 2 |
| Communal aspect | 4.04 | 0.51 | 80.83 | 3 |
| No. | Items | Mean | STD | RII | Rank |
|---|---|---|---|---|---|
| C 3 | Lack of qualified workers to carry out BIM projects | 4.17 | 0.76 | 83.37 | 1 |
| C 7 | The construction industry’s unwillingness to change from using old working techniques | 4.08 | 0.71 | 81.57 | 2 |
| C 6 | The construction industry’s lack of innovation readiness | 3.97 | 0.83 | 79.33 | 3 |
| C 17 | The administration’s unwillingness to embrace the company’s decision to move towards sustainability and BIM implementation. | 3.96 | 0.87 | 79.20 | 4 |
| C 10 | Lack of clear instructions for applying BIM in environmentally friendly building projects | 3.88 | 0.88 | 77.53 | 5 |
| C 5 | High expense of hiring BIM specialists | 3.87 | 0.94 | 77.30 | 6 |
| C 17 | The administration’s unwillingness to embrace the company’s decision to move towards sustainability and BIM implementation. | 3.86 | 0.88 | 77.20 | 7 |
| C 1 | Lack of a cooperative work atmosphere | 3.85 | 0.91 | 77.08 | 8 |
| C 11 | BIM users’ little participation in sustainable construction projects | 3.84 | 0.78 | 76.85 | 9 |
| C 16 | Variations in sustainability and BIM assessment standards and metrics | 3.82 | 0.75 | 76.40 | 10 |
| C 15 | Senior management’s lack of interest in and support for integrating BIM and sustainability practices | 3.79 | 0.79 | 75.73 | 11 |
| C 14 | Absence of a thorough implementation strategy and framework for using BIM in sustainable building | 3.75 | 0.88 | 75.06 | 12 |
| C 2 | Increased implementation costs | 3.60 | 0.82 | 71.91 | 13 |
| C 9 | There is little study on using BIM to develop environmentally friendly buildings. | 3.58 | 0.94 | 71.69 | 14 |
| C 8 | Recurring requirement for more resources and the resulting high costs | 3.55 | 0.87 | 71.01 | 15 |
| C 12 | Absence of a clear protocol for data exchange in operational management | 3.52 | 0.88 | 70.34 | 16 |
| C 4 | Significant expense of employee training | 3.44 | 0.84 | 68.76 | 17 |
| Total degree for all items | 3.80 | 0.52 | 75.53 | - |
| Aspects | t-Test | p-Value (Sig.) | Means | |
|---|---|---|---|---|
| Male | Female | |||
| Benefits of using BIM methods in the building sector for sustainable practices | 0.388 | 0.699 | 4.14 | 4.09 |
| Obstacles to the building industry’s adoption of sustainable practices through the integration of BIM methodologies | 0.376 | 0.708 | 3.78 | 3.72 |
| Aspects | F-Test | p-Value (Sig.) |
|---|---|---|
| Benefits of using BIM methods in the building sector for sustainable practices | 5.729 | 0.005 |
| Obstacles to the building industry’s adoption of sustainable practices through the integration of BIM methodologies | 4.986 | 0.009 |
| Aspects | F-Test | p-Value (Sig.) |
|---|---|---|
| Benefits of using BIM methods in the building sector for sustainable practices | 1.271 | 0.288 |
| Obstacles to the building industry’s adoption of sustainable practices through the integration of BIM methodologies | 0.716 | 0.583 |
| Aspects | F-Test | p-Value (Sig.) |
|---|---|---|
| Benefits of using BIM methods in the building sector for sustainable practices | 1.277 | 0.287 |
| Obstacles to the building industry’s adoption of sustainable practices through the integration of BIM methodologies | 2.624 | 0.056 |
| Aspects | F-Test | p-Value (Sig.) |
|---|---|---|
| Benefits of using BIM methods in the building sector for sustainable practices | 0.076 | 0.926 |
| Obstacles to the building industry’s adoption of sustainable practices through the integration of BIM methodologies | 0.770 | 0.466 |
| Aspects | F-Test | p-Value(Sig.) |
|---|---|---|
| Benefits of using BIM methods in the building sector for sustainable practices | 0.652 | 0.627 |
| Obstacles to the building industry’s adoption of sustainable practices through the integration of BIM methodologies | 0.577 | 0.680 |
Disclaimer/Publisher’s Note: The statements, opinions and data contained in all publications are solely those of the individual author(s) and contributor(s) and not of MDPI and/or the editor(s). MDPI and/or the editor(s) disclaim responsibility for any injury to people or property resulting from any ideas, methods, instructions or products referred to in the content. |
© 2024 by the authors. Licensee MDPI, Basel, Switzerland. This article is an open access article distributed under the terms and conditions of the Creative Commons Attribution (CC BY) license (https://creativecommons.org/licenses/by/4.0/).
Share and Cite
Cheng, Q.; Tayeh, B.A.; Abu Aisheh, Y.I.; Alaloul, W.S.; Aldahdooh, Z.A. Leveraging BIM for Sustainable Construction: Benefits, Barriers, and Best Practices. Sustainability 2024, 16, 7654. https://doi.org/10.3390/su16177654
Cheng Q, Tayeh BA, Abu Aisheh YI, Alaloul WS, Aldahdooh ZA. Leveraging BIM for Sustainable Construction: Benefits, Barriers, and Best Practices. Sustainability. 2024; 16(17):7654. https://doi.org/10.3390/su16177654
Chicago/Turabian StyleCheng, Qiuli, Bassam A. Tayeh, Yazan I. Abu Aisheh, Wesam Salah Alaloul, and Ziad A. Aldahdooh. 2024. "Leveraging BIM for Sustainable Construction: Benefits, Barriers, and Best Practices" Sustainability 16, no. 17: 7654. https://doi.org/10.3390/su16177654
APA StyleCheng, Q., Tayeh, B. A., Abu Aisheh, Y. I., Alaloul, W. S., & Aldahdooh, Z. A. (2024). Leveraging BIM for Sustainable Construction: Benefits, Barriers, and Best Practices. Sustainability, 16(17), 7654. https://doi.org/10.3390/su16177654

