Next Article in Journal
Corporate Social Responsibility and Investor Relations Management: Evidence from China
Previous Article in Journal
A Non-Parametric Approach-Based Trade-Off between Food System Efficiency and Robustness
 
 
Font Type:
Arial Georgia Verdana
Font Size:
Aa Aa Aa
Line Spacing:
Column Width:
Background:
Article

Analysis of Social Vulnerability to Earthquake Disasters in Mountainous Areas: A Case Study of Sixteen Cities along the Fault Zone in Sichuan Province, China

School of Civil Engineering, Architecture, Environment, Xihua University, Chengdu 610039, China
*
Author to whom correspondence should be addressed.
Sustainability 2024, 16(15), 6479; https://doi.org/10.3390/su16156479
Submission received: 25 May 2024 / Revised: 19 July 2024 / Accepted: 21 July 2024 / Published: 29 July 2024

Abstract

Given that most cities in Sichuan Province, China, are located in mountainous areas and are frequently affected by earthquakes, this study selected 16 mountainous cities in Sichuan Province. Based on the “exposure–sensitivity–coping capacity” framework, we constructed a social vulnerability assessment index system for earthquake disasters that aligns with the characteristics of mountainous regions. Weights were determined using the entropy weight–CRITIC method, and the improved TOPSIS method was used to calculate the social vulnerability index (SoVI) of each city for comparative analysis. Additionally, the social vulnerability maps were created using ArcGIS software to explore the spatial distribution characteristics. The study found that among the 16 mountainous cities, there is a noticeable spatial clustering of social vulnerability. Yajiang, Daofu, and Luhuo are identified as high–high clustering areas, while Jiulong, Luding, Shimian, and Hanyuan also exhibit high–high clustering. Kangding, Baoxing, and Wenchuan fall into low–low clustering areas. Additionally, coping capacity is the most significant factor influencing the social vulnerability of mountainous cities. After experiencing high-magnitude earthquakes, most mountainous cities have not improved their coping abilities and continue to exhibit high vulnerability, primarily due to high illiteracy rates, significant altitude variations, and poor economic conditions. This study provides a scientific basis for local governments to formulate disaster prevention and mitigation strategies, which help enhance the disaster resilience of mountainous cities and promote their sustainable development.

1. Introduction

Natural disasters have been acknowledged as substantial constraints within the framework of social development [1,2]. Earthquakes, as highly destructive and sudden natural disasters, potentially trigger secondary hazards such as landslides, mudslides, collapses, and tsunamis, posing severe threats to human life and property safety [3,4,5]. China is located between the Pacific Ring of Fire and the Eurasian Seismic Belt, making it one of the regions with high seismic activity globally. Over the past 20 years, China has experienced numerous earthquakes [6,7,8]. While the intensity and frequency of these earthquakes have not shown significant variations, the human and economic losses incurred have increased substantially. Among these, the Wenchuan earthquake stands as the most impactful and destructive seismic event in China, triggering over 15,000 geological disasters. It resulted in the deaths of 69,227 people and direct economic losses amounting to 852.3 billion RMB [9,10]. However, the awareness of natural disaster risks among most individuals and groups remains lagging. Earthquake disasters were once considered low-frequency events but have gradually become a dominant topic in international disaster discussions as their impact has increased [11].
In natural disaster events, accurately predicting the damage with the technology currently available to humans is extremely challenging [12]. Traditional natural disaster risk assessments rely on disaster data and have not yet incorporated social, economic, and demographic dimensions, rendering them insufficient for disaster prevention and control needs. The term “vulnerability” refers to the likelihood of individuals, groups, or systems being harmed when exposed to risks, and it is currently applied across various disciplinary fields. According to Adger’s perspective [13], vulnerability measures the extent of potential losses due to a lack of coping capacity when exposed to disaster risks. The concept of social vulnerability is derived from the broader notion of vulnerability. Wongbusarakum et al. [14] suggest that social vulnerability is a function of exposure, sensitivity, and coping capacity.
Social vulnerability refers to the influence of individual or group characteristics and their environmental context on their ability to anticipate, respond to, and recover from natural disasters [15]. Li et al. [16] argue that the key factors influencing social vulnerability are the interplay among disaster intensity, household characteristics, and capital endowments, with variations in economic status and livelihood strategies leading to significant differences in social vulnerability. Research on social vulnerability can aid local governments in devising policies to prevent and reduce natural disaster risks [17,18], thereby enhancing the resilience of areas affected by such disasters. Vulnerable social groups are regarded as manifestations of societal structural differentiation and inequality, with their vulnerability heightened by factors such as age, gender, economic status, and education level, placing them at greater risk during disasters [19]. Furthermore, understanding social vulnerability is crucial for disaster risk reduction, as it helps identify the most severely affected areas and vulnerable social groups [20], facilitating the formulation of targeted policies that improve regional recovery capabilities and strengthen the agency and risk perception of these groups [21,22].
Previous literature on earthquake disaster risk assessment has primarily focused on the factors inducing earthquakes and the mechanisms of earthquake formation [23], with relatively few studies integrating social, economic, and demographic dimensions. Additionally, there is a scarcity of research on specific disaster-prone regions. Hou et al. [24] employed a super-efficiency DEA (data envelopment analysis) model to calculate the social vulnerability index to geological disasters for various provinces in China, identifying the distribution patterns of social vulnerability. They found that most regions fell into high–high or low–low clustering zones, with an inverse relationship between economic level and social vulnerability. Zhang et al. [25] conducted a social vulnerability assessment of earthquakes across different regions of India, discovering that cities in northeastern India exhibited high to very high social vulnerability. Jena et al. [26] constructed a disaster progression-based earthquake social vulnerability evaluation model using rough sets and applied it in Sichuan, revealing that cities in northeastern and eastern Sichuan had the highest social vulnerability, with Guangyuan being the most vulnerable. Shadmaan et al. [27] assessed the social vulnerability to earthquakes in Chittagong, Bangladesh, finding that 55.34% of the area was classified as high vulnerability or above. Guo et al. [28] utilized a rough hierarchical analysis method to evaluate the social vulnerability of Hanzhong, identifying building aging and density, age and household structure, vulnerable groups, and socioeconomic status as the primary factors influencing vulnerability.
Currently, research on social vulnerability mainly focuses on national, provincial, municipal, and urban-rural levels, with a lack of studies on specific disaster-prone areas [29,30,31]. There has been no consideration of the social vulnerability to disasters in earthquake fault zone regions. Therefore, this paper selects counties and districts near earthquake fault zones for an assessment of earthquake social vulnerability. The study area is concentrated in mountainous regions, mostly located on the Western Sichuan Plateau. The residents here are more susceptible to natural disasters due to poor natural conditions, low educational levels, inadequate social security, and delayed information perception [32]. As part of the Qinghai–Tibet Plateau and Hengduan Mountains, the Western Sichuan Plateau is frequently disturbed by earthquakes, particularly those near the Longmenshan Fault Zone [33].
Extensive research on social vulnerability has been conducted in the context of various natural disasters, including floods, landslides, and tsunamis. Studies have shown that enhancing the identification of natural disaster risks can effectively reduce social vulnerability and mitigate the impact on social development [34,35]. Floods, being one of the most common natural disasters, severely affect vulnerable populations [36]. Factors such as demographic characteristics, socioeconomic status, and health conditions are major contributors to social vulnerability in flood disasters [37]. Assessing social vulnerability can effectively gauge regional disaster risks, allocate resources based on the level of risk, and minimize losses to the greatest extent possible. Additionally, social vulnerability assessment has extended to fields such as climate change, land use, and ecological environments.
In recent years, climate change and improper land use by humans have triggered numerous extreme events, causing significant impacts on the ecological environment, such as sea level rise, extreme heat waves, and agricultural droughts. These issues pose serious threats to sustainable human development and hinder global economic progress and rural revitalization in various countries [38,39,40]. Scholars have conducted in-depth research on social vulnerability related to climate change, developing a relatively comprehensive research framework [41,42,43,44,45]. Debortoli et al. [46], addressing the issue of discrepancies in climate change vulnerability assessment methods and the lack of comprehensive evaluation approaches, transformed the new conceptual theory of vulnerability into an expandable quantitative method. Their research found that prolonged high-temperature heatwaves significantly affect the daily life, travel, and health of urban residents in mountainous areas. Due to high social exposure, urban residents exhibit high heat vulnerability, with significant differences between urban centers and suburbs. Urban centers display high physical heat vulnerability, while suburbs exhibit high social heat vulnerability [47]. Coastal cities, being highly sensitive to climate change, can benefit from social vulnerability studies that provide insights into patterns of internal vulnerability, thereby enhancing urban adaptability to climate change [48]. Changes in land use impact social-ecological systems, increasing social vulnerability in the face of climate change. Integrating social vulnerability into ecological vulnerability can improve adaptability to climate change [49]. Rural areas, primarily dependent on agricultural production, face challenges from climate change that affect agricultural planting and production, posing a threat to social food security. Vulnerability research can provide valuable insights for agricultural development [40,50].
The assessment of social vulnerability is considered crucial for understanding natural disaster risks and effectively enhancing coping capacity [30]. However, there is still debate regarding the methods of social vulnerability assessment. Currently, the research framework for vulnerability is primarily based on the social vulnerability index (SoVI) proposed by Cutter et al. [51], which measures vulnerability using Principal Component Analysis (PCA) to construct a social vulnerability evaluation model and calculate the SoVI. This method has been widely adopted by scholars.
Therefore, this study focuses on the social vulnerability of earthquake disaster zones, selecting 16 counties near earthquake fault zones as research subjects, all of which have experienced high-magnitude earthquakes. The study constructs an earthquake social vulnerability indicator system based on three aspects: exposure, sensitivity, and coping capacity, using 26 indicators. The weights of the indicators are determined using the entropy weight method and the CRITIC method. Subsequently, the improved TOPSIS method is employed to calculate the SoVI, and ArcGIS is used to map the spatial distribution of the SoVI. Finally, the social vulnerability levels of these cities after experiencing earthquake disasters are analyzed and discussed.

2. Study Area

In earthquake disasters, buildings and people located on fault lines typically sustain greater damage [52]. Earthquakes in China are primarily distributed along 23 seismic belts, including the Taiwan region, Southwest region, Northwest region, North China region, and Southeast coastal region. This study focuses on the Sichuan Province of China, specifically the Xianshuihe Fault, Longmenshan Fault, Songgang Fault, and Tazang Fault.
The Xianshuihe Fault Zone is a highly active seismic fault located in the southwestern region of China. Since the Holocene epoch of the Quaternary period, the Xianshuihe Fault Zone has primarily exhibited left-lateral strike-slip movement with a minor thrust component. The strike-slip rate is approximately 10 mm/year, and vertical deformation is within 2 mm/year [53]. The Longmenshan Fault Zone, situated on the eastern edge of the Tibetan Plateau, forms the boundary between the Tibetan Plateau and the Sichuan Basin. It consists of three main faults: the Anxian-Guanxian Fault, the Beichuan-Yingxiu Fault, and the Wenchuan-Maowen Fault. The Songgang Fault Zone begins at Baisha in Songgang, Maerkang, and extends in a northwest-southeast direction, with a total length of approximately 73 km. The Minshan Fault Zone is located along a steep crustal thickness gradient between eastern and western China, starting from Gongga Ridge in the north and extending nearly north-south, with a total length of about 170 km.
The study focuses on the following regions located along the Xianshuihe Fault Zone: Luding County, Kangding City, Jiulong County, Yajiang County, Danba County, Daofu County, Luhuo County in Ganzi Prefecture, and Shimian County, Hanyuan County in Ya’an City. Additionally, it includes Lushan County, Baoxing County in Ya’an City, and Wenchuan County, Lixian County in Aba Prefecture along the Longmenshan Fault Zone. The study also covers Maerkang City in Aba Prefecture along the Songgang Fault Zone and Jiuzhaigou County in Aba Prefecture along the Minshan Fault Zone. These 16 cities have all experienced high-magnitude earthquakes, providing sufficient representativeness in terms of spatial distribution and disaster intensity. The specific locations of the study areas are shown in Figure 1 and Table A1.

3. Construction of the Indicator System and Research Methodology

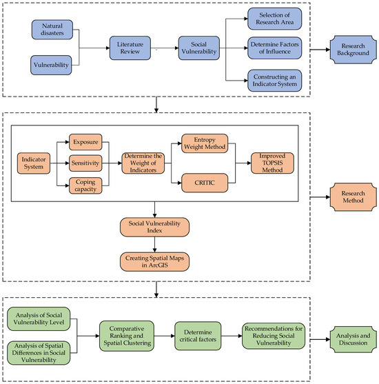
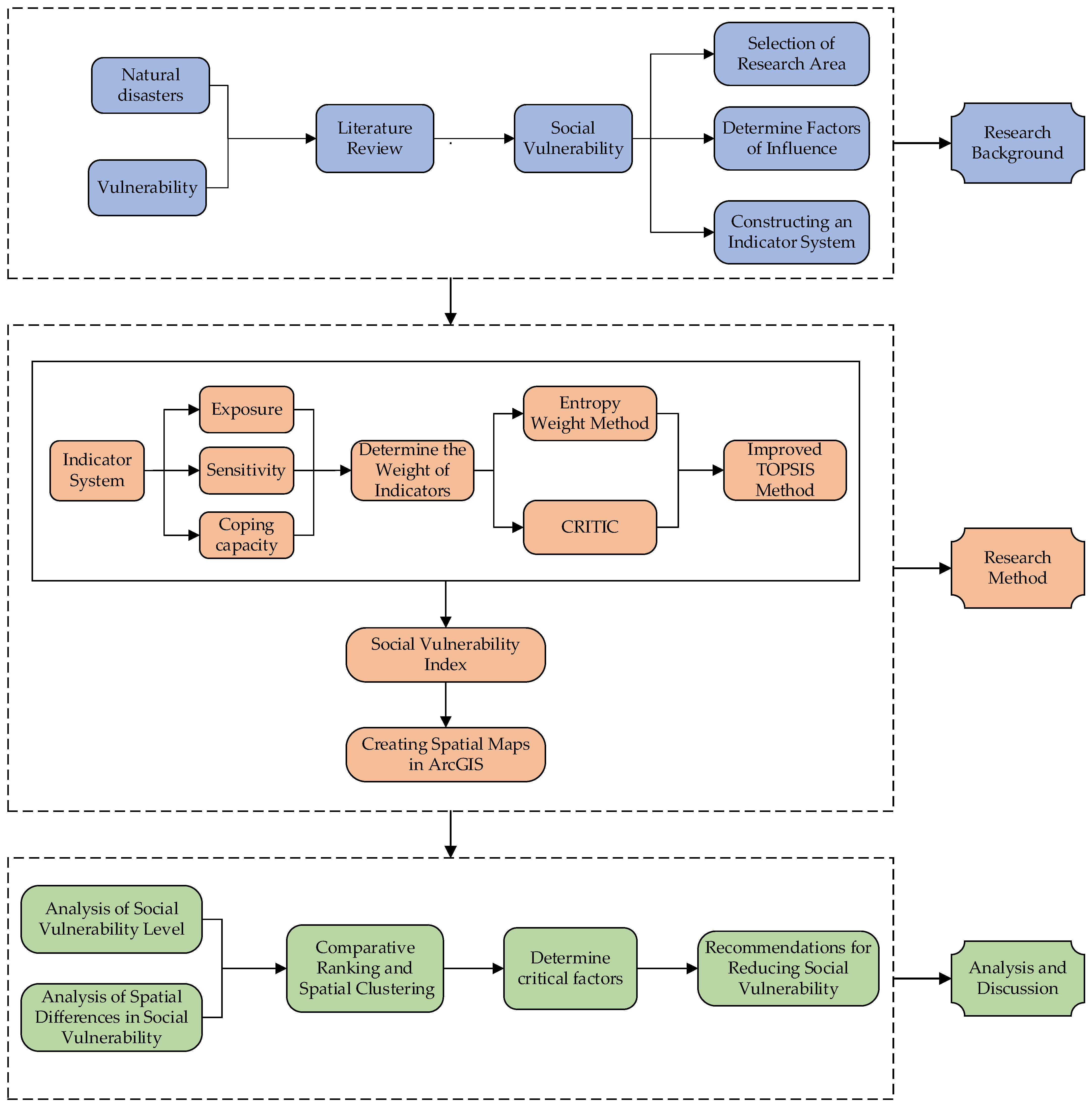
As Sichuan Province is one of the regions in China with a high frequency of earthquakes, it is essential to study the fault zones distributed in the mountainous areas of Sichuan. First, this study collected data on 26 indicators from 16 counties near four earthquake fault zones in Sichuan, China, and constructs an indicator system based on the “exposure–sensitivity–adaptation capacity” framework proposed by Wilhelmi and Morss [54]. Second, the entropy weight method and the CRITIC method were employed to determine the indicator weights, reducing the influence of subjective factors. Then, the improved TOPSIS method is used to calculate the comprehensive social vulnerability index (SoVI). Finally, ArcGIS was utilized to spatially map the SoVI of each county, and an analysis of the SoVI of counties near the fault zones was conducted. The research process is illustrated in Figure 2.

3.1. Construction of the Indicator System and Data Sources

The data types covered in this paper primarily include economic, demographic, environmental, and social security dimensions. The selection of indicators was based on literature reviews, field research analysis, and considerations of mountainous area characteristics. The indicator system was constructed from three aspects: exposure, sensitivity, and coping capacity. ‘Exposure’ refers to the extent to which the affected body comes into contact with earthquake disasters; ‘sensitivity’ indicates the likelihood of the affected body being damaged by earthquake disasters; ‘coping capacity’ refers to the ability to effectively manage and respond to disasters when an earthquake occurs. The main data sources included the Seventh National Population Census, County Statistical Yearbooks, National Economic Bulletins, and official government websites. Specific details are presented in Table 1.
The determination of the number of emergency shelters is based on the ‘Special Planning Compilation Guide for Emergency Shelters’, jointly issued by China’s Ministry of Emergency Management and the Ministry of Natural Resources. According to the guide, emergency shelters can utilize public facilities such as community and township offices, schools, cultural and sports venues, and parks. Additionally, the selection of these 26 indicators is well-founded. The specific reasons for choosing these indicators are detailed in Table 2.

3.2. Determination of Indicator Weights

The entropy weight method accurately determines the information entropy and corresponding weights of various indicators. This method calculates weights by assessing the degree of dispersion or coefficient of variation of each indicator, effectively avoiding the subjective biases inherent in traditional weight determination methods. This enhances the accuracy and reliability of decision-making. Characterized by its objectivity and scientific approach, this method provides an efficient weighting mechanism for multi-attribute decision-making.
Due to the presence of both positive and negative indicators within the indicator system, a standardized matrix is obtained by normalizing the original social vulnerability assessment matrix (1). The positive indicator data are processed using Formula (2) while the negative indicator data are processed using Formula (3). This results in the standardized social vulnerability assessment matrix (4).
R = r 11 r 12 r 1 m r 21 r 22 r 2 m r n 1 r n 2 r n m
Z i j = r i j min ( r i j ) max ( r i j ) min ( r i j ) ,   for positive indicators
Z i j = max ( r i j ) r i j max ( r i j ) min ( r i j ) ,   for negative indicators
Z = z 11 z 12 z 1 m z 21 z 22 z 2 m z n 1 z n 2 z n m
In this context, Formula (4) represents the standardized assessment matrix. Zij is the standardized value of indicator j for i, where i = 1, 2, …, n and n is the number of entities being assessed, j = 1, 2, …, m, and m is the number of evaluation indicators.
We calculated Pij according to Formula (5) based on the standardized matrix (4).
P i j = z i j i = 1 n z i j , ( j = 1 , 2 , , m )
In Formula (5), Pij represents the proportion of the value of the i county under the j indicator compared to the total value of that indicator.
According to Formula (6), when calculating the entropy value Ej for indicator j, if Pij = 0, then Pij ln(Pij) = 0.
E j = i = 1 n P i j ln P i j ln n , ( j = 1 , 2 , , m )
In Formulat (6), n in lnn represents the number of research objects.
According to Formula (7), we calculated the coefficient of variation Gj.
G j = 1 E j
We calculated the weight Gj according to Formula (8). The results of the weights calculated using the entropy weight method are shown in Table 3.
K 1 j = G j j = 1 m G j
In Formula (8), K1j represents the weight calculated for the j indicator using the entropy weight method.

3.3. CRITIC

The CRITIC method, serving as an objective weighting approach, determines the objective weights of indicators by analyzing the contrast strength and conflict among them. This method leverages the differences and complementarities between indicators to ensure that the allocation of weights is both scientific and reasonable. By assessing the uniqueness and conflict of the indicators’ impact on decision-making, the CRITIC method provides a quantifiable and objective way to determine weights, enhancing the effectiveness and credibility of multi-attribute decision analysis.
Contrast intensity describes the level of variation in the same indicator across different research subjects. A higher standard deviation in an indicator indicates greater volatility in the data and more significant differences in values between research subjects. Consequently, this greater variability suggests that the indicator possesses higher informational value in distinguishing between different research subjects, thereby warranting an increased weight in the overall evaluation system.
Conflict refers to the correlation between evaluation indicators. If two indicators exhibit a strong positive correlation, their conflict is lower, and consequently, their weights are also lower. Conversely, if they display a negative correlation, their conflict is higher, leading to higher weights for these indicators.
First, we calculated the contrast intensity using Formula (9), based on the standardized matrix (4).
          Z ¯ j = 1 n i = 1 n z i j           S j = i = 1 n   ( z i j Z ¯ j ) 2 n 1
In Formula (9), i = 1, 2, …, n, where n represents the number of research objects. Sj denotes the standard deviation of the j indicator.
Conflict is measured by the correlation coefficient rij between indicators. If two indicators are strongly correlated, approaching 1, it indicates lower conflict. Conversely, if the correlation between two indicators is weaker, approaching −1, it indicates higher conflict. This is calculated using Formula (10).
R j = i = 1 n   ( 1 r i j )
In Formula (10), rij represents the correlation coefficient between evaluation indicators i and j.
Secondly, the information content of each indicator is calculated by multiplying the contrast intensity and conflict. The greater the information content, the more significant the role of the indicator in the evaluation. This is calculated using Formula (11).
C j = S j i = 1 n ( 1 r i j ) = S j × R j
In Formula (11), Cj represents the amount of information for the j indicator.
Finally, based on the calculated information content of each indicator, we used Formula (12) to calculate the objective weights for each indicator. The results of the indicator weights calculated using the CRITIC method are shown in Table 4.
K 2 j = C j j = 1 m C j
In Formula (12), K represents the objective weight of the j indicator calculated using the CRITIC method.
This study employs both the CRITIC method and the entropy weight method to determine the objective weights of indicators. The CRITIC method allocates weights based on the contrast intensity and conflict between indicators, while the entropy weight method assesses indicator weights using the principle of information entropy to measure the degree of dispersion among indicators in the dataset. To fully leverage the advantages of both methods and enhance the reliability of SoVI, this study considers both methods equally important. Consequently, we combine the weights according to Formula (13), aiming to strengthen the overall evaluation efficacy and practical value of the model by integrating the benefits of both objective weighting approaches. The results are shown in Table 5.
W j = e K 1 j + ( 1 e ) K 2 j
In Formula (13), Wj represents the combined weight result for the j indicator, with e taking a value of 0.5.

3.4. Improved TOPSIS Method

In the calculation of SoVI, the TOPSIS method allows for the comprehensive evaluation of multiple objectives, calculating the closeness to the highest level of social vulnerability based on the distance from each objective to the ideal and the worst solutions. Furthermore, to minimize subjective biases in the assessment of social vulnerability, this study utilizes the weights calculated according to Formula (13) to perform a combined weighted treatment on the standardized social vulnerability assessment matrix (4), thereby generating the weighted standardized matrix of social vulnerability (14).
V = ν 11 ν 12 ν 1 m ν 21 ν 22 ν 2 m ν n 1 ν n 2 ν n m = w 1 × z 11 w 2 × z 12 w m × z 1 m w 1 × z 21 w 2 × z 22 w m × z 2 m w 1 × z n 1 w 2 × z n 2 w m × z n m
In this context, V represents the weighted standardized assessment matrix. Vij is the weighted standardized value of indicator j for county i, where i = 1, 2, …, m and m is the number of entities being assessed, j = 1, 2, …, n, and n is the number of evaluation indicators.
V+ represents the maximum value of indicator j across the i evaluation entities, referred to as the positive ideal solution, which is the optimal solution for each indicator. Conversely, V represents the minimum value of indicator j across the i evaluation entities, referred to as the negative ideal solution, which is the least desirable solution for each indicator. The formula for the positive ideal solution is given as (15), and the formula for the negative ideal solution is given as (16).
V + = max 1 j n ν i j j = 1 , 2 , , n = ν 1 + , ν 2 + , , ν n +
V = min 1 j n v i j j = 1 , 2 , , n = v 1 , v 2 , , v n
This paper employs the Euclidean distance formula for calculations. The distances to the positive and negative ideal solutions are computed using Formulas (17) and (18). Di+ represents the distance from indicator j to V+, and Di represents the distance from indicator j to V.
D i + = i = 1 n v j + v i j 2
D i = i = 1 n v j v i j 2
Si represents the extent to which the social vulnerability of city i approaches the maximum level, with values ranging from 0 to 1. A value of Si closer to 0 indicates that the city’s social vulnerability is further from the maximum level, implying lower social vulnerability. Conversely, a value of Si closer to 1 indicates that the city’s social vulnerability is nearer to the maximum level, implying higher social vulnerability. The specific calculation of Si is as per Equation (19).
S i = D i D i + D i
When conducting research and analysis based on the ‘exposure–sensitivity–coping capacity’ framework, calculations for exposure, sensitivity, and coping capacity are made separately based on Equation (19). These values are then summed to calculate the SoVI for each city, as detailed in Equation (20).
S o V I i = S i A × W A + S i B × W B + S i C × W C
In Equation (20), SiA represents the exposure score for the i city; SiB represents the sensitivity score for the i city; SiC represents the coping capacity score for the i city. WA is the weight of exposure, WB is the weight of sensitivity, and WC is the weight of coping capacity.

4. Results

4.1. Analysis of Social Vulnerability

By determining the weights of indicators using the CRITIC method and entropy weight method, and after standardizing and weighting the initial evaluation matrix for social vulnerability, the modified TOPSIS method is employed to calculate the extent to which each county-level city’s social vulnerability approaches the highest level. The specific values are shown in Table 6.
The SoVI calculated from Table 6 indicates that among the 16 county-level cities located in mountainous areas along earthquake fault zones, Hanyuan exhibits the highest social vulnerability, while Baoxing exhibits the lowest, with a gap of 0.121 between the two counties. Additionally, only Hanyuan, Lushan, and Yajiang have SoVIs exceeding 0.5. Six county-level cities have SoVIs below 0.45, and the remaining cities have SoVIs between 0.45 and 0.5. Based on the SoVI calculations, the ranking of these county-level cities in terms of social vulnerability is as follows: Hanyuan > Yajiang > Lushan > Maoxian > Jiulong > Luding > Daofu > Luhuo > Shimian > Lixian> Maerkang > Danba > Kangding > Wenchuan > Jiuzhaigou > Baoxing.
According to Table 7, the overall level of social vulnerability is relatively high in the regions of Ganzi, Aba, and Ya’an, with SoVIs of 0.465, 0.447, and 0.485, respectively, and the differences are relatively small. Within these, Yajiang County in Ganzi has the highest SoVI at 0.517, while Kangding County has the lowest at 0.426, with a difference of 0.091; Maoxian in Aba has the highest SoVI at 0.485, while Jiuzhaigou has the lowest at 0.422, with a difference of 0.063; and in Ya’an, Hanyuan County has the highest SoVI at 0.561, while Baoxing has the lowest at 0.419, with a difference of 0.142. The results indicate that despite the implementation of some policies and measures following earthquake disasters, the effectiveness in reducing disaster-related social vulnerability is still insufficient. Significant disparities in social vulnerability exist between cities within these regions, and the issue remains prominent, necessitating effective countermeasures. This is closely related to the lack of focused research on social vulnerability in regions along earthquake fault zones.

4.2. Analysis of Social Vulnerability Based on the ‘Exposure–Sensitivity–Coping Capacity’ Framework

An analysis based on the three dimensions of exposure, sensitivity, and coping capacity allows for the identification of key factors influencing social vulnerability within different regions [58].
The study investigates vulnerability by analyzing exposure, sensitivity, and coping capacity across various regions, calculating scores for each dimension as detailed in Table 8. Within the exposure dimension, Hanyuan exhibits the highest vulnerability, while Luhuo shows the lowest, with a difference of 0.302 between the two counties. From the perspective of sensitivity, Hanyuan again presents the highest vulnerability, whereas Jiuzhaigou has the lowest, with a disparity of 0.530 between them. In terms of coping capacity, Yajiang displays the highest vulnerability, with Hanyuan at the lowest, showing a gap of 0.533. It is evident that exposure levels of vulnerability are generally the lowest, whereas coping capacity levels are the highest. While variations in exposure vulnerability among regions are relatively minor, significant differences emerge in sensitivity and coping capacity. These findings are consistent with the characteristics of most mountainous urban areas in western Sichuan, China, which are marked by unstable social structures, suboptimal socioeconomic conditions, and underdeveloped infrastructure.
Furthermore, according to Figure 3, Hanyuan exhibits the highest vulnerability on both the exposure and sensitivity dimensions. However, its vulnerability in terms of coping capacity is relatively low, which is closely linked to the thorough implementation and effective outcomes of the post-Wenchuan earthquake relocation and reconstruction efforts in Hanyuan. Luhuo, Danba, Daofu, and Lixian demonstrate lower vulnerability on the exposure dimension yet exhibit higher vulnerability in coping capacity. This is primarily due to government policies on disaster prevention and mitigation that tend to favor areas with higher population and economic densities.
Additionally, by integrating data from Figure 3 and Figure 4, it is evident that Ya’an demonstrates the highest vulnerability in terms of exposure and sensitivity while it exhibits the lowest vulnerability in coping capacity. Ganzi faces the most pronounced issues in coping capacity yet shows the least vulnerability in exposure and sensitivity. Aba does not display prominent vulnerability across the three dimensions, but significant disparities in vulnerability among its cities warrant continued attention. Furthermore, Ya’an, Lushan, Shimian, and Hanyuan all exhibit high exposure, with Hanyuan also displaying extremely significant sensitivity. Baoxing, on the other hand, scores relatively low in both exposure and sensitivity but shows higher vulnerability in coping capacity compared to Shimian and Hanyuan. In Ganzi, cities other than Kangding score above 0.630 in vulnerability regarding coping capacity, while Kangding exhibits the highest vulnerability in exposure. As the central city of Ganzi, Kangding’s higher urbanization and economic density contribute to its high exposure to disasters. However, its relatively high per capita disposable income, local fiscal revenue, and the proportion of secondary and tertiary industries afford it a stronger coping capacity, enabling quicker economic recovery post-disaster. The sensitivity scores between Aba and Ganzi are closely matched, yet both exhibit higher vulnerability in coping capacity. However, Aba’s vulnerability in exposure is comparatively higher than Ganzi’s, mainly due to its higher economic density, urbanization rate, and per capita GDP.

4.3. Analysis of the Spatial Distribution of Social Vulnerability

Using the Natural Breaks method (Jenks) in ArcGIS software (10.8), the vulnerability associated with exposure, sensitivity, and coping capacity is categorized into five levels. As illustrated in Figure 5, there is a clear pattern of high–high and low–low clustering of social vulnerability in mountainous urban areas affected by seismic disasters. Yajiang, Daofu, and Luhuo exhibit high–high clustering; Jiulong, Luding, Shimian, and Hanyuan also display high–high clustering, while Kangding, Baoxing, and Wenchuan are characterized by low–low clustering. Earthquakes, being disasters with extensive impact areas, typically radiate from the epicenter to the surrounding regions. In areas with significant high–high clustering of social vulnerability, post-disaster scenarios usually involve obstructed communications and transportation, along with a shortage of rescue resources. Excessive casualties and severe structural damage can complicate and delay rescue efforts, potentially leading to secondary casualties.
Through the comparative analysis of vulnerability in terms of exposure, sensitivity, and coping capacity using Figure 6, it can be observed that among the 16 cities, Luhuo, Daofu, and Danba exhibit low–low clustering in terms of exposure vulnerability but high–high clustering in terms of sensitivity and coping capacity. Shimian and Hanyuan show high–high clustering in terms of exposure and sensitivity vulnerability but low–low clustering in terms of coping capacity. Lixian and Maoxian exhibit high–high clustering in terms of sensitivity and coping capacity, but no clustering in terms of exposure. From the perspective of exposure, there is no significant high–high clustering observed, but attention should be paid to the high exposure to earthquake hazards between the adjacent county-level cities of Ya’an and Aba. In terms of sensitivity, there are three significant high–high clustering areas, mainly due to the higher proportion of children and elderly in these regions. Since children and the elderly are more vulnerable to disasters, these areas require special attention and appropriate protective and rescue measures to ensure their safety and health. These regions have also experienced severe earthquake events, but high–high clustering in coping capacity remains significant, highlighting the general weakness in coping capacity in mountainous cities facing earthquake disasters. This vulnerability primarily stems from relatively lagging cultural and economic conditions, resulting in a shortage of health technicians and hospital beds and difficulties in implementing disaster drills. Additionally, significant elevation differences can severely affect the speed and efficiency of post-disaster government rescue efforts.

5. Discussion

In previous studies, research on social vulnerability to disasters has predominantly focused on micro-level entities such as nations, provinces, and urban-rural distinctions. The selection of study regions has been excessively broad, resulting in a lack of specificity [25,28,59]. To explore the differences in social vulnerability among cities in mountainous earthquake disasters, as well as the key influencing factors, this study selects 16 cities located near the seismic fault zones in the mountainous areas of Sichuan, which have all experienced high-magnitude earthquakes. Most of these cities have undergone post-disaster reconstruction, with Hanyuan notably undergoing relocation-based reconstruction. Hence, these cities have a certain representativeness in the research area, making it necessary to conduct assessments of social vulnerability to earthquake disasters. In terms of research methods, the entropy–CRITIC method is used to determine the weights of indicators, and the modified TOPSIS method is applied to compute SoVI. Furthermore, ArcGIS is utilized to create spatial maps of social vulnerability.
The issue of social vulnerability to earthquake disasters in mountainous cities is significant and is characterized by a high–high clustering pattern. Only Kangding, Baoxing, Wenchuan, and Danba exhibit lower social vulnerability, while the remaining cities display higher social vulnerability. The primary reason for the high social vulnerability in most mountainous cities is due to weak coping capacity. The average vulnerability scores for exposure, sensitivity, and coping capacity are 0.384, 0.439, and 0.586, respectively. Coping capacity tends to have a relatively higher average vulnerability score compared to exposure and sensitivity. Current research finds that despite having experienced severe natural disasters, the coping capacity of most residents or governments remains low when confronted with natural disasters again [60,61].Additionally, high illiteracy rates among residents, large variations in altitude, low per capita disposable income, low local fiscal revenue, and inadequate development of disaster prevention and mitigation infrastructure are key factors contributing to the insufficient coping capacity of mountainous cities [62]. Due to high illiteracy rates, the government encounters numerous challenges in disseminating disaster knowledge, conducting drills, and training residents in risk perception and emergency response skills [63]. Low per capita disposable income and local fiscal revenues prevent residents from acquiring necessary disaster relief supplies, complicate post-disaster housing reconstruction, and increase living costs. The inadequate development of disaster prevention and mitigation infrastructure indirectly increases residents’ vulnerability during disasters, complicating rescue efforts [64]. Therefore, in mountainous cities, significant altitude differences and relatively low road network density contribute to complex terrain and poor road conditions, which may hinder rescue teams from reaching disaster areas promptly. When rescue operations are delayed, secondary disasters triggered by earthquakes, such as landslides and mudflows, can exacerbate the damage in disaster-stricken areas and cause secondary harm to residents.
All 16 cities have experienced high-magnitude earthquakes, yet the issue of insufficient coping capacity during such disasters remains significant. Among these, the Yajiang area exhibits the weakest coping capacity for earthquake disasters, scoring 0.819, a result significantly higher than other regions. This situation is primarily attributed to the high illiteracy rate in Yajiang, resulting in poor risk perception among residents; the relatively low number of mobile phone users in Yajiang, which delays the reception of new information and further reduces the efficiency of emergency responses; and the shortage of health technicians, posing severe challenges to post-disaster medical rescue operations. These factors collectively contribute to the relative weakness of local rescue efforts in the Yajiang area after disasters. Concurrently, these are also the main factors affecting the coping capacity of cities in the Western Sichuan Plateau mountainous region. There is an urgent need for relevant departments and all sectors of society to enhance their focus and investment to improve the disaster response capabilities of the Western Sichuan Plateau mountainous area.
Hanyuan has demonstrated exceptional performance in earthquake disaster response, with a score of 0.286, the only region scoring below 0.3. This success is primarily attributed to the relocation and reconstruction strategy adopted after the Wenchuan earthquake. During this process, Hanyuan significantly increased investments in disaster prevention and mitigation infrastructure and conducted scientific and rational planning. Additionally, Hanyuan actively recruited professionals in disaster prevention and mitigation, providing strong human resource support to enhance disaster response capabilities. These measures have collectively established a solid foundation for Hanyuan in managing earthquake disasters. Furthermore, Shimian has also shown a high level of coping capacity. The presence of numerous large-scale industrial enterprises allows Shimian to provide timely disaster relief supplies and effectively address post-disaster employment issues for local residents, facilitating rapid economic recovery. After the Wenchuan earthquake, Wenchuan’s earthquake disaster response capabilities have significantly improved. The region has strengthened its infrastructure in transportation, water resources, energy, and telecommunications, and its booming tourism industry has provided a reliable source of income for local residents.
An aging population, the size of the agricultural population, and the number of children are the main factors affecting sensitivity. These groups are not only more vulnerable to harm during disasters but also exhibit relatively weaker resilience [65]. Among the 16 mountainous cities, Hanyuan has the most significant issue with disaster sensitivity, scoring 0.806. This is primarily due to the higher proportion of elderly and children in Hanyuan, who are more susceptible to the impacts of earthquakes, leading to higher mortality rates among these groups [66,67]. Additionally, Hanyuan has a substantial agricultural population, and natural disasters significantly impact agriculture, destroying crops and causing severe economic losses in the agricultural sector. In contrast, Jiuzhaigou has the lowest vulnerability in terms of sensitivity due to its smaller agricultural population, a lower degree of population aging, and a higher proportion of secondary and tertiary industries.
The exposure level of mountainous cities has not formed a significant high–high clustering phenomenon. This is primarily due to the relatively low levels of population density, economic density, and road network density in most mountainous cities, leading to lower exposure risk when facing natural disasters. However, there is significant vulnerability in the ability of mountainous cities to cope with natural disasters. Consequently, even with lower exposure levels, natural disasters such as earthquakes can still result in considerable casualties and substantial economic losses in mountainous cities. Additionally, this study has not yet considered the issue of secondary disasters, such as landslides, collapses, and debris flows, which are easily triggered by earthquakes in mountainous cities. Secondary disasters can lead to repeated exposure problems, significantly increasing the sensitivity of cities to disasters and further testing their coping capacity.
Therefore, future research needs to further explore the impacts of chain reactions between natural disasters on social vulnerability. The focus should be on the influence on disaster early warning and the demand changes for disaster mitigation infrastructure, as well as residents’ awareness of and response capabilities to disaster chains, particularly paying attention to highly sensitive groups such as the elderly, children, and agricultural populations. This will enable the creation of more effective disaster response strategies to address these vulnerabilities, enhance disaster response capabilities, and reduce the negative impacts of natural disasters.

6. Conclusions

To investigate the social vulnerability of 16 mountainous cities following seismic disasters, this study established a social vulnerability indicator system for mountainous urban areas. Using the entropy weight–CRITIC method to improve the TOPSIS approach, we conducted a quantitative evaluation of social vulnerability and generated spatial distribution maps of social vulnerability using ArcGIS. The social vulnerability index (SoVI) was employed to rank and classify the social vulnerability levels of these cities and to perform spatial analysis. Additionally, the study analyzed key factors influencing social vulnerability from the perspectives of exposure, sensitivity, and coping capacity, providing valuable insights for local governments in formulating disaster response policies. The specific conclusions are detailed below.
The social vulnerability of the 16 mountainous cities exhibits significant variability, with Hanyuan showing the most pronounced social vulnerability, making it potentially more sensitive to seismic disasters. In contrast, Baoxing has the lowest social vulnerability, demonstrating strong adaptability and recovery capacity. Most cities display high social vulnerability with evident spatial clustering. Specifically, Luhuo, Daofu, and Yajiang are characterized by high–high clustering; Jiulong, Shimian, Hanyuan, and Luding also exhibit high–high clustering, while Kangding, Baoxing, and Wenchuan show low–low clustering. High–high clustering can amplify disaster risks, necessitating that disaster response policies be based on the social vulnerability distribution map, with a particular focus on geological disaster risk management in high–high clustering areas.
Due to the generally low population and economic densities in mountainous cities, there is no significant spatial clustering in terms of exposure; however, there are still certain regional differences. The higher proportions of elderly, children, and agricultural populations in these areas directly contribute to their increased sensitivity to seismic disasters. The vulnerability in coping capacity is particularly pronounced in these cities, with evident high–high clustering. Key factors influencing the coping capacity to seismic disasters include illiteracy rate, per capita disposable income, local fiscal revenue, and elevation differences. Additionally, some cities exhibit significant differences across these three dimensions. Luhuo, Danba, Daofu, and Lixian have high disaster exposure but show high vulnerability in coping capacity. Kangding demonstrates low sensitivity to disasters but exhibits high vulnerability in both exposure and coping capacity. Hanyuan shows high vulnerability in both exposure and sensitivity yet has the lowest vulnerability in coping capacity. Understanding these differences can assist the government in rational planning and allocation of social resources, enhancing emergency management capabilities and ultimately reducing social vulnerability.
Coping capacity is a critical factor influencing the social vulnerability of mountainous cities to earthquake disasters. All 16 mountainous cities are located near seismic fault zones and have experienced high-magnitude earthquakes. However, except for Hanyuan, Shimian, and Wenchuan, the remaining cities exhibit high vulnerability in terms of coping capacity. This is closely related to the socioeconomic fragility of mountainous cities and the weak risk awareness among residents. Therefore, the government needs to implement tailor-made policies to encourage the development of the tourism economy, thereby increasing residents’ incomes and strengthening socioeconomic resilience. For example, after the Wenchuan earthquake, Wenchuan successfully integrated tourism with the agricultural economy around rural revitalization, achieving significant results and ranking 14th among the 16 mountainous cities in terms of social vulnerability. Additionally, due to the higher illiteracy rate in mountainous areas, the government should also enhance disaster risk awareness among residents and conduct public education and disaster preparedness drills for earthquakes and other geological disasters.
This study has not yet considered the issue that earthquakes in mountainous areas are prone to trigger secondary disasters such as landslides, collapses, and mudflows. These secondary disasters can lead to recurrent incidents, increase the exposure of individuals, groups, or buildings, and significantly heighten urban sensitivity to disasters, causing secondary harm to human society and further testing urban response capabilities. Therefore, incorporating the chain reactions of disasters into the study of social vulnerability is a key issue that needs to be addressed.

Author Contributions

Conceptualization, Y.X. and H.Y.; methodology, H.Y.; software, H.Y.; validation, Y.X., H.Y. and J.X.; formal analysis, Y.X. and J.X.; data curation, Y.L.; writing—original draft preparation, H.Y. and Y.X.; writing—review and editing, Y.X.; visualization, Y.L All authors have read and agreed to the published version of the manuscript.

Funding

This research received no external funding.

Institutional Review Board Statement

Not applicable.

Informed Consent Statement

Not applicable.

Data Availability Statement

The data presented in this study are available on request from the authors.

Conflicts of Interest

The authors declare no conflicts of interest.

Appendix A

Table A1. The location distribution and scale of 16 mountainous cities.
Table A1. The location distribution and scale of 16 mountainous cities.
Size (km2)Longitude (E/W)Latitude (N/S)Fault Zone
GanziLuding2164101°46′ E–102°25′ E29°54′ N–30°10′ NXianshuihe Fault
Kangding11,593101°33′ E–102°38′ E29°39′ N–30°45′ NXianshuihe Fault
Yajiang7569100°19′ E–101°26′ E29°03′ N–30°30′ NXianshuihe Fault
Daofu7023100°32′ E–101°44′ E32°21′ N–30°32′ NXianshuihe Fault
Jiulong6765101°07′ E–102°10′ E28°19′ N–29°20′ NXianshuihe Fault
Danba4507101°17′ E–102°12′ E30°24′ N–31°23′ NXianshuihe Fault
Luhuo4477100°10′ E–101°13′ E31°00′ N–31°51′ NXianshuihe Fault
AbaMaerkang6623101°17′ E–102°41′ E30°35′ N–32°24′ NSonggang Fault
Wenchuan4083102°51′ E–103°44′ E30°45′ N–31°43′ NLongmenshan Fault
Lixian4318102°32′ E–103°30′ E30°54′ N–31°12′ NLongmenshan Fault
Jiuzaigou5288103°46′ E–104°5′ E32°54′ N–33°19′ NMinshan Fault
Maoxian3896102°56′ E–104°10′ E31°24′ N–32°17′ NXianshuihe Fault
Ya’anLushan1191102°52′ E–103°11′ E30°01′ N–30°49′ NLongmenshan Fault
Baoxing3114102°28′ E–103°02′ E30°09′ N–30°02′ NLongmenshan Fault
Shimian2679101°55′ E–102°34′ E28°51′ N–29°32′ NXianshuihe Fault
Hanyuan2215102°16′ E–103°00′ E29°05′ N–29°43′ NXianshuihe Fault

References

  1. Stephenson, R.S.; DuFrane, C. Disasters and development: Part 2: Understanding and exploiting disaster-development linkages. Prehospital Disaster Med. 2002, 17, 170–174; quiz 174–175. [Google Scholar] [CrossRef] [PubMed]
  2. Xu, X.; Xu, C. Natural Hazards Research: An eternal subject of human survival and development. Nat. Hazards Res. 2021, 1, 1–3. [Google Scholar] [CrossRef]
  3. Ye, S.S.; Zhai, G.F.; Hu, J.Y. Damages and Lessons from the Wenchuan Earthquake in China. Hum. Ecol. Risk Assess. 2011, 17, 598–612. [Google Scholar] [CrossRef]
  4. Chen, N.S.; Hu, G.S.; Deng, M.F.; Zhou, W.; Yang, C.L.; Han, D.; Deng, J.H. Impact of Earthquake on Debris Flows—A Case Study on the Wenchuan Earthquake. J. Earthq. Tsunami 2011, 5, 493–508. [Google Scholar] [CrossRef]
  5. Cheng, A.-C.; Suppasri, A.; Heidarzadeh, M.; Adriano, B.; Chua, C.T.; Imamura, F. Tsunami wave characteristics in Sendai Bay, Japan, following the 2016 Mw 6.9 Fukushima earthquake. Ocean Eng. 2023, 287, 115676. [Google Scholar] [CrossRef]
  6. Han, G.; Dai, D.; Li, Y.; Xi, N.; Sun, L. Rapid report of the December 18, 2023 MS 6.2 Jishishan earthquake, Gansu, China. Earthq. Res. Adv. 2024, 4, 100287. [Google Scholar] [CrossRef]
  7. Song, J.; Zhu, J.; Wei, Y.; Li, S.; Li, S. Real-time prediction of earthquake potential damage: A case study for the January 8, 2022 MS 6.9 Menyuan earthquake in Qinghai, China. Earthq. Res. Adv. 2023, 3, 100197. [Google Scholar] [CrossRef]
  8. An, Y.; Wang, D.; Ma, Q.; Xu, Y.; Li, Y.; Zhang, Y.; Liu, Z.; Huang, C.; Su, J.; Li, J.; et al. Preliminary report of the September 5, 2022 MS 6.8 Luding earthquake, Sichuan, China. Earthq. Res. Adv. 2023, 3, 100184. [Google Scholar] [CrossRef]
  9. Xiwei, X. Wenchuan Earthquake-induced Landslides: An Overview. Geol. Rev. 2010, 56, 860–874. [Google Scholar]
  10. Yin, Y.P.; Wang, F.W.; Sun, P. Landslide hazards triggered by the 2008 Wenchuan earthquake, Sichuan, China. Landslides 2009, 6, 139–152. [Google Scholar] [CrossRef]
  11. Tin, D.; Cheng, L.; Le, D.; Hata, R.; Ciottone, G. Natural disasters: A comprehensive study using EMDAT database 1995–2022. Public Health 2024, 226, 255–260. [Google Scholar] [CrossRef] [PubMed]
  12. Ge, X.; Yang, Y.; Chen, J.; Li, W.; Huang, Z.; Zhang, W.; Peng, L. Disaster Prediction Knowledge Graph Based on Multi-Source Spatio-Temporal Information. Remote Sens. 2022, 14, 1214. [Google Scholar] [CrossRef]
  13. Adger, W.N. Vulnerability. Glob. Environ. Chang. 2006, 16, 268–281. [Google Scholar] [CrossRef]
  14. Wongbusarakum, S.; Loper, C. Indicators to Assess Community-Level Climate Change Vulnerability: An Addendum to SocMon and SEM-Pasifika Regional Socioeconomic Monitoring Guidelines. 2011. Available online: https://www.researchgate.net/publication/281585114_Indicators_to_Assess_Community-Level_Climate_Change_Vulnerability_An_Addendum_to_SocMon_and_SEM-Pasifika_Regional_Socioeconomic_Monitoring_Guidelines (accessed on 21 March 2024).
  15. Ben Wisner, P.B.; Cannon, T.; Davis, I. At Risk: Natural Hazards, People’s Vulnerability and Disasters; Routledge: Oxford, UK, 2004. [Google Scholar] [CrossRef]
  16. Li, H.; Zhao, X.; Wang, W. Evaluation and formation mechanism of rural social vulnerability under natural hazard: A case study of the eastern Qinghai-Tibetan Plateau, China. Habitat Int. 2023, 138, 102871. [Google Scholar] [CrossRef]
  17. Birkmann, J. Risk and vulnerability indicators at different scales: Applicability, usefulness and policy implications. Environ. Hazards 2007, 7, 20–31. [Google Scholar] [CrossRef]
  18. Siagian, T.H.; Purhadi, P.; Suhartono, S.; Ritonga, H. Social vulnerability to natural hazards in Indonesia: Driving factors and policy implications. Nat. Hazards 2014, 70, 1603–1617. [Google Scholar] [CrossRef]
  19. Hagedoorn, L.C.; Bubeck, P.; Hudson, P.; Brander, L.M.; Pham, M.; Lasage, R. Preferences of vulnerable social groups for ecosystem-based adaptation to flood risk in Central Vietnam. World Dev. 2021, 148, 105650. [Google Scholar] [CrossRef]
  20. Blackwood, L.; Cutter, S.L. The application of the Social Vulnerability Index (SoVI) for geo- targeting of post-disaster recovery resources. Int. J. Disaster Risk Reduct. 2023, 92, 103722. [Google Scholar] [CrossRef]
  21. Turesson, K.; Pettersson, A.; de Herve, M.D.; Gustavsson, J.; Haas, J.; Koivisto, J.; Karagiorgos, K.; Nyberg, L. The human dimension of vulnerability: A scoping review of the Nordic literature on factors for social vulnerability to climate risks. Int. J. Disaster Risk Reduct. 2024, 100, 104190. [Google Scholar] [CrossRef]
  22. Numans, W.; Van Regenmortel, T.; Schalk, R.; Boog, J. Vulnerable persons in society: An insider’s perspective. Int. J. Qual. Stud. Health Well-Being 2021, 16, 1863598. [Google Scholar] [CrossRef] [PubMed]
  23. Li, Y.; Shan, X.; Qu, C.; Zhang, G.; Song, X. Earthquake potential across the North–South seismic belt of China. Sci. Bull. 2024, 69, 179–182. [Google Scholar] [CrossRef] [PubMed]
  24. Hou, J.D.; Lv, J.; Chen, X.; Yu, S.W. China’s regional social vulnerability to geological disasters: Evaluation and spatial characteristics analysis. Nat. Hazards 2016, 84, S97–S111. [Google Scholar] [CrossRef]
  25. Zhang, W.; Xu, X.; Chen, X. Social vulnerability assessment of earthquake disaster based on the catastrophe progression method: A Sichuan Province case study. Int. J. Disaster Risk Reduct. 2017, 24, 361–372. [Google Scholar] [CrossRef]
  26. Jena, R.; Naik, S.P.; Pradhan, B.; Beydoun, G.; Park, H.-J.; Alamri, A. Earthquake vulnerability assessment for the Indian subcontinent using the Long Short-Term Memory model (LSTM). Int. J. Disaster Risk Reduct. 2021, 66, 102642. [Google Scholar] [CrossRef]
  27. Shadmaan, S.; Islam, A.I. Estimation of earthquake vulnerability by using analytical hierarchy process. Nat. Hazards Res. 2021, 1, 153–160. [Google Scholar] [CrossRef]
  28. Guo, X.; Kapucu, N. Assessing social vulnerability to earthquake disaster using rough analytic hierarchy process method: A case study of Hanzhong City, China. Saf. Sci. 2020, 125, 104625. [Google Scholar] [CrossRef]
  29. Qi, S.; Hu, S.; Cao, S. Spatial and temporal changes of social vulnerability of cities to natural hazards in Zhejiang province, China. Heliyon 2024, 10, e27120. [Google Scholar] [CrossRef] [PubMed]
  30. Zhou, Y.; Li, N.; Wu, W.; Wu, J. Assessment of provincial social vulnerability to natural disasters in China. Nat. Hazards 2014, 71, 2165–2186. [Google Scholar] [CrossRef]
  31. Lixin, Y.; Xi, Z.; Lingling, G.; Dong, Z. Analysis of social vulnerability to hazards in China. Environ. Earth Sci. 2014, 71, 3109–3117. [Google Scholar] [CrossRef]
  32. Roxburgh, N.; Stringer, L.C.; Evans, A.; Gc, R.K.; Malleson, N.; Heppenstall, A.J. Impacts of multiple stressors on mountain communities: Insights from an agent-based model of a Nepalese village. Glob. Environ. Chang. 2021, 66, 102203. [Google Scholar] [CrossRef]
  33. Nong, Y.; Yueqiao, Z. Tission-Track Dating for Activity of the Longmenshan Fault Zone and Uplifting of the Western Sichuan Plateau. .J. Geomech. 2010, 16, 359–371. [Google Scholar]
  34. Ge, Y.; Dou, W.; Wang, X.; Chen, Y.; Zhang, Z. Identifying urban–rural differences in social vulnerability to natural hazards: A case study of China. Nat. Hazards 2021, 108, 2629–2651. [Google Scholar] [CrossRef]
  35. Weichselgartner, J. Disaster mitigation: The concept of vulnerability revisited. Disaster Prev. Manag. Int. J. 2001, 10, 85–95. [Google Scholar] [CrossRef]
  36. Englund, M.; Passos, M.V.; André, K.; Swartling, A.G.; Segnestam, L.; Barquet, K. Constructing a social vulnerability index for flooding: Insights from a municipality in Sweden. Front. Clim. 2023, 5, 1038883. [Google Scholar] [CrossRef]
  37. Rufat, S.; Tate, E.; Burton, C.G.; Maroof, A. Social vulnerability to floods: Review of case studies and implications for measurement. Int. J. Disaster Risk Reduct. 2015, 14, 470–486. [Google Scholar] [CrossRef]
  38. Lee, Y.J. Social vulnerability indicators as a sustainable planning tool. Environ. Impact Assess. Rev. 2014, 44, 31–42. [Google Scholar] [CrossRef]
  39. Chauhan, N.; Shukla, R.; Joshi, P.K. Assessing impact of varied social and ecological conditions on inherent vulnerability of Himalayan agriculture communities. Hum. Ecol. Risk Assess. 2020, 26, 2628–2645. [Google Scholar] [CrossRef]
  40. Otto, I.M.; Reckien, D.; Reyer, C.P.O.; Marcus, R.; Le Masson, V.; Jones, L.; Norton, A.; Serdeczny, O. Social vulnerability to climate change: A review of concepts and evidence. Reg. Environ. Chang. 2017, 17, 1651–1662. [Google Scholar] [CrossRef]
  41. Cinner, J.E.; Huchery, C.; Darling, E.S.; Humphries, A.T.; Graham, N.A.J.; Hicks, C.C.; Marshall, N.; McClanahan, T.R. Evaluating Social and Ecological Vulnerability of Coral Reef Fisheries to Climate Change. PLoS ONE 2013, 8, e74321. [Google Scholar] [CrossRef] [PubMed]
  42. Ribot, J. Cause and response: Vulnerability and climate in the Anthropocene. J. Peasant. Stud. 2014, 41, 667–705. [Google Scholar] [CrossRef]
  43. Rao, N.; Lawson, E.T.; Raditloaneng, W.N.; Solomon, D.; Angula, M.N. Gendered vulnerabilities to climate change: Insights from the semi-arid regions of Africa and Asia. Clim. Dev. 2019, 11, 14–26. [Google Scholar] [CrossRef]
  44. Thomas, K.; Hardy, R.D.; Lazrus, H.; Mendez, M.; Orlove, B.; Rivera-Collazo, I.; Roberts, J.T.; Rockman, M.; Warner, B.P.; Winthrop, R. Explaining differential vulnerability to climate change: A social science review. Wiley Interdiscip. Rev. Clim. Chang. 2019, 10, e565. [Google Scholar] [CrossRef] [PubMed]
  45. He, L.; Shen, J.; Zhang, Y. Ecological vulnerability assessment for ecological conservation and environmental management. J. Environ. Manag. 2018, 206, 1115–1125. [Google Scholar] [CrossRef] [PubMed]
  46. Debortoli, N.S.; Clark, D.G.; Ford, J.D.; Sayles, J.S.; Diaconescu, E.P. An integrative climate change vulnerability index for Arctic aviation and marine transportation. Nat. Commun. 2019, 10, 2596. [Google Scholar] [CrossRef] [PubMed]
  47. Xiang, Z.X.; Qin, H.Q.; He, B.J.; Han, G.F.; Chen, M.C. Heat vulnerability caused by physical and social conditions in a mountainous megacity of Chongqing, China. Sustain. Cities Soc. 2022, 80, 103792. [Google Scholar] [CrossRef]
  48. Kashem, S.B.; Wilson, B.; Van Zandt, S. Planning for Climate Adaptation: Evaluating the Changing Patterns of Social Vulnerability and Adaptation Challenges in Three Coastal Cities. J. Plan. Educ. Res. 2016, 36, 304–318. [Google Scholar] [CrossRef]
  49. McNeeley, S.M.; Even, T.L.; Gioia, J.B.M.; Knapp, C.N.; Beeton, T.A. Expanding vulnerability assessment for public lands: The social complement to ecological approaches. Clim. Risk Manag. 2017, 16, 106–119. [Google Scholar] [CrossRef]
  50. Dumenu, W.K.; Tiamgne, X.T. Social vulnerability of smallholder farmers to climate change in Zambia: The applicability of social vulnerability index. SN Appl. Sci. 2020, 2, 436. [Google Scholar] [CrossRef]
  51. Cutter, S.L.; Boruff, B.J.; Shirley, W.L. Social Vulnerability to Environmental Hazards. Soc. Sci. Q. 2003, 84, 242–261. [Google Scholar] [CrossRef]
  52. Cai, J.F.; Zhang, Y.; Zhang, S.X.; Ye, B.; Wei, Y. Stress drops of continuous earthquakes on the Weixi-Qiaohou fault zone and two distinct seismogenic mechanisms. Chin. J. Geophys. Chin. Ed. 2023, 66, 602–615. [Google Scholar] [CrossRef]
  53. Xiong, T.-Y.; Yao, X.; Zhang, Y.-S. A Review on Study of Activity of Xianshuihe Fault Zone Since the Holocene. J. Geomech. 2010, 16, 176–188. [Google Scholar]
  54. Wilhelmi, O.V.; Morss, R.E. Integrated analysis of societal vulnerability in an extreme precipitation event: A Fort Collins case study. Environ. Sci. Policy 2013, 26, 49–62. [Google Scholar] [CrossRef]
  55. Ajtai, I.; Ștefănie, H.; Maloș, C.; Botezan, C.; Radovici, A.; Bizău-Cârstea, M.; Baciu, C. Mapping social vulnerability to floods. A comprehensive framework using a vulnerability index approach and PCA analysis. Ecol. Indic. 2023, 154, 110838. [Google Scholar] [CrossRef]
  56. He, Y.; Ding, M.; Zheng, H.; Gao, Z.; Huang, T.; Duan, Y.; Cui, X.; Luo, S. Integrating development inhomogeneity into geological disasters risk assessment framework in mountainous areas: A case study in Lushan–Baoxing counties, Southwestern China. Nat. Hazards 2023, 117, 3203–3229. [Google Scholar] [CrossRef]
  57. Mandal, K.K.; Dharanirajan, K.; Meena, M.L.; Jaman, T.; Rana, S. Application of geospatial tools in the assessment of Flood hazard impact on social vulnerability of Malda district, West Bengal, India. Nat. Hazards Res. 2023. Available online: https://www.sciencedirect.com/science/article/pii/S266659212300118X (accessed on 5 May 2024). [CrossRef]
  58. Roy, S.; Majumder, S.; Bose, A.; Chowdhury, I.R. Mapping the vulnerable: A framework for analyzing urban social vulnerability and its societal impact. Soc. Impacts 2024, 3, 100049. [Google Scholar] [CrossRef]
  59. Goto, E.A.; Suarez, A.M.; Ye, H. Spatial analysis of social vulnerability in São Paulo city, Brazil. Appl. Geogr. 2022, 140, 102653. [Google Scholar] [CrossRef]
  60. Alves, P.B.R.; Cordão, M.J.d.S.; Djordjević, S.; Javadi, A.A. Place-Based Citizen Science for Assessing Risk Perception and Coping Capacity of Households Affected by Multiple Hazards. Sustainability 2021, 13, 302. [Google Scholar] [CrossRef]
  61. Wang, T.; Yang, L.; Wu, S.; Gao, J.; Wei, B. Quantitative Assessment of Natural Disaster Coping Capacity: An Application for Typhoons. Sustainability 2020, 12, 5949. [Google Scholar] [CrossRef]
  62. Zaman, S.; Sammonds, P.; Ahmed, B.; Rahman, T. Disaster risk reduction in conflict contexts: Lessons learned from the lived experiences of Rohingya refugees in Cox’s Bazar, Bangladesh. Int. J. Disaster Risk Reduct. 2020, 50, 101694. [Google Scholar] [CrossRef] [PubMed]
  63. Hajito, K.W.; Gesesew, H.A.; Bayu, N.B.; Tsehay, Y.E. Community awareness and perception on hazards in Southwest Ethiopia: A cross-sectional study. Int. J. Disaster Risk Reduct. 2015, 13, 350–357. [Google Scholar] [CrossRef]
  64. Hsu, K.-W.; Chao, J.-C. Study on the Value Model of Urban Green Infrastructure Development—A Case Study of the Central District of Taichung City. Sustainability 2021, 13, 7402. [Google Scholar] [CrossRef]
  65. Zhu, X.; Sun, B. Study on earthquake risk reduction from the perspectives of the elderly. Saf. Sci. 2017, 91, 326–334. [Google Scholar] [CrossRef]
  66. Grindlay, J.; Breeze, K.M. Planning for disasters involving children in Australia: A practical guide. J. Paediatr. Child Health 2016, 52, 204–212. [Google Scholar] [CrossRef] [PubMed]
  67. Ardalan, A.; Mazaheri, M.; Naieni, K.H.; Rezaie, M.; Teimoori, F.; Pourmalek, F. Older people’s needs following major disasters: A qualitative study of Iranian elders’ experiences of the Bam earthquake. Ageing Soc. 2010, 30, 11–23. [Google Scholar] [CrossRef]
Figure 1. The spatial distribution of the 16 mountainous cities in the study area.
Figure 1. The spatial distribution of the 16 mountainous cities in the study area.
Sustainability 16 06479 g001
Figure 2. Research flowchart for social vulnerability in mountainous cities.
Figure 2. Research flowchart for social vulnerability in mountainous cities.
Sustainability 16 06479 g002
Figure 3. Radar chart of exposure, sensitivity, and coping capacity scores for 16 cities.
Figure 3. Radar chart of exposure, sensitivity, and coping capacity scores for 16 cities.
Sustainability 16 06479 g003
Figure 4. Radar chart of exposure, sensitivity, and coping capacity scores categorized by municipal cities.
Figure 4. Radar chart of exposure, sensitivity, and coping capacity scores categorized by municipal cities.
Sustainability 16 06479 g004
Figure 5. Spatial distribution of social vulnerability in 16 cities.
Figure 5. Spatial distribution of social vulnerability in 16 cities.
Sustainability 16 06479 g005
Figure 6. The spatial distribution of vulnerability exposure, sensitivity, and coping capacity in 16 cities.
Figure 6. The spatial distribution of vulnerability exposure, sensitivity, and coping capacity in 16 cities.
Sustainability 16 06479 g006
Table 1. Social vulnerability assessment indicator system.
Table 1. Social vulnerability assessment indicator system.
Social vulnerability Indicator Effect Direction Reference
A ExposureA1 Population density+[26]
A2 Average household size+[18,25]
A3 Fixed assets investment+[30]
A4 Economic density+[30]
A5 Urbanization rate+[55]
A6 Per capita GDP+[31,56]
A7 Road network density[25]
A8 Natural population growth rate+[55]
B SensitivityB1 Proportion of female population+[18,19]
B2 Population under 14 years old+[36]
B3 Population over 60 years old+[20]
B4 Proportion of the secondary and tertiary industries[30]
B5 Agricultural population+[50]
B6 Population with higher education attainment[25,28]
B7 Forest cover percentage-
B8 Seismic fortification intensity-
C Coping capacityC1 Illiteracy rate+[31,57]
C2 Local fiscal revenue[36]
C3 Per capita disposable income[19,28]
C4 Number of health professionals per 1000 population[25]
C5 Number of geological disaster drill exercises in the past 5 years-
C6 Number of mobile phone users-
C7 Number of emergency shelters-
C8 Number of hospital and healthcare center beds[31]
C9 Number of industrial enterprises above designated size-
C10 Elevation difference+-
Table 2. Reasons for the selection of social vulnerability assessment indicators.
Table 2. Reasons for the selection of social vulnerability assessment indicators.
IndicatorRationale
A ExposureA1 Population densityHigh population density complicates evacuation during disasters, extending the exposure time of affected populations.
A2 Average household sizeLarger household sizes result in more people being exposed to disasters.
A3 Fixed assets investmentThe higher the fixed asset investment, the greater the wealth exposure.
A4 Economic densityHigher economic density indicates greater economic exposure to disasters.
A5 Urbanization rateA higher urbanization rate indicates a greater concentration of buildings.
A6 Per capita GDPHigh GDP is associated with high economic risk.
A7 Road network densityRoad network density is crucial for rescue operations and affects the efficiency of rescue efforts.
A8 Natural population growth rateAs the population increases, the number of elements at risk may also increase accordingly.
B SensitivityB1 Proportion of female populationWomen are more sensitive to disasters.
B2 Population under 14 years oldChildren are more sensitive to disasters.
B3 Population over 60 years oldThe elderly are more sensitive to disasters.
B4 Proportion of the secondary and tertiary industriesThe secondary and tertiary industries provide numerous employment opportunities, enhancing economic stability.
B5 Agricultural populationAgricultural populations have a single source of income, making them more vulnerable during disasters.
B6 Population with higher education attainmentIndividuals with higher education have relatively lower disaster sensitivity.
B7 Forest cover percentageForests can effectively reduce and prevent secondary disasters triggered by earthquakes.
B8 Seismic fortification intensityHigher seismic fortification intensity indicates that buildings have a greater ability to resist earthquake damage.
C Coping capacityC1 Illiteracy rateIlliterate groups have weaker disaster risk awareness and slower information reception rates.
C2 Local fiscal revenueLocal fiscal revenue affects both coping capacity and the speed of post-disaster recovery.
C3 Per capita disposable incomeIt reflects the individual’s ability to cope with and recover from disasters.
C4 Number of health professionals per 1000 populationHealth personnel represent the disaster response capacity of the region.
C5 Number of geological disaster drill exercises in the past 5 yearsIt can enhance residents’ awareness of disaster risk and their ability to take disaster precautions.
C6 Number of mobile phone usersMobile phones can provide disaster warnings and relevant information.
C7 Number of emergency sheltersEmergency shelters can provide safe gathering places for disaster-affected areas.
C8 Number of hospital and healthcare center bedsThe greater the number of hospital beds, the stronger the rescue capacity.
C9 Number of industrial enterprises above designated sizeLarge-scale industrial enterprises can provide economic support.
C10 Elevation differenceSignificant differences in altitude can greatly impact rescue speed.
Table 3. Weights calculated using the entropy weight method.
Table 3. Weights calculated using the entropy weight method.
WeightIndicatorWeight
A Exposure0.487A1 Population density0.123
A2 Average household size0.060
A3 Fixed assets investment0.041
A4 Economic density0.085
A5 Urbanization rate0.032
A6 Per capita GDP0.043
A7 Road network density0.018
A8 Natural population growth rate0.039
B Sensitivity0.243B1 Proportion of female population0.015
B2 Population under 14 years old0.054
B3 Population over 60 years old0.092
B4 Proportion of the secondary and tertiary industries0.021
B5 Agricultural population0.081
B6 Population with higher education attainment0.012
B7 Forest cover percentage0.021
B8 Seismic fortification intensity0.016
C Coping capacity0.270C1 Illiteracy rate0.044
C2 Local fiscal revenue0.031
C3 Per Capita Disposable Income0.030
C4 Number of health professionals per 1000 population0.013
C5 Number of geological disaster drill exercises in the past 5 years0.026
C6 Number of mobile phone users0.016
C7 Number of Emergency Shelters0.014
C8 Number of hospital and healthcare center beds0.017
C9 Number of Industrial Enterprises above Designated Size0.026
C10 Elevation Difference0.029
Table 4. Indicator weights calculated using the CRITIC method.
Table 4. Indicator weights calculated using the CRITIC method.
WeightIndicatorWeight
A Exposure0.323A1 Population density0.037
A2 Average household size0.033
A3 Fixed assets investment0.043
A4 Economic density0.044
A5 Urbanization rate0.040
A6 Per capita GDP0.054
A7 Road network density0.043
A8 Natural population growth rate0.038
B Sensitivity0.300B1 Proportion of female population0.040
B2 Population under 14 years old0.032
B3 Population over 60 years old0.033
B4 Proportion of the secondary and tertiary industries0.035
B5 Agricultural population0.031
B6 Population with higher education attainment0.033
B7 Forest cover percentage0.038
B8 Seismic fortification intensity0.041
C Coping capacity0.377C1 Illiteracy rate0.036
C2 Local fiscal revenue0.043
C3 Per capita disposable income0.037
C4 Number of health professionals per 1000 population0.032
C5 Number of geological disaster drill exercises in the past 5 years0.044
C6 Number of mobile phone users0.039
C7 Number of emergency shelters0.033
C8 Number of hospital and healthcare center beds0.040
C9 Number of industrial enterprises above sesignated size0.043
C10 Elevation difference0.040
Table 5. Indicator weights determined using the entropy–CRITIC method.
Table 5. Indicator weights determined using the entropy–CRITIC method.
WeightIndicatorWeight
A Exposure0.405A1 Population density0.080
A2 Average household size0.046
A3 Fixed assets investment0.042
A4 Economic density0.065
A5 Urbanization rate0.036
A6 Per capita GDP0.048
A7 Road network density0.030
A8 Natural population growth rate0.038
B Sensitivity0.272B1 Proportion of female population0.028
B2 Population under 14 years old0.043
B3 Population over 60 years old0.063
B4 Proportion of the secondary and tertiary industries0.028
B5 Agricultural population0.056
B6 Population with higher education attainment0.023
B7 Forest cover percentage0.029
B8 Seismic fortification intensity0.029
C Coping capacity0.324C1 Illiteracy rate0.040
C2 Local fiscal revenue0.037
C3 Per capita disposable income0.033
C4 Number of health professionals per 1000 population0.023
C5 Number of geological disaster drill exercises in the past 5 years0.035
C6 Number of mobile phone users0.028
C7 Number of emergency shelters0.024
C8 Number of hospital and healthcare center beds0.029
C9 Number of industrial enterprises above designated size0.034
C10 Elevation difference0.034
Table 6. Results calculated using the improved TOPSIS method.
Table 6. Results calculated using the improved TOPSIS method.
Positive Ideal Solution D+Negative Ideal Solution DS (Social Vulnerability)Rank
Luding0.6190.5330.4627
Kangding0.6930.5110.42413
Yajiang0.640.6430.5012
Daofu0.6870.5950.4646
Jiulong0.6570.5730.4665
Danba0.6850.5240.43312
Luhuo0.7010.5910.4578
Maerkang0.6940.5490.44211
Wenchuan0.6760.4890.42014
Lixian0.6830.5670.4549
Jiuzaigou0.6840.4920.41815
Maoxian0.5980.5350.4724
Lushan0.5990.5700.4883
Baoxing0.6850.4870.41516
Shimian0.6410.5280.45110
Hanyuan0.5980.6890.5361
Table 7. SoVI calculated by municipal regions.
Table 7. SoVI calculated by municipal regions.
Average SoVIRank
Ganzi 0.465 2
Aba 0.447 3
Ya’an 0.485 1
Table 8. The results and rankings from the SoVI based on the dimensions of exposure, sensitivity, and coping capacity.
Table 8. The results and rankings from the SoVI based on the dimensions of exposure, sensitivity, and coping capacity.
ExposureSensitivityCoping CapacitySocial Vulnerability
SARankSBRankSCRankSoVIRank
Luding0.329120.422100.63670.4548
Kangding0.41660.343150.505110.42512
Yajiang0.40470.388120.77410.5202
Daofu0.280140.43840.69530.4586
Jiulong0.352100.385130.73220.4844
Danba0.244160.42580.64660.42413
Luhuo0.247150.43250.69340.44211
Maerkang0.43640.409110.484130.4459
Wenchuan0.42750.43250.399140.42014
Lixian0.322130.42670.64750.4567
Jiuzaigou0.337110.322160.60080.41815
Maoxian0.38480.49520.56390.4735
Lushan0.48130.47530.511100.4903
Baoxing0.37890.366140.502120.41516
Shimian0.54420.42580.333150.44410
Hanyuan0.54610.80610.294160.5361
Disclaimer/Publisher’s Note: The statements, opinions and data contained in all publications are solely those of the individual author(s) and contributor(s) and not of MDPI and/or the editor(s). MDPI and/or the editor(s) disclaim responsibility for any injury to people or property resulting from any ideas, methods, instructions or products referred to in the content.

Share and Cite

MDPI and ACS Style

Yin, H.; Xiang, Y.; Lei, Y.; Xu, J. Analysis of Social Vulnerability to Earthquake Disasters in Mountainous Areas: A Case Study of Sixteen Cities along the Fault Zone in Sichuan Province, China. Sustainability 2024, 16, 6479. https://doi.org/10.3390/su16156479

AMA Style

Yin H, Xiang Y, Lei Y, Xu J. Analysis of Social Vulnerability to Earthquake Disasters in Mountainous Areas: A Case Study of Sixteen Cities along the Fault Zone in Sichuan Province, China. Sustainability. 2024; 16(15):6479. https://doi.org/10.3390/su16156479

Chicago/Turabian Style

Yin, Hao, Yong Xiang, Yangjuan Lei, and Jiaojiao Xu. 2024. "Analysis of Social Vulnerability to Earthquake Disasters in Mountainous Areas: A Case Study of Sixteen Cities along the Fault Zone in Sichuan Province, China" Sustainability 16, no. 15: 6479. https://doi.org/10.3390/su16156479

APA Style

Yin, H., Xiang, Y., Lei, Y., & Xu, J. (2024). Analysis of Social Vulnerability to Earthquake Disasters in Mountainous Areas: A Case Study of Sixteen Cities along the Fault Zone in Sichuan Province, China. Sustainability, 16(15), 6479. https://doi.org/10.3390/su16156479

Note that from the first issue of 2016, this journal uses article numbers instead of page numbers. See further details here.

Article Metrics

Back to TopTop