Next Article in Journal
Executive Social Connection, Regional Digital Economy Development, and Enterprise Digital Transformation
Previous Article in Journal
Future of Undergraduate Education for Sustainable Development Goals: Impact of Perceived Flexibility and Attitudes on Self-Regulated Online Learning
Previous Article in Special Issue
Supply Chain Leadership in a Developing Economy for Sustainable Innovation and Competitiveness: The Case of Johannesburg Stock Exchange-Listed Companies
 
 
Font Type:
Arial Georgia Verdana
Font Size:
Aa Aa Aa
Line Spacing:
Column Width:
Background:
Article

Vehicle Turning Carbon Emissions and Highway Planar Alignment Design Indicators

1
School of Modern Post, Xi’an University of Posts and Telecommunications, Xi’an 710061, China
2
School of Highway, Chang’an University, Xi’an 710064, China
3
College of Business and Public Management, Wenzhou-Kean University, Wenzhou 325060, China
*
Authors to whom correspondence should be addressed.
Sustainability 2024, 16(15), 6442; https://doi.org/10.3390/su16156442
Submission received: 17 May 2024 / Revised: 11 July 2024 / Accepted: 22 July 2024 / Published: 27 July 2024
(This article belongs to the Special Issue Sustainability in Innovation and Supply Chain Development)

Abstract

The carbon emitted by vehicles traveling on curved roads is greatly affected by the alignment of the route, yet the mechanism behind this is not yet clear, leading to current horizontal alignment designs being unable to avoid this problem. To clarify the principles and indicator thresholds of low-carbon design for planar geometry, this study takes the carbon emission of traveling on curved routes as the research object, and establishes a relationship model between carbon emissions and design indicators based on the principles of vehicle dynamics and kinematics. Field tests were conducted to validate the quantitative relationship model. The model shows that both radius and superelevation are negatively correlated with carbon emissions, while the lateral force coefficient is positively correlated with carbon emissions. The contribution of radius to carbon emissions is greater than that of superelevation. This study clarifies the recommended values of low-carbon design indicators by assessing carbon emissions according to the current route design specification, outlines the principles of superelevation settings, and proposes a methodology to deal with the relationship between superelevation and the lateral friction coefficient. The research findings promote the quantification and standardization of low-carbon highway design, contributing to the early mitigation of high-carbon emissions from curved traffic during the design phase.

1. Introduction

Global warming caused by carbon emissions is a worldwide concern. Existing carbon emission reduction research mainly focuses on the assessment of carbon emissions within cities [1,2,3] and enterprises [4], as well as the exploration of efficient energy utilization technologies [5,6], while research on the low-carbon design of highways is still insufficient. It has been shown that road infrastructure largely determines traffic flow [7,8] and driving behavior [9]. Route alignment has a significant impact on driving dynamics and driving characteristics [10], causing high carbon emissions. Low-carbon design of road alignment can avoid high carbon emissions during transportation. In particular, the low-carbon design of curved road sections is urgent. Carbon emissions usually increase suddenly when vehicles are traveling in small curves [11]. It is of great practical significance to clarify the relationship between curve alignment design and carbon emissions, and to reduce the carbon emissions of traveling vehicles from the root of the design, which will have a long-term positive effect on curve traffic.
Existing studies have employed various methods to predict carbon emissions emitted from vehicles traveling at a fluctuating speed on curved roads. Ko et al. combined the MOVES model with an operating speed model to predict emissions during fluctuating-speed travel [12]. David et al. incorporated actual fluctuating-speed driving data into the VT-Micro microscopic emission model [13]. Dong et al. conducted dynamic modeling of fluctuating-speed travel and performed regression analysis on measured carbon emission data [11,14]. Bakibillah et al. developed an optimal low-carbon turning driving model by considering parameters such as vehicle dynamics, the state of the preceding vehicle, road curvature, and surface friction coefficient. The model incorporates a Model Predictive Control (MPC) algorithm to provide optimal velocity trajectories [15].
The design indicator values recommended by the current Highway Alignment Design Specification [16] are determined for road safety, construction cost, and access efficiency properties, whereas the low-carbon property of road travel has not yet been considered. Future design of new or expanded highways must consider factors such as safety, economics, cost-effectiveness, and low-carbon implications to mitigate the long-term influence of alignment planning on traffic carbon emissions. Ignoring the effects of turning movements and acceleration can lead environmentally friendly drivers to choose suboptimal routes [17]. The design of road horizontal alignment significantly influences both the average flow speed and the acceleration rate, which consequently impacts carbon emissions. David et al. observed that for a given curve length, a decrease in the radius correlates with a reduction in the average traffic speed, an increase in travel time, and a higher rate of acceleration change, which subsequently leads to an increment in the carbon emission rate [13]. Ko’s simulations have indicated that a curve radius below the design standard values leads to vehicle deceleration and acceleration, consequently resulting in increased fuel consumption and emissions [12]. The research team of Jin-Liang Xu observed that fully loaded trucks were capable of traveling at speeds of up to 100 km per hour within a radius of 500 to 550 m [11]. The truck will continue to maintain a steady speed of 100 km/h as the radius increases until it becomes a straight road [18]. James et al. measured that the horizontal curve parameters that affect the speed are radius, deflection angle, and superelevation [19]. Dong et al. modeled the lateral force coefficient as a mediating parameter to reveal the effect of different horizontal curve alignments on carbon emissions. The distribution between the superelevation and lateral force coefficient can reduce the centrifugal force, increase the speed of traffic flow, and reduce carbon emissions [14]. A reasonable distribution between the superelevation and lateral force coefficient for low-carbon driving purposes remains to be explored further.
Numerous eco-driving systems have been suggested, tailored to various road contexts. Notable examples include those that primarily target rolling terrains or hilly roads [20,21]. However, the horizontal curve represents another crucial road characteristic that profoundly influences carbon emissions [13]. Several studies have concentrated on the correlation between carbon emissions and variations in curvilinear speed [22,23]. For instance, Edrén et al. devised a torque vectoring technique to facilitate energy-efficient curve navigation [24], while Liu et al. designed an algorithm based on dynamic programming to calculate the optimal low-carbon velocity profile throughout the curve [25]. However, a clear analysis of the geometric parameters of planar curves in terms of low-carbon performance has scarcely been conducted. The impact of geometric design parameters on carbon emissions requires further elucidation. The current route design specification does not adequately address the high carbon emissions associated with curves. Specific measurement thresholds for low-carbon route indicators remain unclear [16,26], which requires explicit data references and scientific support to quantitatively inform the design of eco-friendly highways.
The current highway design specifications do not adequately consider environmental issues, which is not conducive to avoiding high emissions from curved roadway travel in the long term. Existing studies have clarified the close relationship between road curve alignment and high carbon emissions from driving through a variety of theoretical models [1,15] and measured data analyses [11,14,19], but the impact of horizontal curve geometric parameters on carbon emissions has not been sufficiently analyzed, and the recommended values for low-carbon route design indicators are not clarified. This study aims to establish a relationship model between the geometric linear indicators of the horizontal curves and carbon emissions from a theoretical perspective, to reveal the mechanism of the influence of each design indicator on carbon emissions, and to suggest values for low-carbon route indicators. Through preliminary theoretical mechanism analysis and subsequent empirical verification, the scientific validity and reliability of this research result are ensured.
This study is organized as follows: In Section 2, a relationship model between carbon emissions and design indicators is constructed, and field tests are conducted on horizontal curve sections to verify the quantitative relationship. In Section 3, based on the theoretical model and empirical results, the low-carbon route design principles are derived and the geometric indicator values in line with the low-carbon concept are proposed. Section 4 briefly summarizes the findings and their implications.

2. Methods

2.1. The Relationship Model between Vehicle CO2 and Horizontal Curve Design Indicators

2.1.1. Impact of Radius on Vehicle Carbon Emissions

Centrifugal force is generated when a vehicle is turning on a horizontal road surface, affecting the lateral stability of the vehicle traveling. In this case, the centrifugal force is also known as the lateral force, and its value can be calculated according to Equation (1) [27]. To characterize the lateral stability of different vehicles on curved roads, the lateral force coefficient is usually used to characterize the lateral force per unit load [26]. The lateral force coefficient is calculated as Equation (2).
F L = G V 2 g R
μ = V 2 g R
where FL is the lateral force (N). G is the weight of the vehicle (N). V represents the relative motion speed between vehicle and air considering the angle between wind direction and driving direction; m/s. g is the acceleration of gravity (m/s2). R indicates the vehicle turning radius (m). μ is the lateral force coefficient.
The centrifugal force in the circular curve section is balanced by the side bias force acting on the tire. The lateral force is equivalent to the total side bias force acting on the tire, whereby the side bias force is as shown in Equation (3).
F L = mg μ = m V 2 R
The classical monorail model for a vehicle traversing a circular curve section is delineated in Equation (4) [27]. The equations of motion encompass the vehicle’s dynamics in the longitudinal, transverse, and transverse swing directions.
m V β ˙ + φ ˙ sin β m V ˙ cos β + F x r + F x f cos δ F y f sin δ F r F a = 0 m V β ˙ + φ ˙ cos β + m V ˙ sin β F y r F x f sin δ F y f cos δ = 0 I Z φ ¨ F x f sin δ F y f cos δ L f + F yr L r = 0
where Fii (ii = xf, yf) refers to the front wheel driving force component in the X- and Y-axis directions (N). Fjj (jj = xr, yr) refers to the rear wheel driving force component in the X- and Y-axis directions (N). δ denotes the front wheel steering angle (°), which reflects the angle between the forward direction of the vehicle and the plane of the front wheels. This parameter captures the steering input necessary to negotiate the circular curve. β represents the sideslip angle at the centroid of the vehicle (°). It measures the deviation of the vehicle’s longitudinal axis from its intended path of travel, indicating how much the vehicle is sliding sideways relative to its forward motion. φ represents the yaw angle of the vehicle (°), also known as the heading angle. It represents the orientation of the vehicle’s longitudinal axis concerning a reference direction. In the context of the circular curve, it signifies the vehicle’s rotation about its vertical axis as it traverses the curve. Fr is the rolling resistance (N). Fa is the air resistance (N). Lf is the front wheelbase (m). Lr is the rear wheelbase (m). Iz denotes the moment of inertia of the vehicle around the Z-axis (N·m). m is the vehicle mass (kg).
The first derivative of δ represents the rate of change in the steering angle, indicating how quickly the driver adjusts the steering wheel. Similarly, the first derivative of β captures the rate of change in the sideslip angle, revealing the instantaneous speed of the vehicle’s sideways slippage. As for φ, the first derivative of this yaw angle measures the rate of change in the yaw angle, representing the vehicle’s rotational acceleration or deceleration. This derivative captures the rotational dynamics, and indicates how smoothly or abruptly the vehicle is negotiating the curve. The first-order derivative of φ highlights the rotational acceleration of the vehicle, while the second-order derivative of φ reveals the smoothness of that acceleration, thus indicating the smoothness or jerkiness of the rotational dynamics.
The sideslip angle (β) and yaw angle (φ), as well as their derivatives, can reflect the dynamic response of a vehicle during turning [28].
When the vehicle travels normally and steers accurately, the turning stiffness conforms to the linear characteristic. By deriving Equation (4), the curve driving resistance is obtained as shown in Equation (5). The equation shows that the curve driving resistance is inversely proportional to the square of the curve radius. The number 4 in the equation represents the number of tires on the typical passenger car, which is four.
F k = F L α = m V 2 α R = m 2 V 4 4 C a R 2
where Fk represents the curve driving resistance (N). α refers to the tire slip angle (rad). Ca is the tire cornering stiffness (kN/rad).
For passenger cars, the work carried out by the curve driving resistance is shown in Equation (6).
W k - Circular = m 2 V 4 4 C a R 2 S k
where Wk-Circular is the work carried out by the curve driving resistance (N·m). Sk denotes the distance traveled by a vehicle on a curved path under the influence of the curve driving resistance (m).
The total vehicle cornering stiffness of a lorry is shared by all number of tires [26]. Trucks are usually equipped with non-independent suspension systems, resulting in the left and right sides of the vehicle pulling on each other [29]. The suspension drag loses the corresponding mechanical energy [27]. The energy consumption induced by the turning of a lorry also needs to take into account the mechanical energy lost by adding the suspension resistance. The calculation of suspension resistance is shown in Equation (7).
F k = m 2 V 4 n C a R 2 + F tc
where Ftc represents the suspension resistance of the truck during turning (N). n represents the number of tires.
Considering that when a vehicle is traveling on a circular curve section with a small radius, there is usually a pattern of the lowest speed being at the midpoint of the curve and for higher speeds at the ends of the curve [14]. Total carbon emissions should include the carbon emission changes caused by speed fluctuations. The carbon emission model of a vehicle traveling on the circular curve section can be obtained as shown in Equation (8).
C O 2 = L 1 F r S r + F a S a + F v S v + F k S k n C O 2 + C 0 + C T
where Fi stands for various driving resistances (N). Subscripts r, a, v, and k represent rolling resistance, air resistance, inertia resistance, suspension resistance, and curve traveling resistance, respectively. Correspondingly, Si represents the mileage over which different traveling resistances work (m). n C O 2 represents the energy-to-carbon conversion factor. C0 is the idling carbon emission rate. CT is the carbon emission rate produced by the diesel exhaust cleaner equipment fitted. The calculation of these parameters is detailed in the previous research of the authors in [30,31]. To facilitate the comparison of carbon emissions for different route lengths, the carbon emissions of vehicles traveling 100 km were used as a metric for the carbon emission rate (CO2, kg/100 km). Such a calibration of carbon emission units is particularly applicable to the comparison of carbon emissions under differences in route geometries [15,32]. The carbon emission rate enables the comparability of carbon emission variances at different radii and excludes curve length from interfering with carbon emission data. L represents the mileage of a vehicle that drives for one hundred kilometers, that is, 100 km. CO2 indicates the carbon emissions per unit distance traveled by the vehicle (kg/100 km).
The model describes the relationship between carbon emissions, curve radius, and velocity. Carbon emissions caused by vehicle turns are inversely proportional to the square of the curve radius. Under constant travel speed, an increase in the radius of a curve leads to a decrease in the curve driving resistance, which reduces the vehicle turning carbon emissions. Moreover, as the radius becomes sufficiently large, the carbon emissions produced during turning approach zero, and the total carbon emissions of the vehicle tend to be the same as on a straight road.
In circular curves, the carbon emission caused by the curve driving resistance can be calculated by Equation (9). In the following, this part of vehicle carbon emissions is referred to as vehicle turning carbon emissions. The difference between the carbon emissions of vehicles on circular curves and straight road sections is the vehicle turning carbon emissions. Vehicle turning carbon emissions are closely related to the radius and velocity, as calculated in Equation (9).
C O 2 - C u r v e = L 1 n C O 2 F k S k
where CO2-Curve represents the vehicle turning carbon emissions (kg/100 km).

2.1.2. Impact of Superelevation on Vehicle Carbon Emissions

The cross-section of the actual roadway is provided with a superelevation to counteract all or part of the centrifugal force generated by the vehicle turning. Superelevation refers to a design choice whereby the outer edge is raised above the inner edge by adjusting the lateral slope of the outer edge of the curve. The superelevation can be calculated according to Equation (10) [26].
i h = V 2 g R μ
where ih represents the superelevation (%).
Based on the dynamic characteristics in the transverse direction of Equation (4), the monorail model of a vehicle on a circular curve segment with elevation can be obtained by taking into account the superelevation setting of the actual road cross-section, as detailed in Equation (11).
m V β ˙ + φ ˙ sin β m V ˙ cos β + F x r + F x f cos δ F y f sin δ F r F a = 0 m V β ˙ + φ ˙ cos β + m V ˙ sin β F y r F x f sin δ F y f cos δ m g i h = 0 I Z φ ¨ F x f sin δ F y f cos δ L f + F yr L r = 0
By integrating Equations (10) and (11), Equation (12) can be obtained for the curve driving resistance.
F k = m V 2 / R m g i h 2 n C a + F tc = m 2 μ 4 n C a + F tc
Equation (12) shows that the resistance to traveling in curves is affected by the combined effect of operating speed, curve radius, and superelevation. This is consistent with the results of simulation data analysis by the scholars Wu et al. [33]. In the circular curve section with superelevation, the plane geometry indicators that influence vehicle carbon emissions are curve radius and superelevation. In addition, the setting of superelevation is conducive to the reduction in carbon emissions. Specifically, the setting of superelevation reduces the lateral force coefficient, cancels part of the centrifugal force, reduces the curve driving resistance, and thus reduces carbon emissions.

2.1.3. Effect of Transition Curve Parameters on Vehicle Carbon Emissions

In the Highway Alignment Design Specification [16] currently implemented, the gyratory curve is recommended as a transition curve. The prime benefits of employing transition curves lie in their ability to gradually escalate centrifugal force, thereby creating an optimal space for introducing superelevation and ensuring a precise perception of the curve for the driver [34]. The basic equation for the gyratory line is shown in Equation (13).
r L H = A 2
where r represents the curvature radius of a point on the gyratory line (m). LH refers to the length of the curve from a point on the gyratory line to the origin (m). A represents the gyratory line parameter, which characterizes the degree of change in the gyratory line.
A transition curve section can be regarded as a circular curve with continuously changing curvature. When the vehicle is traveling on the transitional curve section, the work carried out by the curve driving resistance can be obtained by integrating the curvature at each point of the circular curve. W k - Transition represents the work carried out by the curve driving resistance of the vehicle on the transition curve section (N m), which can be calculated using Equation (14).
W k - Transition = 0 t m V   2 / r ( t ) m g i h ( t ) 2 n C a + F t c ( t ) d S k ( t ) = 0 t m 2 μ ( t ) 2 n C a + F t c ( t ) d S k ( t )
The modeling results indicate that, on transitional curve sections, the geometric alignment characteristics closely associated with vehicle carbon emissions are the radius of the preceding and succeeding circular curves, as well as the front and rear superelevation.

2.2. Empirical Verification

In the carbon emission theory model, the geometric parameters of the horizontal curve that affect the carbon emissions are curve radius and superelevation. To quantify the influence of the horizontal curve alignment on vehicle carbon emissions, the vehicle turning carbon emission rate was used as a dependent variable, and geometric indicators were used as independent variables.

2.2.1. Validating Radius’s Impact on Vehicle Carbon Emissions

The radius value of the actual curved roadway adheres to the design indicator thresholds specified in the Highway Alignment Design Specification [16]. The specification stipulates the lower limit value for the limiting radius and the general minimum radius, as shown in Figure 1. Among them, the ultimate minimum radius is the lower limit value that can guarantee the safe traveling of vehicles. The general minimum radius is the lower limit value that can simultaneously ensure safe and comfortable driving.
The test section was obtained by using a total station instrument in the automotive testing ground of Chang’an University. The flatness of the automotive test track is conducive to the direct testing of carbon emissions from traveling along a differently curved radius. The carbon emissions measured by the vehicle traveling at a constant speed on the flat and straight roadway are used as the baseline carbon emissions. The circular test sections and the straight test section are designed and laid out in the same test site area. In this case, the pavement type and road surface condition remain unchanged, and the test curve section is preceded and followed by straight sections. From this, interference of pavement type, road surface condition, and linearity before and after the test section [35] on the carbon emission measurement data can be excluded.
The test vehicles were selected based on typical models from the previous literature [31], which takes into account the current Chinese car market and the actual proportion of motorway traffic. The test vehicles were divided into two categories: passenger cars and trucks. The vehicle models are specified as Chevrolet McLaren, Chevrolet Copacetic, the Dongfeng medium truck, Jiefang heavy-duty truck, and Jiefang tractor. For simplicity of characterization, Truck I, Car II, Truck I, Truck II, and Truck III are used below, respectively. The specifications of the vehicles are shown in Table 1.
Vehicles are assumed to travel at a constant speed to exclude the effect of velocity fluctuations on vehicle carbon emissions. The quantitative effect of radius on vehicle carbon emissions can be assessed using measured data. The turning carbon emissions of the test vehicles traveling at constant speed on the extreme and general minimum radius curved roads are shown in Figure 2 and Figure 3, respectively. Figure 2 and Figure 3 are error band diagrams that visualize the extent of the discrepancy between predicted and measured values. The solid line positioned centrally within the error bands represents the predicted values, while the bands themselves delineate the actual range of errors encountered between the predicted and measured values.
In Figure 2 and Figure 3, the maximum error value between the predicted and measured carbon emissions is 8.42%, indicating that the model has high accuracy in quantitatively predicting the correlation between radius and carbon emissions.
Compared with the carbon emissions of vehicles traveling on a straight section, the maximum increase in carbon emissions is 15.05% and 2.42% for traveling on extreme radius and normal minimum radius sections, respectively. The larger the radius is, the smaller the curve driving resistance is, and the closer the vehicle carbon emission rate is to that of a straight section. Under the condition of a road with a general minimum radius, the carbon emission profile is smoother, with little fluctuation and obvious inflection points. It can be concluded that, under the condition of a road radius larger than the general minimum radius, the increment in vehicle turning carbon emissions is negligible.
The operating speed is dynamically changed by the driving environment, which is different from a constant design speed [36]. When navigating horizontal curves, the curve’s geometry influences the driver’s speed selection [37], with the radius of the curve exerting the most significant impact on operating speed [38]. Furthermore, speed fluctuations affect the curve driving resistance [39], which in turn leads to changes in carbon emissions [40,41]. Vehicle operating speed variations on curved roads depend largely on driving safety [42]. There are speed fluctuations in actual curve traveling, and the test vehicles were asked to travel normally to reflect the actual running speeds on curves of a different radius. By substituting the measured running speed into the proposed model, the carbon emissions can be predicted.
Vehicle turning carbon emissions refers to the incremental carbon emissions caused by vehicle turning, which can be obtained by calculating the difference between the carbon emissions of a vehicle on the circular curved segment and the straight segment. Under normal driving conditions, the increment in carbon emissions caused by vehicles traveling at fluctuating speeds is illustrated in Figure 4. The increase in carbon emissions is attributed to the curve driving resistance and inertia resistance during fluctuating-speed driving.
In Figure 4, the maximum error between the predicted and measured carbon emission data is 8.92%, which indicates that the proposed model achieves a high prediction accuracy, and can be used to predict the carbon emission of vehicles traveling at fluctuating speeds on different radius routes.

2.2.2. Verifying Superelevation’s Impact on Vehicle Carbon Emissions

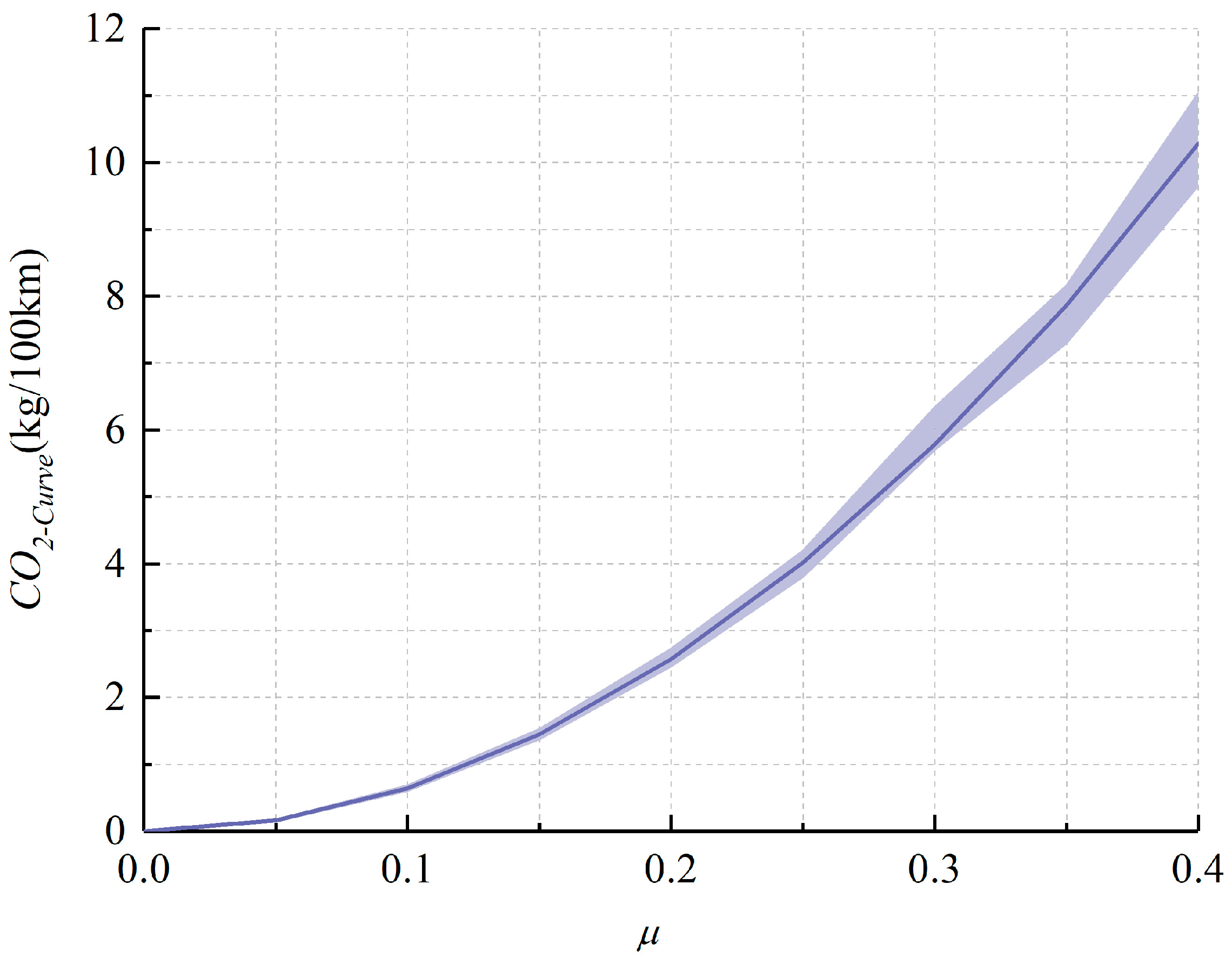
In Equation (12), the lateral force coefficient is positively correlated with vehicle turning carbon emissions. In the field test, the value of the lateral force coefficient was controlled by giving the constant driving speed value. The error bands of the measured and predicted data are shown in Figure 5.
In Figure 5, the maximum error of the carbon emission prediction result is 8.93%. This indicates that the lateral force coefficient can be utilized for vehicle turning carbon emission prediction. The turning carbon emissions of vehicles on the transition curve sections can also be predicted based on this method. Based on this, the field test avoids redundant measurements and repetitive verification, which greatly saves the economic cost and time cost of the test.

3. Results

3.1. Sensitivity Analysis of Road Curve Indicators on Vehicle Carbon Emissions

The geometric linear characteristic parameters of the horizontal curves affect the carbon emissions of vehicles. Based on clarifying the degree of influence of the radius of circular curves and superelevation on carbon emissions, respectively, the targeted control of planar geometry indicators is conducive to the realization of the low-carbon design of the horizontal-curve road sections. The model has revealed that the radius has an impact on carbon emissions through the motion characteristics and dynamics of the curve traveling. The quantitative impact of the superelevation setting on carbon emissions under actual road conditions can be calculated by the constructed model.
The Chinese Highway Alignment Design Specification [16] specifies the maximum superelevation value. Specifically, 8% is usually used for freeways and primary roads in general areas; 10% can be used when the proportion of passenger cars in the traffic composition is high; 8% is used for the maximum superelevation of secondary, tertiary, and quaternary roads; and 6% is used for the maximum superelevation value in snowy and frozen areas. The superelevation limits vary for different classes of roads, ranging from a minimum of 6% to a maximum of 10%. To reflect changes in carbon emissions over the range of all superelevation variations, the maximum superelevation value of 10% was used for the analysis. The changes in vehicle turning carbon emissions caused by setting a 10% superelevation for different lateral force coefficients are shown in Table 2. The variation in carbon emissions with the change in superelevation value is shown in Figure 6.
Figure 6 shows that superelevation contributes to the reduction in vehicle carbon emissions. The reduction in vehicle carbon emissions is more significant when the superelevation is set at a higher lateral force coefficient.
The results of the sensitivity analysis can visualize the extent to which a change in the curve design indicators affects carbon emissions. The sensitivity coefficient indicator is used to measure the degree of influence of the radius and the superelevation on carbon emissions.
τ = C r C O 2 C r x
C r C O 2 = Δ C O 2 C O 2
C r x = Δ x x
where τ represents the sensitivity coefficient; C r C O 2 refers to the rate of change of carbon emissions (%). C r x represents the rate of change in the evaluation indicator (%); x includes the radius of the circle curve R and the superelevation i h .
To ensure that the circular curve sections selected for the sensitivity analysis are representative, the limiting and general minimum radius at different speeds specified in the Highway Alignment Design Specification [16] were used to explore the extent to which the curve design indicators (radius and superelevation) affect carbon emissions. In accordance with the recommended values of the general radius and the ultimate minimum curve radius of circular curves in the specification, 10 circular curve segments (I~X) were divided for sensitivity analysis, as shown in Table 3. Among them, the indicator values of circular curves I~V and VI~X correspond to the recommended values of horizontal curve indicators under the conditions of the limit radius and general radius, respectively.
For the circular curve road sections I~X, the results of the sensitivity analyses of the curve radius and the superelevation on vehicle carbon emissions are shown in Table 4.
In Table 4, the sensitivity coefficients are all less than zero, indicating that radius and superelevation are inversely related to vehicle carbon emissions. That is, an increase in the radius or the superelevation will reduce the carbon emission, and a decrease in the radius or the superelevation will cause a rise in the carbon emission. The sensitivity analysis is shown in Figure 7, taking the circular curve sections I and X as an example. The results of the sensitivity analysis show that, compared with the reduction in the superelevation, adopting a smaller curve radius contributes more to carbon emissions.

3.2. Distribution of Superelevation and Lateral Force Coefficient along Curves

Ensuring a balanced distribution between the lateral force coefficient and superelevation allows the vehicle to turn stably and balance centrifugal forces. From the perspective of low-carbon design, how much weight should be shared between the superelevation and lateral force coefficient? In other words, how can the relative centrifugal force acceleration be reasonably distributed between the superelevation and lateral force coefficient?
Five distribution strategies are proposed in the US highway design standards [26], and the relationship between the fitted lateral force coefficient, radius, and speed is calculated using each strategy, as shown in Figure 8.
In method 1, there is a linear positive correlation between the lateral force coefficient, the superelevation, and the curvature of the circular curve. The value of superelevation increases linearly with increasing curvature. The superelevation reaches its maximum value at the maximum curvature. The vehicle is at an idealized uniform speed, which corresponds to the driver’s perception of lateral forces on a curved road. When the radius is small, the centrifugal force is higher, requiring a larger superelevation. However, the actual travel speed varies with curvature. When a vehicle turns at a slower speed with a smaller radius, the centrifugal force is less and a smaller superelevation is required. It can be seen that the method does not match the actual speed.
In method 2, the vehicle is asked to travel at the design speed, with all centrifugal forces first being offset by lateral frictional forces and the remainder being taken up by the superelevation. Such a treatment would result in a large radius curve with no superelevation. However, the presence of lateral forces is undoubtedly detrimental to driving safety.
In the third method, the entire centrifugal force is borne by the superelevation when the vehicle is traveling at the design speed. After the superelevation reaches its maximum value as the curvature of the curve changes, the transverse friction force takes up the remaining centrifugal force. This method overcomes the shortcomings of method 1. When the superelevation reaches the maximum value, the vehicle traveling at the design speed will not be subjected to lateral force, and the driving is smooth. This distribution method may set superelevation in large radius road sections, and the phenomenon of “over-superelevation” will exist. The actual running speed varies with road conditions, and there will be inconsistencies between the running speed and the design speed. When the vehicle is traveling on a small radius curve section, the running speed is lower than the design speed, the centrifugal force decreases, and the “over-superelevation” will generate negative friction. Superelevation and speed are not compatible with each other, and the vehicle has to be driven in this case. If the radius is small, the value of the lateral force coefficient will increase dramatically for a fixed value of maximum superelevation. The lateral force coefficient will appear at two extremes as the radius of curvature varies.
Method 4 compensates for the shortcomings of method 3. Running speed is adopted to characterize the actual driving state, and taking the same distribution steps for the superelevation design, the method can satisfy most of the vehicle driving. If the radius is small, the lateral force sharply increases, and the second defect of method 3 will inevitably occur.
In method 5, both superelevation and lateral friction resistance are curvilinearly related to the inverse of the curve radius, with values between methods 1 and 3. In the transition section from a straight line to a round curve, the superelevation and lateral force coefficient gradually increase. If the radius of the round curve is small, the vehicle balance is mainly ensured by the common effect of superelevation and supplemented by the lateral force coefficient. If the radius is large, the running speed will be greater than the average speed. The centrifugal force is counteracted by using the lateral force coefficient as the main factor and the superelevation as the secondary factor. This method can stabilize the superelevation value at a suitable interval.
Figure 8a compares the relationship between superelevation and inverse curve radius for the five methods. Figure 8b,c show the values of lateral force coefficients for vehicles traveling at design speed, and average speed, respectively.
Taking the design speed of 120 km/h as an example, the relationship between the lateral force coefficient and the radius under the above different superelevation distribution methods is shown in Figure 9. The methods ①~⑤ correspond to the five allocation strategies proposed in the US highway design standards [26].
In the Chinese Highway Alignment Design Specification [16], the distribution between the curve radius and the superelevation is stipulated based on the linkage between speed, radius, superelevation, and lateral force coefficient. The horizontal alignment design of a roadway usually does not require the calculation of superelevation values for a given radius of a circular curve, and the superelevation values specified in the specification are used directly. Taking the design speed of 120 km/h as an example, the specific distribution between curve radius and superelevation in the specification is shown in Table 5. The allocation method in the specification is to balance a portion of the centrifugal force with a larger superelevation at a given curve radius. The aim is to keep the lateral force coefficient within reasonable limits.
From the perspective of low-carbon design, is it reasonable to adopt a larger superelevation value to control the lateral force coefficient in current design work? How can superelevation and lateral force coefficient rationally allocate relative centrifugal acceleration? In turn, how is one to rationally allocate vehicle turning carbon emissions when designing roadway alignment? It is necessary to explore the degree to which the superelevation and lateral force coefficient, respectively, affect vehicle turning carbon emissions, which is analyzed with vehicle turning carbon emissions as the dependent variable. The theoretical model of carbon emission shows that the intermediate parameter affecting carbon emission is the lateral force coefficient, and the problem can be simplified by solving Equations (18) and (19). Equation (19) shows the range of values for the lateral force coefficient and the superelevation. The range of indicator values takes into account the current provisions of the safety of highway planar design, the minimum value of the lateral force coefficient of the horizontal curve is 0.17, and the superelevation is not greater than 10%.
Δ Y C O 2 = μ + μ   k μ + i h k
S t . μ 0.17 ,   i h < 10 %
where k refers to the rate of change of μ or i h , %;   Δ Y C O 2 refers to the difference in carbon emissions at a rate of change of k kg/100 km.
According to Equation (18), when μ > i h , and Δ Y C O 2 > 0 , the change in the lateral force coefficient affects the existence of carbon emissions to a greater extent; when μ < i h , and Δ Y C O 2 < 0 , the change in superelevation affects the carbon emissions to a greater extent; when μ = i h ,   a n d   Δ Y C O 2 = 0 , the change in the each affects the carbon emissions to the same extent.
The derivation of Equations (18) and (19) shows that when 0.1 < μ 0.17 , or μ 0.1 and μ > i h , the change in lateral force has a higher degree of influence on carbon emissions; when μ 0.1 and   i h > μ , the change in superelevation has a higher degree of influence on carbon emissions; when μ 0.1 and μ = i h , the changes in both have similar influences on carbon emissions.
We take the benchmark circular curve road sections I to X in Table 6 as an example, expand the sensitivity analysis empirically, and quantify the degree of influence of the superelevation and lateral force coefficient on vehicle turning carbon emissions, respectively.
For circular curve sections I to X, the results of the sensitivity analysis of superelevation and lateral force coefficient on the vehicle turning carbon emissions are shown in Table 7.
In Table 7, the sensitivity coefficient of the lateral force coefficient is greater than zero, indicating that the lateral force coefficient is positively correlated with vehicle carbon emissions. When the lateral force coefficient increases by 10%, the vehicle turning carbon emission increases by 2.1 times. When the lateral force coefficient decreases by 10%, the vehicle turning carbon emissions decrease by 1.9 times. The sensitivity coefficient for superelevation is less than zero, indicating that vehicle turning carbon emissions are inversely related to superelevation.
The results of the influence of the lateral force coefficient and superelevation on vehicle turning carbon emissions indicate that, at the extreme minimum radius of circular curves (sections I~V), the sensitivity of the effect of the lateral force coefficient is the highest, followed by that of the superelevation. When the curve radius is at the general minimum radius condition (corresponding to circular curve sections VI~X), superelevation is highly sensitive to vehicle turning carbon emissions, followed by lateral force coefficient. The sensitivity analysis results, taking circular curve sections I and VI as examples, are illustrated in Figure 10.
The slope angles of the lines in Figure 10 illustrate the correlation between design indicators and carbon emissions. As superelevation increases, carbon emissions decrease. Conversely, when the lateral force coefficient increases, carbon emissions increase. This aligns with the theoretical model.
By comparing the difference in the tilt angles of the lines in Figure 10a,b, it is apparent that under the condition of the limiting minimum radius, the lateral force coefficient exhibits a high sensitivity to the carbon emissions from vehicles traveling on curves, while the superelevation is of secondary importance. However, under the condition of the general minimum radius, superelevation demonstrates a high sensitivity to the level of carbon emissions from vehicles traveling on curves, and the lateral force coefficient takes a less significant role.
The results show that adopting a lower lateral force coefficient directly when the curve radius is at the extreme minimum condition can effectively reduce the vehicle turning carbon emissions. When the curve radius is at the general minimum condition, adopting a larger superelevation is more conducive to reducing vehicle turning carbon emissions.
Based on the safety and low-carbon properties of the planar alignment design, carbon emissions can be effectively reduced by adopting a smaller lateral force coefficient when the lateral force coefficient and superelevation meet the conditions of 0.1 < μ 0.17 , or μ 0.1 and μ > i h . When μ 0.1 and i h > μ , carbon emissions can be reduced to a greater extent by adopting a larger superelevation. When μ 0.1 and μ = i h , there is no difference in carbon emissions caused by the change in the two. For the planar alignment conditions, judgment needs to be made to achieve a reasonable distribution between the lateral force coefficient and the superelevation, in terms of ensuring planar safety and a low-carbon design.

3.3. The Rules of Speed Change on Vehicle Carbon Emissions

Horizontal curved road sections were designed and sampled at the automobile test site, and the test drivers were asked to drive vehicles in two driving modes, uniform speed and normal driving, and carbon emission data were measured. Figure 11 was plotted to represent the experimental data, which can visualize the effect of speed changes on carbon emissions. The vehicle turning carbon emissions represent the effect of planar alignment on carbon emissions. Its value is equal to the carbon emission caused by the work carried out by the curve driving resistance. The position of the midpoint of the circular curve is indicated by the symbol “▲”.
In Figure 11, the effect of speed changes on vehicle carbon emissions is shown as follows:
(1)
Before the midpoint of a horizontal curve, the vehicle slows down and the carbon emissions are at an idle carbon emission rate.
(2)
After the vehicle passes the midpoint of the curve and accelerates, the greater the acceleration, the higher the carbon emission. Under this driving condition, the carbon emission of the vehicle is consistent with the acceleration trend. The carbon emission caused by the work carried out by the curve driving resistance is small and does not affect the overall carbon emission of the vehicle.
(3)
The trends in vehicle turning carbon emissions and lateral force coefficient are consistent under both driving conditions. When the vehicle is traveling at a constant speed, the lateral force coefficient changes with curvature, and the lateral force coefficient is a constant value in the circular curve section. When the vehicle travels at fluctuating speed, the lateral force coefficient and the vehicle turning carbon emissions are also changed.

3.4. Low-Carbon Highway Planar Alignment Design

The theory of highway planar alignment design indicates that the design of highway horizontal curves is based on the corresponding relationship between speed and curvature, and the connection with superelevation and lateral forces. The lateral force coefficient reflects the lateral frictional resistance required by the vehicle. The limiting value of the lateral force coefficient corresponds to the value corresponding to the limiting state at which the tire will slide. The lateral force coefficient used for planar design is determined with comfort and safety in mind. The current Highway Alignment Design Specification [16] is mainly based on safety considerations; the recommended values for the radius of a horizontal curve are determined without taking into account the need for low-carbon traveling [26]. Based on the low-carbon concept, the rationality of highway planar design can be reassessed and the relevant indicator values can be revised.

3.4.1. The Impact of Radius on Vehicle Carbon Emissions

Theoretical modeling suggests that road planar alignment design indicators affect carbon emissions mainly through radius and superelevation. Other planar linear elements (e.g., transition curves, straight lines) have little effect on carbon emissions.
For horizontal curved road sections designed according to the Chinese Highway Alignment Design Specification [16], the lateral force coefficient is controlled at 0.15 and below, and the overall carbon emission of uniform speed traveling is at a low level. With an increase in the radius, the carbon emission of the vehicle gradually converges with the carbon emission of the flat road section. This indicates that the carbon emission caused by the curve driving resistance is very small in this case.
Compared with the flat and straight road sections, the maximum values of the carbon emission growth rate of uniform speed driving are 15.69% and 2.33% under the extreme minimum radius and general minimum radius, respectively. This shows that the carbon emission caused by curve traveling resistance is larger under the extreme minimum radius, which should not be neglected. For small radius horizontal curves, radius values larger than the ultimate minimum radius value should be used as much as possible in the design, to avoid the phenomenon of a sudden increase in carbon emission in the road section. Under the condition of a road with a radius greater than the general minimum radius, the carbon emission of uniform speed traveling shows a relatively flat trend, without obvious inflection points and large fluctuation. In this planar alignment condition, the carbon emission of constant speed traveling is the same as that of the flat road section, and the carbon emission caused by the curve driving resistance can be ignored.
The elevated carbon emissions observed during curved road travel, in comparison to the baseline emissions from uniform-speed driving on straight road sections, are attributed to the increased driving resistance on curves and the accompanying acceleration/deceleration behaviors. By comparing the curved roadway’s carbon emissions against the baseline emissions at varying radii, the rate of increase in curved roadway emissions relative to the baseline can be derived, thus reflecting the trend in incremental increases in carbon emissions as the radius increases. The quantitative discrepancy between the curved roadway and baseline emissions is depicted in Figure 12.
In Figure 12, the disparity in carbon emissions between curved roadway travel and the baseline diminishes as the radius of the curve increases. The curve radius has a greater impact on the carbon emissions of passenger cars, and the impact on the carbon emissions of trucks is the second largest. The inflection points for changes in carbon emissions occur at a 150 m and 400 m radius for passenger cars and a 200 m and 550 m radius for trucks. The 400 m limit for the stable turning of passenger cars is consistent with the actual measurement results of the research of Sil et al. [43].
Based on the recommended values of the curves at different design speeds in the Highway Alignment Design Standard [16], the following section will further consider the impact of the radius on low carbon and traffic safety comprehensively, and propose the minimum radius of horizontal curves that satisfies both the safety and low carbon concepts.
Driving safety on curved road sections is crucial and plays an important decisive role in the design of road planar alignment. The recommended value of the minimum radius of a circular curve needs to take into account the safety and low-carbon properties of the horizontal curve design.
(1)
Scholars such as Krebs and Kloeckner [44] in Germany and Choueiri and Lamn [45] in the United States have found that the accident rate on a horizontal curve with a radius of less than 200 m is as much as twice the accident rate when the radius is greater than 400 m.
(2)
The authors’ preliminary field measurements show that when the radius is greater than a certain value, the speed and carbon emissions level off as the radius increases, and the carbon emissions converge to the carbon emissions of traveling on a flat roadway. Specifically, when the curve radius is greater than 400 m, the acceleration and deceleration behavior of passenger cars is not obvious, and the carbon emissions are close to those of a flat road. The minimum curve radius that does not effect sudden change in the carbon emissions of trucks is 550 m. It can be suggested that the smallest radius of a highway that does not affect the vehicle’s turning carbon emissions should be adopted as the low-carbon critical radius. When passenger cars account for a large proportion of the traffic composition, a minimum radius of 400 m is recommended for circular curves. When the traffic composition of trucks accounted for a large proportion, the recommended minimum radius value of the circular curve is 550 m. In this way, passenger cars and trucks can maintain a stable speed through the horizontal curved road sections, maximizing the effectiveness of the low-carbon design.
(3)
In Figure 12, the growth rate of carbon emissions after 200 m is relatively small for passenger cars and trucks. This implies that a low carbon recommendation value of 200 m can be taken for the minimum radius value under low-speed driving conditions. The curve of the carbon emission growth rate caused by the acceleration and deceleration behavior of passenger cars has an inflection point at a radius of 150 m. For low-speed highways where passenger cars account for a large proportion of the traffic composition, the radius should not be less than 150 m.
For highway projects in general areas of China, the recommended minimum radius of circular curves is shown in Table 8, considering the safety and low-carbon properties of horizontal curve sections.
As depicted in Figure 12, the low-carbon radius value for a design speed of 80 km/h is 400 m, exceeding the minimum radius limit of 250 m specified in the route specification by 150 m. This results in a 55.65% reduction in the truck carbon emission rate and a 24.04% reduction for passenger cars.
Similarly, for a design speed of 60 km/h, the low-carbon radius value of 200 m exceeds the ultimate minimum radius of 125 m specified in the route specification by 75 m. This will lead to significant reductions in carbon emission rates, with a 118.28% decrease for trucks and 41.56% for passenger cars.
The proposed low-carbon radius values for design speeds of 120 km/h and 100 km/h effectively ensure that the carbon emissions from curved road travel remain largely comparable to the baseline carbon emission rate. As a result, the recommended low-carbon radius values outlined in Table 8 can result in high carbon reduction benefits for curved traffic.
The recommended minimum radius values listed in Table 8 are specifically proposed for highway projects in general regions of China. However, for other countries or regions with special geographical and environmental conditions, these values may not be directly applicable. A reference methodology is provided that can be used to guide the necessary adjustments to the low-carbon geometric design.
The distribution of the recommended minimum radius, general minimum radius, and ultimate minimum radius values for circular curves for low-carbon roads at different design speeds are shown in Figure 13. The minimum radius value expressed in “▲” applies to traffic compositions with a large proportion of both passenger cars and heavy vehicles.

3.4.2. Suggestions for Low-Carbon Superelevation Settings

Theoretical modeling shows a positive correlation between the lateral force coefficient and vehicle turning carbon emissions. The same lateral force coefficient results in equal additional curve resistance, resulting in equal vehicle turning carbon emissions. The essence of the effect of superelevation on carbon emissions is the reduction in the lateral force coefficient caused by the superelevation setting.
Setting the superelevation at a lateral force coefficient greater than 0.2 will greatly reduce the vehicle’s carbon emissions. Curve radius and superelevation are both negatively correlated with vehicle carbon emissions. That is, an increase in curve radius or superelevation decreases the carbon emission of vehicles. And vice versa. In the horizontal curve section, the sensitivity of the radius to vehicle carbon emissions is higher, followed by superelevation.

3.4.3. Managing Superelevation and Lateral Force Coefficient

The lateral force coefficient is positively correlated with vehicle carbon emissions. Under the extreme minimum radius, a 10% increase in the lateral force coefficient increases the vehicle turning carbon emissions by a factor of 2.1. A 10% decrease in the lateral force coefficient decreases the vehicle turning carbon emission by 1.9 times.
Regarding the reasonable allocation of the lateral force coefficient to the superelevation, under the extreme minimum radius, directly adopting a lower value of the lateral force coefficient can effectively reduce the vehicle turning carbon emission. Under the general minimum radius, adopting a larger superelevation is more conducive to reducing vehicle turning carbon emissions.
A reasonable distribution of the lateral force coefficient and superelevation is related to the safety and low-carbon properties of road traveling, which must be judged according to the specific horizontal curve road conditions. On the premise that the lateral force meets driving safety, the specific adjustment method is as follows: When the lateral force coefficient and superelevation meet the conditions of 0.1 < μ < 0.17, or μ ≤ 0.1 and μ > i h , carbon emissions can be effectively reduced by adopting a smaller lateral force coefficient. When μ   ≤ 0.1 and i h > μ , carbon emissions can be reduced to a greater extent by adopting a larger superelevation. When μ ≤ 0.1 and μ = i h , the difference in carbon emissions due to variations between the superelevation and lateral force coefficient is very small.

4. Discussion

In this study, the relationship between planar geometry indicators and vehicle carbon emissions was modeled, in which different geometry parameters of the horizontal curve were used as explanatory variables. The model demonstrated that the planar geometry indicators that affect vehicle turning carbon emissions are radius and superelevation. The effect of superelevation on carbon emissions is attributed to the reduction in the lateral force coefficient by the corresponding superelevation value, which leads to the reduction in the curve driving resistance, and thus reduces the carbon emissions of vehicles. The curve radius contributes more to carbon emissions than the superelevation. It was observed that the carbon emission of traveling with the general minimum radius of circular curves specified in the current road design specification is minimal compared with that of flat road sections. In this study, the recommended minimum radius is proposed for the general area, taking into account the safety, economic, and low-carbon properties of the horizontal curve section. Based on the low-carbon principle, a proposal for the setting of superelevation, and a method for dealing with the relationship between superelevation and lateral force coefficient is presented. Controlling planar alignment indicators at the highway design stage helps to realize long-lasting low-carbon economic benefits.

Author Contributions

Conceptualization, Y.D. and J.X.; methodology, Y.D. and J.X.; validation, J.X. and B.W.; formal analysis, Y.D.; investigation, Y.D. and T.L.; data curation, Y.D.; writing—original draft preparation, Y.D. and T.L.; writing—review and editing, Y.D.; visualization, Y.D. and T.L.; supervision, Y.D. and J.X.; project administration, Y.D. and J.X.; funding acquisition, Y.D. and B.W. All authors have read and agreed to the published version of the manuscript.

Funding

This research was funded by the Scientific Research Program of Shaanxi Provincial Education Department (Program No. 22JK0563), the Social Science Planning Fund of Xi’an City (23JX170), and the Key Intelligent Database Research Project of Shaanxi Social Science Federation (2023ZD1100).

Institutional Review Board Statement

Not applicable.

Informed Consent Statement

Not applicable.

Data Availability Statement

The original contributions presented in the study are included in the article.

Conflicts of Interest

The authors declare no conflicts of interest.

References

  1. Luo, J.; Zhuo, W.; Liu, S.; Xu, B. The Optimization of Carbon Emission Prediction in Low Carbon Energy Economy Under Big Data. IEEE Access 2024, 12, 14690–14702. [Google Scholar] [CrossRef]
  2. Shang, M.; Luo, J. The Tapio Decoupling Principle and Key Strategies for Changing Factors of Chinese Urban Carbon Footprint Based on Cloud Computing. Int. J. Environ. Res. Public Health 2021, 18, 2101. [Google Scholar] [CrossRef] [PubMed]
  3. Xu, A.; Song, M.; Wu, Y.; Luo, Y.; Zhu, Y.; Qiu, K. Effects of new urbanization on China’s carbon emissions: A quasi-natural experiment based on the improved PSM-DID model. Technol. Forecast. Soc. Chang. 2024, 200, 123164. [Google Scholar] [CrossRef]
  4. Sun, C.; Chen, J.; He, B.; Liu, J. Digitalization and carbon emission reduction technology R&D in a Stackelberg model. Appl. Econ. Lett. 2024, 3, 1–6. [Google Scholar]
  5. Feng, Y.; Chen, J.; Luo, J. Life cycle cost analysis of power generation from underground coal gasification with carbon capture and storage (CCS) to measure the economic feasibility. Resour. Policy 2024, 92, 104996. [Google Scholar] [CrossRef]
  6. Wang, R.; Zhang, R. Techno-economic analysis and optimization of hybrid energy systems based on hydrogen storage for sustainable energy utilization by a biological-inspired optimization algorithm. J. Energy Storage 2023, 66, 107469. [Google Scholar] [CrossRef]
  7. Yu, S.; Zhao, C.; Song, L.; Li, Y.; Du, Y. Understanding traffic bottlenecks of long freeway tunnels based on a novel location-dependent lighting-related car-following model. Tunn. Undergr. Space Technol. 2023, 136, 105098. [Google Scholar] [CrossRef]
  8. Yang, H.; Li, Z.; Qi, Y. Predicting traffic propagation flow in urban road network with multi-graph convolutional network. Complex Intell. Syst. 2024, 10, 23–35. [Google Scholar] [CrossRef]
  9. Li, J.; Ling, M.; Zang, X.; Luo, Q.; Yang, J.; Chen, S.; Guo, X. Quantifying risks of lane-changing behavior in highways with vehicle trajectory data under different driving environments. Int. J. Mod. Phys. C 2024, 2450141. [Google Scholar] [CrossRef]
  10. Wang, X.M.; Wang, X. Speed change behavior on combined horizontal and vertical curves: Driving simulator-based analysis. Accid. Anal. Prev. 2018, 119, 215–224. [Google Scholar] [CrossRef]
  11. Dong, Y.P.; Xu, J.L.; Li, M.H.; Jia, X.L.; Sun, C. Association of Carbon Emissions and Circular Curve in Northwestern China. Sustainability 2019, 11, 1156. [Google Scholar] [CrossRef]
  12. Ko, M. Incorporating Vehicle Emissions Models into the Geometric Highway Design Process: Application on Horizontal Curves. Transp. Res. Rec. 2015, 2503, 1–9. [Google Scholar] [CrossRef]
  13. Llopis-Castelló, D.; Pérez-Zuriaga, A.M.; Camacho-Torregrosa, F.J.; García, A. Impact of horizontal geometric design of two-lane rural roads on vehicle CO2 emissions. Transp. Res. Part D Transp. Environ. 2018, 59, 46–57. [Google Scholar] [CrossRef]
  14. Dong, Y.P.; Li, T.; Xu, J.L. Modeling of vehicle carbon emissions on horizontal curve road sections. Front. Energy Res. 2024, 11, 1352383. [Google Scholar] [CrossRef]
  15. Bakibillah, A.; Kamal, M.; Tan, C.P.; Hayakawa, T.; Imura, J.-I. Optimal eco-driving scheme for reducing energy consumption and carbon emissions on curved roads. Heliyon 2024, 10, e23586. [Google Scholar] [CrossRef] [PubMed]
  16. JTG D20-2017; Design Specification for Highway Alignment. China Standard Press: Beijing, China, 2017.
  17. Nie, Y.; Li, Q.F. An eco-routing model considering microscopic vehicle operating conditions. Transp. Res. Part B Methodol. 2013, 55, 154–170. [Google Scholar] [CrossRef]
  18. Zhang, X.; Xu, J.; Li, M.; Li, Q.; Yang, L. Modeling impacts of highway circular curve elements on heavy-duty diesel trucks’ CO2 emissions. Int. J. Environ. Res. Public Health 2018, 16, 2514. [Google Scholar] [CrossRef]
  19. Bonneson, J.A.; Pratt, M.P. Model for Predicting Speed Along Horizontal Curves on Two-Lane Highways. Transp. Res. Rec. 2009, 2092, 19–27. [Google Scholar] [CrossRef]
  20. Bakibillah, A.; Kamal, M.; Tan, C.P.; Hayakawa, T.; Imura, J.-I. Fuzzy-tuned model predictive control for dynamic eco-driving on hilly roads. Appl. Soft Comput. 2021, 99, 106875. [Google Scholar] [CrossRef]
  21. Yeom, K. Model predictive control and deep reinforcement learning based energy efficient eco-driving for battery electric vehicles. Energy Rep. 2022, 8, 34–42. [Google Scholar] [CrossRef]
  22. Beckers, C.J.; Besselink, I.J.; Nijmeijer, H. Assessing the impact of cornering losses on the energy consumption of electric city buses. Transp. Res. Part D Transp. Environ. 2020, 86, 102360. [Google Scholar] [CrossRef]
  23. Incremona, G.P.; Polterauer, P. Design of a Switching Nonlinear MPC for Emission Aware Ecodriving. IEEE Trans. Intell. Veh. 2023, 8, 469–480. [Google Scholar] [CrossRef]
  24. Edrén, J.; Jonasson, M.; Jerrelind, J.; Trigell, A.S.; Drugge, L. Energy efficient cornering using over-actuation. Mechatronics 2019, 59, 69–81. [Google Scholar] [CrossRef]
  25. Liu, J.; Zhuang, W.; Ding, Y.; Wang, L.; Chen, H.; Tan, C.A. Energy-oriented speed profile optimization for electric vehicles considering road horizontal curvature. J. Braz. Soc. Mech. Sci. Eng. 2022, 40, 453. [Google Scholar] [CrossRef]
  26. AASHTO. Policy on Geometric Design of Highways and Streets, 5th ed.; American Association of State Highway and Transportation Officials: Washington, DC, USA, 2011; pp. 231–240. [Google Scholar]
  27. Wong, J.Y. Theory of Ground Vehicles, 4th ed.; John Wiley& Sons, Ltd.: New York, NY, USA, 2008. [Google Scholar]
  28. Wang, B.; Lu, B.; Huang, W.; Sun, C.; Lu, P. An Estimation Method for Dynamic Vehicle Turn Center. Proc. Inst. Mech. Eng. Part D J. Automob. Eng. 2014. early access. [Google Scholar] [CrossRef]
  29. Bao, Y.L.; Xiang, H.Y.; Li, Y.L. A dynamic analysis scheme for the suspended monorail vehicle-curved bridge coupling system. Adv. Struct. Eng. 2020, 23, 1728–1738. [Google Scholar] [CrossRef]
  30. Dong, Y.P.; Xu, J.L.; Gu, C.W. Modelling carbon emissions of diesel trucks on longitudinal slope sections in China. PLoS ONE 2020, 15, e0234789. [Google Scholar] [CrossRef]
  31. Dong, Y.P.; Xu, J.L.; Ni, J. Carbon emission model of vehicles driving at fluctuating speed on highway. Environ. Sci. Pollut. Res. 2023, 30, 18064–18077. [Google Scholar] [CrossRef]
  32. Dong, Y.P.; Xu, J.L. Estimation of vehicle carbon emissions in China accounting for vertical curve effects. Math. Probl. Eng. 2020, 2020, 1595974. [Google Scholar] [CrossRef]
  33. Wu, Q.; Wang, B.; Spiryagin, M.; Cole, C. Curving resistance from wheel-rail interface. Veh. Syst. Dyn. 2020, 60, 1018–1036. [Google Scholar] [CrossRef]
  34. Aldeen, A.S.; Kordani, A.A.; Hosseinian, S.M.; Nazar, M.M. Evaluation of the Application of Maximum Radius in Horizontal Curves Using Vehicle Dynamic Simulation. Adv. Civ. Eng. 2022, 2022, 5237541. [Google Scholar] [CrossRef]
  35. Goyani, J.; Chaudhari, P.; Arkatkar, S.; Joshi, G.; Easa, S.M. Operating Speed Prediction Models by Vehicle Type on Two-Lane Rural Highways in Indian Hilly Terrains. J. Transp. Eng. Part A Syst. 2022, 148, 04022001. [Google Scholar] [CrossRef]
  36. Yang, J.; Chu, D.; Wang, R.; Gao, M.; Wu, C. Coupling effect modeling of driver vehicle environment factors influencing speed selections in curves. Proc. Inst. Mech. Eng. Part D J. Automob. Eng. 2019, 234, 2066–2078. [Google Scholar] [CrossRef]
  37. Goyani, J.; Mali, R.; Ramesh, A.; Saimadhu, K.; Elango, S.; Arkatkar, S. Influence of Curve Geometry Factors on Driver’s Speed Decision Making When Passing through a Horizontal Curve. J. Transp. Eng. Part A Syst. 2024, 150, 06023001. [Google Scholar] [CrossRef]
  38. Li, Y.; Li, J.; Yao, Q.; Zhou, W.; Nie, J. Research on Predictive Control Algorithm of Vehicle Turning Path Based on Monocular Vision. Processes 2022, 10, 417. [Google Scholar] [CrossRef]
  39. Fitzsimmons, E.J.; Kvam, V.; Souleyrette, R.R.; Nambisan, S.S.; Bonett, D.G. Determining Vehicle Operating Speed and Lateral Position Along Horizontal Curves Using Linear Mixed-Effects Models. Traffic Inj. Prev. 2013, 14, 309–321. [Google Scholar] [CrossRef]
  40. Huang, Y.; Ng, E.C.; Zhou, J.L.; Surawski, N.C.; Lu, X.; Du, B.; Forehead, H.; Perez, P.; Chan, E.F. Impact of drivers on real-driving fuel consumption and emissions performance. Sci. Total Environ. 2021, 798, 149297. [Google Scholar] [CrossRef]
  41. Dhital, N.B.; Wang, S.-X.; Lee, C.-H.; Su, J.; Tsai, M.-Y.; Jhou, Y.-J.; Yang, H.-H. Effects of driving behavior on real-world emissions of particulate matter, gaseous pollutants and particle-bound PAHs for diesel trucks. Environ. Pollut. 2021, 286, 117292. [Google Scholar] [CrossRef]
  42. Geedipally, S.R.; Pratt, M.P. Predicting the Distribution of Vehicle Travel Paths along Horizontal Curves. J. Transp. Eng. Part A Syst. 2017, 143, 04017021. [Google Scholar] [CrossRef]
  43. Sil, G.; Nama, S.; Maji, A.; Maurya, A.K. Effect of horizontal curve geometry on vehicle speed distribution: A four-lane divided highway study. Transp. Lett. Int. J. Transp. Res. 2020, 12, 713–722. [Google Scholar] [CrossRef]
  44. Krebs, H.G.; Kloeckner, J.H. Investigation of the Effects of Highway and Traffic Conditions outside Built-up Areas on Accident Rates; Ministry of Transportation: Berlin, Germany, 1977.
  45. Choueiri, E.M.; Lamm, R.; Kloeckner, J.H.; Mailaender, T. Safety Aspects of Individual Design Elements and Their Interactions on Two-Lane Highways: International Perspective. Transp. Res. Rec. 1994, 1445, 34–46. [Google Scholar]
Figure 1. Recommended minimum radius values for circular curves.
Figure 1. Recommended minimum radius values for circular curves.
Sustainability 16 06442 g001
Figure 2. Vehicle turning carbon emissions on extreme minimum radius curves.
Figure 2. Vehicle turning carbon emissions on extreme minimum radius curves.
Sustainability 16 06442 g002
Figure 3. Vehicle turning carbon emissions on general minimum radius curves.
Figure 3. Vehicle turning carbon emissions on general minimum radius curves.
Sustainability 16 06442 g003
Figure 4. Carbon emission increment with varying curve radii.
Figure 4. Carbon emission increment with varying curve radii.
Sustainability 16 06442 g004
Figure 5. Relationship between lateral force coefficient and vehicle turning carbon emissions.
Figure 5. Relationship between lateral force coefficient and vehicle turning carbon emissions.
Sustainability 16 06442 g005
Figure 6. Vehicle turning carbon emissions are reduced by increasing superelevation.
Figure 6. Vehicle turning carbon emissions are reduced by increasing superelevation.
Sustainability 16 06442 g006
Figure 7. Quantitative impact of radius and superelevation on carbon emissions. (a) Circular section I; (b) Circular section X.
Figure 7. Quantitative impact of radius and superelevation on carbon emissions. (a) Circular section I; (b) Circular section X.
Sustainability 16 06442 g007
Figure 8. Methods of distributing superelevation and side friction over a range of curves.
Figure 8. Methods of distributing superelevation and side friction over a range of curves.
Sustainability 16 06442 g008aSustainability 16 06442 g008b
Figure 9. Lateral force coefficient versus radius at design speed 120 km/h.
Figure 9. Lateral force coefficient versus radius at design speed 120 km/h.
Sustainability 16 06442 g009
Figure 10. Sensitivity of superelevation and lateral force on vehicle turning emissions. (a) Circular section Ⅰ; (b) Circular section Ⅵ.
Figure 10. Sensitivity of superelevation and lateral force on vehicle turning emissions. (a) Circular section Ⅰ; (b) Circular section Ⅵ.
Sustainability 16 06442 g010
Figure 11. Example of the CO2 distribution on a horizontal curve. (a) Geometry; (b) CO2 distribution under uniform and fluctuating speed.
Figure 11. Example of the CO2 distribution on a horizontal curve. (a) Geometry; (b) CO2 distribution under uniform and fluctuating speed.
Sustainability 16 06442 g011
Figure 12. Degree of carbon emission increase at different curve radii vs. baseline.
Figure 12. Degree of carbon emission increase at different curve radii vs. baseline.
Sustainability 16 06442 g012
Figure 13. Distribution of recommended values for the three radii.
Figure 13. Distribution of recommended values for the three radii.
Sustainability 16 06442 g013
Table 1. Configuration specifications of the test vehicles.
Table 1. Configuration specifications of the test vehicles.
ParametersSpecification
Vehicle labelCar ICar IITruck ITruck IITruck III
Weight (t)1.651.88122035
Frontal area (m3)2.2172.6257.6147.5338.221
EngineNaturally AspiratedCompression-
ignition
Xichai Compression-ignition
Fuel type92# Gasoline−10# Diesel
Table 2. Changes in vehicle turning carbon emissions caused by setting 10% superelevation.
Table 2. Changes in vehicle turning carbon emissions caused by setting 10% superelevation.
μ 0.10.20.30.4
CO2-Curve (kg/100 km)0.641.933.214.50
CO2-Curve rate of change6.4019.3032.1045.00
Table 3. Sections of the base-circle curve for carbon sensitivity analyses.
Table 3. Sections of the base-circle curve for carbon sensitivity analyses.
No.IIIIIIIVVVIVIIVIIIIXX
v (km/h)406080100120406080100120
R (m)601252504006501002004007001000
ih (%)6878778766
μ 0.150.150.130.120.100.060.060.060.050.05
Table 4. Sensitivity analysis of curve radius and superelevation on vehicle carbon emissions.
Table 4. Sensitivity analysis of curve radius and superelevation on vehicle carbon emissions.
No.Evaluation
Indicators
CO2
(kg/100 km)
CO2 Variation (%)Sensitivity Coefficient
Variation0%−10%−5%5%10%−10%−5%5%10%
IR11.044.39 2.52 −1.53 −3.12 −0.44 −0.50 −0.31 −0.31
ih11.041.07 0.55 −0.44 −1.03 −0.11 −0.11 −0.09 −0.10
IIR12.734.05 1.71 −1.19 −2.84 −0.41 −0.34 −0.24 −0.28
ih12.731.22 0.65 −0.55 −1.15 −0.12 −0.13 −0.11 −0.12
IIIR15.632.63 1.13 −0.73 −1.84 −0.26 −0.23 −0.15 −0.18
ih15.630.78 0.41 −0.42 −0.74 −0.08 −0.08 −0.08 −0.07
IVR19.661.83 1.05 −0.55 −1.26 −0.18 −0.21 −0.11 −0.13
ih19.660.63 0.37 −0.28 −0.59 −0.06 −0.07 −0.06 −0.06
VR24.721.15 0.54 −0.49 −0.80 −0.12 −0.11 −0.10 −0.08
ih24.720.39 0.16 −0.14 −0.37 −0.04 −0.03 −0.03 −0.04
VIR9.801.16 0.71 −0.49 −0.75 −0.12 −0.14 −0.10 −0.08
ih9.800.55 0.23 −0.22 −0.48 −0.06 −0.05 −0.04 −0.05
VIIR11.591.21 0.71 −0.51 −0.79 −0.12 −0.14 −0.10 −0.08
ih11.590.58 0.24 −0.21 −0.51 −0.06 −0.05 −0.04 −0.05
VIIIR14.720.77 0.50 −0.27 −0.50 −0.08 −0.10 −0.05 −0.05
ih14.720.36 0.15 −0.17 −0.32 −0.04 −0.03 −0.03 −0.03
IXR18.960.50 0.21 −0.12 −0.33 −0.05 −0.04 −0.02 −0.03
ih18.960.23 0.09 −0.10 −0.20 −0.02 −0.02 −0.02 −0.02
XR24.200.40 0.19 −0.16 −0.26 −0.04 −0.04 −0.03 −0.03
ih24.200.18 0.09 −0.09 −0.16 −0.02 −0.02 −0.02 −0.02
Table 5. Distribution between the radius and superelevation.
Table 5. Distribution between the radius and superelevation.
ih (%)General AreaSnowy and Frozen Area
10%8%6%
25500 (7550 1)~29505500 (7550 1)~28605500 (7550 1)~27305500 (7550 1)~2780
32950~20802860~19902730~18402780~1910
42080~15901990~15001840~13401910~1410
51590~12801500~11901340~9701410~1070
61280~10701190~980970~7101070~810
71070~910980~790
8910~790790~650
9790~680
10680~570
1 The value in parentheses is the minimum radius without superelevation for road arches greater than 2%.
Table 6. Circular section of the baseline for sensitivity analysis of vehicle carbon emissions.
Table 6. Circular section of the baseline for sensitivity analysis of vehicle carbon emissions.
No.IIIIIIIVVVIVIIVIIIIXX
v (km/h)406080100120406080100120
R (m)601252504006501002004007001000
ih (%)6878778766
μ 0.150.150.130.120.100.060.060.060.050.05
Table 7. Sensitivity analysis of superelevation and lateral force coefficient on vehicle turning carbon emissions.
Table 7. Sensitivity analysis of superelevation and lateral force coefficient on vehicle turning carbon emissions.
No.Evaluation
Indicators
CO2
(kg/100 km)
CO2 Variation(%)Sensitivity
Coefficient
Variation0%−5%−10%5%10%−5%−10%5%10%
Iih1.443.968.16−4.80−7.84−0.79−0.82−0.96−0.78
μ 1.44−10.93−19.007.5921.002.191.901.522.10
IIih1.384.6311.20−6.09−10.61−0.93−1.12−1.22−1.06
μ 1.38−9.56−19.0013.3121.001.911.902.662.10
IIIih1.114.6910.92−4.66−10.36−0.94−1.09−0.93−1.04
μ 1.11−8.10−19.0012.8221.001.621.902.562.10
IVih0.889.1414.16−5.13−13.23−1.83−1.42−1.03−1.32
μ 0.88−6.99−19.009.3121.001.401.901.862.10
Vih0.708.1813.86−7.95−12.96−1.64−1.39−1.59−1.30
μ 0.70−12.07−19.0013.7021.002.411.902.742.10
VIih0.2016.8026.57−12.55−23.45−3.36−2.66−2.51−2.35
μ 0.20−6.42−19.0012.5721.001.281.902.512.10
VIIih0.2418.0927.60−8.19−24.24−3.62−2.76−1.64−2.42
μ 0.24−7.59−19.0011.8021.001.521.902.362.10
VIIIih0.2012.0026.57−13.33−23.45−2.40−2.66−2.67−2.35
μ 0.20−6.96−19.009.2721.001.391.901.852.10
IXih0.1813.5424.17−7.86−21.56−2.71−2.42−1.57−2.16
μ 0.18−7.88−19.0010.2521.001.581.902.052.10
Xih0.189.9223.74−9.97−21.22−1.98−2.37−1.99−2.12
μ 0.18−6.83−19.009.2021.001.371.901.842.10
Table 8. Recommended minimum radius for low-carbon highway horizontal curves.
Table 8. Recommended minimum radius for low-carbon highway horizontal curves.
Design speed (km/h)120100806040
Low-carbon minimum radius (m)650400 (550 1)400200150
1 The values in parentheses are the recommended minimum radius when the traffic composition has a large proportion of both passenger cars and heavy vehicles.
Disclaimer/Publisher’s Note: The statements, opinions and data contained in all publications are solely those of the individual author(s) and contributor(s) and not of MDPI and/or the editor(s). MDPI and/or the editor(s) disclaim responsibility for any injury to people or property resulting from any ideas, methods, instructions or products referred to in the content.

Share and Cite

MDPI and ACS Style

Dong, Y.; Li, T.; Xu, J.; Wang, B. Vehicle Turning Carbon Emissions and Highway Planar Alignment Design Indicators. Sustainability 2024, 16, 6442. https://doi.org/10.3390/su16156442

AMA Style

Dong Y, Li T, Xu J, Wang B. Vehicle Turning Carbon Emissions and Highway Planar Alignment Design Indicators. Sustainability. 2024; 16(15):6442. https://doi.org/10.3390/su16156442

Chicago/Turabian Style

Dong, Yaping, Tong Li, Jinliang Xu, and Bin Wang. 2024. "Vehicle Turning Carbon Emissions and Highway Planar Alignment Design Indicators" Sustainability 16, no. 15: 6442. https://doi.org/10.3390/su16156442

APA Style

Dong, Y., Li, T., Xu, J., & Wang, B. (2024). Vehicle Turning Carbon Emissions and Highway Planar Alignment Design Indicators. Sustainability, 16(15), 6442. https://doi.org/10.3390/su16156442

Note that from the first issue of 2016, this journal uses article numbers instead of page numbers. See further details here.

Article Metrics

Back to TopTop