Next Article in Journal
Airbnb and Mountain Tourism Destinations: Evidence from an Inner Area in the Italian Alps
Previous Article in Journal
Handheld In Situ Methods for Soil Organic Carbon Assessment
 
 
Font Type:
Arial Georgia Verdana
Font Size:
Aa Aa Aa
Line Spacing:
Column Width:
Background:
Systematic Review

A Systemic Review on the Adoption of Service Design Practices to Improve the Quality of User Experience and Organization in the Healthcare Environment

by
Angela Cristiana Palazzo
,
Matteo Bertelli
and
Jacopo Gaspari
*
Department of Architecture, University of Bologna, 40136 Bologna, Italy
*
Author to whom correspondence should be addressed.
These authors contributed equally to this work.
Sustainability 2024, 16(13), 5595; https://doi.org/10.3390/su16135595
Submission received: 27 May 2024 / Revised: 11 June 2024 / Accepted: 27 June 2024 / Published: 29 June 2024

Abstract

Healthcare services and spaces are recognized as complex ecosystems where different user categories interact daily facing often urgent and difficult situations that challenge the established organizational and procedural models. The increasingly evolving needs and conditions influencing the processes affect the capacity to quickly adapt the available operational models as well as spaces to provide a timely and efficient response. This calls for new approaches and methods to enable the managing staff to overcome the conventional silos-based structure and integrate new methods and tools to facilitate interdisciplinary analysis and synergies. Some frontrunning healthcare structures started to adopt Service Design practices, which are largely grounded in the Design Thinking approach, to reshape the conventional models for improving the quality of user experience with remarkable expected impacts on social, economic, and environmental sustainability in the mid-long run. Following the rigorous investigation structure of Systemic Review, the paper explores the adoption of Service Design practices in frontrunner experiences focusing on organizational aspects to draft a reference framework, including successful factors, barriers, and viable pathways, which are currently missing. The main scope of the paper is accordingly to address the detected gaps in clarifying methods tools and goals of Service Design-oriented practices for improving healthcare processes and user experience quality. The main reported findings highlight the importance of introducing Co-Design and participative practices to integrate specialistic perspectives and organizational aspects as well as to engage all the key players at different levels.

1. Introduction

The core business, supporting services, and organizational strategies of hospital settings can significantly impact the environmental, financial, social, and sustainability aspects of health systems in the long run [1,2].
The organizational models of national health systems may vary significantly from one country to another, depending on the basis of public/private insurance policies and funding schemes. Nevertheless, the models share a common intrinsic complexity in their management structures and processes [3,4,5], which largely obstacles the development of effective and innovative solutions to update the system in the short term to meet the ever-increasing expansion of needs from both patients and medical teams [6].
The complexity of the management process is linked to the number of stakeholders involved, who typically belong to interconnected categories [3,7] with different priorities, objectives, and constraints, which are often shaped by the perspective of specific disciplines, rarely structured to dialogue with each other. This silo-based framework frequently prevents the adoption of cross-cutting solutions for process optimization due to the lack of effective communication and exchange opportunities [8]. The population aging across the EU countries (in the EU-27, the share of the population aged 65 and over has increased from 15.5% in 2004 to 19.9% in 2020 and is expected to reach 28.2% in 2050) [9], as well as the increase in the rate of chronic disease, is progressively expanding the magnitude of the already existing (physiological) critical elements [10]. This has led to an increase in demand for healthcare services, making the context even more complex and driving up approximately 19% of the expenditure between 2014 and 2019 (before the COVID-19 pandemic) [11].
The highlighted critical elements significantly impact both the process flow and the users’ experience [3,7], hindering the system’s overall fluidity [12]. In line with the constant search for innovation and change [3,13], it becomes crucial to extend this drive beyond clinical realms and embrace a holistic approach to patient care [7]. As noted by Vaz and Venkatesh, insufficient attention to the overall patient experience, particularly in aspects like communication, empathy, and understanding of individual needs, obstructs the successful implementation of innovative solutions [14]. Consequently, hospital management is increasingly seeking solutions to improve service quality and operational procedures [15,16,17].
To address these challenges, the healthcare context is beginning to explore competencies and models beyond traditional disciplinary boundaries, incorporating design practices to foster innovation and change [18]. Increasing attention has been reserved during the last decade to Service Design, a branch of design grounded in system thinking with a distinctive ability to integrate tangible solutions with service processes and logics, particularly able to fit the application context [19].
Although there is an increasingly widespread use of this practice, a univocal and shared definition of Service Design is still lacking [20,21]. Service Design is transversally described as a design practice that stands out for its creative, iterative, and collaborative approach [22,23,24] in identifying user and context problems [24,25] and proposing innovative solutions [24]. Service Design is also presented as a holistic practice, capable of placing the users at the core in all phases of design, underlining the importance of actively considering their needs and experiences [23,24,26,27].
In healthcare contexts, these elements may have an impact on the entire user experience, with potential outcomes on the quality of treatment processes and hospital services: The quality of the patient experience not only influences satisfaction levels and behavior but also generates a positive impact on the clinical level [28]. Due to its approach, Service Design could effectively contribute to improving the overall sustainability of the offered services with innovative solutions also considering the related social impacts [29].
The scope of this paper is to report the outcomes of a systematic analysis to investigate the adoption, diffusion, and outcomes of introducing Service Design practices within hospitals and medical structures exploring how it contributes to improving management models and processes.
According to the discussed framework, the research question can be therefore summarized as follows: “How Service Design processes are currently included or adopted in the managerial and/or organizational models of Healthcare structures or Hospitals?”

2. Materials and Methods

This review was performed in accordance with PRISMA (Preferred Reporting Items for Systematic Reviews and Meta-Analyses) guidelines (PRISMA checklist can be found in Supplementary Materials).
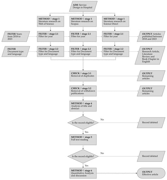
The process has been developed in three main steps: (1) definition of the search string and adoption in the selected search engines; (2) filtering the search outcomes according to selection criteria; (3) exclusion of the products not meeting the string domain and final analysis of included results. Each step may have some sub-stages as the workflow diagram shown in Figure 1.
The following search engines were adopted for running the process: (1) Web of Science, (2) Scopus, and (3) Science Direct. Research Gate and Google Scholar were also initially considered but not finally included in the process as the first is a voluntary repository, which might not reflect the full available resources, and the second is not equipped with adequate filters to refine the selection of the wide number of expected records. The three selected electronic databases are widely used in systematic analysis and are considered highly authoritative and credible in the established academic environment.

2.1. Search String Definition

The exploration of Service Design practices in the domain of hospital and medical structures has been conducted extensively exploring the scientific literature; however, the first and main relevant challenge has been to properly set the boundaries and an appropriate realm for the research.
The main objective of the investigation concerned the analysis of the possible interactions between Service Design practice and the healthcare sector, with particular attention to organizational processes. The search string was, therefore, defined by analyzing the three priority areas in which the investigation is grounded and particularly including the following concepts (Figure 2): (1) Service Design as concrete practice, (2) the hospital or healthcare structures as main context, and (3) the related organizational processes.
Having outlined the three investigation areas, the most appropriate terms to properly reflect the concepts must be identified. The actual choice of the string was made through a test and verification process, in which the following elements were evaluated: (1) the number of obtained results and (2) consistency with the topic under investigation. Accordingly, terms with a high number of generic results and those excessively specific with a consequent, limited number of experiences, were excluded. To ensure consistency, the structure of titles was analyzed. Once the process had been refined, the final string definition was obtained: (“service design” OR “design thinking”) AND (healthcare OR hospital) AND (management OR (process OR processes)).
Given the widespread use of the terms “service” and “design” in the literature, their individual use was avoided, and only their combined use was admitted to increase the coherence of the results. The term “design thinking” was included as an alternative to “service design” as the latter is often a concrete application of the methodological framework provided by the former [30,31,32].
In order to broaden the field of application of Service Design practices, both the terms “healthcare” and “hospital” were used to set the context of the application.
The term “management” was introduced to indicate the direction of research towards organizational and managerial levels, rather than clinical and/or medical-related topics. It was of the utmost importance to ensure that articles describing medical treatments or procedures would have been excluded from the results. With the same intent, the terms “process” and “processes” were introduced.

2.2. Filtering Criteria and Process

Once the search string was defined, during the first screening round consistency check was limited to the Title, Keyword, and Abstract fields. Additional filters regarded the time range (2018–2023) of production and document typologies. The five-year temporal span selected for analysis is motivated by the observed increase in scientific production over the selected period. In addition to the five-year reference period, it was determined that the year in which the literature was in progress should also be included. Admitted typologies were Research articles, Review articles, and Book chapters. Admitted language: English. The process is run in the three search engines and then any duplication is removed.

2.3. Eligibility Analysis

The consistency screening was divided into two phases; in both stages, the records were categorized as “consistent” or “not consistent”. “Consistent” for the following reasons:
  • The products matched the three research areas;
  • The products adopted Service Design practices for the optimization of hospital systems and processes (without limiting to individual critical issues).
“Not consistent” for the following reasons:
  • The products did not fully match the three research areas;
  • The products adopted Service Design practices for critical issues in the clinical field;
  • The products adopted Service Design practices for the solution of structural critical issues.
The analysis was carried out by processing the Title, Abstract, and Keywords first, and then a full-text reading was envisaged for the final selected products.

2.4. Quantitative and Qualitative Analysis

A quantitative analysis was conducted on the selected records, concerning their distribution over time, geographical distribution, and type of document. Google Sheets online software (January–April 2024 release) was used to generate diagrams, and no additional software or packages were employed to collect or manage data.
The open-source tool VOSviewer v. 1.6.20 was used to display the co-occurrence of terms in Title and Abstract. The tool is particularly useful for identifying and visualizing trends, patterns, and clusters of recurrent topics in bibliometric networks [33], which can be of assistance in the subsequent stage. A Research Information System file (.ris) was exported from Zotero (reference software, version Desktop 6.0.30) with titles and abstracts and used in VOSviewer v. 1.6.20 to obtain maps of terms. The counting method was set as binary, which means that a term was accounted for once in each document. The minimum number of occurrences in the database was set to 5 to register only frequent terms. Words with general meanings not significantly contributing to the analysis were removed.
The authors’ critical interpretation of clusters, trends, and gaps—which were derived from reading articles—was combined with this visual finding to form the basis of the qualitative analysis of records. As the study was based on a rather heterogeneous set of products, the results were clustered to facilitate a comparative approach.
The screening and analysis activity was conducted by two researchers under the guidance of a supervisor. No automated tools were used in the research process; any critical issues of risk were reported in direct relation to the examined resources.

3. Results

The outcome of the entire screening workflow is displayed in Figure 3, in accordance with the PRISMA protocol.
Following the described methodology, a set of search strings was initially tested. As reported in Table 1, the number of items identified varied considerably with each attempt, making the choice of the correct string a pivotal action.
The results obtained with the third search string were analyzed by publication year (Figure 4). Although an initial interest can be detected starting from 2000, it is only after 2010 that the number of results begins to increase exponentially, reflecting the growing interest in the application. The analysis of the results is focused on the five years from 2018 to 2022. This period demonstrated a stabilization of the publication production compared to the growth observed in previous years. The 2023 production has been included in the analysis, representing the most recent production at the time of release. The search started in June 2023 and concluded in December 2023, and related results were carefully double-checked until the date of the last screening (the last extraction of results occurred on 7 December 2023, and any subsequent papers published after this date may not be included in the selected products).
The filtering process stated in the methodology section was applied to the results and the outcomes are summarized in Table 2.
The preliminary evaluation, considering Titles, Keywords, and Abstracts, allowed us to detect the products not aligned with the research objectives. These articles were subsequently categorized into three distinct clusters, as presented in Table 3 (this first eligibility analysis resulted in a reduction in the number of documents from 440 to 108).
The full-text reading of the products allowed us to point out some recurring clusters (reported in Table 4), which are not in line with the previously defined topic priorities (the second eligible analysis resulted in a reduction in the number of documents from 108 to 74).
After reading the 74 full articles, four main topics were detected in which the articles’ content could be grouped as Table 5 reports.
The first output of the quantitative analysis is the time distribution of detected records as shown in Figure 5.
The observed decrease in production between 2019 and 2020 can be explained by the onset of the COVID-19 health emergency, which led to a general slowdown in the production of management-related articles [108,109], due to more urgent and pressing emergencies and challenges. In the following years, however, the lessons learned and the responses to the emergency can be considered an element of strong interest and investigation fueling scientific production. The search for innovative and unconventional problem-solving solutions in the healthcare-hospital environment after the pandemic can be partially related to the growing interest in the application of Service Design methodologies [109].
Looking at the geographical distribution of the analyzed articles, it can be noted that the production mainly comes from Australia, Canada, England, and the United States (23 out of 74) and Northern Europe (Denmark, Finland, Norway, and Sweden: 12 out of 74) (Figure 6a). It should be noted that only 5 articles are international co-productions (Figure 6b).
The majority of the production belongs to the Research Articles typology (Figure 7), which can be easily explained by the experimental nature of the Service Design discipline, which is more closely aligned with experimental actions than with theoretical speculation.
Analyzing the distribution by journals or edited volumes, 8 out of 53 journals (15.1) embedded 36.5% of production (27 articles on 74). Table 6 shows the journals/edited volumes that meet this criterion.
Although all the selected articles refer to the topic, only 27 explicitly reported actions located within the framework of Service Design. Table 7 presents a summary of the distribution of the methodological approaches.
By broadening the reflection to actions and experiences reported in the 74 selected articles, they can be grouped into two main typologies: the first (25 articles) has exploratory purposes, with the aim of identifying theoretical and methodological aspects related to the application of design practices in the healthcare context; the second (49 articles), operates in practical/field research, actively involving methodologies for the development and analysis of various project initiatives. This approach is distinguished by its emphasis on practical implementation and analysis of the results obtained. In both cases, it is possible to identify three main work topics that cut across the previously described lines:
  • Development of operational and decision-making models and/or processes (43 articles);
  • Service development (29 articles);
  • Educational purposes (2 articles).
The outcomes are reflected also by the connection visualizations obtained by VOSviewer. The first map shows the most relevant terms, which are obtained by default as 60% of the total co-occurrences detected. Then, 11 general terms are removed (activity, article, case, chapter, field, initiative, level, order, phase, review, and way). So the remaining 49 terms were included in the map shown in Figure 8, where the software has grouped them into four clusters (red, green, blue, and yellow).
The top four cited terms are design thinking (18 occurrences), innovation (17), change (15), and time (15). The clusters represent different aspects of the design and research process. The yellow cluster refers to terms pertaining more to the methodological aspects of a design process, including “design thinking” and “interview”. The red cluster relates to action/research field elements, being the mainstream items “analysis” and “issue”. The blue cluster focuses on research aims, with terms such as “innovation” and “change”. The green section includes terms that represent the initial components of a project or research, such as “interview” and “improvement”.
As for the selected records, the observations of the VOSviewer temporal map (Figure 9) suggest some relevant reflections. From a temporal point of view, the most recent scientific production often adopts a terminology related to the digital field, such as “database” (average production year approximately 2022) or “technology” (2022), reflecting the connection of the design action to this context. It is worth noting that, in the analyzed period, the use of the Design Thinking approach (2021) is constant, as is the recurrence of terms such as “quality” (2021), “barrier” (2021), and “lack” (2021). The concept of planning action, matching with the terms “innovation” (2020) and “change” (2020), was included only in the first years of the analyzed period. Furthermore, it is interesting to note how the “service design tool” (2018) is more recurrent in the first period of analysis, showing an evolving trend over time, from operational tools to more integrated design practices.
These general reflections are strengthened by a detailed analysis of the records, which is addressed in the thematic discussion that follows and whose main thematic clusters are displayed in Table 5.

4. Discussion

The outcome discussion is organized according to the identified clusters in Table 5.

4.1. Service Design Practices

Service Design is apparently used in a large variety of hospital departments such as emergency departments [45], oncology [65], cardiology [68], geriatrics [48], neonatal intensive care [72,77], services nursing [61], and mental health services [47,71,76]. It can deal with the development of services oriented towards:
  • improving the patient experience in care pathways [44,49,60];
  • improving the efficiency of computer and information systems [51,59,73];
  • solving socio-technical critical issues [42,70,75];
  • solving specific health-related critical issues [53,58].
The use of Service Blueprints [40,59] and User/Patient Journeys [52,65,78], as well as the broader design approach based on the Double Diamond model [61], is meant to increase the efficiency of specific solutions, improve patient relationships, and act as a decision-making tool in treatment pathways [37]. The appeal of the service plays an important role in the usability of the service itself [42].
Integrating Service Design with Human-Centered Design enables organizations to structure their design processes effectively. This approach enhances productivity, reduces errors and training time, and decreases the need for support and care services: It improves user acceptance and enhances the reputation of healthcare facilities [66].
This cluster topic, linked to rapid technological development [41], often overlooks failure and error evaluation, which are crucial for identifying improvement areas. Consequently, hospital management is increasingly interested in Service Design organizational models [71]. The achieved results lack formalized theories [77], with limited examples of training activities addressing social and health issues [54].
Design Thinking is often presented as an umbrella term encompassing a range of design activities, including Human-Centered Design, User-Centered Design, User Experience, and User Interface [57,63]. It is regarded as a problem-framing and problem-solving approach [39,57,63] for navigating complex challenges across the entire experience [34,35,46,56]. It is intended as a guide for professionals to understand healthcare dynamics, allowing innovation [55] within multiple fields, for multiple target users in both physical and digital realms [36].
Other practices, such as Discrete Event Simulation [43] or Evidence-Based Design [64,69], may be necessary to analyze the context and consider possible future scenarios [43]. Experience-Based Co-Design [50,74] emerges as a practice that couples Experience-Based methodology and Co-Design which is based on shared leadership between patients and professionals [47,62,67]. The use of Experience-Based Co-Design tools can thus improve the development of services in specific hospital contexts [38,47,69], shifting the attention towards non-clinical aspects and allowing a better response to users’ transversal needs [67].

4.2. Co-Design and Co-Production

The review outcomes underline the increasing willingness to adopt participatory processes through the implementation of Co-Design and Co-Production activities in healthcare processes, particularly in the case of reshaping the space layout [36,52,81,92]. In this field, Service Design is increasingly used to manage collaborative innovation processes between stakeholders [51,89], while Design Thinking helps to develop tools for patients with complex health needs [85,88]. Co-Design involves users and professionals throughout the project, while co-production encompasses both the design and implementation phases, focusing on patients’ needs and values and involving decision-makers, professionals, staff, patients, and families [90]. There are many challenges associated with such approaches [50], including:
  • lack of resources and management support;
  • staff turnover;
  • logistical issues;
  • team management;
  • information imbalances.
One of the main detected barriers to innovation and the adoption of participatory processes is the resistance to change established methodologies within the organization [89], which are largely based on the urgency and safety of the patients and on the knowledge imbalance between professionals and patients [47].
The implementation of these processes can enhance healthcare services by fostering innovative solutions [38] and involving various professionals and stakeholders [58,81]. Multidisciplinary teams of experts play a vital role in integrating user needs with organizational objectives [92], while collaborative approaches bridge the gap between theory and practice [79,80], improving knowledge exchange in clinical and organizational development [70,87,91]. This multifaceted approach encourages a more inclusive engagement within a user-centered framework [45,69,76].
Patient involvement has been associated with a person-centered model of healthcare [84]. This model encourages a partnership between patients and health professionals, as opposed to the traditional approach, in which patients are seen as passive care receivers [79,83]. Meanwhile, their involvement is also seen as an added value for service providers and patients in the quality of health services [84]. The interaction between service providers and patients enables both parties to get a better understanding of the target group and to evaluate the effectiveness of the products/services offered [62,82,86,93].

4.3. User-Centered Approach

To achieve patient involvement, it is necessary to develop strategic frameworks dedicated to involving patients in design activities [73,97]. Patient-centered care (PCC) is emerging as a model for more inclusive and efficient healthcare systems [93]. This model structures itself as an adaptive system, allowing for the best possible response to each individual’s needs and emphasizing the vision of the patient as a person [60]. There are two main trends in this area:
  • the patient experience as a yardstick for evaluating the quality of the hospital, including both tangible and intangible elements;
  • the management of information and communication processes, with a focus on efficiency and clarity.
Concerning the first trend, there is a consensus on the significance of considering the patient experience as an essential indicator of the quality and efficiency of the hospital, as well as of the patient’s state of health [65,68,82]. Despite the difficulties in standardizing a unique individual experience [82], this can be measured by six variables reported in the analyzed literature: Patient engagement, Patient satisfaction, Clinical Effectiveness, Personalization, Patient Safety, Admission and Discharge Process [68]. Service Design offers a series of tools (such as User Journey [52]) for performance evaluation and consequently optimizing the patient’s experience [68,87,93]. Optimizing the patient experience means improving the organizational structure, which can lead to better resource management and cost savings [49,87,95].
The conducted study outlines a second element related to the user experience, highlighting how, in hospital settings, lack of information, or incorrect transmission, is a central problem for the patient [37,78,85,87]. There is, therefore, a need to manage and optimize communication with the user to provide timely access to information [79,96,100] regarding the various stages of care and follow-up [46,88]. This can be achieved using Document Engineering practices to ensure concise and effective documents [46,88]. The importance of involving and empowering caregivers in the care process is also emphasized especially in pediatric patients [46,68,79,94]. The practice of Service Design and, more generally, Design Thinking, can facilitate an empathy-based approach with all stakeholders [55,99].

4.4. Change and Process Management

Responding to change in the health sector does not always require radical innovations. Instead, it can be achieved through a detailed analysis and optimization of existing services [69]. Addressing change, regardless of the level of innovation, presents several challenges: difficulties in understanding the context, resource constraints, and a lack of interdisciplinarity [93]. Additionally, obstacles arise from rigid hierarchical structures, making it difficult to learn from failures, adopt “disruptive” change approaches, and follow digitization processes [42].
The digital transition presents significant challenges, with approximately 70% of projects failing due to unclear and unstructured processes [59]. The adoption of digital solutions has been accelerated by the COVID-19 pandemic, which has marked a pivotal moment in the evolution of digital services [40,73,99,102]. This shift offers unique opportunities to address evolving public health needs and the shortage of healthcare personnel [103].
With research aimed at finding experimental solutions that can be integrated into existing services [84], the rethinking of health services through Service Design is emerging as a key opportunity [106], leading to the integration of change management tools [95,101]. It should be noted that the adoption of Service Design and Design Thinking practices in this specific segment is still ongoing and will require more time to develop [93]. Particular attention has been given to the development of tools to improve communication both externally, with patients, and internally, within the medical staff. Digital solutions, such as messaging systems, have been adopted to increase patient and physician engagement [85]. Other approaches have focused on developing tools to improve communication between doctors [104], between parents and doctors [105], and promoting patient engagement through digital tools from both a social and health perspective [80]. Additionally, involving users in co-planning activities through social media should be mentioned [107].
The approach of healthcare organizations to service development is often unsystematic, with informal design processes being frequently used [66,76]. Although guidelines are often created to address this issue [52,59,64], there is still a need to make them clear, effective, and widely accepted [64]. Therefore, new multi-disciplinary approaches must be developed [58] using structured and formalized processes to create more efficient and effective services for the user [42,66].

5. Conclusions

The scientific literature analysis shows that there is no clear and formal definition of Service Design. However, many of the analyzed articles highlight the adoption of user-centered Design practices that may not necessarily fall within the framework of Service Design. It is crucial to acknowledge that this practice is still evolving and has not yet been widely adopted. In the case studies where the process has been applied, a significant organizational benefit has emerged. The humanization of care processes resulting from an empathetic approach has fostered greater patient involvement and improved hospital efficiency, both in terms of resource management and clinical outcomes.
The given scenario fits into a complex hospital context, which arises from the system’s elements, their relationships, and the social, cultural, and technical superstructures in which these elements are positioned. Due to the significant impact on user health and well-being, the approach to the design of service provision must differ from other contexts. Therefore, developing and ensuring user satisfaction with these services is crucial for promoting user well-being, analogous to clinical pathways.
The analysis of processes and services organization within hospital environments highlights the important connection between Service Design and the sustainability of the built environment in optimizing resources and creating satisfying experiences for users. This leads to more welcoming environments for patients and helps achieve long-term objectives in terms of economic, social, environmental, and health sustainability.
The main limitations of the conducted study are strictly connected with the current heterogeneity in practical applications without recurrent indicators or codified elements that can be clearly identified according to a shared and mature theoretical framework. This largely limits a comparative analysis of the different experiences and outcomes retrieved in the available literature. The lack of codified approaches generates several alternative ways tools can be used and interpreted spreading individual experiences in multiple sectors without lessons learned can be fully capitalized into an organized framework. Nonetheless, this is reflected by the limited effectiveness of searching criteria within the Title, Keywords, and Abstract fields, which is even affected by the lack of a fixed terminology that makes the search more difficult due to the dispersion of results belonging to the same realm but defined by alternative terms. Further development should probably focus on a glossary definition where alternative terms associated with the same concept or tool can be clearly identified and harmonized in order to refine the search criteria and possibly improve the quality of the clustering process. The following step could be the definition of a repository for service design-oriented practices, where specific tags could be used to properly address the different topic sectors.
The study highlights how Service Design effectively addresses these challenges through its tools, specifically developed to optimize the service design process. However, the lack of a purely scientific basis for the method remains a critical element that arises in the adoption of this practice in the hospital context and more generally in healthcare services. It has been observed that the tools themselves are a useful means of facilitating the understanding of processes by all stakeholders and, as a result, generating optimal solutions.
In order to improve the discipline of Service Design applied to the hospital environment, it will be necessary to bridge the gap between practice and scientific research. More robust, theoretically grounded, replicable, and measurable methods must be developed to overcome the currently detected weaknesses, especially in highly relevant sectors such as hospitals and health structures. It is expected that, over a short time, the discipline will further consolidate, resulting in more robust design practices that will address the unique challenges of modern care.

Supplementary Materials

The following supporting information can be downloaded at https://www.mdpi.com/article/10.3390/su16135595/s1, Table S1: PRISMA 2020 Checklist.

Author Contributions

Conceptualization, A.C.P., M.B. and J.G.; methodology, A.C.P., M.B. and J.G.; formal analysis, A.C.P. and M.B.; investigation, A.C.P. and M.B.; writing—original draft preparation, A.C.P. and M.B.; writing—review and editing, J.G.; visualization, A.C.P. and M.B.; supervision, J.G. All authors have read and agreed to the published version of the manuscript.

Funding

This study is part of a research activity supported by IRCCS Azienda Ospedaliero—Universitaria di Bologna—Policlinico di Sant’Orsola (agreement activated by IRCCS Azienda Ospedaliero—Universitaria di Bologna—Policlinico di Sant’Orsola resolution 250 of 18 August 2022 and subsequently extended by resolution 353 of 14 December 2023).

Institutional Review Board Statement

Not applicable.

Data Availability Statement

Data sharing is not applicable, being the article a systemic literature review there are no newly generated datasets to share. Original materials can be retrieved through their references, and no data have been produced in relation to the qualitative analysis performed in the article.

Conflicts of Interest

The authors declare no conflicts of interest.

References

  1. Li, Y.; Pan, X.; Han, Y.; Taylor, J.E. Sustainable Healthcare Facilities: A Scoping Review. J. Constr. Eng. Manag. 2021, 147, 03121007. [Google Scholar] [CrossRef]
  2. Buffoli, M.; Gola, M.; Rostagno, M.; Capolongo, S.; Nachiero, D. Making Hospitals Healthier: How to Improve Sustainability in Healthcare Facilities. Ann. Ig. Med. Prev. Comunità 2014, 33, 418–425. [Google Scholar] [CrossRef]
  3. Nembhard, I.M.; Alexander, J.A.; Hoff, T.J.; Ramanujam, R. Why Does the Quality of Health Care Continue to Lag? Insights from Management Research. Acad. Manag. Perspect. 2009, 23, 24–42. [Google Scholar] [CrossRef]
  4. Øvrelid, E.; Sanner, T.; Siebenherz, A. From Admission to Discharge Informating Patient Flow with “Lightweight IT”. In Proceedings of the Norwegian Conference for IT Use in Organisations (NOKOBIT 2017), Oslo, Norway, 27–29 November 2017; Volume 25. [Google Scholar]
  5. Lipsitz, L.A. Understanding Health Care as a Complex System: The Foundation for Unintended Consequences. JAMA 2012, 308, 243–244. [Google Scholar] [CrossRef] [PubMed]
  6. Nock, L.; Cichon, I. Interprofessional Teaching and Learning in Germany: The “Operation Team” Support Program. In Innovative Staff Development in Healthcare; Tewes, R., Ed.; Springer International Publishing: Cham, Switzerland, 2022; pp. 213–220. [Google Scholar]
  7. Engström, J. Patient Involvement and Service Innovation in Healthcare. In Patient Involvement and Service Innovation in Healthcare; Linkopings Universitet: Linköping, Sweden, 2014; pp. 65–75. [Google Scholar]
  8. Chalasani, S.; Wickramasinghe, N. Applying a System of Systems Approach to Healthcare. In Lean Thinking for Healthcare; Wickramasinghe, N., Al-Hakim, L., Gonzalez, C., Tan, J., Eds.; Springer: New York, NY, USA, 2014; pp. 287–297. [Google Scholar]
  9. Krupowicz, J.; Kuropka, I. Convergence of Population Structures of the European Union Member States—The Past and the Future. Sustainability 2022, 14, 1024. [Google Scholar] [CrossRef]
  10. Nilsen, E.R.; Dugstad, J.; Eide, H.; Gullslett, M.K.; Eide, T. Exploring Resistance to Implementation of Welfare Technology in Municipal Healthcare Services—A Longitudinal Case Study. BMC Health Serv. Res. 2016, 16, 657. [Google Scholar] [CrossRef] [PubMed]
  11. Healthcare Expenditure Statistics. Available online: https://ec.europa.eu/eurostat/statistics-explained/index.php?title=Healthcare_expenditure_statistics#Healthcare_expenditure (accessed on 2 April 2024).
  12. Heyeres, M.; McCalman, J.; Tsey, K.; Kinchin, I. The Complexity of Health Service Integration: A Review of Reviews. Front. Public Health 2016, 4, 223. [Google Scholar] [CrossRef] [PubMed]
  13. Eysenbach, G. What Is E-Health? J. Med. Internet Res. 2001, 3, e20. [Google Scholar] [CrossRef] [PubMed]
  14. Vaz, N.; Venkatesh, R. Service Design in the Healthcare Space with a Special Focus on Non-Clinical Service Departments: A Synthesis and Future Directions. Health Serv. Manag. Res. 2022, 35, 83–91. [Google Scholar] [CrossRef]
  15. Kelly, D.; Storey, C. New Service Development: Initiation Strategies. Int. J. Serv. Ind. Manag. 2000, 11, 45–63. [Google Scholar] [CrossRef]
  16. Scheuing, E.E.; Johnson, E.M. A Proposed Model for New Service Development. J. Serv. Mark. 1989, 3, 25–34. [Google Scholar] [CrossRef]
  17. Suoheimo, M.; Trapani, P.; Miettinen, S. Historical Perspectives on Service Design and Technology. In Service Design for Emerging Technologies Product Development; Hamid, U.Z.A., Suoheimo, M., Eds.; Springer Series in Design and Innovation; Springer International Publishing: Cham, Switzerland, 2023; Volume 29, pp. 25–44. [Google Scholar]
  18. Ryan, M.; Kinghorn, P.; Entwistle, V.A.; Francis, J.J. Valuing Patients’ Experiences of Healthcare Processes: Towards Broader Applications of Existing Methods. Soc. Sci. Med. 2014, 106, 194–203. [Google Scholar] [CrossRef][Green Version]
  19. Stickdorn, M.; Schneider, J. This Is Service Design Thinking: Basics, Tools, Cases, 1st ed.; Bis Pub: Amsterdam, The Netherlands, 2010. [Google Scholar]
  20. Nisula, J.V. Searching for Definitions for Service Design—What Do We Mean with Service Design? In Proceedings of the ServDes. 2012 Conference Proceedings Co-Creating Services, Espoo, Finland, 8–10 February 2012; Linkoping University Electronic Press: Espoo, Finland, 2012; pp. 171–175. [Google Scholar]
  21. Lee, C.H.; Chen, C.H.; Trappey, A.J.C. A Structural Service Innovation Approach for Designing Smart Product Service Systems: Case Study of Smart Beauty Service. Adv. Eng. Inform. 2019, 40, 154–167. [Google Scholar] [CrossRef]
  22. Meroni, A.; Sangiorgi, D. Design for Services; Design for Social Responsibility Series; Gower: Farnham, UK, 2011. [Google Scholar]
  23. Patrício, L.; Grenha Teixeira, J.; Vink, J. A Service Design Approach to Healthcare Innovation: From Decision-Making to Sense-Making and Institutional Change. AMS Rev. 2019, 9, 115–120. [Google Scholar] [CrossRef]
  24. Donetto, S.; Pierri, P.; Tsianakas, V.; Robert, G. Experience-Based Co-Design and Healthcare Improvement: Realizing Participatory Design in the Public Sector. Des. J. 2015, 18, 227–248. [Google Scholar] [CrossRef]
  25. Drupsteen, J.; Van Der Vaart, T.; Pieter Van Donk, D. Integrative Practices in Hospitals and Their Impact on Patient Flow. Int. J. Oper. Prod. Manag. 2013, 33, 912–933. [Google Scholar] [CrossRef]
  26. Bazzano, A.N.; Martin, J.; Hicks, E.; Faughnan, M.; Murphy, L. Human-Centred Design in Global Health: A Scoping Review of Applications and Contexts. PLoS ONE 2017, 12, e0186744. [Google Scholar] [CrossRef]
  27. Vennik, F.D.; Van De Bovenkamp, H.M.; Putters, K.; Grit, K.J. Co-Production in Healthcare: Rhetoric and Practice. Int. Rev. Adm. Sci. 2016, 82, 150–168. [Google Scholar] [CrossRef]
  28. Stickdorn, M.; Hormess, M.; Lawrence, A.; Schneider, J. This Is Service Design Doing: Applying Service Design Thinking in the Real World; a Practitioners’ Handbook, 1st ed.; O’Reilly Media: Sebastopol, CA, USA, 2018. [Google Scholar]
  29. Sultan, R.; Qaed, F. Service Design Thinking and Social Innovation Sustainability. In Proceedings of the 2020 Second International Sustainability and Resilience Conference: Technology and Innovation in Building Designs(51154), Sakheer, Bahrain, 11–12 November 2020; IEEE: Sakheer, Bahrain, 2020; pp. 1–5. [Google Scholar]
  30. Teixeira, J.G.; Patrício, L.; Tuunanen, T. Bringing Design Science Research to Service Design. In Exploring Service Science; Satzger, G., Patrício, L., Zaki, M., Kühl, N., Hottum, P., Eds.; Lecture Notes in Business Information Processing; Springer International Publishing: Cham, Switzerland, 2018; Volume 331, pp. 373–384. [Google Scholar]
  31. Clatworthy, S. Service Design Thinking. In Innovating for Trust; Lüders, M., Andreassen, T.W., Clatworthy, S., Hillestad, T., Eds.; Edward Elgar Publishing: Cheltenham, UK, 2017. [Google Scholar]
  32. Kværner, K.J.; Støme, L.N.; Romm, J.; Rygh, K.; Almquist, F.; Tornaas, S.; Berg, M.S. Coassessment Framework to Identify Person-Centred Unmet Needs in Stroke Rehabilitation: A Case Report in Norway. BMJ Innov. 2021, 7, 148–156. [Google Scholar] [CrossRef]
  33. VOSviewer. Available online: https://www.vosviewer.com/ (accessed on 13 February 2024).
  34. Aaronson, E.L.; White, B.A.; Black, L.; Sonis, J.D.; Mort, E.A. Using Design Thinking to Improve Patient-Provider Communication in the Emergency Department. Qual. Manag. Health Care 2020, 29, 30–34. [Google Scholar] [CrossRef]
  35. Almaghaslah, D.; Alsayari, A.; Alyahya, S.A.; Alshehri, R.; Alqadi, K.; Alasmari, S. Using Design Thinking Principles to Improve Outpatients’ Experiences in Hospital Pharmacies: A Case Study of Two Hospitals in Asir Region, Saudi Arabia. Healthcare 2021, 9, 854. [Google Scholar] [CrossRef] [PubMed]
  36. Altman, M.; Huang, T.T.K.; Breland, J.Y. Design Thinking in Health Care. Prev. Chronic Dis. 2018, 15, 180128. [Google Scholar] [CrossRef] [PubMed]
  37. Bailey, S.G.; Bell, K.L.; Hartung, H. Service Design Empowering Innovative Communities within Healthcare: Applying Service Design Visualisation to Facilitate Collaborative Sense-Making and Shared Decision-Making in Hospitals. In Service Design and Service Thinking in Healthcare and Hospital Management: Theory, Concepts, Practice; Springer: Cham, Switzerland, 2018; pp. 137–153. [Google Scholar]
  38. Baltaxe, E.; Cano, I.; Risco, R.; Sebio, R.; Dana, F.; Laxe, S.; Martínez, R.; Ozores, F.; Roca, J.; Martínez-Pallí, G. Role of Co-Creation for Large-Scale Sustainable Adoption of Digitally Supported Integrated Care: Prehabilitation as Use Case. Int. J. Integr. Care 2022, 22, 1. [Google Scholar] [CrossRef]
  39. Bretaña, N.A.; Utoft, E.H.; Glud, S.Z. A Design-Thinking Approach to Identifying Needs in a Danish Healthcare Setting. Procedia Comput. Sci. 2023, 219, 1265–1270. [Google Scholar] [CrossRef]
  40. Camacho, L.; Penedos-Santiago, E.; Santos, E. Service Design Applied to a Health Record System: A Prototype for a Refugee Field Hospital in Iraq. In Advances in Design and Digital Communication III; Springer Series in Design and Innovation; Springer: Cham, Switzerland, 2023; Volume 27, pp. 201–212. [Google Scholar]
  41. Clack, L.; Ellison, R. Innovative Service Design for Global Health. In Human-Centered Service Design for Healthcare Transformation: Development, Innovation, Change; Springer: Cham, Switzerland, 2023; pp. 167–175. [Google Scholar]
  42. De Mello Freire, K.; Damazio, V.M.M. Promoting Organizational Change through New Meanings: Designing the Rhetoric and the Aesthetics of Service Offerings. Strateg. Des. Res. J. 2018, 11, 247–253. [Google Scholar] [CrossRef]
  43. Dosi, C.; Iori, M.; Kramer, A.; Vignoli, M. Successful Implementation of Discrete Event Simulation: Integrating Design Thinking and Simulation Approach in an Emergency Department. Prod. Plan. Control 2023, 34, 1233–1247. [Google Scholar] [CrossRef]
  44. Elliott, A.; Lang, S.; Truby, H.; Brennan, L.; Gibson, S. Tackling the Challenge of Treating Obesity Using Design Research Methods: A Scoping Review. Obes. Rev. 2022, 23, e13360. [Google Scholar] [CrossRef]
  45. Faust, J.; Mager, B.; Massa, C. Healthcare Complexity and the Role of Service Design in Complex Healthcare Systems. In Human-Centered Service Design for Healthcare Transformation: Development, Innovation, Change; Springer: Cham, Switzerland, 2023; pp. 197–219. [Google Scholar]
  46. Feuerwerker, S.; Rankin, N.; Wohler, B.; Gemino, H.; Risler, Z. Improving Patient Satisfaction by Using Design Thinking: Patient Advocate Role in the Emergency Department. Cureus J. Med. Sci. 2019, 11, e3872. [Google Scholar] [CrossRef]
  47. Foglieni, F.; Segato, F.; Sangiorgi, D.; Carrera, M. Evaluating Co-Production in Mental Health Services as a Support for Co-Design Activities. In Service Design and Service Thinking in Healthcare and Hospital Management: Theory, Concepts, Practice; Springer: Cham, Switzerland, 2018; pp. 189–209. [Google Scholar]
  48. Giambattista, A.; L’Angiocola, E.; Gironi, C.; Di Lucchio, L. Designing for Better Care in Nursing Homes: Improving Staff Experience through a Smart Caregiver-Oriented Wearable System. Int. J. Des. Soc. 2023, 17, 71–89. [Google Scholar] [CrossRef]
  49. Gleason, B.; Bohn, J. Using Small Step Service Design Thinking to Create and Implement Services That Improve Patient Care. In Service Design and Service Thinking in Healthcare and Hospital Management: Theory, Concepts, Practice; Springer: Cham, Switzerland, 2018; pp. 39–53. [Google Scholar]
  50. Green, T.; Bonner, A.; Teleni, L.; Bradford, N.; Purtell, L.; Douglas, C.; Yates, P.; Macandrew, M.; Dao, H.Y.; Chan, R.J. Use and Reporting of Experience-Based Codesign Studies in the Healthcare Setting: A Systematic Review. BMJ Qual. Saf. 2020, 29, 64–76. [Google Scholar] [CrossRef]
  51. Grenha Teixeira, J.; de Pinho, N.F.; Patrício, L. Bringing Service Design to the Development of Health Information Systems: The Case of the Portuguese National Electronic Health Record. Int. J. Med. Inform. 2019, 132, 103942. [Google Scholar] [CrossRef] [PubMed]
  52. Halvorsrud, R.; Lillegaard, A.L.; Røhne, M.; Jensen, A.M. Managing Complex Patient Journeys in Healthcare. In Service Design and Service Thinking in Healthcare and Hospital Management: Theory, Concepts, Practice; Springer: Cham, Switzerland, 2018; pp. 329–346. [Google Scholar]
  53. Han, N.; Han, S.H.; Chu, H.; Kim, J.; Rhew, K.Y.; Yoon, J.-H.; Je, N.K.; Rhie, S.J.; Ji, E.; Lee, E.; et al. Service Design Oriented Multidisciplinary Collaborative Team Care Service Model Development for Resolving Drug Related Problems. PLoS ONE 2018, 13, e0201705. [Google Scholar] [CrossRef] [PubMed]
  54. Høiseth, M. Co-Creative Service Design in Municipal Health Services: Reflections and Lessons Learned from a Design Education Perspective. In Service Design and Service Thinking in Healthcare and Hospital Management: Theory, Concepts, Practice; Springer: Cham, Switzerland, 2018; pp. 169–188. [Google Scholar]
  55. Huber, D.L.; Bair, H.; Joseph, M.L. Roadmap to Drive Innovativeness in Health Care. Nurse Lead. 2019, 17, 505–508. [Google Scholar] [CrossRef]
  56. Kim, E.-J.; Nam, I.-C.; Koo, Y.-R. Reframing Patient Experience Approaches and Methods to Achieve Patient-Centeredness in Healthcare: Scoping Review. Int. J. Environ. Res. Public Health 2022, 19, 9163. [Google Scholar] [CrossRef] [PubMed]
  57. Krolikowski, K.A.; Bi, M.; Baggott, C.M.; Khorzad, R.; Holl, J.L.; Kruser, J.M. Design Thinking to Improve Healthcare Delivery in the Intensive Care Unit: Promise, Pitfalls, and Lessons Learned. J. Crit. Care 2022, 69, 153999. [Google Scholar] [CrossRef] [PubMed]
  58. Ladds, E.; Rushforth, A.; Wieringa, S.; Taylor, S.; Rayner, C.; Husain, L.; Greenhalgh, T. Developing Services for Long COVID: Lessons from a Study of Wounded Healers. Clin. Med. J. R. Coll. Physicians Lond. 2021, 21, 59–65. [Google Scholar] [CrossRef]
  59. Lee, E.; Sjöqvist, B.A.; Hagiwara, M.A.; Söderholm, H.M.; Candefjord, S. Development of Verified Innovation Process for Healthcare Solutions (VIPHS): A Stepwise Model for Digital Health. In Caring is Sharing—Exploiting the Value in Data for Health and Innovation; IOS Press: Amsterdam, The Netherlands, 2023; Volume 302, pp. 736–740. [Google Scholar]
  60. Malmberg, L.; Rodrigues, V.; Lännerström, L.; Wetter-Edman, K.; Vink, J.; Holmlid, S. Service Design as a Transformational Driver Toward Person-Centered Care in Healthcare. In Service Design and Service Thinking in Healthcare and Hospital Management: Theory, Concepts, Practice; Springer: Cham, Switzerland, 2018; pp. 1–18. [Google Scholar]
  61. Masharipova, A.V.; Derbissalina, G.A.; Zhunussova, D.K.; Nagashybek, G.; Amangeldiyeva, D. Experience in using the service design in the development of nursing services in the Republic of Kazakhstan. New Armen. Med. J. 2022, 16, 43–48. [Google Scholar] [CrossRef]
  62. Moniz, S.; Karia, A.; Khalid, A.F.; Vindrola-Padros, C. Stories for Change: The Impact of Public Narrative on the Co-Production Process. Health Expect. 2023, 26, 919–930. [Google Scholar] [CrossRef]
  63. Oliveira, M.; Zancul, E.; Fleury, A.L. Design Thinking as an Approach for Innovation in Healthcare: Systematic Review and Research Avenues. BMJ Innov. 2021, 7, 491–498. [Google Scholar] [CrossRef]
  64. Pondicherry, N.; Schwartz, H.; Stark, N.; Dhanoa, J.; Emanuels, D.; Singh, M.; Peabody, C.R. Designing Clinical Guidelines That Improve Access and Satisfaction in the Emergency Department. J. Am. Coll. Emerg. Phys. Open 2023, 4, e12919. [Google Scholar] [CrossRef]
  65. Ponsignon, F.; Smart, A.; Phillips, L. A Customer Journey Perspective on Service Delivery System Design: Insights from Healthcare. Int. J. Qual. Reliab. Manag. 2018, 35, 2328–2347. [Google Scholar] [CrossRef]
  66. Ramos, M.; Forcellini, F.A.; Ferreira, M.G.G. Patient-Centered Healthcare Service Development: A Literature Review. Strateg. Des. Res. J. 2021, 14, 423–437. [Google Scholar] [CrossRef]
  67. Ramos, M.; Forcellini, F.A.; Ferreira, M.G.G.; Bowen, S.; Wright, P.C. Cyclical Experience-Based Design: A Proposal for Engaging Stakeholders in a Co-Creative Model for Primary Health Care Service Design. Int. J. Health Plan. Manag. 2022, 37, 486–503. [Google Scholar] [CrossRef]
  68. Rego, S.; Pereira, L.; Dias, Á.; Gonçalves, R.; da Costa, R.L. How Service Design Can Improve the Patient Experience. Int. J. Serv. Econ. Manag. 2022, 13, 410–449. [Google Scholar] [CrossRef]
  69. Robert, G.; Donetto, S.; Williams, O. Co-Designing Healthcare Services with Patients. In The Palgrave Handbook of Co-Production of Public Services and Outcomes; Palgrave Macmillan: Cham, Switzerland, 2020; pp. 313–333. [Google Scholar]
  70. Romm, J.; Agudelo, N.; Freitas, T. Shaping Physical, Social and Imaginary Spaces in Healthcare Design Labs. Artifact 2021, 7, 13.1–13.29. [Google Scholar] [CrossRef]
  71. Romm, K.L.; Gardsjord, E.S.; Gjermundsen, K.; Aguirre Ulloa, M.; Berentzen, L.-C.; Melle, I. Designing Easy Access to Care for First-Episode Psychosis in Complex Organizations. Early Interv. Psychiatry 2019, 13, 1276–1282. [Google Scholar] [CrossRef] [PubMed]
  72. Seyyedi Nasooh Abad, M.; Villa, S.; Aemmi, S.Z.; Behbood, H. How Can We Improve the Experience of Mothers Whose Baby Is Hospitalized in the NICU? J. Neonatal Nurs. 2024, 30, 152–159. [Google Scholar] [CrossRef]
  73. Van Lieshout, F.; Yang, R.; Stamenova, V.; Agarwal, P.; Palma, D.C.; Sidhu, A.; Engel, K.; Erwood, A.; Bhatia, R.S.; Bhattacharyya, O.; et al. Evaluating the Implementation of a Remote-Monitoring Program for Chronic Obstructive Pulmonary Disease: Qualitative Methods from a Service Design Perspective. J. Med. Internet Res. 2020, 22, e18148. [Google Scholar] [CrossRef]
  74. Vaz, N.; Araujo, C.A.S. Service Design Activities in Health Services: A Systematic Literature Review Based on Ecosystem Perspective and Transformative Approach. Int. J. Health Plan. Manag. 2023, 38, 1250–1267. [Google Scholar] [CrossRef]
  75. Walsh, L.; Hyett, N.; Hewson, D.; Howley, J.; Juniper, N.; Li, C.; MacLeod-Smith, B.; Rodier, S.; Hill, S. Social Media For Consumer Engagement: Co-Creating Guidance for Hospitals, Service Providers and Consumers. Int. J. Qual. Methods 2022, 21. [Google Scholar] [CrossRef]
  76. Williams, T.M.; Smith, G.P. Laying New Foundations for 21st Century Community Mental Health Services: An Australian Perspective. Int. J. Ment. Health Nurs. 2019, 28, 1008–1014. [Google Scholar] [CrossRef]
  77. Yu, H.; Woo, D.; Kim, H.J.; Choi, M.; Kim, D.H. Development of Healthcare Service Design Concepts for Nicu Parental Education. Children 2021, 8, 795. [Google Scholar] [CrossRef]
  78. Zitkus, E.; Libanio, C. User Experience of Brazilian Public Healthcare System: A Case Study on the Accessibility of the Information Provided. Des. J. 2019, 22, 707–721. [Google Scholar] [CrossRef]
  79. Ciasullo, M.V.; Lim, W.M.; Manesh, M.F.; Palumbo, R. The Patient as a Prosumer of Healthcare: Insights from a Bibliometric-Interpretive Review. J. Health Organ. Manag. 2022, 36, 133–157. [Google Scholar] [CrossRef] [PubMed]
  80. Grade, M.; Stark, N.; Emanuels, D.; Lu, A.; Doshi, J.; Leung, S.; Peabody, C. Discharge Navigator: Implementation and Cross-Sectional Evaluation of a Digital Decision Tool for Social Resources upon Emergency Department Discharge. West. J. Emerg. Med. 2022, 23, 637–643. [Google Scholar] [CrossRef]
  81. Kier, C.; Aaltonen, K.; Whyte, J.; Huemann, M. How Projects Co-Create Value with Stakeholders: The Role of Ideology and Inquiry in Spanning the Temporary-Permanent Boundary. Int. J. Proj. Manag. 2023, 41, 102482. [Google Scholar] [CrossRef]
  82. Lee, D. A Model for Designing Healthcare Service Based on the Patient Experience. Int. J. Healthc. Manag. 2019, 12, 180–188. [Google Scholar] [CrossRef]
  83. Lindblom, S.; Flink, M.; Elf, M.; Laska, A.C.; von Koch, L.; Ytterberg, C. The Manifestation of Participation within a Co-Design Process Involving Patients, Significant Others and Health-Care Professionals. Health Expect. 2021, 24, 905–916. [Google Scholar] [CrossRef]
  84. Maffei, S.; Bianchini, M.; Villari, B. Exploring Services’ Patient-Centredness. Design Challenges for a Future Design Agenda. In Human-Centered Service Design for Healthcare Transformation: Development, Innovation, Change; Springer: Cham, Switzerland, 2023; pp. 109–135. [Google Scholar]
  85. Marko-Holguin, M.; Cordel, S.L.; Van Voorhees, B.W.; Fogel, J.; Sykes, E.; Fitzgibbon, M.; Glassgow, A.E. A Two-Way Interactive Text Messaging Application for Low-Income Patients with Chronic Medical Conditions: Design-Thinking Development Approach. JMIR mHealth uHealth 2019, 7, e11833. [Google Scholar] [CrossRef]
  86. Miettinen, S.; Alhonsuo, M. Service Designing a New Hospital for Lapland Hospital District. In Service Design and Service Thinking in Healthcare and Hospital Management: Theory, Concepts, Practice; Springer: Cham, Switzerland, 2018; pp. 481–497. [Google Scholar]
  87. Pamedytyte, R.; Akoglu, C. Value Creation Through Service Design in a Healthcare Environment. Des. J. 2019, 22, 655–668. [Google Scholar] [CrossRef]
  88. Pohlmann-Eden, B.; Eden, S.C.; Smith, R. Early Communication Is Key—Designing a New Communication Tool to Immediately Empower People with Psychogenic Nonepileptic Seizures. Epilepsy Behav. 2019, 100, 106518. [Google Scholar] [CrossRef] [PubMed]
  89. Rygh, K.; Clatworthy, S. The Use of Tangible Tools as a Means to Support Co-Design During Service Design Innovation Projects in Healthcare. In Service Design and Service Thinking in Healthcare and Hospital Management: Theory, Concepts, Practice; Springer: Cham, Switzerland, 2018; pp. 93–115. [Google Scholar]
  90. Silvola, S.; Restelli, U.; Bonfanti, M.; Croce, D. Co-Design as Enabling Factor for Patient-Centred Healthcare: A Bibliometric Literature Review. Clin. Outcomes Res. 2023, 15, 333–347. [Google Scholar] [CrossRef] [PubMed]
  91. van Dijk-De Vries, A.; Stevens, A.; van der Weijden, T.; Beurskens, A.J.H.M. How to Support a Co-Creative Research Approach in Order to Foster Impact. The Development of a Co-Creation Impact Compass for Healthcare Researchers. PLoS ONE 2020, 15, e0240543. [Google Scholar] [CrossRef] [PubMed]
  92. Vaz, N.; Araujo, C.A.S. Service Design for the Transformation of Healthcare Systems: A Systematic Review of Literature. Health Serv. Manag. Res. 2023. [Google Scholar] [CrossRef] [PubMed]
  93. Vetterli, C.; Scherrer, C. Service Innovation by Patient-Centric Innovation Processes. In Service Design and Service Thinking in Healthcare and Hospital Management: Theory, Concepts, Practice; Springer: Cham, Switzerland, 2018; pp. 55–67. [Google Scholar]
  94. Chidambaran, V.; Simpson, B.; Brower, L.; Hanke, R.; Mecoli, M.; Lane, B.; Williams, S.; McKenna, E.; Bates, C.; Kraemer, A.; et al. Design and Implementation of a Novel Patient-Centered Empowerment Approach for Pain Optimisation in Children Undergoing Major Surgery. BMJ Open Qual. 2022, 11, e001874. [Google Scholar] [CrossRef] [PubMed]
  95. Fry, K.R. Why Hospitals Need Service Design: Challenges and Methods for Successful Implementation of Change in Hospitals. In Service Design and Service Thinking in Healthcare and Hospital Management: Theory, Concepts, Practice; Springer: Cham, Switzerland, 2018; pp. 377–399. [Google Scholar]
  96. Hahn-Goldberg, S.; Chaput, A.; Rosenberg-Yunger, Z.; Lunsky, Y.; Okrainec, K.; Guilcher, S.; Ransom, M.; McCarthy, L. Tool Development to Improve Medication Information Transfer to Patients during Transitions of Care: A Participatory Action Research and Design Thinking Methodology Approach. Res. Soc. Adm. Pharm. 2022, 18, 2170–2177. [Google Scholar] [CrossRef] [PubMed]
  97. Khattabi, N.; Abdalla, M.; Al Ali, A.; Malik, M.A. Implementing a Patient Engagement Framework in the Primary Healthcare System in Qatar. Patient Exp. J. 2023, 10, 74–80. [Google Scholar] [CrossRef]
  98. Shah, S.A.A.; Jajja, M.S.S.; Chatha, K.A. Antecedents and Consequences of Effective Customer Participation: The Role of Customer Education and Service Modularity. J. Serv. Theory Pract. 2023, 33, 697–720. [Google Scholar] [CrossRef]
  99. Vandekerckhove, P.; Vandekerckhove, Y.; Tavernier, R.; de Jaegher, K.; de Mul, M. Leveraging User Experience to Improve Video Consultations in a Cardiology Practice during the COVID-19 Pandemic: Initial Insights. J. Med. Internet Res. 2020, 22, e19771. [Google Scholar] [CrossRef]
  100. Wang, C.X.; Vogel, C.M. Designing a Conceptual Wayfinding Structure to Manage Information for Human-Centered Healthcare Experience. In Human-Centered Service Design for Healthcare Transformation: Development, Innovation, Change; Springer: Cham, Switzerland, 2023; pp. 317–328. [Google Scholar]
  101. Blanton, A. Incite Artifacts: Human-Centered Design in Healthcare. Virtues Econ. 2023, 7, 47–63. [Google Scholar]
  102. Intal, G.L.; Oliverio, M.B.M.; Panes, D.E.T.; Vinluan, T.M.C. System Analysis and Design of Patient Information System Using Design Thinking Methodology. J. Adv. Inf. Technol. 2022, 13, 662–667. [Google Scholar] [CrossRef]
  103. Leonardsen, A.-C.L.; Bååth, C.; Helgesen, A.K.; Grøndahl, V.A.; Hardeland, C. Person-Centeredness in Digital Primary Healthcare Services—A Scoping Review. Healthcare 2023, 11, 1296. [Google Scholar] [CrossRef] [PubMed]
  104. Lesselroth, B.; Park, H.; Monkman, H.; Duncan, A.; Thompson, G.; Yarnall, R. Designing Shift Handoff Software: Clinical Learners and Design Students Collaborate Using the “Design Thinking” Process. In Proceedings of the Public Health and Informatics: Proceedings of MIE 2021, Virtual, 29–31 May 2021; pp. 974–978. [Google Scholar]
  105. Marino, L.V.; Collaco, N.; Coyne, S.; Leppan, M.; Ridgeway, S.; Bharucha, T.; Cochrane, C.; Fandinga, C.; Palframan, K.; Rees, L.; et al. The Development of a Communication Tool to Aid Parent-Centered Communication between Parents and Healthcare Professionals: A Quality Improvement Project. Healthcare 2023, 11, 2706. [Google Scholar] [CrossRef] [PubMed]
  106. Prendiville, A. Service Design Methods: Knowledge Co-Production in Health and Social Care. In Service Design and Service Thinking in Healthcare and Hospital Management: Theory, Concepts, Practice; Springer: Cham, Switzerland, 2018; pp. 359–375. [Google Scholar]
  107. Walsh, L.; Hyett, N.; Howley, J.; Juniper, N.; Li, C.; MacLeod-Smith, B.; Rodier, S.; Hill, S.J. The Risks and Benefits of Using Social Media to Engage Consumers in Service Design and Quality Improvement in Australian Public Hospitals: Findings from an Interview Study of Key Stakeholders. BMC Health Serv. Res. 2021, 21, 876. [Google Scholar] [CrossRef] [PubMed]
  108. Johnson, T.P.; Feeney, M.K.; Jung, H.; Frandell, A.; Caldarulo, M.; Michalegko, L.; Islam, S.; Welch, E.W. COVID-19 and the Academy: Opinions and Experiences of University-Based Scientists in the U.S. Humanit. Soc. Sci. Commun. 2021, 8, 146. [Google Scholar] [CrossRef]
  109. Aviv-Reuven, S.; Rosenfeld, A. Publication Patterns’ Changes Due to the COVID-19 Pandemic: A Longitudinal and Short-Term Scientometric Analysis. Scientometrics 2021, 126, 6761–6784. [Google Scholar] [CrossRef]
Figure 1. Workflow diagram.
Figure 1. Workflow diagram.
Sustainability 16 05595 g001
Figure 2. Venn diagram of the investigated concepts.
Figure 2. Venn diagram of the investigated concepts.
Sustainability 16 05595 g002
Figure 3. PRISMA workflow with the number of records processed per stage.
Figure 3. PRISMA workflow with the number of records processed per stage.
Sustainability 16 05595 g003
Figure 4. Yearly trend considering the three search engines without filtering (duplicated included).
Figure 4. Yearly trend considering the three search engines without filtering (duplicated included).
Sustainability 16 05595 g004
Figure 5. Trend of results by year.
Figure 5. Trend of results by year.
Sustainability 16 05595 g005
Figure 6. Geographical distribution of results: (a) single production and (b) co-production. The chromatic intensity indicates the density of results, with a more intense color denoting a country with a greater level of production and vice versa.
Figure 6. Geographical distribution of results: (a) single production and (b) co-production. The chromatic intensity indicates the density of results, with a more intense color denoting a country with a greater level of production and vice versa.
Sustainability 16 05595 g006
Figure 7. Results shared per product typology.
Figure 7. Results shared per product typology.
Sustainability 16 05595 g007
Figure 8. Co-occurrence of terms in the selected records, grouped per cluster and linked to each other. Each color represents a different cluster: yellow, methodological aspects; red, action/research field elements; blue, research aims; green, initial components of a project or research. Diagram processed through VOSviewer.
Figure 8. Co-occurrence of terms in the selected records, grouped per cluster and linked to each other. Each color represents a different cluster: yellow, methodological aspects; red, action/research field elements; blue, research aims; green, initial components of a project or research. Diagram processed through VOSviewer.
Sustainability 16 05595 g008
Figure 9. Visualization of the average year of recurring terms (older in blue and newer in red) over the last 5 years. Diagram processed through VOSviewer.
Figure 9. Visualization of the average year of recurring terms (older in blue and newer in red) over the last 5 years. Diagram processed through VOSviewer.
Sustainability 16 05595 g009
Table 1. Main search string tested in the three search engines.
Table 1. Main search string tested in the three search engines.
Search StringResults
“service design” AND hospital AND management384
(“service design” OR “design thinking”) AND (hospital OR healthcare) AND management819
(“service design” OR “design thinking”) AND (hospital OR healthcare) AND (management OR (process OR processes))1344
Table 2. Results according to filtering stages.
Table 2. Results according to filtering stages.
Action Results
Research screening 1344
Science Direct75
Scopus941
Web of Science328
Filtering per year (2018–2023) 791
Science Direct40
Scopus520
Web of Science231
Filtering per document typology and language 631
Science Direct38
Scopus394
Web of Science199
Results after solving duplications 441
Valid results 440
Eligible results according to Title, Abstract, Keywords 108
Results final selection 74
Table 3. Products excluded after Titles, Keywords, and Abstracts analysis and not in line with the investigated topics.
Table 3. Products excluded after Titles, Keywords, and Abstracts analysis and not in line with the investigated topics.
ClusterResults
Non-cross-cutting explorations of the three research areas106
Research and projects in the clinical/medical field111
Structural development of spaces without a connection with service115
Table 4. Products excluded after full-text reading and not in line with the investigated topics.
Table 4. Products excluded after full-text reading and not in line with the investigated topics.
Cluster Results
Not dealing with the development of services in the health/hospital sectors 21
Not dealing with the development of services (architecture) 5
Not dealing with the development of services (community) 2
Not dealing with the development of services (clinic process) 3
Not dealing with the development of services (product) 3
Table 5. Study characteristics.
Table 5. Study characteristics.
Articles TopicsPrimary Outcomes
Aaronson et al., 2020 [34]; Almaghaslah et al., 2021 [35]; Altman et al., 2018 [36]; Bailey et al., 2018 [37]; Baltaxe et al., 2022 [38]; Bretaña et al., 2023 [39]; Camacho et al., 2023 [40]; Clack, and Ellison, 2023 [41]; De Mello Freire, and Damazio, 2018 [42]; Dosi et al., 2021 [43]; Elliott et al., 2022 [44]; Faust et al., 2023 [45]; Feuerwerker et al., 2019 [46]; Foglieni et al., 2018 [47]; Giambattista et al., 2023 [48]; Gleason, and Bohn, 2018 [49]; Green et al., 2020 [50]; Grenha Teixeira et al., 2019 [51]; Halvorsrud et al., 2018 [52]; Han et al., 2018 [53]; Høiseth, 2018 [54]; Huber et al., 2019 [55]; Kim et al., 2022 [56]; Krolikowski et al., 2022 [57]; Ladds et al., 2021 [58]; Lee et al., 2023 [59]; Malmberg et al., 2018 [60]; Masharipova et al., 2022 [61]; Moniz et al., 2023 [62]; Oliveira et al., 2021 [63]; Pondicherry et al., 2023 [64]; Ponsignon et al., 2018 [65]; Ramos et al., 2021 [66]; Ramos et al., 2022 [67]; Rego et al., 2022 [68]; Robert et al., 2020 [69]; Romm et al., 2021 [70]; Romm et al., 2019 [71]; Seyyedi Nasooh Abad et al., 2023 [72]; Van Lieshout et al., 2020 [73]; Vaz, and Araujo, 2023b [74]; Walsh et al., 2022 [75]; Williams, and Smith, 2019 [76]; Yu et al., 2021 [77]; Zitkus, and Libanio, 2019 [78].Service design practicesDevelopment of more socio-technical efficiency-oriented services; lack of strong and
rigorous analytic criteria and methods
Altman et al., 2018 [36]; Baltaxe et al., 2022 [38]; Ciasullo et al., 2022 [79]; Faust et al., 2023 [45]; Foglieni et al., 2018 [47]; Grade et al., 2022 [80]; Green et al., 2020 [50]; Grenha Teixeira et al., 2019 [51]; Halvorsrud et al., 2018 [52]; Kier et al., 2023 [81]; Ladds et al., 2021 [58]; Lee, 2019 [82]; Lindblom et al., 2021 [83]; Maffei et al., 2023 [84]; Marko-Holguin et al., 2019 [85]; Miettinen, and Alhonsuo, 2018 [86]; Moniz et al., 2023 [62]; Pamedytyte, and Akoglu, 2019 [87]; Pohlmann-Eden et al., 2019 [88]; Robert et al., 2020 [69]; Romm et al., 2021 [70]; Rygh, and Clatworthy, 2018 [89]; Silvola et al., 2023 [90]; van Dijk-De Vries et al., 2020 [91]; Vaz, and Araujo, 2023a [92]; Vetterli, and Scherrer, 2018 [93]; Williams, and Smith, 2019 [76].Co-design and co-productionImprove the quality of services provided in non-clinical fields; development of effective and innovative solutions
Bailey et al., 2018 [37]; Chidambaran et al., 2022 [94]; Ciasullo et al., 2022 [79]; Feuerwerker et al., 2019 [46]; Fry, 2018 [95]; Gleason, and Bohn, 2018 [49];
Hahn-Goldberg et al., 2022 [96]; Halvorsrud et al., 2018 [52]; Huber et al., 2019 [55]; Khattabi et al., 2023 [97]; Lee, 2019 [82]; Malmberg et al., 2018 [60]; Marko-Holguin et al., 2019 [85]; Pamedytyte, and Akoglu, 2019 [87]; Pohlmann-Eden et al., 2019 [88]; Ponsignon et al., 2018 [65]; Rego et al., 2022 [68]; Shah et al., 2023 [98]; Vandekerckhove et al., 2020 [99]; Vetterli, and Scherrer, 2018 [93]; Wang, and Vogel, 2023 [100]; Zitkus, and Libanio, 2019 [78].
User-centered approachDevelopment of user-centered approach models; improve the organizational structure, generating better resource management; use of patient experience as an indicator of the quality and efficiency
Blanton, 2023 [101]; Camacho et al., 2023 [40]; De Mello Freire, and Damazio, 2018 [42]; Fry, 2018 [95]; Grade et al., 2022 [80]; Halvorsrud et al., 2018 [52]; Intal et al., 2022 [102]; Ladds et al., 2021 [58]; Lee et al., 2023 [59]; Leonardsen et al., 2023 [103]; Lesselroth et al., 2021 [104]; Maffei et al., 2023 [84]; Marino et al., 2023 [105]; Marko-Holguin et al., 2019 [85]; Pondicherry et al., 2023 [64]; Prendiville, 2018 [106]; Ramos et al., 2021 [66]; Van Lieshout et al., 2020 [73]; Vandekerckhove et al., 2020 [99]; Vetterli, and Scherrer, 2018 [93]; Walsh et al., 2021 [107]; Williams, and Smith, 2019 [76].Change and process
management
Development of new informal specific tools and methodological approaches to managing changes; system rigidity and hierarchy as obstacles to change and innovation
Table 6. Journal/Edited volumes with 2 or more articles.
Table 6. Journal/Edited volumes with 2 or more articles.
Journal/Edited VolumesNumber of Articles
Service Design and Service Thinking in Healthcare and Hospital Management: Theory, Concepts, Practice (edited volume)11
Human-Centered Service Design for Healthcare Transformation: Development, innovation, Change (edited volume)4
Design Journal2
Health Expectations2
International Journal of Health Planning and Management2
Journal of Medical Internet Research2
PLOS One2
Strategic Design Research Journal2
Others47
Table 7. Detected methodological approaches.
Table 7. Detected methodological approaches.
Methodological ApproachesNumber of Articles
Co-Design (CD) 7
Design (D) 2
Design Thinking (DT) 22
Design Thinking and Service Design (DT; SD) 1
Experience-Based Co-Design (EBCD) 3
Experience-Based Design (EBD) 1
Service Design (SD) 27
Service Design and Co-Design (SD; CD) 2
Service Design and Experience-Based Co-Design (SD; EBCD) 1
Service Design and User-Centered Design (SD; UCD) 2
User-Centered Design (UCD) 5
User Experience (UX) 1
Disclaimer/Publisher’s Note: The statements, opinions and data contained in all publications are solely those of the individual author(s) and contributor(s) and not of MDPI and/or the editor(s). MDPI and/or the editor(s) disclaim responsibility for any injury to people or property resulting from any ideas, methods, instructions or products referred to in the content.

Share and Cite

MDPI and ACS Style

Palazzo, A.C.; Bertelli, M.; Gaspari, J. A Systemic Review on the Adoption of Service Design Practices to Improve the Quality of User Experience and Organization in the Healthcare Environment. Sustainability 2024, 16, 5595. https://doi.org/10.3390/su16135595

AMA Style

Palazzo AC, Bertelli M, Gaspari J. A Systemic Review on the Adoption of Service Design Practices to Improve the Quality of User Experience and Organization in the Healthcare Environment. Sustainability. 2024; 16(13):5595. https://doi.org/10.3390/su16135595

Chicago/Turabian Style

Palazzo, Angela Cristiana, Matteo Bertelli, and Jacopo Gaspari. 2024. "A Systemic Review on the Adoption of Service Design Practices to Improve the Quality of User Experience and Organization in the Healthcare Environment" Sustainability 16, no. 13: 5595. https://doi.org/10.3390/su16135595

APA Style

Palazzo, A. C., Bertelli, M., & Gaspari, J. (2024). A Systemic Review on the Adoption of Service Design Practices to Improve the Quality of User Experience and Organization in the Healthcare Environment. Sustainability, 16(13), 5595. https://doi.org/10.3390/su16135595

Note that from the first issue of 2016, this journal uses article numbers instead of page numbers. See further details here.

Article Metrics

Back to TopTop