Improved YOLO v7 for Sustainable Agriculture Significantly Improves Precision Rate for Chinese Cabbage (Brassica pekinensis Rupr.) Seedling Belt (CCSB) Detection
Abstract
1. Introduction
2. Material and Methods
2.1. Dataset Preparation
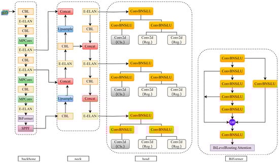
2.2. Integration of Decoupled Head and BiFormer Attention Mechanism to YOLO v7
2.2.1. Overview of Decoupled Head
2.2.2. Overview of BiFormer Attention Mechanism
2.2.3. Integrate Algorithm
2.3. Chinese Cabbages Seedling Belt-Fitting Algorithm (CCSBFA)
2.4. Model Training Environment and Performance Evaluation
3. Results and Discussion
3.1. Comparison Experiment
3.2. Ablation Experiment
3.3. The Results of the Chinese Cabbage Seedling Belt-Fitting Algorithm (CCSBFA)
4. Conclusions
Author Contributions
Funding
Institutional Review Board Statement
Informed Consent Statement
Data Availability Statement
Acknowledgments
Conflicts of Interest
References
- He, X.; Zhang, D.; Yang, L.; Cui, T.; Zhong, X. Design and experiment of a GPS-based turn compensation system for improving the seeding uniformity of maize planter. Comput. Electron. Agric. 2021, 187, 106250. [Google Scholar] [CrossRef]
- Thomas, M.; Reger, J.; Stumpenhausen, J.; Bernhardt, H. Lidar and radar enable the next generation of dairy cattle feeding. Appl. Eng. Agric. 2022, 38, 207–217. [Google Scholar]
- Gao, X.; Li, Y.; Bao, J. Efficient carrier acquisition and tracking for high dynamic and weak satellite signals. J. Commun. 2016, 11, 644–652. [Google Scholar] [CrossRef]
- Diao, Z.; Yan, J.; He, Z.; Zhao, S.; Guo, P. Corn seedling recognition algorithm based on hyperspectral image and lightweight-3D-CNN. Comput. Electron. Agric. 2022, 201, 107343. [Google Scholar] [CrossRef]
- Cury, A.; Crémona, C. Pattern recognition of structural behaviors based on learning algorithms and symbolic data concepts. Struct. Control Health Monit. 2012, 19, 161–186. [Google Scholar] [CrossRef]
- Xie, B.; Jin, Y.; Faheem, M.; Gao, W.; Liu, J.; Jiang, H.; Cai, L.; Li, Y. Research progress of autonomous navigation technology for multi-agricultural scenes. Comput. Electron. Agric. 2023, 211, 107963. [Google Scholar] [CrossRef]
- Tang, Y.; Chen, M.; Wang, C.; Luo, L.; Zou, X. Recognition and Localization Methods for Vision-Based Fruit Picking Robots: A Review. Front. Plant Sci. 2020, 11, 510. [Google Scholar] [CrossRef] [PubMed]
- Sugahara, K.; Nanseki, T.; Fukatsu, T. Verification of a Prototype System to Recognize Agricultural Operations Automatically based on RFID. In Proceedings of the World Conference on Agricultural Information and IT, IAALD AFITA WCCA 2008, Tokyo, Japan, 24–27 August 2008; Tokyo University of Agriculture: Fuchu, Japan, 2008. [Google Scholar]
- Liu, F.; Yang, Y.; Zeng, Y.; Liu, Z. Bending diagnosis of rice seedling lines and guidance line extraction of automatic weeding equipment in paddy field. Mech. Syst. Signal Process. 2020, 142, 106791. [Google Scholar] [CrossRef]
- Montalvo, M.; Pajares, G.; Guerrero, J.M.; Romeo, J.; Guijarro, M.; Ribeiro, A.; Ruz, J.J.; Cruz, J.M. Automatic detection of crop rows in maize fields with high weeds pressure. Expert Syst. Appl. 2012, 39, 11889–11897. [Google Scholar] [CrossRef]
- Zhang, X.; Li, X.; Zhang, B.; Zhou, J.; Tian, G.; Xiong, Y.; Gu, B. Automated robust crop-row detection in maize fields based on position clustering algorithm and shortest path method. Comput. Electron. Agric. 2018, 154, 165–175. [Google Scholar] [CrossRef]
- Song, Y.; Liu, Y.; Liu, L.; Zhu, D.; Chen, L. Extraction Method of Navigation Baseline of Corn Roots Based on Machine Vision. Nongye Jixie Xuebao/Trans. Chin. Soc. Agric. Mach. 2017, 48, 38–44. [Google Scholar]
- Zhai, Z.; Zhu, Z.; Du, Y.; Song, Z.; Mao, E. Multi-crop-row detection algorithm based on binocular vision. Biosyst. Eng. 2016, 150, 89–103. [Google Scholar] [CrossRef]
- Deng, W.; Huang, Y.; Zhao, C.; Chen, L.; Wang, X. Bayesian discriminant analysis of plant leaf hyperspectral reflectance for identification of weeds from cabbages. Afr. J. Agric. Res. 2016, 11, 551–562. [Google Scholar]
- Gao, P.P.; Zhang, X.M.; Xue, P.Y.; Dong, J.W.; Dong, Y.; Zhao, Q.L.; Geng, L.P.; Lu, Y.; Zhao, J.J.; Liu, W.J. Mechanism of Pb accumulation in Chinese cabbage leaves: Stomata and trichomes regulate foliar uptake of Pb in atmospheric PM2.5. Environ. Pollut. 2022, 293, 118585. [Google Scholar] [CrossRef] [PubMed]
- Redmon, J.; Divvala, S.; Girshick, R.; Farhadi, A. You only look once: Unified, real-time object detection. In Proceedings of the IEEE Conference on Computer Vision and Pattern Recognition, Las Vegas, NV, USA, 26 June–1 July 2016; pp. 779–788. [Google Scholar]
- Redmon, J.; Farhadi, A. YOLO9000: Better, faster, stronger. In Proceedings of the IEEE Conference on Computer Vision and Pattern Recognition, Honolulu, HI, USA, 21–26 July 2017; pp. 7263–7271. [Google Scholar]
- Redmon, J.; Farhadi, A. Yolov3: An incremental improvement. arXiv 2018, arXiv:1804.02767. [Google Scholar]
- Bochkovskiy, A.; Wang, C.-Y.; Liao, H.-Y.M. Yolov4: Optimal speed and accuracy of object detection. arXiv 2020, arXiv:2004.10934. [Google Scholar]
- Li, C.; Li, L.; Jiang, H.; Weng, K.; Geng, Y.; Li, L.; Ke, Z.; Li, Q.; Cheng, M.; Nie, W. YOLOv6: A single-stage object detection framework for industrial applications. arXiv 2022, arXiv:2209.02976. [Google Scholar]
- Wang, C.-Y.; Bochkovskiy, A.; Liao, H.-Y.M. YOLOv7: Trainable bag-of-freebies sets new state-of-the-art for real-time object detectors. In Proceedings of the IEEE/CVF Conference on Computer Vision and Pattern Recognition, Vancouver, BC, Canada, 17–24 June 2023; pp. 7464–7475. [Google Scholar]
- Ren, S.; He, K.; Girshick, R.; Sun, J. Faster R-CNN: Towards real-time object detection with region proposal networks. IEEE Trans. Pattern Anal. Mach. Intell. 2016, 39, 1137–1149. [Google Scholar] [CrossRef]
- Wu, W.; Wu, X.; Cai, Y.; Zhou, Q. Deep coupling neural network for robust facial landmark detection. Comput. Graph. 2019, 82, 286–294. [Google Scholar] [CrossRef]
- Piotrowski, A.P.; Napiorkowski, J.J. A comparison of methods to avoid overfitting in neural networks training in the case of catchment runoff modelling. J. Hydrol. 2013, 476, 97–111. [Google Scholar] [CrossRef]
- Zhao, W.; Alwidian, S.; Mahmoud, Q.H. Adversarial training methods for deep learning: A systematic review. Algorithms 2022, 15, 283. [Google Scholar] [CrossRef]
- Zhu, Y.; Wu, Y.; Liu, Q.; Guo, T.; Qin, R.; Hui, J. A backward control based on σ -Hopf oscillator with decoupled parameters for smooth locomotion of bio-inspired legged robot. Robot. Auton. Syst. 2018, 106, 165–178. [Google Scholar] [CrossRef]
- Xiao, Y.; Wang, X.; Zhang, P.; Meng, F.; Shao, F. Object detection based on faster R-CNN algorithm with skip pooling and fusion of contextual information. Sensors 2020, 20, 5490. [Google Scholar] [CrossRef] [PubMed]
- Niu, Z.; Zhong, G.; Yu, H. A review on the attention mechanism of deep learning. Neurocomputing 2021, 452, 48–62. [Google Scholar] [CrossRef]
- Zheng, Z.; Hu, Y.; Guo, T.; Qiao, Y.; He, Y.; Zhang, Y.; Huang, Y. AGHRNet: An attention ghost-HRNet for confirmation of catch-and-shake locations in jujube fruits vibration harvesting. Comput. Electron. Agric. 2023, 210, 107921. [Google Scholar] [CrossRef]
- Chen, D.; Wang, D.; Hu, H. Transformer with Sparse Self-Attention Mechanism for Image Captioning. Electron. Lett. 2020, 56, 764–766. [Google Scholar]
- Zhu, L.; Wang, X.; Ke, Z.; Zhang, W.; Lau, R. BiFormer: Vision Transformer with Bi-Level Routing Attention. In Proceedings of the 2023 IEEE/CVF Conference on Computer Vision and Pattern Recognition (CVPR), Vancouver, BC, Canada, 17–24 June 2023; pp. 10323–10333. [Google Scholar]
- Xia, Z.; Pan, X.; Song, S.; Li, L.; Huang, G. Vision Transformer with Deformable Attention. In Proceedings of the 2022 IEEE/CVF Conference on Computer Vision and Pattern Recognition (CVPR), New Orleans, LA, USA, 18–24 June 2022. [Google Scholar]
- Liu, Y.; Jiang, P.-T.; Petrosyan, V.; Li, S.-J.; Bian, J.; Zhang, L.; Cheng, M.-M. Del: Deep embedding learning for efficient image segmentation. In Proceedings of the International Joint Conference on Artificial Intelligence, Stockholm, Sweden, 13–19 July 2018; p. 870. [Google Scholar]
- Yang, F.; Wang, T.; Wang, X. Student Classroom Behavior Detection based on YOLOv7-BRA and Multi-Model Fusion. arXiv 2023, arXiv:2305.07825. [Google Scholar]
- Illingworth, J.; Kittler, J. A survey of the Hough transform. Comput. Vis. Graph. Image Process. 1988, 44, 87–116. [Google Scholar] [CrossRef]
- Guerrero, J.M.; Ruz, J.J.; Pajares, G. Crop rows and weeds detection in maize fields applying a computer vision system based on geometry. Comput. Electron. Agric. 2017, 142, 461–472. [Google Scholar] [CrossRef]
- Billingsley, J.; Schoenfisch, M. The successful development of a vision guidance system for agriculture. Comput. Electron. Agric. 1997, 16, 147–163. [Google Scholar] [CrossRef]
- Lazaros, N.; Sirakoulis, G.C.; Gasteratos, A. Review of stereo vision algorithms: From software to hardware. Int. J. Optomechatron. 2008, 2, 435–462. [Google Scholar] [CrossRef]
- Wang, S.; Yu, S.; Zhang, W.; Wang, X. The identification of straight-curved rice seedling rows for automatic row avoidance and weeding system. Biosyst. Eng. 2023, 233, 47–62. [Google Scholar] [CrossRef]
- Shanmuganathan, V.; Benjamin, L. The influence of sowing depth and seed size on seedling emergence time and relative growth rate in spring cabbage (Brassica oleracea var. capitata L.). Ann. Bot. 1992, 69, 273–276. [Google Scholar] [CrossRef]
- Wang, H.; Jin, Y.; Ke, H.; Zhang, X. DDH-YOLOv5: Improved YOLOv5 based on Double IoU-aware Decoupled Head for object detection. J. Real-Time Image Process. 2022, 19, 1023–1033. [Google Scholar] [CrossRef]
- Yuan, G.; Liu, G.; Chen, J. A Decoupled YOLOv5 with Deformable Convolution and Multi-scale Attention. In Knowledge Science, Engineering and Management; Memmi, G., Yang, B., Kong, L., Zhang, T., Qiu, M., Eds.; Springer International Publishing: Cham, Switzerland, 2022; pp. 3–14. [Google Scholar]
- Ge, Z.; Liu, S.; Wang, F.; Li, Z.; Sun, J. YOLOX: Exceeding YOLO Series in 2021. arXiv 2021, arXiv:2107.08430. [Google Scholar]
- Li, J.; Zhang, Y.; Qian, C. The enhanced resource modeling and real-time transmission technologies for Digital Twin based on QoS considerations. Robot. Comput.-Integr. Manuf. 2022, 75, 102284. [Google Scholar] [CrossRef]
- Wang, G.; Chen, Y.; An, P.; Hong, H.; Hu, J.; Huang, T. UAV-YOLOv8: A Small-Object-Detection Model Based on Improved YOLOv8 for UAV Aerial Photography Scenarios. Sensors 2023, 23, 7190. [Google Scholar] [CrossRef] [PubMed]
- Yang, Z.; Feng, H.; Ruan, Y.; Weng, X. Tea Tree Pest Detection Algorithm Based on Improved Yolov7-Tiny. Agriculture 2023, 13, 1031. [Google Scholar] [CrossRef]
- Bek, M.K.; Shaheen, E.M.; Elgamel, S.A. Classification and Mathematical Expression of Different Interference Signals on a GPS Receiver. Navigation 2015, 62, 23–37. [Google Scholar] [CrossRef]
- Grunicheva, E.A. Studies on Chinese Cabbage in Glasshouses and Frames; CABI Digital Library: Wallingford, UK, 1970. [Google Scholar]
- Jiang, G.; Wang, Z.; Liu, H. Automatic detection of crop rows based on multi-ROIs. Expert Syst. Appl. 2015, 42, 2429–2441. [Google Scholar] [CrossRef]
- Liu, S.; Jin, Y.; Ruan, Z.; Ma, Z.; Gao, R.; Su, Z. Real-Time Detection of Seedling Maize Weeds in Sustainable Agriculture. Sustainability 2022, 14, 15088. [Google Scholar] [CrossRef]
- Quan, L.; Feng, H.; Lv, Y.; Wang, Q.; Zhang, C.; Liu, J.; Yuan, Z. Maize seedling detection under different growth stages and complex field environments based on an improved Faster R–CNN. Biosyst. Eng. 2019, 184, 1–23. [Google Scholar] [CrossRef]
- Zheng, Z.; Hu, Y.; Li, X.; Huang, Y. Autonomous navigation method of jujube catch-and-shake harvesting robot based on convolutional neural networks. Comput. Electron. Agric. 2023, 215, 108469. [Google Scholar] [CrossRef]
- Li, Z.; Liu, Y.; Li, B.; Hu, W.; Wu, K.; Wang, P. SDTP: Semantic-aware Decoupled Transformer Pyramid for Dense Image Prediction. arXiv 2021, arXiv:2109.08963. [Google Scholar] [CrossRef]
- Pan, M.; Xia, W.; Yu, H.; Hu, X.; Cai, W.; Shi, J. Vehicle Detection in UAV Images via Background Suppression Pyramid Network and Multi-Scale Task Adaptive Decoupled Head. Remote Sens. 2023, 15, 5698. [Google Scholar] [CrossRef]
- Sinha, A.; Dolz, J. Multi-scale self-guided attention for medical image segmentation. IEEE J. Biomed. Health Inform. 2020, 25, 121–130. [Google Scholar] [CrossRef] [PubMed]
- Li, X.; Li, X.; Zhang, L.; Cheng, G.; Shi, J.; Lin, Z.; Tan, S.; Tong, Y. Improving semantic segmentation via decoupled body and edge supervision. In Proceedings of the Computer Vision–ECCV 2020: 16th European Conference, Glasgow, UK, 23–28 August 2020; Proceedings, Part XVII 16. pp. 435–452. [Google Scholar]
- Li, Z.; Ouyang, B.; Qiu, S.; Xu, X.; Cui, X.; Hua, X. Change Detection in Remote Sensing Images Using Pyramid Pooling Dynamic Sparse Attention Network with Difference Enhancement. IEEE J. Sel. Top. Appl. Earth Obs. Remote Sens. 2024, 17, 7052–7067. [Google Scholar] [CrossRef]
- Sklar, M.G.; Armstrong, R.D. A linear programming algorithm for the simple model for discrete chebychev curve fitting. Comput. Oper. Res. 1983, 10, 237–248. [Google Scholar] [CrossRef]
- Fan, Y.; Chen, X.; Xie, J.; Fu, Z. An Algorithm for Detecting the Integrity of Outer Frame Protection Net on Construction Site Based on Improved SSD. J. Phys. Conf. Ser. 2021, 1827, 012168. [Google Scholar] [CrossRef]
- Andreon, S.; Gargiulo, G.; Longo, G.; Tagliaferri, R.; Capuano, N. Wide Field Imaging. I. Applications of Neural Networks to object detection and star/galaxy classification. Mon. Not. R. Astron. Soc. 2010, 319, 700–716. [Google Scholar] [CrossRef]
- Koufogiannis, E.T.; Sgouros, N.P.; Ntasi, M.T.; Sangriotis, M.S. Grid reconstruction and skew angle estimation in Integral Images produced using circular microlenses. In Proceedings of the 2013 18th International Conference on Digital Signal Processing (DSP), Fira, Greece, 1–3 July 2013. [Google Scholar] [CrossRef]
- Åstrand, B.; Baerveldt, A.-J. A vision based row-following system for agricultural field machinery. Mechatronics 2005, 15, 251–269. [Google Scholar] [CrossRef]
- Bahrampour, S.; Ray, A.; Sarkar, S.; Damarla, T.; Nasrabadi, N.M. Performance comparison of feature extraction algorithms for target detection and classification. Pattern Recognit. Lett. 2013, 34, 2126–2134. [Google Scholar] [CrossRef]












| Models | Novel Features | Reference |
|---|---|---|
| Faster R-CNN | Introduces the Region Proposal Network (RPN) for faster and more accurate two-stage object detection using an anchor mechanism. | Ren, He, Girshick and Sun [22] |
| YOLO v3 | Employs multi-scale predictions and the Darknet-53 feature extraction network for efficient and accurate single-step detection. | Redmon and Farhadi [18] |
| YOLO v7 | Optimizes network architecture and training strategies with a new loss function for faster and more accurate object detection. | Wang, Bochkovskiy and Liao [21] |
| Improved YOLO v7 | Separates classification and regression tasks while using adaptive BiFormer attention to enhance detection accuracy and feature representation. | This paper |
Disclaimer/Publisher’s Note: The statements, opinions and data contained in all publications are solely those of the individual author(s) and contributor(s) and not of MDPI and/or the editor(s). MDPI and/or the editor(s) disclaim responsibility for any injury to people or property resulting from any ideas, methods, instructions or products referred to in the content. |
© 2024 by the authors. Licensee MDPI, Basel, Switzerland. This article is an open access article distributed under the terms and conditions of the Creative Commons Attribution (CC BY) license (https://creativecommons.org/licenses/by/4.0/).
Share and Cite
Gao, X.; Wang, G.; Qi, J.; Wang, Q.; Xiang, M.; Song, K.; Zhou, Z. Improved YOLO v7 for Sustainable Agriculture Significantly Improves Precision Rate for Chinese Cabbage (Brassica pekinensis Rupr.) Seedling Belt (CCSB) Detection. Sustainability 2024, 16, 4759. https://doi.org/10.3390/su16114759
Gao X, Wang G, Qi J, Wang Q, Xiang M, Song K, Zhou Z. Improved YOLO v7 for Sustainable Agriculture Significantly Improves Precision Rate for Chinese Cabbage (Brassica pekinensis Rupr.) Seedling Belt (CCSB) Detection. Sustainability. 2024; 16(11):4759. https://doi.org/10.3390/su16114759
Chicago/Turabian StyleGao, Xiaomei, Gang Wang, Jiangtao Qi, Qingxia (Jenny) Wang, Meiqi Xiang, Kexin Song, and Zihao Zhou. 2024. "Improved YOLO v7 for Sustainable Agriculture Significantly Improves Precision Rate for Chinese Cabbage (Brassica pekinensis Rupr.) Seedling Belt (CCSB) Detection" Sustainability 16, no. 11: 4759. https://doi.org/10.3390/su16114759
APA StyleGao, X., Wang, G., Qi, J., Wang, Q., Xiang, M., Song, K., & Zhou, Z. (2024). Improved YOLO v7 for Sustainable Agriculture Significantly Improves Precision Rate for Chinese Cabbage (Brassica pekinensis Rupr.) Seedling Belt (CCSB) Detection. Sustainability, 16(11), 4759. https://doi.org/10.3390/su16114759

