Assessing Waterway Carrying Capacity from a Multi-Benefit Synergistic Perspective
Abstract
1. Introduction
2. Literature Review
2.1. Concept of WCC
2.2. WCC Evaluation Methods
2.3. Bayesian Network
2.4. Research Gap
3. Methods
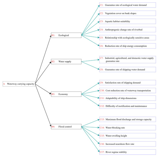
3.1. Evaluation Index System of WCC
3.1.1. The Multi-Layer Evaluation Index System
3.1.2. Determination of Indicator Weights
3.1.3. Calculation of the Membership Degree
- (1)
- When x ≤ a, the grading is 100% Collapsing;
- (2)
- When a < x < b, the grading is Collapsing with a probability (b − x)/(b − a) and Unbearable with a probability (x − a)/(b − a);
- (3)
- When b ≤ x < c, the grading is Unbearable with a probability (c − x)/(c − b) and Critical bearable with a probability (x − b)/(c − b);
- (4)
- When c ≤ x < d, the grading is Critical bearable with a probability (d − x)/(d − c) and Bearable with a probability (x − c)/(d − c);
- (5)
- When d ≤ x < e, the grading is Bearable with a probability (e − x)/(e − d) and Fully bearable with a probability (x − d)/(e − d);
- (6)
- When x ≥ e, the grading is 100% Fully bearable.
3.2. Methodology behind the FBRB and BN
3.2.1. Degree of Synergy
3.2.2. Fuzzy Belief Rule
3.2.3. BN
3.3. Construct and Variables
3.3.1. Establishment of the FBRB
3.3.2. Aggregation Rules Using Bayesian Networks
3.3.3. Quantify and Classify WCC
3.4. Data and Measures
4. Analysis and Results
4.1. Design of Regulation Program of Waterway Scale
4.2. Model Application
4.2.1. Evaluation of WCC of Jiepai Reach
4.2.2. Analysis of Variation in Subsystems
- Ecological subsystem
- 2.
- Water supply subsystem
- 3.
- Economy subsystem
- 4.
- Flood control subsystem
4.3. Results on the WCC of the Middle Yangtze River
4.4. Sensitivity Analysis of Weights of Antecedent Attributes
5. Discussion
6. Conclusions and Contributions
Author Contributions
Funding
Institutional Review Board Statement
Informed Consent Statement
Data Availability Statement
Conflicts of Interest
Appendix A
| Indicators | Definition | Data Source/References |
|---|---|---|
| Guarantee rate of ecological water demand | Minimum daily runoff/ecological water supply | Hydrological station monitoring data and Tennant method (Tennant, 1976 [63]) |
| Vegetation cover on bank slopes | Bank vegetation area/total bank area | Remote sensing image extraction |
| Aquatic habitat suitability | (Depth suitability index × velocity suitability index)0.5 | Mathematical model of hydrodynamics (Lai et al., 2013 [64]) |
| Anthropogenic change rate of riverbed | Artificial riverbed area/total riverbed area | Waterway Regulation Project Reports |
| Relationship with ecologically sensitive areas | Proximity of the area in which the waterway is located to ecologically sensitive areas | Guidelines for Delimitation of Ecological Protection Red Line |
| Reduction rate of ship energy consumption | (Total energy consumption of ships at status quo scale—total energy consumption of ships at designed scale)/total energy consumption of ships at status quo scale | Yangtze River Shipping Yearbook |
| Industrial, agricultural, and domestic water supply guarantee rate | The provided maximum water volume ensures the lowest navigable water level/industrial, agricultural, and domestic water volume demand | Bulletin on River Resources in the Yangtze River Basin and Southwest China |
| Guarantee rate of shipping water demand | Days of normal navigation in a certain period/total days in a certain period | Development Statistical Yearbook of the Yangtze River Economic Belt |
| Satisfaction rate of shipping demand | Actual shipping capacity/total shipping demand | Yangtze River Shipping Yearbook |
| Cost reduction rate of waterway transportation | Reduced transportation cost with waterway scale upgrade/transportation cost with previous scale | China Logistics Statistical Yearbook and Yangtze River Shipping Yearbook |
| Adaptability of ship dimensions | a × waterway depth adaptability + b × waterway width adaptability + c × waterway radius adaptability | Yangtze River Shipping Yearbook |
| Difficulty of rectification and maintenance | Statistics and evaluation of waterway regulation quantities and maintenance costs | Waterway Regulation Project Reports |
| Maximum flood discharge and storage capacity | Represents actual flood control capacity | Waterway Regulation Project Reports |
| Water-blocking rate | Vertical area of regulation projects/area of cross-section of river | Two-dimensional hydrodynamic mathematical model (Yalcin, 2019 [65]) |
| Water-swelling height | Near bank water level under the upgrading waterway scale–near bank water level under the previous waterway scale | Two-dimensional hydrodynamic mathematical model |
| Increased nearshore velocity | Near bank velocity under the upgrading waterway scale–near bank velocity under the previous waterway scale | Two-dimensional hydrodynamic mathematical model |
| River regime stability | Bankfull discharge0.5/(the slope0.2 × bankfull width) | Two-dimensional hydrodynamic mathematical model and two-dimensional sediment mathematical model (Lu et al., 2010 [66]) |
Appendix B
| E | E1 | ||||||||||||||
|---|---|---|---|---|---|---|---|---|---|---|---|---|---|---|---|
| W | W1 | … | W5 | ||||||||||||
| EC | EC1 | … | EC5 | EC1 | … | EC5 | |||||||||
| WCC F | F1 | … | F5 | F1 | … | F5 | F1 | … | F5 | F1 | … | F5 | |||
| WCC1 | 0.8 | 0.64 | 0.45 | 0.29 | 0.69 | 0.53 | 0.33 | 0.17 | |||||||
| WCC2 | 0.15 | 0.08 | 0 | 0 | 0.11 | 0.01 | 0 | 0 | |||||||
| WCC3 | 0.05 | 0.12 | 0.16 | 0.07 | 0.09 | 0.19 | 0..09 | 0 | |||||||
| WCC4 | 0 | 0 | 0.04 | 0.13 | 0 | 0 | 0.11 | 0.17 | |||||||
| WCC5 | 0 | 0.16 | 0.35 | 0.51 | 0.11 | 0.27 | 0.47 | 0.66 | |||||||
| … | |||||||||||||||
| E | E5 | ||||||||||||||
| W | W1 | … | W5 | ||||||||||||
| EC | EC1 | … | EC5 | EC1 | … | EC5 | |||||||||
| WCC F | F1 | … | F5 | F1 | … | F5 | F1 | … | F5 | F1 | … | F5 | |||
| WCC1 | 0.63 | 0.47 | 0.27 | 0.11 | 0.51 | 0.35 | 0.16 | 0 | |||||||
| WCC2 | 0.07 | 0.17 | 0 | 0 | 0 | 0 | 0 | 0 | |||||||
| WCC3 | 0.13 | 0 | 0.06 | 0 | 0.2 | 0.06 | 0 | 0 | |||||||
| WCC4 | 0 | 0.03 | 0.14 | 0.14 | 0 | 0.14 | 0.16 | 0 | |||||||
| WCC5 | 0.17 | 0.33 | 0.53 | 0.75 | 0.29 | 0.45 | 0.68 | 1 | |||||||
Appendix C

References
- UNCTAD. Review of Maritime Transport; United Nations Conference on Trade and Development: New York, NY, USA; Geneva, Switzerland, 2022; Available online: https://unctad.org/system/files/official-document/rmt2022_en.pdf (accessed on 22 March 2024).
- Niedzielski, P.; Durajczyk, P.; Drop, N. Utilizing the RIS system to improve the efficiency of inland waterway transport companies. In Proceedings of the 25th KES International Conference on Knowledge-Based and Intelligent Information, Engineering Systems (KES), Szczecin, Poland, 8–10 September 2021; pp. 4853–4864. [Google Scholar] [CrossRef]
- Peeters, G.; Kotzé, M.; Afzal, M.R.; Catoor, T.; Van Baelen, S.; Geenen, P.; Vanierschot, M.; Boonen, R.; Slaets, P. An unmanned inland cargo vessel: Design, build, and experiments. Ocean Eng. 2020, 201, 107056. [Google Scholar] [CrossRef]
- Solomon, B.; Otoo, E.; Boateng, A.; Ato Koomson, D. Inland waterway transportation (IWT) in Ghana: A case study of Volta Lake Transport. Int. J. Transp. Sci. Technol. 2021, 10, 20–33. [Google Scholar] [CrossRef]
- Sugrue, D.; Adriaens, P. Maritime transport efficiency to inform demand-driven user fees for harbor infrastructure. J. Waterw. Port Coast. Ocean Eng. 2022, 148, 04021049. [Google Scholar] [CrossRef]
- Plotnikova, E.; Vienazindiene, M.; Slavinskas, S. Development of inland waterway transport as a key to ensure sustainability: A case study of Lithuania. Sustainability 2022, 14, 10532. [Google Scholar] [CrossRef]
- Wang, H.Q.; Liu, Y.; Jin, Y.; Wang, S.A. Optimal sailing speeds and time windows in inland water transportation operations management: Mathematical models and applications. Mathematics 2023, 11, 4747. [Google Scholar] [CrossRef]
- Hijdra, A.; Arts, J.; Woltjer, J. Do we need to rethink our waterways? values of ageing waterways in current and future society. Water Resour. Manag. 2014, 28, 2599–2613. [Google Scholar] [CrossRef]
- Yang, Y.P.; Zhang, M.J.; Sun, Z.H.; Han, J.Q.; Wang, J.J. The relationship between water level change river channel geometry adjustment in the downstream of the Three Gorges Dam. J. Geogr. Sci. 2018, 28, 1975–1993. [Google Scholar] [CrossRef]
- Vorosmarty, C.J.; McIntyre, P.B.; Gessner, M.O.; Dudgeon, D.; Prusevich, A.; Green, P.; Glidden, S.; Bunn, S.E.; Sullivan, C.A.; Liermann, C.R.; et al. Global threats to human water security and river biodiversity. Nature 2010, 467, 555–561. [Google Scholar] [CrossRef]
- Szalkiewicz, E.; Jusik, S.; Grygoruk, M. Status of and perspectives on river restoration in Europe: 310,000 euros per hectare of restored river. Sustainability 2018, 10, 129. [Google Scholar] [CrossRef]
- Zhang, L.B.; Li, W.H.; Liu, F.W.; Wang, W. Carrying capacity: Origin, development and prospective. Acta Ecol. Sin. 2009, 29, 878–888. (In Chinese) [Google Scholar]
- Li, W.J.; Li, W.M.; Yang, S.F.; Yang, W.; Wang, D.W. Connotation of waterway bearing capacity its evaluation method—Taking the upper Yangtze River as an example. J. Chongqing Jiaotong Univ. (Nat. Sci.) 2019, 38, 74–80. (In Chinese) [Google Scholar] [CrossRef]
- Li, W.J.; Wu, J.P.; Du, H.B.; Wan, Y.; Yang, S.F.; Xiao, Y.; Wang, L. Impact assessment of waterway development on the socioeconomic conditions and ecosystem in the upper Yangtze River. River Res. Appl. 2022, 38, 988–999. [Google Scholar] [CrossRef]
- Zhao, Y.W.; Zhang, P.L.; Chen, Y.Y. Influencing factor system of the Yangtze waterway carrying capacity. Harbin Eng. Univ. 2018, 39, 1498–1504. (In Chinese) [Google Scholar] [CrossRef]
- Wiegmans, B.; Witte, P. Efficiency of inland waterway container terminals: Stochastic frontier and data envelopment analysis to analyze the capacity design- and throughput efficiency. Transp. Res. Part A Policy Pract. 2017, 106, 12–21. [Google Scholar] [CrossRef]
- Ministry of Emergency Management of the People’s Republic of China (MEMPRC). Basic Situation of Natural Disasters Nationwide in 2021. 2021. Available online: https://www.mem.gov.cn/xw/yjglbgzdt/202201/t20220123_407204.shtml (accessed on 22 March 2024).
- Quaranta, E.; Muntean, S. Wasted and excess energy in the hydropower sector: A European assessment of tailrace hydrokinetic potential, degassing-methane capture and waste-heat recovery. Appl. Energy. 2023, 329, 120213. [Google Scholar] [CrossRef]
- Zhao, D.S.; Guo, C.Y.; Zheng, D.; Liu, L.; Wu, S.H. Review of ecological carrying capacity. Acta Ecol. Sin. 2019, 39, 399–410. (In Chinese) [Google Scholar] [CrossRef]
- Tan, F.F.; Wang, F.Y.; Niu, Z.Y. Multiscale disparity and spatial pattern of comprehensive carrying capacity in the Yangtze River Economic Belt, China. Ecol. Indic. 2023, 148, 110119. [Google Scholar] [CrossRef]
- Malthus, T.R. An Essay on the Principle of Population; Higher Education Press: Beijing, China, 2016; Available online: http://www.esp.org/books/malthus/population/malthus.pdf (accessed on 22 March 2024).
- Verhulst, P.F. Notice sur la loi que La population poursuit dans son accroissement. Corresp. Math. Phys. 1838, 10, 113–121. [Google Scholar]
- Pearl, R.; Reed, L.J. On the rate of growth of the population of the United States since 1790 and its mathematical representation. Proc. Natl. Acad. Sci. USA 1920, 6, 275–288. [Google Scholar] [CrossRef] [PubMed]
- Soto, I.; Ahmed, D.A.; Balzani, P.; Cuthbert, R.N.; Haubrock, P.J. Sigmoidal curves reflect impacts and dynamics of aquatic invasive species. Sci. Total Environ. 2023, 872, 161818. [Google Scholar] [CrossRef] [PubMed]
- Young, C.C. Defining the Range: The development of carrying capacity in management practice. J. Hist. Biol. 1998, 31, 61–83. [Google Scholar] [CrossRef]
- Wang, H.D.; Xu, Y.H.; Sulong, R.S.; Ma, H.L.; Wu, L.F. Comprehensive evaluation of water carrying capacity in Hebei Province, China on principal component analysis. Front. Environ. Sci. 2021, 9, 761058. [Google Scholar] [CrossRef]
- Wang, W.; Peng, Y.; Tian, Q.; Song, X. Key influencing factors on improving the waterway through capacity of coastal ports. Ocean Eng. 2017, 137, 382–393. [Google Scholar] [CrossRef]
- Liu, H.H.; Yang, S.F.; Cao, M.X. Advances in ‘golden waterway’ regulation technologies of the Yangtze River. Adv. Eng. Sci. 2017, 49, 17–27. (In Chinese) [Google Scholar] [CrossRef]
- Christodoulou, A.; Christidis, P.; Bisselink, B. Forecasting the impacts of climate change on inland waterways. Transp. Res. Part D Transp. Environ. 2020, 82, 102159. [Google Scholar] [CrossRef]
- Jiang, Y.L.; Lu, J.; Cai, Y.T.; Zeng, Q.C. Analysis of the impacts of different modes of governance on inland waterway transport development on the Pearl River: The Yangtze River Mode vs the Pearl River Mode. J. Transp. Geogr. 2018, 71, 235–252. [Google Scholar] [CrossRef]
- Wang, H.Y.; Zuo, L.Q.; Lu, Y.J.; Lu, Y.; Liu, H.X.; Huang, T.J. Waterway carrying capacity assessment: Model development and application in the lower Yangtze River, China. Ecol. Indic. 2022, 142, 109177. [Google Scholar] [CrossRef]
- Wang, Y.C.; Chen, X.B.; Borthwick, A.G.L.; Li, T.H.; Liu, H.H.; Yang, S.F.; Zheng, C.M.; Xu, J.H.; Ni, J.R. Sustainability of global Golden Inland Waterways. Nat. Commun. 2020, 11, 1553. [Google Scholar] [CrossRef]
- Chai, N.J.; Zhou, W.L. The DPSIRM—Grey cloud clustering method for evaluating the water environment carrying capacity of Yangtze River economic Belt. Ecol. Indic. 2022, 136, 108722. [Google Scholar] [CrossRef]
- Qian, H.L.; Cheng, W.; Yin, W.Q.; Li, W.J.; Zuo, L.Q. Research on waterway carrying capacity of the Yangtze River under multi-objective cooperation: IIApplication. J. Basic Sci. Eng. 2022, 30, 1366–1376. [Google Scholar] [CrossRef]
- Jiang, J.; Feng, H.; Zhang, W.; Liao, P. Fine reach and hydraulic geometry in Xijiang River from Guiping to Wuzhou. Port Waterw. Eng. 2006, 2, 70–73. (In Chinese) [Google Scholar] [CrossRef]
- Yang, Z.L.; Bonsall, S.; Wang, J. Fuzzy rule-based Bayesian reasoning approach for prioritization of failures in FMEA. IEEE Trans. Reliab. 2008, 57, 517–528. [Google Scholar] [CrossRef]
- Ben-Gal, I. Bayesian networks. In Encyclopedia of Statistics in Quality and Reliability; Ruggeri, F., Faltin, F., Kenett, R., Eds.; John Wiley and Sons: Hoboken, NJ, USA, 2007. [Google Scholar]
- Wang, L.T.; Zeng, W.H.; Cao, R.X.; Zhuo, Y.; Fu, J.; Wang, J.P. Overloading risk assessment of water environment-water resources carrying capacity based on a novel Bayesian methodology. J. Hydrol. 2023, 622, 129697. [Google Scholar] [CrossRef]
- Fan, H.; Gong, X.; Lyu, J. Resilience assessment of strait/canal: A rule-based Bayesian network framework. Transp. Res. Part D Transp. Environ. 2023, 124, 103960. [Google Scholar] [CrossRef]
- Chi, M.B.; Li, Q.S.; Cao, Z.G.; Fang, J.; Wu, B.Y.; Zhang, Y.; Wei, S.R.; Liu, X.Q.; Yang, Y.M. Evaluation of water resources carrying capacity in ecologically fragile mining areas under the influence of underground reservoirs in coal mines. J. Clean. Prod. 2022, 379, 134449. [Google Scholar] [CrossRef]
- Min, X.H.; Wang, Y.N.; Chen, J. Resource carrying capacity evaluation based on fuzzy evaluation: Validation using karst landscape region in southwest China. Sustainability 2022, 14, 16548. [Google Scholar] [CrossRef]
- Wan, C.P.; Yan, X.P.; Zhang, D.; Qu, Z.H.; Yang, Z.L. An advanced fuzzy Bayesian-based FMEA approach for assessing maritime supply chain risks. Transp. Res. Part E Logist. Transp. Rev. 2019, 125, 222–240. [Google Scholar] [CrossRef]
- Sepehrirad, R.; Rajabzadeh, A.; Azar, A.; Zarei, B. A soft systems methodology approach to occupational cancer control problem: A case study of the Ministry of Petroleum of Iran. Syst. Pract. Action Res. 2017, 30, 609–626. [Google Scholar] [CrossRef]
- Anderson, D.R.; Sweeney, D.J.; Williams, T.A. An Introduction to Management Science: Quantitative Approaches to Decision Making, 10th ed.; South-Western: Nelson, BC, Canada, 2003. [Google Scholar]
- Li, T.H.; Ding, Y.; Ni, J.R.; Xia, W. Ecological waterway assessment of the Jingjiang River reach. J. Basic Sci. Eng. 2017, 25, 221–234. (In Chinese) [Google Scholar] [CrossRef]
- GB 50201-2014; Ministry of Water Resources Water Resources and Hydropower Planning and Design. Flood Control Standards. Administration of Quality Supervision, Inspection and Quarantine of the People’s Republic of China: Beijing, China, 2014. Available online: https://www.nssi.org.cn/cssn/js/pdfjs/web/preview.jsp?a100=GB%2050201-2014 (accessed on 22 March 2024).
- Rohacs, J.; Simongati, G. The role of inland waterway navigation in a sustainable transport system. Transport 2007, 22, 148–153. [Google Scholar] [CrossRef]
- Chen, S.Y.; Tan, Z.X.; Mu, S.Y.; Wang, J.Y.; Chen, Y.Y.; He, X.W. Synergy level of pollution and carbon reduction in the Yangtze River Economic Belt: Spatial-temporal evolution characteristics and driving factors. Sustain. Cities Soc. 2023, 98, 104859. [Google Scholar] [CrossRef]
- Yang, J.B.; Liu, J.; Wang, J.; Sii, H.S.; Wang, H.W. Beliefe rule-base inference methodology using the evidential reasoning approach—RIMER. IEEE Trans. Syst. Man Cybern. Part A Syst. Hum. 2006, 36, 266–285. [Google Scholar] [CrossRef]
- Alyami, H.; Lee, P.T.W.; Yang, Z.L.; Riahi, R.; Bonsall, S.; Wang, J. An advanced risk analysis approach for container port safety evaluation. Marit. Policy Manag. 2014, 41, 634–650. [Google Scholar] [CrossRef]
- Yang, Z.L.; Wang, J.; Bonsall, S.; Fang, Q.G. Use of fuzzy evidential reasoning in maritime security assessment. Risk Anal. 2009, 29, 95–120. [Google Scholar] [CrossRef] [PubMed]
- Jensen, F.V.; Nielsen, T.D. Bayesian Networks and Decision Graphs, 2nd ed.; Springer: New York, NY, USA, 2007. [Google Scholar]
- Yu, L.; Lin, J.; Chen, D.; Duan, X.; Peng, Q.; Liu, S. Ecological flow assessment to improve the spawning habitat for the four major species of carp of the Yangtze River: A study on habitat suitability based on ultrasonic telemetry. Water 2018, 10, 600. [Google Scholar] [CrossRef]
- Guo, W.; Gu, H.; Wang, H.; Xu, J.; Xia, Z. Study on physical habitat simulation of four major Chinese carps spawning ground in the middle reach of Yangtze River. J. Hydrol. Eng. 2011, 30, 68–72+79. [Google Scholar]
- Lu, Y.J.; Wang, Z.Y.; Zuo, L.; Zhu, L.J. 2D numerical simulation of flood fluvial process in the meandering island-braided middle Yangtze River. Int. J. Sediment Res. 2005, 20, 333–349. [Google Scholar]
- Lu, Y.J.; Wang, Z.Y.; Zuo, L.; Zhu, L.J. Water and sediment simulation of shoal-trough evolution and regulation line optimization in Maozhou Estuary of Lingding Bay. Adv. Water Sci. 2019, 30, 770–780. [Google Scholar] [CrossRef]
- Chen, J. Potential channel dimensions improvement of Dongxikou channel in Yangtze River upstream. J. Chongqing Jiaotong Univ. (Nat. Sci.) 2016, 35, 61–65. (In Chinese) [Google Scholar] [CrossRef]
- Chen, Y.; Yu, J.; Khan, S. Spatial sensitivity analysis of multi-criteria weights in GIS-based land suitability evaluation. Environ. Model. Softw. 2010, 25, 1582–1591. [Google Scholar] [CrossRef]
- United Nations Economic Commission of Europe. White Paper on Efficient and Sustainable Inland Water Transport in Europe. 2011. Available online: http://www.unece.org/fileadmin/DAM/trans/main/sc3/publications/ (accessed on 22 March 2024).
- Dai, Z.J.; Liu, J.T. Impacts of large dams on downstream fluvial sedimentation: An example of the Three Gorges Dam (TGD) on the Changjiang (Yangtze River). J. Hydrol. 2013, 480, 10–18. [Google Scholar] [CrossRef]
- Ghosh, K.; Muñoz-Arriola, F. Hysteresis streamflow-sediment relations across the pre-to-post dam construction continuum in a highly regulated transboundary Himalayan River, basin. J. Hydrol. 2023, 624, 129885. [Google Scholar] [CrossRef]
- Boudhoum, O.; Oztanriseven, F.; Nachtmann, H. Value-focused inland waterway infrastructure investment decisions. Eng. Manag. J. 2022, 34, 265–280. [Google Scholar] [CrossRef]
- Tennant, D.L. Instream flow regimes for fish, wildlife, recreation and related environmental resources. Fisheries 1976, 1, 6–10. Available online: http://refhub.elsevier.com/S1470-160X(22)00649-5/h0230 (accessed on 22 March 2024). [CrossRef]
- Lai, X.J.; Jiang, J.H.; Liang, Q.H.; Huang, Q. Large-scale hydrodynamic modeling of the middle Yangtze River Basin with complex river-lake interactions. J. Hydrol. 2013, 492, 228–243. [Google Scholar] [CrossRef]
- Yalcin, E. Two-dimensional hydrodynamic modelling for urban flood risk assessment using unmanned aerial vehicle imagery: A case study of Kirsehir, Turkey. J. Flood Risk Manag. 2019, 12, e12499. [Google Scholar] [CrossRef]
- Lu, Y.; Zuo, L.; Ji, R.; Liu, H. Deposition erosion in the fluctuating backwater reach of the Three Gorges Project after upstream reservoir adjustment. Int. J. Sediment Res. 2010, 25, 64–80. [Google Scholar] [CrossRef]









| Criteria Layer B | No. | Index Layer C | Relative Weight |
|---|---|---|---|
| Ecology B1 (0.2148) | C1 | Guarantee rate of ecological water demand | 0.2284 |
| C2 | Vegetation cover on bank slopes | 0.1246 | |
| C3 | Aquatic habitat suitability | 0.2787 | |
| C4 | Anthropogenic change rate of riverbed | 0.1152 | |
| C5 | Relationship with ecologically sensitive areas | 0.0905 | |
| C6 | Reduction rate of ship energy consumption | 0.1626 | |
| Water supply B2 (0.1433) | C7 | Industrial, agricultural, and domestic water supply guarantee rate | 0.6667 |
| C8 | Guarantee rate of shipping water demand | 0.3333 | |
| Economy B3 (0.4417) | C9 | Satisfaction rate of shipping demand | 0.3629 |
| C10 | Cost reduction rate of waterway transportation | 0.3261 | |
| C11 | Adaptability of ship dimensions | 0.1480 | |
| C12 | Difficulty of rectification and maintenance | 0.1630 | |
| Flood control B4 (0.2002) | C13 | Maximum flood discharge and storage capacity | 0.2607 |
| C14 | Water-blocking rate | 0.2032 | |
| C15 | Water-swelling height | 0.2449 | |
| C16 | Increased nearshore velocity | 0.0929 | |
| C17 | River regime stability | 0.1983 |
| Index Layer C | Fully Bearable | Bearable | Critical Bearable | Unbearable | Collapsing |
|---|---|---|---|---|---|
| C12 | Very easy | Easy | Medium | Difficult | Very difficult |
| C17 | Perfect | Good | Medium | Poor | Worst |
| Index Layer C | Unit | e | (e, d] | (d, c] | (c, b] | (b, a] |
|---|---|---|---|---|---|---|
| C1 | % | ≥150 | ≥100 | ≥70 | ≥40 | ≥10 |
| C2 | % | ≥50 | ≥40 | ≥30 | ≥20 | ≥10 |
| C3 | - | ≥0.8 | ≥0.6 | ≥0.4 | ≥0.2 | ≥0.1 |
| C4 | % | ≤5 | ≤10 | ≤15 | ≤20 | ≤30 |
| C5 | - | Far from the ecological red line | Proximity to the ecological red line | Other areas within the ecological red line | General control area of nature reserves | Core protected areas of nature reserves |
| C6 | % | ≥20 | ≥15 | ≥10 | ≥5 | ≥0 |
| C7 | % | ≥100 | ≥93 | ≥70 | ≥57 | ≥25 |
| C8 | % | ≥95 | ≥90 | ≥80 | ≥70 | ≥60 |
| C9 | % | ≥400 | ≥350 | ≥250 | ≥150 | ≥100 |
| C10 | % | ≥40 | ≥30 | ≥20 | ≥10 | ≥0 |
| C11 | - | ≤0.49 | ≤0.54 | ≤0.59 | ≤0.64 | ≤0.84 |
| C13 | - | 1 | 2 | 3 | 4 | 5 |
| C14 | % | ≤1 | ≤3 | ≤5 | ≤10 | ≤15 |
| C15 | cm | ≤1 | ≤3 | ≤5 | ≤10 | ≤15 |
| C16 | m/s | ≤0.01 | ≤0.03 | ≤0.05 | ≤0.08 | ≤0.10 |
| Rules | Antecedent Attribute (Input) | WCC Result (Output) | |||||||||
|---|---|---|---|---|---|---|---|---|---|---|---|
| No | E | W | EC | F | S | Collapsing | Unbearable | Critical Bearable | Bearable | Fully Bearable | |
| 1 | Collapsing | Collapsing | Collapsing | Collapsing | Unbearable (0.76) | Critical bearable (0.24) | 0.80 | 0.15 | 0.05 | 0.00 | 0.00 |
| 2 | Collapsing | Collapsing | Collapsing | Unbearable | Unbearable (0.61) | Critical bearable (0.39) | 0.64 | 0.28 | 0.08 | 0.00 | 0.00 |
| 3 | Collapsing | Collapsing | Collapsing | Critical bearable | Unbearable (0.52) | Critical bearable (0.48) | 0.64 | 0.10 | 0.26 | 0.00 | 0.00 |
| 4 | Collapsing | Collapsing | Collapsing | Bearable | Unbearable (0.46) | Critical bearable (0.54) | 0.64 | 0.09 | 0.11 | 0.16 | 0.00 |
| 5 | Collapsing | Collapsing | Collapsing | Fully bearable | Unbearable (0.41) | Critical bearable (0.59) | 0.64 | 0.08 | 0.12 | 0.00 | 0.16 |
| … | … | … | … | … | … | … | … | … | … | … | |
| 621 | Fully bearable | Fully bearable | Fully bearable | Collapsing | Bearable (0.81) | Fully bearable (0.19) | 0.16 | 0.00 | 0.00 | 0.16 | 0.68 |
| 622 | Fully bearable | Fully bearable | Fully bearable | Unbearable | Bearable (0.46) | Fully bearable (0.54) | 0.00 | 0.16 | 0.00 | 0.09 | 0.75 |
| 623 | Fully bearable | Fully bearable | Fully bearable | Critical bearable | Bearable (0.26) | Fully bearable (0.74) | 0.00 | 0.00 | 0.16 | 0.05 | 0.79 |
| 624 | Fully bearable | Fully bearable | Fully bearable | Bearable | Bearable (0.11) | Fully bearable (0.89) | 0.00 | 0.00 | 0.00 | 0.18 | 0.82 |
| 625 | Fully bearable | Fully bearable | Fully bearable | Fully bearable | Fully bearable | 0.00 | 0.00 | 0.00 | 0.00 | 1.00 | |
| Index | Collapsing | Unbearable | Critical Bearable | Bearable | Fully Bearable |
|---|---|---|---|---|---|
| C1 | 0.75 | 0.25 | |||
| C2 | 0.62 | 0.38 | |||
| C3 | 0.3 | 0.7 | |||
| C4 | 1 | ||||
| C5 | 1 | ||||
| C6 | 1 | ||||
| C7 | 0.29 | 0.71 | |||
| C8 | 1 | ||||
| C9 | 0.36 | 0.64 | |||
| C10 | 1 | ||||
| C11 | 0.28 | 0.72 | |||
| C12 | 1 | ||||
| C13 | 1 | ||||
| C14 | 1 | ||||
| C15 | 1 | ||||
| C16 | 1 | ||||
| C17 | 1 |
| Scale | Status Quo Scale | Designed Scale 1 | Designed Scale 2 | |
|---|---|---|---|---|
| Reach | ||||
| Yichang–Dabujie reach | 3.5 × 100 × 750 m | 4.5 × 200 × 750 m | 5.5 × 200 × 750 m | |
| Dabujie–Chenglingji reach | 3.5 × 100 × 750 m | 4.5 × 200 × 750 m | 6.0 × 200 × 750 m | |
| Chenglingji–Wuhan reach | 4.2 × 100 × 750 m | 6.0 × 200 × 750 m | 9.0 × 200 × 750 m | |
| Wuhan–Hukou reach | 5.0 × 100 × 750 m | 7.0 × 200 × 750 m | 9.5 × 200 × 750 m | |
Disclaimer/Publisher’s Note: The statements, opinions and data contained in all publications are solely those of the individual author(s) and contributor(s) and not of MDPI and/or the editor(s). MDPI and/or the editor(s) disclaim responsibility for any injury to people or property resulting from any ideas, methods, instructions or products referred to in the content. |
© 2024 by the authors. Licensee MDPI, Basel, Switzerland. This article is an open access article distributed under the terms and conditions of the Creative Commons Attribution (CC BY) license (https://creativecommons.org/licenses/by/4.0/).
Share and Cite
Chen, Y.; Zhou, B.; Pan, X.; Zhang, H.; Qian, H.; Cheng, W.; Yin, W. Assessing Waterway Carrying Capacity from a Multi-Benefit Synergistic Perspective. Sustainability 2024, 16, 4379. https://doi.org/10.3390/su16114379
Chen Y, Zhou B, Pan X, Zhang H, Qian H, Cheng W, Yin W. Assessing Waterway Carrying Capacity from a Multi-Benefit Synergistic Perspective. Sustainability. 2024; 16(11):4379. https://doi.org/10.3390/su16114379
Chicago/Turabian StyleChen, Yanyi, Bozhong Zhou, Xiaofeng Pan, Hao Zhang, Honglu Qian, Wen Cheng, and Weiqing Yin. 2024. "Assessing Waterway Carrying Capacity from a Multi-Benefit Synergistic Perspective" Sustainability 16, no. 11: 4379. https://doi.org/10.3390/su16114379
APA StyleChen, Y., Zhou, B., Pan, X., Zhang, H., Qian, H., Cheng, W., & Yin, W. (2024). Assessing Waterway Carrying Capacity from a Multi-Benefit Synergistic Perspective. Sustainability, 16(11), 4379. https://doi.org/10.3390/su16114379

