Determining the Factors Affecting Filipinos’ Acceptance of the Use of Renewable Energies: A Pro-Environmental Planned Behavior Model
Abstract
1. Introduction
2. Review of Related Literature
2.1. Theory of Planned Behavior
2.2. Pro-Environmental Planned Behavior Model
3. Materials and Methods
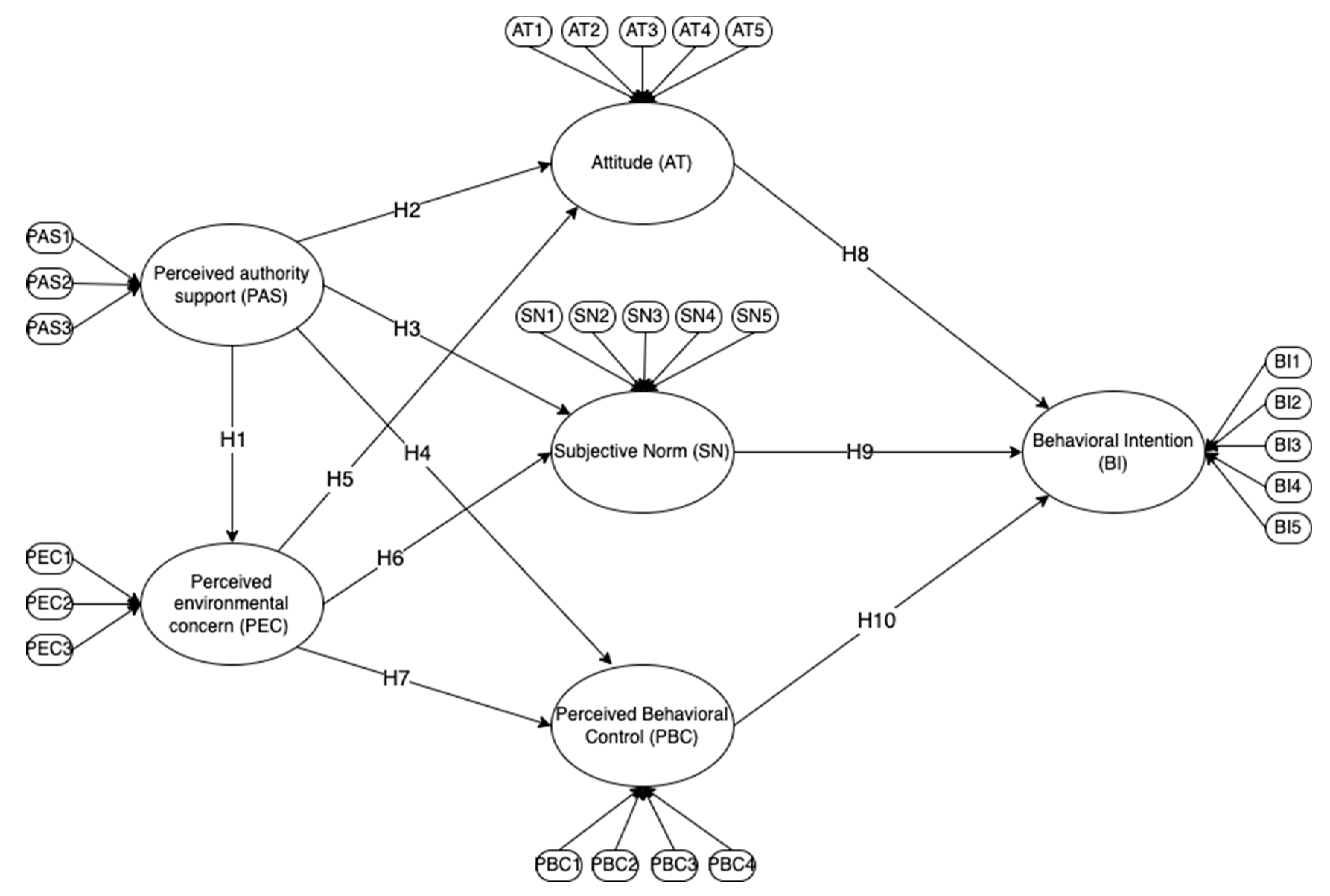
3.1. Theoretical Framework
Determinants of Behavioral Intention to Use Renewable Energy Sources
3.2. Methodology
3.2.1. Setting
3.2.2. Participants and Sampling Technique
3.2.3. Data Gathering Tools
3.2.4. Research Procedures
3.2.5. Data Analysis
3.2.6. Ethical Considerations
4. Results
5. Discussion
6. Conclusions
6.1. Practical Implications
6.2. Theoretical Implications
6.3. Limitations and Future Research Studies
Author Contributions
Funding
Institutional Review Board Statement
Informed Consent Statement
Data Availability Statement
Conflicts of Interest
References
- Alrikabi, N.K.M.A. Renewable energy types. J. Clean Energy Technol. 2014, 2, 61–64. [Google Scholar] [CrossRef]
- Dincer, I. Renewable energy and sustainable development: A crucial review. Renew. Sustain. Energy Rev. 2000, 4, 157–175. [Google Scholar] [CrossRef]
- Ming, T.; Liu, W.; Caillol, S. Fighting global warming by climate engineering: Is the Earth radiation management and the solar radiation management any option for fighting climate change? Renew. Sustain. Energy Rev. 2014, 31, 792–834. [Google Scholar] [CrossRef]
- McCauley, S.M.; Stephens, J.C. Green energy clusters and socio-technical transitions: Analysis of a sustainable energy cluster for regional economic development in Central Massachusetts, USA. Sustain. Sci. 2012, 7, 213–225. [Google Scholar] [CrossRef]
- Ulucak, R.; Khan, S.U.D. Determinants of the ecological footprint: Role of renewable energy, natural resources, and urbanization. Sustain. Cities Soc. 2020, 54, 101996. [Google Scholar]
- De Vries, B.J.; Van Vuuren, D.P.; Hoogwijk, M.M. Renewable energy sources: Their global potential for the first-half of the 21st century at a global level: An integrated approach. Energy Policy 2007, 35, 2590–2610. [Google Scholar] [CrossRef]
- Abolhosseini, S.; Heshmati, A.; Altmann, J. A Review of Renewable Energy Supply and Energy Efficiency Technologies. IZA Discussion Paper No. 8145. Available online: https://papers.ssrn.com/sol3/papers.cfm?abstract_id=2432429 (accessed on 15 March 2023).
- Batinge, B.; Musango, J.K.; Brent, A.C. Sustainable energy transition framework for unmet electricity markets. Energy Policy 2019, 129, 1090–1099. [Google Scholar] [CrossRef]
- Ntanos, S.; Skordoulis, M.; Kyriakopoulos, G.; Arabatzis, G.; Chalikias, M.; Galatsidas, S.; Katsarou, A. Renewable energy and economic growth: Evidence from European countries. Sustainability 2018, 10, 2626. [Google Scholar] [CrossRef]
- Sims, R.E.; Rogner, H.H.; Gregory, K. Carbon emission and mitigation cost comparisons between fossil fuel, nuclear and renewable energy resources for electricity generation. Energy Policy 2003, 31, 1315–1326. [Google Scholar] [CrossRef]
- Hart, R. Non-renewable resources in the long run. J. Econ. Dyn. Control 2016, 71, 1–20. [Google Scholar] [CrossRef]
- Kamran, M. Current status and future success of renewable energy in Pakistan. Renew. Sustain. Energy Rev. 2018, 82, 609–617. [Google Scholar] [CrossRef]
- Ellabban, O.; Abu-Rub, H.; Blaabjerg, F. Renewable energy resources: Current status, future prospects and their enabling technology. Renew. Sustain. Energy Rev. 2014, 39, 748–764. [Google Scholar] [CrossRef]
- Brahim, S.P. Renewable energy and energy security in the Philippines. Energy Procedia 2014, 52, 480–486. [Google Scholar] [CrossRef]
- Dellosa, J.T. Financial payback of solar PV systems and analysis of the potential impact of net-metering in Butuan City, Philippines. In Proceedings of the 2015 IEEE 15th International Conference on Environment and Electrical Engineering (EEEIC), Rome, Italy, 10–13 June 2015; pp. 1453–1458. [Google Scholar]
- Gulagi, A.; Alcanzare, M.; Bogdanov, D.; Esparcia, E., Jr.; Ocon, J.; Breyer, C. Transition pathway towards 100% renewable energy across the sectors of power, heat, transport, and desalination for the Philippines. Renew. Sustain. Energy Rev. 2021, 144, 110934. [Google Scholar] [CrossRef]
- Boquet, Y.; Boquet, Y. Environmental challenges in the Philippines. In The Philippine Archipelago; Springer: Cham, Switzerland, 2017; pp. 779–829. [Google Scholar]
- Huang, Y.W.; Kittner, N.; Kammen, D.M. ASEAN grid flexibility: Preparedness for grid integration of renewable energy. Energy Policy 2019, 128, 711–726. [Google Scholar] [CrossRef]
- Erdiwansyah; Mamat, R.; Sani, M.; Sudhakar, K. Renewable energy in Southeast Asia: Policies and recommendations. Sci. Total Environ. 2019, 670, 1095–1102. [Google Scholar] [CrossRef]
- Avicenna, F.; Febriani, N.S. Consumer behavior as a potential acceptance of renewable energy source in Indonesia. J. Komun. Ikat. Sarj. Komun. Indones. 2021, 6, 86–95. [Google Scholar] [CrossRef]
- Sardianou, E.; Genoudi, P. Which factors affect the willingness of consumers to adopt renewable energies? Renew. Energy 2013, 57, 1–4. [Google Scholar] [CrossRef]
- Stigka, E.K.; Paravantis, J.A.; Mihalakakou, G.K. Social acceptance of renewable energy sources: A review of contingent valuation applications. Renew. Sustain. Energy Rev. 2014, 32, 100–106. [Google Scholar] [CrossRef]
- Lloyd, S.; Nakamura, T. Public perceptions of renewable energy in the Philippines. Sustainability 2022, 14, 9906. [Google Scholar] [CrossRef]
- Watts, N.; Amann, M.; Arnell, N.; Ayeb-Karlsson, S.; Beagley, J.; Belesova, K.; Boykoff, M.; Byass, P.; Cai, W. Campbell-Ledrum, D.; et al. The 2020 report of The Lancet Countdown on health and climate change: Responding to converging crises. Lancet 2021, 397, 129–170. [Google Scholar] [CrossRef] [PubMed]
- Teo, T. Examining the intention to use technology among pre-service teachers: An integration of the technology acceptance model and theory of planned behavior. Interact. Learn. Environ. 2012, 20, 3–18. [Google Scholar] [CrossRef]
- Gao, Y.L.; Mattila, A.S.; Lee, S. A meta-analysis of behavioral intentions for environment-friendly initiatives in hospitality research. Int. J. Hosp. Manag. 2016, 54, 107–115. [Google Scholar] [CrossRef]
- Scalco, A.; Noventa, S.; Sartori, R.; Ceschi, A. Predicting organic food consumption: A meta-analytic structural equation model based on the theory of planned behavior. Appetite 2017, 112, 235–248. [Google Scholar] [CrossRef] [PubMed]
- Lanzini, P.; Khan, S.A. Shedding light on the psychological and behavioral determinants of travel mode choice: A meta-analysis. Transp. Res. Part F Traffic Psychol. Behav. 2017, 48, 13–27. [Google Scholar] [CrossRef]
- Waris, I.; Hameed, I.; Ali, R. Predicting household sign up for solar energy: An empirical study based on the extended theory of planned behavior. Int. J. Energy Sect. Manag. 2023, 17, 455–473. [Google Scholar] [CrossRef]
- Kumar, G.; Nayak, J.K. A meta-analysis of TPB model in predicting green energy behavior: The moderating role of cross-cultural factors. J. Int. Consum. Mark. 2023, 35, 147–165. [Google Scholar] [CrossRef]
- Conner, M. Extending not retiring the theory of planned behaviour: A commentary on Sniehotta, Presseau and Araújo-Soares. Health Psychol. Rev. 2015, 9, 141–145. [Google Scholar] [CrossRef]
- Bagot, K.L.; Masser, B.M.; White, K.M. Using an extended theory of planned behavior to predict a change in the type of blood product donated. Ann. Behav. Med. 2015, 49, 510–521. [Google Scholar] [CrossRef]
- Donald, I.J.; Cooper, S.R.; Conchie, S.M. An extended theory of planned behaviour model of the psychological factors affecting commuters’ transport mode use. J. Environ. Psychol. 2014, 40, 39–48. [Google Scholar] [CrossRef]
- Kashif, M.; De Run, E.C. Money donations intentions among Muslim donors: An extended theory of planned behavior model. Int. J. Nonprofit Volunt. Sect. Mark. 2015, 20, 84–96. [Google Scholar] [CrossRef]
- Han, H.; Kim, Y. An investigation of green hotel customers’ decision formation: Developing an extended model of the theory of planned behavior. Int. J. Hosp. Manag. 2010, 29, 659–668. [Google Scholar] [CrossRef]
- Chen, M.-F.; Tung, P.-J. Developing an extended theory of planned behavior model to predict consumers’ intention to visit green hotels. Int. J. Hosp. Manag. 2014, 36, 221–230. [Google Scholar] [CrossRef]
- Persada, S.F. Pro Environmental Planned Behavior Model to Explore the Citizens’ Participation Intention in Environmental Impact Assessment: An Evidence Case in Indonesia; National Taiwan University of Science and Technology: Taipei, Taiwan, 2016. [Google Scholar]
- Lin, S.-C.; Nadlifatin, R.; Amna, A.; Persada, S.; Razif, M. Investigating citizen behavior intention on mandatory and voluntary pro-environmental programs through a pro-environmental planned behavior model. Sustainability 2017, 9, 1289. [Google Scholar] [CrossRef]
- Mufidah, I.; Jiang, B.C.; Lin, S.C.; Chin, J.; Rachmaniati, Y.P.; Persada, S.F. Understanding the consumers’ behavior intention in using green ecolabel product through pro-environmental planned behavior model in developing and developed regions: Lessons learned from Taiwan and Indonesia. Sustainability 2018, 10, 1423. [Google Scholar] [CrossRef]
- Puspita, G.C.; Noer, B.A.; Persada, S.F. Investigasi Keinginan Konsumen Wanita Membeli Produk Green Skincare dengan Model Pro-Environmental Planned Behavior. J. Sains Seni ITS 2017, 6, D252–D257. [Google Scholar] [CrossRef]
- Kusmantini, T.; Sutiono, H.; Astuti, R.D.; Ekawati, T. Antecedents of Green Consumption Attitudes and Consequences for Intentions and Buying Behavior of Non-Pesticide Vegetable and Fruit Products. Antecedents Green Consum. Attitudes Conseq. Intent. Buy. Behav. Non-Pestic. Veg. Fruit Prod. 2021, 12, 420–428. [Google Scholar] [CrossRef]
- German, J.D.; Redi, A.A.N.P.; Prasetyo, Y.T.; Persada, S.F.; Ong, A.K.S.; Young, M.N.; Nadlifatin, R. Choosing a package carrier during COVID-19 pandemic: An integration of pro-environmental planned behavior (PEPB) theory and Service Quality (SERVQUAL). J. Clean. Prod. 2022, 346, 131123. [Google Scholar] [CrossRef]
- Clement, C.A.; Henning, J.B.; Osbaldiston, R. Integrating Factors that Predict Energy Conservation: The Theory of Planned Behavior and Beliefs about Climate Change. J. Sustain. Dev. 2014, 7, 46–69. [Google Scholar] [CrossRef]
- Synodinos, C.; Bevan-Dye, A. Determining African Generation Y Students’ Likelihood of Engaging in Pro-environmental Purchasing Behaviour. Mediterr. J. Soc. Sci. 2014, 5, 101–110. [Google Scholar] [CrossRef]
- Macovei, O.I. Determinants of Consumers’ Pro-Environmental Behavior–Toward an Integrated Model. J. Danubian Stud. Res. 2015, 5, 261–275. [Google Scholar]
- Li, D.; Zhao, L.; Ma, S.; Shao, S.; Zhang, L. What influences an individual’s pro-environmental behavior? A literature review. Resour. Conserv. Recycl. 2019, 146, 28–34. [Google Scholar] [CrossRef]
- Sidique, S.F.; Lupi, F.; Joshi, S.V. The effects of behavior and attitudes on drop-off recycling activities. Resour. Conserv. Recycl. 2010, 54, 163–170. [Google Scholar] [CrossRef]
- Graham-Rowe, E.; Jessop, D.C.; Sparks, P. Predicting household food waste reduction using an extended theory of planned behaviour. Resour. Conserv. Recycl. 2015, 101, 194–202. [Google Scholar] [CrossRef]
- Botetzagias, I.; Dima, A.-F.; Malesios, C. Extending the theory of planned behavior in the context of recycling: The role of moral norms and of demographic predictors. Resour. Conserv. Recycl. 2015, 95, 58–67. [Google Scholar] [CrossRef]
- Menz, F.C.; Vachon, S. The effectiveness of different policy regimes for promoting wind power: Experiences from the states. Energy Policy 2006, 34, 1786–1796. [Google Scholar] [CrossRef]
- Jacobsson, S.; Lauber, V. The politics and policy of energy system transformation—Explaining the German diffusion of renewable energy technology. Energy Policy 2006, 34, 256–276. [Google Scholar] [CrossRef]
- Nadlifatin, R.; Lin, S.-C.; Rachmaniati, Y.; Persada, S.; Razif, M. A pro-environmental reasoned action model for measuring citizens’ intentions regarding ecolabel product usage. Sustainability 2016, 8, 1165. [Google Scholar] [CrossRef]
- Fransson, N.; Gärling, T. Environmental concern: Conceptual definitions, measurement methods, and research findings. J. Environ. Psychol. 1999, 19, 369–382. [Google Scholar] [CrossRef]
- Weigel, R.; Weigel, J. Environmental concern: The development of a measure. Environ. Behav. 1978, 10, 3–15. [Google Scholar] [CrossRef]
- Dunlap, R.E.; Van Liere, K.D. The “new environmental paradigm”. J. Environ. Educ. 2008, 40, 19–28. [Google Scholar] [CrossRef]
- Bamberg, S. How does environmental concern influence specific environmentally related behaviors? A new answer to an old question. J. Environ. Psychol. 2003, 23, 21–32. [Google Scholar] [CrossRef]
- Richardson, D.B. Electric vehicles and the electric grid: A review of modeling approaches, Impacts, and renewable energy integration. Renew. Sustain. Energy Rev. 2013, 19, 247–254. [Google Scholar] [CrossRef]
- Baker, M.A.; Davis, E.A.; Weaver, P.A. Eco-friendly attitudes, barriers to participation, and differences in behavior at green hotels. Cornell Hosp. Q. 2014, 55, 89–99. [Google Scholar] [CrossRef]
- Huijts, N.M.; Molin, E.J.; Steg, L. Psychological factors influencing sustainable energy technology acceptance: A review-based comprehensive framework. Renew. Sustain. Energy Rev. 2012, 16, 525–531. [Google Scholar] [CrossRef]
- Ajzen, I. The theory of planned behavior. Organ. Behav. Hum. Decis. Process. 1991, 50, 179–211. [Google Scholar] [CrossRef]
- Jung, H.J.; Choi, Y.J.; Oh, K.W. Influencing factors of Chinese consumers’ purchase intention to sustainable apparel products: Exploring consumer “attitude–behavioral intention” gap. Sustainability 2020, 12, 1770. [Google Scholar] [CrossRef]
- Papaoikonomou, E.; Ryan, G.; Ginieis, M. Towards a holistic approach of the attitude behaviour gap in ethical consumer behaviours: Empirical evidence from Spain. Int. Adv. Econ. Res. 2011, 17, 77–88. [Google Scholar] [CrossRef]
- Vesely, S.; Klöckner, C.A.; Carrus, G.; Chokrai, P.; Fritsche, I.; Masson, T.; Udall, A.M. Donations to renewable energy projects: The role of social norms and donor anonymity. Ecol. Econ. 2022, 193, 107277. [Google Scholar] [CrossRef]
- Ahmad, A.; Rashid, M.; Omar, N.A.; Alam, S.S. Perceptions on Renewable Energy Use in Malaysia: Mediating Role of Attitude. J. Pengur. 2014, 41, 123–131. [Google Scholar] [CrossRef]
- Bandara, U.C.; Amarasena, T.S.M. Impact of relative advantage, perceived behavioural control and perceived ease of use on intention to adopt with solar energy technology in Sri Lanka. In Proceedings of the 2018 International Conference and Utility Exhibition on Green Energy for Sustainable Development (ICUE), Phuket, Thailand, 24–26 October 2018; pp. 1–9. [Google Scholar]
- Yamane, T. Statistics: An Introductory Analysis; Harper and Row Co. Ltd.: New York, NY, USA, 1967; Volume 213, p. 25. [Google Scholar]
- Hair, J.F.; Sarstedt, M.; Ringle, C.M.; Mena, J.A. An assessment of the use of partial least squares structural equation modeling in marketing research. J. Acad. Mark. Sci. 2012, 40, 414–433. [Google Scholar] [CrossRef]
- Dash, G.; Paul, J. CB-SEM vs. PLS-SEM methods for research in social sciences and technology forecasting. Technol. Forecast. Soc. Chang. 2021, 173, 121092. [Google Scholar] [CrossRef]
- Ouellette, J.A.; Wood, W. Habit and intention in everyday life: The multiple processes by which past behavior predicts future behavior. Psychol. Bull. 1998, 124, 54–74. [Google Scholar] [CrossRef]
- Hu, L.T.; Bentler, P.M. Fit indices in covariance structure modeling: Sensitivity to underparameterized model misspecification. Psychol. Methods 1998, 3, 424–453. [Google Scholar] [CrossRef]
- Baumgartner, H.; Homburg, C. Applications of structural equation modeling in marketing and consumer research: A review. Int. J. Res. Mark. 1996, 13, 139–161. [Google Scholar] [CrossRef]
- Alarcón, D.; Sánchez, J.A.; De Olavide, U. Assessing convergent and discriminant validity in the ADHD-R IV rating scale: User-written commands for Average Variance Extracted (AVE), Composite Reliability (CR), and Heterotrait-Monotrait ratio of correlations (HTMT). In Proceedings of the Spanish STATA Meeting, Madrid, Spain, 22 October 2015; Volume 39, pp. 1–39. [Google Scholar]
- Field, A. Discovering Statistics Using SPSS Statistics, 2nd ed.; SAGE Publications: Thousand Oaks, CA, USA, 2006. [Google Scholar]
- Hair, J.F.; Hult, G.T.M.; Ringle, C.M.; Sarstedt, M. A Primer on Partial Least Squares Structural Equation Modeling (PLS-SEM); Sage Publications Inc.: Thousand Oaks, CA, USA, 2016. [Google Scholar]
- Bradley, J.V. Robustness? Br. J. Math. Stat. Psychol. 1978, 31, 144–152. [Google Scholar] [CrossRef]
- Henseler, J.; Ringle, C.M.; Sarstedt, M. A new criterion for assessing discriminant validity in variance-based structural equation modeling. J. Acad. Mark. Sci. 2015, 43, 115–135. [Google Scholar] [CrossRef]
- Hooper, D.; Coughlan, J.; Mullen, M.R. Evaluating Model Fit: A Synthesis of the Structural Equation Modelling Literature. In Proceedings of the 7th European Conference on Research Methodology for Business and Management Studies, Regent’s College, London, UK, 19–20 June 2008 . [Google Scholar]
- Delicado, A.; Figueiredo, E.; Silva, L. Community perceptions of renewable energies in Portugal: Impacts on environment, landscape and local development. Energy Res. Soc. Sci. 2016, 13, 84–93. [Google Scholar] [CrossRef]
- Mohanty, P.K.; Patro, A.; Harindranath, R.M.; Senthil Kumar, N.; Panda, D.K.; Dubey, R. Perceived government initiatives: Scale development, validation and impact on consumers’ pro-environmental behaviour. Energy Policy 2021, 158, 112534. [Google Scholar] [CrossRef]
- Chin, J.; Jiang, B.C.; Mufidah, I.; Persada, S.F.; Noer, B.A. The Investigation of Consumers’ Behavior Intention in Using Green Skincare Products: A Pro-Environmental Behavior Model Approach. Sustainability 2018, 10, 3922. [Google Scholar] [CrossRef]
- Nanggong, A.; Rahmatia, R. Perceived Benefit, Environmental Concern and Sustainable Customer Behavior on Technology Adoption. Asian J. Technol. Manag. 2019, 12, 31–47. [Google Scholar] [CrossRef]
- Irfan, M.; Zhao, Z.Y.; Rehman, A.; Ozturk, I.; Li, H. Consumers’ intention-based influence factors of renewable energy adoption in Pakistan: A structural equation modeling approach. Environ. Sci. Pollut. Res. 2021, 28, 432–445. [Google Scholar] [CrossRef] [PubMed]
- OECD. Greening Household Behavior: The Role of Public Policy; OECD Publishing: Tokyo, Japan, 2011. [Google Scholar]
- Hartmann, C.; Lazzarini, G.; Funk, A.; Siegrist, M. Measuring consumers’ knowledge of the environmental impact of foods. Appetite 2021, 167, 105622. [Google Scholar] [CrossRef] [PubMed]
- Best, H.; Mayerl, J. Attitudes and behavioral intentions to protect the environment: How consistent is the structure of environmental concern in cross-national comparison? Int. J. Sociol. 2019, 49, 27–52. [Google Scholar] [CrossRef]
- Abeysekera, I.; Manalang, L.; David, R.; Grace Guiao, B. Accounting for environmental awareness on green purchase intention and behaviour: Evidence from the Philippines. Sustainability 2022, 14, 2565. [Google Scholar] [CrossRef]
- Eugenio, T.; Carreira, P.; Miettinen, N.; Lourenco, I.M.E.C. Understanding students’ future intention to engage in sustainability accounting: The case of Malaysia and the Philippines. J. Account. Emerg. Econ. 2021, 12, 695–715. [Google Scholar] [CrossRef]



| Items | Measure | Supporting References |
|---|---|---|
| Perceived Authority Support | ||
| PAS1 | I believe that producers and consumers have the option to participate in the Environmental Impact Assessment (EIA) process using government-provided methodologies. | [37,39,42] |
| PAS2 | I believe that producers and consumers have the option to take part in a government-established environmental program, such as the Environmental Impact Assessment (EIA) procedure. | |
| PAS3 | The government supports the law allowing citizen-consumers to participate in the Environmental Impact Assessment (EIA) procedure. | |
| Perceived Environmental Concern | ||
| PEC1 | I firmly believe that producers and consumers should be involved in the Environmental Impact Assessment (EIA) process because I am very concerned about the state of the environment around the globe and what it will imply for my future. | [37,38,39] |
| PEC2 | Because of the enormous environmental abuse committed by humanity, producers and consumers should take part in the Environmental Impact Assessment (EIA) procedure. | |
| PEC3 | It concerns me that producers and consumers should participate in the Environmental Impact Assessment (EIA) process, as human interference with the natural world frequently results in disastrous outcomes. | |
| Attitude | ||
| AT1 | I usually think about using renewable energy sources due to climate change. | [39,42] |
| AT2 | Using renewable energy sources is a good idea for our society. | |
| AT3 | Using renewable energy sources will benefit our society, especially our environment. | |
| AT4 | I think using renewable energy sources is valuable, especially for our environment. | |
| AT5 | I want to be safe; that is why I prefer to use renewable energy sources. | |
| Subjective Norm | ||
| SN1 | People who are important to me think I should use renewable energy sources. | [37,38,42] |
| SN2 | People who are important to me approve of my usage of renewable energy sources. | |
| SN3 | People who are important to me want me to use renewable energy sources. | |
| SN4 | I feel under social pressure to use renewable energy sources. | |
| SN5 | I usually think about using renewable energy sources. | |
| Perceived Behavioral Control | ||
| PBC1 | I believe the use of renewable energy sources improves our society. | [37,38,39] |
| PPBC2 | Using renewable energy sources is entirely under my control. | |
| PPBC3 | I have the resources, knowledge, and skills to use renewable energy sources. | |
| PBC4 | I have the capability to choose the renewable energy sources I want to utilize | |
| Behavioral Intention | ||
| BI1 | I intend to use renewable energy sources. | [38,39,42] |
| BI2 | I intend to encourage others to use renewable energy sources. | |
| BI3 | I predict that our society will predominantly support the use of renewable energy sources. | |
| BI4 | I intend to explain the positive aspects of using renewable energy sources. | |
| BI5 | I recommend that other people should use renewable energy sources. | |
| Construct | Items | Mean | S.D. | FL (≥0.7) | α (≥0.7) | CR (≥0.7) | AVE (≥0.5) |
|---|---|---|---|---|---|---|---|
| Perceived Authority Support (PAS) | PAS1 | 4.31 | 0.76 | 0.886 | 0.807 | 0.822 | 0.887 |
| PAS2 | 4.28 | 0.77 | 0.899 | ||||
| PAS3 | 3.97 | 0.93 | 0.762 | ||||
| Perceived Environmental Concern (PEC) | PBC1 | 4.53 | 0.72 | 0.902 | 0.745 | 0.819 | 0.854 |
| PBC2 | 4.57 | 0.59 | 0.895 | ||||
| PBC3 | 4.02 | 1.13 | 0.72 | ||||
| Attitude | AT1 | 4.27 | 0.89 | 0.7 | 0.858 | 0.856 | 0.899 |
| AT2 | 4.67 | 0.57 | 0.856 | ||||
| AT3 | 4.68 | 0.59 | 0.842 | ||||
| AT4 | 4.71 | 0.52 | 0.827 | ||||
| AT5 | 4.42 | 0.76 | 0.767 | ||||
| Subjective Norm | SN1 | 4 | 0.93 | 0.781 | 0.802 | 0.863 | 0.752 |
| SN2 | 4.02 | 0.86 | 0.814 | ||||
| SN3 | 3.91 | 0.86 | 0.803 | ||||
| SNS4 | 2.95 | 1.24 | 0.606 | ||||
| SN5 | 3.96 | 0.98 | 0.765 | ||||
| Perceived Behavioral Control (PBC) | PBC1 | 4.52 | 0.72 | 0.795 | 0.766 | 0.891 | 0.738 |
| PBC2 | 3.25 | 1.2 | 0.617 | ||||
| PBC3 | 3.39 | 1.01 | 0.726 | ||||
| PBC4 | 3.59 | 1.15 | 0.783 | ||||
| Behavioral Intention (BI) | BI1 | 4.11 | 0.89 | 0.844 | 0.881 | 0.885 | 0.913 |
| BI2 | 4.15 | 0.84 | 0.807 | ||||
| BI3 | 3.99 | 0.89 | 0.755 | ||||
| BI4 | 3.96 | 0.89 | 0.863 |
| AT | BI | PBC | PAS | PEC | SN | |
|---|---|---|---|---|---|---|
| AT | 0.800 | |||||
| BI | 0.475 | 0.824 | ||||
| PBC | 0.412 | 0.650 | 0.753 | |||
| PAS | 0.395 | 0.384 | 0.314 | 0.841 | ||
| PEC | 0.447 | 0.413 | 0.415 | 0.450 | 0.816 | |
| SN | 0.448 | 0.675 | 0.518 | 0.226 | 0.353 | 0.743 |
| AT | BI | PBC | PAS | PEC | SN | |
|---|---|---|---|---|---|---|
| AT | ||||||
| BI | 0.537 | |||||
| PBC | 0.338 | 0.648 | ||||
| PAS | 0.470 | 0.464 | 0.309 | |||
| PEC | 0.526 | 0.486 | 0.365 | 0.557 | ||
| SN | 0.478 | 0.721 | 0.351 | 0.243 | 0.396 |
| Model Fit for SEM | Parameter Estimates | Minimum Cutoff | Recommended By |
|---|---|---|---|
| SRMR | 0.062 | <0.08 | [57] |
| (Adjusted) Chi-square/dF | 4.03 | <5.0 | [64] |
| Normal Fit Index (NFI) | 0.921 | >0.80 | [58] |
| No | Relationship | Beta Coefficient | p-Value | Result | Significance | Hypothesis |
|---|---|---|---|---|---|---|
| 1 | PAS→PEC | 0.450 | <0.001 | Positive | Significant | Accept |
| 2 | PAS→AT | 0.244 | <0.001 | Positive | Significant | Accept |
| 3 | PAS→SN | 0.206 | 0.034 | Positive | Significant | Accept |
| 4 | PAS→PBC | 0.034 | 0.808 | Positive | Not Significant | Reject |
| 5 | PEC→AT | 0.337 | 0.016 | Positive | Significant | Accept |
| 6 | PEC→SN | 0.315 | 0.004 | Positive | Significant | Accept |
| 7 | PEC→PBC | 0.399 | 0.005 | Positive | Significant | Accept |
| 8 | AT→BI | 0.131 | 0.075 | Positive | Not Significant | Reject |
| 9 | SN→BI | 0.420 | <0.001 | Positive | Significant | Accept |
| 10 | PBC→BI | 0.378 | <0.001 | Positive | Significant | Accept |
Disclaimer/Publisher’s Note: The statements, opinions and data contained in all publications are solely those of the individual author(s) and contributor(s) and not of MDPI and/or the editor(s). MDPI and/or the editor(s) disclaim responsibility for any injury to people or property resulting from any ideas, methods, instructions or products referred to in the content. |
© 2023 by the authors. Licensee MDPI, Basel, Switzerland. This article is an open access article distributed under the terms and conditions of the Creative Commons Attribution (CC BY) license (https://creativecommons.org/licenses/by/4.0/).
Share and Cite
Gumasing, M.J.J.; Bayola, A.; Bugayong, S.L.; Cantona, K.R. Determining the Factors Affecting Filipinos’ Acceptance of the Use of Renewable Energies: A Pro-Environmental Planned Behavior Model. Sustainability 2023, 15, 7702. https://doi.org/10.3390/su15097702
Gumasing MJJ, Bayola A, Bugayong SL, Cantona KR. Determining the Factors Affecting Filipinos’ Acceptance of the Use of Renewable Energies: A Pro-Environmental Planned Behavior Model. Sustainability. 2023; 15(9):7702. https://doi.org/10.3390/su15097702
Chicago/Turabian StyleGumasing, Ma. Janice J., Alyssa Bayola, Sebastian Luis Bugayong, and Keithzi Rhaz Cantona. 2023. "Determining the Factors Affecting Filipinos’ Acceptance of the Use of Renewable Energies: A Pro-Environmental Planned Behavior Model" Sustainability 15, no. 9: 7702. https://doi.org/10.3390/su15097702
APA StyleGumasing, M. J. J., Bayola, A., Bugayong, S. L., & Cantona, K. R. (2023). Determining the Factors Affecting Filipinos’ Acceptance of the Use of Renewable Energies: A Pro-Environmental Planned Behavior Model. Sustainability, 15(9), 7702. https://doi.org/10.3390/su15097702

