An Empirical Study of the Influencing Factors of University–Enterprise Authentic Cooperation on Cross-Border E-Commerce Employment: The Case of Zhejiang
Abstract
1. Introduction
2. Materials and Methods
2.1. Conceptual Model
2.2. Delphi Method, Questionnaire Survey Analysis Method, and Their Applications in This Paper
2.3. Delphi Method and Initial Index Selection
- Describe the relationship between students’ knowledge, skills, professional qualities, basic personal qualities, and students’ employability.
- Describe the rationality of the initial indicators corresponding to each variable, and propose modification suggestions.
- Design the corresponding latent variables.
- (1)
- The Hypothesis of Influencing Factors of Cross-border E-commerce University–Enterprise Authentic Cooperation on Students’ Professional Theoretical Knowledge:
- (2)
- The Hypothesis of Influencing Factors of Cross-border E-commerce University–Enterprise Authentic Cooperation on Students’ Application of Professional Skills:
- (3)
- The Hypothesis of Influencing Factors of Cross-border E-commerce University–Enterprise Authentic Cooperation on Students’ Professional Quality:
- (4)
- The Hypothesis of Influencing Factors of Cross-border E-commerce University–Enterprise Authentic Cooperation on Students’ Individual basic qualities:
2.4. Questionnaire Survey
3. Results
3.1. Descriptive Statistical Analysis, Reliability and Validity Test, and Correlation Test
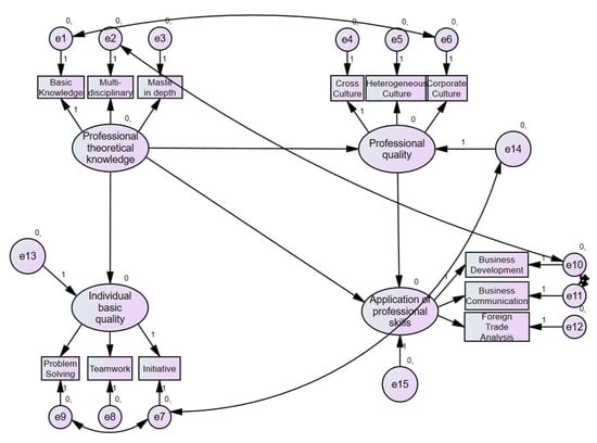
3.2. Construction of Structural Equation Modeling and Estimation of Results Using Standardized Data
4. Discussion
4.1. Parameter Estimation and Path Coefficient Measure
4.2. Analyze the Impact Mechanism and Verify the Theoretical Assumptions Mentioned Above
4.3. The Model of University–Enterprise Authentic Cooperation Affecting Employment
5. Conclusions
5.1. Results
- (1)
- Cross-border e-commerce university–enterprise cooperation can indeed improve college students’ employability in terms of knowledge, technology, professional quality, and personal quality.
- (2)
- Professional theoretical knowledge, application of professional skills, professional quality, and basic personal quality are the main competency modules that constitute the employability of college students. Authentic cooperation between cross-border e-commerce enterprises and enterprises has a positive and significant impact on these competencies. This shows that the greater the impact of cross-border e-commerce university–enterprise cooperation on these factors is, the stronger the employability of college students is.
- (3)
- From the perspective of impact path, professional theoretical knowledge has a direct impact on the application of professional skills, professional accomplishment, and basic personal qualities, while professional accomplishment has a direct impact on the application of professional skills; judging from the degree of influence, professional theoretical knowledge has the most profound influence on individual basic quality, followed by professional quality, and the least influence on the application of professional skills.
- (4)
- It is necessary to strengthen the cultivation of cross-professional knowledge and provide strong support for strengthening the cultivation of cross-professional knowledge in university–enterprise cooperation by jointly developing e-commerce cross-professional characteristic courses with enterprises, exploring teaching methods based on cross-professional cooperation, and building a shared professional teaching resource management platform.
5.2. Limitations of the Study
Author Contributions
Funding
Data Availability Statement
Conflicts of Interest
References
- D’Este, P.; Patel, P. University–industry linkages in the UK: What are the factors underlying the variety of interactions with industry? Res. Policy 2007, 36, 1295–1313. [Google Scholar] [CrossRef]
- Zhang, H.; Chen, X.; Lv, Y.; Li, M. Drivers of university–business cooperation of university faculty from the social cognitive theory perspective. Front. Psychol. 2022, 13, 1013774. [Google Scholar] [CrossRef]
- Cai, Y. Towards a new model of EU-China innovation cooperation: Bridging missing links between international university collaboration and international industry collaboration. Technovation 2023, 119, 102553. [Google Scholar] [CrossRef]
- Wang, J.; Song, Y.; Li, M.; Yuan, C.; Guo, F. Study on low-carbon technology innovation strategies through government–university–enterprise cooperation under carbon trading policy. Sustainability 2022, 14, 9381. [Google Scholar] [CrossRef]
- Zhang, S.; Wang, X. Effects of Local Government Behavior on University–Enterprise Knowledge Flow: Evidence from China. Sustainability 2022, 14, 11696. [Google Scholar] [CrossRef]
- Bruneel, J.; d’Este, P.; Salter, A. Investigating the factors that diminish the barriers to university–industry collaboration. Res. Policy 2010, 39, 858–868. [Google Scholar] [CrossRef]
- Lee, C.; Lee, K.; Pennings, J.M. Internal capabilities, external networks, and performance: A study on technology-based ventures. Strateg. Manag. J. 2001, 22, 615–640. [Google Scholar] [CrossRef]
- Bodas Freitas, I.M.; Geuna, A.; Rossi, F. The governance of formal university–industry interactions: Understanding the rationales for alternative models. Prometheus 2012, 30, 29–45. [Google Scholar] [CrossRef]
- Hargreaves, A. Changing Teachers, Changing Times: Teachers’ Work and Culture in the Postmodern Age; Teachers College Press: New York, NY, USA, 1994. [Google Scholar]
- Harvey, L.; Locke, W.; Morey, A. Enhancing Employability, Recognising Diversity: Making Links between Higher Education and the World of Work; Universities UK: London, UK, 2002. [Google Scholar]
- Maher, A.; Graves, S. Graduate Employability: Can Higher Education Deliver? Threshold Books, Limited: London, UK, 2008. [Google Scholar]
- Yorke, M. Employability in Higher Education: What It Is-What It Is Not; Higher Education Academy: York, UK, 2006; Volume 1. [Google Scholar]
- Tomlinson, M. Graduate employability: A review of conceptual and empirical themes. High. Educ. Policy 2012, 25, 407–431. [Google Scholar] [CrossRef]
- Andrews, J.; Higson, H. Graduate employability,‘soft skills’ versus ‘hard’business knowledge: A European study. High. Educ. Eur. 2008, 33, 411–422. [Google Scholar] [CrossRef]
- de Schepper, J.; Sotiriadou, P.; Hill, B. The role of critical reflection as an employability skill in sport management. Eur. Sport Manag. Q. 2021, 21, 280–301. [Google Scholar] [CrossRef]
- Griffiths, K.; Bullough, S.; Shibli, S.; Wilson, J. The impact of engagement in sport on graduate employability: Implications for higher education policy and practice. Int. J. Sport Policy Politics 2017, 9, 431–451. [Google Scholar] [CrossRef]
- Weber, M.R.; Lee, J.; Crawford, A. A suggested best practices for enhancing performance of soft skills with entry-level hospitality managers. Anatolia 2020, 31, 76–87. [Google Scholar] [CrossRef]
- Keiper, M.C.; Sieszputowski, J.; Morgan, T.; Mackey, M.J. Employability Skills: A Case Study on a Business-Oriented Sport Management Program. E.-J. Bus. Educ. Scholarsh. Teach. 2019, 13, 59–68. [Google Scholar]
- bte Tanius, E. Business’ students industrial training: Performance and employment opportunity. Int. J. Sci. Res. Publ. 2015, 5, 517–521. [Google Scholar]
- Støren, L.A.; Wiers-Jenssen, J. Foreign diploma versus immigrant background: Determinants of labour market success or failure? J. Stud. Int. Educ. 2010, 14, 29–49. [Google Scholar] [CrossRef]
- Jones, E. Internationalization and employability: The role of intercultural experiences in the development of transferable skills. Public Money Manag. 2013, 33, 95–104. [Google Scholar] [CrossRef]
- Hills, H. Team-Based Learning; Gower Publishing, Ltd.: Aldershot, UK, 2001. [Google Scholar]
- Salas-Vallina, A.; Ferrer-Franco, A.; Herrera, J. Fostering the healthcare workforce during the COVID-19 pandemic: Shared leadership, social capital, and contagion among health professionals. Int. J. Health Plan. Manag. 2020, 35, 1606–1610. [Google Scholar] [CrossRef]
- Dirani, K.M.; Abadi, M.; Alizadeh, A.; Barhate, B.; Garza, R.C.; Gunasekara, N.; Ibrahim, G.; Majzun, Z. Leadership competencies and the essential role of human resource development in times of crisis: A response to Covid-19 pandemic. Hum. Resour. Dev. Int. 2020, 23, 380–394. [Google Scholar] [CrossRef]
- Sato, S.; Furukawa, H.; Takahashi, M.; Ohnishi, N. Computational study of discharge process in plasma actuator for enhanced electro hydrodynamic force generation toward low-voltage operation. Trans. Jpn. Soc. Aeronaut. Space Sci. Aerosp. Technol. Jpn. 2021, 19, 17–23. [Google Scholar]
- Ishengoma, E.; Vaaland, T.I. Can university-industry linkages stimulate student employability? Educ. + Train. 2016, 58, 18–44. [Google Scholar] [CrossRef]


| Ability | Initial Index |
|---|---|
| Variables in knowledge | A1: Basic Professional Knowledge |
| A2: Cross-professional Knowledge | |
| A3: Professional Practice Ability | |
| Variables in skills | B1: Business Communication Ability |
| B2: Foreign Trade Situation Analysis Ability | |
| B3: Business Development Ability | |
| Variables in professional quality | C1: Cross-cultural Communication Ability |
| C2: Heterogeneous Cultural Identity Ability | |
| C3: Corporate Culture Creation Ability | |
| Variables in quality | D1: Team Cooperation Ability |
| D2: Self-learning Ability | |
| D3: Initiative |
| Ability | Latent Variable | Initial Indicator |
|---|---|---|
| Variables in knowledge | F1: Professional theoretical knowledge | A1: Basic Professional Knowledge |
| A2: Cross-professional Knowledge | ||
| A3: Professional Practice Ability | ||
| Variables in skills | F2: Application of professional skills | B1: Business Communication Ability |
| B2: Foreign Trade Situation Analysis Ability | ||
| B3: Business Development Ability | ||
| Variables in professional quality | F3: Professional quality | C1: Cross-cultural Communication Ability |
| C2: Heterogeneous Cultural Identity Ability | ||
| C3: Corporate Culture Creation Ability | ||
| Variables in quality | F4: Individual basic quality | D1: Team Cooperation Ability |
| D2: Self-learning Ability | ||
| D3: Initiative |
| Ability | Latent Variable | Observed Variable | Questionnaire Items 1 |
|---|---|---|---|
| Knowledge | F1: Professional theoretical knowledge | A1: Basic Professional Knowledge | a1 |
| A2: Cross-professional Knowledge | a2 | ||
| A3: Professional Practice Ability | a3 | ||
| Skills | F2: Application of professional skills | B1: Business Communication Ability | b1 |
| B2: Foreign Trade Situation Analysis Ability | b2 | ||
| B3: Business Development Ability | b3 | ||
| Professional quality | F3: Professional quality | C1: Cross-cultural Communication Ability | c1 |
| C2: Heterogeneous Cultural Identity Ability | c2 | ||
| C3: Corporate Culture Creation Ability | c3 | ||
| Quality | F4: Individual basic quality | D1: Team Cooperation Ability | d1 |
| D2: Self-learning Ability | d2 | ||
| D3: Initiative | d3 |
| Indicator Name | Fitting Result | Reference Standard | Result |
|---|---|---|---|
| X2/df | 2.902 | <3 | pass |
| GFI | 0.910 | >0.9 | pass |
| PGFI | 0.502 | >0.5 | pass |
| NFI | 0.975 | >0.9 | pass |
| CFI | 0.983 | >0.9 | pass |
| IFI | 0.983 | >0.9 | pass |
| TLI | 0.974 | >0.9 | pass |
| Measure Relation | Nonstandard Factor Load | Significant | Normalized Factor Load | ||
|---|---|---|---|---|---|
| a1 | <-- | A1 | 1.000 | 0.940 | |
| a2 | <-- | A2 | 0.990 | *** | 0.948 |
| a3 | <-- | A3 | 1.006 | *** | 0.965 |
| b1 | <-- | B1 | 1.000 | 0.943 | |
| b2 | <-- | B2 | 0.980 | *** | 0.934 |
| b3 | <-- | B3 | 1.032 | *** | 0.979 |
| c1 | <-- | C1 | 1.000 | 0.927 | |
| c2 | <-- | C2 | 1.052 | *** | 0.957 |
| c3 | <-- | C3 | 1.066 | *** | 0.978 |
| d1 | <-- | D1 | 1.000 | 0.926 | |
| d2 | <-- | D2 | 1.051 | *** | 0.963 |
| d3 | <-- | D3 | 1.002 | *** | 0.927 |
Disclaimer/Publisher’s Note: The statements, opinions and data contained in all publications are solely those of the individual author(s) and contributor(s) and not of MDPI and/or the editor(s). MDPI and/or the editor(s) disclaim responsibility for any injury to people or property resulting from any ideas, methods, instructions or products referred to in the content. |
© 2023 by the authors. Licensee MDPI, Basel, Switzerland. This article is an open access article distributed under the terms and conditions of the Creative Commons Attribution (CC BY) license (https://creativecommons.org/licenses/by/4.0/).
Share and Cite
Fang, M.; Zhu, Z. An Empirical Study of the Influencing Factors of University–Enterprise Authentic Cooperation on Cross-Border E-Commerce Employment: The Case of Zhejiang. Sustainability 2023, 15, 6993. https://doi.org/10.3390/su15086993
Fang M, Zhu Z. An Empirical Study of the Influencing Factors of University–Enterprise Authentic Cooperation on Cross-Border E-Commerce Employment: The Case of Zhejiang. Sustainability. 2023; 15(8):6993. https://doi.org/10.3390/su15086993
Chicago/Turabian StyleFang, Meiyu, and Zhe Zhu. 2023. "An Empirical Study of the Influencing Factors of University–Enterprise Authentic Cooperation on Cross-Border E-Commerce Employment: The Case of Zhejiang" Sustainability 15, no. 8: 6993. https://doi.org/10.3390/su15086993
APA StyleFang, M., & Zhu, Z. (2023). An Empirical Study of the Influencing Factors of University–Enterprise Authentic Cooperation on Cross-Border E-Commerce Employment: The Case of Zhejiang. Sustainability, 15(8), 6993. https://doi.org/10.3390/su15086993

