The Design and Application of Microgrid Supervisory System for Commercial Buildings Considering Dynamic Converter Efficiency
Abstract
1. Introduction
1.1. Context
1.2. State-of-the-Art
1.3. Paper Aim
1.4. Contribution
- In this study, a microgrid-based smart power supply system that has multiple sources and multiple storage types is constructed to ensure reliable operation and handling of a commercial building’s load demand. In the commercial building microgrid, local PV sources provide green energy; controllable sources, represented by the BS system and the UG, are used to balance the power of the DC bus. The DG is used as a long-term backup source, and the SC is used to support the power deficiency that occurs while the DG starts up.
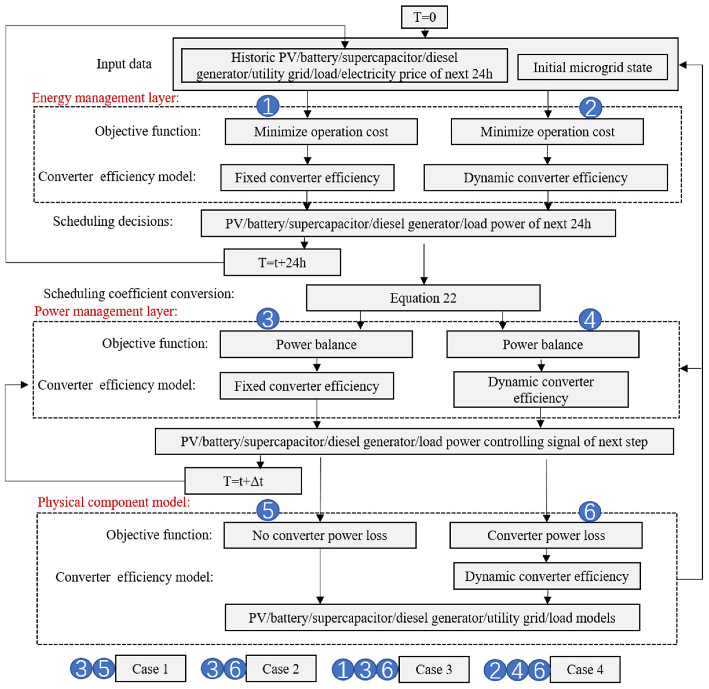
- A two-layer microgrid supervisory system comprising an energy management layer and a power management layer is designed in this paper to consider long-term energy planning while also maintaining the real-time supply–demand balance. The supervisory system takes the dynamic characteristics of the efficiency of the bidirectional converter fully into account, and observes the physical constraints of the microgrid components.
- Four cases are analyzed comprehensively and compared under three different weather conditions for the supervisory system. Case 1, in which the converters are idealized to realize an ideal conversion efficiency of 100%, provides a baseline. Simulations show that case 3, which involves a dynamic converter efficiency model, is effective in reducing the operating costs and improving the power supply quality of the commercial building microgrid.
2. DC Microgrid
2.1. Microgrid Modelling
2.2. Converter Efficiency Modelling
3. Microgrid Supervisory System Design
3.1. Energy Management Layer
3.2. Power Management Layer
4. Simulation Results and Analyses
4.1. Simulation Cases and Parameters
4.2. Simulation Results and Analyses
4.2.1. Simulation Results for Case 1 and Case 2
4.2.2. Simulation Results for Case 3 and Case 4
5. Conclusions
Author Contributions
Funding
Institutional Review Board Statement
Informed Consent Statement
Data Availability Statement
Conflicts of Interest
References
- Birol, D.F. World Energy Outlook; International Energy Agency: Paris, France, 2022. [Google Scholar]
- Kaewnern, H.; Wangkumharn, S.; Deeyaonarn, W.; Yousaf, A.U.; Kongbuamai, N. Investigating the Role of Research Development and Renewable Energy on Human Development: An Insight from the Top Ten Human Development Index Countries. Energy 2023, 262, 125540. [Google Scholar] [CrossRef]
- Kim, G.; Hur, J. A Probabilistic Approach to Potential Estimation of Renewable Energy Resources Based on Augmented Spatial Interpolation. Energy 2023, 263, 125582. [Google Scholar] [CrossRef]
- Hille, E.; Oelker, T.J. International Expansion of Renewable Energy Capacities: The Role of Innovation and Choice of Policy Instruments. Ecol. Econ. 2023, 204, 107658. [Google Scholar] [CrossRef]
- Yang, Z.; Yang, F.; Min, H.; Tian, H.; Hu, W.; Liu, J.; Eghbalian, N. Energy Management Programming to Reduce Distribution Network Operating Costs in the Presence of Electric Vehicles and Renewable Energy Sources. Energy 2023, 263, 125695. [Google Scholar] [CrossRef]
- Yan, R.; Wang, J.; Huo, S.; Qin, Y.; Zhang, J.; Tang, S.; Wang, Y.; Liu, Y.; Zhou, L. Flexibility Improvement and Stochastic Multi-Scenario Hybrid Optimization for an Integrated Energy System with High-Proportion Renewable Energy. Energy 2023, 263, 125779. [Google Scholar] [CrossRef]
- Demirci, A.; Öztürk, Z.; Tercan, S.M. Decision-Making between Hybrid Renewable Energy Configurations and Grid Extension in Rural Areas for Different Climate Zones. Energy 2023, 262, 125402. [Google Scholar] [CrossRef]
- Kushwaha, P.K.; Ray, P.; Bhattacharjee, C. Optimal Sizing of a Hybrid Renewable Energy System: A Socio-Techno-Economic-Environmental Perspective. J. Sol. Energy Eng. 2023, 145, 031003. [Google Scholar] [CrossRef]
- Amir, M.; Prajapati, A.K.; Refaat, S.S. Dynamic Performance Evaluation of Grid-Connected Hybrid Renewable Energy-Based Power Generation for Stability and Power Quality Enhancement in Smart Grid. Front. Energy Res. 2022, 10, 861282. [Google Scholar] [CrossRef]
- Ghelani, D. Literature Review on Coordinated Control of Interconnected Microgrid and Energy Storage System; Authorea: New York, NY, USA, 2022; Preprints. [Google Scholar] [CrossRef]
- Bai, W.; Wang, D.; Sun, X.; Yu, J.; Xu, J.; Pan, Y. An Online Multi-Level Energy Management System for Commercial Building Microgrids with Multiple Generation and Storage Systems. IEEE Open Access J. Power Energy 2023, 10, 195–207. [Google Scholar] [CrossRef]
- Bai, W.; Sechilariu, M.; Locment, F. DC Microgrid System Modeling and Simulation Based on a Specific Algorithm for Grid-Connected and Islanded Modes with Real-Time Demand-Side Management Optimization. Appl. Sci. 2020, 10, 2544. [Google Scholar] [CrossRef]
- Bai, W.; Sechilariu, M.; Locment, F. On-Grid/off-Grid DC Microgrid Optimization and Demand Response Management. In Proceedings of the 2020 22nd European Conference on Power Electronics and Applications (EPE’20 ECCE Europe), Lyon, France, 7–11 September 2020; pp. 1–10. [Google Scholar]
- Mojumder, M.R.H.; Hasanuzzaman, M.; Cuce, E. Prospects and Challenges of Renewable Energy-Based Microgrid System in Bangladesh: A Comprehensive Review. Clean Techn. Environ. Policy 2022, 24, 1987–2009. [Google Scholar] [CrossRef]
- Ceglia, F.; Macaluso, A.; Marrasso, E.; Roselli, C.; Vanoli, L. Energy, Environmental, and Economic Analyses of Geothermal Polygeneration System Using Dynamic Simulations. Energies 2020, 13, 4603. [Google Scholar] [CrossRef]
- Rao, S.N.V.B.; Pavan Kumar, Y.V.; Amir, M.; Ahmad, F. An Adaptive Neuro-Fuzzy Control Strategy for Improved Power Quality in Multi-Microgrid Clusters. IEEE Access 2022, 10, 128007–128021. [Google Scholar] [CrossRef]
- Singh, K.; Amir, M.; Ahmad, F.; Refaat, S.S. Enhancement of Frequency Control for Stand-Alone Multi-Microgrids. IEEE Access 2021, 9, 79128–79142. [Google Scholar] [CrossRef]
- Alipour, M.; Mohammadi-Ivatloo, B.; Zare, K. Stochastic Scheduling of Renewable and CHP-Based Microgrids. IEEE Trans. Ind. Inf. 2015, 11, 1049–1058. [Google Scholar] [CrossRef]
- Zheng, W.; Zhu, J.; Luo, Q. Distributed Dispatch of Integrated Electricity-Heat Systems with Variable Mass Flow. IEEE Trans. Smart Grid 2022, 1. [Google Scholar] [CrossRef]
- Norouzi, F.; Hoppe, T.; Elizondo, L.R.; Bauer, P. A Review of Socio-Technical Barriers to Smart Microgrid Development. Renew. Sustain. Energy Rev. 2022, 167, 112674. [Google Scholar] [CrossRef]
- Thirunavukkarasu, G.S.; Seyedmahmoudian, M.; Jamei, E.; Horan, B.; Mekhilef, S.; Stojcevski, A. Role of Optimization Techniques in Microgrid Energy Management Systems—A Review. Energy Strategy Rev. 2022, 43, 100899. [Google Scholar] [CrossRef]
- Huang, Z.; Guo, Z.; Ma, P.; Wang, M.; Long, Y.; Zhang, M. Economic-Environmental Scheduling of Microgrid Considering V2G-Enabled Electric Vehicles Integration. Sustain. Energy Grids Netw. 2022, 32, 100872. [Google Scholar] [CrossRef]
- Domenech, B.; Ferrer-Martí, L.; García, F.; Hidalgo, G.; Pastor, R.; Ponsich, A. Optimizing PV Microgrid Isolated Electrification Projects—A Case Study in Ecuador. Mathematics 2022, 10, 1226. [Google Scholar] [CrossRef]
- Kumar, A.; He, X.; Deng, Y.; Singh, A.R.; Sah, B.; Kumar, P.; Bansal, R.C.; Bettayeb, M.; Rayudu, R. A Sustainable Rural Electrification Based on a Socio-Techno-Economic-Environmental-Political Microgrid Design Framework. Energy Environ. Sci. 2022, 15, 4213–4246. [Google Scholar] [CrossRef]
- Yin, M.; Li, K.; Yu, J. A Data-Driven Approach for Microgrid Distributed Generation Planning under Uncertainties. Appl. Energy 2022, 309, 118429. [Google Scholar] [CrossRef]
- Chen, X.; Dong, W.; Yang, Q. Robust Optimal Capacity Planning of Grid-Connected Microgrid Considering Energy Management under Multi-Dimensional Uncertainties. Appl. Energy 2022, 323, 119642. [Google Scholar] [CrossRef]
- Cheng, Z.; Jia, D.; Li, Z.; Si, J.; Xu, S. Multi-Time Scale Dynamic Robust Optimal Scheduling of CCHP Microgrid Based on Rolling Optimization. Int. J. Electr. Power Energy Syst. 2022, 139, 107957. [Google Scholar] [CrossRef]
- Ali Dashtaki, A.; Mehdi Hakimi, S.; Hasankhani, A.; Derakhshani, G.; Abdi, B. Optimal Management Algorithm of Microgrid Connected to the Distribution Network Considering Renewable Energy System Uncertainties. Int. J. Electr. Power Energy Syst. 2023, 145, 108633. [Google Scholar] [CrossRef]
- Zia, M.F.; Nasir, M.; Elbouchikhi, E.; Benbouzid, M.; Vasquez, J.C.; Guerrero, J.M. Energy Management System for a Hybrid PV-Wind-Tidal-Battery-Based Islanded DC Microgrid: Modeling and Experimental Validation. Renew. Sustain. Energy Rev. 2022, 159, 112093. [Google Scholar] [CrossRef]
- Ferahtia, S.; Djeroui, A.; Rezk, H.; Houari, A.; Zeghlache, S.; Machmoum, M. Optimal Control and Implementation of Energy Management Strategy for a DC Microgrid. Energy 2022, 238, 121777. [Google Scholar] [CrossRef]
- Merabet, A.; Al-Durra, A.; El-Saadany, E.F. Energy Management System for Optimal Cost and Storage Utilization of Renewable Hybrid Energy Microgrid. Energy Convers. Manag. 2022, 252, 115116. [Google Scholar] [CrossRef]
- Chen, T.; Cao, Y.; Qing, X.; Zhang, J.; Sun, Y.; Amaratunga, G.A.J. Multi-Energy Microgrid Robust Energy Management with a Novel Decision-Making Strategy. Energy 2022, 239, 121840. [Google Scholar] [CrossRef]
- Erol, Ö.; Başaran Filik, Ü. A Stackelberg Game Approach for Energy Sharing Management of a Microgrid Providing Flexibility to Entities. Appl. Energy 2022, 316, 118944. [Google Scholar] [CrossRef]
- Alabdullah, M.H.; Abido, M.A. Microgrid Energy Management Using Deep Q-Network Reinforcement Learning. Alex. Eng. J. 2022, 61, 9069–9078. [Google Scholar] [CrossRef]
- Kavitha, V.; Malathi, V.; Guerrero, J.M.; Bazmohammadi, N. Energy Management System Using Mimosa Pudica Optimization Technique for Microgrid Applications. Energy 2022, 244, 122605. [Google Scholar] [CrossRef]
- Ullah, Z.; Wang, S.; Wu, G.; Xiao, M.; Lai, J.; Elkadeem, M.R. Advanced Energy Management Strategy for Microgrid Using Real-Time Monitoring Interface. J. Energy Storage 2022, 52, 104814. [Google Scholar] [CrossRef]
- Guo, S.; Li, P.; Ma, K.; Yang, B.; Yang, J. Robust Energy Management for Industrial Microgrid Considering Charging and Discharging Pressure of Electric Vehicles. Appl. Energy 2022, 325, 119846. [Google Scholar] [CrossRef]
- Den Broeck, G.V.; Martinez, W.; Dalla Vecchia, M.; Ravyts, S.; Driesen, J. Conversion Efficiency of the Buck Three-Level DC–DC Converter in Unbalanced Bipolar DC Microgrids. IEEE Trans. Power Electron. 2020, 35, 9306–9319. [Google Scholar] [CrossRef]
- Rajasekaran, R.; Usha Rani, P. Combined HCS–RBFNN for Energy Management of Multiple Interconnected Microgrids via Bidirectional DC–DC Converters. Appl. Soft Comput. 2021, 99, 106901. [Google Scholar] [CrossRef]
- Rai, S.K.; Mathur, H.D.; Hasan, S. Converter Efficiency Improvement of Islanded DC Microgrid with Converter Array. In Modelling, Simulation and Intelligent Computing; Goel, N., Hasan, S., Kalaichelvi, V., Eds.; Lecture Notes in Electrical Engineering; Springer: Singapore, 2020; Volume 659, pp. 64–73. ISBN 9789811547744. [Google Scholar]
- Tang, Y.; Hu, W.; Zhang, B.; Cao, D.; Hou, N.; Li, Y.; Chen, Z.; Blaabjerg, F. Deep Reinforcement Learning-Aided Efficiency Optimized Dual Active Bridge Converter for the Distributed Generation System. IEEE Trans. Energy Convers. 2022, 37, 1251–1262. [Google Scholar] [CrossRef]
- Ahmed, M.; Meegahapola, L.; Vahidnia, A.; Datta, M. Stability and Control Aspects of Microgrid Architectures–A Comprehensive Review. IEEE Access 2020, 8, 144730–144766. [Google Scholar] [CrossRef]
- Wu, X.; Cao, W.; Wang, D.; Ding, M. A Multi-Objective Optimization Dispatch Method for Microgrid Energy Management Considering the Power Loss of Converters. Energies 2019, 12, 2160. [Google Scholar] [CrossRef]
- Bozorgi, A.M.; Gholami-Khesht, H.; Farasat, M.; Mehraeen, S.; Monfared, M. Model Predictive Direct Power Control of Three-Phase Grid-Connected Converters With Fuzzy-Based Duty Cycle Modulation. IEEE Trans. Ind. Appl. 2018, 54, 4875–4885. [Google Scholar] [CrossRef]
- Aghdam, M.M.; Li, L.; Zhu, J. Comprehensive Study of Finite Control Set Model Predictive Control Algorithms for Power Converter Control in Microgrids. IET Smart Grid 2020, 3, 1–10. [Google Scholar] [CrossRef]
- Hossain, M.Z.; Rahim, N.A.; Selvaraj, J.a. Recent Progress and Development on Power DC-DC Converter Topology, Control, Design and Applications: A Review. Renew. Sustain. Energy Rev. 2018, 81, 205–230. [Google Scholar] [CrossRef]
- Fan, Z.; Fan, B.; Peng, J.; Liu, W. Operation Loss Minimization Targeted Distributed Optimal Control of DC Microgrids. IEEE Syst. J. 2021, 15, 5186–5196. [Google Scholar] [CrossRef]
- Pachanapan, P. Dynamic Modelling and Simulation of Power Electronic Converter in DIgSILENT Simulation Language (DSL): Islanding Operation of Microgrid System with Multi-Energy Sources. In Modelling and Simulation of Power Electronic Converter Dominated Power Systems in PowerFactory; Gonzalez-Longatt, F.M., Rueda Torres, J.L., Eds.; Power Systems; Springer International Publishing: Cham, Switzerland, 2021; pp. 67–93. ISBN 978-3-030-54123-1. [Google Scholar]
- Kong, L.; Nian, H. Transient Modeling Method for Faulty DC Microgrid Considering Control Effect of DC/AC and DC/DC Converters. IEEE Access 2020, 8, 150759–150772. [Google Scholar] [CrossRef]
- Wei, B.; Han, X.; Wang, P.; Yu, H.; Li, W.; Guo, L. Temporally Coordinated Energy Management for AC/DC Hybrid Microgrid Considering Dynamic Conversion Efficiency of Bidirectional AC/DC Converter. IEEE Access 2020, 8, 70878–70889. [Google Scholar] [CrossRef]
- Wen, Q.; Liu, G.; Wu, W.; Liao, S. Genetic Algorithm-Based Operation Strategy Optimization and Multi-Criteria Evaluation of Distributed Energy System for Commercial Buildings. Energy Convers. Manag. 2020, 226, 113529. [Google Scholar] [CrossRef]
- Thirugnanam, K.; El Moursi, M.S.; Khadkikar, V.; Zeineldin, H.H.; Hosani, M.A. Energy Management Strategy of a Reconfigurable Grid-Tied Hybrid AC/DC Microgrid for Commercial Building Applications. IEEE Trans. Smart Grid 2022, 13, 1720–1738. [Google Scholar] [CrossRef]
- Yin, C.; Wu, H.; Locment, F.; Sechilariu, M. Energy Management of DC Microgrid Based on Photovoltaic Combined with Diesel Generator and Supercapacitor. Energy Convers. Manag. 2017, 132, 14–27. [Google Scholar] [CrossRef]
- Han, L.; Liang, L.; Kang, Y.; Qiu, Y. A Review of SiC IGBT: Models, Fabrications, Characteristics, and Applications. IEEE Trans. Power Electron. 2021, 36, 2080–2093. [Google Scholar] [CrossRef]
- Xuan, Y.; Yang, X.; Chen, W.; Liu, T.; Hao, X. A Novel Three-Level CLLC Resonant DC-DC Converter for Bidirectional EV Charger in DC Microgrids. IEEE Trans. Ind. Electron. 2021, 68, 2334–2344. [Google Scholar] [CrossRef]
- Wu, H.; Sechilariu, M.; Locment, F. Influence of Dynamic Efficiency in the DC Microgrid Power Balance. Energies 2017, 10, 1563. [Google Scholar] [CrossRef]
- IBM. CPLEX; IBM: Armonk, NY, USA, 2023. [Google Scholar]
- Yin, C.; Wu, H.; Sechilariu, M.; Locment, F. Power Management Strategy for an Autonomous DC Microgrid. Appl. Sci. 2018, 8, 2202. [Google Scholar] [CrossRef]










| Title 1 | Parameter | Value | Unit | Parameter | Value | Unit |
|---|---|---|---|---|---|---|
| PV | 1.75 | kW | 0.013 | - | ||
| 5 | EUR/kWh | 21.376 | - | |||
| Load | 80% or 100% | - | 10 | EUR/kWh | ||
| BS | 80% | - | 0.074 | - | ||
| 20% | - | 16.611 | - | |||
| 50% | - | 0.083 | - | |||
| 33 | Ah | 19.859 | - | |||
| 0.07 | EUR/kWh | 1 | kW | |||
| UG | 200 or 600 | W | 0.006 | - | ||
| 0.011 | - | 46.991 | - | |||
| 28.429 | - | 0.01 or 0.7 or 0.1 | EUR/kWh | |||
| DG | 1.5 | kW | 0.005 | - | ||
| 1.2 | EUR/kWh | 30.181 | - | |||
| 0.63 | EUR/kWh | - | ||||
| SC | 45% | - | 1.5 | kW | ||
| 75% | - | 0.141 | - | |||
| 75% | - | −15.010 | - | |||
| 94 | F | 0.148 | - | |||
| 75 | V | −11.260 | - | |||
| 0.3 | EUR/kWh | |||||
| DC bus | 400 | V |
| Condition | ECV_SUM (kWh) | σVbus | CTOTAL (EUR) | |
|---|---|---|---|---|
| On 8 May 2018 | Case 1 | 0 | 0.01 | 6.91 |
| Case 2 | 1.73 | 0.13 | 8.82 | |
| On 20 June 2018 | Case 1 | 0 | 0.04 | 8.53 |
| Case 2 | 1.96 | 0.18 | 10.38 | |
| On 16 July 2018 | Case 1 | 0 | 0.03 | 16.34 |
| Case 2 | 2.13 | 0.17 | 18.90 | |
| Condition | Average σVbus | Average CTOTAL (EUR) | |
|---|---|---|---|
| On 8 May 2018 | Case 3 | 0.09 | 9.20 |
| Case 4 | 0.03 | 8.18 | |
| On 20 June 2018 | Case 3 | 0.25 | 10.22 |
| Case 4 | 0.07 | 9.79 | |
| On 16 July 2018 | Case 3 | 0.26 | 17.30 |
| Case 4 | 0.05 | 16.45 | |
Disclaimer/Publisher’s Note: The statements, opinions and data contained in all publications are solely those of the individual author(s) and contributor(s) and not of MDPI and/or the editor(s). MDPI and/or the editor(s) disclaim responsibility for any injury to people or property resulting from any ideas, methods, instructions or products referred to in the content. |
© 2023 by the authors. Licensee MDPI, Basel, Switzerland. This article is an open access article distributed under the terms and conditions of the Creative Commons Attribution (CC BY) license (https://creativecommons.org/licenses/by/4.0/).
Share and Cite
Bai, W.; Wang, D.; Miao, Z.; Sun, X.; Yu, J.; Xu, J.; Pan, Y. The Design and Application of Microgrid Supervisory System for Commercial Buildings Considering Dynamic Converter Efficiency. Sustainability 2023, 15, 6413. https://doi.org/10.3390/su15086413
Bai W, Wang D, Miao Z, Sun X, Yu J, Xu J, Pan Y. The Design and Application of Microgrid Supervisory System for Commercial Buildings Considering Dynamic Converter Efficiency. Sustainability. 2023; 15(8):6413. https://doi.org/10.3390/su15086413
Chicago/Turabian StyleBai, Wenshuai, Dian Wang, Zhongquan Miao, Xiaorong Sun, Jiabin Yu, Jiping Xu, and Yuqing Pan. 2023. "The Design and Application of Microgrid Supervisory System for Commercial Buildings Considering Dynamic Converter Efficiency" Sustainability 15, no. 8: 6413. https://doi.org/10.3390/su15086413
APA StyleBai, W., Wang, D., Miao, Z., Sun, X., Yu, J., Xu, J., & Pan, Y. (2023). The Design and Application of Microgrid Supervisory System for Commercial Buildings Considering Dynamic Converter Efficiency. Sustainability, 15(8), 6413. https://doi.org/10.3390/su15086413

