Configuration Planning of Expressway Self-Consistent Energy System Based on Multi-Objective Chance-Constrained Programming
Abstract
:1. Introduction
1.1. Background
1.2. Literature Review
1.3. Contributions and Paper Organization
2. System Architecture and Mathematical Model
2.1. Mathematical Models for the System Components
2.1.1. Wind Turbine
2.1.2. Photovoltaic System
2.1.3. Energy Storage Battery
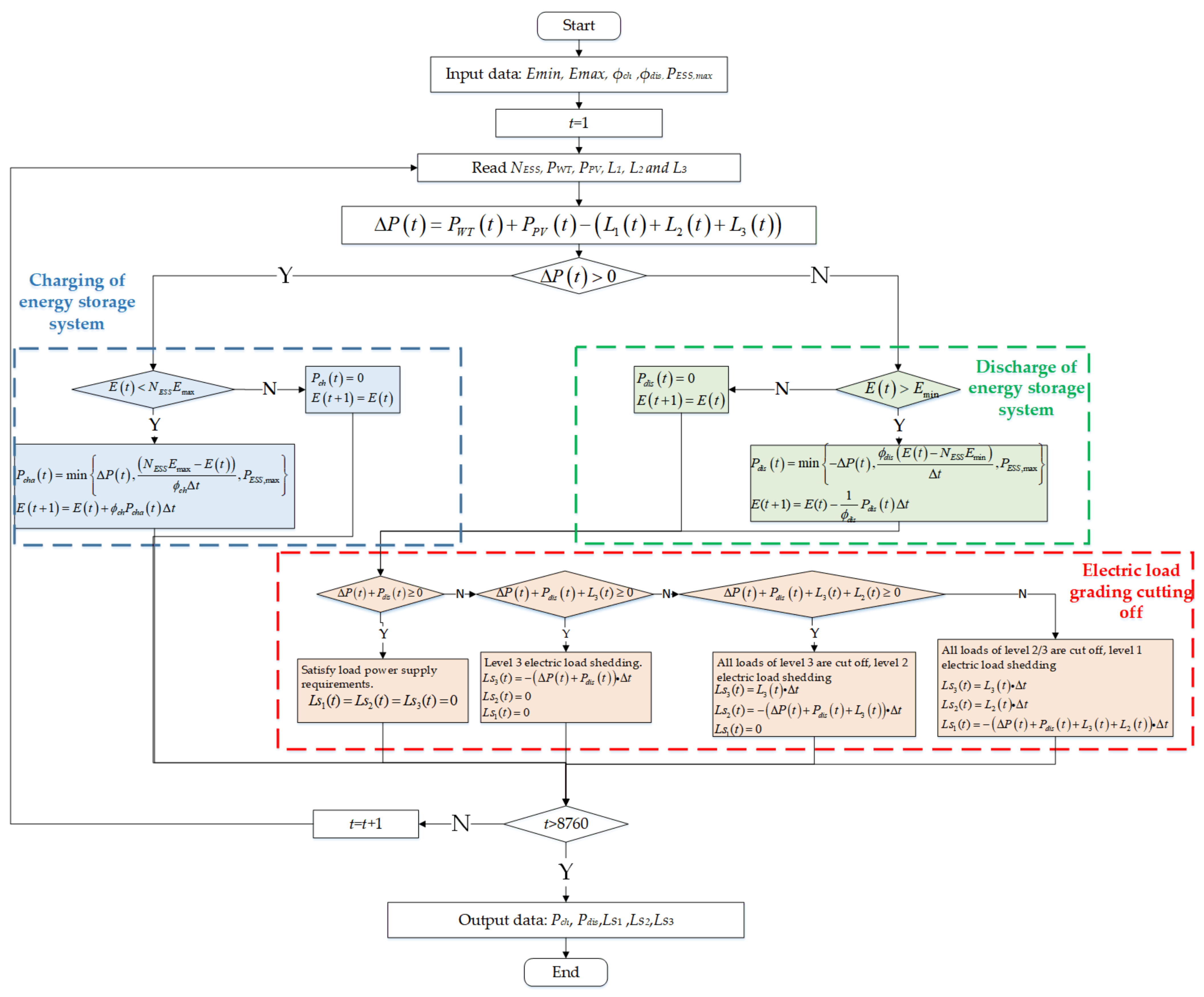
2.2. Power-Flow Strategy
- (a)
- If the total power generated by wind turbine and PV is sufficient to cover the load demand.
- (b)
- Otherwise, when PWT(t) and PPV(t) are not sufficient to meet the demand, the battery supplies the difference. If the energy storage battery cannot meet the load demand, the load will cut off according to the order of Level III, Level II, and Level I. In this paper, Ls1(t), Ls2(t), and Ls3(t) are the load shedding of 3 levels of electrical load, respectively. The situation is classified as follows:
3. Uncertainty Consideration
3.1. Preprocessing Uncertain Data
3.2. Scenario-Generation Methods
4. Problem Formulation and Design Methodology
4.1. Objective Function and Constraints
4.1.1. Equivalent Annual Cost in Life Cycle
4.1.2. Reliability of Power Supply
4.1.3. Area Constraints
4.1.4. ESS Operation Constraints
4.1.5. Loss of Power Supply Probability Constraints (LPSP)
4.2. Chance-Constrained Programming
4.3. Implementation of the Proposed Algorithm
- All the required data of the problem are inputted, which include historical data on wind speed, solar radiation intensity and load, microgrid equipment (distributed power supply and energy storage system) parameters, and market price.
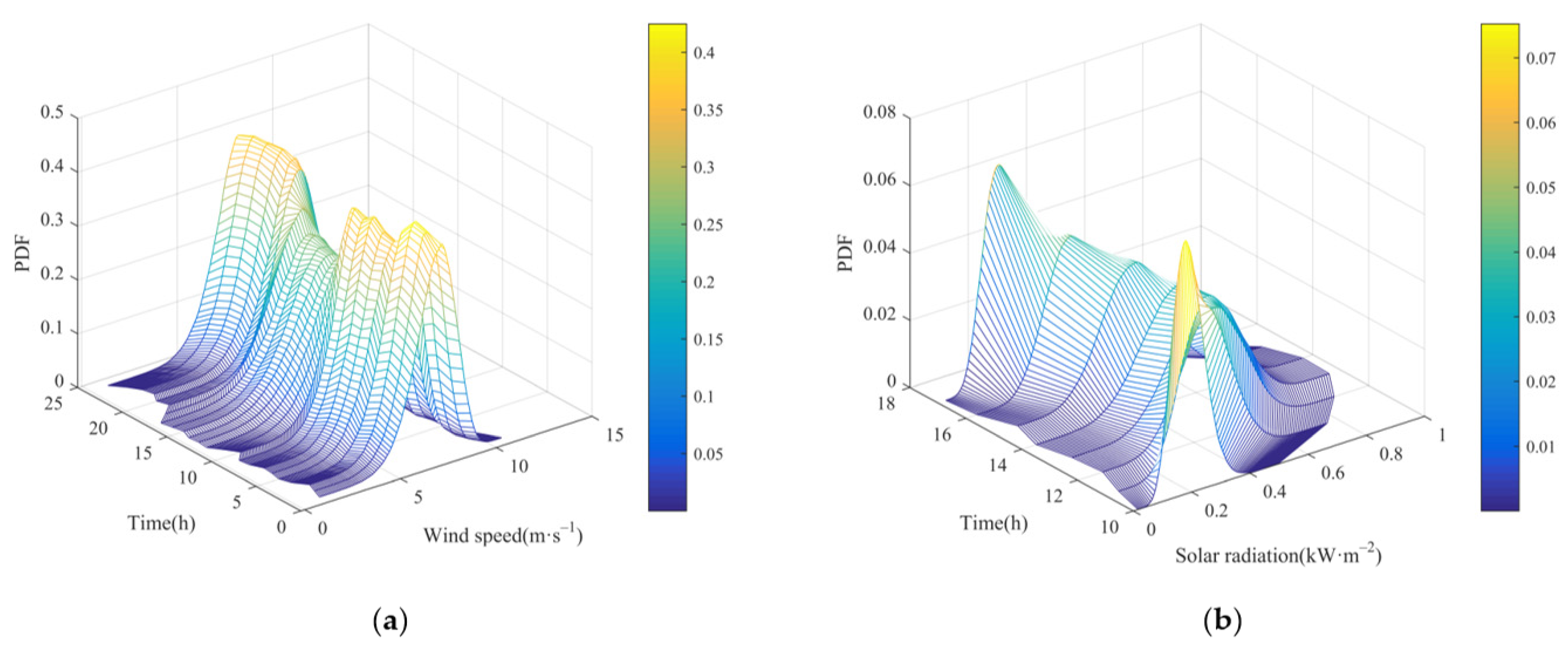
- Based on the theory described in Section 3.1. and Section 3.2., the wind speed and solar radiation probability density distribution parameters are obtained, and the MCS technology is used to generate a certain amount of scenarios (here, 2000 scenarios). Then, the backward method is applied to reduce the number of generated scenarios (here, scenarios have been reduced to 20). Figure 4 shows the reduction of the 24-h wind speed scenario, taking one day in January as an example.
- 3.
- In this paper, NSGA-II is used for multi-objective capacity optimization configuration. The optimization variables of the system are as follows: CPV is the rated power of photovoltaic panels, NWT1 and NWT2 are the numbers of type I and II wind turbines, and NESS is the number of batteries. The optimization objectives under the confidence level are shown in Equation (26). The constraints are shown in Equations (20)–(23) and (27).
- 4.
- The weights quantify the importance and priority of each attribute and have a significant impact on the decision results [44]. In this paper, the CRITIC method is utilized to determine the weights of the two objectives and the TOPSIS method is used to rank the Pareto solutions, and is widely applied to solve problems in energy planning [45], system potential assessment [46], robot selection [47], etc.
5. Case Study
5.1. Data Description
5.2. Optimization Results
5.3. The Effect of the Confidence Levels of the CCP Model
5.4. The Effect of the Load Characteristics on Planning Results
6. Conclusions and Future Works
- The practical engineering application is definitely more complex than the case studies in this paper, entailing more design variables and constraints as well as a larger system capacity that even requires a group of microgrids to achieve energy self-consistency.
- The CRITIC method is highly dependent on sample data and cannot reflect the importance that decision-makers attach to different attribute indicators. In application, it is meaningful to obtain a more scientific weight value by utilizing expert experience and professional knowledge.
- For practical application, it is necessary to obtain the specific and detailed resource data of wind speed and solar radiation as well as electrical load demand of the planning area, as the optimized planning results are highly dependent on these data.
Author Contributions
Funding
Institutional Review Board Statement
Informed Consent Statement
Data Availability Statement
Conflicts of Interest
References
- Pei, J.; Zhou, B.; Lyu, L. e-Road: The largest energy supply of the future? Appl. Energy 2019, 241, 174–183. [Google Scholar] [CrossRef]
- Lv, S.; Wei, Z.; Sun, G.; Chen, S.; Zang, H. Power and traffic nexus: From perspective of power transmission network and elec3trified highway network. IEEE Trans. Trans. Elec. 2020, 7, 566–577. [Google Scholar] [CrossRef]
- The Ministry of Public Security of the People’s Republic of China. Available online: https://www.mps.gov.cn/n2254314/n6409334/c8451247/content.html (accessed on 7 April 2021).
- Teng, J.; Li, L.; Jiang, Y.; Shi, R. A Review of Clean Energy Exploitation for Railway Transportation Systems and Its Enlightenment to China. Sustainability 2022, 14, 10740. [Google Scholar] [CrossRef]
- Hemmati, M.; Mohammadi-Ivatloo, B.; Abapour, M.; Anvari-Moghaddam, A. Optimal chance-constrained scheduling of reconfigurable microgrids considering islanding operation constraints. IEEE Syst. J. 2020, 14, 5340–5349. [Google Scholar] [CrossRef]
- Khodaei, A.; Bahramirad, S.; Shahidehpour, M. Microgrid planning under uncertainty. IEEE Trans. Power Syst. 2014, 30, 2417–2425. [Google Scholar] [CrossRef]
- Narayan, A.; Ponnambalam, K. Risk-averse stochastic programming approach for microgrid planning under uncertainty. Renew Energy 2017, 101, 399–408. [Google Scholar] [CrossRef]
- Yang, J.; Su, C. Robust optimization of microgrid based on renewable distributed power generation and load demand uncertainty. Energy 2021, 223, 120043. [Google Scholar] [CrossRef]
- Li, C.; Zhang, L.; Ou, Z.; Wang, Q.; Zhou, D.; Ma, J. Robust model of electric vehicle charging station location considering renewable energy and storage equipment. Energy 2022, 238, 121713. [Google Scholar] [CrossRef]
- Tan, B.; Chen, H.; Zheng, X.; Huang, J. Two-stage robust optimization dispatch for multiple microgrids with electric vehicle loads based on a novel data-driven uncertainty set. Int. J. Electr. Power Energy Syst. 2022, 134, 107359. [Google Scholar] [CrossRef]
- Li, Y.; Zhang, F.; Li, Y.; Wang, Y. An improved two-stage robust optimization model for CCHP-P2G microgrid system considering multi-energy operation under wind power outputs uncertainties. Energy 2021, 223, 120048. [Google Scholar] [CrossRef]
- Baharvandi, A.; Aghaei, J.; Niknam, T.; Shafie-Khah, M.; Godina, R.; Catalao, J.P. Bundled generation and transmission planning under demand and wind generation uncertainty based on a combination of robust and stochastic optimization. IEEE Trans. Sustain. Energy 2018, 9, 1477–1486. [Google Scholar] [CrossRef]
- Yin., S.; Wang., J. Generation and transmission expansion planning towards a 100% renewable future. IEEE Trans. Power Syst. 2020, 37, 3274–3285. [Google Scholar] [CrossRef]
- Nojavan, S.; Nourollahi, R.; Pashaei-Didani, H.; Zare, K. Uncertainty-based electricity procurement by retailer using robust optimization approach in the presence of demand response exchange. Int. J. Electr. Power Energy Syst. 2019, 105, 237–248. [Google Scholar] [CrossRef]
- Wang, Y.; Tang, L.; Yang, Y.; Sun, W.; Zhao, H. A stochastic-robust coordinated optimization model for CCHP micro-grid considering multi-energy operation and power trading with electricity markets under uncertainties. Energy 2020, 198, 117273. [Google Scholar] [CrossRef]
- Gazijahani, F.S.; Salehi, J. Reliability constrained two-stage optimization of multiple renewable-based microgrids incorporating critical energy peak pricing demand response program using robust optimization approach. Energy 2018, 161, 999–1015. [Google Scholar] [CrossRef]
- Zhang, C.; Xu, Y.; Li, Z.; Dong, Z.Y. Robustly coordinated operation of a multi-energy microgrid with flexible electric and thermal loads. IEEE Trans. Smart Grid 2018, 10, 2765–2775. [Google Scholar] [CrossRef]
- Xu, T.; Ren, Y.; Guo, L.; Wang, X.; Liang, L.; Wu, Y. Multi-objective robust optimization of active distribution networks considering uncertainties of photovoltaic. Int. J. Electr. Power Energy Syst. 2021, 133, 107197. [Google Scholar] [CrossRef]
- Abdalla, O.H.; SMIEEE, L.; Adma, M.A.A.; Ahmed, A.S. Two-stage robust generation expansion planning considering long-and short-term uncertainties of high share wind energy. Elec. Power Syst. Res. 2020, 189, 106618. [Google Scholar] [CrossRef]
- Zhang, B.; Li, Q.; Wang, L.; Feng, W. Robust optimization for energy transactions in multi-microgrids under uncertainty. Appl. Energy 2018, 217, 346–360. [Google Scholar] [CrossRef]
- Yurdakul, O.; Sivrikaya, F.; Albayrak, S. A Distributionally Robust Optimization Approach to Unit Commitment in Microgrids. In Proceedings of the 2021 IEEE Power & Energy Society General Meeting (PESGM), Washington, DC, USA, 26–29 July 2021; pp. 1–5. [Google Scholar]
- Wang, Y.; Yang, Y.; Tang, L.; Sun, W.; Li, B. A Wasserstein based two-stage distributionally robust optimization model for optimal operation of CCHP micro-grid under uncertainties. Int. J. Electr. Power Energy Syst. 2020, 119, 105941. [Google Scholar] [CrossRef]
- Li, G.; Sun, W.; Huang, G.H.; Lv, Y.; Liu, Z.; An, C. Planning of integrated energy-environment systems under dual interval uncertainties. Int. J. Electr. Power Energy Syst. 2018, 100, 287–298. [Google Scholar] [CrossRef]
- Garcia-Torres, F.; Bordons, C.; Tobajas, J.; Real-Calvo, R.; Santiago, I.; Grieu, S. Stochastic optimization of microgrids with hybrid energy storage systems for grid flexibility services considering energy forecast uncertainties. IEEE Trans. Power Syst. 2021, 36, 5537–5547. [Google Scholar] [CrossRef]
- Yu, J.; Ryu, J.H.; Lee, I. A stochastic optimization approach to the design and operation planning of a hybrid renewable energy system. Appl. Energy 2019, 247, 212–220. [Google Scholar] [CrossRef]
- Roustaee, M.; Kazemi, A. Multi-objective stochastic operation of multi-microgrids constrained to system reliability and clean energy based on energy management system. Elec. Power Syst. Res. 2021, 194, 106970. [Google Scholar] [CrossRef]
- Aghdam, F.H.; Kalantari, N.T.; Mohammadi-Ivatloo, B. A stochastic optimal scheduling of multi-microgrid systems considering emissions: A chance constrained model. J. Clean. Prod. 2020, 275, 122965. [Google Scholar] [CrossRef]
- Li, Y.; Han, M.; Yang, Z.; Li, G. Coordinating flexible demand response and renewable uncertainties for scheduling of community integrated energy systems with an electric vehicle charging station: A bi-level approach. IEEE Trans. Sust. Energy 2021, 12, 2321–2331. [Google Scholar] [CrossRef]
- Lei, Y.; Wang, D.; Jia, H.; Chen, J.; Li, J.; Song, Y.; Li, J. Multi-objective stochastic expansion planning based on multi-dimensional correlation scenario generation method for regional integrated energy system integrated renewable energy. Appl. Energy 2020, 276, 115395. [Google Scholar] [CrossRef]
- Prathapaneni, D.R.; Detroja, K.P. An integrated framework for optimal planning and operation schedule of microgrid under uncertainty. Sustain. Energy Grids Net. 2019, 19, 100232. [Google Scholar] [CrossRef]
- Kandil, S.M.; Farag, H.E.Z.; Shaaban, M.F.; El-Sharafy, M. A combined resource allocation framework for PEVs charging stations, renewable energy resources and distributed energy storage systems. Energy 2018, 143, 961–972. [Google Scholar] [CrossRef]
- Li, B.; Wang, H.; Tan, Z. Capacity optimization of hybrid energy storage system for flexible islanded microgrid based on real-time price-based demand response. Int. J. Electr. Power Energy Syst. 2022, 136, 107581. [Google Scholar] [CrossRef]
- Ullah, Z.; Elkadeem, M.R.; Kotb, K.M.; Taha, I.B.; Wang, S. Multi-criteria decision-making model for optimal planning of on/off grid hybrid solar, wind, hydro, biomass clean electricity supply. Renew Energy 2021, 179, 885–910. [Google Scholar] [CrossRef]
- Gao, J.; Wang, Y.; Huang, N.; Wei, L.; Zhang, Z. Optimal site selection study of wind-photovoltaic-shared energy storage power stations based on GIS and multi-criteria decision making: A two-stage framework. Renew Energy 2022, 201, 1139–1162. [Google Scholar] [CrossRef]
- Yazdani, H.; Baneshi, M.; Yaghoubi, M. Techno-economic and environmental design of hybrid energy systems using multi-objective optimization and multi-criteria decision making methods. Energy Convers. Manag. 2023, 282, 116873. [Google Scholar] [CrossRef]
- Chen, H.; Gao, L.; Zhang, Z. Multi-objective optimal scheduling of a microgrid with uncertainties of renewable power generation considering user satisfaction. Int. J. Electr. Power Energy Syst. 2021, 131, 107142. [Google Scholar] [CrossRef]
- JTG D80—2006; General Specification of Freeway Traffic Engineering and Roadside Facilities. Ministry of Transport of the People’s Republic of China: Beijing, China, 2006; pp. 33–34.
- Xu, C.; Ke, Y.; Li, Y.; Chu, H.; Wu, Y. Data-driven configuration optimization of an off-grid wind/PV/hydrogen system based on modified NSGA-II and CRITIC-TOPSIS. Energy Convers. Manag 2020, 215, 112892. [Google Scholar] [CrossRef]
- Firouzmakan, P.; Hooshmand, R.A.; Bornapour, M.; Khodabakhshian, A. A comprehensive stochastic energy management system of micro-CHP units, renewable energy sources and storage systems in microgrids considering demand response programs. Renew. Sustain. Energy Rev. 2019, 108, 355–368. [Google Scholar] [CrossRef]
- Bornapour, M.; Hooshmand, R.A.; Khodabakhshian, A.; Parastegari, M. Optimal stochastic coordinated scheduling of proton exchange membrane fuel cell-combined heat and power, wind and photovoltaic units in micro grids considering hydrogen storage. Appl. Energy 2017, 202, 308–322. [Google Scholar] [CrossRef]
- Bakhtiari, H.; Zhong, J.; Alvarez, M. Uncertainty modeling methods for risk-averse planning and operation of stand-alone renewable energy-based microgrids. Renew Energy 2022, 199, 866–880. [Google Scholar] [CrossRef]
- Li, P.; Arellano-Garcia, H.; Wozny, G. Chance constrained programming approach to process optimization under uncertainty. Comput. Chem. Eng. 2008, 32, 25–45. [Google Scholar] [CrossRef]
- Liu, B. Theory and Practice of Uncertain Programming; Springer: Berlin/Heidelberg, Germany, 2009; Volume 239, pp. 349–363. [Google Scholar]
- Mukhametzyanov, I. The specific character of objective methods for determining weights of criteria in MCDM problems: Entropy, CRITIC, and SD. Decis. Mak. Appl. Manag. Eng. 2021, 4, 76–105. [Google Scholar] [CrossRef]
- Bilgili, F.; Zarali, F.; Ilgün, M.F.; Dumrul, C.; Dumrul, Y. The evaluation of renewable energy alternatives for sustainable development in Turkey using intuitionistic fuzzy-TOPSIS method. Renew Energy 2022, 189, 1443–1458. [Google Scholar] [CrossRef]
- Li, Z.; Luo, Z.; Wang, Y.; Fan, G.; Zhang, J. Suitability evaluation system for the shallow geothermal energy implementation in region by Entropy Weight Method and TOPSIS method. Renew Energy 2022, 184, 564–576. [Google Scholar] [CrossRef]
- Chodha, V.; Dubey, R.; Kumar, R.; Singh, S.; Kaur, S. Selection of industrial arc welding robot with TOPSIS and Entropy MCDM techniques. Mater. Today Proc. 2022, 50, 709–715. [Google Scholar] [CrossRef]










| Electricity Load Level | Electrical Equipment |
|---|---|
| Level I | Toll systems; Communication systems; Control room emergency alarm systems for communication systems; Fire protection systems and emergency lighting systems. |
| Level II | The Lighting of the management center and service area; Fire protection systems for general facilities; Electric Vehicle Charging Posts. |
| Level III | Other facilities. |
| Equipment Parameters | Type 1 | Type 2 |
|---|---|---|
| Rated power (kW) | 100 | 500 |
| Cut-in wind speed (m/s) | 2.5 | 2.5 |
| Rated wind speed (m/s) | 10 | 10 |
| Cut-out wind speed (m/s) | 45 | 45 |
| Hub height (m) | 10.5 | 18 |
| Investment cost (¥) | 280,000 | 1,450,000 |
| Operation and maintenance cost (¥/kWh) | 0.2 | 0.23 |
| Equipment Parameters | Numerical Value |
|---|---|
| PV de-rating factor | 0.8 |
| Rated capacity (kW) | 1 |
| Electrical conversion efficiency of the PV panel | 0.13 |
| Temperature coefficient of power | −0.005 |
| STC of the PV panel temperature (°C) | 25 |
| Investment cost (¥) | 6195 |
| Operation and maintenance cost (¥/kWh) | 0.1 |
| Equipment Parameters | Numerical Value |
|---|---|
| Emax (kWh) | 138.24 |
| Emin (kWh) | 0 |
| PESS,max (kW) | 50 |
| Charge and discharge efficiency | 0.86 |
| Investment cost (¥) | 55,200 |
| Operation and maintenance cost (¥/kWh) | 0.2 |
| Configuration Results and Metrics | Scheme 1 | Scheme 2 | Scheme 3 | |
|---|---|---|---|---|
| Number of Type 1 wind turbine | 106 | 113 | 114 | |
| Number of Type 2 wind turbine | 41 | 61 | 109 | |
| Capacity of PV panel | 7682 kW | 2797 kW | 6348 kW | |
| Number of Energy storage batteries | 506 | 790 | 766 | |
| Equivalent annual cost in life cycle (×107 ¥) | 5.7114 | 7.1890 | 9.8198 | |
| Reliability of power supply (%) | 74.28% | 94.68% | 100% | |
| LPSP/% | Level I | 0.24 | 0.02 | 0 |
| Level II | 5.00 | 1.12 | 0 | |
| Level III | 26.27 | 4.74 | 0 | |
Disclaimer/Publisher’s Note: The statements, opinions and data contained in all publications are solely those of the individual author(s) and contributor(s) and not of MDPI and/or the editor(s). MDPI and/or the editor(s) disclaim responsibility for any injury to people or property resulting from any ideas, methods, instructions or products referred to in the content. |
© 2023 by the authors. Licensee MDPI, Basel, Switzerland. This article is an open access article distributed under the terms and conditions of the Creative Commons Attribution (CC BY) license (https://creativecommons.org/licenses/by/4.0/).
Share and Cite
Huang, X.; Ji, W.; Ye, X.; Feng, Z. Configuration Planning of Expressway Self-Consistent Energy System Based on Multi-Objective Chance-Constrained Programming. Sustainability 2023, 15, 5605. https://doi.org/10.3390/su15065605
Huang X, Ji W, Ye X, Feng Z. Configuration Planning of Expressway Self-Consistent Energy System Based on Multi-Objective Chance-Constrained Programming. Sustainability. 2023; 15(6):5605. https://doi.org/10.3390/su15065605
Chicago/Turabian StyleHuang, Xian, Wentong Ji, Xiaorong Ye, and Zhangjie Feng. 2023. "Configuration Planning of Expressway Self-Consistent Energy System Based on Multi-Objective Chance-Constrained Programming" Sustainability 15, no. 6: 5605. https://doi.org/10.3390/su15065605
APA StyleHuang, X., Ji, W., Ye, X., & Feng, Z. (2023). Configuration Planning of Expressway Self-Consistent Energy System Based on Multi-Objective Chance-Constrained Programming. Sustainability, 15(6), 5605. https://doi.org/10.3390/su15065605
