The Costs of Soil Erosion to Crop Production in Canada between 1971 and 2015
Abstract
1. Introduction
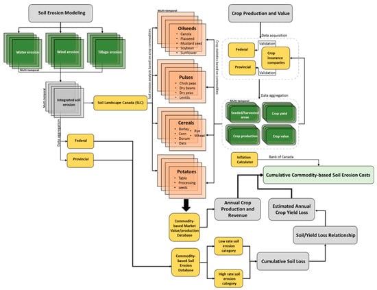
2. Materials and Methods
2.1. Soil Erosion Modeling
| Negligible | if | SoilERInumerical | <3 | |
| Very Low | if | 3 ≤ SoilERInumerical | <6 | |
| Low | if | 6 ≤ SoilERInumerical | <11 | |
| SoilERIcategorical = | Moderate | if | 11 ≤ SoilERInumerical | <22 |
| High | if | 22 ≤ SoilERInumerical | <33 | |
| Very High | if | SoilERInumerical | ≥33 |
2.2. Soil Erosion Cost (SEC) Modeling
3. Results
3.1. Crop Production and Values between 1971 and 2015
3.2. SoilERI of Canada
3.3. Costs of Soil Erosion for Crop Commodities
3.4. Provincial Costs of Soil Erosion to Crop Production
4. Discussion
5. Conclusions
Author Contributions
Funding
Institutional Review Board Statement
Informed Consent Statement
Data Availability Statement
Acknowledgments
Conflicts of Interest
References
- Bradshaw, B.; Dolan, H.; Smit, B. Farm-Level Adaptation to Climatic Variability and Change: Crop Diversification in the Canadian Prairies. Clim. Chang. 2004, 67, 119–141. [Google Scholar] [CrossRef]
- Gupta, S.; Kumar, S. Simulating Climate Change Impact on Soil Erosion Using RUSLE Model—A Case Study in a Watershed of Mid-Himalayan Landscape. J. Earth Syst. Sci. 2017, 126, 43. [Google Scholar] [CrossRef]
- Larney, F.J.; Bullock, M.S.; McGinn, S.M.; Fryrear, D.W. Quantifying Wind Erosion on Summer Fallow in Southern Alberta. J. Soil Water Conserv. 1995, 50, 91–95. [Google Scholar]
- Vanwalleghem, T.; Gómez, J.A.; Infante Amate, J.; González de Molina, M.; Vanderlinden, K.; Guzmán, G.; Laguna, A.; Giráldez, J.V. Impact of Historical Land Use and Soil Management Change on Soil Erosion and Agricultural Sustainability during the Anthropocene. Anthropocene 2017, 17, 13–29. [Google Scholar] [CrossRef]
- Lobb, D.A.; Huffman, E.; Reicosky, D.C. Importance of Information on Tillage Practices in the Modelling of Environmental Processes and in the Use of Environmental Indicators. J. Environ. Manag. 2007, 82, 377–387. [Google Scholar] [CrossRef]
- Prasuhn, V. Twenty Years of Soil Erosion On-Farm Measurement: Annual Variation, Spatial Distribution and the Impact of Conservation Programmes for Soil Loss Rates in Switzerland. Earth Surf. Process. Landf 2020, 45, 1539–1554. [Google Scholar] [CrossRef]
- Muoni, T.; Koomson, E.; Öborn, I.; Marohn, C.; Watson, C.A.; Bergkvist, G.; Barnes, A.; Cadisch, G.; Duncan, A. Reducing Soil Erosion in Smallholder Farming Systems in East Africa through the Introduction of Different Crop Types. Exp. Agric. 2020, 56, 183–195. [Google Scholar] [CrossRef]
- Clarke, M.L.; Rendell, H.M. The Impact of the Farming Practice of Remodelling Hillslope Topography on Badland Morphology and Soil Erosion Processes. Catena 2000, 40, 229–250. [Google Scholar] [CrossRef]
- Armbrust, D.V.; Retta, A. Wind and Sandblast Damage to Growing Vegetation. Ann. Arid. Zone 2000, 39, 273–284. [Google Scholar]
- McCool, D.K.; Wischmeier, W.H.; Johnson, L.C. Adapting the Universal Soil Loss Equation to the Pacific Northwest. Trans. ASAE 1982, 25, 0928–0934. [Google Scholar] [CrossRef]
- Chappell, A.; Baldock, J.; Sanderman, J. The Global Significance of Omitting Soil Erosion from Soil Organic Carbon Cycling Schemes. Nat. Clim. Chang. 2015, 6, 187–191. [Google Scholar] [CrossRef]
- Obalum, S.E.; Chibuike, G.U.; Peth, S.; Ouyang, Y. Soil Organic Matter as Sole Indicator of Soil Degradation. Environ. Monit. Assess. 2017, 189, 1–19. [Google Scholar] [CrossRef] [PubMed]
- Rennie, D.A. Soil Degradation, A Western Perspective. Can. J. Agric. Econ. Rev. Can. D’agroeconomie 1985, 33, 19–29. [Google Scholar] [CrossRef]
- Martínez-Casasnovas, J.A.; Ramos, M.C. The Cost of Soil Erosion in Vineyard Fields in the Penedès–Anoia Region (NE Spain). Catena 2006, 68, 194–199. [Google Scholar] [CrossRef]
- Barbier, E.B. Capitalizing on Nature: Ecosystems as Natural Assets; Cambridge University Press: Cambridge, UK, 2011; ISBN 1139503065. [Google Scholar]
- Woodward, D.E. Method to Predict Cropland Ephemeral Gully Erosion. Catena 1999, 37, 393–399. [Google Scholar] [CrossRef]
- Alfsen, K.H.; de Franco, M.A.; Glomsrød, S.; Johnsen, T. The Cost of Soil Erosion in Nicaragua. Ecol. Econ. 1996, 16, 129–145. [Google Scholar] [CrossRef]
- Wen, X.; Yao, S.; Sauer, J. Shadow Prices and Abatement Cost of Soil Erosion in Shaanxi Province, China: Convex Expectile Regression Approach. Ecol. Econ. 2022, 201, 107569. [Google Scholar] [CrossRef]
- Cohen, M.J.; Brown, M.T.; Shepherd, K.D. Estimating the Environmental Costs of Soil Erosion at Multiple Scales in Kenya Using Emergy Synthesis. Agric. Ecosyst. Environ. 2006, 114, 249–269. [Google Scholar] [CrossRef]
- Nkonya, E.; Mirzabaev, A.; von Braun, J. Economics of Land Degradation and Improvement: An Introduction and Overview. In Economics of Land Degradation and Improvement—A Global Assessment for Sustainable Development; Springer: Berlin/Heidelberg, Germany, 2015; pp. 1–14. [Google Scholar] [CrossRef]
- Sartori, M.; Philippidis, G.; Ferrari, E.; Borrelli, P.; Lugato, E.; Montanarella, L.; Panagos, P. A Linkage between the Biophysical and the Economic: Assessing the Global Market Impacts of Soil Erosion. Land Use Policy 2019, 86, 299–312. [Google Scholar] [CrossRef]
- Nkonya, E.; von Braun, J.; Mirzabaev, A.; Le, Q.B.; Kwon, H.Y.; Kirui, O. Concepts and Methods of Global Assessment of the Economics of Land Degradation and Improvement. In Economics of Land Degradation and Improvement—A Global Assessment for Sustainable Development; Springer: Berlin/Heidelberg, Germany, 2015; pp. 15–32. [Google Scholar] [CrossRef]
- The Economics of Desertification, Land Degradation and Drought: Methodologies and Analysis for Decision-Making: Background Document: UNCCD 2nd Scientific Conference. 2013. Available online: https://digitallibrary.un.org/record/749587?ln=en (accessed on 1 May 2021).
- US Bureau of Labor Statistics CPI Inflation Calculator. Available online: https://www.bls.gov/data/inflation_calculator.htm (accessed on 6 January 2023).
- Dregne, H.E.; Chou, N.-T. Global Desertification Dimensions and Costs. Degrad. Restor. Arid. Lands 1992, 1, 73–92. [Google Scholar]
- ICOLD CIGB. Sedimentation and Sustainable Use of Reservoirs and River Systems. International Commission on Large Dams (ICOLD) Bulletin, 1st ed.; CRC Press: Boca Raton, FL, USA, 2010. [Google Scholar] [CrossRef]
- Nkonya, E.; Anderson, W.; Kato, E.; Koo, J.; Mirzabaev, A.; von Braun, J.; Meyer, S. Global Cost of Land Degradation. In Economics of Land Degradation and Improvement—A Global Assessment for Sustainable Development; Springer: Berlin/Heidelberg, Germany, 2015; pp. 117–165. [Google Scholar] [CrossRef]
- Gallo, B.C.; Sérgio, P.; Magalhães, G.; Demattê, J.A.M.; Rossi Cervi, W.; Luís, J.; Carvalho, N.; Carneiro Barbosa, L.; Bellinaso, H.; César De Mello, D.; et al. Soil Erosion Satellite-Based Estimation in Cropland for Soil Conservation. Remote Sens. 2022, 15, 20. [Google Scholar] [CrossRef]
- Panagos, P.; Lugato, E.; Ballabio, C.; Biavetti, I.; Montanarella, L.; Borrelli, P. Soil Erosion in Europe: From Policy Developments to Models, Indicators and New Research Challenges. In Global Degradation of Soil and Water Resources: Regional Assessment and Strategies; Springer Nature Singapore: Singapore, 2022; pp. 319–333. [Google Scholar] [CrossRef]
- AAFC. Environmental Sustainability of Canadian Agriculture: Agri-Environmental Indicator Report Series Report No. 4; NCR: Ottawa, ON, Canada, 2016. [Google Scholar]
- Battiston, L.A.; Miller, M.H.; Shelton, I.J. Soil erosion and corn yield in ontario. I. field evaluation. Can. J. Soil Sci. 1987, 67, 731–745. [Google Scholar] [CrossRef]
- Vandenbygaart, A.J.; Kroetsch, D.; Gregorich, E.G.; Lobb, D. Soil C Erosion and Burial in Cropland. Glob. Chang. Biol. 2012, 18, 1441–1452. [Google Scholar] [CrossRef]
- Baulch, H.M.; Elliott, J.A.; Cordeiro, M.R.C.; Flaten, D.N.; Lobb, D.A.; Wilson, H.F. Soil and Water Management: Opportunities to Mitigate Nutrient Losses to Surface Waters in the Northern Great Plains. Environ. Rev. 2019, 27, 447–477. [Google Scholar] [CrossRef]
- Schneider, S.K.; Cavers, C.G.; Duke, S.E.; Schumacher, J.A.; Schumacher, T.E.; Lobb, D.A. Crop Responses to Topsoil Replacement within Eroded Landscapes. Agron. J. 2021, 113, 2938–2949. [Google Scholar] [CrossRef]
- Oldfield, E.E.; Bradford, M.A.; Wood, S.A. Global Meta-Analysis of the Relationship between Soil Organic Matter and Crop Yields. Soil 2019, 5, 15–32. [Google Scholar] [CrossRef]
- Wang, S.; Guan, K.; Zhang, C.; Lee, D.K.; Margenot, A.J.; Ge, Y.; Peng, J.; Zhou, W.; Zhou, Q.; Huang, Y. Using Soil Library Hyperspectral Reflectance and Machine Learning to Predict Soil Organic Carbon: Assessing Potential of Airborne and Spaceborne Optical Soil Sensing. Remote. Sens. Environ. 2022, 271, 112914. [Google Scholar] [CrossRef]
- Mozaffari, H.; Moosavi, A.A.; Cornelis, W. Vis-NIR-Spectroscopy- and Loss-on-Ignition-Based Functions to Estimate Organic Matter Content of Calcareous Soils. Arch. Agron. Soil Sci. 2022, 1–19. [Google Scholar] [CrossRef]
- Zhao, X.; Zhao, D.; Wang, J.; Triantafilis, J. Soil Organic Carbon (SOC) Prediction in Australian Sugarcane Fields Using Vis–NIR Spectroscopy with Different Model Setting Approaches. Geoderma Reg. 2022, 30, e00566. [Google Scholar] [CrossRef]
- Jayanthi, D.; Gokila, B. Continuous Cropping and Fertilization on Vertical Distribution of Major Nutrients, SOC Dynamics Through FT-IR Spectroscopy and Developing Soil Quality Indices Under Sandy Clay Loam Soil. Commun. Soil Sci. Plant Anal. 2022, 54, 356–377. [Google Scholar] [CrossRef]
- Zhao, D.; Eyre, J.X.; Wilkus, E.; de Voil, P.; Broad, I.; Rodriguez, D. 3D Characterization of Crop Water Use and the Rooting System in Field Agronomic Research. Comput. Electron. Agric. 2022, 202, 107409. [Google Scholar] [CrossRef]
- Ma, Y.; Minasny, B.; Viaud, V.; Walter, C.; Malone, B.; McBratney, A. Modelling the Whole Profile Soil Organic Carbon Dynamics Considering Soil Redistribution under Future Climate Change and Landscape Projections over the Lower Hunter Valley, Australia. Land 2023, 12, 255. [Google Scholar] [CrossRef]
- Zhao, D.; Wang, J.; Zhao, X.; Triantafilis, J. Clay Content Mapping and Uncertainty Estimation Using Weighted Model Averaging. Catena 2022, 209, 105791. [Google Scholar] [CrossRef]












Disclaimer/Publisher’s Note: The statements, opinions and data contained in all publications are solely those of the individual author(s) and contributor(s) and not of MDPI and/or the editor(s). MDPI and/or the editor(s) disclaim responsibility for any injury to people or property resulting from any ideas, methods, instructions or products referred to in the content. |
© 2023 by the authors. Licensee MDPI, Basel, Switzerland. This article is an open access article distributed under the terms and conditions of the Creative Commons Attribution (CC BY) license (https://creativecommons.org/licenses/by/4.0/).
Share and Cite
Badreldin, N.; Lobb, D.A. The Costs of Soil Erosion to Crop Production in Canada between 1971 and 2015. Sustainability 2023, 15, 4489. https://doi.org/10.3390/su15054489
Badreldin N, Lobb DA. The Costs of Soil Erosion to Crop Production in Canada between 1971 and 2015. Sustainability. 2023; 15(5):4489. https://doi.org/10.3390/su15054489
Chicago/Turabian StyleBadreldin, Nasem, and David A. Lobb. 2023. "The Costs of Soil Erosion to Crop Production in Canada between 1971 and 2015" Sustainability 15, no. 5: 4489. https://doi.org/10.3390/su15054489
APA StyleBadreldin, N., & Lobb, D. A. (2023). The Costs of Soil Erosion to Crop Production in Canada between 1971 and 2015. Sustainability, 15(5), 4489. https://doi.org/10.3390/su15054489
