Next Article in Journal
Dispersal Mechanisms of Trace Metal Elements in the Environment: The Case of Mineral Wastes Stored in Tshamilemba District of the City of Lubumbashi, DR Congo
Previous Article in Journal
Improving Seaport Wharf Maintenance and Safety with Structural Health Monitoring System in High Salt and Humidity Environments
 
 
Font Type:
Arial Georgia Verdana
Font Size:
Aa Aa Aa
Line Spacing:
Column Width:
Background:
Article

Towards a Holistic Life Cycle Costing and Assessment of Factories: Qualitative Modeling of Interdependencies in Factory Systems

1
Leibniz Universität Hannover, Institute of Production Systems and Logistics, An Der Universität 2, 30823 Garbsen, Germany
2
Technische Universität Braunschweig, Chair of Sustainable Manufacturing and Life Cycle Engineering, Institute of Machine Tools and Production Technology (IWF), Langer Kamp 19b, 38106 Braunschweig, Germany
*
Author to whom correspondence should be addressed.
Sustainability 2023, 15(5), 4478; https://doi.org/10.3390/su15054478
Submission received: 17 January 2023 / Revised: 21 February 2023 / Accepted: 28 February 2023 / Published: 2 March 2023

Abstract

Modern factory planning requires a holistic perspective taking economic as well as environmental sustainability over the entire factory life cycle into account. As a complex socio-technical system, the factory life cycle consists of multiple life cycles of the inherent factory elements. A holistic understanding of the individual life cycles and their interdependencies is missing for both planning and operation of a factory. Therefore, the goal is to develop a system understanding about life cycle-oriented factory planning and to analyze the contribution of relevant factory elements to the sustainability of a factory. As a result, a knowledge base for life cycle costing and assessment of the entire factory is established using an impact path model. The qualitative model supports factory planners in deriving planning measures for the sustainable design of a factory and in determining data requirements for the quantitative evaluation of the economic and environmental sustainability of a factory. It shows that the production and logistics concepts essentially define the sustainability potential during planning, while the resulting life cycle behavior of the process facilities and workers is responsible for the majority of costs and environmental impacts of a factory. Factory planners must therefore become aware of the implications of planning decisions on factory operation when developing concepts in the future.

1. Introduction

Profitability has always been considered as a meta-target of factories, ensuring the competitiveness and long-term success of manufacturing companies [1]. However, in light of limited natural resources and the threat of climate change, factories must increasingly focus on environmental sustainability as well [2]. The manufacturing sector is responsible for approximately 25% of the CO2 emissions worldwide and has to become CO2-neutral by 2035 at the latest in order to avoid irreversible tipping points in the climate system [3,4,5]. Factory planning designs a factory based on entrepreneurial specifications, and thereby needs to play a key role in operationalizing the concept of sustainability, addressing both economic and environmental targets over the factory life cycle. A majority of the costs and impacts are determined in factory planning, but they are not activated until use stage, and effect chains often cannot be traced back to design decisions from factory planning [6]. For example, the acquisition costs of machine tools account for about 20% of the life cycle costs, while the costs for operation represent 80% of the total life cycle costs [7]. A life cycle-oriented system configuration can reduce total costs by about one-third over the lifetime of the machine. In particular, unplanned operating costs are reduced by 80% [6,8]. However, a machine tool is only a single element of a factory, which is embedded in process chains, a building structure, and supported by technical building services (TBS), storage and transport facilities. The prevailing structures and interrelationships in a factory system are numerous and multifaceted, which is why a factory is also defined as a complex socio-technical system [9]. The life cycle costs and environmental impacts of a factory result from the dynamic interaction between the system elements with their individual life cycles, whose life cycle lengths and behavior are influenced by disturbances and change drivers in factory operation. In order to establish life cycle costing (LCC) and life cycle assessment (LCA) in factory planning, a quantitative life cycle model (LC-model) is envisioned for modeling, forecasting and design of the entire factory with its inherent factory elements so that the economic and environmental sustainability of factory configurations over the factory life cycle can be evaluated. However, a main challenge is to understand the impact path in relation to outcome values in order to support life cycle-oriented decision making in factory planning. With this regard, a model-based understanding is required that builds the basis for setting situations into context, deriving measures and evaluating solution approaches [10]. Preliminary work showed that there is a lack of such model-based approaches for factory systems [11,12,13,14].
Against this background, the goal is to develop a generic impact path model of a factory system in order to equip factory planners with a knowledge base for economic and environmental life cycle evaluation of factory systems. The paper is structured as follow: In Section 2, the relevant background and state of research is presented. As LCC and LCA have not become an integral part of factory planning yet, the necessary system understanding about life cycle-oriented planning of factory configurations is established first, in Section 3, so that the impact paths in relation to the outcome values can be uncovered in Section 4 as one of the main results of this paper. The paper concludes with a case study demonstrating the transfer of the conceptual results into practice in Section 5 as a basis for a brief discussion in Section 6 as well as a conclusion in Section 7.

2. Background and State of Research

A factory is a place where products are produced and, therefore, value is created [15]. Value creation in a factory is based on the combination of the different production factors, such as equipment, material, energy, information and personnel [16]. The equipment forms the technical basis for the operational performance. Personnel provide working capacity and combine material and energy with the help of information systems [17]. Taking a system perspective, the factory system can be further divided into subsystems. The main subsystem is the production system, which is also called the flow system and converts the inputs material, energy and information into products and services [18]. Existing description models divide a factory system into individual factory elements, which, in turn, are organized in a hierarchical structure. A generic description of the factory elements has already been carried out by Nyhuis et al. [19]. Each factory element can be assigned to the design fields technology, space or organization as well as to a hierarchical levels workstation, section, factory and plant, whereby the latter two are often merged together [6]. Further description models of factories have been developed focusing on different factory levels. For example, Hesselbach et al. developed a holistic factory understanding, where dynamic interactions between the building, TBS and production shape the factory system [20]. Herrmann et al. place the holistic factory understanding in a hierarchical system definition with characteristic input and output flows [21]. A factory understanding from the perspective of industrial ecology is presented by Despeisse et al. [22]. In the upper half, Figure 1 merges these models and illustrates a factory system at different levels and corresponding input/output flows. The factory system is described within its system boundaries with the following main subsystems [1,6,20,23]:
  • Process facilities including production, storage and transportation that accomplish the value-adding transformation process in process chains
  • TBS, which maintain production conditions (in terms of moisture, temperature and purity) and supply production and logistics with energy and media flows
  • Factory building, that is, the physical boundary of the factory system to the outside
  • Production organization with maintenance, logistics and production concepts that describe the functional and logical interrelationships in manufacturing, assembly and logistics
Figure 1. Qualitative representation of the sustainability of a factory using the example of life cycle costs, following [1,6,20,24].
Figure 1. Qualitative representation of the sustainability of a factory using the example of life cycle costs, following [1,6,20,24].
Sustainability 15 04478 g001
Subsystems of a factory and their elements are planned in the course of the factory planning, whose process has been described by various authors [6,17,25,26] and is based on the general problem-solving cycle. Factory planning provides design solutions and potentials from a personnel, technical-organizational, economic and environmental perspective that can be used during factory operation for different target alignments [26]. Factory operation typically lasts for numerous decades and includes several reconfigurations by factory planning until end-of-life of the factory is reached. It represents the most relevant life cycle stage, as most of the environmental impacts and life cycle costs occur during factory operation [27,28,29]. During factory operation, production management monitors, controls and manages the processes in the factory in order to ensure the company’s objectives are met through the interaction of people, technology and organization as well as cooperation within and outside the factory [26].
The lower half of Figure 1 shows the traditional economic perspective of factory planning. First, on the left side, capital costs arise to create the solution space of a factory system [6]. Then, operational costs occur until end-of-life. The factory system faces increasing uncertainties during factory operation [26]. On the one hand, there are internal and external change drivers arising from higher-level megatrends, which pose ever new requirements [13]. On the other hand, short-term and operational disturbances have a relevant impact on performance and are difficult to anticipate [30]. Therefore, a continuous reorganization of the factory is necessary. As a result, there is a gradual merging of factory planning and factory operation tasks [17]. If the factory is unable to adapt its facilities and organization fast enough, it can quickly lose its competitiveness due to the variety and speed of the influencing factors leading to the end of the factory life cycle [6]. At this point, the market requirements cannot be fulfilled anymore. Together with management, the termination of the factory can be decided. Practical experience has shown that complete dismantling is usually not carried out and resources can be reutilized so that this phase only plays a minor role from an economic and environmental perspective (e.g., 0.9 % share of the environmental impact of a modern automobile factory [27]). Additionally, this phase is accompanied by only a few conceptual decisions. In the further course, potential activities in this phase are not considered separately, but are discussed in the course of factory planning.
Due to the increasing relevance of environmental criteria in factory planning, the concept of life cycle-oriented factory planning was shaped in previous publications [11,12,13,14]. Instead of permanently and reactively adapting the factory to quasi-static conditions, life cycle-oriented factory planning aims for a proactive planning of the factory life cycle. Factory operation is thought ahead for the long term and a factory configuration is developed from a life cycle engineering perspective. According to this concept, all factory elements must be aligned considering their individual life cycles in such a way that economic and environmental targets are achieved over a given period during the factory life cycle. Further information on life cycle engineering in factory planning and a review of associated frameworks as well as methods and tools are provided in Dér et al. [14].
To operationalize the concept of life cycle-oriented factory planning, there is a need for a performance measure system that can be used for target setting and target monitoring. LCA is the methodology that translates energy and material flows into environmental impacts [31]. Climate change is a relevant but not a solitary impact category [32]. Further impact categories need to be accounted for in order to avoid problem shifting [33]. The modeling of impact paths from elementary flows to impact categories originally come from product perspective [34], partly extended by an economic impact path [35]. A first application of LCA impact path models in the context of urban factories was conducted by Juraschek [36]. Monetarily factored flows are considered in the cost structure of a factory, which can be evaluated holistically using the LCC method according to VDI 2884 [37] or VDMA 34160 [38] or, with regard to buildings, according to Iso 15686 [39]. The term life cycle costs is defined as the sum of all expenses required for the intended use of a system from acquisition to disposal [37]. By analyzing the cost progression, LCC supports the acquisition of capital goods and long-lived products with high investment costs [40].
Different methodological approaches were presented over the years for the life cycle evaluation of factories, for example, [11,41,42]. An overview of models for the life cycle evaluation of factories is provided in [11]. Individual factory elements have already been modeled for LCC and LCA [43,44,45]. In particular, machine tools have been examined in detail. The application of LCA for entire factories based on empirical data is rather nonexistent; one unique example is the LCA of an automotive factory [27]. While the modeling, forecasting and design of individual factory elements is well established in science and practice, it has not yet been possible to transfer the methodology to an entire factory with its interconnected cycles such as product, process and building life cycles. Next to methodological questions and limited data availability during planning phases, the more important barrier is to understand the inner logic of the life cycle behavior of a factory system. In order to design and operate a factory according to sustainability targets, factory planning and operation must not only understand the life cycle behavior of single factory elements, but, more particularly, gain a comprehensive understanding of the emerging life cycle behavior of the interconnected factory elements.

3. Development of a System Understanding for Factory Life Cycle Evaluation

Based on the identified research gap, this section forms the methodological foundation for developing the impact path models as a knowledge base for the subsequent economic and environmental life cycle evaluation of factory systems. To this end, a conceptual research approach is applied that can be related to application-oriented science, which aims to “develop rules, models and procedures for practical action with the help of findings from the theoretical or fundamental sciences” [46]. The considered research methodology includes logical-argumentative reference modeling to find suitable solutions [47]. By creating simplified ideal representations of the system, deepening existing knowledge and developing design patterns, the life cycle evaluation on the factory level is exploited efficiently following Weick’s concept of “sensemaking” [48]. First, an integrated control loop of factory planning and operation is developed that functions as an enabler for building up a system understanding about the factory life cycle behavior. It serves to derive life cycle stage-specific actuating and regulating variables, which function as the calculation basis for LCC and LCA. Afterwards, the functional interactions of the factory elements are analyzed, which result in life cycle data as a basis for the evaluation of economic and ecological outcome values. Therefore, the focus is on interdependencies with outcome values afterwards in order to identify the factory elements with a direct influence on the factory sustainability. These analyses outline the interdependencies on a high abstraction level. They serve to ensure valid system modeling of the impact path for evaluation on the one hand. On the other hand, the comprehensibility of the effects of factory planning decisions within one factory element and on the rest of the factory is ensured.
Aligning the factory life cycle along economic and environmental targets requires an awareness about the possibilities for influencing and controlling the factory system as a prerequisite. Based on control loops in the context of factory planning in the narrow sense and manufacturing in the broader sense [23,49], an integrated control loop of factory planning and operation has been developed (Figure 2). The integrated control loop serves as a basic model for this section. It is based on the premise that there is a gradual merging of planning and operation towards a life cycle-oriented factory planning. Instead of a reactive adaptation of the factory, a proactive planning of the factory life cycle must be made. This integrated control loop emphasizes the cascading nature of decisions from planning to operation and therefore enables a more precise understanding of the relationship between factory planning and factory operation for the derivation of relevant system values.
Factory planning is regarded as a control element that sets factory planning targets and makes design decisions accordingly based on corporate targets (outer command variable). In addition, disturbances in the form of planning risks and target drivers need to be accounted for. Therefore, these decisions either involve structural planning to ensure a long-term development capability or incremental planning for short-term elimination of disturbances [49]. The result of structural and incremental planning are concepts that serve as actuators for implementing the decisions. They affect the factory as a controlled system and its operation, resulting in regulating variables that are monitored in controlling. Their actual values are influenced by changed requirements or disturbances in factory operation (operational disturbances and process drivers). If a control deviation occurs and command variables are not met, the target-actual difference initiates another adjustment of the factory.
The cascading nature of decisions in life cycle-oriented factory planning results from an additional inner control loop. Production management functions as an additional control element. A joint controlling mechanism ensures that decisions in both phases are aligned. With this regard, the control element of production management takes action first. Thereby, the control deviation is determined based on the targets set by factory planning (inner command variable). Only once the predefined scope for action in factory operation has been exhausted by measures in production management, factory planning has to become active. Factory planning then creates the necessary conditions in the factory system for compensating the control deviation.
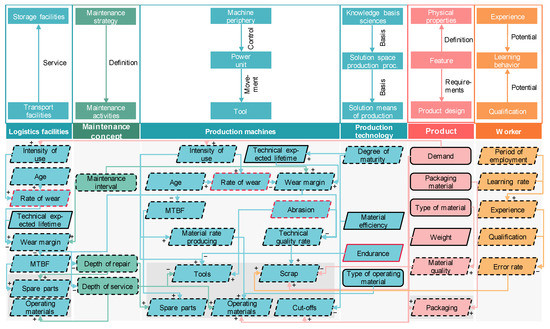
The next step towards the systemic understanding of factory life cycle evaluation is to relate the control elements from the integrated control loop to the outcome values for economic and environmental life cycle evaluation of factory systems. The relations between the economic and environmental outcome values, the planning- and operation-specific actuating and regulating variables as well as the regulated factory (performance) are illustrated in Figure 3.
The fundament of life cycle-oriented factory planning is the performance system of a factory as the source of the life cycle data, consisting of the individual factory elements of the design fields explained in Section 2. Both factory planning and production management can influence the performance system through design or control values as actuating variables. Decisions in factory planning, which are made by means of design values, determine the dimension of the factory system and thus determine the immanent values as an intermediate variable. They form the basis for calculating the outcome values, capital expenditures and embodied environmental impacts in factory planning. At the same time, the scope of factory operation is set and can be further regulated by production management based on control values. As the only regulating variable of the control loop, state values result from factory operation. They determine the outcome values, operating costs and use stage environmental impacts.
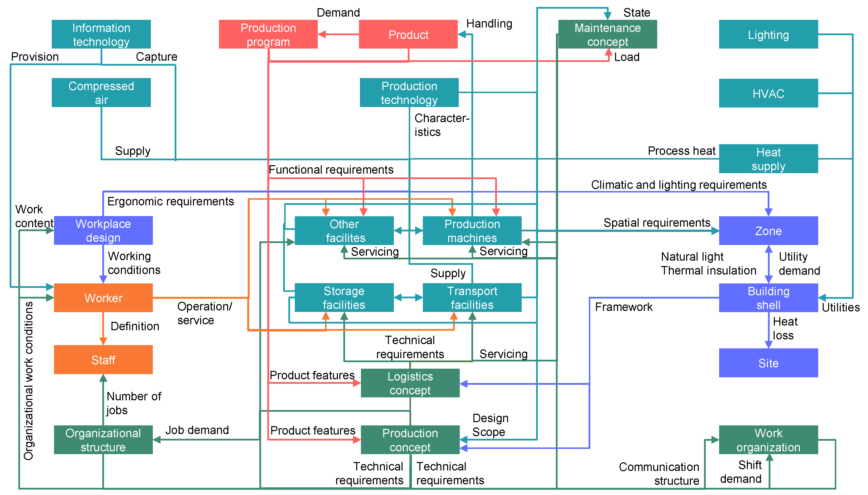
Corrective action must be taken if the state values do not correspond to the targets set by management. In the case of major deviations, a structural change is usually required, so factory planning must intervene. In order for factory planners to be able to knowingly and purposefully influence the outcome values with the help of factory planning measures, it is necessary to deepen the comprehensive understanding of the factory performance system. In Figure 4, the interdependencies between the design fields are further broken down based on the associated factory elements (see color scheme in Figure 3). It gives an overview of the main functional interdependencies between factory elements in factory planning and operation. The interpretation of the relationships indicate that interdependencies essentially originate from operation so that life cycle perspective must be maintained. The requirements for the concepts developed in factory planning result partly from the future interaction in operation (e.g., transport facilities servicing storage facilities).
Since value creation of the product represents the central task of a factory, the technical elements directly involved in value creation occupy a central position. In this context, production technology determines the performance potential of the factory and its production machines. The product itself is the origin of all activities in factory planning and operation and therefore takes on a superordinate role by setting the central requirements for technology, organization and space.
Organization and space, located at the outer edge in Figure 4, represent the spatial and organizational framework of a factory. Specifically, the organizational concepts receive the product requirements as an input and plan the process facilities accordingly. Based on the planning results, further requirements are passed on to the elements of space. Here, the factory element zone functions as an aggregating element for the individual requirements (e.g., load-bearing capacity, climate conditions) and realizes them decentrally. For example, zones in production and logistics areas differ significantly in terms of those requirements.
As already indicated, the TBS are responsible for providing energy and media supply for design fields’ space and technology in line with the set requirements. The factory element workplace design defines the working conditions at the workplace depending on the work content planned in the production and logistics concept and the resulting specifications. The workers ultimately carry out the work at the process facilities within the basic conditions of factory operation defined by the organization (e.g., shift model).
Based on the functional interdependencies between the factory elements, a connection between possible factory planning measures and the outcome values can be established. Therefore, the factory elements contributing directly to the outcome values of the LCC and LCA have to be identified, which form the basis for the impact path model in Section 4. As an inherent part of a factory, each factory element contains the previously identified system values with the respective shapes (see Figure 3).
Consequently, Figure 5 illustrates the interdependencies of the relevant factory elements with the outcome values. Thereby, Figure 5 is divided into the fields of factory planning (top section) and operation (bottom section) in line with the performance measurement system presented before. For the application of LCC and LCA in factory planning, staffing, asset, material and energy demands have to be determined. The material and energy demands are listed in both fields, whereas the asset and staffing demands are only displayed once in-between planning and operation. Staffing demand in factory planning represents the planning effort and will be neglected in the further course of the paper. In factory operation, it represents the executing staff. Furthermore, the asset demand contributes to either capital or operating expenditures, depending on the selected operator model (purchase, rental, etc.).
The physical elements are in the center of Figure 5. The spatial elements are located exclusively in planning and cause embodied material and energy demands during realization or dismantling of a factory. Technical elements are responsible for the outcome values in planning as well as in operation. In addition, the organization functions as a connecting element and coordinates the demands both in planning and in operation.
In the course of operation, the technical elements require operating materials and spare parts. Production machines additionally have tooling demands and waste is generated through scrap and cut-offs. The regular demand for production material is not considered, since it enters the factory as raw material and leaves again as a finished product after value creation, thus it is not emitted to the environment. Therefore, only packaging waste of the product is accounted for. The product passes performance requirements for the organizational concepts of actuators. The concepts give dimension to the process facilities based on the product requirements. This results in a certain asset demand, which, in turn, largely determines the staffing and space demands. The latter must be covered by the spatial elements, whose reconstruction or creation during factory realization generates embodied material and energy demands. These are already incurred at the time of acquisition of the technical elements. In the subsequent factory operation, all technical elements consume energy for service provision. The most relevant energy forms are electricity and natural gas for process heat or space heat supply.
As a result, the technical and spatial elements as well as staffing have direct influences on the outcome values and represent the starting point for the development of a knowledge base for later applications of LCC and LCA in the context of factory planning. With the help of the created system understanding for factory life cycle evaluation, the contribution of the system values of the respective factory elements to the corresponding outcome values is to be analyzed next.

4. Qualitative Modeling of Interdependencies in a Factory System for Life Cycle Costing and Assessment

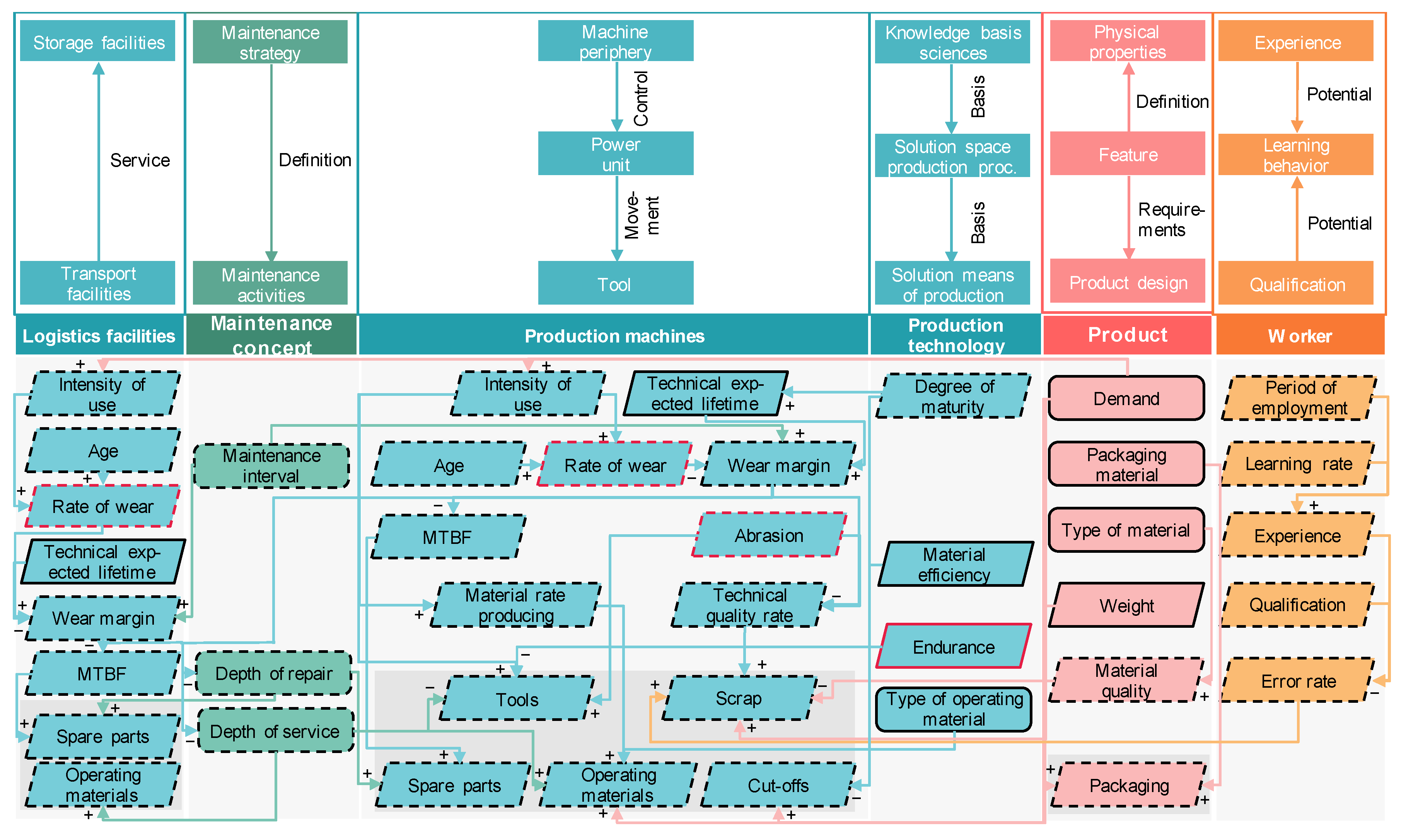
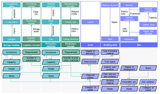
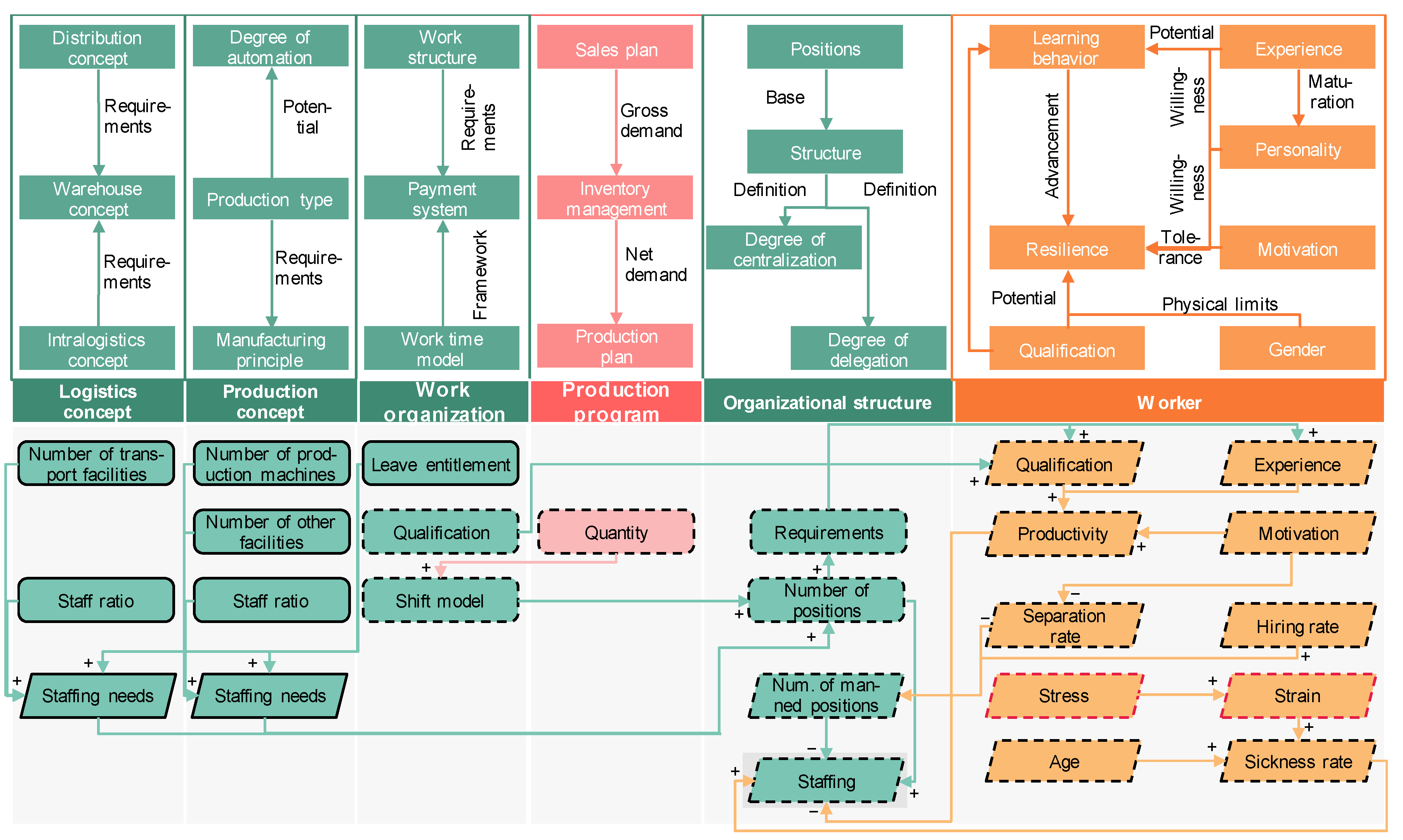
This section presents the impact path model for factory life cycle evaluation. This knowledge base creates the foundation for the realization of life cycle-oriented factory planning. Based on the interdependencies between the factory elements, the cross-factory element interdependencies between the system values are analyzed. They are also subject to external and internal uncertainties due to change drivers and disturbances throughout the factory life cycle. A graphical representation of the impact paths was chosen over a matrix format (Multiple-Domain Matrix) in order to be able to provide an overview of the different system value categories and to capture the interdependencies between factory elements in a more transparent way, so that a deeper system understanding is created. Therefore, the impact path model is structured according to the three concepts of systems theory [50]. The hierarchical concept provides a subdivision of the model into sub-models. The sub-models, during factory planning, comprise the planning of process facilities, TBS and the building as well as human resources. The sub-models focusing on factory operation include the operation of process facilities including process-related TBS and the operation of building-related TBS. Each of these sub-models is structured based on the structural and functional concept shown in Figure 6. It functions as a basic structure for the models developed in this section.
The upper half focuses on the purpose of the factory elements relevant for the outcome value considered in the respective sub-models by relating the elements within a factory element based on description models in the literature [1,18,26,41,51]. On this basis, the lower half illustrates the interdependencies of the individual system values within a factory element and in combination with other factory elements. Mapping the interdependencies from the last section on the level of system values allows clarification of how the corresponding outcome variables of LCC and LCA are composed in a factory system. By merging the structural and functional view, the system values can be contextualized within the factory and the requirements for possible characteristics of the values can be understood. Outcome-relevant immanent values in factory planning or state values in factory operation are highlighted in gray in the impact path model. The functional interdependencies between the system values are marked with the symbols “+” and “−” to indicate the positive or negative polarity. The sub-models for planning (4.1) and operation (4.2) are presented in the following.

4.1. Factory Planning

In factory planning, the factory system is dimensioned and production, logistics and organizational concepts are formulated, thus defining the scope of factory operation. The decisive outcome values are acquisition, implementation and demolition costs as well as the related impacts on the environment. Embodied material and energy demands are crucial for the implementation and demolition costs, in particular for the creation of the space. In this regard, the energy demands are neglected in the following because they only play a minor role in the factory life cycle [52].
In the context of factory planning, planning risks and change drivers represent potential uncertainties [53]. Planning risks can occur in the form of volatility in the individual system values. If this uncertainty develops after the factory has been implemented, it is referred to as a change driver.

4.1.1. Process Facilities

One part of the acquisition costs and embodied environmental impacts comes from the asset demand for the process facilities. Production machines bundle the know-how of a company and form the basic prerequisite for adding value to the product. Further process facilities include storage, transport and other facilities. The latter are not explicitly listed in Figure 7, but basically function in the same way as production machines. They have a support function for the value creation processes such as storage or transport facilities and include equipment for quality management (e.g., testing equipment) and logistics (e.g., packaging equipment).
Depending on the size of the load carrier, different storage facilities are available for static and dynamic storage, whose racking systems result in different space requirements per storage location. Similarly, transport equipment can be divided into continuous and non-continuous conveyors, whose power unit either runs in continuous operation or in individual work cycles with defined cycle times. [54] Production machinery either refers to manufacturing processes as defined in DIN 8580 or to assembly with the partial operations according to VDI 2860 [6]. The exact specification of the process facilities depends on the so-called performance capability. It is also the decisive driver for the costs and embodied environmental impacts in acquisition. The performance capability of storage and transport facilities is significantly influenced by the level of automation, load-bearing capacity and the required degree of occupational safety. Production machines differ in the required energy efficiency, quality, reliability and the level of automation. However, the required performance capability depends on the planning case and the resulting requirements from the production and logistics concept.
The production concept describes the basic interrelationships in manufacturing and assembly and is made up of six further elements. At the center is the respective manufacturing principle depending on the production type, etc., which has requirements for the linking type and structure as a basis for the layout. The demand for production machines is based on the production quantity, the performance capability of the production machine (in particular, the process rate) and the available operating time defined by the planned shift model. The exact specification of the production machines depends on the work content defined by the product. Similarly, the demand for other facilities depends on the amount of testing, packaging or picking.
The logistics concept designs the inter- and intralogistics to ensure production and customer supply. Intralogistics, warehouse and production control concepts are designed depending on the specifications from procurement and distribution. Similar to production machines, the demand for transport facilities results from the required process time and transport frequency. For this, the source–sink relations, the travel path lengths in the layout and volume flows resulting from the quantity and packaging information are required. In contrast to the material flow shape and length, the flow intensity can only be influenced to a very limited extent in the layout of the corresponding zone since the assignment of the process steps to the workstations is specified in the production concept.
The demand for storage locations results from the required stock level, consisting of the rotating and safety stock. The rotating inbound stock depends on the order frequency or lot size and the resulting stock range. In outbound, the stock range is determined by the safety time in particular. [10] However, the warehouse capacity is never designed to be fully utilized, but, rather, 15–20% free storage locations are deliberately planned in order to be able to ensure proper operation. The type of storage facility is determined based on the logistics requirements and product specifications and largely determines the performance capability and the resulting space requirements.
Depending on whether there is no further business need for the process facilities or end-of-life has been reached, they must either be replaced, disposed of or sold. Minor dismantling costs may arise. If the facility is not replaced, the layout must be questioned.
The main change drivers affecting the planning of process facilities relate to the product and the technologies. Demand trends or even new products lead to the necessity to revise the planned concepts and, thus, require a recalculation of the asset demand. In contrast, new developments in technologies offer new potential in terms of the performance capabilities of the process facilities.

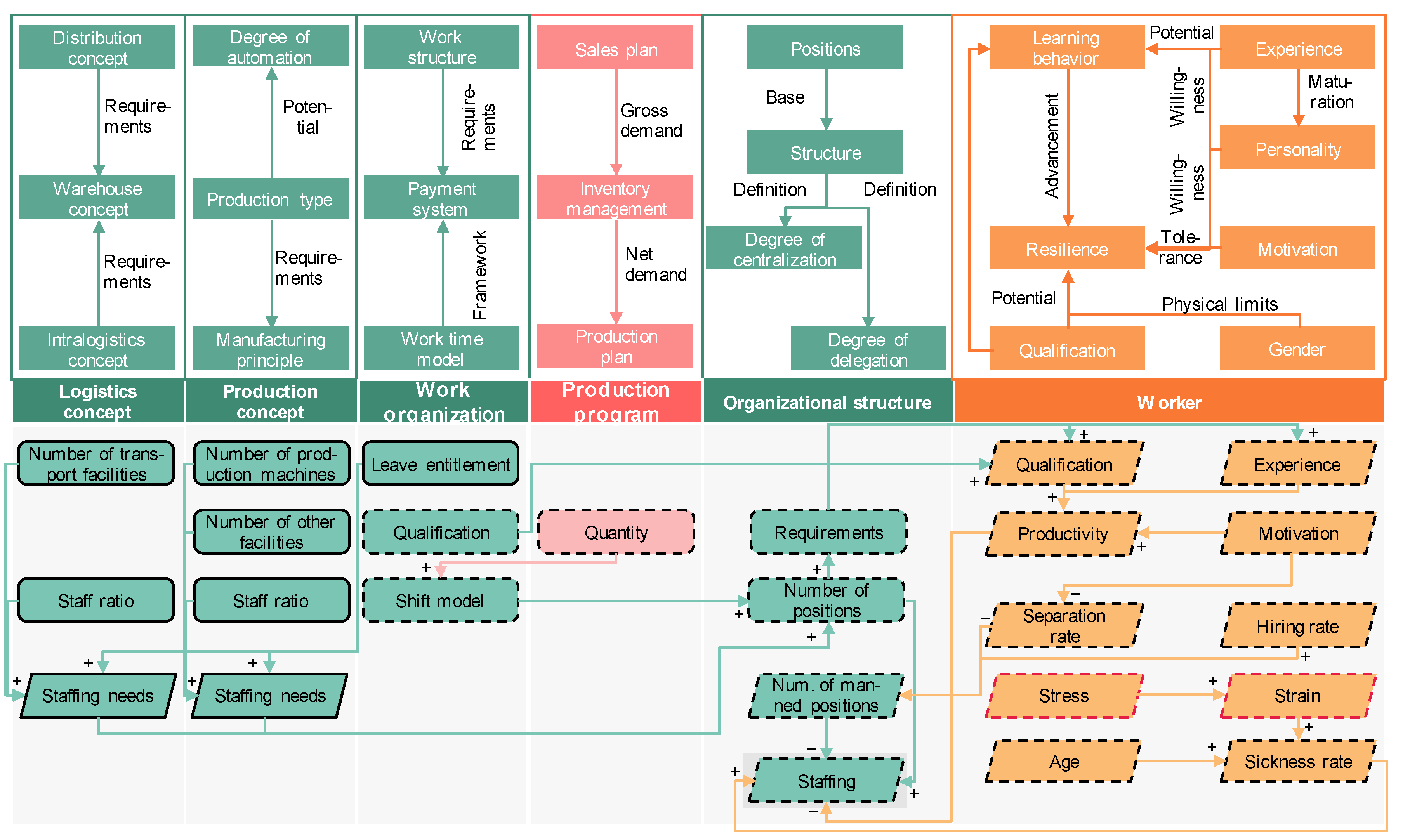
4.1.2. Human Resources

In order to be able to create value on the product, employees are needed to provide the service. Even fully automated processes are still monitored or controlled by employees [55]. Thus, the demand for process facilities is a first indicator for the required staffing on the shopfloor, which will be discussed in the following. While personnel costs in operation result from the actual number of hired employees, the calculatory staffing demand is defined in factory planning (Figure 8). It is considered for production and logistics in the following, and staffing demand for further activities (e.g., maintenance) are neglected. More detailed information on headcount planning can be found in Grundig [25].
The staffing demand is derived using a simplified staffing ratio, while taking into account planned absences due to leave entitlements. The actual number of process facilities to be operated can significantly exceed the demand explained in Section 4.1.1 due to growth or risk considerations. The staffing ratio depends on the level of automation in particular. Other concepts, such as multiple machine operation, can also have an influence. The resulting calculatory staffing demand serves as an input for the number of positions to be created in an organizational structure.
The organizational structure describes the relationship between positions and departments in a company. Positions are characterized by the task to be performed, job assignment, competence and responsibility. The arrangement of jobs creates the structure of the organization (e.g., line or matrix organizations). Within these structures, the degree of centralization and delegation can be determined. [56] The requirements for a new position are defined in a profile of requirements. This must correspond to the performance capability of an employee, which includes all innate physiological and psychological characteristics and basic abilities as well as skills and knowledge acquired in the course of life. The willingness to utilize the range of services that a person is theoretically capable of providing is defined by the performance readiness. Performance capability and readiness can be described in detail with various attributes [57]. On the one hand, these attributes affect the performance of the factory system. On the other hand, they are influenced by the design of the factory itself.
The number of employees required in operation, and, thus, the actual number of positions to be filled, ultimately depends on the forecasted production quantities in the production plan and the resulting required number of shifts. Furthermore, unplanned absences of employees due to possible sick leave depending on the physique must also be taken into account. The constitution results from the interaction between stress and strain, which has already been examined in detail in individual models of the human body [58]. If individual employees are considered for a position but do not fully meet the necessary requirements, they can be qualified through work organization measures.
Demographic change as a megatrend plays an important role in headcount planning and intensifies the change drivers aging workforce and shortage of skilled labor. At the same time, high employee turnover can complicate the basic conditions of a factory. Typical factory planning measures within this context include an appropriate ergonomic design of the workplaces or level of automation.

4.1.3. Building Design

In factory planning, form follows function, so the dimensioning of the building is ideally based on the previously determined process facilities and personnel. The site specifies the solution space, which was selected as part of the location planning. Given the focus on the value creating processes, ancillary spaces are neglected in the dimensioning process. Reference is made to Broß [59] for detailed considerations. The development of the site and the construction of the building contribute to implementation and demolition costs as well as the corresponding environmental impacts. As mentioned at the beginning of this section, only material and no energy demand is considered in Figure 9. Potential waste from the deconstruction of buildings can occur during the realization phase as well as at the end of the factory life cycle.
The solution space of the site is determined by its geometric characteristics and the resulting effective area, which may be limited by barriers (e.g., existing constructions). The general development plan determines the location of the buildings and open spaces. Buildings can be linked using different principles (e.g., star, cross), specifying layout on the factory level. In the layout, the production (e.g., manufacturing and assembly areas), storage, transport, office and social areas (e.g., break rooms) are arranged for efficient material, information and personnel flows. [6] Areas, rooms and paths are created with the construction of walls, ceilings and stairs. The building consists of the bearing structure, which determines the static properties with the load-bearing walls and ceilings, and the building shell, made up of the outer walls and the roof with a protective function for the factory. The shell is discontinued by gates, windows and openings that allow for the flow of materials and personnel on the one hand, and natural light on the other. [60]
The zone captures the space demand with the corresponding requirements, which mainly originate from the process facilities and related additional spaces for, e.g., paths and staging areas. In the case of reconstruction of the factory or end-of-life, a certain degree of demolition is determined, which accounts for the major share of demolition costs. Waste is generated, whose category depends on the type of building material to be dismantled and the condition or contamination of the excavated soil. The total space demand of the building is subdivided into the corresponding areas based on the layout. Building materials are needed for the development of the areas as well as for the roof and outer walls to cover the floor space. Both the costs and the environmental impact depend on the type of building material selected. The requirements of the process facilities are mainly covered by the clear building height and the floor covering, which must be able to withstand high loads, providing a level surface and high durability.
The building shell, including windows and doors, as well as the structural shape of the building have a significant influence on the energy requirements of a building. Due to climate change and the associated changing climatic conditions over the course of the factory life cycle, investments in suitable insulation material are a prerequisite for appropriate production conditions and a proper building climate. In addition, transformable building structures can compensate the growing requirements due to the influences of the change drivers on the process facilities described in Section 4.1.1, and, thus, avoid further material demand or waste caused by sealed area.

4.1.4. Technical Building Services

Finally, as indicated in Figure 10, the TBS need to be dimensioned, which further contributes to acquisition costs and the associated embodied environmental impact of the factory system. This includes the process heat supply, information technology and compressed air systems for the supply of process facilities. Meanwhile, space heat supply as well as the lighting and HVAC (heating, ventilation and air conditioning) systems fulfill requirements from the design field space (e.g., building shell and zone).
Compressed air supply is broken down into three main elements—generation, treatment and distribution—whereby the compressor is the most relevant energy consumer. If production machines require a centralized process heat supply, this is performed by the process heat distribution. In this case, process heat is centrally generated fossil fuel-based, regenerative or combined. Space heat supply is in a close interaction with the HVAC system and the building shell. HVAC systems are responsible for ventilation, filtering, heating, cooling as well as moisturizing of air. To this end, HVAC systems consist of components for air treatment, air transport, heat exchange and (de)-humidification. Ventilators are one of the most important electricity consumers in air handling units. [16,18] As a further TBS subsystem, lighting provides the demand-oriented illumination of the building zones as well as the workplaces. With respect to managing information flows from the production environment, information technology is also part of the TBS. Information technology comprises hard- and software for data collection, transfer, processing, storage and a man–machine interface. Hard- and software have a strong bidirectional connection and are characterized by short-cyclic innovations. [61]
Requirements from the production concept and the design field space mainly affect the dimensioning of the various subsystems of the TBS. A fundamental influencing variable from the production concept is the number of production machines and their respective energy and media demands. The design field space comes into play regarding building area and the energetic characteristics of the building shell. Therefore, changes in the process facilities also have an impact on the TBS. In the case of a removal, disposal or sale of a facility, the TBS have to be reevaluated. This can also account for a bigger share of dismantling costs. Generally, changes to the TBS have no conceptual impact on the factory.
When dimensioning the compressed air system, the capacity of the compressors as well as the distribution system, including compressed air storage, needs to be balanced with the expected aggregated compressed air demand from the production environment. Likewise, the dimensioning of the process heat supply is aligned with the aggregated process heat demand of the centrally supplied production machines. The dimensioning of the space heat supply must account for requirements from workplace design (e.g., room temperature, air exchange rate) as well as the thermal balance in the production zone. Hereby, the thermal balance is calculated during factory planning with the help of simplified assumptions based on heating and cooling loads (internal and external loads) and heat losses (transmission heat losses and ventilation heat losses). The thermal insulation properties of the building shell and the waste heat from the production machines both play an essential role in this context. The lighting system and the number of required lamps is determined based on the illuminance level from workplace design, empirically chosen safety factors and the illuminated shopfloor area.
Rising energy costs and an increasing awareness for the factory’s carbon footprint are relevant change drivers in the context of designing and dimensioning TBS. Both change drivers are simultaneously drivers towards energy efficient factories. Technological advancements may further promote this development. Exemplary enablers in this way are higher effectiveness by on-site electricity generation [62] or transitioning to less carbon-intensive energy carriers [63]. The megatrend of digitalization is an enabler for better data availability and higher energy transparency as well, which is especially beneficial for supporting life cycle-oriented decisions during factory planning.

4.2. Factory Operation

In operation, the process facilities ensure value creation and perform the activities defined in factory planning supported by the TBS. The production program specifies market demand in terms of production quantities, and the work organization regulates how much capacity of the factory is used for this purpose. Based on this, the energy, material and personnel demand and thus the operating costs and corresponding environmental impacts are determined. Within factory operation, change drivers and operational disturbances are significant [53]. Operational disturbances are short-term uncertainties in processes that can lead to disruption of operation. Medium- to long-term change drivers have the same influence as in planning and present new requirements for the factory.

4.2.1. Process Facilities

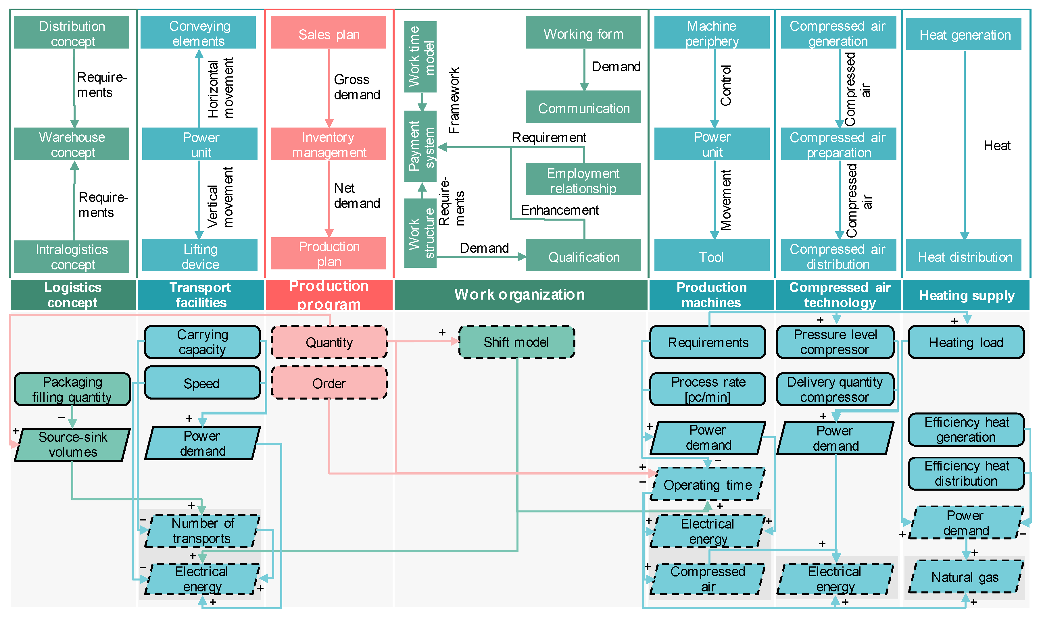
Energy and material demand of process facilities have a dynamic nature. On the one hand, the specific energy and material demand depends on the utilized technology and the advancing age of the respective factory element. On the other hand, the intensity of use resulting from the specifications of the production program and the realization of operation by the work organization determine the total energy and material demands. Figure 11 starts off with the different flows of energy.
The production program is derived from the sales plan of the company. Sales planning is followed by the determination of the net-primary requirements by the inventory management, which corresponds to a preliminary production program proposal. It is eventually converted into a sourcing program and inhouse production program proposal as the basis for planning and controlling of the operation [56]. In order to achieve the production quantities, a certain amount of operating time must be available, which is determined by the work organization through the working time model. Flexibility in factory operation can be increased by defining a suitable form of work (e.g., project group work) and structures (e.g., job rotation).
Electrical energy is generally required for the operation of process facilities, supplemented by possible process heat in manufacturing and the resulting demand for natural gas. The starting point for the determination of the required volumes are the quantities to be produced, which are allocated over a certain time horizon by production planning, taking lot sizing and throughput scheduling into account. In production control, the sequence of production orders is then formed after order release, which also has an influence on the energy demand [64]. The required process times of the individual process facilities have already been determined during factory planning. By processing the production or transport orders, operating times for the process facilities and corresponding energy demands result depending on the configurations made in factory planning. For example, the configuration of the factory element influences the power demand, which varies with advancing age and intensity of use over the life cycle. In production, in particular, it also depends on the underlying technology, whose development is subject to a cyclical S-curve progression [65].
These life cycle-specific mechanisms have a particular influence on the material demand in a factory (see Figure 12), which consists of the demand for spare parts, operating materials, tools, scrap and waste.
A central factor of the material demand of process facilities is their technical life expectancy affected by production technology. It describes technologies that are used to develop, manufacture, process and assemble products and product components. Based on a scientific and technical knowledge base, the fundamental manufacturing processes are available for problem solving and are subject to a maturing process. The technical life expectancy defines the extent of the wear margin, whose reduction depends on the intensity of use during operation. The higher the intensity of use of the process facilities, the higher the corresponding wear and tear. The wear margin can be restored through maintenance activities. They are planned as part of the maintenance concept and include all activities required to maintain and restore the functionality of technical factory elements [23,66]. The maintenance strategy can be divided into preventive (service, inspection and improvement) and corrective (repair) maintenance. The latter applies after failure of the process facilities. The interval between failures is determined by the MTBF. Maintenance activities on the process facilities lead to a demand for spare parts, operating materials and personnel. Due to the value-adding process, manufacturing machines take on a special role. If large tools are involved, a separate maintenance department is usually in charge. Depending on the production technology, the manufacturing process can also lead to an additional operating material demand (e.g., cooling lubricants). Maintenance activities maintain the technical condition of the process facilities so that minimum energy consumption, high quality rates and a maximum technical lifespan with low downtimes can be ensured. The precise correlation with the progression of the wear margin depends on the individual machine components and has already been studied extensively in the literature in specific models [67]. In addition to the technical quality rate, the error rate of the employees is also decisive for the scrap rate. It is influenced by the experience, qualification and learning behavior of the employees. Cut-offs and packaging waste are the final forms of material demand and are significantly influenced by the material efficiency of the production technology and the degree and type of packaging defined in the logistics concept.
Exemplary change drivers that have a high significance in factory operation regarding process facilities are new requirements for product quality, new process guidelines and the availability of skilled workers. They have a considerable influence on scrap and cut-offs. Short-term operational disturbances include poor material quality, incorrect operation of the process facilities, and spare parts availability. They affect the probability of failure and the internal quality rate in particular.

4.2.2. Technical Building Services

As Section 4.2.1 includes the impact path for TBS that supply the process facilities with energy and media demands, this section focuses on the building-related subsystems of the TBS. Building-related TBS such as the space heat supply, HVAC systems and the lighting system maintain defined production conditions in the production environment. The logic of material flows can be transferred analogously from the previously described interdependencies in Section 4.2.1. Therefore, the impact path of the energy demand of building-related TBS during the operation of a factory will be explained in the following (Figure 13).
The usage intensity, aging process and respective deterioration behavior of each TBS subsystem is undoubtedly individual. However, these are mainly operation-induced interdependencies and thus can be traced back in essence to production volumes and the accompanying shift model. Therefore, the shift model influences the energy demand of TBS directly in terms of operating time in combination with the required power consumption. The power consumption was already fixed to a large extent during the dimensioning of TBS in the planning phases. Furthermore, the actually required production conditions influence the power consumption. These conditions are derived from the interplay of workplace design and production zone. Workplace design defines the working conditions for workers. Therefore, human factors such as ergonomics, occupational safety and color design should be the center of attention. These factors also influence the work equipment and the design of the work process and pose requirements for illumination and the climate. The climate describes, thereby, the air and radiant temperature, humidity, air velocity and purity.
Next to already described change drivers such as increasing energy prices and new technologies (see Section 4.1.4.), the changing climate is a relevant change driver, which influences the external thermal load. Additionally, it can lead to natural disasters that may restrict factory operation. The aging process can facilitate short-term operational disturbances. Unless appropriate measures are taken, the probability of equipment failure or performance degradation increases, for example.

5. Exemplary Application of the Impact Path Model in a Brownfield Planning Project

The case study demonstrates the conceptual results by showing how the impact path model can be used as a knowledge base in factory planning. A brownfield factory planning project is considered, where three different planning variants are qualitatively examined. The product portfolio of the factory comprises composite bending plates for various application scenarios such as automotive, sports and running prostheses. Various production and logistics concepts are conceivable for the production of the bending plates. The process chain of the composite bending plates starts with cutting and stacking of semi-finished products, which is followed by consolidation in a press. Afterwards, the bending plates undergo a heat treatment and a finalizing machining process. Resin transfer molding (RTM) and prepreg pressing are equally qualified for the consolidation step, however, they require different semi-finished products and processing times. Currently, pure composite plates are produced. Despite technological superiority and an existing production technology for hybrid bending plates (i.e., metal-fiber laminates), a switch from pure composite bending plates has yet been postponed due to higher material costs. A comparative analysis of the production costs and further details about the case study can be found in Rothe et. al. [68].
In light of a vast growth forecast for the demand of bending plates for running prostheses, the manufacturing company has made a decision to position itself more strongly in this field. In order to integrate development and production more closely, the company is considering relocating the production of bending plates back to its headquarters. Space utilization at the current production facility is very high, so a reorganization of the factory must be carried out first in order to clear the necessary space for the relocation. Considerations show that by moving spaces in the layout, one factory building can be emptied. The building is not ideally suited from a logistical perspective, as it is located on the outer edge of the factory site, standalone and separated from the main building. The supply of raw material and pickup of finished products will require shuttle transports, leading to an undirected flow of materials on site. Alternatively, an expansion area on site is available for the production of the bending plates. Eventually, three different planning variants emerged, which are summarized in Figure 14.
Planning variant “A” plans the integration of production into the emptied building based on the existing concepts and without any additional reconstruction of the building. Prepreg pressing is used, as RTM was not considered in the past due to the high acquisition costs. For automotive and skis, each product family runs on its own press, whereas workshop production is used for prosthesis. The concept will be continued and expanded accordingly due to the necessary capacity expansion. From the building perspective, only the required media connections are installed, and the layout is implemented with corresponding markings on the building floor.
In order to increase the degree of freedom in factory planning, renovation of the building is proposed in planning variant “B”. Specifically, the building floor is upgraded. This provides the basis for using a conveyor oven instead of a batch oven. Furthermore, a production technology switch from prepreg pressing to RTM is planned. This is expected to eliminate the cooling chamber for semi-finished products and reduce processing times. Because of the expected increase in production quantities, transitions to line production and automation of the stacking process are also planned for the prostheses. Restrictions remain due to the dimensions and location of the existing building.
In planning variant “C”, an extension building on site is planned for the production concept described in planning variant “B”. The layout of the building zones is designed without any restrictions and the building shell meets the latest energy efficiency standards. The shape of the building is constrained by the factory site, but the required space is available next to the main production building, where central logistics is also located. The existing material flow in the main building is extended orthogonally. The extension building is ideally integrated through a holistic logistics concept with tugger trains, complemented by automated intralogistics using AGVs if possible.
The impact path model was used to derive the relevant data for the economic and environmental evaluation of the planning variants over a length of 10 years. Figure 15 shows exemplarily the impact paths for planning variant “A”, which illustrates how the individual system values are combined into the outcome values in planning and operation. The dashed arrows represent a selection of the interdependencies discussed in detail in the previous section. The solid arrows symbolize the outcome-relevant interdependencies. In factory planning, the acquisition and implementation of the technical and spatial factory elements entail capital expenditures and embodied emissions. Other environmental impacts are not considered in this case study. In factory operation, the material and energy demands are factorized depending on the evaluation dimension (e.g., unit price or the CO2 factor). Material demands for the bending plates are included in the considerations, except for scrap material and cut-offs.
In factory planning, the capital expenditure and embodied emissions can be quantified rather precisely at the end of the planning process. At the latest, during preparation for realization of the factory, when the exact configuration and properties of the factory elements are known. At the beginning of the concept phase, this is still an estimate, which is subject to uncertainties and becomes more precise with a detailing requirements profile as the planning process progresses. In contrast, the operating costs and use stage emissions in factory operation are dependent on the dynamics of the operating procedure and the associated changes of state of the process facilities. In the example of planning variant “A”, a total demand for electrical energy of 1,154,370 kWh can be statically calculated for the process facilities and TBS while taking assumptions into account (e.g., 5-day operation, three-shift model). Since the operation phase becomes more relevant with an increasing period of consideration of the factory life cycle, the focus should be placed on the corresponding dynamics in the LCC and LCA. These dynamics are qualitatively outlined in Figure 16 as a beam in factory operation and are reinforced by the occurrence of change drivers and disturbances. An exact quantitative assessment of the confidence interval is only feasible with the envisioned forecasting model, which will enable a directionally reliable evaluation of the planning variants over the factory life cycle to support decision making in factory planning.
Based on the data recorded with the impact path model and static calculation of the outcome values, a linear progression in factory operation and an overall outcome value of the individual planning variants are obtained for the following comparison. Planning variants B and C are advantageous from a factory life cycle perspective. Economically, variant C stands out in particular because of the integrated logistics concept and the associated optimized operating costs for process facilities and personnel. For the supply of production in variants A and B, a shuttle service has to be established, leading to an undirected material flow. By automating the stacking process in the course of the higher production quantities, a part of the operating costs can be compensated. Furthermore, the asset demand can be reduced by switching to RTM and line production while eliminating the need for a cold storage of semi-finished products. To achieve this, part of the process facility has to be replaced, which also entails modernization. As a result, there is less downtime, higher energy efficiency and an improved quality rate. For this reason, variant B is most advantageous from an environmental point of view for the given period of the life cycle. However, because of the high efficiency standard of the new extension building, the consumption of the TBS is significantly lower in variant C. Therefore, the new building outweighs the other planning variants from an environmental point of view over a longer period of the life cycle. The higher embodied environmental impact is to be compensated due to lower overall energy demand of variant C.

6. Discussion

The developed impact path models uncover the cost and environmental interdependencies in a factory for the first time. The graphical representation enables the identification of the essential impact paths on first sight. With an increasing number of impact paths, however, the complexity of the models increases significantly. When analyzing the interdependencies of their system values, the correct level of detail posed the greatest challenge. Here, it was necessary to distinguish the significant from the insignificant by identifying the direct contribution to an outcome value. Limitations come from the deductive and logical argumentative approach, whose resulting interdependencies have not yet been empirically verified. Therefore, in order to be able to make a directionally reliable forecast of the trends, it is necessary to implement the impact path model in a quantitative LC-model. This way, the identified impact paths can be quantified and the interrelationship between factory planning and operation indicated in the case study become transparent. Currently, the impact path models qualitatively describe the impact of factory planning measures on operations. By combining the individual qualitative models in a quantitative LC-model, trade-offs between the outcome values can be evaluated. The quantitative description of system values enables a weighing between capital expenditures or embodied environmental impacts and operating costs or use stage environmental impacts on the basis of the impact paths. When modeling the entire factory, the proper level of detail and the selection of a suitable modeling technique play an important role. In addition, change drivers and disturbances must be taken into account in order to fulfil the character of a quantitative prognosis model. In particular, brownfield planning, which represents the majority of planning cases, poses a major challenge in modeling and evaluating the factory life cycle with their heterogeneous life cycles. The current values of the system values of the present factory have to be collected and the quantitative model has to be parameterized accordingly. This poses a challenge especially for abstract values such as the wear margin.

7. Conclusions

Higher dynamics in factory operation and increased competitive pressure among companies require factory planning to prepare the factory for its life cycle in the best possible way. Short-term disturbances cause turbulence and increasingly influence factory operation. Longer-term developments lead to ever increasing requirements for the factory. Above all, the ongoing climate change requires CO2-neutral factories in a timely manner. In order to ensure the competitiveness of a factory over the period under consideration, LCC and LCA are increasingly becoming important in factory planning. This allows for uncertainties in factory operation to be factored in during planning and to ensure the economic and environmental sustainability—the survival—of factories over the considered part of the life cycle. However, system understanding about life cycle-oriented planning of factory configurations is missing and the effect structure in relation to outcome values is not known. In this paper, an impact path model was presented as a basis for LCC and LCA in factory planning. For this purpose, the necessary system understanding about life cycle-oriented factory planning was created first, and then sub-models were developed to analyze the contribution of relevant factory elements to the economic and environmental outcome values. On the one hand, planning measures for the sustainable design of a factory can be derived by a factory planner based on the developed knowledge base. On the other hand, data requirements can be determined by a company for the LCC and LCA evaluation of a factory. This way, the economic and environmental sustainability of a factory becomes more transparent, giving companies the opportunity to actively influence the sustainability positively based on the gained understanding. To this extent, the case study at the end of the paper demonstrated that emphasis should be given to the hidden cost and environmental impact trends during operation at the time of factory planning. Future research has to develop the impact path models towards the envisioned quantitative LC-model. The developed performance measurement system has to be implemented in the prognosis model so that different factory configurations can be evaluated quantitatively in order to support decision making in factory planning. The model can also be detailed for different use cases at lower factory levels if required. For this purpose, the connectivity of the impact path model with more detailed models, such as the wear and tear of a technical factory elements, was indicated.

Author Contributions

Conceptualization, L.H. and A.D.; methodology Section 3, L.H.; methodology Section 4, L.H. and A.D.; investigation, L.H.; writing—original draft preparation, L.H. and A.D.; writing—review and editing, L.H., A.D., C.H. and P.N.; visualization, L.H.; supervision, C.H. and P.N.; funding acquisition, C.H. and P.N. All authors have read and agreed to the published version of the manuscript.

Funding

This research was funded by the Deutsche Forschungsgemeinschaft (DFG, German Research Foundation), grant number 412409961.

Institutional Review Board Statement

Not applicable.

Informed Consent Statement

Not applicable.

Data Availability Statement

The datasets of this study are available from the corresponding author on reasonable request.

Conflicts of Interest

The authors declare no conflict of interest.

References

  1. Heger, C.L. Bewertung der Wandlungsfähigkeit von Fabrikobjekten. Ph.D. Dissertation, Universität Hannover, Garbsen, Germany, 2006. [Google Scholar]
  2. Kadner, S.; Kobus, J.; Stuchtey, M.R.; Weber, T. Circular Economy Roadmap für Deutschland; acatech Studie; R. acatech/SYSTEMIQ: München, Germany; London, UK, 2021. [Google Scholar]
  3. Kobiela, G.; Samadi, S. CO2-Neutral bis 2035: Eckpunkte Eines Deutschen Beitrags zur Einhaltung der 1,5-°C-Grenze; Wuppertal Institut für Klima, Umwelt, Energie: Wuppertal, Germany, 2020. [Google Scholar] [CrossRef]
  4. IPPC. Summary for Policymakers: Summary for Policymakers. Global Warming of 1.5°C. An IPCC Special Report on the Impacts of Global Warming of 1.5°C above Pre-Industrial Levels and Related Global Greenhouse Gas Emission Pathways, in the Context of Strengthening the Global Response to the Threat of Climate Change, Sustainable Development, and Efforts to Eradicate Poverty; IPPC: Rome, Italy, 2018. [Google Scholar]
  5. Hauschild, M.Z.; Kara, S.; Røpke, I. Absolute sustainability: Challenges to life cycle engineering. CIRP Ann. 2020, 69, 533–553. [Google Scholar] [CrossRef]
  6. Wiendahl, H.-P.; Reichardt, J.; Nyhuis, P. Handbook Factory Planning and Design, 2nd ed.; Springer: Berlin/Heidelberg, Germany, 2015; ISBN 978-3-662-46391-8. [Google Scholar]
  7. Mattes, K.; Schröter, M. Wirtschaftlichkeitsbewertung: Bewertung der Wirtschaftlichen Potenziale von Energieeffizienten Anlagen und Maschinen, Kurzstudie; Fraunhofer-Institut für System-und Innovationsforschung ISI: Karlsruhe, Germany, 2011. [Google Scholar]
  8. Lanza, G.; Munzinger, C.; Broos, A.; Behmann, B.; Hennrich, H.; Niggeschmidt, S.; Peters, S.; Rühl, J.; Schopp, M.; Werner, P. Life cycle performance in manufacturing: Approaches to increase competitiveness. Wt Werkstattstechnik Online 2010, 100, 628–631. [Google Scholar] [CrossRef]
  9. Digitale Produktion; Westkämper, E., Constantinescu, C., Spath, D., Lentes, J., Eds.; Springer: Berlin/Heidelberg, Germany, 2013; ISBN 978-3-642-20258-2. [Google Scholar]
  10. Logistische Kennlinien: Grundlagen, Werkzeuge und Anwendungen; Nyhuis, P., Wiendahl, H.-P., Eds.; Springer: Berlin/Heidelberg, Germany, 2012; ISBN 978-3-540-92839-3. [Google Scholar]
  11. Nielsen, L.; Schmidt, C.; Blume, S.; Schmidt, M.; Thiede, S.; Nyhuis, P.; Herrmann, C. Towards Quantitative Factory Life Cycle Evaluation. Procedia CIRP 2016, 55, 266–271. [Google Scholar] [CrossRef]
  12. Dér, A.; Hingst, L.; Karl, A.; Nyhuis, P.; Herrmann, C. Factory life cycle evaluation through integrated analysis of factory elements. Procedia CIRP 2021, 98, 418–423. [Google Scholar] [CrossRef]
  13. Hingst, L.; Dér, A.; Herrmann, C.; Nyhuis, P. Evaluation of the influence of change drivers on the factory life cycle. Procedia CIRP 2021, 104, 170–175. [Google Scholar] [CrossRef]
  14. Dér, A.; Hingst, L.; Nyhuis, P.; Herrmann, C. A review of frameworks, methods and models for the evaluation and engineering of factory life cycles. Adv. Ind. Manuf. Eng. 2022, 4, 100083. [Google Scholar] [CrossRef]
  15. Chryssolouris, G.; Wiendahl, H.-P.; Rentzos, L.; Makris, S. Factory. In CIRP Encyclopedia of Production Engineering; Laperrière, L., Reinhart, G., Eds.; Springer: Berlin/Heidelberg, Germany, 2014; pp. 500–503. ISBN 978-3-642-20616-0. [Google Scholar]
  16. Helbing, K.W. Handbuch Fabrikprojektierung, 2nd ed.; Aktualisierte und Ergänzte Auflage; Springer: Berlin/Heidelberg, Germany, 2018; ISBN 978-3-662-55550-7. [Google Scholar]
  17. Pawellek, G. Ganzheitliche Fabrikplanung, 2nd ed.; Springer: Berlin/Heidelberg, Germany, 2014; ISBN 978-3-662-43727-8. [Google Scholar]
  18. Müller, E.; Engelmann, J.; Löffler, T.; Strauch, J. Energieeffiziente Fabriken Planen und Betreiben; Springer: Berlin/Heidelberg, Germany, 2009; ISBN 978-3-642-31945-7. [Google Scholar]
  19. Nyhuis, P.; Kolakowski, M.; Heger, C.L. Evaluation of Factory Transformability—A Systematic Approach. Prod. Eng. Ann. WGP 2006, 13, 147–152. [Google Scholar]
  20. Hesselbach, J.; Herrmann, C.; Detzer, R.; Martin, L.; Thiede, S.; Ludemann, B. Energy efficiency through optimised coordination of production and technical building services. In Proceedings of the LCE 2008:15th CIRP International Conference on Life Cycle Engineering: Conference Proceedings, Sydney, NSW, Australia, 1 January 2008; p. 624. [Google Scholar]
  21. Herrmann, C.; Kara, S.; Thiede, S.; Luger, T. Energy efficiency in manufacturing: Perspectives from Australia and Europe. In Proceedings of the Conference Proceedings—LCE 2010, Hefei, China, 19–21 May 2010; Volume 2, pp. 3–28. [Google Scholar]
  22. Despeisse, M.; Ball, P.D.; Evans, S.; Levers, A. Industrial ecology at factory level—A conceptual model. J. Clean. Prod. 2012, 31, 30–39. [Google Scholar] [CrossRef]
  23. Herrmann, C. Ganzheitliches Life Cycle Management; Springer: Berlin/Heidelberg, Germany, 2010; ISBN 978-3-642-01420-8. [Google Scholar]
  24. Crespo Márquez, C.A.; Moreu de León, P.; Gómez Fernández, J.F.; Parra Márquez, C.; López Campos, M. The maintenance management framework. J. Qual. Maint. Eng. 2009, 15, 167–178. [Google Scholar] [CrossRef]
  25. Grundig, C.-G. Fabrikplanung: Planungssystematik—Methoden—Anwendungen, 6th ed.; neu Bearbeitete Auflage; Hanser: München, Germany, 2018. [Google Scholar]
  26. Schenk, M.; Wirth, S.; Müller, E. Factory Planning Manual: Situation-Driven Production Facility Planning, 2010th ed.; Springer: Berlin/Heidelberg, Germany, 2014; ISBN 9783642424854. [Google Scholar]
  27. Gebler, M.; Cerdas, J.F.; Thiede, S.; Herrmann, C. Life cycle assessment of an automotive factory: Identifying challenges for the decarbonization of automotive production—A case study. J. Clean. Prod. 2020, 270, 122330. [Google Scholar] [CrossRef]
  28. Herrmann, C.; Thiede, S.; Kara, S.; Hesselbach, J. Energy oriented simulation of manufacturing systems—Concept and application. CIRP Ann. 2011, 60, 45–48. [Google Scholar] [CrossRef]
  29. Abele, E.; Dervisopoulos, M.; Kuhrke, B. Bedeutung und Anwendung von Lebenszyklusanalysen bei Werkzeugmaschinen. In Lebenszykluskosten Optimieren; Schweiger, S., Ed.; Springer: Berlin/Heidelberg, Germany, 2009; pp. 51–80. [Google Scholar]
  30. Hingst, L.; Park, Y.-B.; Nyhuis, P. Life Cycle Oriented Planning of Changeability in Factory Planning Under Uncertainty. In Proceedings of the 2nd Conference on Production Systems and Logistics (CPSL 2021), Online, 10–11 August 2021. [Google Scholar]
  31. ISO 14040:2006; Environmental Management—Life Cycle Assessment—Principles and Framework. ISO: London, UK, 2021.
  32. Laurent, A.; Olsen, S.I.; Hauschild, M.Z. Limitations of carbon footprint as indicator of environmental sustainability. Environ. Sci. Technol. 2012, 46, 4100–4108. [Google Scholar] [CrossRef]
  33. Rödger, J.-M.; Bey, N.; Alting, L.; Hauschild, M.Z. Life cycle targets applied in highly automated car body manufacturing—Method and algorithm. J. Clean. Prod. 2018, 194, 786–799. [Google Scholar] [CrossRef]
  34. Hauschild, M.Z. Assessing Environmental Impacts in a Life-Cycle Perspective. Environ. Sci. Technol. 2005, 39, 81A–87A. [Google Scholar] [CrossRef]
  35. Neugebauer, S.; Forin, S.; Finkbeiner, M. From Life Cycle Costing to Economic Life Cycle Assessment—Introducing an Economic Impact Pathway. Sustainability 2016, 8, 428. [Google Scholar] [CrossRef]
  36. Juraschek, M. Analysis and Development of Sustainable Urban Production Systems; Springer International Publishing: Cham, Switzerland, 2022. [Google Scholar]
  37. VDI 2884; Purchase, Operating and Maintenance of Production Equipment Using Life Cycle Costing (LCC); Engl. VDI-Gesellschaft Produktion und Logistik: Harzgerode, Germany, 2005.
  38. VDMA 34160; Forecasting Model for Lifecycle Costs of Machines and Plants. VDMA: Frankfurt am Main, Germany, 2006.
  39. ISO 15686-5; Buildings and Constructed Assets—Service-Life Planning—Part 5: Life-Cycle Costing. ISO: London, UK, 2008.
  40. Rödger, J.-M.; Kjær, L.L.; Pagoropoulos, A. Life Cycle Costing: An Introduction. In Life Cycle Assessment; Hauschild, M.Z., Rosenbaum, R.K., Olsen, S.I., Eds.; Springer International Publishing: Cham, Switzerland, 2018; pp. 373–399. ISBN 978-3-319-56474-6. [Google Scholar]
  41. Heinemann, T.; Thiede, S.; Müller, K.; Berning, B.; Linzbach, J.; Herrmann, C. Life cycle evaluation of factories: Approach, tool and case study. In Innovative Solutions; Seliger, G., Ed.; Inst. Werkzeugmaschinen und Fabrikbetrieb: Berlin, Germany, 2013; pp. 479–484. ISBN 978-3-7983-2609-5. [Google Scholar]
  42. Favi, C.; Germani, M.; Mandolini, M.; Marconi, M. PLANTLCA: A Lifecycle Approach to Map and Characterize Resource Consumptions and Environmental Impacts of Manufacturing Plants. Procedia CIRP 2016, 48, 146–151. [Google Scholar] [CrossRef]
  43. Herrmann, C.; Kara, S.; Thiede, S. Dynamic life cycle costing based on lifetime prediction. Int. J. Sustain. Eng. 2011, 4, 224–235. [Google Scholar] [CrossRef]
  44. Niggeschmidt, S.; Helu, M.; Diaz, N.; Behmann, B.; Lanza, G.; Dornfeld, D. Integrating Green and Sustainability Aspects into Life Cycle Performance Evaluation; UC Berkeley Laboratory for Manufacturing and Sustainability: Berkeley, CA, USA, 2010. [Google Scholar]
  45. Von der Osten-Sacken, D. Lebenslauforientierte, Ganzheitliche Erfolgsrechnung für Werkzeugmaschinen. Ph.D. Dissertation, Jost-Jetter, Heimsheim, Germany, 1999. [Google Scholar]
  46. Ulrich, H. Management; Paul Haupt Berne: Bern, Switzerland, 1984; ISBN 3-258-03446-X. [Google Scholar]
  47. Becker, J.; Delfmann, P.; Knackstedt, R. Adaptive Reference Modeling: Integrating Configurative and Generic Adaptation Techniques for Information Models. In Reference Modeling; Becker, J., Delfmann, P., Eds.; Physica-Verl.: Berlin/Heidelberg, Germany, 2007; ISBN 9783790819656. [Google Scholar]
  48. Weick, K.E. Sensemaking in Organizations; Sage: Thousand Oaks, CA, USA, 1995. [Google Scholar]
  49. Wulf, S. Bewertung des Einflusses von Produkt- und Technologieveränderungen auf die Fabrik. Ph.D. Dissertation, Universität Hannover, Hannover, Germany, 2011. [Google Scholar]
  50. Ropohl, G. Allgemeine Technologie: Eine Systemtheorie der Technik; KIT Scientific Publishing: Karlsruhe, Germany, 2009. [Google Scholar]
  51. Wirth, S.; Günter, U.; David, T. Durchgängiges Planungskonzept mit ganzheitlicher simulationsbasierter Layoutplanung. In Vortragsband “Vernetzt Planen und Produzieren”; Wirth, S., Ed.; TU Chemnitz: Chemnitz, Germany, 2000; pp. 56–61. [Google Scholar]
  52. Kellenberger, D.; Althaus, H.-J. Relevance of simplifications in LCA of building components. Build. Environ. 2009, 44, 818–825. [Google Scholar] [CrossRef]
  53. Hingst, L.; Ast, J.; Nyhuis, P. Framework for assessing the impact of change on a factory by adapting learning behavior models: (under revision). Procedia CIRP 2022, 107, 393–398. [Google Scholar] [CrossRef]
  54. Hompel, M.T.; Schmidt, T.; Dregger, J. Materialflusssysteme: Förder- und Lagertechnik, 4th ed.; Springer: Berlin/Heidelberg, Germany, 2018; ISBN 978-3-662-56180-5. [Google Scholar]
  55. Lanza, G.; Nyhuis, P.; Fisel, J.; Jacob, A.; Nielsen, L.; Schmidt, M.; Stricker, N. Wandlungsfähige, Menschzentrierte Strukturen in Fabriken und Netzwerken der Industrie 4.0 (Acatech Studie); Herbert Utz Verlage: München, Germany, 2018. [Google Scholar]
  56. Wiendahl, H.-P. Betriebsorganisation für Ingenieure, 7th ed.; Hanser: München, Germany, 2010; ISBN 9783446418783. [Google Scholar]
  57. Schlick, C.; Bruder, R.; Luczak, H. Arbeitswissenschaft, 4th ed.; Springer: Berlin/Heidelberg, Germany, 2018; ISBN 9783662560372. [Google Scholar]
  58. Kadir, B.A.; Broberg, O.; Da Conceição, C.S. Current research and future perspectives on human factors and ergonomics in Industry 4.0. Comput. Ind. Eng. 2019, 137, 106004. [Google Scholar] [CrossRef]
  59. Broß, F.R. Dimensionierung Indirekter Bereiche auf Basis Unscharfer Daten. Ph.D. Dissertation, Technische Universität München, München, Germany, 2020. [Google Scholar]
  60. Klußmann, J.H.; Nofen, D.; Löllmann, F. Erläuterungen zu den Fabrikelementen der Gestaltungsbereiche. In Planung Modularer Fabriken: Vorgehen und Beispiele aus der Praxis; Wiendahl, H.-P., Nofen, D., Klußmann, J.H., Breitenbach, F., Eds.; Hanser: München, Germany; Wien, Austria, 2005; pp. 265–296. ISBN 3446400451. [Google Scholar]
  61. Thiede, S. Environmental Sustainability of Cyber Physical Production Systems. Procedia CIRP 2018, 69, 644–649. [Google Scholar] [CrossRef]
  62. Schulze, C.; Blume, S.; Siemon, L.; Herrmann, C.; Thiede, S. Towards energy flexible and energy self-sufficient manufacturing systems. Procedia CIRP 2019, 81, 683–688. [Google Scholar] [CrossRef]
  63. Imdahl, C.; Blume, C.; Blume, S.; Zellmer, S.; Gensicke, M.; Herrmann, C. Potentials of Hydrogen Technologies for Sustainable Factory Systems. Procedia CIRP 2021, 98, 583–588. [Google Scholar] [CrossRef]
  64. Hiller, T.; Mayerhoff, J.; Nyhuis, P. Energy Costs in Production Planning and Control: A Categorical Literature Review and Comparative Analysis. J. Prod. Syst. Logist. 2021, 1, 7. [Google Scholar] [CrossRef]
  65. Zaeh, M.F.; Reinhart, G.; Karl, F.; Schindler, S.; Pohl, J.; Rimpau, C. Cyclic influences within the production resource planning process. Prod. Eng. Res. Dev. 2010, 4, 309–317. [Google Scholar] [CrossRef]
  66. Takata, S.; Kirnura, F.; van Houten, F.; Westkamper, E.; Shpitalni, M.; Ceglarek, D.; Lee, J. Maintenance: Changing Role in Life Cycle Management. CIRP Ann. 2004, 53, 643–655. [Google Scholar] [CrossRef]
  67. Achermann, D. Modelling, simulation and optimization of maintenance strategies under consideration of logistic processes. Ph.D. Dissertation, ETH Zurich, Zurich, Switzerland, 2008. [Google Scholar]
  68. Rothe, F.; Dér, A.; Kabala, P.; Thiede, S.; Beuscher, J.; Herrmann, C.; Dröder, K. Economic evaluation of alternative process chains for the large-scale manufacturing of metal-fibre laminates. Procedia CIRP 2019, 85, 13–19. [Google Scholar] [CrossRef]
Figure 2. Integrated control loop of factory planning and operation.
Figure 2. Integrated control loop of factory planning and operation.
Sustainability 15 04478 g002
Figure 3. Performance measurement system for life cycle evaluation of factory systems.
Figure 3. Performance measurement system for life cycle evaluation of factory systems.
Sustainability 15 04478 g003
Figure 4. Interdependencies between the factory elements in factory planning and operation.
Figure 4. Interdependencies between the factory elements in factory planning and operation.
Sustainability 15 04478 g004
Figure 5. Interdependencies between factory elements and the outcome values of a factory over its life cycle.
Figure 5. Interdependencies between factory elements and the outcome values of a factory over its life cycle.
Sustainability 15 04478 g005
Figure 6. Basic structure for the visualization and analysis of interdependencies as a basis for LCC and LCA.
Figure 6. Basic structure for the visualization and analysis of interdependencies as a basis for LCC and LCA.
Sustainability 15 04478 g006
Figure 7. Essential interdependencies for the evaluation of asset demand of process facilities.
Figure 7. Essential interdependencies for the evaluation of asset demand of process facilities.
Sustainability 15 04478 g007
Figure 8. Essential interdependencies for the evaluation of staffing demand.
Figure 8. Essential interdependencies for the evaluation of staffing demand.
Sustainability 15 04478 g008
Figure 9. Essential interdependencies for the evaluation of material intensity for building design.
Figure 9. Essential interdependencies for the evaluation of material intensity for building design.
Sustainability 15 04478 g009
Figure 10. Essential interdependencies for the evaluation of asset demand of TBS.
Figure 10. Essential interdependencies for the evaluation of asset demand of TBS.
Sustainability 15 04478 g010
Figure 11. Essential interdependencies for the evaluation of energy demand of process facilities in operation.
Figure 11. Essential interdependencies for the evaluation of energy demand of process facilities in operation.
Sustainability 15 04478 g011
Figure 12. Essential interdependencies for the evaluation of material demand of process facilities in operation.
Figure 12. Essential interdependencies for the evaluation of material demand of process facilities in operation.
Sustainability 15 04478 g012
Figure 13. Essential interdependencies for the evaluation of energy demand of building-related TBS in operation.
Figure 13. Essential interdependencies for the evaluation of energy demand of building-related TBS in operation.
Sustainability 15 04478 g013
Figure 14. Comparison of the developed planning variants for the relocation of the products.
Figure 14. Comparison of the developed planning variants for the relocation of the products.
Sustainability 15 04478 g014
Figure 15. Exemplary calculation of outcome values for planning variant “A”.
Figure 15. Exemplary calculation of outcome values for planning variant “A”.
Sustainability 15 04478 g015
Figure 16. Qualitative comparison of costs and environmental impacts of the planning variants over the factory life cycle.
Figure 16. Qualitative comparison of costs and environmental impacts of the planning variants over the factory life cycle.
Sustainability 15 04478 g016
Disclaimer/Publisher’s Note: The statements, opinions and data contained in all publications are solely those of the individual author(s) and contributor(s) and not of MDPI and/or the editor(s). MDPI and/or the editor(s) disclaim responsibility for any injury to people or property resulting from any ideas, methods, instructions or products referred to in the content.

Share and Cite

MDPI and ACS Style

Hingst, L.; Dér, A.; Herrmann, C.; Nyhuis, P. Towards a Holistic Life Cycle Costing and Assessment of Factories: Qualitative Modeling of Interdependencies in Factory Systems. Sustainability 2023, 15, 4478. https://doi.org/10.3390/su15054478

AMA Style

Hingst L, Dér A, Herrmann C, Nyhuis P. Towards a Holistic Life Cycle Costing and Assessment of Factories: Qualitative Modeling of Interdependencies in Factory Systems. Sustainability. 2023; 15(5):4478. https://doi.org/10.3390/su15054478

Chicago/Turabian Style

Hingst, Lennart, Antal Dér, Christoph Herrmann, and Peter Nyhuis. 2023. "Towards a Holistic Life Cycle Costing and Assessment of Factories: Qualitative Modeling of Interdependencies in Factory Systems" Sustainability 15, no. 5: 4478. https://doi.org/10.3390/su15054478

APA Style

Hingst, L., Dér, A., Herrmann, C., & Nyhuis, P. (2023). Towards a Holistic Life Cycle Costing and Assessment of Factories: Qualitative Modeling of Interdependencies in Factory Systems. Sustainability, 15(5), 4478. https://doi.org/10.3390/su15054478

Note that from the first issue of 2016, this journal uses article numbers instead of page numbers. See further details here.

Article Metrics

Back to TopTop