Next Article in Journal
Relationships between Tourism, Urbanization and Ecosystem Service Value in the Cities of Xinjiang in Northwest China
Previous Article in Journal
Bacterial Diseases of Bioenergy Woody Plants in Ukraine
Previous Article in Special Issue
Realising the Corporate Social Performance (CSP) of Takaful (Islamic Insurance) Operators through Drone-Assisted Disaster Victim Identification (DVI)
 
 
Font Type:
Arial Georgia Verdana
Font Size:
Aa Aa Aa
Line Spacing:
Column Width:
Background:
Article

Islamic Home Finance in the UK: A Partial Least Square Structural Equation Modelling Approach

1
Faculty of Business, Law and Tourism, University of Sunderland in London, 197 Marsh Wall, London E14 9SG, UK
2
Faculty of Business and Law, Coventry University, Priory Street, Coventry CV1 5FB, UK
*
Author to whom correspondence should be addressed.
Sustainability 2023, 15(5), 4188; https://doi.org/10.3390/su15054188
Submission received: 31 December 2022 / Revised: 13 February 2023 / Accepted: 16 February 2023 / Published: 25 February 2023

Abstract

Previous studies assessing the prospects for Islamic home finance in the UK appear to be outdated, predominantly customer-oriented and lacking industry views. This study developed an up-to-date conceptual framework comprising four predicting constructs: extendibility, accessibility, affordability and authenticity, with the target construct being the prospects for Islamic home finance in the UK. The framework was assessed using a sample of 144 mortgage consultants selected through expert sampling. The findings revealed that authenticity had the greatest direct effect on prospects, followed by accessibility. In contrast, the effect of affordability on prospects was found to be insignificant. The mediation analysis showed that extendibility had a significant indirect effect on prospects via the accessibility construct. The multi-group analysis revealed no significant differences between experienced and novice mortgage consultants. Results of the post-hoc importance–performance matrix analysis (IPMA) identified authenticity as the high-priority development area, whereas the affordability of Islamic home finance was found in a low-priority zone. These results, derived from mortgage brokers, along with the combined application of PLS-SEM and IPMA, offer a more robust and industry-driven assessment of the prospects for Islamic home finance in the UK. These industry-driven and up-to-date findings provide valuable directions for policymakers and Islamic banks offering home financing in the UK and contribute new and extensive insights to the existing literature in this field.

1. Introduction

In the last 10 years, there has been exceptional growth in Islamic finance even though it is an evolving industry, and this has been a period of financial and economic uncertainty. This is evidenced by the recent report published by the Islamic Corporation for the Development of the Private Sector (ICD) and Refinitiv projecting that global Islamic finance assets would reach USD 5.9 trillion by 2026, more than double the assets recorded in 2018 (USD 2.61 trillion) [1]. The increase in Islamic finance is due to the huge rise in demand from the Middle East and other Muslim countries, as well as from other non-Muslim countries across the world [2]. Attracted by its ethical principles, such as the prohibition of interest and the promotion of fairness and justice, the UK has also recognised the growing appeal of Islamic finance. In this vein, the government established the Islamic Finance Task Force (IFTF) in 2013 with the aim of positioning London as a hub for Islamic finance in Europe. As a measure of the success, Islamic banks in the UK have expanded and now have assets of over GBP 7.5bn [3]. However, it must be pointed out that the reported growth in Islamic home finance has been somewhat anecdotal. According to a recent figure, a mere 2500–3000 residential and buy-to-let Islamic mortgages are issued in the UK each year [4]. This growth seems to be quite discouraging, bearing in mind that Islamic housing finance has been freely available since 2004 when the UK’s first standalone Sharia’h-compliant bank, Al Rayan Bank (formerly known as Islamic Bank of Britain), started its operation in the country. Moreover, the withdrawal of Lloyds and HSBC from the Islamic home finance market in 2010 and 2012, respectively, has raised questions about the prospects for Islamic home finance in the UK [5].
There is no doubt that Islamic finance still has a small share of the global financial market [1]; nevertheless, it is becoming an alternative option due to its principles based on partnerships and fairness. The equitable nature of Islamic home finance makes it unique and promotes a healthier and more stable financial system. Despite this, there appears to have been very little upward trend in the UK. Nevertheless, with the rapidly changing financial environment, the government’s ambitious plan to promote London as an Islamic finance hub and the changing attitude of consumers towards ethical finance, there may be a change in the prospects for Islamic home finance in the UK. This scenario presents an opportunity to explore the prospects of Islamic finance in the UK in the current context. Over the decades, Islamic home finance has attracted considerable attention in the Islamic finance literature. In the context of the UK, a number of empirical studies [6,7,8] have attempted to assess the challenges, scope, potential and demand for Islamic home finance. However, these studies and the vast majority of the extant studies [9,10,11] failed to take account of opinions voiced by independent and industry-led experts. Similarly, other studies [12,13,14,15,16,17] adopted a one-size-fits-all approach by focusing on an overall picture of Islamic finance without any real emphasis on Islamic home finance. For example, Akbar, Shah, and Kalmadi [12] evaluated user perceptions of Islamic banking practices in the UK. Their survey results revealed that Islamic banking and finance is not fully aligned with traditional Islamic finance principles. However, the study had structural limitations due to its small sample size of 35 respondents as well as a significant proportion of the respondents (54%, or 18 out of 35) coming from a low-income bracket (e.g., GBP 12,000 per annum). These limitations indicate that the participants in the study may not have a strong financial understanding of Islamic finance, particularly Islamic home finance. As a result, conclusions drawn from the study restrict its scientific validity and generalisability. Another study [13] assessed the size of the market for Islamic finance and home finance. Here, it was found that only 9% of the sample had a positive attitude towards Islamic home finance. However, the sample included a large proportion of students (79 participants out of 503), which may have affected the results as students are not considered ideal participants to comply with home finance-related aspects.
An alternative study [14] examined customers’ attitudes towards Islamic finance in the UK. The survey findings from everyday Muslim and non-Muslim participants revealed that a bank’s reputation, convenience and quality of services were the most decisive factors, followed by competitive interest rates (for conventional banking only). The study simply focused on general Islamic banking products and services, such as current or deposit accounts, without giving importance to competitive interest (or profit) rates, which could not be downplayed in the case of home finance. Following a similar pattern, [15] also examined the perception and awareness of Islamic finance in the UK from a non-Muslim perspective. The findings of the study overwhelmingly demonstrated that non-Muslims had a very positive attitude towards Islamic financial services. However, these findings were somewhat affected by the lack of critical question(s) in the survey, especially regarding the cost aspect, which is a key factor, particularly in the context of Islamic home financing.
Other studies [16,17] critically examined the perceptions, experiences and expectations of British-based Muslims regarding Islamic banking and finance by surveying a diverse sample of Islamic banking employees, everyday Muslims and religious scholars. These studies claimed to have found that the existing Islamic banking and finance products and services in the UK did not truly reflect the real essence of the principles of social justice and equality. However, such claims may limit the general findings bearing in mind that the surveyed Islamic scholars and mosque imams were more likely to have been religiously motivated and may have lacked knowledge of contemporary Islamic home finance. There has been some secondary research (e.g., [6,18]) that focused solely on Islamic home finance, but these studies are essentially out of date owing to changes in the demographic landscape of the Muslim population and developments in the financial environment.
In summary, the current literature has a high degree of sampling bias and is largely focused on Muslim customers and Islamic scholars [8,16]. Furthermore, many of the participants in the existing studies appear to be everyday Muslim customers with low socioeconomic backgrounds [7,12,13] who lack a basic understanding or the required knowledge to provide useful insights into Islamic home finance. In addition, the lack of support from industry experts, recent developments in the industry and the absence of robust research frameworks further undermine the reliability, generality and practical relevance of the literature in the current scenario. Taken together, these limitations have created huge and important gaps in the literature on Islamic home finance in the UK. The purpose of this study is to address these gaps. As a result, unlike the majority of previous studies, which are narrowly confined to the customer segment and communities or small geographical areas, this research shifts the focus and examines the prospects for Islamic home finance in the UK from the perspective of the most neglected yet important stakeholders: fully qualified mortgage consultants. Moreover, this study also develops an up-to-date research framework constituting four key predicting constructs of extendibility, accessibility, affordability and authenticity, as well as the target construct prospects (for Islamic home finance in the UK). The proposed research framework aims to investigate the impact of authenticity and affordability on the prospects for Islamic home finance from an industry perspective. In addition, the study seeks to evaluate the extendibility of Islamic home finance and how it affects its accessibility, which in turn could ultimately shape its long-term prospects. The examination of the vital role of accessibility as a mediator will provide a valuable insight into the future outlook for Islamic home finance in the UK.
Furthermore, our study takes account of the impact of past events such as the sub-prime mortgage crisis and the development of Islamic home finance through the lens of mortgage brokers’ lived experiences as a moderator. The moderation analysis will not only provide a more accurate assessment, but it will also allow us to assess whether these past events have had a significant impact on mortgage brokers’ views regarding the long-term prospects for Islamic home finance in the UK. The remainder of the paper is structured as follows. In Section 2, we discuss the theoretical background and develop hypotheses. Section 3 outlines the methodology of the study. In Section 4, we present the data analysis and results of the direct path coefficients. Section 5 discusses the mediation analysis, while in Section 6, multi-group analysis is conducted. Section 7 presents the importance–performance matrix analysis (IPMA). Finally, in Section 8, we outline a detailed discussion of the results, research contribution and future directions.

2. Theoretical Background and Hypotheses Development

2.1. Prospects (for Islamic Home Finance in the UK)

This is the key target construct in the conceptual framework. This construct refers to the extent to which there is a significant demand and the overall future prospects for Islamic home finance in the UK. Four latent constructs, namely accessibility, affordability, authenticity, and extendibility, and experience as a categorical moderating variable, are hypothesised to influence the prospects (for Islamic Home Finance in the UK). These key constructs and the moderating variable are sequentially discussed below. An example of the scale, showing the corresponding measurement items for each construct, is listed in Appendix A for reference.

2.2. Accessibility

Accessibility as a latent variable in a conceptual framework refers to the extent to which Islamic home finance in the UK is readily accessible (and comprehensible) to potential clients. The literature suggests [10,17,5] that poor understanding of Islamic home finance, a lack of basic knowledge of its uses, and little awareness of its availability are key determinants affecting its success in the UK. Although the UK government actively promoted Islamic finance through various platforms, such as the Islamic Finance Task Force and the UK Islamic Finance Secretariat, which meant that the UK was a forerunner in the development of Islamic finance, its accessibility still remains a challenge within the UK home financing market. One reason is the withdrawal of two major high street banks (Lloyds and HSBC) and another key player, Bristol and West, from the Islamic home financing market, severely damaging the awareness and accessibility of Islamic home finance. As a result, the majority of products are now offered by small banks that are already struggling with issues relating to service quality and customer satisfaction [19].
The accessibility of Islamic finance has also suffered due to poor financial literacy amongst many Muslims in the UK, with many struggling to fully understand the fundamental basics of Islamic home finance [5]. According to Statista [20] 14.2% of Muslims in England and Wales have no qualifications, whereas 15% are educated at a secondary level (i.e., GCSE), making it difficult for them to comprehend the fundamentals of Islamic home finance. Further, the low levels of understanding of the imams (mosque leaders) have also restricted the accessibility of Islamic home finance, and in many cases, they are unable to explain the fundamentals of Islamic home financing to the Muslim community. This is further exacerbated by Islamic banks’ employees, who on occasions, fail to adequately explain the structure of the Islamic home finance products they offer to potential customers [21]. Other studies, for example [22], have also considered accessibility to be one of the most important factors for British Muslim banking customers in the UK. The findings of [10] also conclude that Islamic finance predominantly caters for the rich class, with poor accessibility for less affluent Muslims. Indeed, Islamic home finance has become a niche product, which has led to the inaccessibility of wide-ranging Islamic home finance products to the diverse Muslim community in the UK [16]. In the same manner, [8] found accessibility to be a concern for potential Muslim customers, acting as a real impediment to the growth of Islamic home finance. In a nutshell, the accessibility of Islamic home finance is restricted by the scarcity of high street banks offering home financing, limited choice of product availability and poor financial literacy amongst the Muslim community in the UK. Thus, this validates the research hypothesis that:
H1 :
Accessibility casts a significant positive impact on the prospects for Islamic home finance.

2.3. Affordability

This exogenous construct in the conceptual framework refers to the extent to which Islamic home finance is affordable or cost-effective for UK home finance customers. The commonly held belief that Islamic home finance is generally more expensive than interest-based home finance is well founded. Apparently, the instinct of a large number of UK Muslims is to avoid dealing with conventional home finance [23]. However, they are often dismayed by the cost of Islamic home finance in comparison to conventional mortgages. There is a consensus amongst the literature that reinforces this view. For example, a study [8] claims that Muslim customers were deterred from proceeding with Islamic home financing due to the higher cost of repayments. The study further refers to the need for a higher deposit as an added factor that makes Islamic home finance unaffordable for many potential customers. Another study [10] concludes that UK Muslims prefer Islamic finance, but its affordability (such as the need for a higher deposit) deters less affluent UK Muslims. On a similar note, it is suggested that Islamic home purchase plans are expensive and require a minimum 20% deposit for securing home finance in a market in which Muslims are disproportionately poor [9]. Other studies [13,21] also attribute higher costs as the key factor for the low uptake of Islamic home finance in the UK.
One of the key reasons for this discrepancy is due to the higher additional expenses that Islamic home finance providers must bear, such as the administration and legal cost as well as paying fees to Sharia’h scholars [24]. Similarly, the funding cost of Islamic banks are often higher because, unlike conventional banks, Islamic banks do not create money out of nothing or borrow funds at low interest rates either from the Bank of England or wholesale money markets. Instead, Islamic banks mainly rely on customer savings accounts to fund home financing. This results in paying higher returns to deposit holders, which in turn makes Islamic home finance more expensive [7,5,25]. These claims provide sufficient support to hypothesise that:
H2 :
Affordability has a positive significant effect on the prospects for Islamic home finance.

2.4. Authenticity

This construct in the context of the conceptual framework refers to the extent to which Islamic home finance is perceived as bona fide and trustworthy. Authenticity is a key aspect of Islamic home finance as it ensures that the products offered align with Islamic principles, such as the prohibition of riba (interest), transparency, fairness and the requirement for risk-sharing. The authenticity of a product or service is a vital factor in terms of gaining trust as it emphasises customers’ confidence in the honesty, credibility and integrity of the other party [26]. Therefore, the concept of authenticity is an essential ingredient for the growth and sustainability of the Islamic home finance industry, encapsulating the core foundation of Islamic jurisprudence [27]. The fallout from the sub-prime crisis of 2007–2009 has drastically transformed the dynamics of the financial market. On the one hand, it severely undermined the reputation and gains of the conventional banking sector. More than 10 years on from the financial crisis and the financial services industry at large is still struggling to regain the trust of customers [28]. On the other hand, the sub-prime crisis has revived the relationship between financial stability and Islamic banking due to a focus on principles of partnership, transparency and fairness [29]. These principles aid the construction of a healthier and more stable financial system. This has been evident during the recent sub-prime financial crisis, which left Islamic financial institutes largely unscathed in terms of budgetary losses [30,31]. Attracted by ethical values, non-Muslims have also begun to apply for Islamic financial products and services [32,33,34] with evidence in Hong Kong, Singapore, Luxembourg, South Africa, and the UK [2].
In the UK, the development of Islamic finance has followed industry trends that lean towards more profitable investment and commercial aspects, with less priority shown towards retail finance. As evidence, the UK’s first standalone Sharia’h-compliant bank, Al Rayan Bank (formerly known as Islamic Bank of Britain), had a total gross home financing fund of just GBP 311.6 million by the end of fiscal year 2015, despite the bank beginning its operations in 2004 [35]. The most apparent fault of the Islamic home finance industry has been its failure, in the eyes of observant Muslims, to comply with the basic ethical principles of Islamic jurisprudence [27]. For example, previously Islamic banks in the UK routinely used LIBOR as a benchmark to determine the profit rate on their products, casting a shadow of excessive uncertainty on Islamic home finance products that might be considered gharar. It is observed that “banks are promoting debt-based products as ‘Islamic’ even though they do not adhere to the riba injunction” [36] (p. 234). Similarly, it is argued [37] that characterising Islamic banks as a brand promoting honesty, trustworthiness and fairness in modern economies risks adverse comparison with the actual values practiced by Islamic financial institutes driven by economic pressures to compete with their conventional counterparts.
These observations further tarnish the authenticity of Islamic home finance products already struggling to gain trust in the UK market. Thus, Muslims in Britain face a dilemma in the sense that they are left with two options: i.e., either use a financial product that they find offensive to their religious principles, or choose an alternate, more Shari’ah-compliant arrangement, which may not be 100% compliant to the dictates of Islam [27]. Another study [16] concluded that many potential UK customers believe Islamic banks tend to exploit the weakness of religiously conscious consumers, and there is a lack of trust regarding Islamic banks’ actual practices vis-a-vis what they claim to do, as well as a degree of misconception among non-Muslims over Islamic banking activities. It is contended that Islamic home finance in the UK is somehow detached from the Muslim community, particularly the less affluent segment, which has added to the mistrust in Islamic home finance [10]. There is also a general perception that Islamic home finance in the UK is mainly judged on the basis of legal compliance rather than its religious permissibility as a pure Islamic financial contract [21]. Some of the renowned Islamic scholars (e.g., Shaykh Akram Nadwi and Shaykh Haitham Al-Haddad) have also shown mistrust in Islamic home finance, claiming that it is not truly Sharia’h compliant, and more like conventional finance dressed up in a religious garb [25]. Hence, this research hypothesises that:
H3 :
Authenticity has a positive significant effect the prospects for Islamic home finance.

2.5. Extendibility

Extendibility refers to the extent to which Islamic home finance is easily extendible to potential clients. The extendibility of Islamic home finance has become a cause of concern for many potential UK customers. This issue is largely attributed to a lack of liquidity and a careful risk appraisal carried out by Islamic banks. Generally, conventional banks are able to lend out cash by borrowing from the wholesale money market, whereas ethical Islamic finance is much more reliant on its more costly depositors’ savings accounts to provide cash for lending [7,38]. Therefore, to fulfil its role as a partner rather than merely a lender, Islamic banks arguably assess risks more deeply, or certainly assess risks differently in a more personalised manner to effectively monitor the use of funds by borrowers for the mutual benefits of all stakeholders [31]. The double assessment of risk by both the financier and the borrower injects greater discipline into the system and restrains excessive lending and borrowing [39]. There is no doubt that this principle safeguarded banks during the sub-prime crisis [31,35]. However, this conservative approach to business has raised questions over the extendibility of Islamic home finance, particularly in the UK market. It is not surprising that a study conducted by [8] found that many potential Muslim clients interested in home financing did not proceed due to a perception that success may be difficult, because of the strict criteria applied. Studies [5] and [40] also conclude that the home finance process is perceived by the Muslim community to be overly complicated, placing the complex structure of Islamic finance beyond the understanding of customers who have previously lacked engagement with financial institutions or who may be financially illiterate.
Despite the efforts of the UK government and Islamic banks to streamline the process and bring Islamic home finance closer to conventional home finance, it is yet to be considered as an easily extendible product. This perception mainly appears to be attributed due to the inaccessibility of Islamic home finance in the UK market. This demonstrates that the complex nature, and strict and tighter criteria (extendibility issues), associated with Islamic home finance that are largely attributed to the lack of liquidity and careful risk appraisal, directly affect the accessibility of Islamic home financing, which in turn affects the prospects for Islamic home finance.
Therefore, it is logical to assume that extendibility does affect the prospects for Islamic home finance, but such influence is handled through accessibility. Hence, this study views extendibility as a determinant of accessibility in the conceptual framework, whereby accessibility acts as an intervening variable between extendibility and the prospects for Islamic home finance. Thus, this study formulates the following hypotheses:
H4 :
Extendibility casts a significant positive impact on the accessibility of Islamic home finance.
H5 :
Accessibility mediates the relationship between extendibility and prospects for Islamic home finance.

2.6. Experience

Experience is treated as a categorical variable in the conceptual framework and is divided into two categories: mortgage brokers with more than 10 years’ industry experience and mortgage brokers with less than 10 years’ experience. The concept of experience refers to the practical wisdom accumulated through an individual’s knowledge gained from what he or she has observed, encountered, or undergone over a specific number of years [41]. It is evident that Islamic home finance was largely untouched in the course of the sub-prime crisis [31,35] and has been transformed over the years. Therefore, disregarding the moderating effect of experience would jeopardise the credibility of the findings and may lead to a false prediction of the industry’s prospects. Consequently, this research assumes that mortgage brokers with life-time knowledge (i.e., >10 years’ industry experience) and first-hand experience of the sub-prime crisis, and who worked through the transformation of Islamic home financing, would be likely to assess the prospects for Islamic home finance significantly differently from novice mortgage consultants (<10 years’ experience) who had not experienced the sub-prime crisis in their professional career. This proposition allowed us to explore whether the sustainability of Islamic home finance during the sub-prime crisis has influenced the perception of mortgage brokers towards its prospects in the UK’s market. Therefore, this research hypothesises that:
H6 :
Experience will have a significant moderating effect on the relationship among model constructs.
Based on the above hypotheses and constructs, the following conceptual framework has been developed showing constructs and their relationships in Figure 1 below.
Following the development of the conceptual framework, we utilised the PLS model in SmartPLS 3.0 to estimate the significance of the relationship between the proposed constructs and how well the model explains the target construct: prospects for Islamic home finance in the UK.

3. Research Method

3.1. Scale Development and Instrument

Primarily, the study employed a quantitative approach using the survey method. Prior to collecting data, we developed a new measurement scale due to the lack of an existing suitable scale that adequately measures the variables of interest of this study. This process involved producing a list of scale items through a systematic literature review, interacting with mortgage brokers, brainstorming with subject experts and carrying out content analysis of reports. To ensure a solid scale to measure the proposed constructs, all items were also reviewed by three highly experienced and renowned scholars in the field of scale development, structural equation modelling and Islamic finance. The final items and their corresponding constructs are attached in Appendix A. All items that measure the constructs were measured using a 10-point Likert scale, with a range of 1–10 (1 = strongly disagree, 10 = strongly agree).

3.2. Data Collection

Data was collected between April and October 2019 using expert sampling via online (Qualtrics) and in-person channels. The survey was approved by Coventry University (Approval No.: P89545). A total of 155 responses were collected from Financial Conduct Authority (FCA) certified mortgage brokers across the country, the majority from the Greater London region. A total of 11 responses were discarded due to missing values and inconsistent response patterns, leaving a total sample of 144. The sample size also complied with the required minimum threshold for PLS-SEM analysis (i.e., between 110 and 120 participants) based on 10-times, R2, F2 rule and G-Power computation. The final data were divided based on mortgage brokers’ experience level (high—>10 years and low experience—<10 years). The mortgage brokers who had over 10 years’ experience in the mortgage market were found to be 76 (53%) in comparison to those who had less than 10 years’ experience in the industry consisting of 68 (47%) participants. Sample characteristics are shown in Table 1 below.

4. Data Analysis and Results

The proposed research model was empirically assessed by applying a two stage PLS-SEM approach, i.e., measure model assessment and structural model assessment. One of the key reasons for using PLS-SEM was that on one hand, PLS-SEM allows us to test causal relationships among constructs, while on the other hand, at the same time it provides an opportunity to predict and derive recommendations for strategic decision making [42,43].

4.1. Measurement Model Assessment

The first stage of data analysis (measurement model assessment) involved assessing indicators’ loading, internal consistency reliability, composite reliability, convergent validity and discriminant validity. All outer loadings for each indicator were found to be above the recommended threshold of 0.70 [42] except for the indicator prosp_1 (outer loadings: 0.695). However, this item has been retained since the other loadings scored high to complement the convergent validity (AVE) and composite reliability (CR) of the construct. All constructs surpassed the widely recommended cut-off thresholds, i.e., Cronbach’s alpha values between 0.7 and 0.9 [44,45,46] composite reliability values between 0.70 and 0.9 (definitely not above 0.95), and rho (ρA) values of 0.7 or higher [42]. Only the extendibility construct’s composite reliability was found to be slightly above the ideal threshold (0.90) but at the same time below the problematic threshold of 0.95, thus representing overall good internal consistency reliability.
The convergent validity of the constructs was evaluated by measuring the Average Variance Extracted (AVE) values. The AVE values of all constructs, i.e., accessibility (0.625), affordability (0.614), authenticity (0.731), extendibility (0.800) and prospects (0.626) exceeded the acceptable level of 0.5, thus confirming the convergent validity. The results of all items’ loadings, reliability and convergent validity of the measurement model are listed in Table 2.
We assessed discriminant validity using the most commonly used Fornell–Larcker metric and heterotrait–monotrait (HTMT) ratio of correlations. The results of Fornell–Larcker criterion indicated the square root value of each construct’s AVE is greater than its correlations with other constructs, thus indicating the attainment of discriminant validity (see Table 3).
The discriminant validity-based heterotrait–monotrait (HTMT) ratio of correlations was also found to be satisfactory. Although there is still no universally agreed threshold for HTMT values, some researchers for example [47,48] suggests a cut off value of 0.85 and 0.90, respectively. In our case, as seen in Table 4, the maximum HTMT value was found to be 0.87, which is between the conservative value of HTMT_85 and the liberal value of HTMT_90, therefore indicating acceptable discriminant validity among constructs.
Besides examining the HTMT ratios, the HTMT inference criterion has also been assessed to ensure that the lower and upper bounds of the confidence interval (CI) of HTMT does not contain a value of 1 on any construct. The results computed from 5000 bootstrap samples revealed that neither of the confidence intervals included a value of 1. For example, the lower and upper bounds of the confidence interval of HTMT for the relationship between extendibility and affordability or prospects and authenticity were 0.775, 0.95, 0.456 and 0.780, respectively. This established that at the HTMT liberal threshold of 0.90, which already supported discriminant validity, the confidence interval results of the HTMT criterion as shown in Table 5 also substantiated the discriminant validity of the constructs since neither the lower nor the upper confidence intervals (CIs) include the value of 1.

4.2. Structural Model Assessment

Prior to testing the hypothesised relationships among constructs, we carried out collinearity assessment to ensure that the two hypothesised variables were not causally related and measured the same construct [42,49]. Results revealed no serious issue of multicollinearity (see Table 6), since all values were lower than 3 as proposed by [50].

4.3. Path Coefficients (β)

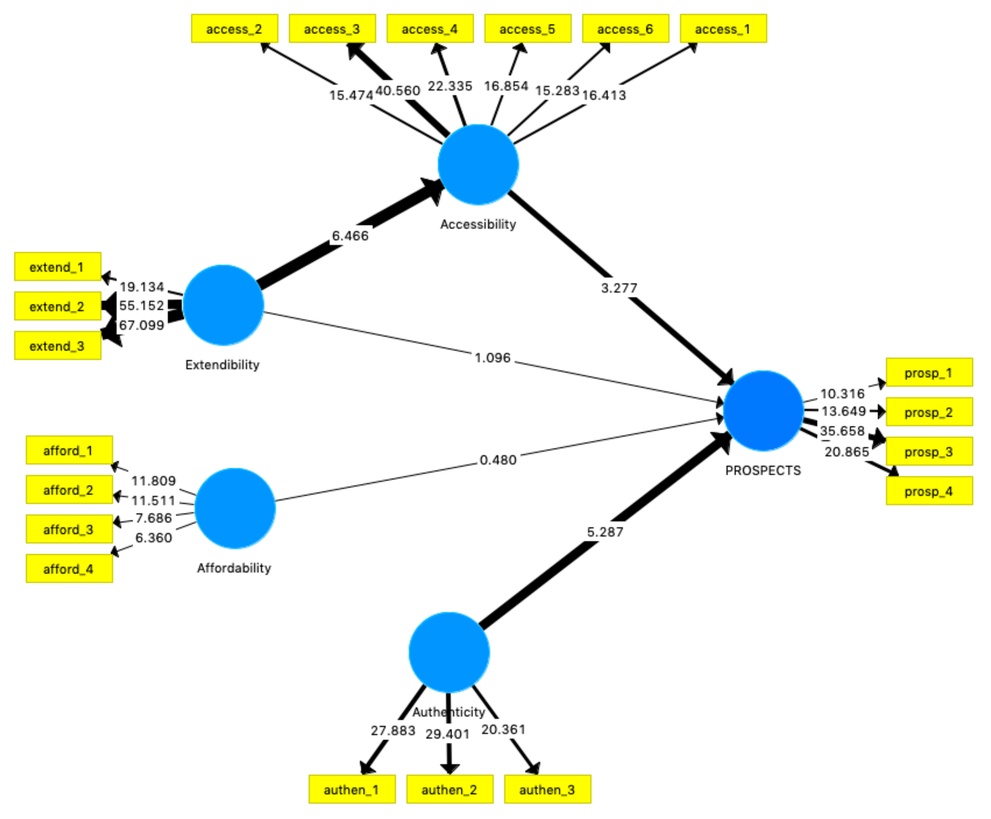
Following the collinearity assessment, a bootstrapping procedure with 5000 subsamples was carried out to test the direct path coefficients (β) and proposed hypotheses. The results revealed that accessibility (β = 0.224, t-value = 3.277) and authenticity (β = 0.444, t-value = 5.287; p < 0.001) have a significantly direct influence on the prospects for the Islamic home finance industry, thus supporting Hypotheses 1 and 3. The results also revealed that extendibility (β = 0.501, t-value = 6.466, p < 0.001) has a significant effect on accessibility, thereby substantiating Hypothesis 4. However, the bootstrapping results did not support the hypothesised relationship between affordability and prospects (β = −0.052, t-value = 0.480) indicating no significant direct effect of affordability on the prospects for Islamic home finance in the UK.
The PLS structural model results also indicate that authenticity (0.444) has the strongest impact on the prospects, followed by accessibility (0.224), whereas extendibility was found to have a strong effect (0.501) on the accessibility construct (see Table 7).
The above results are visually displayed in Figure 2 below, where paths have been highlighted using relative t values, vividly representing the level of the significance of the path relationships across constructs. It should be noted that although the direct relationship between extendibility and prospects is not shown in the conceptual framework, it is incorporated in the PLS-SEM analysis representing path coefficients. Meanwhile, including or excluding the direct effect has little to no impact on other path relationships or the R2 value since the relationship is significantly weak. However, in our view, it is important to examine and demonstrate this relationship in order to provide a more comprehensive understanding of the relationships between the constructs and to enhance the validity of the results. Regularly including the direct effect in PLS-SEM analysis is also recommended as this helps to determine the type of mediating effect [51,52]. This decision should not be interpreted as an assumption about the existence or significance of this relationship; rather, it serves as a precautionary measure to ensure that all possible relationships are considered and evaluated. The results are interpreted within the context of the research and the study’s theoretical framework.
The overall R2 value (0.358) of the main construct of interest, prospects (for the Islamic home finance industry), was found to have a high level of explanatory power or predictive accuracy (see Figure 3). This suggests that the four constructs of authenticity, affordability, extendibility and accessibility together explain 35.8% of the variance of the endogenous construct prospects for Islamic home finance in the UK.
The study also evaluated the effect size (f2) to determine whether the relevant impact of a specific predictor construct on the endogenous construct is in fact meaningful or not. As shown in Table 8, accessibility has a small effect (0.057) on the prospects, whereas affordability has almost no effect (0.002) on the prospects. In contrast, extendibility and authenticity have fairly large effect sizes (f2) on the endogenous variables such as accessibility and prospects, i.e., 0.336 and 0.243, respectively. In addition to the effect size (f2), the predictive power or relevance (Q2) of the research model was also assessed through a blindfolding procedure considering the main purpose of using PLS-SEM is prediction. In a structural model, Q2 values greater than 0 for a certain endogenous reflective latent construct ensure that the model demonstrates good predictive power [53,54]. The results of the blindfolding procedure indicated (see Table 8) a Q2 value larger than 0, thus providing clear support for the model’s predictive power. Apart from Q2 assessment, the study further examined the q2 effect sizes, derived from the Q2 value. According to [42] “this (q2 effect sizes) is a measure to assess the relative predictive relevance of a predictor construct on an endogenous construct” (p.325). Following the guidelines (see note in Table 8 below), it can be said that, with the exception of the affordability variable, other exogenous constructs were found to have small to medium q2 effect sizes on the endogenous variables [55]. To provide an overall picture of the results, all the above tests have been tabulated in Table 8.

5. Mediation Analysis

This section focuses on analysing the indirect effect, Hypothesis 5—the impact of extendibility on the prospects for Islamic home finance via accessibility. To test the mediation path, a two-step approach was followed by applying a bootstrapping procedure. The bootstrapping results gave an empirical t-value of 2.763 for the indirect effect (0.117) of the extendibility→prospects relationship, yielding a p value of 0.006 (significant). In the next step, we tested the significance of the direct effect from extendibility to prospects. As shown in Table 9, the relationship between extendibility and prospects was found to be statistically non-significant (t = 1.096).
Following the mediation analysis, it can be concluded that accessibility fully mediates the relationship between extendibility and prospects, which means only the indirect effect via the mediator, accessibility, exists. In other words, the effect of the variable extendibility to prospects is completely transmitted through accessibility, thus supporting H5.

6. Multi-Group Analysis

To test H6, the final hypothesis—experience as a moderator significantly affects the relationships among the model’s construct—we conducted a multi-group analysis (MGA). MGA is a prominent way of assessing moderator effects as it provides a holistic view of the moderator’s influence on the analysis results. Unlike testing each path coefficient separately, which can lead to false or incorrect conclusions because this approach does not take account of the interrelated nature of the variables in the model, MGA shifts the focus from examining the moderator’s impact on one specific model relationship to assessing its impact on all model relationships. This results in a complete understanding of the relationships among all the variables in the research model [42,56].
Prior to conducting the MGA, the Measurement Invariance of Composite Models (MICOM) was executed as recommended in the literature [42,56,57]. The MICOM procedure consisted of three steps: (1) configural invariance; (2) compositional invariance and (3) the equality of composite mean values and variances. To achieve configural invariance we ensured that each measurement model employed the similar items across all data groups and all measurement items were incorporated in the latent variables across all groups. Similarly, all indicators’ data were treated identically across all groups including the coding, and all outliers were detected and treated in a similar manner. Finally, all algorithm settings and optimisation criteria were applied identically to verify that differences in the group-specific model estimate do not arise from different algorithm settings.
To examine compositional invariance, a permutation test in Smart-PLS was carried out that assesses and compares the composite scores of two groups to establish whether the correlation “c” varies substantially from the empirical distribution of cu (denoted by the 5.00% quantile) [42,57]. In simple terms, compositional invariance requires that the correlation c is equal to 1 [58].
The MICOM results (see Table 10) suggest the establishment of the compositional invariance across all constructs in the experienced vs. less experienced group, as all original correlations are found to be equal to or larger than the quantile correlations of 5.0%, as visible in the 5% column. In addition, p values higher than 0.05 also support this finding, meaning the correlation is not significantly lower than 1. This also means that partial measurement invariance has been established. This allows us to proceed with comparing the standardised path coefficients across the groups by applying multi-group analysis with confidence.
In order to establish whether the full invariance has been achieved, the composite means and variances were examined in Step 3 of the MICOM procedure in SmartPLS. If there are no significant differences in mean values and (logarithms of) variances across the groups, then full measurement invariance is claimed to be established [56,58]. To check whether even full measurement invariance holds, full measurement invariance (composite equality) was conducted in PLS-SEM.
To establish the equal means and variances, the mean original differences and variance original differences should fall between the lower (2.5%) and upper (97.5%) boundaries of the 95% confidence interval of the scores’ mean differences [58]. As can be seen in Table 11, the original difference in mean values falls within the range of the lower and upper boundaries. For example, for authenticity, the original difference in mean values is −0.028, which is within the corresponding confidence interval with a lower boundary of −0.353 and upper boundary of 0.308. In addition, Permutation p -Values (0.867) further support this finding for authenticity and every other construct (i.e., accessibility = 0.862; affordability = 1.000; extendibility = 0.187; and prospects = 0.749) in the PLS path model, as all p values are considerably larger than 0.05.
However, when comparing the analogous results for the composite variances (variance original difference) to the lower (2.5%) and upper (97.5%) confidence interval, it was noticed that the variance original difference value (0.521) for the construct authenticity did not fall within the 95% confidence interval (−0.428–0.484). Therefore, the construct did not meet the guidelines for establishing full invariance. Hence, the partial measurement invariance has been established, paving the way for the feasibility of multi-group analysis. Consequently, multi-group analysis was conducted to identify meaningful and significant differences in multiple relationships across group-specific results. Prior to carrying out multi-group analysis, a bootstrapping analysis using 5000 subsamples on each group was conducted to analyse the path coefficient of each group. The group-specific results (see Table 12 and Table 13) for the more experienced group (>10 years’ experience) revealed a significant impact of accessibility (β = 0.282, t = 2.983) and authenticity (β = 0.322, t = 3.05, p < 0.05) on the prospects, whereas extendibility was found to have a strong impact on the accessibility construct, i.e., t = 6.478 and p < 0.001.
In contrast, the path coefficients of the subsample of the less experienced group (<10 years’ experience) showed a non-significant effect of accessibility, affordability and extendibility on the prospects whereas authenticity exerted the strongest effect (t = 5.337, p < 0.001) on the prospects. Similarly, extendibility showed a relatively strong effect on the accessibility construct. These effects are also evident from each group’s structural model, where significant effects can be seen in thicker lines (see Figure 4 and Figure 5). (There may be slight differences between the Tables’ and Figures’ structural path coefficients due to the bootstrapping procedure).
The results of multi-group analysis, applying the widely adopted [59] Welch–Satterthwait t test, in Table 14 and Table 15 reveal that all path coefficients were found to be insignificant, i.e., p > 0.05. Hypothesis 6—experience as a moderator would have a significant effect on the relationship among model constructs—is not supported.

7. Importance-Performance Matrix Analysis (IPMA)

As an extension to the above results, we also ran a post-hoc importance–performance matrix analysis (IPMA) to analyse the importance and performance of each construct against the prospects (for Islamic home finance in the UK). The importance–performance matrix analysis of path modelling results support identifying areas of improvement that can consequently be focused upon with marketing strategies, policymaking or management decision making [60]. The standardised values, the total effects (importance) and index values (performance) are shown in Table 16.
We synchronised the above values to create the importance–performance matrix. The overall average values for the importance of the assessed constructs have been inserted on the horizontal (x) axis, while the overall performance average values of the evaluated constructs were entered on the vertical (y) axis. The combined mean values of the importance (0.21) and performance (36.7) of all constructs were selected as the convergence point of the (x) and (y) axes on the IPMA grid, across four quadrants of improvement priority. The first quadrant, ‘keep up the good work’, demonstrates the positive aspect and possible competitive advantage of a service or product, while Quadrant 2, the ‘possible overkill’ area, represents constructs of low importance or value to customers [61,62]. Any construct that falls within Quadrant 3 denotes minor weaknesses and poor performance and so does not pose a major issue. Quadrant 4—‘concentrate here’—is the most critical area in the priority matrix. Any construct situated within this quadrant is considered to be performing less well than expected, representing major deficiencies in the products or services and posing a serious challenge to its competitiveness. Thus, constructs in Q4 require urgent corrective measures and the highest investment priority [63].
The constructs are then examined according to the placement in the importance–performance matrix, i.e., the corresponding quadrant in which the constructs are positioned. A visual inspection of the IPMA chart (see Figure 6) revealed that authenticity fell within Quadrant 1 ‘keep up the good work’ with a particularly high importance of 0.419 and a relatively high performance of 46.13, as compared to other constructs. This indicates that the participants value authenticity as being most relevant to the prospects for Islamic home finance. The accessibility and extendibility constructs were placed in the lower right ‘concentrate here’ Quadrant (Q4), meaning that the participants consider these constructs to be very important but with a lower average level of performance. The IPMA results also revealed that affordability fell within Quadrant 3, the ‘low-priority’ area. This indicates that the affordability (cost-related) attributes are performing well and at the same time are considered to be less important to the mortgage consultants.

8. Discussion

The path analysis revealed that H1 accessibility had a positive significant effect on the prospects for Islamic home finance in the UK. The standardised path coefficient for H1 was (β = 0.224, t-value = 3.277) and supported the relationship between accessibility and the prospects for the Islamic home finance in the UK. This result corroborates with previous studies [7,8,64] that minorities are particularly vulnerable to access to finance, claiming that accessibility is a serious issue for potential Muslim customers and acts as a real impediment to the prospects for Islamic home finance. For anyone, being a homeowner is an important component of wealth acquisition that can increase one’s status and standing in a society. The lack of access to home finance to potential Muslim customers may significantly hinder their household wealth and aggravate the social exclusion of Muslims in the UK’s society [65].
The findings of H1 also confirm the arguments that the accessibility is one of the most important factors for British Muslims, especially for less affluent Muslims [16,22]. This result is also in line with the study [5], which claimed that accessibility still presents a huge challenge for Islamic banks, especially when a quarter of the Muslim population possess no qualifications and lack financial literacy skills, with many struggling to comprehend the fundamental basics of Islamic home finance. This finding is discouraging for the UK government, which, despite its efforts to bring Islamic home finance into the mainstream sector, faces severe grassroot problems that are inherent within the Muslim market segment.
The second hypothesis, that affordability has a positive significant effect on the prospects for Islamic home finance in the UK, was not supported. Surprisingly, this finding contradicts the commonly held view that Islamic home finance is more expensive than conventional home financing. To date, the vast majority of studies have frequently claimed affordability as being one of the key impediments to the prospects for Islamic home finance in the UK. For example, studies [7,8], which surveyed Muslims’ perceptions of Islamic home finance suggested that broader social factors and lifestyle choices made by the Muslim community may have increased the demand for Islamic home finance products if they were priced at a similar or lower level than conventional home finance. Another study [10] also discovered that while UK Muslims prefer Islamic finance to conventional banking, the high cost was a real cause for concern. In addition, a considerably wider-ranging survey also concluded that potential customers of Islamic home financing in the UK were deterred from proceeding due to the higher costs associated with it [13]. Similar views were highlighted by secondary-based research claiming that Islamic home financing is notably more expensive than conventional home finance products in the UK [66,67].
The finding of the second hypothesis also opposes views that one of the greatest concerns for British Muslims is the inability to pay the higher initial deposit required by Islamic banks, arguing that higher cost is one of the main reasons for the low uptake of Islamic home finance among Muslims [7,5]. The path relationship between affordability and the prospects for Islamic home finance contradicts the widespread perception that Islamic home finance is expensive. This suggests that potential clients may be less concerned about the high costs associated with Islamic home financing than was previously believed. This positive shift could potentially enhance the prospects for Islamic home finance in the UK as previous studies [7,10,13] indicated that high costs were a key factor. However, this change in perception has not been effectively communicated to potential customers as Islamic home finance products are still widely perceived as expensive. This finding presents an excellent opportunity for Islamic banks and policymakers to dispel this long-held misconception and improve the prospects for the industry in the UK market.
The standard coefficient of H3, authenticity, is found to have the strongest direct effect (β = 0.444, t-value = 5.287; p < 0.001) on the prospects for Islamic home finance in the UK, thus supporting the proposed hypothesis. This finding endorses the findings of [10,27], that the most apparent fault of the Islamic home finance industry has been its failure, in the eyes of observant Muslims, to comply with the basic ethical principles of Islamic jurisprudence, which has added to the mistrust of Islamic home finance in the UK. This finding is alarming for Islamic banks in the UK as authenticity is regarded as a competitive advantage in the industry [41]. However, it appears that these banks have not been able to effectively communicate the authenticity of their home finance products to the UK market. This poses a significant threat to the Islamic home finance sector in the UK, especially when authenticity is perceived as a major issue by industry experts. It is also surprising that, despite the fact that Islamic home finance largely avoided the sub-prime crisis and strengthened the relationship between financial stability and Islamic banking due to its focus on principles of partnership, transparency and fairness [29], it is still struggling to gain trust not only among potential customers, but also among industry experts in the UK.
Hypothesis 4, that extendibility has a positive significant effect on accessibility, and Hypothesis 5, that the effect of extendibility on the prospects for Islamic home finance is mediated by the accessibility, have both been supported by this research. This finding supports the view [5] that the extendibility of Islamic home finance has become a cause of concern for many potential UK customers, which is largely attributed to the careful risk appraisal and complexity involved in Islamic home finance. This issue is mainly due to the conservative approach taken by Islamic banks. Unlike conventional banks that are able to lend cash by borrowing from the wholesale money markets, Islamic finance is much more reliant on utilising its depositors’ savings accounts [7,8,38]. Therefore, to fulfil its role as a partner rather than merely a lender, Islamic banks arguably assess risks more deeply, or certainly assess risks differently in a more personalised manner to effectively monitor the use of funds by borrowers for the mutual benefits of all stakeholders [31]. There is no doubt that the double assessment of risk by both the financier and the borrower injects greater discipline into the system and restrains excessive lending and borrowing [39], and that this principle safeguarded banks during the sub-prime crisis [30,31]. However, this rigid approach to business raises questions over the extendibility of Islamic home finance, particularly in the UK market, which strongly affects the accessibility of Islamic home finance (β = 0.501, t-value = 6.46) and (accessibility) in turn eventually affects the prospects for Islamic home finance in UK. These findings pose an immense challenge for small Islamic banks with limited resources. On one hand, Islamic banks face a dilemma, for being restrictive makes Islamic home finance less extendible, while on the other hand small Islamic banks target the Muslim market, where one fourth of the population is financially illiterate and struggles to comprehend the fundamentals of Islamic home finance.
Hypothesis 4 can be linked to findings that found that many potential Muslim clients interested in home financing do not access it due to a perception that success may be difficult, because of the strict criteria applied by the Islamic banks [8]. Hypothesis 4 also reinforces the view that the home finance process is overly complicated, thus placing the complex structure of Islamic finance beyond the understanding of customers who have previously lacked engagement with financial institutions or who may be financially illiterate [68]. Similar support is argued that Islamic home finance is not only considered to be overly complicated, but can also be difficult to secure, raising questions over the extendibility of Islamic home finance [5]. This signifies that extendibility acts as a key determinant to the accessibility of Islamic home finance and also indicates that the effect of extendibility on the prospects for Islamic home finance is transmitted through accessibility. In other words, accessibility as a mediator plays an important underlying mechanism in the relationship between extendibility and the prospects for Islamic home finance. This has also been supported by the H5 path relationship showing the significant indirect effect of extendibility on the prospects for Islamic home finance (t = 2.763) via the accessibility construct, while the relationship between extendibility and prospects was found to be statistically non-significant (t = 1.096; p > 0.05). In light of these findings, the study suggests that one possible solution for small Islamic banks in the UK is to simplify their products and expand beyond the minority Muslim market to a much wider market. This approach may enable them to increase their portfolio and reach a larger customer base, including those who may not be familiar with the principles of Islamic home finance.
With regard to Hypothesis 6, that experience will have a significant categorical moderating effect on the relationship among the model constructs, was also unexpectedly found to be insignificant across all relationships between the high- and low-experience groups. Thus, H6 was not supported. While the uniformity of the perceptions between experienced and novice mortgage brokers provides a more accurate assessment of Islamic home finance in the UK, it may be discouraging for Islamic banks as it suggests that the transformation, resilience and sustainability of Islamic home financing over the years have not led to any significant differences in industry experts’ opinions regarding its prospects in the UK. This finding highlights the need for Islamic banks to effectively communicate the authenticity of their products and the advantages they offer in order to gain the trust and support of industry experts, and ultimately potential clients.
The study also conducted a post-hoc importance–performance matrix analysis (IPMA) to explore the performance and importance of each construct on the prospects for Islamic home finance so that policymakers and key stakeholders can take appropriate actions. Interestingly, the authenticity construct fell in Quadrant 1 of the IPMA plot (see Figure 6). This demonstrates that the mortgage brokers attached particularly high importance (0.419) and relatively high performance (46.13) to the authenticity of Islamic home finance, as compared to the other constructs. This is possibly a good sign for Islamic banks, as the industry’s experts believe that authenticity performs relatively well against other constructs. It is also the most relevant factor to the prospects for Islamic home finance. Based on this outcome, the policymakers should strive to preserve the authenticity construct with continued investments, as this could offer a potential competitive advantage for Islamic home finance. The accessibility and extendibility constructs fell in Quadrant 4, ‘concentrate here’, the most critical area of the priority matrix. This means that these constructs were considered very important by the mortgage brokers (importance scores of 0.261 and 0.258, respectively), but with a lower average level performance (32.02 and 33.41, respectively). Any constructs situated in this quadrant are considered to be performing less well than expected, representing major deficiencies in the products offered and posing a serious challenge to their competitiveness. Thus, Islamic banks and policymakers should implement urgent corrective measures with the highest investment priority to improve the performance levels of accessibility and extendibility.
In contrast, the affordability construct landed in Quadrant 3, a low-priority area. This signifies that the mortgage brokers considered this construct to be of low priority in the current scenario, suggesting that the affordability of Islamic home finance is performing well and perceived as relatively unimportant by mortgage brokers. Despite this shift in mortgage brokers’ perceptions, potential clients may still perceive Islamic home finance as an expensive option. Therefore, it is important for Islamic banks, the financial community and policymakers to work together to educate potential clients about the true cost of Islamic home finance and the benefits it offers. This outcome also suggests that management or policymakers within Islamic banks should not place too much emphasis on affordability factors and should instead focus on other important constructs, such as extendibility and accessibility.
In summary, the above findings have sparked a fresh debate in the research community by providing a comprehensive and up-to-date assessment of the current state of Islamic home finance in the UK, taking account of the current financial environment. By diverging from previous customer-oriented literature that presented out-of-date, inconclusive and anecdotal evidence, this study offers a more robust and industry-driven assessment of the prospects for Islamic home finance in the UK market by involving mortgage brokers as industry experts. The examination of the impact of past events such as the sub-prime mortgage crisis and the transformation of Islamic home finance through the lens of mortgage brokers’ experiences as a moderator in this study represents a significant contribution to the field of Islamic home finance research. The application of advanced analytical techniques, such as PLS-SEM and IPMA, further adds to the originality and rigour of this study. The results from these analyses provide valuable insights for higher management of Islamic banks in the UK to align their marketing and strategic directions. The study also makes a substantial contribution to the existing literature by introducing a robust research framework and providing valuable insights for the research community, policymakers and Islamic banks in the UK.
The proposed research model should not be envisaged as an ultimate framework, but rather as a starting point towards an optimal framework. The constructs incorporated in the research model were derived from the literature—the researchers’ and experts’ opinions and logic that may not form a comprehensive set of constructs and may be expanded on by others. The findings of this study can also be cross examined and compared by employing different seasonal participants such as bankers, academics, property lawyers and scholars who are experts in the field of Islamic home finance. In addition, the proposed conceptual model might be applied (with relevant modifications) in other nations, especially those with similar demographic settings, i.e., Germany, France, Singapore, and the USA. Finally, although this study is up to date, the findings may vary due to the constantly changing economic and financial environment. In this case, further research would be needed in the wake of the fluctuating economic and financial events.

Author Contributions

Conceptualization, T.A., S.K. and A.A.; Methodology, T.A., K.S and A.A.; Validation, T.A., S.K., A.A. and Y.A.; Formal Analysis, T.A.; Investigation, A.T; Resources, Y.A., K.S; Data Curation, T.A.; Writing—Original Draft Preparation, T.A.; Writing—Review & Editing, T.A., Y.A., S.K. and A.A.; Visualization, Y.A.; Supervision, S.K. and A.A.; Project Administration, T.A., S.K. and Y.A.; Funding Acquisition, Y.A. All authors have read and agreed to the published version of the manuscript.

Funding

This research received no external funding.

Institutional Review Board Statement

The study was approved by the Ethics Committee of Coventry University (Approval No.: P89545 on 24. 03. 2019).

Informed Consent Statement

Informed consent was obtained from all subjects involved in the study.

Data Availability Statement

The data presented in this study are available upon request from the corresponding author.

Conflicts of Interest

The authors declare no conflict of interest.

Appendix A

Constructs and Corresponding Measurement Items
Accessibility
Item 1Islamic home finance is conveniently accessible to potential clients
Item 2There is now more awareness of the existence of Islamic home finance
Item 3Islamic home finance products are easily understandable to the majority of potential clients
Item 4The majority of potential clients are familiar with the concept of Islamic home finance
Item 5The majority of potential clients have a basic knowledge of the underlying contract in Islamic home finance
Item 6The majority of potential clients are aware of the overall terms and conditions of Islamic home finance
Extendibility
Item 1Islamic home finance has relatively lenient approval criteria
Item 2It is easy for a potential client to secure Islamic home finance
Item 3Islamic home finance involves simple procedures from start to finish
Affordability
Item 1Islamic home finance is affordable for the majority of customers
Item 2Islamic home finance is comparatively inexpensive
Item 3Islamic home finance requires a small initial deposit
Item 4The arrangement fees for Islamic home finance are relatively low
Authenticity
Item 1Islamic home finance in the UK complies with Islamic jurisprudence
Item 2Islamic home finance is genuinely a Shariah-compliant finance product
Item 3Islamic home finance is a more ethical mode of finance
Prospects (for Islamic home finance in the UK)
Item 1There is a significant demand for Islamic home finance in the UK
Item 2Islamic home finance is appealing to all faiths and beliefs
Item 3The long-term prospects for Islamic home finance are good
Item 4Islamic home finance is compatible with Western financial markets, such as the UK’s

References

  1. Islamic Corporation for the Development of the Private Sector & Refinitiv. Islamic Finance Development Report: Embracing Change; Refinitiv: London, UK, 2022. [Google Scholar]
  2. IMF. The IMF and Islamic Finance. Available online: https://www.imf.org/external/themes/islamicfinance/ (accessed on 30 June 2021).
  3. TheCityUK. Islamic Finance: Global Trends and the UK Market; TheCityUK: London, UK, 2022. [Google Scholar]
  4. Khan, I. Islamic Mortgages in the UK in 2022; Islamic Finance Guru: London, UK, 2022. [Google Scholar]
  5. Ahmed, T.; Kabir, S.; Aziz, A. Exploring the Prospects for Islamic Home Finance in the UK: Evidence from the Industry Practitioners’ Perspective. Int. J. Bus. Soc. 2021, 21, 353–368. [Google Scholar] [CrossRef]
  6. Masood, O.; Chichti, J.E.; Mansour, W.; Amin, Q.A. Role of Islamic Mortgage in UK. Int. J. Monet. Econ. Financ. 2009, 2, 366. [Google Scholar] [CrossRef]
  7. Tameme, E. Demand and Supply Conditions of Islamic Housing Finance in the United Kingdom: Perceptions of Muslim Clients. Ph.D. Thesis, Durham University, Durham, UK, 2009. [Google Scholar]
  8. Tameme, M.; Asutay, M. An Empirical Inquiry into Marketing Islamic Mortgages in the UK. Int. J. Bank Mark. 2012, 30, 150–167. [Google Scholar] [CrossRef]
  9. Galadima, W.M. Islamic Finance in the United Kingdom. Ph.D. Thesis, Newcastle University, Newcastle upon Tyne, UK, 2015. [Google Scholar]
  10. Hersi, M. The Role of Islamic Finance in Tackling Financial Exclusion in the UK. Ph.D. Thesis, Durham University, Durham, UK, 2009. [Google Scholar]
  11. Masood, O.; Bellalah, M. Islamic Mortgages. In Islamic Banking and Finance; Bellalah, M., Masood, O., Eds.; Cambridge Scholars Publisher: Newcastle upon Tyne, UK, 2013; pp. 215–260. [Google Scholar]
  12. Akbar, S.; Zulfiqar Ali Shah, S.; Kalmadi, S. An Investigation of User Perceptions of Islamic Banking Practices in the United Kingdom. Int. J. Islam. Middle East. Financ. Manag. 2012, 5, 353–370. [Google Scholar] [CrossRef]
  13. Dar, H.A. Demand for Islamic Financial Services in the UK: Chasing a Mirage? Econ. Res. Pap. 2004, 4, 1–25. [Google Scholar]
  14. Hussain, M. Performance and Potential of Islamic Finance: A Contextual Study in the UK. J. Shi’a Islam. Stud. 2014, 7, 441–510. [Google Scholar] [CrossRef]
  15. Khan, S. Islamic Finance in the UK: Non-Muslims’ Perception and Awareness; Lap Lambert Academic Publishing: London, UK, 2012. [Google Scholar]
  16. Riaz, U. Perceptions and Experiences of British-Based Muslims on Islamic Banking and Finance in the UK. Ph.D. Thesis, University of Dundee, Dundee, UK, 2017. [Google Scholar]
  17. Riaz, U.; Burton, B.; Monk, L. Perceptions on the Accessibility of Islamic Banking in the UK—Challenges, Opportunities and Divergence in Opinion. Account. Forum 2017, 41, 353–374. [Google Scholar] [CrossRef]
  18. Matthews, R.; Tlemsani, I.; Siddiqui, A. Recent developments in the market for Islamic mortgages: Theory and practice. Rev. Islam. Financ. 2003, 14, 49–65. [Google Scholar]
  19. Abdullrahim, N. Service Quality of English Islamic Banks. Ph.D. Thesis, Bournemouth University, Poole, UK, 2010. [Google Scholar]
  20. Statista. Education Levels of Muslims in England and Wales in 2018. Available online: https://www.statista.com/statistics/870899/education-levels-of-muslims-in-england-and-wales/ (accessed on 18 January 2023).
  21. Benamraoui, A.; Boukrami, E.; Dafgard, C.; Karbhari, Y. An Empirical Investigation of the Regulatory and Non-Regulatory Challenges of the UK Islamic Retail Banking. J. Islam. Bus. Manag. (JIBM) 2020, 10, 303–322. [Google Scholar] [CrossRef]
  22. Abdullrahim, N.; Robson, J. The Importance of Service Quality in British Muslim’s Choice of an Islamic or Non-Islamic Bank Account. J. Financ. Serv. Mark. 2017, 22, 54–63. [Google Scholar] [CrossRef]
  23. Amin, M. Why Islamic Mortgages Mormally Cost More than Conventional Mortgages. Available online: https://www.mohammedamin.com/Islamic_finance/Why-Islamic-mortgages-cost-more.html (accessed on 30 June 2021).
  24. Evans, D. What Is an Islamic Mortgage? Available online: https://www.comparethemarket.com/mortgages/content/islamic-mortgages/ (accessed on 24 January 2023).
  25. Amidi, S. Islamic Mortgage: Are Islamic Mortgages Haram? Available online: https://better.co.uk/mortgages/islamic-mortgages (accessed on 25 January 2023).
  26. Crosby, L.A.; Evans, K.R.; Cowles, D. Relationship Quality in Services Selling: An Interpersonal Influence Perspective. J. Mark. 1990, 54, 68. [Google Scholar] [CrossRef]
  27. Zakariyah, L. Legal Maxims and Islamic Financial Transactions: A Case Study of Mortgage Contracts and the Dilemma for Muslims in Britain. Arab. Law Q. 2012, 26, 255–285. [Google Scholar] [CrossRef]
  28. De Jager, C.E. A Question of Trust: The Pursuit of Consumer Trust in the Financial Sector by Means of EU Legislation. J. Consum. Policy 2016, 40, 25–49. [Google Scholar] [CrossRef]
  29. Hasan, M.; Dridi, J. The Effects of the Global Crisis on Islamic and Conventional Banks: A Comparative Study. J. Int. Commer. Econ. Policy 2011, 2, 163–200. [Google Scholar] [CrossRef]
  30. Iqbal, Z.; Mirakhor, A. An Introduction to Islamic Finance: Theory and Practice; John Wiley & Sons: Singapore, 2011. [Google Scholar]
  31. Warde, I. Status of the Global Finance Industry. In Islamic Finance: Law and Practice; Nethercott, C.R., Eisenberg, D.M., Eds.; Oxford University Press: Oxford, UK, 2020. [Google Scholar]
  32. Alam, I.; Seifzadeh, P. Marketing Islamic Financial Services: A Review, Critique, and Agenda for Future Research. J. Risk Financ. Manag. 2020, 13, 12. [Google Scholar] [CrossRef]
  33. Jan, M.T. Will It Survive? Challenges Faced by Islamic Banking and Finance in Today’s World. J. Islam. Financ. 2018, 7, 58–67. [Google Scholar] [CrossRef]
  34. Saiti, B.; Ardo, A.A.; Yumusak, I.G. Why Non-Muslims Subscribe to Islamic Banking? Qual. Res. Financ. Mark. 2019, 14, 247–269. [Google Scholar] [CrossRef]
  35. Financial Reporter. Al Rayan Bank Announces £1.2m Profit. Available online: https://www.financialreporter.co.uk/finance-news/al-rayan-bank-announces-12m-profit.html (accessed on 1 February 2023).
  36. Yap, K. The Convergence of Religion, Economic Self- Interest and Marketing. In Handbook of Islamic Marketing; Sandıkcı, O., Rice, G., Eds.; Edward Elgar Publishing: Cheltenham, UK, 2011. [Google Scholar]
  37. Kuran, T. Islamism and Economics: Policy Prescriptions for a Free Society. In Islam and the Everyday world: Public Policy Dilemmas; Behdad, S., Nomani, F., Eds.; Edward Elgar Publishing: Cheltenham, UK, 2006. [Google Scholar]
  38. Ethica. Ethica’s Handbook of Islamic Finance; Ethica: Middletown, DE, USA, 2017. [Google Scholar]
  39. Chapra, M.U. The Global Financial Crisis: Can Islamic Finance Help? In Palgrave Macmillan; Trullols, C., Turkistani, A., Eds.; Palgrave Macmillan: London, UK, 2011. [Google Scholar]
  40. Ahmed, H. In Exploratory Study on the Nature of Cross Selling in the Islamic Financial Services Industry (IFSI). Ph.D. Thesis, University of Salford, Salford, UK, 2019. [Google Scholar]
  41. Ahmed, T. Modelling the Prospects for Islamic Home Finance in the UK from the Perspective of Independent Mortgage Brokers. Ph.D. Thesis, Coventry University, Coventry, UK, 2021. [Google Scholar]
  42. Hair, J.F.; Hult, G.T.M.; Ringle, C.M.; Sarstedt, M. A Primer on Partial Least Squares Structural Equation Modeling (PLS-SEM), 2nd ed.; Sage: Los Angeles, CA, USA, 2017. [Google Scholar]
  43. Hu, X.; Li, R.Y.M.; Kumari, K.; Ben Belgacem, S.; Fu, Q.; Khan, M.A.; Alkhuraydili, A.A. Relationship between Green Leaders’ Emotional Intelligence and Employees’ Green Behavior: A PLS-SEM Approach. Behav. Sci. 2023, 13, 25. [Google Scholar] [CrossRef]
  44. Li, B.; Li, R.Y.M.; Wareewanich, T. Factors Influencing Large Real Estate Companies’ Competitiveness: A Sustainable Development Perspective. Land 2021, 10, 1239. [Google Scholar] [CrossRef]
  45. Taber, K.S. The Use of Cronbach’s Alpha When Developing and Reporting Research Instruments in Science Education. Res. Sci. Educ. 2017, 48, 1273–1296. [Google Scholar] [CrossRef]
  46. Cortina, J.M. What Is Coefficient Alpha? An Examination of Theory and Applications. J. Appl. Psychol. 1993, 78, 98–104. [Google Scholar] [CrossRef]
  47. Kline, R.B. Principles and Practice of Structural Equation Modeling, 3rd ed.; The Guilford Press: New York, NY, USA, 2005. [Google Scholar]
  48. Gold, A.H.; Malhotra, A.; Segars, A.H. Knowledge Management: An Organizational Capabilities Perspective. J. Manag. Inf. Syst. 2001, 18, 185–214. [Google Scholar] [CrossRef]
  49. Wong, K.K. Mastering Partial Least Squares Structural Equation Modeling (PLS-SEM) with SmartPLS in 38 Hours; Iuniverse: Bloomington, IN, USA, 2019. [Google Scholar]
  50. Hair, J.F.; Risher, J.J.; Sarstedt, M.; Ringle, C.M. When to Use and How to Report the Results of PLS-SEM. Eur. Bus. Rev. 2019, 31, 2–24. [Google Scholar] [CrossRef]
  51. Carrión, G.C.; Nitzl, C.; Roldán, J.L. Mediation Analyses in Partial Least Squares Structural Equation Modeling: Guidelines and Empirical Examples. In Partial Least Squares Structural Equation Modeling: Basic Concepts, Methodological Issues and Applications; Latan, H., Noonan, R., Eds.; Springer International Publishing: Berlin/Heidelberg, Germany, 2017; pp. 173–195. [Google Scholar] [CrossRef]
  52. Nitzl, C.; Roldan, J.L.; Cepeda, G. Mediation Analysis in Partial Least Squares Path Modeling. Ind. Manag. Data Syst. 2016, 116, 1849–1864. [Google Scholar] [CrossRef]
  53. Chin, W.W. The Partial Least Squares Approach for Structural Equation Modeling. In Modern Methods for Business Research; Marcoulides, G.A., Ed.; Lawrence Erlbaum Associates Publishers: Mahwah, NJ, USA, 1998; pp. 295–336. [Google Scholar]
  54. Henseler, J.; Ringle, C.M.; Sinkovics, R.R. The Use of Partial Least Squares Path Modeling in International Marketing. Adv. Int. Mark. 2009, 20, 277–319. [Google Scholar] [CrossRef]
  55. Cohen, J. Statistical Power Analysis. In Psychological Bulletin; Lawrence Erlbaum Associates: Mahwah, NJ, USA, 1988. [Google Scholar]
  56. Hair, J.F.; Sarstedt, M.; Ringle, M.; Gudergan, S.P. Advanced Issues in Partial Least Squares Structural Equation Modeling; Sage: Los Angeles, CA, USA, 2018. [Google Scholar]
  57. Matthews, L. Partial Least Squares Path Modeling: Basic Concepts, Methodological Issues and Applications; Latan, H., Noonan, R., Eds.; Springer: Cham, Switzerland, 2017. [Google Scholar]
  58. Henseler, J.; Ringle, C.M.; Sarstedt, M. Testing Measurement Invariance of Composites Using Partial Least Squares. Int. Mark. Rev. 2016, 33, 405–431. [Google Scholar] [CrossRef]
  59. Keil, M.; Tan, B.C.Y.; Wei, K.-K.; Saarinen, T.; Tuunainen, V.; Wassenaar, A. A Cross-Cultural Study on Escalation of Commitment Behavior in Software Projects. MIS Q. 2000, 24, 299. [Google Scholar] [CrossRef]
  60. Hock, C.; Ringle, C.M.; Sarstedt, M. Management of Multi-Purpose Stadiums: Importance and Performance Measurement of Service Interfaces. Int. J. Serv. Technol. Manag. 2010, 14, 188. [Google Scholar] [CrossRef]
  61. Djeri, L.; Stamenković, P.; Blešić, I.; Milićević, S.; Ivkov, M. An Importance-Performance Analysis of Destination Competitiveness Factors: Case of Jablanica District in Serbia. Econ. Res. Ekon. Istraživanja 2018, 31, 811–826. [Google Scholar] [CrossRef]
  62. Dwyer, L.; Dragićević, V.; Armenski, T.; Mihalič, T.; Knežević Cvelbar, L. Achieving Destination Competitiveness: An Importance–Performance Analysis of Serbia. Curr. Issues Tour. 2014, 19, 1309–1336. [Google Scholar] [CrossRef]
  63. Ormanović, S.; Ćirić, A.; Talović, M.; Alić, H.; Jelešković, E.; Čaušević, D. Importance-Performance Analysis: Different Approaches. Acta Kinesiol. 2017, 11, 58–66. [Google Scholar]
  64. Y Deku, S.; Kara, A.; Smith, K.; Xia, M. Ethnic Minorities’ Access to Mortgages in the UK: The Undesirable Impact of the Great Financial Crisis. Financ. Res. Lett. 2021, 45, 102183. [Google Scholar] [CrossRef]
  65. Kara, A.; Molyneux, P. Household Access to Mortgages in the UK. J. Financ. Serv. Res. 2016, 52, 253–275. [Google Scholar] [CrossRef]
  66. Khan, F. How “Islamic” Is Islamic Banking? J. Econ. Behav. Organ. 2010, 76, 805–820. [Google Scholar] [CrossRef]
  67. Kirkman, W. Sharia-Compliant Gatehouse Bank Launches Mortgage Alternative. Available online: https://www.thisismoney.co.uk/money/mortgageshome/article-6463559/Gatehouse-launches-Sharia-mortgage-alternative-worth-extra-cost.html (accessed on 20 May 2022).
  68. Amin, M. Why Has Retail Islamic Banking not Taken Off in the UK? Available online: https://www.mohammedamin.com/Islamic_finance/Why_has_retail_Islamic_banking_not_taken_off_in_the_UK.html (accessed on 30 June 2021).
Figure 1. Conceptual Framework.
Figure 1. Conceptual Framework.
Sustainability 15 04188 g001
Figure 2. Graphical Representation of the Path Coefficients.
Figure 2. Graphical Representation of the Path Coefficients.
Sustainability 15 04188 g002
Figure 3. PLS Path Model Estimation of R2.
Figure 3. PLS Path Model Estimation of R2.
Sustainability 15 04188 g003
Figure 4. Structural Path Coefficients (Group = Experience >10 Years).
Figure 4. Structural Path Coefficients (Group = Experience >10 Years).
Sustainability 15 04188 g004
Figure 5. Structural Path Coefficients (Group = Experience <10 Years).
Figure 5. Structural Path Coefficients (Group = Experience <10 Years).
Sustainability 15 04188 g005
Figure 6. Importance-Performance Map for the Target Construct: Prospects (for IHF * in the UK). * Islamic Home Finance.
Figure 6. Importance-Performance Map for the Target Construct: Prospects (for IHF * in the UK). * Islamic Home Finance.
Sustainability 15 04188 g006
Table 1. Sample Characteristics.
Table 1. Sample Characteristics.
Industry Experience (Years)
>10 years7653%
<10 years6847%
Total Sample144100%
Table 2. Indicator’s loadings, Reliability and Convergent Validity of the Measurement Models.
Table 2. Indicator’s loadings, Reliability and Convergent Validity of the Measurement Models.
Latent VariableItemsLoadingsConvergent Validity
(AVE)
Composite Reliability
(CR)
rho (ρA)Cronbach’s Alpha
(α)
Accessibilityaccess_10.7380.6250.9090.8870.880
access_20.739
access_30.883
access_40.826
access_50.775
access_60.771
Affordabilityafford_10.8450.6140.8640.8160.792
afford_20.824
afford_30.753
afford_40.706
Authenticityauthen_10.8740.7310.8910.8210.816
authen_20.883
authen_30.806
Extendibilityextend_10.8410.8010.9230.9010.876
extend_20.911
extend_30.929
Prospectsprosp_10.6950.6270.8690.8340.801
prosp_20.753
prosp_30.886
prosp_40.820
Table 3. Discriminant Validity (Fornell–Larcker Criterion).
Table 3. Discriminant Validity (Fornell–Larcker Criterion).
Latent VariablesAccessibilityAffordabilityAuthenticityExtendibilityProspects
Accessibility0.791
Affordability0.3890.784
Authenticity0.3200.4220.855
Extendibility0.5010.7340.3770.895
Prospects0.4070.3120.5390.3630.791
Table 4. Discriminant Validity: Heterotrait–Monotrait Ratio of Correlations (HTMT).
Table 4. Discriminant Validity: Heterotrait–Monotrait Ratio of Correlations (HTMT).
Latent VariablesAccessibilityAffordabilityAuthenticityExtendibilityProspects
Accessibility
Affordability0.453
Authenticity0.3700.537
Extendibility0.5510.8760.45
Prospects0.4680.3670.6410.419
Table 5. Confidence Intervals for HTMT.
Table 5. Confidence Intervals for HTMT.
Relationship between ConstructsOriginal Sample (O)Sample Mean (M)Bias2.50%97.50%
Extendibility→Affordability0.8760.8770.0010.7750.959
Prospects→Authenticity0.6410.64200.4560.780
Extendibility→Accessibility0.5510.5530.0020.3480.709
Authenticity→Affordability0.5370.5390.0020.3060.738
Prospects →Accessibility0.4680.4790.0120.3080.610
Affordability→Accessibility0.4530.4580.0050.2440.638
Extendibility→Authenticity0.4500.4520.0020.2240.637
Prospects→Extendibility0.4190.4320.0130.2570.572
Prospects→Affordability0.3670.3980.0310.1880.525
Authenticity→Accessibility0.3700.3790.0090.1790.564
Table 6. Collinearity Assessment.
Table 6. Collinearity Assessment.
AccessibilityAffordabilityAuthenticityExtendibilityProspects
Accessibility 1.372
Affordability 2.29
Authenticity 1.264
Extendibility1 2.466
Prospects
Table 7. Hypothesis Testing: Bootstrapping Results for Direct Relationships.
Table 7. Hypothesis Testing: Bootstrapping Results for Direct Relationships.
HypothesisRelationshipsBeta (β)T Valuep Value95% Confidence IntervalsDecisions
H1Accessibility→Prospects0.2243.2770.001[0.088–0.353]Supported
H2Affordability→Prospects−0.0520.4800.631[−0.298–0.132]Not supported
H3Authenticity→Prospects0.4445.2870.00[0.268–0.599]Supported
H4Extendibility→Accessibility0.5016.4660.00[0.327–0.632]Supported
Note: Two tailed test.
Table 8. Direct Relationships for Hypothesis Testing.
Table 8. Direct Relationships for Hypothesis Testing.
HypothesisRelationshipsBeta (β)T Valuep Value95% Confidence IntervalsDecisionf2q2
H1Accessibility→Prospects0.2243.2770.001[0.088–0.353]Supported0.0570.028
H2Affordability→Prospects−0.0520.480.631[−0.298–0.132]Not supported0.0020.001
H3Authenticity→Prospects0.4445.2870.000[0.268–0.599]Supported0.2430.111
H4Extendibility→Accessibility0.5016.4660.000[0.327–0.632]Supported0.3360.147
Notes: R2 (Accessibility 0.251; Prospects = 0.358). R2 values: 0.02, 0.13 and 0.26 considered as weak, moderate and substantial, respectively (Cohen, 1988). Q2 (Accessibility 0.147; Prospects = 0.209) 0.02 < Q2 < 0.15 = weak predictive power; 0.15 < Q2 < 0.35 = moderate predictive power; Q2 > 0.35 strong predictive power. Effect size (f2) impact indicators are according to Cohen (1988), f2 values: 0.35 (large), 0.15 (medium) and 0.02 (small). q2 effect size; 0.02 small; 0.15 medium; 0.35 large.
Table 9. Significance Analysis of the Direct and Indirect Effects.
Table 9. Significance Analysis of the Direct and Indirect Effects.
RelationshipDirect Effectt Valuep Value95% CISignificance (p < 0.05)?Decision
H5Extendibility→Prospects0.1211.0960.273[−0.073–0.368]NoSupported ^
Extendibility→ProspectsIndirect EffecttValuepValue95% CISignificance (p < 0.05)?
0.1172.763 *0.006[0.045–0.204]Yes
Two-tailed test, * t > 1.96. ^ Indirect-only mediation or full mediation: the indirect effect is significant, but the direct effect is not significant.
Table 10. Compositional Invariance Group (High vs. Low Experience).
Table 10. Compositional Invariance Group (High vs. Low Experience).
Original CorrelationCorrelation Permutation Mean5.00%Permutation p-Values
Accessibility0.9990.9950.9820.895
Affordability0.9690.9640.9150.318
Authenticity0.9910.9950.9810.181
Extendibility0.9970.9980.9930.187
Prospects0.9980.9920.9770.825
Table 11. Equality of Composite (Mean Values and Variances).
Table 11. Equality of Composite (Mean Values and Variances).
ConstructsMean—Original Diff
(high exp—low exp)
Mean—Permutation Mean Diff
(high exp—low exp)
95% Confidence IntervalPermutation ValuesVariance—Original Diff
(high exp—low exp)
Variance—Permutation Mean Diff
(high exp—low exp)
95% Confidence IntervalPermutation
Values
Accessibility0.024−0.001[−0.319–0.312]0.862−0.081−0.003[−0.557–0.478]0.742
Affordability0.000−0.006[−0.345–0.318]1.0000.4330.021[−0.498–0.533]0.098
Authenticity−0.028−0.011[−0.353–0.308]0.8670.5210.012[−0.428–0.484]0.022
Extendibility−0.216−0.007[−0.336–0.320]0.187−0.0420.005[−0.411–0.426]0.849
Prospects−0.057−0.005[−0.318–0.308]0.749−0.0320.006[−0.396–0.384]0.872
Table 12. Path Coefficients (Experience > 10 years).
Table 12. Path Coefficients (Experience > 10 years).
PathsBeta (β)95% Confidence IntervalT Valuep Value
Accessibility→Prospects0.282[0.091–0.463]2.983 *0.003
Affordability→Prospects0.078[−0.264–0.378]0.4820.630
Authenticity→Prospects0.322[0.115–0.530]3.050 *0.002
Extendibility→Accessibility0.595[0.393–0.750]6.478 *0.000
Extendibility→Prospects0.087[−0.24–0.460]0.4910.624
* denotes significance, t value > 1.96.
Table 13. Path Coefficients (Experience < 10 years).
Table 13. Path Coefficients (Experience < 10 years).
PathsBeta (β)95% Confidence IntervalT Valuep Value
Accessibility→Prospects0.152[−0.028–0.364]1.5410.123
Affordability→Prospects−0.062[−0.557–0.260]0.3050.76
Authenticity→Prospects0.551[0.297–0.717]5.337 *0.00
Extendibility→Accessibility0.432[0.178–0.616]3.763 *0.00
Extendibility→Prospects0.135[−0.112–0.475]0.9110.362
* denotes significance, t value > 1.96.
Table 14. Parametric Test (High- vs. Low-Experience Group).
Table 14. Parametric Test (High- vs. Low-Experience Group).
Path Relationships(β)-diff (Exp > 10 Yrs–Exp < 10 Yrs)t-Value (Exp > 10 Yrs vs. Exp < 10 Yrs)p-Value (Exp > 10 Yrs vs. Exp < 10 Yrs)
H6Accessibility→Prospects0.1300.9500.344 Nsig
Affordability→Prospects0.1410.5460.586 Nsig
Authenticity→Prospects−0.2291.5540.122 Nsig
Extendibility→Accessibility0.1631.1410.256 Nsig
Extendibility→Prospects−0.0470.2050.838 Nsig
Nsig. denotes p > 0.05.
Table 15. Welch’s t-test (High- vs. Low-Experience Group).
Table 15. Welch’s t-test (High- vs. Low-Experience Group).
Path Relationships(β)-diff (Exp > 10 Yrs–Exp < 10 Yrs)t-Value (Exp > 10 Yrs vs. Exp < 10 Yrs)p-Value (Exp > 10 Yrs vs. Exp < 10 Yrs)
H6Accessibility→Prospects0.1300.9490.346 Nsig
Affordability→Prospects0.1410.5410.590 Nsig
Authenticity→Prospects−0.2291.5610.123 Nsig
Extendibility→Accessibility0.1631.1340.261 Nsig
Extendibility→Prospects−0.0470.2080.836 Nsig
Nsig. denotes p > 0.05.
Table 16. Data for the Importance-Performance Map for Prospects.
Table 16. Data for the Importance-Performance Map for Prospects.
ConstructImportance (Total Effects)Performance (Index Values)
Accessibility0.26132.02
Affordability−0.06435.242
Authenticity0.41946.138
Extendibility0.25833.414
(Average)0.2136.7
Disclaimer/Publisher’s Note: The statements, opinions and data contained in all publications are solely those of the individual author(s) and contributor(s) and not of MDPI and/or the editor(s). MDPI and/or the editor(s) disclaim responsibility for any injury to people or property resulting from any ideas, methods, instructions or products referred to in the content.

Share and Cite

MDPI and ACS Style

Ahmed, T.; Kabir, S.; Aziz, A.; Alhassan, Y. Islamic Home Finance in the UK: A Partial Least Square Structural Equation Modelling Approach. Sustainability 2023, 15, 4188. https://doi.org/10.3390/su15054188

AMA Style

Ahmed T, Kabir S, Aziz A, Alhassan Y. Islamic Home Finance in the UK: A Partial Least Square Structural Equation Modelling Approach. Sustainability. 2023; 15(5):4188. https://doi.org/10.3390/su15054188

Chicago/Turabian Style

Ahmed, Tanveer, Sarkar Kabir, Aqsa Aziz, and Yahaya Alhassan. 2023. "Islamic Home Finance in the UK: A Partial Least Square Structural Equation Modelling Approach" Sustainability 15, no. 5: 4188. https://doi.org/10.3390/su15054188

APA Style

Ahmed, T., Kabir, S., Aziz, A., & Alhassan, Y. (2023). Islamic Home Finance in the UK: A Partial Least Square Structural Equation Modelling Approach. Sustainability, 15(5), 4188. https://doi.org/10.3390/su15054188

Note that from the first issue of 2016, this journal uses article numbers instead of page numbers. See further details here.

Article Metrics

Back to TopTop