Evaluation of a Small-Scale Anaerobic Digestion System for a Cattle Farm under an Integrated Agriculture System in Indonesia with Relation to the Status of Anaerobic Digestion System in Japan
Abstract
1. Introduction
2. Materials and Methods
2.1. The Small-Scale Anaerobic Digestion System Treating Beef Cattle Manure under the SIMANTRI Program
Data Collection
2.2. The Small-Scale Commercial Anaerobic Digestion System Treating Dairy Cattle Manure in Toyohashi City, Aichi, Japan
3. Results and Discussion
3.1. Structure and Operation of Digesters under the SIMANTRI Program in Indonesia
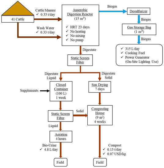
3.2. Material Flow of an Anaerobic Digestion System under the SIMANTRI Program
3.3. The pH and Biogas Production of a Digester under the SIMANTRI Program
3.4. Material Flow of a Small-Scale Commercial Anaerobic Digestion System Treating Dairy Cattle Manure in Toyohashi City, Aichi, Japan
3.5. Anaerobic Digestion Management and Policy in Indonesia and Japan
4. Conclusions
Author Contributions
Funding
Institutional Review Board Statement
Informed Consent Statement
Data Availability Statement
Conflicts of Interest
References
- Setyoaji, S.B. Trend of Beef Cattle Population and Production before and during the COVID-19 Pandemic (In Indonesian). Mapid. 2022. Available online: https://mapid.co.id/blog/6242bf21f26210058b696d6a (accessed on 10 July 2022).
- Annur, C.M. Increasing of Beef Cattle Population over the Past Five Years. Databoks. 2022. (In Indonesian). Available online: https://databoks.katadata.co.id/datapublish/2022/07/11/bps-populasi-sapi-potong-ri-terus-meningkat-selama-5-tahun-terakhir (accessed on 30 January 2023).
- Agus, A.; Widi, T.S.M. Current situation and future prospects for beef cattle production in Indonesia—A review. Asian-Australas. J. Anim. Sci. 2018, 31, 976–983. [Google Scholar] [CrossRef] [PubMed]
- Budisatria, I.G.; Udo, H.M.J.; Van der Zijpp, A.J.; Murti, T.; Baliarti, E. Air and water qualities around small ruminant houses in central Java-Indonesia. Small Rumin. Res. 2007, 67, 55–63. [Google Scholar] [CrossRef]
- Parikesit; Takeuchi, K.; Tsunekawa, A.; Abdoellah, O.S. Resource analysis of small-scale dairy production system in an Indonesian village-a case study. Agric. Ecosyst. Environ. 2005, 105, 541–554. [Google Scholar] [CrossRef]
- Neshat, S.A.; Mohammadi, M.; Najafpour, G.D.; Lahijani, P. Anaerobic co-digestion of animal manures and lignocellulosic residues as a potent approach for sustainable biogas production. Renew. Sust. Energ. Rev. 2017, 79, 308–322. [Google Scholar] [CrossRef]
- Chynoweth, D.P.; Wilkie, A.C.; Owens, J.M. Anaerobic processing of piggery wastes: A review. In Proceedings of the American Society of Association Executives Annual International Meeting, Orlando, FL, USA, 12–16 July 1998. [Google Scholar]
- Ferrer, I.; Garfí, M.; Uggetti, E.; Ferrer-Mart, L.; Calderon, A.; Velo, E. Biogas production in low-cost household digesters at the Peruvian Andes. Biomass Bioenerg. 2011, 35, 1668–1674. [Google Scholar] [CrossRef]
- Alberdi, H.A.; Sagala, S.A.; Wulandari, Y.; Srajar, S.L.; Nugraha, D. Biogas implementation as waste management effort in lembang sub-district, West Bandung District. In Proceedings of the 1st ITB Centennial and 4th Plano Cosmo International Conference, IOP Conference Series: Earth and Environmental Science, Bandung, Indonesia, 3–5 April 2018; 2018; Volume 158, p. 012031. [Google Scholar]
- Simarmata, T.; Joy, B.; Turmuktini, T. Management of water waving and organic based fertilizers technology for remediation and maintaining the health of paddy soils and to increase the sustainability of rice productivity in Indonesia. In Proceedings of the Sustainable Agriculture and Food Security: Challenge and Opportunities, Bandung, Indonesia, 27–28 September 2011; University of Padjadjaran: Bandung, Indonesia, 2011; pp. 1–22. [Google Scholar]
- Savci, S. Investigation of effect of chemical fertilizers on environment. Apcbee Procedia 2012, 1, 287–292. [Google Scholar] [CrossRef]
- Patra, I.G.L.A. Utilization of local resources in support of food security in SIMANTRI (Integrated Agricultural Systems) in Sub Lukluk, Mengwi, Badung. In Proceedings of the Aspects of Biosecurity in Indonesia, International Master Class in Plant Biosecurity, Denpasar, Indonesia, 14–16 January 2018; pp. 25–26. [Google Scholar]
- Sudita, I.D.N.; Suariani, Y.T.L.; Kaca, I.N.; Yudiastari, N.M. The effectiveness of “Simantri” program in producing organic fertilizer and biourine to organic farming system in Bali, Indonesia. In Proceedings of the MATEC Web of Conferences, Bandung, Indonesia, 18 April 2018; Volume 197, p. 13002. [Google Scholar] [CrossRef]
- Sanjaya, A.M.P.; Suparta, I.N.; Oka, I.G.L.; Partama, I.G. Effectiveness of SIMANTRI application and its influence on the improvement of farmer’s income in Bali. E-J. Anim. Sci. Udayana Univ. 2014, 3, 1–8. [Google Scholar]
- Muliarta, I.N. The evaluation of implementation of integrated farming system program and the reality of increasing farmer’s income in Bali. Int. Res. J. Eng. IT Sci. Res. 2016, 2, 108–114. [Google Scholar] [CrossRef]
- Budiarta, I.A.P.; Sujarwo, S. Analysis of integrated agriculture farming program (SIMANTRI) in Mendoyo Dagin Tukad Village, Jembrana, Bali, Indonesia. Agric. Socio-Econ. J. 2017, 16, 143–150. [Google Scholar]
- Muliarta, I.N. The biogas potential estimation towards SIMANTRI program in Bali. Int. J. Res. Soc. Sci. 2016, 6, 660–665. [Google Scholar]
- Tangkas, G.P.; Trihadiningrum, Y. Evaluation of anaerobic digester facility for biogas production in SIMANTRI cattle farm in Seririt District, Buleleng, Bali, Indonesia. In Proceedings of the 3rd International Postgraduate Conference on Biotechnology, Surabaya, Indonesia, 24–26 August 2016; pp. 277–282. [Google Scholar]
- Takasaki, R.; Yamada, T.; Nishimura, M.; Kamahara, H.; Atsuta, Y.; Daimon, H. The effect of a small-scale distributed methane fermentation system on a medium-sized pig farm. Jpn. Soc. Mater. Cycles Waste Manag. 2019, 30, 95–102. (In Japanese) [Google Scholar] [CrossRef]
- APHA. Standard Methods for the Examination of Water and Wastewater, 21st ed; American Public Health Association: Washington, DC, USA, 2005. [Google Scholar]
- Nindhia, T.G.T.; McDonald, M.; Styles, D. Greenhouse gas mitigation and rural electricity generation by a novel two-stroke biogas engine. J. Clean. Prod. 2021, 280, 124473. [Google Scholar] [CrossRef]
- Surata, I.W.; Nindhia, T.G.T.; Atmika, I.K.A.; Negara, D.N.K.P.; Putra, I.W.E.P. Simple conversion method from gasoline to biogas fueled small engine to powered electric generator. Energy Procedia 2014, 52, 626–632. [Google Scholar] [CrossRef]
- Department of Food Crops, Horticulture, and Plantations of Bali Province. SIMANTRI Program Guidelines of Bali MANDARA for Farmer’s Welfare; Government of Bali Province: Denpasar, Indonesia, 2017. (In Indonesian) [Google Scholar]
- Zhang, M.; Lawlor, P.G.; Wu, G.; Lynch, B.; Zhan, X. Partial nitrification and nutrient removal in intermittently aerated sequencing batch reactors treating separated digestate liquid after anaerobic digestion of pig manure. Bioprocess Biosyst. Eng. 2011, 34, 1049–1056. [Google Scholar] [CrossRef]
- Reuland, G.; Sigurnjak, I.; Dekker, H.; Michels, E.; Meers, E. The potential of digestate and the liquid fraction of digestate as chemical fertiliser substitutes under the RENURE criteria. Agronomy 2021, 11, 1374–1394. [Google Scholar] [CrossRef]
- Ntinas, G.K.; Bantis, F.; Koukounaras, A.; Kougias, P.G. Exploitation of Liquid Digestate as the Sole Nutrient Source for Floating Hydroponic Cultivation of Baby Lettuce (Lactuca sativa) in Greenhouses. Energies 2021, 14, 7199–7215. [Google Scholar] [CrossRef]
- Levin, K.S.; Auerswald, K.; Reents, H.J.; Hülsbergen, K.J. Effects of Organic Energy Crop Rotations and Fertilisation with the Liquid Digestate Phase on Organic Carbon in the Topsoil. Agronomy 2021, 11, 1393–1410. [Google Scholar] [CrossRef]
- Garfí, M.; Ferrer-Martí, L.; Perez, I.; Flotats, X.; Ferrer, I. Codigestion of cow and guinea pig manure in low-cost tubular digesters at high altitude. Ecol. Eng. 2011, 37, 2066–2070. [Google Scholar] [CrossRef]
- Lansing, S.; Víquez, J.; Martínez, H.; Botero, R.; Martin, J. Quantifying electricity generation and waste transformations in a low-cost, plug-flow anaerobic digestion system. Ecol. Eng. 2008, 34, 332–348. [Google Scholar] [CrossRef]
- Adeoti, O.; Ayelegun, T.A.; Osho, S.O. Nigeria biogas potential from livestock manure and its estimated climate value. Renew. Sustain. Energ. Rev. 2014, 37, 243–248. [Google Scholar] [CrossRef]
- Buysman, E. Anaerobic Digestion for Developing Countries with Cold Climates. Master’s Thesis, Department Environmental Technology, University of Wagenigen, Wagenigen, The Netherlands, 2009. [Google Scholar]
- Castano, J.M.; Martin, J.F.; Ciotola, R. Performance of a small-scale, variable temperature fixed dome digester in a temperate climate. Energies 2014, 7, 5701–5716. [Google Scholar] [CrossRef]
- Pasang, H.; Moore, G.A.; Sitorus, G. Neighbourhood-based waste management: A solution for solid waste problems in Jakarta, Indonesia. Waste Manag. 2007, 27, 1924–1938. [Google Scholar] [CrossRef]
- Demirer, G.N.; Chen, S. Two-phase anaerobic digestion of unscreened dairy manure. Process Biochem. 2005, 40, 3542–3549. [Google Scholar] [CrossRef]
- Zhang, L.; Lee, Y.W.; Jahng, D. Anaerobic co-digestion of food waste and piggery wastewater: Focusing on the role of trace elements. Biores. Technol. 2011, 102, 5048–5059. [Google Scholar] [CrossRef] [PubMed]
- Yenigün, O.; Demirel, B. Ammonia inhibition in anaerobic digestion: A review. Process Biochem. 2013, 48, 901–911. [Google Scholar] [CrossRef]
- Nindhia, T.G.T. Biogas Combustion System by a Novel Four-Stroke Engine Generator. Indonesian Patent No ID2015/01964, 1 March 2016. [Google Scholar]
- Vika, A.D. Production of Food Waste in Indononesia Was the Highest in Southeast Asia. Databoks 2022. Available online: https://databoks.katadata.co.id/datapublish/2022/06/27/produksi-sampah-makanan-indonesia-tertinggi-di-asia-tenggara (accessed on 15 September 2022).
- Kim, E.; Lee, S.; Jo, H.; Jeong, J.; Mulbry, W.; Rhaman, S.; Ahn, H. Solid-state anaerobic digestion of dairy manure from a sawdust-bedded pack barn: Moisture responses. Energies 2018, 11, 484–493. [Google Scholar] [CrossRef]
- Richard, T.L.; Hamelers, H.V.M.; Veeken, A.; Silva, T. Moisture relationships in composting processes. Compost. Sci. Util. 2002, 10, 286–302. [Google Scholar] [CrossRef]
- Nolan, T.; Troy, S.M.; Gilkinson, S.; Frost, P.; Xie, S.; Zhan, X.; Harrington, C.; Healy, M.G.; Lawlor, P.G. Economic analyses of pig manure treatment options in Ireland. Biores. Technol. 2012, 105, 15–23. [Google Scholar] [CrossRef]
- De Dobbelaere, A.; De Keulenaere, B.; De Mey, J.; Lebuf, V.; Meers, E.; Ryckaert, B.; Schollier, C.; Van Driessche, J. Small-Scale Anaerobic Digestion: Case Studies in Western Europe; Ghent University Library: Rumbeke, Belgium, 2015. [Google Scholar]
- Marks, S.; Dach, J.; Fernandez Morales, F.J.; Mazurkiewicz, J.; Pochwatka, P.; Gierz, Ł. New trends in substrates and biogas systems in Poland. J. Ecol. Eng. 2020, 21, 19–25. [Google Scholar] [CrossRef]
- Bakhtyar, B.; Sopian, K.; Zaharim, A.; Salleh, E.; Lim, C.H. Potentials and challenges in implementing feed-in tariff policy in Indonesia and the Philippines. Energy Policy 2013, 60, 418–423. [Google Scholar] [CrossRef]
- Yuliani, D. Is Feed-in-Tariff Policy Effective for Increasing Deployment of Renewable Energy in Indonesia? Political Econ. Clean Energy Transit. 2017, 144–162. Available online: https://library.oapen.org/bitstream/handle/20.500.12657/31374/629602.pdf?sequence=1#page=181 (accessed on 28 July 2022).
- Kitamura, T. Water Environment Management in Japan. Ministry of the Environment, Japan. 2012. Available online: https://www.env.go.jp/en/focus/docs/files/20120801-50.pdf (accessed on 25 July 2022).
- Eiichiro, N. Agri-environmental Policies of Japan and Shiga Prefecture. J. Int. Econ. Stud. 2015, 29, 23–34. [Google Scholar]
- Ministry of Economy, Trade and Industry. Renewable Energy Purchase Prices, Surcharge Rate, and Other Details Related to FIT and FIP Schemes from FY2011 onward to Be Determined. 2022. Available online: https://www.meti.go.jp/english/press/2022/0325_004.html (accessed on 28 July 2022).





| Parameter | Unit | Value |
|---|---|---|
| Total solids | g/L | 186 ± 0.78 |
| Volatile solids | g/L | 52 ± 0.43 |
| pH | - | 7.27 ± 0.7 |
| Moisture content | % | 81.60 ± 0.16 |
| Study | Adeoti et al. [28] | Garfi et al. [26] | Lansing et al. [27] | Ferrer et al. [8] | This Study |
|---|---|---|---|---|---|
| Digester design | NR | Plug flow tubular | Plug flow tubular | Plug flow tubular | Fixed dome |
| Size of digester (m3) | NR | 10 | 85 | 2.4 | 15 |
| Temperature (°C) | NR | 22 | 25–27 | 20–25 | 26–32 |
| pH | NR | 7.63 | 6.24–6.58 | 8.58 | 6.23–8.75 |
| Hydraulic retention time (day) | NR | 90 | 39 | 60 | 23 |
| Daily feeding (m3/day) | NR | NR | 2.2 | NR | 0.66 |
| Biogas production amount with different units | 78 L/head/day (Simulation) | 0.12 m3/m3-digester/day (Investigation) | 0.32 m3/m3-digester/day (Investigation) | 0.47 m3/m3-digester/day (Investigation) | 109–521 L/day (Investigation) |
| Total amount of cattle manure generated (kg/day) | 328 | ||||
| Size of digester (m3) | 15 * | 15 * | 15 * | 15 | |
| Number of cattle (head) | 41 * | 41 | |||
| Estimated biogas production with uniform units (L/day) | 3198 | 1800 | 4800 | 7050 | 315 (Average) |
| Country | Indonesia | Japan |
|---|---|---|
| Province/city | Bali | Aichi/Toyohashi |
| Type of animal (head) | Beef cattle (41) | Dairy cattle (180) |
| Amount of manure and wash water (t/day) | 0.33 and 0.33 | 16 and 2 |
| Policy approach | Direct | Indirect |
| Related program | 4F | FIT |
| Capacity of anaerobic digestion reactor (m3) | 15 | 300 |
| HRT (days) | 23 | 16 |
| Temperature (°C) | Ambient (26 to 32) | 39 |
| Anaerobic digester operation | Without pump, heating and mixing system | With pump, heating, and mixing system |
| Digestate solids usage | Compost | Compost |
| Digestate liquid treatment method | Produce bio-urine (liquid fertilizer) | Treat into wastewater treatment |
| Biogas production (m3/day) | 0.32 | 980 |
| Initial cost of anaerobic digestion System (USD in August 2022) | 6370 * | 695,155 ** |
| Initial cost based on input amount (USD/m3-input) | 10,300 | 50,400 |
| Operator of anaerobic digestion system | Farmer | Farmer |
| Number of small-scale anaerobic digestion system in surrounding areas | 752 plants (Dec 2018) *** | 1 plant (July 2020) **** |
| Purpose of anaerobic digestion project |
|
|
| Biogas usage |
|
|
| Utilization of produced biogas |
|
|
Disclaimer/Publisher’s Note: The statements, opinions and data contained in all publications are solely those of the individual author(s) and contributor(s) and not of MDPI and/or the editor(s). MDPI and/or the editor(s) disclaim responsibility for any injury to people or property resulting from any ideas, methods, instructions or products referred to in the content. |
© 2023 by the authors. Licensee MDPI, Basel, Switzerland. This article is an open access article distributed under the terms and conditions of the Creative Commons Attribution (CC BY) license (https://creativecommons.org/licenses/by/4.0/).
Share and Cite
Hanum, F.; Nagahata, M.; Nindhia, T.G.T.; Kamahara, H.; Atsuta, Y.; Daimon, H. Evaluation of a Small-Scale Anaerobic Digestion System for a Cattle Farm under an Integrated Agriculture System in Indonesia with Relation to the Status of Anaerobic Digestion System in Japan. Sustainability 2023, 15, 3833. https://doi.org/10.3390/su15043833
Hanum F, Nagahata M, Nindhia TGT, Kamahara H, Atsuta Y, Daimon H. Evaluation of a Small-Scale Anaerobic Digestion System for a Cattle Farm under an Integrated Agriculture System in Indonesia with Relation to the Status of Anaerobic Digestion System in Japan. Sustainability. 2023; 15(4):3833. https://doi.org/10.3390/su15043833
Chicago/Turabian StyleHanum, Farida, Masanori Nagahata, Tjokorda Gde Tirta Nindhia, Hirotsugu Kamahara, Yoichi Atsuta, and Hiroyuki Daimon. 2023. "Evaluation of a Small-Scale Anaerobic Digestion System for a Cattle Farm under an Integrated Agriculture System in Indonesia with Relation to the Status of Anaerobic Digestion System in Japan" Sustainability 15, no. 4: 3833. https://doi.org/10.3390/su15043833
APA StyleHanum, F., Nagahata, M., Nindhia, T. G. T., Kamahara, H., Atsuta, Y., & Daimon, H. (2023). Evaluation of a Small-Scale Anaerobic Digestion System for a Cattle Farm under an Integrated Agriculture System in Indonesia with Relation to the Status of Anaerobic Digestion System in Japan. Sustainability, 15(4), 3833. https://doi.org/10.3390/su15043833

